Abstract
Cell–cell communications involve signal transmission from sending cells to receiving cells expressing specific receptors. Extracellular vesicles (EVs) mediate this process by transporting diverse biomolecules. G-protein-coupled receptors (GPCRs) are canonical membrane receptors that integrate various extracellular signals into intracellular responses. However, whether and how GPCRs engage in EV-mediated communications remain elusive. Here, we report that adhesion GPCRs (aGPCRs) induce the formation of migrasomes and retractosomes, two newly identified EV subtypes, through their extracellular adhesion-like domains and G12/13-protein signaling. Remarkably, activated receptors undergo ectocytosis into these EVs and are subsequently internalized by receiving cells, eliciting de novo G-protein activation. We further demonstrate that cancer-cell-derived migrasomes transfer aGPCRs such as GPR56 to endothelial cells in vitro and in vivo, thereby enhancing angiogenic potential. Together, our findings uncover that aGPCRs promote migrasome formation and provide a novel mechanism of cell–cell communications through EV-mediated intercellular spread of active GPCRs.

This is a preview of subscription content, access via your institution
Access options
Access Nature and 54 other Nature Portfolio journals
Get Nature+, our best-value online-access subscription
$32.99 / 30 days
cancel any time
Subscribe to this journal
Receive 12 print issues and online access
$259.00 per year
only $21.58 per issue
Buy this article
- Purchase on SpringerLink
- Instant access to the full article PDF.
USD 39.95
Prices may be subject to local taxes which are calculated during checkout






Data availability
All data generated and analyzed in this study are included in the article and its Supplementary Information. Source data are provided with this paper.
References
Armingol, E., Officer, A., Harismendy, O. & Lewis, N. E. Deciphering cell–cell interactions and communication from gene expression. Nat. Rev. Genet. 22, 71–88 (2021).
Su, J. et al. Cell–cell communication: new insights and clinical implications. Signal Transduct. Target. Ther. 9, 196 (2024).
Vassart, G. & Costagliola, S. G protein-coupled receptors: mutations and endocrine diseases. Nat. Rev. Endocrinol. 7, 362–372 (2011).
Stevens, R. C. et al. The GPCR Network: a large-scale collaboration to determine human GPCR structure and function. Nat. Rev. Drug Discov. 12, 25–34 (2013).
Hilger, D., Masureel, M. & Kobilka, B. K. Structure and dynamics of GPCR signaling complexes. Nat. Struct. Mol. Biol. 25, 4–12 (2018).
Wootten, D., Christopoulos, A., Marti-Solano, M., Babu, M. M. & Sexton, P. M. Mechanisms of signalling and biased agonism in G protein-coupled receptors. Nat. Rev. Mol. Cell Biol. 19, 638–653 (2018).
van Niel, G., D’Angelo, G. & Raposo, G. Shedding light on the cell biology of extracellular vesicles. Nat. Rev. Mol. Cell Biol. 19, 213–228 (2018).
Dixson, A. C., Dawson, T. R., Di Vizio, D. & Weaver, A. M. Context-specific regulation of extracellular vesicle biogenesis and cargo selection. Nat. Rev. Mol. Cell Biol. 24, 454–476 (2023).
Johnstone, R. M., Adam, M., Hammond, J. R., Orr, L. & Turbide, C. Vesicle formation during reticulocyte maturation. Association of plasma membrane activities with released vesicles (exosomes). J. Biol. Chem. 262, 9412–9420 (1987).
Stein, J. M. & Luzio, J. P. Ectocytosis caused by sublytic autologous complement attack on human neutrophils. The sorting of endogenous plasma-membrane proteins and lipids into shed vesicles. Biochem. J. 274, 381–386 (1991).
Ma, L. et al. Discovery of the migrasome, an organelle mediating release of cytoplasmic contents during cell migration. Cell Res. 25, 24–38 (2015).
Wang, Y. et al. Retractosomes: small extracellular vesicles generated from broken-off retraction fibers. Cell Res. 32, 953–956 (2022).
Jiang, D., He, J. & Yu, L. The migrasome, an organelle for cell–cell communication. Trends Cell Biol. 35, 205–216 (2025).
Jiao, H. & Yu, L. Migrasomes: biogenesis, physiological roles, and therapeutic potentials. J. Cell Biol. 223, e202403051 (2024).
Purcell, R. H. & Hall, R. A. Adhesion G protein-coupled receptors as drug targets. Annu. Rev. Pharmacol. Toxicol. 58, 429–449 (2018).
Bassilana, F., Nash, M. & Ludwig, M. G. Adhesion G protein-coupled receptors: opportunities for drug discovery. Nat. Rev. Drug Discov. 18, 869–884 (2019).
Petersen, S. C. et al. The adhesion GPCR GPR126 has distinct, domain-dependent functions in Schwann cell development mediated by interaction with laminin-211. Neuron 85, 755–769 (2015).
Luo, R. et al. G protein-coupled receptor 56 and collagen III, a receptor–ligand pair, regulates cortical development and lamination. Proc. Natl Acad. Sci. USA 108, 12925–12930 (2011).
Wang, T. et al. CD97, an adhesion receptor on inflammatory cells, stimulates angiogenesis through binding integrin counterreceptors on endothelial cells. Blood 105, 2836–2844 (2005).
del Toro, D. et al. Structural basis of teneurin–latrophilin interaction in repulsive guidance of migrating neurons. Cell 180, 323–339 (2020).
White, J. P. et al. G protein-coupled receptor 56 regulates mechanical overload-induced muscle hypertrophy. Proc. Natl Acad. Sci. USA 111, 15756–15761 (2014).
Yeung, J. et al. GPR56/ADGRG1 is a platelet collagen-responsive GPCR and hemostatic sensor of shear force. Proc. Natl Acad. Sci. USA 117, 28275–28286 (2020).
Liu, D. et al. CD97 promotes spleen dendritic cell homeostasis through the mechanosensing of red blood cells. Science 375, eabi5965 (2022).
Scholz, N. et al. The adhesion GPCR latrophilin/CIRL shapes mechanosensation. Cell Rep. 11, 866–874 (2015).
Scholz, N. et al. Molecular sensing of mechano- and ligand-dependent adhesion GPCR dissociation. Nature 615, 945–953 (2023).
Barros-Álvarez, X. et al. The tethered peptide activation mechanism of adhesion GPCRs. Nature 604, 757–762 (2022).
Ping, Y. Q. et al. Structural basis for the tethered peptide activation of adhesion GPCRs. Nature 604, 763–770 (2022).
Wu, D. et al. Pairing of integrins with ECM proteins determines migrasome formation. Cell Res. 27, 1397–1400 (2017).
Debnath, K., Heras, K. L., Rivera, A., Lenzini, S. & Shin, J. W. Extracellular vesicle–matrix interactions. Nat. Rev. Mater. 8, 390–402 (2023).
Ding, T. et al. The phosphatidylinositol (4,5)-bisphosphate–Rab35 axis regulates migrasome formation. Cell Res. 33, 617–627 (2023).
Huang, Y. et al. Migrasome formation is mediated by assembly of micron-scale tetraspanin macrodomains. Nat. Cell Biol. 21, 991–1002 (2019).
von Zastrow, M. & Sorkin, A. Mechanisms for regulating and organizing receptor signaling by endocytosis. Annu. Rev. Biochem. 90, 709–737 (2021).
Shashidhar, S. et al. GPR56 is a GPCR that is overexpressed in gliomas and functions in tumor cell adhesion. Oncogene 24, 1673–1682 (2005).
Ohta, S. et al. Agonistic antibodies reveal the function of GPR56 in human glioma U87-MG cells. Biol. Pharm. Bull. 38, 594–600 (2015).
Jiao, H. et al. Mitocytosis, a migrasome-mediated mitochondrial quality-control process. Cell 184, 2896–2910 (2021).
Xu, L., Begum, S., Hearn, J. D. & Hynes, R. O. GPR56, an atypical G protein-coupled receptor, binds tissue transglutaminase, TG2, and inhibits melanoma tumor growth and metastasis. Proc. Natl Acad. Sci. USA 103, 9023–9028 (2006).
Zhu, B. et al. GAIN domain-mediated cleavage is required for activation of G protein-coupled receptor 56 (GPR56) by its natural ligands and a small-molecule agonist. J. Biol. Chem. 294, 19246–19254 (2019).
Stoveken, H. M. et al. Dihydromunduletone is a small-molecule selective adhesion G protein-coupled receptor antagonist. Mol. Pharmacol. 90, 214–224 (2016).
Ng, K.-F., Chen, T.-C., Stacey, M. & Lin, H.-H. Role of ADGRG1/GPR56 in tumor progression. Cells 10, 3352 (2021).
Kozasa, T. et al. p115 RhoGEF, a GTPase activating protein for Gα12 and Gα13. Science 280, 2109–2111 (1998).
Miesenböck, G., de Angelis, D. A. & Rothman, J. E. Visualizing secretion and synaptic transmission with pH-sensitive green fluorescent proteins. Nature 394, 192–195 (1998).
van Niel, G. et al. Challenges and directions in studying cell–cell communication by extracellular vesicles. Nat. Rev. Mol. Cell Biol. 23, 369–382 (2022).
Schihada, H., Shekhani, R. & Schulte, G. Quantitative assessment of constitutive G protein-coupled receptor activity with BRET-based G protein biosensors. Sci. Signal. 14, eabf1653 (2021).
Gad, A. A. & Balenga, N. The emerging role of adhesion GPCRs in cancer. ACS Pharmacol. Transl. Sci. 3, 29–42 (2020).
Kalluri, R. & McAndrews, K. M. The role of extracellular vesicles in cancer. Cell 186, 1610–1626 (2023).
Chitti, S. V. et al. Vesiclepedia 2024: an extracellular vesicles and extracellular particles repository. Nucleic Acids Res. 52, D1694–D1698 (2024).
Hurwitz, S. N. et al. Proteomic profiling of NCI-60 extracellular vesicles uncovers common protein cargo and cancer type-specific biomarkers. Oncotarget 7, 86999–87015 (2016).
Lokumcu, T. et al. Proteomic, metabolomic, and fatty acid profiling of small extracellular vesicles from glioblastoma stem-like cells and their role in tumor heterogeneity. ACS Nano 18, 2500–2519 (2024).
Wang, J. et al. Integrative proteomic profiling of tumor and plasma extracellular vesicles identifies a diagnostic biomarker panel for colorectal cancer. Cell Rep. Med. 6, 102090 (2025).
Hallal, S. et al. Extracellular vesicles from neurosurgical aspirates identifies chaperonin containing TCP1 subunit 6A as a potential glioblastoma biomarker with prognostic significance. Proteomics 19, e1800157 (2019).
Cerami, E. et al. The cBio cancer genomics portal: an open platform for exploring multidimensional cancer genomics data. Cancer Discov. 2, 401–404 (2012).
Sivaraj, K. K. et al. G13 controls angiogenesis through regulation of VEGFR-2 expression. Dev. Cell 25, 427–434 (2013).
Antonyak, M. A., Wilson, K. F. & Cerione, R. A. R(h)oads to microvesicles. Small GTPases 3, 219–224 (2012).
Dates, A. N. et al. Heterogeneity of tethered agonist signaling in adhesion G protein-coupled receptors. Cell Chem. Biol. 31, 1542–1553 (2024).
Eichel, K. & von Zastrow, M. Subcellular organization of GPCR signaling. Trends Pharmacol. Sci. 39, 200–208 (2018).
Wang, W., Qiao, Y. & Li, Z. New insights into modes of GPCR activation. Trends Pharmacol. Sci. 39, 367–386 (2018).
Mack, M. et al. Transfer of the chemokine receptor CCR5 between cells by membrane-derived microparticles: a mechanism for cellular human immunodeficiency virus 1 infection. Nat. Med. 6, 769–775 (2000).
Pironti, G. et al. Circulating exosomes induced by cardiac pressure overload contain functional angiotensin II type 1 receptors. Circulation 131, 2120–2130 (2015).
Viñas, J. L. et al. Receptor–ligand interaction mediates targeting of endothelial colony forming cell-derived exosomes to the kidney after ischemic injury. Sci. Rep. 8, 16320 (2018).
Costa-Silva, B. et al. Pancreatic cancer exosomes initiate pre-metastatic niche formation in the liver. Nat. Cell Biol. 17, 816–826 (2015).
Hoshino, A. et al. Tumour exosome integrins determine organotropic metastasis. Nature 527, 329–335 (2015).
Namkung, Y. et al. Monitoring G protein-coupled receptor and β-arrestin trafficking in live cells using enhanced bystander BRET. Nat. Commun. 7, 12178 (2016).
Xu, C. et al. Specific pharmacological and Gi/o protein responses of some native GPCRs in neurons. Nat. Commun. 15, 1990 (2024).
Zhao, W. et al. Sparse deconvolution improves the resolution of live-cell super-resolution fluorescence microscopy. Nat. Biotechnol. 40, 606–617 (2022).
Acknowledgements
We thank the Research Core Facilities of Life Science (Huazhong University of Science and Technology) for their assistance in functional measurements and animal experiments. We thank the group of L. Chen at Guangzhou CSR Biotech for assistance with live-cell imaging and image analysis using HIS-SIM. This work was supported by grants from the National Key R&D Program of China (2022YFE0116600 and 2021ZD0203302, to J. L.) and National Natural Science Foundation of China (32421003, 32330049 and 82320108021, to J.L.).
Author information
Authors and Affiliations
Contributions
J.L. and C.X. conceptualized and supervised the entire project. G.H. performed the live-cell imaging, EV purification, animal model construction and data analysis. N.L. conducted the TEM sample preparation, NTA and biochemical assays. Y.C. and N.L. were responsible for the stable cell line construction and signaling assays. X.L. assisted with the EV purification and plasmid construction. X.Z.S.X. contributed to the data interpretation and manuscript preparation. J.L., G.H. and C.X. wrote the manuscript with input from all authors.
Corresponding authors
Ethics declarations
Competing interests
The authors declare no competing interests.
Peer review
Peer review information
Nature Chemical Biology thanks the anonymous reviewer(s) for their contribution to the peer review of this work.
Additional information
Publisher’s note Springer Nature remains neutral with regard to jurisdictional claims in published maps and institutional affiliations.
Extended data
Extended Data Fig. 1 GPR56 induce the biogenesis of matrix-bound migrasomes and retractosomes.
a, Long-term live-cell imaging of HEK293 cells expressing GPR56-Venus, cultured on collagen-coated glass-bottom dishes, related to Supplementary Video 1. Scale bar, 10 μm. b, HEK293GPR56-mCherry cells were cultured on collagen-coated glass-bottom dishes and imaged by structured illumination microscopy (SIM). Scale bar, 10 μm. Insets show enlarged regions of interest (ROIs). White arrows in the top panels indicate the migrasomes, white arrows in the bottom panels indicate the retractosomes. c, Representative confocal images of HEK293GPR56-mCherry cells cultured on collagen-coated, Fibronectin-coated or non-coated glass-bottom dishes. Scale bar, 10 μm. Insets show enlarged ROIs. Scale bar, 10 μm.
Extended Data Fig. 2 Spatial organization of GPR56 in retraction fibers and migrasomes.
a-b, Representative confocal images of HEK293 cells co-expressing GPR56-Venus with ITGA5 (integrin α5)-mCherry (a) or TSPAN4-mCherry (b). Insets show enlarged regions. Scale bars, 10 μm. Images are representative of > 20 cells from three biological independent experiments. c, Representative confocal images of HEK293 cells co-expressing GPR56-Venus and TSPAN4-mCherry. Insets show enlarged regions of interest (ROIs). Scale bar, 10 μm. Images are representative of > 30 cells from three biologically independent experiments per condition. The white arrows indicate the migrasomes labeled by GPR56 but not TSPAN4. d, Representative TIRF-SIM images of HEK293 cells co-expressing GPR56-Venus and TSPAN4-mCherry. Scale bar, 10 μm. per condition. Insets show enlarged regions of interest (ROIs). Scale bar, 10 μm. Images are representative of > 30 cells from three biologically independent experiments per condition. The white arrows indicate the migrasomes labeled by GPR56 but not TSPAN4.
Extended Data Fig. 3 GPR56 promotes migrasomes and retractosomes formation in multiple cell lines.
Left panels: Representative confocal images of HeLa, A875 and U87 cells expressing PH-GFP or GPR56-Venus. Insets show enlarged regions. Scale bars, 10 μm. The right side demonstrates the associated statistical results. Data are presented as mean ± SEM; n = 41 (Hela-PH), n = 50 (Hela-GPR56), n = 42 (CHO-K1-PH), n = 42 (CHO-K1-GPR56), n = 54 (A875-PH), n = 52 (A875-GPR56), n = 44 (U87-PH), n = 41 (U87-GPR56) cells from three independent experiments. Statistical significance was determined by unpaired t test (two-tailed). ****P < 0.0001.
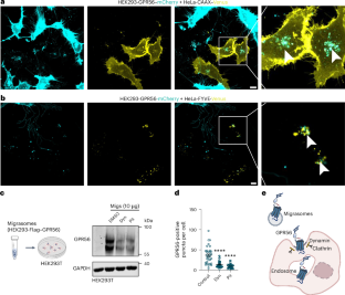
Extended Data Fig. 4 GPCRs are shed into migrasomes and retractosomes.
a, Left: Schematic of HaloGPR56 WT and HaloGPR56ΔC-tail truncate. Right: HEK293 cells expressing indicated constructs were labeled with Halo-Alexa Fluor 647 (100 nM, 30 min, 37 °C), washed, and imaged by confocal microscopy. HaloGPR56 and HaloGPR56ΔC-tail were cultured on dishes and labeled with Halo660 and imaged by confocal microscopy. Scale bar, 10 μm. Images are representative of >20 cells from three independent experiments. b, Representative confocal images of HEK293 cells co-expressing FYVE-Venus (an endosome marker) with Halo-GPR56. Insets show enlarged regions. Scale bars, 10 μm. Images are representative of >20 cells from three experiments. c, Schematic of the method used to isolate migrasomes and retractosomes adherent to the bottom of culture dishes. d, Representative TEM images of migrasomes and retractosomes collected from HEK293GPR56-mCherry cells according to (b). Scale bar, 200 nm. e, The mixture of migrasomes and retractosomes isolated from (b) were passed through a 0.45μm filter (HVLP08050, Millipore) to obtain retractosomes and quantified by Nanoparticle tracking analysis (NTA). f, Immunoblot analysis of migrasomes and retractosomes from HEK293GPR56-mCherry cells. # denotes three biologically independent experiments. Source numerical data and unprocessed blot are available in source data. g, U87 cells cultured on collagen were stained with anti-GPR56 antibody and WGA, then imaged by confocal microscopy. Insets show enlarged regions. Scale bar, 20 μm. h, Representative TEM images of EVs from U87 cells. Scale bar, 200 nm. i, Size distribution of retractosomes ( < 0.45 μm) from U87 cells measured by nanoparticle tracking analysis. j, Immunoblot analysis of migrasomes and retractosomes from U87 cells. # denotes three biologically independent experiments. Source numerical data and unprocessed blot are available in source data.
Extended Data Fig. 5 Ectocytosis of AT1R and GPR64 into migrasomes and retractosomes.
a-b, Confocal images of HEK293 cells co-expressing Halo-AT1R with GPR56-mCherry (a, upper panel), or co-expressing Halo-AT1R with TSPAN4-mCherry (a, lower panel), or co-expressing Halo-GPR64 with GPR56-mCherry (b, upper panel), or co-expressing Halo-GPR64 with TSPAN4-mCherry (b, lower panel). Scale bar, 10 μm. Images are representative of >20 cells from at least three biologically independent experiments.
Extended Data Fig. 6 GPR56-G12/13 downstream signaling regulates migrasomes formation.
a, HEK293T cells were transfected with GPR56 for 24 hours, cultured on 12-well plates, then treated with col3a1 (50 nM), AP19 (50 μM), TG2 plasmid (100 ng/well), or DHM (50 μM), before SRF-RE luciferase reporter assay. Data are presented as mean ± SEM from four biologically independent experiments and analyzed using ordinary one-way ANOVA with Tukey’s multiple comparisons test. P values from left to right: 0.0051**; < 0.0001****; < 0.0001****; 0.0026**. b, HEK293T cells were transfected with GPR56, GPR56F508A, or GPR56ΔC-tail for 24 hours before SRF-RE luciferase reporter assay. Data are presented as mean ± SEM from three biologically independent experiments and analyzed using ordinary one-way ANOVA with Tukey’s multiple comparisons test. < 0.0001****. c, Western blot analysis of Gα13 in cell body and migrasomes purified from HEK293GPR56-mCherry cells. # denotes three biologically independent experiments. Source numerical data and unprocessed blot are provided in source data. d, Representative confocal images of Gα12/13 knockout (KO) HEK293 cells expressing GPR56-mCherry alone, or together with Gα12 or Gα13. Scale bar, 10 μm. Quantification of migrasome area per cell is shown in the right panel as mean ± SEM (GPR56, n = 51; GPR56 + Gα12, n = 36; GPR56 + Gα13, n = 33) from three independent experiments. Statistical significance was determined by ordinary one-way ANOVA with Tukey’s test. ****P < 0.0001. e, Western blot analysis of GPR56 expression in U87 cells and U87 shGPR56#1, U87 shGPR56#2 stable cell lines. f, U87 cells, U87-shGPR56#1 cells, or U87-shGPR56#2 cells were cultured on the collagen-coated dishes with the treatment of DMSO, AP19, or DHM. Cells were stained with membrane dye (WGA) and observed by confocal microscopy. Scale bar, 20 μm. Quantification of migrasome area per cell is shown in the right panel. Data are presented as mean ± SEM from over 30 cells in three biologically independent experiments. The sample size (n) for each treatment is provided in the source data. Statistical analysis was performed by ordinary one-way ANOVA with Tukey’s multiple comparisons test. P values from left to right are: < 0.0001****; > 0.9999, n.s.; > 0.9999, n.s.; 0.9848, n.s.
Extended Data Fig. 7 Migrasomes transport GPR56 across cells.
a, Left panel: Schematic diagram illustrating the pH-dependent fluorescence of the pHluorin tag. The C-terminally tagged pHluorin on GPR56 fluoresces at the plasma membrane and in early endosomes, where the pH is neutral, but is quenched in acidic compartments such as lysosomes and multivesicular body. Right panel: Representative confocal images of HEK293-GPR56-pHluorin cells co-cultured with HEK293T cells expressing the membrane marker CAAX-mCherry for 12 hours. Scale bar, 10 μm. Insets show enlarged regions of interest (ROIs). b, HEK293T cells were incubated for 24 hours with purified migrasomes derived from HEK293GPR56-pHluorin cells, along with the treatment of DMSO (control), 50 μM dynasore, or 30 μM Pitstop2. Cells were stained with Hoechst and then imaged by confocal microscopy. Scale bar, 10 μm. Quantification of uptake of GPR56-positive puncta per cell is shown in the lower left panel. Data are presented as mean ± SEM from over 30 cells in three biologically independent experiments. Statistical significance was determined by ordinary one-way ANOVA with Tukey’s test. ****P < 0.0001
Extended Data Fig. 8 Vesicular transported GPR56 activate multiple G protein signaling in the recipient cells.
a, Representative confocal images of HEK293T cells expressing Gαq-GFP (green) alone, or expressing Gαq-GFP (green) with Halo-GPR56 (magenta), or expressing Gαq-GFP (green) treated with purified migrasomes (magenta) derived from HEK293GPR56-mCherry cells. Scale bar, 10 μm. Fluorescence intensity profiles along the indicated lines are shown on the right. Images are representative of >30 cells from three biologically independent experiments. b, BRET-based assessment of Gq activation in response to migrasome treatment, measured using the Gq-CASE biosensor. Data are presented as mean ± SEM from three biologically independent experiments, each performed in triplicate. Statistical significance was determined by ordinary one-way ANOVA with Tukey’s test. PBS versus Migs, **P = 0.0016; Migs versus (Migs + DHM), **P = 0.0030. c, HEK293T cells co-expressing SRF-RE with PM-p115 or Endo-p115, were co-transfected with GPR56 for 24 hours, followed by luciferase assay. Data are presented as mean ± SEM from three biologically independent experiments, each performed in triplicate. Statistical analysis was performed by ordinary one-way ANOVA with Tukey’s multiple comparisons test. ****P < 0.0001.
Extended Data Fig. 9 Characterization of Cancer-Associated GPR56 Mutants in migrasomes formation.
a, Lollipop plot of GPR56 mutations identified in glioblastoma (GBM), derived from the cBioPortal database. b, Cell expression levels of wild-type (WT) and mutants in transfected HEK293 cells, quantified by anti-Flag ELISA The transfection protocol (1 µg plasmid) was consistent with imaging experiments to ensure comparable expression conditions. Data are presented as mean ± SEM from three independent experiments. Statistical analysis was performed by ordinary one-way ANOVA with Tukey’s multiple comparisons test. P values from left to right are as follows: n.s., not significant, P = 0.9496; n.s., not significant, P = 0.1942; ****P < 0.0001; *P = 0.0207. c, SRF-RE luciferase reporter activity in HEK293T cells transfected with the indicated constructs for 24 hours. Data are presented as mean ± SEM from three biologically independent experiments, each performed in triplicate. Statistical significance was determined by ordinary one-way ANOVA with Tukey’s multiple comparisons test. P values from left to right are as follows: n.s., not significant, P = 0.7485; **P = 0.0032; ****P < 0.0001; **P = 0.0080. d-e, Representative confocal images of HEK293 cells co-expressing PH-GFP (yellow) and the indicated receptor constructs (cyan), cultured on collagen-coated dishes. Migrasome area per cell is quantified in (e). Data are presented as mean ± SEM from three biologically independent experiments. Statistical significance was determined by ordinary one-way ANOVA with Tukey’s multiple comparisons test. P values from left to right are as follows: *P = 0.0244; ***P = 0.0008; ****P < 0.0001; n.s., not significant, P = 0.5245.
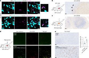
Extended Data Fig. 10 U87 cells deposit migrasomes containing GPR56 to promote angiogenesis.
a, Schematic of the large EVs and small EVs isolation workflow from U87 xenograft tumor tissues. b, Representative transmission electron microscopy (TEM) images of large and small EVs in (a). c, The size distribution of small EVs from U87 xenografts, as determined by nanoparticle tracking analysis (NTA). d, Western blot analysis of EVs isolated from U87 xenografts tumors. # denotes three biologically independent experiments. Source numerical data and unprocessed blot are available in source data. e, Representative confocal images of HUVEC cells expressing FYVE-Venus (the endosome marker) treated with purified migrasomes derived from U87GPR56-mCherry cells. Scale bar, 10 μm. f, Representative images and quantification of blood vessel tube formation by HUVECs cultured in matrix gel for 6 hours, treated with PBS, U87_migrasomes (10 μg/mL), U87-shGPR56_migrasomes (10 μg/mL), U87_migrasomes (10 μg/mL) pre-incubated with DHM (50 μM), or HUVECs expressing Endo-p115RGS treated with U87_migrasomes (10 μg/mL). Data are presented as mean ± SEM from three biologically independent experiments, each with four replicates. Statistical significance was determined using ordinary one-way ANOVA with Tukey’s multiple comparisons test. ****P < 0.0001. g, Immunofluorescence staining of tumor tissue sections from U87 xenografts with the treatment of PBS, U87_migrasomes (10 μg/mL), or U87-shGPR56_migrasomes (10 μg/mL). The left side displays representative histochemical staining images of CD31. Scale bar, 100 μm. The right side demonstrates the associated statistical results. Data are presented as mean ± SEM from n = 5 mice per group. Statistical significance was determined by ordinary one-way ANOVA with Tukey’s test. PBS vs WT_Migs, ****P < 0.0001; WT_Migs vs shGPR56_Migs, ***P = 0.006.
Supplementary information
Supplementary Information (download PDF )
Supplementary Figs. 1–6
Supplementary Video 1 (download AVI )
Real-time monitoring of GPR56-induced migrasomes in HEK293 cells expressing GPR56–Venus by high-content analysis system equipped with a ×63 water-immersion objective, related to Extended Data Fig. 1.
Supplementary Video 2 (download AVI )
Real-time monitoring of GPR56-induced migrasomes in HEK293 cells expressing GPR56–mCherry using TIRF-SIM, related to Supplementary Fig. 2.
Supplementary Data 1 (download XLSX )
Source data for supplementary figures.
Source data
Source Data Fig. 1 (download XLSX )
Statistical source data.
Source Data Fig. 2 (download XLSX )
Statistical source data.
Source Data Fig. 3 (download XLSX )
Statistical source data.
Source Data Fig. 4 (download PDF )
Unprocessed western blots.
Source Data Fig. 4 (download XLSX )
Statistical source data.
Source Data Fig. 5 (download XLSX )
Statistical source data.
Source Data Fig. 6 (download XLSX )
Statistical source data.
Source Data Extended Data Fig. 3 (download XLSX )
Statistical source data.
Source Data Extended Data Fig. 4 (download XLSX )
Statistical source data.
Source Data Extended Data Fig. 4 (download PDF )
Unprocessed western blots.
Source Data Extended Data Fig. 6 (download XLSX )
Statistical source data.
Source Data Extended Data Fig. 6 (download PDF )
Unprocessed western blots.
Source Data Extended Data Fig. 7 (download XLSX )
Statistical source data.
Source Data Extended Data Fig. 8 (download XLSX )
Statistical source data.
Source Data Extended Data Fig. 9 (download XLSX )
Statistical source data.
Source Data Extended Data Fig. 10 (download XLSX )
Statistical source data.
Source Data Extended Data Fig. 10 (download PDF )
Unprocessed western blots.
Rights and permissions
Springer Nature or its licensor (e.g. a society or other partner) holds exclusive rights to this article under a publishing agreement with the author(s) or other rightsholder(s); author self-archiving of the accepted manuscript version of this article is solely governed by the terms of such publishing agreement and applicable law.
About this article
Cite this article
Huang, G., Li, N., Chen, Y. et al. Adhesion GPCR-induced ectocytosis mediates intercellular GPCR signal propagation. Nat Chem Biol (2026). https://doi.org/10.1038/s41589-026-02148-7
Received:
Accepted:
Published:
Version of record:
DOI: https://doi.org/10.1038/s41589-026-02148-7