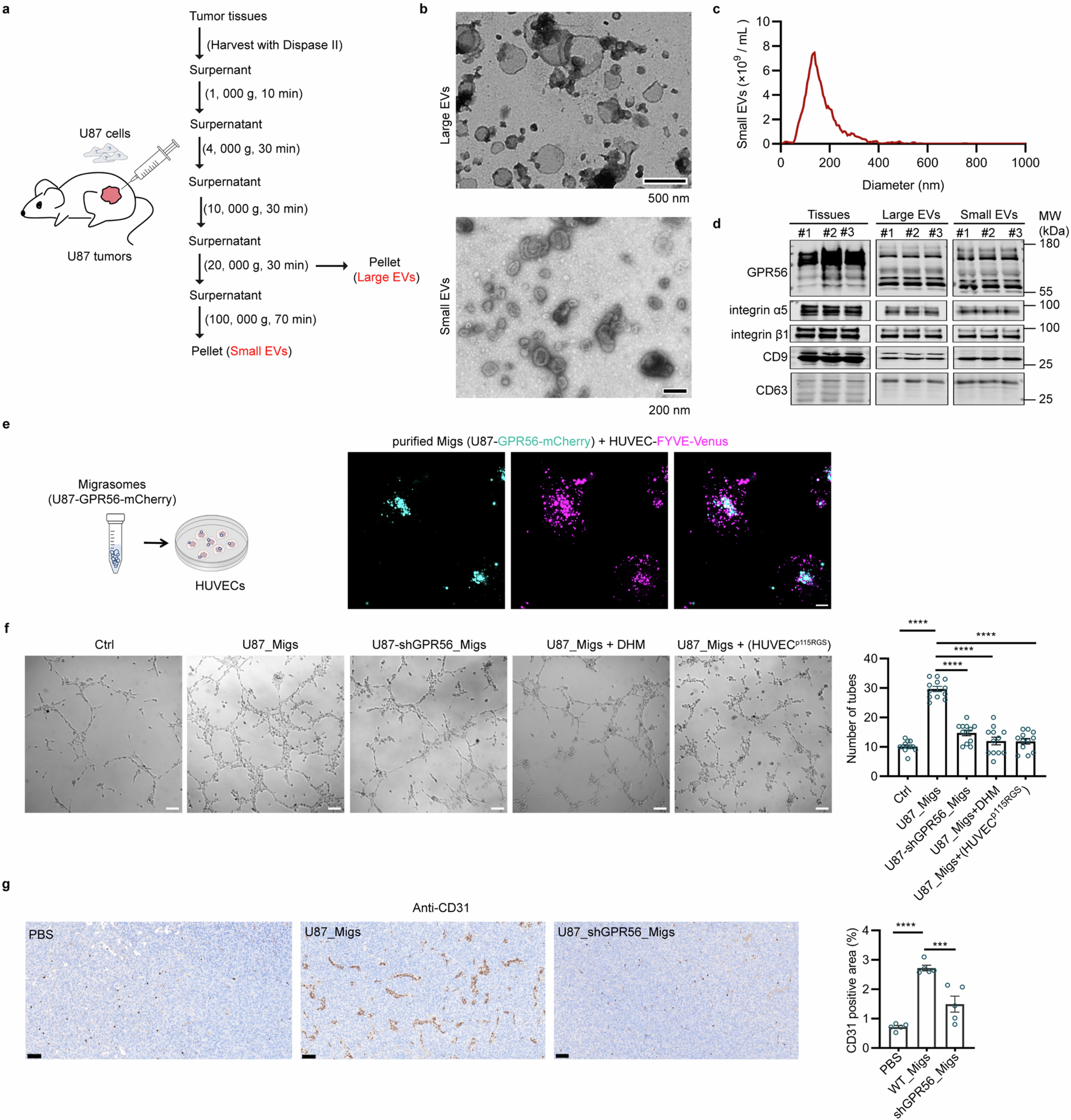
Extended Data Fig. 10: U87 cells deposit migrasomes containing GPR56 to promote angiogenesis.
From: Adhesion GPCR-induced ectocytosis mediates intercellular GPCR signal propagation

a, Schematic of the large EVs and small EVs isolation workflow from U87 xenograft tumor tissues. b, Representative transmission electron microscopy (TEM) images of large and small EVs in (a). c, The size distribution of small EVs from U87 xenografts, as determined by nanoparticle tracking analysis (NTA). d, Western blot analysis of EVs isolated from U87 xenografts tumors. # denotes three biologically independent experiments. Source numerical data and unprocessed blot are available in source data. e, Representative confocal images of HUVEC cells expressing FYVE-Venus (the endosome marker) treated with purified migrasomes derived from U87GPR56-mCherry cells. Scale bar, 10 μm. f, Representative images and quantification of blood vessel tube formation by HUVECs cultured in matrix gel for 6 hours, treated with PBS, U87_migrasomes (10 μg/mL), U87-shGPR56_migrasomes (10 μg/mL), U87_migrasomes (10 μg/mL) pre-incubated with DHM (50 μM), or HUVECs expressing Endo-p115RGS treated with U87_migrasomes (10 μg/mL). Data are presented as mean ± SEM from three biologically independent experiments, each with four replicates. Statistical significance was determined using ordinary one-way ANOVA with Tukey’s multiple comparisons test. ****P < 0.0001. g, Immunofluorescence staining of tumor tissue sections from U87 xenografts with the treatment of PBS, U87_migrasomes (10 μg/mL), or U87-shGPR56_migrasomes (10 μg/mL). The left side displays representative histochemical staining images of CD31. Scale bar, 100 μm. The right side demonstrates the associated statistical results. Data are presented as mean ± SEM from n = 5 mice per group. Statistical significance was determined by ordinary one-way ANOVA with Tukey’s test. PBS vs WT_Migs, ****P < 0.0001; WT_Migs vs shGPR56_Migs, ***P = 0.006.