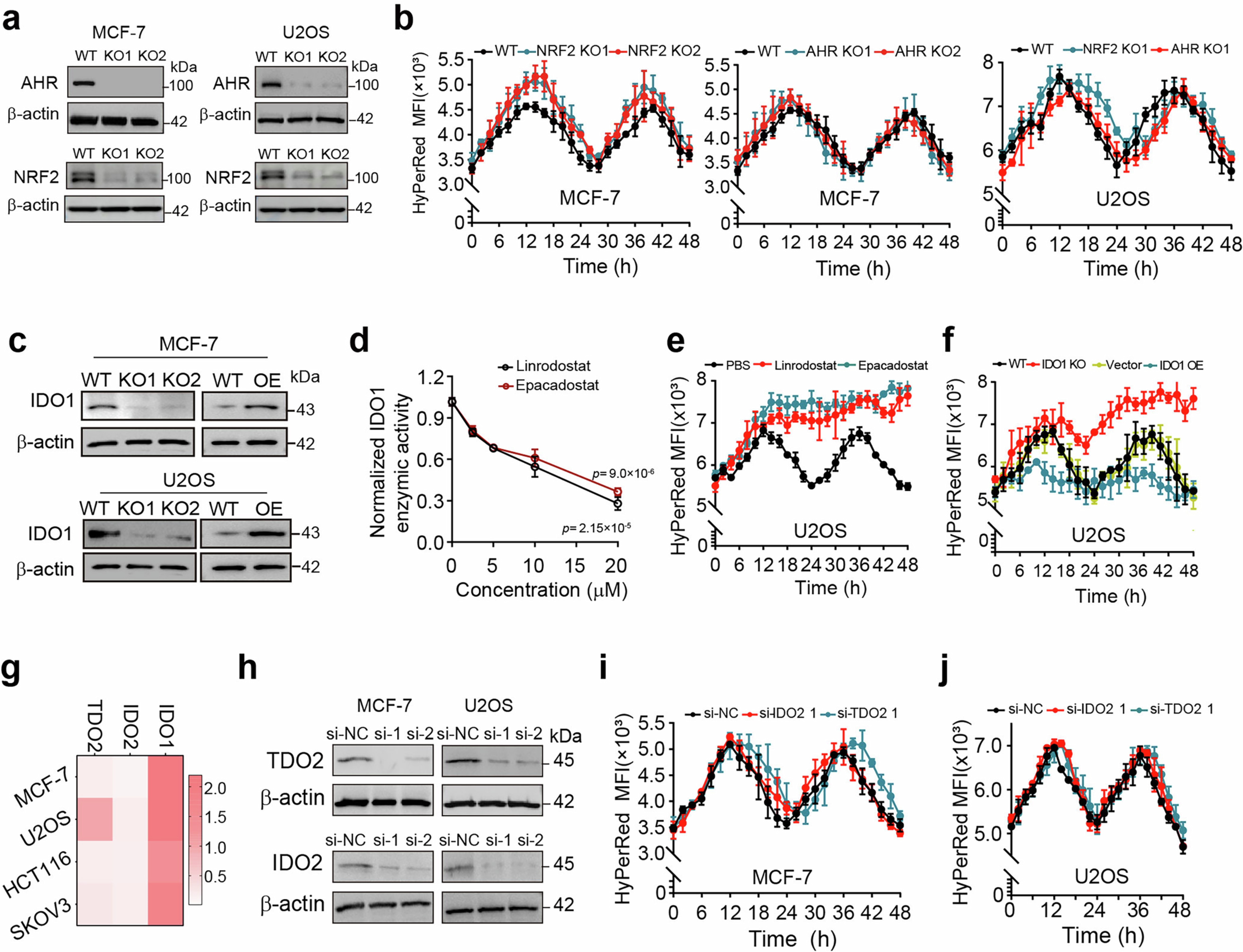
Extended Data Fig. 2: ROS rhythm is regulated by IDO1 in human tumor cells.
From: IDO1 regulating ROS rhythm reveals glycogenolysis/PPP as a cancer treatment target

(a) The expression of AHR or NRF2 in MCF-7 and U2OS cells targeted AHR and NRF2 by CRISPR/Cas9 was analyzed by Western blot. (b, e, f, i, j) The intensity of HyPerRed fluorescence of synchronized AHR or NRF2 knockout MCF-7 and U2OS cells (b), synchronized U2OS cells treated with Linrodostat (20 μM) or Epacadostat (20 μM) (e), synchronized IDO1 knockout or IDO1 overexpression-U2OS cells (f), and synchronized MCF-7 and U2OS cells transfected with si-IDO2 or si-TDO2 (i, j) were detected by flow cytometry for 48 h. (c) The IDO1 expression in IDO1 knockout (KO) or overexpression (OE) in MCF-7 or U2OS tumor cells were analyzed by Western Blot. (d) The inhibitory efficacy of the small-molecule IDO1 inhibitors (Linrodostat and Epacadostat) in MCF-7 tumor cells were measured by Indoleamine 2,3-Dioxygenase 1 Activity Assay Kit. (g) The relative mRNA level of IDO1, IDO2 and TDO2 in MCF-7, U2OS, HCT116 and SKOV3 cells was analyzed by real time qPCR. (h) The expression of IDO2 or TDO2 in MCF-7 and U2OS cells transfected with si-NC, si-IDO2 or si-TDO2, respectively, were analyzed by Western blot. For a-j, n = 3 biological independent experiments. All error bars are mean ± SD. P values were calculated by two-tailed Student’s t test (d).