Abstract
Evidence suggests that innate and adaptive cellular responses mediate resistance to the influenza virus and confer protection after vaccination. However, few studies have resolved the contribution of cellular responses within the context of preexisting antibody titers. Here, we measured the peripheral immune profiles of 206 vaccinated or unvaccinated adults to determine how baseline variations in the cellular and humoral immune compartments contribute independently or synergistically to the risk of developing symptomatic influenza. Protection correlated with diverse and polyfunctional CD4+ and CD8+ T, circulating T follicular helper, T helper type 17, myeloid dendritic and CD16+ natural killer (NK) cell subsets. Conversely, increased susceptibility was predominantly attributed to nonspecific inflammatory populations, including γδ T cells and activated CD16− NK cells, as well as TNFα+ single-cytokine-producing CD8+ T cells. Multivariate and predictive modeling indicated that cellular subsets (1) work synergistically with humoral immunity to confer protection, (2) improve model performance over demographic and serologic factors alone and (3) comprise the most important predictive covariates. Together, these results demonstrate that preinfection peripheral cell composition improves the prediction of symptomatic influenza susceptibility over vaccination, demographics or serology alone.
This is a preview of subscription content, access via your institution
Access options
Access Nature and 54 other Nature Portfolio journals
Get Nature+, our best-value online-access subscription
$32.99 / 30 days
cancel any time
Subscribe to this journal
Receive 12 print issues and online access
$259.00 per year
only $21.58 per issue
Buy this article
- Purchase on SpringerLink
- Instant access to the full article PDF.
USD 39.95
Prices may be subject to local taxes which are calculated during checkout







Similar content being viewed by others
Data availability
The published article includes all datasets generated or analyzed as a part of this study. Individual source data are provided with associated figures (where appropriate) per the data sharing agreement stipulated under the Ruth L. Kirschstein National Research Service Award Individual Postdoctoral Fellowship (award no. F32AI157296; R.C.M.). Raw flow cytometry source files can be made available upon reasonable request. Source data are provided with this paper.
Code availability
A minimum dataset containing deidentified study participant information and biological assay results along with custom study-generated R code for analysis was uploaded to GitHub (https://github.com/kvegesan-stjude/SHIVERS2) per the data sharing agreement stipulated under the Ruth L. Kirschstein National Research Service Award Individual Postdoctoral Fellowship (award no. F32AI157296; R.C.M.). Additional basic R code can be made available upon reasonable request.
References
Centers for Disease Control and Prevention. Estimated influenza illnesses, medical visits, hospitalizations, and deaths in the United States—2017–2018 influenza season. https://www.cdc.gov/flu/about/burden/2017-2018.htm#Table1 (2018).
Iuliano, A. D. et al. Estimates of global seasonal influenza-associated respiratory mortality: a modelling study. Lancet 391, 1285–1300 (2018).
Flannery, B. et al. Interim estimates of 2016–17 seasonal influenza vaccine effectiveness—United States, February 2017. Morb. Mortal. Wkly. Rep. 66, 167–171 (2017).
Flannery, B. et al. Interim estimates of 2017–18 seasonal influenza vaccine effectiveness—United States, February 2018. Morb. Mortal. Wkly. Rep. 67, 180–185 (2018).
Jackson, M. L. et al. Influenza vaccine effectiveness in the United States during the 2015–2016 season. N. Engl. J. Med. 377, 534–543 (2017).
Centers for Disease Control and Prevention, National Center for Immunization and Respiratory Diseases. Estimated flu-related illnesses, medical visits, hospitalizations, and deaths in the United States—2019–2020 flu season. https://www.cdc.gov/flu/about/burden/2017-2018.htm (2021).
Zimmerman, R. K. et al. 2014–2015 Influenza vaccine effectiveness in the United States by vaccine type. Clin. Infect. Dis. 63, 1564–1573 (2016).
Erbelding, E. J. et al. A universal influenza vaccine: the strategic plan for the National Institute of Allergy and Infectious Diseases. J. Infect. Dis. 218, 347–354 (2018).
Morens, D. M., Taubenberger, J. K. & Fauci, A. S. Rethinking next-generation vaccines for coronaviruses, influenzaviruses, and other respiratory viruses. Cell Host Microbe 31, 146–157 (2023).
Fourati, S. et al. Pan-vaccine analysis reveals innate immune endotypes predictive of antibody responses to vaccination. Nat. Immunol. https://doi.org/10.1038/s41590-022-01329-5 (2022).
Hagan, T. et al. Transcriptional atlas of the human immune response to 13 vaccines reveals a common predictor of vaccine-induced antibody responses. Nat. Immunol. https://doi.org/10.1038/s41590-022-01328-6 (2022).
Liston, A., Humblet-Baron, S., Duffy, D. & Goris, A. Human immune diversity: from evolution to modernity. Nat. Immunol. 22, 1479–1489 (2021).
Tsang, J. S. et al. Global analyses of human immune variation reveal baseline predictors of postvaccination responses. Cell 157, 499–513 (2014).
Tsang, J. S. et al. Improving vaccine-induced immunity: can baseline predict outcome? Trends Immunol. 41, 457–465 (2020).
Souquette, A. et al. Integrated drivers of basal and acute immunity in diverse human populations. Preprint at bioRxiv https://doi.org/10.1101/2023.03.25.534227 (2023).
Gounder, A. P. & Boon, A. C. M. Influenza pathogenesis: the effect of host factors on severity of disease. J. Immunol. 202, 341–350 (2019).
Mettelman, R. C. & Thomas, P. G. Human susceptibility to influenza infection and severe disease. Cold Spring Harb. Perspect. Med. 11, a038711 (2021).
Brodin, P. et al. Variation in the human immune system is largely driven by non-heritable influences. Cell 160, 37–47 (2015).
Carr, E. J. et al. The cellular composition of the human immune system is shaped by age and cohabitation. Nat. Immunol. 17, 461–468 (2016).
Lakshmikanth, T. et al. Human immune system variation during 1 year. Cell Rep. 32, 107923 (2020).
Lee, M. N. et al. Common genetic variants modulate pathogen-sensing responses in human dendritic cells. Science 343, 1246980 (2014).
Mettelman, R. C., Allen, E. K. & Thomas, P. G. Mucosal immune responses to infection and vaccination in the respiratory tract. Immunity 55, 749–780 (2022).
O’Neill, M. B. et al. Single-cell and bulk RNA-sequencing reveal differences in monocyte susceptibility to influenza A virus infection between Africans and Europeans. Front. Immunol. 12, 768189 (2021).
Orrù, V. et al. Genetic variants regulating immune cell levels in health and disease. Cell 155, 242–256 (2013).
Patin, E. et al. Natural variation in the parameters of innate immune cells is preferentially driven by genetic factors. Nat. Immunol. 19, 302–314 (2018).
Raj, T. et al. Polarization of the effects of autoimmune and neurodegenerative risk alleles in leukocytes. Science 344, 519–523 (2014).
Randolph, H. E. et al. Genetic ancestry effects on the response to viral infection are pervasive but cell type specific. Science 374, 1127–1133 (2021).
Roederer, M. et al. The genetic architecture of the human immune system: a bioresource for autoimmunity and disease pathogenesis. Cell 161, 387–403 (2015).
Ye, C. J. et al. Intersection of population variation and autoimmunity genetics in human T cell activation. Science 345, 1254665 (2014).
Cox, R. J. Correlates of protection to influenza virus, where do we go from here? Hum. Vaccin. Immunother. 9, 405–408 (2013).
Guthmiller, J. J. et al. First exposure to the pandemic H1N1 virus induced broadly neutralizing antibodies targeting hemagglutinin head epitopes. Sci. Transl. Med. 13, eabg4535 (2021).
Memoli, M. J. et al. Evaluation of antihemagglutinin and antineuraminidase antibodies as correlates of protection in an influenza A/H1N1 virus healthy human challenge model. mBio 7, e00417 (2016).
Monto, A. S. et al. Antibody to influenza virus neuraminidase: an independent correlate of protection. J. Infect. Dis. 212, 1191–1199 (2015).
Ng, S. et al. Novel correlates of protection against pandemic H1N1 influenza A virus infection. Nat. Med. https://doi.org/10.1038/s41591-019-0463-x (2019).
Steel, J. et al. Influenza virus vaccine based on the conserved hemagglutinin stalk domain. mBio 1, e00018 (2010).
Bandaranayake, D. et al. Risk factors and immunity in a nationally representative population following the 2009 influenza A(H1N1) pandemic. PLoS ONE 5, e13211 (2010).
Huang, Q. S. et al. Risk factors and attack rates of seasonal influenza infection: results of the Southern Hemisphere Influenza and Vaccine Effectiveness Research and Surveillance (SHIVERS) seroepidemiologic cohort study. J. Infect. Dis. 219, 347–357 (2019).
Institute of Environmental Science and Research. 2018 Annual influenza summary. https://www.esr.cri.nz/assets/Intelligence-Hub-2023/Surveillance-reports-and-dashboards/Influenza/InfluenzaAnn2018.pdf (2018).
Honce, R. & Schultz-Cherry, S. Impact of obesity on influenza A virus pathogenesis, immune response, and evolution. Front. Immunol. 10, 1071 (2019).
Ursin, R. L. & Klein, S. L. Sex differences in respiratory viral pathogenesis and treatments. Annu. Rev. Virol. 8, 393–414 (2021).
Wu, Y., Goplen, N. P. & Sun, J. Aging and respiratory viral infection: from acute morbidity to chronic sequelae. Cell Biosci. 11, 112 (2021).
Institute of Environmental Science and Research. 2017 Annual influenza summary. https://www.esr.cri.nz/assets/Intelligence-Hub-2023/Surveillance-reports-and-dashboards/Influenza/2017-Influenza-Annual-report.pdf (2017).
Dormann, C. F. et al. Collinearity: a review of methods to deal with it and a simulation study evaluating their performance. Ecography 36, 27–46 (2013).
Hamada, H. et al. Tc17, a unique subset of CD8 T cells that can protect against lethal influenza challenge. J. Immunol. 182, 3469–3481 (2009).
Annunziato, F. et al. Phenotypic and functional features of human Th17 cells. J. Exp. Med. 204, 1849–1861 (2007).
Takagi, R. et al. B cell chemoattractant CXCL13 is preferentially expressed by human Th17 cell clones. J. Immunol. 181, 186–189 (2008).
Wang, X. et al. A critical role of IL-17 in modulating the B-cell response during H5N1 influenza virus infection. Cell. Mol. Immunol. 8, 462–468 (2011).
Bao, J. et al. Decreased frequencies of Th17 and Tc17 cells in patients infected with avian influenza A (H7N9) virus. J. Immunol. Res. 2019, 1418251 (2019).
Schultz-Cherry, S. Role of NK cells in influenza infection. Curr. Top. Microbiol. Immunol. 386, 109–120 (2015).
Riese, P. et al. Responsiveness to influenza vaccination correlates with NKG2C-expression on NK cells. Vaccines 8, 281 (2020).
Jost, S. et al. Changes in cytokine levels and NK cell activation associated with influenza. PLoS ONE 6, e25060 (2011).
Björkström, N. K., Ljunggren, H.-G. & Sandberg, J. K. CD56 negative NK cells: origin, function, and role in chronic viral disease. Trends Immunol. 31, 401–406 (2010).
Fox, A. et al. Severe pandemic H1N1 2009 infection is associated with transient NK and T deficiency and aberrant CD8 responses. PLoS ONE 7, e31535 (2012).
Heltzer, M. L. et al. Immune dysregulation in severe influenza. J. Leukoc. Biol. 85, 1036–1043 (2009).
Bongen, E., Vallania, F., Utz, P. J. & Khatri, P. KLRD1-expressing natural killer cells predict influenza susceptibility. Genome Med. 10, 45 (2018).
Dou, Y. et al. Influenza vaccine induces intracellular immune memory of human NK cells. PLoS ONE 10, e0121258 (2015).
Kay, A. W. et al. Enhanced natural killer-cell and T-cell responses to influenza A virus during pregnancy. Proc. Natl Acad. Sci. USA 111, 14506–14511 (2014).
Giurgea, L. T., Morens, D. M., Taubenberger, J. K. & Memoli, M. J. Influenza neuraminidase: a neglected protein and its potential for a better influenza vaccine. Vaccines 8, 409 (2020).
Rajendran, M., Krammer, F. & McMahon, M. The human antibody response to the influenza virus neuraminidase following infection or vaccination. Vaccines 9, 846 (2021).
Wohlbold, T. J. et al. Vaccination with adjuvanted recombinant neuraminidase induces broad heterologous, but not heterosubtypic, cross-protection against influenza virus infection in mice. mBio 6, e02556 (2015).
Turner, J. S. et al. Human germinal centres engage memory and naive B cells after influenza vaccination. Nature 586, 127–132 (2020).
Bentebibel, S. E. et al. Induction of ICOS+CXCR3+CXCR5+ TH cells correlates with antibody responses to influenza vaccination. Sci. Transl. Med. 5, 176ra32 (2013).
Bentebibel, S. E. et al. ICOS+PD-1+CXCR3+ T follicular helper cells contribute to the generation of high-avidity antibodies following influenza vaccination. Sci. Rep. 6, 26494 (2016).
Lindgren, G. et al. Induction of robust B cell responses after influenza mRNA vaccination is accompanied by circulating hemagglutinin-specific ICOS+PD-1+CXCR3+ T follicular helper cells. Front. Immunol. 8, 1539 (2017).
Currenti, J. et al. Tracking of activated cTfh cells following sequential influenza vaccinations reveals transcriptional profile of clonotypes driving a vaccine-induced immune response. Front. Immunol. 14, 1133781 (2023).
Pizzolla, A. et al. Influenza-specific lung-resident memory T cells are proliferative and polyfunctional and maintain diverse TCR profiles. J. Clin. Invest. 128, 721–733 (2018).
Lorenzo-Herrero, S., Sordo-Bahamonde, C., Gonzalez, S. & López-Soto, A. CD107a degranulation assay to evaluate immune cell antitumor activity. in Cancer Immunosurveillance: Methods and Protocols (eds. López-Soto, A. & Folgueras, A. R.) 119–130 (Springer, 2019); https://doi.org/10.1007/978-1-4939-8885-3_7
Wilkinson, T. M. et al. Preexisting influenza-specific CD4+ T cells correlate with disease protection against influenza challenge in humans. Nat. Med. 18, 274–280 (2012).
Krammer, F. The human antibody response to influenza A virus infection and vaccination. Nat. Rev. Immunol. 19, 383–397 (2019).
Guo, X. J. et al. Lung γδ T cells mediate protective responses during neonatal influenza infection that are associated with type 2 immunity. Immunity 49, 531–544 (2018).
Clark, B. L. & Thomas, P. G. A cell for the ages: human γδ T cells across the lifespan. Int. J. Mol. Sci. 21, 8903 (2020).
Sant, S. et al. Human γδ T‐cell receptor repertoire is shaped by influenza viruses, age and tissue compartmentalisation. Clin. Transl. Immunol. 8, e1079 (2019).
Savic, M. et al. Distinct T and NK cell populations may serve as immune correlates of protection against symptomatic pandemic influenza A(H1N1) virus infection during pregnancy. PLoS ONE 12, e0188055 (2017).
McElhaney, J. E. et al. T cell responses are better correlates of vaccine protection in the elderly. J. Immunol. 176, 6333–6339 (2006).
McElhaney, J. E. et al. Granzyme B: correlates with protection and enhanced CTL response to influenza vaccination in older adults. Vaccine 27, 2418–2425 (2009).
Mersha, T. B. & Abebe, T. Self-reported race/ethnicity in the age of genomic research: its potential impact on understanding health disparities. Hum. Genomics 9, 1 (2015).
World Health Organization. Global Epidemiological Surveillance Standards for Influenza. https://www.who.int/publications/i/item/9789241506601 (World Health Organization, 2013).
Brunner, E., Bathke, A. C. & Konietschke, F. Rank and Pseudo-Rank Procedures for Independent Observations in Factorial Designs (Springer, 2018); https://doi.org/10.1007/978-3-030-02914-2
Bürkner, P. C., Doebler, P. & Holling, H. Optimal design of the Wilcoxon–Mann–Whitney-test. Biom. J. 59, 25–40 (2017).
Happ, M., Bathke, A. C. & Brunner, E. Optimal sample size planning for the Wilcoxon–Mann–Whitney test. Stat. Med. 38, 363–375 (2019).
Huang, Q. S. et al. Implementing hospital-based surveillance for severe acute respiratory infections caused by influenza and other respiratory pathogens in New Zealand. Western Pac. Surveill. Response J. 5, 23–30 (2014).
Kim, C. et al. Comparison of nasopharyngeal and oropharyngeal swabs for the diagnosis of eight respiratory viruses by real-time reverse transcription-PCR assays. PLoS ONE 6, e21610 (2011).
Kodani, M. et al. Application of TaqMan low-density arrays for simultaneous detection of multiple respiratory pathogens. J. Clin. Microbiol. 49, 2175–2182 (2011).
Olsen, S. J. et al. Incidence of respiratory pathogens in persons hospitalized with pneumonia in two provinces in Thailand. Epidemiol. Infect. 138, 1811–1822 (2010).
Shu, B. et al. Design and performance of the CDC real-time reverse transcriptase PCR swine flu panel for detection of 2009 A (H1N1) pandemic influenza virus. J. Clin. Microbiol. 49, 2614–2619 (2011).
Matrosovich, M., Matrosovich, T., Carr, J., Roberts, N. A. & Klenk, H.-D. Overexpression of the α-2,6-sialyltransferase in MDCK cells increases influenza virus sensitivity to neuraminidase inhibitors. J. Virol. 77, 8418–8425 (2003).
Sandbulte, M. R. et al. Cross-reactive neuraminidase antibodies afford partial protection against H5N1 in mice and are present in unexposed humans. PLoS Med. 4, e59 (2007).
Wong, S. S. et al. H5N1 influenza vaccine induces a less robust neutralizing antibody response than seasonal trivalent and H7N9 influenza vaccines. NPJ Vaccines 2, 16 (2017).
Couzens, L. et al. An optimized enzyme-linked lectin assay to measure influenza A virus neuraminidase inhibition antibody titers in human sera. J. Virol. Methods 210, 7–14 (2014).
Ferrer‐Font, L. et al. Panel design and optimization for high‐dimensional immunophenotyping assays using spectral flow cytometry. Curr. Protoc. Cytom. 92, e70 (2020).
Liechti, T. et al. An updated guide for the perplexed: cytometry in the high-dimensional era. Nat. Immunol. https://doi.org/10.1038/s41590-021-01006-z (2021).
R Core Team. R: A Language and Environment for Statistical Computing (R Project for Statistical Computing, 2018).
Vegesana, K. sjTabone. Github https://github.com/kvegesan-stjude/sjTabone#readme (2023).
Raftery, A., Hoeting, J., Volinsky, C., Painter, I. & Yeung, K. Y. BMA: Bayesian model averaging. https://cran.r-project.org/web/packages/BMA/BMA.pdf (2022).
Mandrekar, J. N. Receiver operating characteristic curve in diagnostic test assessment. J. Thorac. Oncol. 5, 1315–1316 (2010).
Greiner, M., Pfeiffer, D. & Smith, R. D. Principles and practical application of the receiver-operating characteristic analysis for diagnostic tests. Prev. Vet. Med. 45, 23–41 (2000).
Kuhn, M. et al. caret: classification and regression training. https://cran.r-project.org/web/packages/caret/caret.pdf (2016).
Wickham, H. ggplot2: Elegant Graphics for Data Analysis (Springer, 2009); https://doi.org/10.1007/978-0-387-98141-3
Kassambara, A. ggpubr: ‘ggplot2’ based publication ready plots. https://rpkgs.datanovia.com/ggpubr/index.html (2022).
Acknowledgements
We thank A. DeCleene, K. MacGregor, M. Gawith and M. Mitchell for their work as study nurses from Regional Public Health and all unnamed members of the SHIVERS-II team. We thank T. Hertz (Ben-Gurion University of the Negev) for insightful discussions and expert feedback on modeling methodology. We thank all consented enrollees and their families for their participation and commitment to the SHIVERS-II study. This publication was supported by the American Lebanese Syrian Associated Charities at St. Jude Children’s Research Hospital (SJCRH), the SJCRH Center of Excellence for Influenza Research and Surveillance (P.G.T., R.J.W., Q.S.H.) contract HHSN272201400006C, US Department of Health and Human Services (HHS) contract 75N93021C00016 for the St. Jude Centers of Excellence for Influenza Research and Response, HHS contract 75N93019C00052 for the Center for Influenza Vaccine Research for High Risk Populations of the Collaborative Influenza Vaccine Innovation Centers, National Institute of Allergy and Infectious Diseases award 3U01AI144616-02S1 (P.G.T.), U01AI150747 (P.G.T.), R01AI154470 (P.G.T.), and Ruth L. Kirschstein National Research Service Award Individual Postdoctoral Fellowship award F32AI157296 (R.C.M.). The content of this article is solely the responsibility of the authors and does not necessarily represent the official views of the National Institutes of Health.
Author information
Authors and Affiliations
Consortia
Contributions
R.C.M. and A.S. contributed equally as co-first authors. L.-A.V.d.V. and K.V. contributed equally as co-second authors. Conceptualization: R.C.M., A.S., R.J.W., Q.S.H. and P.G.T. Formal analysis: R.C.M., A.S., L.-A.V.d.V. and K.V. Investigation: R.C.M., A.S., L.-A.V.d.V., K.V., E.K.A., C.M.K., S.T., J.D.B., T.L.W., D.G.S.J. and S.S.M. Methods development: R.C.M., A.S., L.-A.V.d.V., K.V., E.K.A., T.L.W., C.M.K., J.D.B. and S.T. Resources: T.W., L.J. and Q.S.H. Data and sample curation: T.W., L.J., Q.S.H. and the SHIVERS-II Investigation Team. Writing—original draft: R.C.M. and A.S. Writing—review and editing: R.C.M., A.S., L.-A.V.d.V., K.V., E.K.A., R.J.W., Q.S.H. and P.G.T. Visualization: R.C.M. and K.V. Supervision: R.J.W., Q.S.H. and P.G.T. Funding acquisition: R.C.M., R.J.W., Q.S.H. and P.G.T.
Corresponding authors
Ethics declarations
Competing interests
P.G.T. has consulted or received honoraria and/or travel support from Illumina, J&J, Pfizer and 10x Genomics. P.G.T. serves on the scientific advisory board of ImmunoScape and CytoAgents. The remaining authors declare no competing interests.
Peer review
Peer review information
Nature Immunology thanks Peter Openshaw, Sophie Valkenburg and the other, anonymous, reviewer(s) for their contribution to the peer review of this work. Peer reviewer reports are available. Primary Handling Editor: L.A. Dempsey, in collaboration with the Nature Immunology team.
Additional information
Publisher’s note Springer Nature remains neutral with regard to jurisdictional claims in published maps and institutional affiliations.
Extended data
Extended Data Fig. 1 Data analysis pipeline for predictive and statistical modeling.
The analysis pipeline was designed to integrate participant-level demographic, serology, vaccine histories, and cellular flow cytometry data into statistical and predictive models. Univariate analyses, including Fisher’s exact test, Kruskal-Wallis, logistic regression, and ROC thresholds were performed first on single, independent variables. These analyses help determine if an individual immune measure is statistically different between influenza virus infection and vaccination comparator groups (Fisher’s exact test; Kruskal-Wallis), the risk of symptomatic influenza associated with an individual measure (logistic regression), and the threshold at which an individual immune measure can accurately describe 50% of symptomatic cases (ROC threshold). As univariate comparisons do not account for confounding factors, multivariate analyses were performed on combined variables including decision tree analysis (random forest) and logistic regression. The random forest allows comparison of performance (that is categorization accuracy) across models (ROC; Sensitivity & Specificity) as well as the relative importance of individual covariates within a model (VIP analyses). While random forest considers which models or individual covariates best categorize cases (symptomatic influenza) and controls (uninfected/cryptic), they do not provide information on association or risk. Multivariate generalized linear modeling (GLM) was used to determine the risk of symptomatic influenza associated with individual immune measures while accounting for the effects of others. The GLM was built on a select set of variables determined following reduction of dimensionality (correlation-based clustering) and multicollinearity (VIF) using stepwise regression (Akaike Information Criteria; AIC) and evaluated using Bayesian Model Averaging (BMA).
Extended Data Fig. 2 Participant demographic and serologic correlations.
a) Spearman Rank correlations between serology measures. Significant values (FDR-adjusted; q ≤ 0.05) depicted with correlation coefficients and within correlation groups (black rectangles). Insignificant values blank. b) Frequency of unvaccinated or vaccinated study participants with baseline anti-HA and anti-NA antibody titers at elevated (≥1:40) or reduced (<1:40) levels for each influenza strain. c) Spearman Rank correlation (R; coefficient) between participant age (years) and BMI (kg m−2) by sex. d-k) Spearman Rank Correlation (R; coefficient) between participant BMI (kg m−2) and age (years) by baseline serologic measures stratified by sex. Reciprocal inhibiting antibody titer against (d,f) HA or (e,g) NA. Inhibiting titer calculated from HAI or NAI assays using A(H1N1), A(H3N2), B/Victoria (lineage), and B/Yamagata (lineage) viruses. Total (h,j) anti-HA or (i,k) anti-NA binding antibody titers. Total binding antibody titers reported as AUC values calculated from ELISA assay against purified, full-length HA or NA proteins derived from influenza A(H1N1), A(H3N2), B/Victoria lineage, and B/Yamagata lineage viruses. Regression analysis using locally estimated scatterplot smoothing (LOESS) method depicted with LOESS fit line (center line; smoothed local regression using least squares) and 95% CI (grey). Significant associations defined at p ≤ 0.05.
Extended Data Fig. 3 Myeloid panel gating strategy.
Flow cytometry gating strategy to resolve cell populations within the myeloid compartment. All gates applied to leukocyte-sized, single, live cells. Gates depict frequency as % of parent gate.
Extended Data Fig. 4 Lymphoid and ICS panel gating strategy.
Flow cytometry gating strategy to resolve cell populations within the lymphoid/functional compartment by ICS. All gates applied to lymphocyte-sized, single, live cells. Gates depict frequency as % of parent gate.
Extended Data Fig. 5 Co-regulated immune cell clusters by vaccine status.
a-d, Co-regulated cell modules (‘clusters’) from Vaccinated participants’ myeloid (a) and lymphoid/functional (c) cell populations, or Unvaccinated participants’ myeloid (b) and lymphoid/functional (d) cell populations determined by average frequency (% parent) of individual cell populations with significant positive Pearson’s bivariate correlation. Lymphoid/functional panel cell frequencies represent the average frequency (% parent) across virus (MOI = 4A/Michigan/45/2015 H1N1pdm09 or A/Singapore/INFIMH-16-019/2016 H3N2) and peptide (1–5 μM /peptide pools containing M1, NP, PB1) stimulation groups. P values were adjusted using false discovery rate (FDR; q) correction for multiple comparisons with significance q ≤0.05 denoted with color; not significant (blank).
Extended Data Fig. 6 Decision tree model comparison from cellular covariates.
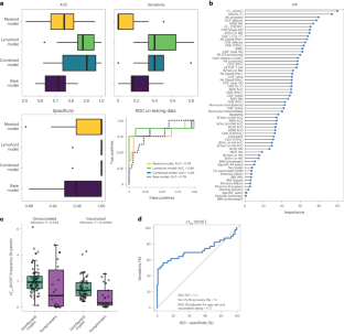
Comparison of the Base (demographic factors + serology + vaccination status), Myeloid Only (myeloid panel cell populations), Lymphoid Only (lymphoid/functional panel cell populations), and Lymphoid+Myeloid (cell populations from the lymphoid/functional and myeloid panel) random forest models built to categorize symptomatic and uninfected/cryptic influenza cases. Participants were split 80:20 into a training set (symptomatic cases n = 31, uninfected/cryptic controls n = 128) and testing set (symptomatic cases n = 8, uninfected/cryptic controls n = 33) ensuring equal proportions of cases and controls. Models were trained, tested, and cross-validated using 10× CV-10. Sensitivity, Specificity and AUROC (area under the receiver-operating characteristic curve) provided. An out-of-sample evaluation of the models (bottom) shows a comparison of the AUC accuracy. Boxes represent the median and 25th to 75th percentiles; whiskers indicate the minimum and maximum values no further than 1.5 times the interquartile (IQR).
Supplementary information
Source data
Source Data (download XLSX )
Statistical source data for Figs. 1–7 and Extended Data Figs. 2, 5 and 6.
Rights and permissions
Springer Nature or its licensor (e.g. a society or other partner) holds exclusive rights to this article under a publishing agreement with the author(s) or other rightsholder(s); author self-archiving of the accepted manuscript version of this article is solely governed by the terms of such publishing agreement and applicable law.
About this article
Cite this article
Mettelman, R.C., Souquette, A., Van de Velde, LA. et al. Baseline innate and T cell populations are correlates of protection against symptomatic influenza virus infection independent of serology. Nat Immunol 24, 1511–1526 (2023). https://doi.org/10.1038/s41590-023-01590-2
Received:
Accepted:
Published:
Version of record:
Issue date:
DOI: https://doi.org/10.1038/s41590-023-01590-2
This article is cited by
-
Dysregulation of immune cells and platelet-monocyte aggregates in chronic thromboembolic pulmonary hypertension
Respiratory Research (2025)
-
B cells modulate lung antiviral inflammatory responses via the neurotransmitter acetylcholine
Nature Immunology (2025)
-
Influenza A virus in dairy cattle: infection biology and potential mammary gland-targeted vaccines
npj Vaccines (2025)
-
Lung cell fates during influenza
Cell Research (2025)
-
Type-2 Trapezoidal Pythagorean fuzzy number with novel entropy measure and aggregation operators extended to MCDM
Complex & Intelligent Systems (2025)


