Abstract
Cerebral ischemia triggers a powerful inflammatory reaction involving peripheral leukocytes and brain resident cells that contribute to both tissue injury and repair. However, their dynamics and diversity remain poorly understood. To address these limitations, we performed a single-cell transcriptomic study of brain and blood cells 2 or 14 days after ischemic stroke in mice. We observed a strong divergence of post-ischemic microglia, monocyte-derived macrophages and neutrophils over time, while endothelial cells and brain-associated macrophages showed altered transcriptomic signatures at 2 days poststroke. Trajectory inference predicted the in situ trans-differentiation of macrophages from blood monocytes into day 2 and day 14 phenotypes, while neutrophils were projected to be continuously de novo recruited from the blood. Brain single-cell transcriptomes from both female and male aged mice were similar to that of young male mice, but aged and young brains differed in their immune cell composition. Although blood leukocyte analysis also revealed altered transcriptomes after stroke, brain-infiltrating leukocytes displayed higher transcriptomic divergence than their circulating counterparts, indicating that phenotypic diversification occurs within the brain in the early and recovery phases of ischemic stroke. A portal (https://anratherlab.shinyapps.io/strokevis/) is provided to allow user-friendly access to our data.
This is a preview of subscription content, access via your institution
Access options
Access Nature and 54 other Nature Portfolio journals
Get Nature+, our best-value online-access subscription
$32.99 /Â 30Â days
cancel any time
Subscribe to this journal
Receive 12 print issues and online access
$259.00 per year
only $21.58 per issue
Buy this article
- Purchase on SpringerLink
- Instant access to the full article PDF.
USD 39.95
Prices may be subject to local taxes which are calculated during checkout







Similar content being viewed by others
Data availability
The raw and processed data and metadata of all scRNA-seq datasets included in this study are available in the GEO repository (GSE225948). A publicly accessible interactive web portal for exploring the scRNA-seq data included in this study has been developed (https://anratherlab.shinyapps.io/strokevis/). Source data are provided with this paper.
Code availability
Code that supports the findings of this study are available from the corresponding author upon request.
References
Iadecola, C., Buckwalter, M. S. & Anrather, J. Immune responses to stroke: mechanisms, modulation, and therapeutic potential. J. Clin. Invest. 130, 2777–2788 (2020).
Pedragosa, J. et al. CCR2 deficiency in monocytes impairs angiogenesis and functional recovery after ischemic stroke in mice. J. Cereb. Blood Flow. Metab. 40, S98–S116 (2020).
Cuartero, M. I. et al. N2 neutrophils, novel players in brain inflammation after stroke: modulation by the PPARγ agonist rosiglitazone. Stroke 44, 3498–3508 (2013).
Ito, M. et al. Brain regulatory T cells suppress astrogliosis and potentiate neurological recovery. Nature 565, 246–250 (2019).
Qiu, M. et al. Cell heterogeneity uncovered by single-cell RNA sequencing offers potential therapeutic targets for ischemic stroke. Aging Dis. 13, 1436–1454 (2022).
Beuker, C. et al. Stroke induces disease-specific myeloid cells in the brain parenchyma and pia. Nat. Commun. 13, 945 (2022).
Zheng, J. et al. Single-cell RNA-seq analysis reveals compartment-specific heterogeneity and plasticity of microglia. iScience 24, 102186 (2021).
Nakahashi-Oda, C. et al. CD300a blockade enhances efferocytosis by infiltrating myeloid cells and ameliorates neuronal deficit after ischemic stroke. Sci. Immunol. 6, eabe7915 (2021).
Kim, S. et al. The antioxidant enzyme Peroxiredoxin-1 controls stroke-associated microglia against acute ischemic stroke. Redox Biol. 54, 102347 (2022).
Li, X. et al. Single-cell transcriptomic analysis of the immune cell landscape in the aged mouse brain after ischemic stroke. J. Neuroinflammation 19, 83 (2022).
Gelderblom, M. et al. Temporal and spatial dynamics of cerebral immune cell accumulation in stroke. Stroke 40, 1849–1857 (2009).
Garcia-Bonilla, L., Iadecola, C. & Anrather, J. Cerebral ischemia and inflammation. In Stroke 7th Edition Pathophysiology, Diagnosis, and Management (Eds. Grotta, G. W. et al.) 117–128.e5 (Elsevier, 2021).
Matcovitch-Natan, O. et al. Microglia development follows a stepwise program to regulate brain homeostasis. Science 353, aad8670 (2016).
Zheng, K. et al. Single-cell RNA-seq reveals the transcriptional landscape in ischemic stroke. J. Cereb. Blood Flow. Metab. 42, 56–73 (2022).
Hammond, T. R. et al. Single-cell RNA sequencing of microglia throughout the mouse lifespan and in the injured brain reveals complex cell-state changes. Immunity 50, 253–271.e6 (2019).
Keren-Shaul, H. et al. A unique microglia type associated with restricting development of Alzheimer’s disease. Cell 169, 1276–1290.e17 (2017).
Venkatraman, A. et al. Galectin-3: an emerging biomarker in stroke and cerebrovascular diseases. Eur. J. Neurol. 25, 238–246 (2018).
Krasemann, S. et al. The TREM2-APOE pathway drives the transcriptional phenotype of dysfunctional microglia in neurodegenerative diseases. Immunity 47, 566–581.e9 (2017).
Silvin, A. et al. Dual ontogeny of disease-associated microglia and disease inflammatory macrophages in aging and neurodegeneration. Immunity 55, 1448–1465.e46 (2022).
Zanier, E. R., Fumagalli, S., Perego, C., Pischiutta, F. & De Simoni, M. G. Shape descriptors of the ‘never resting’ microglia in three different acute brain injury models in mice. Intensive Care Med. Exp. 3, 7 (2015).
Masuda, T. et al. Specification of CNS macrophage subsets occurs postnatally in defined niches. Nature 604, 740–748 (2022).
Viengkhou, B. & Hofer, M. J. Breaking down the cellular responses to type I interferon neurotoxicity in the brain. Front Immunol. 14, 1110593 (2023).
Thored, P. et al. Long-term accumulation of microglia with proneurogenic phenotype concomitant with persistent neurogenesis in adult subventricular zone after stroke. Glia 57, 835–849 (2009).
Van Hove, H. et al. A single-cell atlas of mouse brain macrophages reveals unique transcriptional identities shaped by ontogeny and tissue environment. Nat. Neurosci. 22, 1021–1035 (2019).
Dani, N. et al. A cellular and spatial map of the choroid plexus across brain ventricles and ages. Cell 184, 3056–3074.e21 (2021).
Miedema, A. et al. Brain macrophages acquire distinct transcriptomes in multiple sclerosis lesions and normal appearing white matter. Acta Neuropathol. Commun. 10, 8 (2022).
Jaitin, D. A. et al. Lipid-associated macrophages control metabolic homeostasis in a Trem2-dependent manner. Cell 178, 686–698.e14 (2019).
Yamaguchi, A. et al. Temporal expression profiling of DAMPs-related genes revealed the biphasic post-ischemic inflammation in the experimental stroke model. Mol. Brain 13, 57 (2020).
Marcovecchio, P. M. et al. Scavenger receptor CD36 directs nonclassical monocyte patrolling along the endothelium during early atherogenesis. Arterioscler Thromb. Vasc. Biol. 37, 2043–2052 (2017).
Amorim, A. et al. IFNγ and GM-CSF control complementary differentiation programs in the monocyte-to-phagocyte transition during neuroinflammation. Nat. Immunol. 23, 217–228 (2022).
Cochain, C. et al. Single-cell RNA-seq reveals the transcriptional landscape and heterogeneity of aortic macrophages in murine atherosclerosis. Circ. Res. 122, 1661–1674 (2018).
Williams, J. W. et al. Limited proliferation capacity of aortic intima resident macrophages requires monocyte recruitment for atherosclerotic plaque progression. Nat. Immunol. 21, 1194–1204 (2020).
Rizzo, G. et al. Dynamics of monocyte-derived macrophage diversity in experimental myocardial infarction. Cardiovasc. Res. 119, 772–785 (2023).
Gliem, M. et al. Macrophage-derived osteopontin induces reactive astrocyte polarization and promotes re-establishment of the blood brain barrier after ischemic stroke. Glia 63, 2198–2207 (2015).
Nakano, Y. et al. Glycoprotein nonmetastatic melanoma protein B (GPNMB) as a novel neuroprotective factor in cerebral ischemia–reperfusion injury. Neuroscience 277, 123–131 (2014).
Cai, W. et al. STAT6/Arg1 promotes microglia/macrophage efferocytosis and inflammation resolution in stroke mice. JCI Insight 4, e131355 (2019).
Kalucka, J. et al. Single-cell transcriptome atlas of murine endothelial cells. Cell 180, 764–779.e20 (2020).
Meng, H. et al. LRG1 promotes angiogenesis through upregulating the TGF‑beta1 pathway in ischemic rat brain. Mol. Med. Rep. 14, 5535–5543 (2016).
Minten, C. et al. DARC shuttles inflammatory chemokines across the blood–brain barrier during autoimmune central nervous system inflammation. Brain 137, 1454–1469 (2014).
Wang, G. et al. Neutralization of lipocalin-2 diminishes stroke–reperfusion injury. Int. J. Mol. Sci. 21, 6253 (2020).
Zhuang, X., Cross, D., Heath, V. L. & Bicknell, R. Shear stress, tip cells and regulators of endothelial migration. Biochem. Soc. Trans. 39, 1571–1575 (2011).
Madureira, P. A. et al. The role of the annexin A2 heterotetramer in vascular fibrinolysis. Blood 118, 4789–4797 (2011).
Hongu, T. et al. Perivascular tenascin C triggers sequential activation of macrophages and endothelial cells to generate a pro-metastatic vascular niche in the lungs. Nat. Cancer 3, 486–504 (2022).
Rohlenova, K. et al. Single-cell RNA sequencing maps endothelial metabolic plasticity in pathological angiogenesis. Cell Metab. 31, 862–877.e14 (2020).
Matsuoka, R. L., Buck, L. D., Vajrala, K. P., Quick, R. E. & Card, O. A. Historical and current perspectives on blood endothelial cell heterogeneity in the brain. Cell. Mol. Life Sci. 79, 372 (2022).
Androvic, P. et al. Decoding the transcriptional response to ischemic stroke in young and aged mouse brain. Cell Rep. 31, 107777 (2020).
Zhang, W. et al. Differential expression of receptors mediating receptor-mediated transcytosis (RMT) in brain microvessels, brain parenchyma and peripheral tissues of the mouse and the human. Fluids Barriers CNS 17, 47 (2020).
Grieshaber-Bouyer, R. et al. The neutrotime transcriptional signature defines a single continuum of neutrophils across biological compartments. Nat. Commun. 12, 2856 (2021).
Turk, V. et al. Cysteine cathepsins: from structure, function and regulation to new frontiers. Biochim. Biophys. Acta 1824, 68–88 (2012).
Lee, H. K. et al. Neuroprotective and anti-inflammatory effects of a dodecamer peptide harboring Ninjurin 1 cell adhesion motif in the postischemic brain. Mol. Neurobiol. 55, 6094–6111 (2018).
Evrard, M. et al. Developmental analysis of bone marrow neutrophils reveals populations specialized in expansion, trafficking, and effector functions. Immunity 48, 364–379.e8 (2018).
Durai, V. et al. Cryptic activation of an Irf8 enhancer governs cDC1 fate specification. Nat. Immunol. 20, 1161–1173 (2019).
Xu, H. et al. Transcriptional atlas of intestinal immune cells reveals that neuropeptide α-CGRP modulates group 2 innate lymphoid cell responses. Immunity 51, 696–708.e9 (2019).
Lee, J. Y. et al. The transcription factor KLF2 restrains CD4+ T follicular helper cell differentiation. Immunity 42, 252–264 (2015).
Cai, W. Neuroprotection against ischemic stroke requires a specific class of early responder T cells in mice. J Clin. Invest. 132, e157678 (2022).
Shichita, T. et al. Pivotal role of cerebral interleukin-17-producing γαT cells in the delayed phase of ischemic brain injury. Nat. Med. 15, 946–950 (2009).
Miragaia, R. J. et al. Single-cell transcriptomics of regulatory T cells reveals trajectories of tissue adaptation. Immunity 50, 493–504.e7 (2019).
Bjorkstrom, N. K., Strunz, B. & Ljunggren, H. G. Natural killer cells in antiviral immunity. Nat. Rev. Immunol. 22, 112–123 (2022).
Bottcher, J. P. et al. NK cells stimulate recruitment of cDC1 into the tumor microenvironment promoting cancer immune control. Cell 172, 1022–1037.e14 (2018).
Ritzel, R. M. et al. Aging alters the immunological response to ischemic stroke. Acta Neuropathol. 136, 89–110 (2018).
Ritzel, R. M. et al. Age-associated resident memory CD8 T cells in the central nervous system are primed to potentiate inflammation after ischemic brain injury. J. Immunol. 196, 3318–3330 (2016).
Inacio, A. R. et al. Endogenous IFN-β signaling exerts anti-inflammatory actions in experimentally induced focal cerebral ischemia. J. Neuroinflammation 12, 211 (2015).
Han, R. et al. Differential expression and correlation analysis of global transcriptome for hemorrhagic transformation after acute ischemic stroke. Front. Neurosci. 16, 889689 (2022).
Mestas, J. & Hughes, C. C. Of mice and not men: differences between mouse and human immunology. J. Immunol. 172, 2731–2738 (2004).
Huang, Y. et al. Repopulated microglia are solely derived from the proliferation of residual microglia after acute depletion. Nat. Neurosci. 21, 530–540 (2018).
Garcia-Bonilla, L. et al. Spatio-temporal profile, phenotypic diversity, and fate of recruited monocytes into the post-ischemic brain. J. Neuroinflammation 13, 285 (2016).
Miro-Mur, F. et al. Immature monocytes recruited to the ischemic mouse brain differentiate into macrophages with features of alternative activation. Brain Behav. Immun. 53, 18–33 (2016).
Hidalgo, A., Chilvers, E. R., Summers, C. & Koenderman, L. The neutrophil life cycle. Trends Immunol. 40, 584–597 (2019).
Kilkenny, C. et al. Animal research: reporting in vivo experiments—the ARRIVE guidelines. J. Cereb. Blood Flow. Metab. 31, 991–993 (2011).
Percie du Sert, N. et al. The ARRIVE guidelines 2.0: updated guidelines for reporting animal research. J. Physiol. 598, 3793–3801 (2020).
Jackman, K., Kunz, A. & Iadecola, C. Modeling focal cerebral ischemia in vivo. Methods Mol. Biol. 793, 195–209 (2011).
Ximerakis, M. et al. Single-cell transcriptomic profiling of the aging mouse brain. Nat. Neurosci. 22, 1696–1708 (2019).
Soltoff, S. P., McMillian, M. K. & Talamo, B. R. Coomassie Brilliant Blue G is a more potent antagonist of P2 purinergic responses than Reactive Blue 2 (Cibacron Blue 3GA) in rat parotid acinar cells. Biochem. Biophys. Res. Commun. 165, 1279–1285 (1989).
Hrvatin, S. et al. Single-cell analysis of experience-dependent transcriptomic states in the mouse visual cortex. Nat. Neurosci. 21, 120–129 (2018).
Macosko, E. Z. et al. Highly parallel genome-wide expression profiling of individual cells using nanoliter droplets. Cell 161, 1202–1214 (2015).
Datlinger, P. et al. Pooled CRISPR screening with single-cell transcriptome readout. Nat. Methods 14, 297–301 (2017).
Saunders, A. et al. Molecular diversity and specializations among the cells of the adult mouse brain. Cell 174, 1015–1030.e16 (2018).
Dobin, A. et al. STAR: ultrafast universal RNA-seq aligner. Bioinformatics 29, 15–21 (2013).
Campbell, J., Yang, S., Wang, Z., Corbett, S. & Koga, Y. celda: CEllular Latent Dirichlet Allocation https://bioconductor.org/packages/celda (2022).
McGinnis, C. S., Murrow, L. M. & Gartner, Z. J. DoubletFinder: doublet detection in single-cell RNA sequencing data using artificial nearest neighbors. Cell Syst. 8, 329–337.e4 (2019).
Stuart, T. et al. Comprehensive integration of single-cell data. Cell 177, 1888–1902.e21 (2019).
Korsunsky, I. et al. Fast, sensitive and accurate integration of single-cell data with Harmony. Nat. Methods 16, 1289–1296 (2019).
Becht, E. et al. Dimensionality reduction for visualizing single-cell data using UMAP. Nat. Biotechnol. 37, 38–44 (2019).
Finak, G. et al. MAST: a flexible statistical framework for assessing transcriptional changes and characterizing heterogeneity in single-cell RNA sequencing data. Genome Biol. 16, 278 (2015).
Aran, D. et al. Reference-based analysis of lung single-cell sequencing reveals a transitional profibrotic macrophage. Nat. Immunol. 20, 163–172 (2019).
Heng, T. S. et al. The Immunological Genome Project: networks of gene expression in immune cells. Nat. Immunol. 9, 1091–1094 (2008).
Van Hove, H. et al. A single-cell atlas of mouse brain macrophages reveals unique transcriptional identities shaped by ontogeny and tissue environment. Nat. Neurosci. 13, 206 (2019).
Tabula Muris, C. et al. Single-cell transcriptomics of 20 mouse organs creates a Tabula Muris. Nature 562, 367–372 (2018).
Neumann, J. et al. Microglia cells protect neurons by direct engulfment of invading neutrophil granulocytes: a new mechanism of CNS immune privilege. J. Neurosci. 28, 5965–5975 (2008).
Ritchie, M. E. et al. limma powers differential expression analyses for RNA-sequencing and microarray studies. Nucleic Acids Res. 43, e47 (2015).
McCarthy, D. J., Campbell, K. R., Lun, A. T. & Wills, Q. F. Scater: pre-processing, quality control, normalization and visualization of single-cell RNA-seq data in R. Bioinformatics 33, 1179–1186 (2017).
Saelens, W., Cannoodt, R., Todorov, H. & Saeys, Y. A comparison of single-cell trajectory inference methods. Nat. Biotechnol. 37, 547–554 (2019).
Street, K. et al. Slingshot: cell lineage and pseudotime inference for single-cell transcriptomics. BMC Genomics 19, 477 (2018).
Jin, S. et al. Inference and analysis of cell-cell communication using CellChat. Nat. Commun. 12, 1088 (2021).
Baccin, C. et al. Combined single-cell and spatial transcriptomics reveal the molecular, cellular and spatial bone marrow niche organization. Nat. Cell Biol. 22, 38–48 (2020).
Kim, H. et al. Development of a validated interferon score using NanoString technology. J. Interferon Cytokine Res. 38, 171–185 (2018).
Ballesteros, I. et al. Co-option of neutrophil fates by tissue environments. Cell 183, 1282–1297.e18 (2020).
Wickham, H. ggplot2: elegant graphics for data analysis (Springer-Verlag, 2016).
Wei, T. & Simko, V. R package ‘corrplot’: visualization of a correlation matrix https://github.com/taiyun/corrplot (2021).
Robinson, M. D., McCarthy, D. J. & Smyth, G. K. edgeR: a Bioconductor package for differential expression analysis of digital gene expression data. Bioinformatics 26, 139–140 (2010).
Ulgen, E., Ozisik, O. & Sezerman, O. U. pathfindR: an R package for comprehensive identification of enriched pathways in omics data through active subnetworks. Front. Genet. 10, 858 (2019).
Oughtred, R. et al. The BioGRID interaction database: 2019 update. Nucleic Acids Res. 47, D529–D541 (2019).
Kanehisa, M. & Goto, S. KEGG: Kyoto Encyclopedia of Genes and Genomes. Nucleic Acids Res. 28, 27–30 (2000).
Monaco, G. et al. RNA-Seq signatures normalized by mRNA abundance allow absolute deconvolution of human immune cell types. Cell Rep. 26, 1627–1640.e27 (2019).
Larsson, J. & Gustafsson, P. A case study in fitting area-proportional Euler diagrams with ellipses using eulerr. In CEUR Workshop Proceedings (Eds. Sato, Y., & Shams, Z.) 84–91 (2018).
Gu, Z. & Hubschmann, D. simplifyEnrichment: a Bioconductor package for clustering and visualizing functional enrichment results. Genomics Proteom. Bioinforma. 21, 190–202 (2023).
Sayols, S. rrvgo: a Bioconductor package to reduce and visualize Gene Ontology terms https://bioconductor.org/packages/release/bioc/html/rrvgo.html (2020).
Stevens, S. L. et al. Multiple preconditioning paradigms converge on interferon regulatory factor-dependent signaling to promote tolerance to ischemic brain injury. J. Neurosci. 31, 8456–8463 (2011).
Newman, A. M. et al. Determining cell type abundance and expression from bulk tissues with digital cytometry. Nat. Biotechnol. 37, 773–782 (2019).
Chen, Z. et al. Inference of immune cell composition on the expression profiles of mouse tissue. Sci. Rep. 7, 40508 (2017).
Schindelin, J. et al. Fiji: an open-source platform for biological-image analysis. Nat. Methods 9, 676–682 (2012).
Garcia-Bonilla, L. et al. Role of microglial and endothelial CD36 in post-ischemic inflammasome activation and interleukin-1β-induced endothelial activation. Brain Behav. Immun. 95, 489–501 (2021).
Kassambara, A. rstatix: pipe-friendly framework for basic statistical tests https://CRAN.R-project.org/package=rstatix (2021).
Acknowledgements
This work was supported by NIH grants R01NS081179 (J.A.), R01NS34179 (C.I.), the Leducq Foundation (StrokeIMPaCT Network; J.A.) and the Sackler Brain and Spine Institute Research Grant (L.G.B.). We thank C. Mason for helpful discussions. The generous support of the Feil Family Foundation is gratefully acknowledged. All libraries were sequenced at the Genomics Core of the Cornell Institute of Biotechnology (RRID: SCR_021727).
Author information
Authors and Affiliations
Contributions
J.A. and L.G.B. conceived the study with input from C.I. L.G.B., Z.S., R.S., O.N. and G.R. performed experiments and analyzed data. J.A. performed bioinformatic analyses. L.G.B. and J.A. wrote the original draft; C.I. revised the manuscript; all authors read and approved the final manuscript.
Corresponding authors
Ethics declarations
Competing interests
C.I. serves on the scientific advisory board of Broadview Ventures. The other authors declare no competing interests.
Peer review
Peer review information
Nature Immunology thanks Louise McCullough and the other, anonymous, reviewer(s) for their contribution to the peer review of this work. S. Houston was the primary editor on this article and managed its editorial process and peer review in collaboration with the rest of the editorial team. Peer reviewer reports are available.
Additional information
Publisher’s note Springer Nature remains neutral with regard to jurisdictional claims in published maps and institutional affiliations.
Extended data
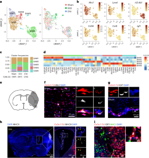
Extended Data Fig. 1 Single-cell transcriptomic profiling of mouse brain and blood cells after transient focal cerebral ischemia.
a, Schematic representation of Drop-Seq scRNA-seq pipeline used to analyze brain and blood cells isolated from either control surgery (Sham) or stroke mice 2 and 14 days (D02, D14) after injury. Brain cells were dissociated by enzymatic digestion with papain. Infiltrating leukocytes (CD45hi), microglia (Mg) and endothelial cells (EC) were isolated by flow cytometry sorting. Blood leukocytes were purified after erythrocyte removal. Brain and blood single cell suspensions were subjected to Drop-Seq, sequencing and analysis. b, c, Left: UMAP plot representing color-coded cell clusters identified in merged brain (b) or blood (c) single-cell transcriptomes; Middle: UMAP of 3 color-coded time point overlay of brain (b) or blood (c) single-cell transcriptomes; Right: bar graph showing relative frequencies of each cell type across Sham, D02 and D14 groups of either brain (b) or blood (c) identified cell type clusters. d, Left: UMAP plot of the combined brain (Br) and blood (PB) dataset showing cell clustering similarities between brain and blood Gran, Tc, Bc and brain myeloid cells (BAM, MdC, DC) with blood monocytes (left). Right: Same UMAP plot annotated by tissue. Border-associated macrophages (BAM), monocyte-derived cells (MdC), granulocytes (Gran), mast cells (MaC), dendritic cells (DC), T cells (Tc), NK cells (NK), B cells (Bc), vascular mural cells (MC), epithelial-like cells (Epi), oligodendrocytes (OD); Eosinophils-Basophils (EosBas); Monocytes (Mo); hematopoietic precursors (pre); unclassified (UC).
Extended Data Fig. 2 Histological validation of microglia marker genes (related to Fig. 1).
a, left: Representative immunofluorescence (IF) image of a whole brain section from a Cx3cr1CreERT2:R26Tdomato mouse subjected to 2 days of MCAo (D02) showing the distribution of Ki67+ cells (white, binary mask) and nuclear DAPI staining (blue); middle and right panels: IF images of magnified areas showing Ki67 expression by Td+(red) Iba1+(green) microglia in the peri-infarct area. Arrowheads indicate Ki67 staining. The border of the ischemic lesion is indicated by yellow dash outline and was traced based on DAPI, Iba1 and Tomato labels. b, top: RNAscope fluorescence in situ hybridization (FISH) validating Cst7 (white) expression in D02 Td+ microglia (red). Left: Representative whole brain section image of Cst7 expression (binary mask) and nuclear DAPI staining; Middle and right panels: FISH-IF images of magnified areas showing upregulation of Cst7 in microglial cells surrounding the ischemic lesion. Bottom: FISH-IF images validating Cst7 (white) expression in D14 mice. Left: Representative whole brain section image of Cst7 expression (binary mask) and nuclear DAPI staining; Middle and right top panels: FISH-IF images of magnified areas showing upregulation of Cst7 in microglia (Iba1+, green) surrounding the ischemic lesion. c, FISH-IF images validating Cxcl10 (white) expression in Cx3cr1-Td+ mice 2 and 14 days after MCAo. Left (D02): Representative whole brain section image of Cxcl10 expression (binary mask) and images of magnified areas showing localization of Cxcl10 in microglial cells (Td+, red) outside of the ischemic lesion. Right (D14): Representative whole brain section image of Cxcl10 expression (binary mask) and images of magnified areas showing localization of Cxcl10 in microglial cells (Td+, red) on the border of the ischemic lesion. d, IF images validating IGF1 (white) expression by Cx3cr1-Td+(red) MHCII–(green) microglia 14 days after MCAo in the ischemic region.
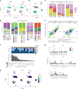
Extended Data Fig. 3 Cellular composition and transcriptomics of brain dendritic cells.
a, UMAP plots of brain dendritic cells (DC) transcriptomes for each studied time point identifies 9 clusters (DC1-9). b, Bar graph showing relative frequencies of DC clusters across Sham, D02 and D14 groups. c, UMAP of 3 color-coded time point overlay of brain DC. Classification of clusters into DC subtypes is based on marker gene expression (d,f): cDC1 (Xcr1, Clec9a), cDC2 (Cd209a, Sirpa), monocyte derived-DC (moDC; Sirpa, Ms4a7), migratory (migDC; Ccr7), and plasmacytoid DC (pDC; Ly6d, Ccr9). d, UMAP plots displaying expression of marker genes for each identified DC cluster in the brain. Scale bars represent log of normalized gene expression. e, Heatmap displaying differential expression of the top 10 upregulated genes in each DC cluster. Scale bar represents Z-score of average gene expression (log). f, Flow cytometry analysis validating brain cDC1 (XCR1+), cDC2 (CD172a+) and migDC (CCR7+) subtypes identified by scRNA-seq after stroke. g, Left: FISH of Cd209a (red) expression in the brain, combined with IF for Iba1 (green) and nuclear staining with DAPI (blue), showing Cd209a+Iba1+ cells around blood vessel (dotted line). Cx: cortex; St: striatum. Right: Flow cytometry analysis showing double positive CD209a+CD172a+ DC (CD11c+MHCII+).
Extended Data Fig. 4 Cellular composition and transcriptomics of brain lymphoid cells.
a, UMAP plots of brain lymphoid cells (Tc) transcriptomes for each studied time point identifies 7 clusters (Tc1-7). b, Bar graph showing relative frequencies of Tc clusters across Sham, D02 and D14 groups. c, Heatmap displaying expression of the top 10 upregulated genes in each Tc cluster. Scale bar represents Z-score of average gene expression (log). d, UMAP of merged Sham, D02 and D14 Tc transcriptomes. Classification of clusters into T cell types is based on marker gene expression (c,e): CD4 (Cd3d,Cd4), Treg (Cd3d,Cd4,Foxp3), CD8 (Cd3d, CD8b1), NKT (Cd3d, Gzma), γδT (Cd3d, Trdc), interferon stimulated T cells (ISG; Cd3d, Ifit3), innate lymphoid cells type 2 (ILC2; Gata3, Hes1) and proliferating T cells (prol; Cd3d, Top2a). e, Density plots in the UMAP space showing the expression of selected marker genes used for lymphoid cell type identification. Scale bars represent densities based on kernel density estimation of gene expression using. f, Chord plot showing cell-cell interactions between Cxcr3 and Cxcl10 in grouped Sham, D02 and D14 stroke mice. The strength of the interaction is indicated by the edge thickness. The color of the chord matches the cell cluster color sending the signal (Cxcl10). The number of cell recipient clusters (Cxcr3) and their weight in the interactions is indicated by the color-matched stacked bar next to each sender.
Supplementary information
Supplementary Information (download PDF )
Supplementary Figs. 1–15.
Supplementary Table 1 (download XLSX )
Kegg analysis.
Supplementary Table 3 (download XLSX )
Mouse census and Drop-seq sample-specific information.
Supplementary Table 4 (download XLSX )
Brain cell number downsample.
Supplementary Table 5 (download XLSX )
Module score gene list.
Supplementary Table 6 (download XLSX )
Statistical source data for Supplementary Figs. 5c, 6b, 7 and 14.
Source data
Source Data Fig. 6 (download XLSX )
Statistical source data.
Rights and permissions
Springer Nature or its licensor (e.g. a society or other partner) holds exclusive rights to this article under a publishing agreement with the author(s) or other rightsholder(s); author self-archiving of the accepted manuscript version of this article is solely governed by the terms of such publishing agreement and applicable law.
About this article
Cite this article
Garcia-Bonilla, L., Shahanoor, Z., Sciortino, R. et al. Analysis of brain and blood single-cell transcriptomics in acute and subacute phases after experimental stroke. Nat Immunol 25, 357–370 (2024). https://doi.org/10.1038/s41590-023-01711-x
Received:
Accepted:
Published:
Version of record:
Issue date:
DOI: https://doi.org/10.1038/s41590-023-01711-x
This article is cited by
-
A molecular brain atlas reveals cellular shifts during the repair phase of stroke
Journal of Neuroinflammation (2025)
-
Early transcriptional responses reveal cell type-specific vulnerability and neuroprotective mechanisms in the neonatal ischemic hippocampus
Acta Neuropathologica Communications (2025)
-
Single−cell transcriptomic landscape of sciatic nerve after transection injury
Journal of Neuroinflammation (2025)
-
Semaglultide targets Spp1+ microglia/macrophage to attenuate neuroinflammation following perioperative stroke
Journal of Neuroinflammation (2025)
-
Fatty acid-binding protein 4 drives microglia-mediated neuroinflammation through promoting S100A9 expression and lipid droplet accumulation after intracerebral hemorrhage
Journal of Neuroinflammation (2025)


