Abstract
CD4⁺ helper T (TH) cells consist of multiple functional subsets defined by specific effector cytokines and transcription factors. Recently, single-cell transcriptomic analyses have revealed possible existence of additional populations. Here we identify a unique CD4⁺ T cell subset in mouse and human colitis characterized by high levels of granzyme K (Gzmk) expression, designated as THK cells. These cells exhibit unique transcriptional signatures, with minimal expression of classical TH-defining factors but rather prominent Eomesodermin (Eomes) expression. Notably, THK cell differentiation is independent of TH1, TH2 and TH17 lineages in colitis. EOMES is both necessary and sufficient for THK cell induction, by directly driving the expression of Gzmk and associated effector molecules. Genetic ablation of Eomes ameliorates intestinal immunopathology in a T cell-induced colitis model. The THK transcriptional program seems to be conserved across species and in diverse disease contexts. Our findings establish THK cells as a distinct TH cell subtype, and the EOMES–THK axis may serve as a potential therapeutic target in inflammatory diseases.
This is a preview of subscription content, access via your institution
Access options
Access Nature and 54 other Nature Portfolio journals
Get Nature+, our best-value online-access subscription
$32.99 / 30 days
cancel any time
Subscribe to this journal
Receive 12 print issues and online access
$259.00 per year
only $21.58 per issue
Buy this article
- Purchase on SpringerLink
- Instant access to the full article PDF.
USD 39.95
Prices may be subject to local taxes which are calculated during checkout






Data availability
The raw sequence data reported in this paper have been deposited in National Genomics Data Center under accession code PRJCA048888. The processed RNA-seq, ATAC-seq and CUT&Tag data of this study are available on figshare at https://doi.org/10.6084/m9.figshare.30477716 (ref. 67). Source data are provided with this paper.
Code availability
This article does not report any original code. All functionality used to analyze the sequencing data is publicly available via the software packages described in Methods.
References
Dong, C. Cytokine regulation and function in T cells. Annu. Rev. Immunol. 39, 51–76 (2021).
Voskoboinik, I., Whisstock, J. C. & Trapani, J. A. Perforin and granzymes: function, dysfunction and human pathology. Nat. Rev. Immunol. 15, 388–400 (2015).
Aubert, A., Jung, K., Hiroyasu, S., Pardo, J. & Granville, D. J. Granzyme serine proteases in inflammation and rheumatic diseases. Nat. Rev. Rheumatol. 20, 361–376 (2024).
Donado, C. A. et al. Granzyme K activates the entire complement cascade. Nature 641, 211–221 (2025).
Lan, F. et al. GZMK-expressing CD8(+) T cells promote recurrent airway inflammatory diseases. Nature 638, 490–498 (2025).
Guo, C. L. et al. Granzyme K(+)CD8(+) T cells interact with fibroblasts to promote neutrophilic inflammation in nasal polyps. Nat. Commun. 15, 10413 (2024).
Guo, X. et al. Contrasting cytotoxic and regulatory T cell responses underlying distinct clinical outcomes to anti-PD-1 plus lenvatinib therapy in cancer. Cancer Cell 43, 248–268.e9 (2025).
Guo, C. L., Wang, C. S., Wang, X. H., Yu, D. & Liu, Z. GZMK(+)CD8(+) T cells: multifaceted roles beyond cytotoxicity. Trends Immunol. 46, 562–572 (2025).
Kwek, S. S. et al. Identification and regulation of circulating tumor-TCR-matched cytotoxic CD4+ lymphocytes by KLRG1 in bladder cancer. JCI Insight 10, e177373 (2025).
Koga, R. et al. Granzyme K- and amphiregulin-expressing cytotoxic T cells and activated extrafollicular B cells are potential drivers of IgG4-related disease. J. Allergy Clin. Immunol. 153, 1095–1112 (2024).
Aoyagi, R. et al. Single-cell transcriptomics reveals granzyme K-expressing cytotoxic Tfh cells in tertiary lymphoid structures in IgG4-RD. J. Allergy Clin. Immunol. 153, 513–520.e10 (2024).
Elyahu, Y. et al. Aging promotes reorganization of the CD4 T cell landscape toward extreme regulatory and effector phenotypes. Sci. Adv. 5, eaaw8330 (2019).
Magen, A. et al. Intratumoral dendritic cell-CD4(+) T helper cell niches enable CD8(+) T cell differentiation following PD-1 blockade in hepatocellular carcinoma. Nat. Med. 29, 1389–1399 (2023).
Nie, H. et al. Single-cell meta-analysis of inflammatory bowel disease with scIBD. Nat. Comput. Sci. 3, 522–531 (2023).
Fenton, C. G., Taman, H., Florholmen, J., Sorbye, S. W. & Paulssen, R. H. Transcriptional signatures that define ulcerative colitis in remission. Inflamm. Bowel Dis. 27, 94–105 (2021).
Zheng, L. et al. Pan-cancer single-cell landscape of tumor-infiltrating T cells. Science 374, abe6474 (2021).
Bai, X. et al. Reciprocal regulation of T follicular helper cells and dendritic cells drives colitis development. Nat. Immunol. 25, 1383–1394 (2024).
Li, Y. et al. Stem-like T cells are associated with the pathogenesis of ulcerative colitis in humans. Nat. Immunol. 25, 1231–1244 (2024).
Reis, B. S., Rogoz, A., Costa-Pinto, F. A., Taniuchi, I. & Mucida, D. Mutual expression of the transcription factors Runx3 and ThPOK regulates intestinal CD4⁺ T cell immunity. Nat. Immunol. 14, 271–280 (2013).
Mucida, D. et al. Transcriptional reprogramming of mature CD4(+) helper T cells generates distinct MHC class II-restricted cytotoxic T lymphocytes. Nat. Immunol. 14, 281–289 (2013).
Li, J., He, Y., Hao, J., Ni, L. & Dong, C. High levels of eomes promote exhaustion of anti-tumor CD8(+) T cells. Front. Immunol. 9, 2981 (2018).
Endo, Y. et al. Eomesodermin controls interleukin-5 production in memory T helper 2 cells through inhibition of activity of the transcription factor GATA3. Immunity 35, 733–745 (2011).
Ichiyama, K. et al. Transcription factor Smad-independent T helper 17 cell induction by transforming-growth factor-β is mediated by suppression of Eomesodermin. Immunity 34, 741–754 (2011).
Lupar, E. et al. Eomesodermin expression in CD4+ T cells restricts peripheral Foxp3 induction. J. Immunol. 195, 4742–4752 (2015).
Johnston, R. J. et al. Bcl6 and Blimp-1 are reciprocal and antagonistic regulators of T follicular helper cell differentiation. Science 325, 1006–1010 (2009).
Sun, Q. et al. BCL6 promotes a stem-like CD8(+) T cell program in cancer via antagonizing BLIMP1. Sci. Immunol. 8, eadh1306 (2023).
Tan, S. N. et al. Regulatory T cells converted from Th1 cells in tumors suppress cancer immunity via CD39. J. Exp. Med. 222, e20240445 (2025).
Zander, R., Khatun, A., Kasmani, M. Y., Chen, Y. & Cui, W. Delineating the transcriptional landscape and clonal diversity of virus-specific CD4(+) T cells during chronic viral infection. eLife 11, e80079 (2022).
Zhang, P. et al. Eomesodermin promotes the development of type 1 regulatory T (T(R)1) cells. Sci. Immunol. 2, eaah7152 (2017).
Gruarin, P. et al. Eomesodermin controls a unique differentiation program in human IL-10 and IFN-γ coproducing regulatory T cells. Eur. J. Immunol. 49, 96–111 (2019).
Bonnal, R. J. P. et al. Clonally expanded EOMES(+) Tr1-like cells in primary and metastatic tumors are associated with disease progression. Nat. Immunol. 22, 735–745 (2021).
Zhang, P. et al. Eomesodermin+ CD4+ T cells are critical for curative immunotherapy outcomes. Immunity 58, 3024–3039.e7 (2025).
Thelen, B. et al. Eomes is sufficient to regulate IL-10 expression and cytotoxic effector molecules in murine CD4(+) T cells. Front. Immunol. 14, 1058267 (2023).
Ansaldo, E. et al. T-bet-expressing Tr1 cells driven by dietary signals dominate the small intestinal immune landscape. Proc. Natl Acad. Sci. USA 123, e2520747122 (2026).
Devarajan, P. et al. Cytotoxic CD4 development requires CD4 effectors to concurrently recognize local antigen and encounter type I IFN-induced IL-15. Cell Rep. 42, 113182 (2023).
Marshall, N. B. et al. NKG2C/E marks the unique cytotoxic CD4 T cell subset, ThCTL, generated by influenza infection. J. Immunol. 198, 1142–1155 (2017).
Takeuchi, A. et al. CRTAM determines the CD4+ cytotoxic T lymphocyte lineage. J. Exp. Med. 213, 123–138 (2016).
Mazzoni, A. et al. Eomes controls the development of Th17-derived (non-classic) Th1 cells during chronic inflammation. Eur. J. Immunol. 49, 79–95 (2019).
Curran, M. A. et al. Systemic 4-1BB activation induces a novel T cell phenotype driven by high expression of Eomesodermin. J. Exp. Med. 210, 743–755 (2013).
Raveney, B. J. et al. Eomesodermin-expressing T-helper cells are essential for chronic neuroinflammation. Nat. Commun. 6, 8437 (2015).
Stienne, C. et al. Foxo3 transcription factor drives pathogenic T helper 1 differentiation by inducing the expression of Eomes. Immunity 45, 774–787 (2016).
Zhang, C. et al. Extrapituitary prolactin promotes generation of Eomes-positive helper T cells mediating neuroinflammation. Proc. Natl Acad. Sci. USA 116, 21131–21139 (2019).
Raveney, B. J. E. et al. Involvement of cytotoxic Eomes-expressing CD4(+) T cells in secondary progressive multiple sclerosis. Proc. Natl Acad. Sci. USA 118, e2021818118 (2021).
Chen, S. et al. Eomesodermin expression in CD4(+) T-cells associated with disease progression in amyotrophic lateral sclerosis. CNS Neurosci. Ther. 30, e14503 (2024).
Joulia, E. et al. Eomes-dependent mitochondrial regulation promotes survival of pathogenic CD4+ T cells during inflammation. J. Exp. Med. 221, e20230449 (2024).
Kanazawa, T. et al. Pathogenic potential of Eomesodermin-expressing T-helper cells in neurodegenerative diseases. Ann. Neurol. 95, 1093–1098 (2024).
Elyahu, Y. et al. CD4 T cells acquire Eomesodermin to modulate cellular senescence and aging. Nat. Aging 5, 1970–1982 (2025).
Roessner, P. M. et al. EOMES and IL-10 regulate antitumor activity of T regulatory type 1 CD4(+) T cells in chronic lymphocytic leukemia. Leukemia 35, 2311–2324 (2021).
Schnell, A., Littman, D. R. & Kuchroo, V. K. T(H)17 cell heterogeneity and its role in tissue inflammation. Nat. Immunol. 24, 19–29 (2023).
Liu, Z. et al. Epigenetic reprogramming of Runx3 reinforces CD8+ T-cell function and improves the clinical response to immunotherapy. Mol. Cancer 22, 84 (2023).
Chi, X. et al. RORγt expression in mature T(H)17 cells safeguards their lineage specification by inhibiting conversion to T(H)2 cells. Sci. Adv. 8, eabn7774 (2022).
Liu, X. et al. Genome-wide analysis identifies Bcl6-controlled regulatory networks during T follicular helper cell differentiation. Cell Rep. 14, 1735–1747 (2016).
Alquicira-Hernandez, J. & Powell, J. E. Nebulosa recovers single-cell gene expression signals by kernel density estimation. Bioinformatics 37, 2485–2487 (2021).
Hao, Y. et al. Dictionary learning for integrative, multimodal and scalable single-cell analysis. Nat. Biotechnol. 42, 293–304 (2024).
Korsunsky, I. et al. Fast, sensitive and accurate integration of single-cell data with Harmony. Nat. Methods 16, 1289–1296 (2019).
Chen, S., Zhou, Y., Chen, Y. & Gu, J. fastp: an ultra-fast all-in-one FASTQ preprocessor. Bioinformatics 34, i884–i890 (2018).
Kim, D., Paggi, J. M., Park, C., Bennett, C. & Salzberg, S. L. Graph-based genome alignment and genotyping with HISAT2 and HISAT-genotype. Nat. Biotechnol. 37, 907–915 (2019).
Danecek, P. et al. Twelve years of SAMtools and BCFtools. Gigascience 10, giab008 (2021).
Liao, Y., Smyth, G. K. & Shi, W. The Subread aligner: fast, accurate and scalable read mapping by seed-and-vote. Nucleic Acids Res. 41, e108 (2013).
Love, M. I., Huber, W. & Anders, S. Moderated estimation of fold change and dispersion for RNA-seq data with DESeq2. Genome Biol. 15, 550 (2014).
Xu, S. et al. Using clusterProfiler to characterize multiomics data. Nat. Protoc. 19, 3292–3320 (2024).
Ramirez, F., Dundar, F., Diehl, S., Gruning, B. A. & Manke, T. deepTools: a flexible platform for exploring deep-sequencing data. Nucleic Acids Res. 42, W187–W191 (2014).
Langmead, B. & Salzberg, S. L. Fast gapped-read alignment with Bowtie 2. Nat. Methods 9, 357–359 (2012).
Quinlan, A. R. & Hall, I. M. BEDTools: a flexible suite of utilities for comparing genomic features. Bioinformatics 26, 841–842 (2010).
Heinz, S. et al. Simple combinations of lineage-determining transcription factors prime cis-regulatory elements required for macrophage and B cell identities. Mol. Cell 38, 576–589 (2010).
Wang, Q. et al. Exploring epigenomic datasets by ChIPseeker. Curr. Protoc. 2, e585 (2022).
Xie, T. Processed RNA-seq, ATAC-seq and CUT&Tag data. figshare https://doi.org/10.6084/m9.figshare.30477716 (2026).
Acknowledgements
We thank Y. Qiu (Peking University, Beijing) for providing Stat6−/− mice, F. Shao (National Institute of Biological Sciences, Beijing) for Gzmk−/− mice and Y. Sun (Beijing Institute of Genomics, Chinese Academy of Sciences, Beijing) for Runx3fl/fl mice. We thank all Dong laboratory members for their help. This work was supported by grants from the National Natural Science Foundation of China (32550002 to C.D., 82402058 to Q.L. and 92574302 to Q.L.), the Zhejiang Provincial Natural Science Foundation of China (LD25C120002 to C.D.), the National Key R&D Program of China (2023YFC2508200 to H. Yuan) and the Construction Fund of Key Medical Disciplines of Hangzhou on Immune Diseases and Precision Therapy (2025HZGF01 to C.D.). C.D. was a New Cornerstone Investigator.
Author information
Authors and Affiliations
Contributions
T.X. and C.D. conceived of the study. T.X. performed the experiments, conducted bioinformatic analyses and drafted the paper. Y.D., Q.W., H.Z., K.W., X.C., X.B., Y.F., Z.P., Y.Z. and Q.L. provided experimental support. C.D. supervised the research and revised the paper.
Corresponding author
Ethics declarations
Competing interests
The authors declare no competing interests.
Peer review
Peer review information
Nature Immunology thanks the anonymous reviewer(s) for their contribution to the peer review of this work. Peer reviewer reports are available. Primary Handling Editor: L. A. Dempsey, in collaboration with the Nature Immunology team.
Additional information
Publisher’s note Springer Nature remains neutral with regard to jurisdictional claims in published maps and institutional affiliations.
Extended data
Extended Data Fig. 1 A GZMK-high CD4⁺ T cell population in integrated pan-cancer scRNA-seq data.
UMAP visualization of CD4⁺ T cells from a published integrated pan-cancer scRNA-seq dataset. Density plots show expression of SELL, CCR7, TBX21, IFNG, GATA3, RORC, BCL6, CXCR5, FOXP3, IL2RA, GZMB, and GZMK.
Extended Data Fig. 2 Analysis of Gzmk-tdTomato reporter expression across intestinal and lymphoid tissues in steady-state mice.
Flow cytometric analysis of lymphocytes from small intestinal intraepithelial lymphocytes (SI-IEL), small intestinal lamina propria lymphocytes (SI-LPL), large intestinal IEL (LI-IEL), large intestinal LPL (LI-LPL), Peyer’s patches (PP), and mesenteric lymph nodes (mLN) of Gzmk-tdTomato reporter mice at steady-state. Left panels: representative plots showing tdTomato signal in CD4⁺, CD8αα⁺, CD8αβ⁺, and γδ T cell subsets. Right panels: frequency of tdTomato⁺ cells within each subset (n = 5). Data are shown as mean ± s.e.m. and are representative of three independent experiments.
Extended Data Fig. 3 Phenotypic and functional characterization of Gzmk-expressing CD4⁺ T cells.
a, Flow cytometry analysis of Gzmk-tdTomato expression in mesenteric lymph nodes (mLN) CD4⁺ T cells of Rag1−/− colitis mice adoptively transferred with naive CD4⁺ T cells from Gzmk-tdTomato reporter mice. Upper: representative plots (y-axis: Gzmk-tdTomato; x-axis: T-bet, GATA3, RORγt, BCL6, or FOXP3). Lower: quantification of MFI of T-bet (n = 8), GATA3 (n = 3), and BCL6 (n = 8), and frequency of RORγt⁺ (n = 8) and FOXP3⁺ (n = 8) cells in Gzmk-tdTomato⁺ versus Gzmk-tdTomato⁻ cells. b–d, Flow cytometry analysis of perforin (b), GZMB (c), and IFNγ (d) in mLN CD4⁺ T cells. Left: representative plots (y-axis: Gzmk-tdTomato; x-axis: target protein). In d, right: mean fluorescence intensity (MFI) of IFNγ in IFNγ⁺Gzmk-tdTomato⁻ and IFNγ⁺Gzmk-tdTomato⁺ subsets (n = 8). e, Violin plots showing expression of Gzmk, Prf1, Gzmb, and Ifng across CD4⁺ T cell clusters (cluster 0, n = 5,932; cluster 1, n = 3,502; cluster 2, n = 2,703; cluster 3, n = 1,703; cluster 4, n = 1,610; cluster 5, n = 133). Violin plots with embedded box plots showing median (center line) and 25th–75th percentiles (box bounds). Numbers above: adjusted P values (Wilcoxon rank-sum test, two-tailed, Cluster 1 versus all others); below: average expression levels. f, Proportion of Gzmk-tdTomato⁺ cells among sorted populations after 19-h co-culture with P815 target cells. g, In vitro cytotoxicity assay measuring proportion of dead P815 cells at varying effector-to-target ratios, with or without anti-CD3 antibody (n = 3). Data are shown as mean ± s.e.m. and are representative of at least two independent experiments. Exact P values are shown in each graph. Statistical significance was assessed by two-tailed paired t-test (a,d).
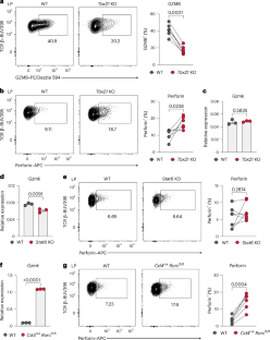
Extended Data Fig. 4 THK cell differentiation is independent of TH1, TH2, and TH17 programs.
a,b, Flow cytometry analysis of GZMB (a) and perforin (b) in mesenteric lymph nodes (mLN) CD4⁺ T cells from mice co-transferred with wild-type and Tbx21−/− cells (n = 6). Representative plots and quantification as in Fig. 3a, b. c,d, Flow cytometry analysis of perforin in mLN CD4⁺ T cells from recipients of wild-type and Stat6−/− (n = 7) (c) or Cd4cre Rorcfl/fl (n = 6) (d) cells; quantification as in Fig. 3e. e, Gzmk and Prf1 mRNA expression in sorted wild-type and Cd4cre Bcl6fl/fl CD4⁺ T cells from the colonic LP, measured by RT–qPCR (n = 3). Data are shown as mean ± s.e.m. and are representative of two independent experiments. Exact P values are shown in each graph. Statistical significance was assessed by two-tailed paired t-test (a–d) or two-tailed unpaired t-test (e).
Extended Data Fig. 5 THK cells are distinct from CD4⁺CD8α⁺ cytotoxic T cells.
a–c, Violin plots showing expression of Runx3 (a), Zbtb7b (b) and Cd8a (c) across CD4⁺ T cell clusters (cluster 0, n = 5,932; cluster 1, n = 3,502; cluster 2, n = 2,703; cluster 3, n = 1,703; cluster 4, n = 1,610; cluster 5, n = 133). Violin plots with embedded box plots showing median (center line) and 25th–75th percentiles (box bounds). Numbers above: adjusted P values (Wilcoxon rank-sum test, two-tailed, Cluster 1 versus all others); below: average expression levels. d, Flow cytometric analysis showing CD8α expression in Gzmk-tdTomato⁺ CD4⁺ T cells compared to other CD4⁺ T cell populations in lamina propria (LP). e,f, Flow cytometry analysis of CD8α (n = 4) and GZMB (n = 5) in LP CD4⁺ T cells from recipients of wild-type and Vav1cre Runx3fl/fl CD4⁺ T cells g, Gzmk mRNA expression in sorted wild-type and Vav1cre Runx3fl/fl CD4⁺ T cells from the colonic LP, measured by RT–qPCR (n = 3). Data are shown as mean ± s.e.m. and are representative of two independent experiments. Exact P values are shown in each graph. Statistical significance was assessed by two-tailed paired t-test (d–f) or two-tailed unpaired t-test (g).
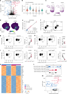
Extended Data Fig. 6 Eomes is transcriptionally and epigenetically associated with THK cell identity.
a, UMAP embedding of scRNA-seq data from colitic CD4⁺ T cells, colored by ‘THK cell signature’ enrichment score. b, Eomes expression across CD4⁺ T cell clusters (cluster 0, n = 5,932; cluster 1, n = 3,502; cluster 2, n = 2,703; cluster 3, n = 1,703; cluster 4, n = 1,610; cluster 5, n = 133). Violin plots with embedded box plots showing median (center line) and 25th–75th percentiles (box bounds). Numbers above: adjusted P values (Wilcoxon rank-sum test, two-tailed, Cluster 1 versus all others); below: average expression levels. c, Density plots showing GZMK and EOMES expression in human pan-cancer dataset. d, Correlation analysis between GZMK and all other genes in bulk RNA-seq data from ulcerative colitis patients and healthy controls (GSE128682). Shown is R2 from Pearson correlation; P values are unadjusted. e, Time-course analysis of EOMES, Gzmk-tdTomato, T-bet, and RORγt expression in CD4⁺ T cells from the lamina propria (LP) and mesenteric lymph nodes (mLN) at days 7, 14, 21, 28, and 35 after naive CD4⁺ T cell transfer. Left: Representative flow cytometry plots showing coexpression of EOMES and Gzmk-tdTomato (top), T-bet (middle), and RORγt (bottom) in LP. Right: Quantification of EOMES⁺Gzmk-tdTomato⁺, T-bet⁺, and RORγt⁺ CD4⁺ T cells in LP and mLN (n = 3 for each time point). f–i, Flow cytometry analysis of EOMES expression in mLN CD4⁺ T cells from Rag1−/− recipients co-transferred with wild-type (CD45.1⁺) and knockout (CD45.2⁺) naive CD4⁺ T cells. Tbx21−/− (n = 6) (f), Stat6−/− (n = 7) (g), Cd4cre Rorcfl/fl (n = 6) (h), and Cd4cre Bcl6fl/fl (n = 5) (i). Left: representative plots. Right: frequency of EOMES⁺ cells within donor-derived populations. Data are shown as mean ± s.e.m. and are representative of two independent experiments. Exact P values are shown in each graph. Statistical significance was assessed by two-tailed paired t-test (f–i).
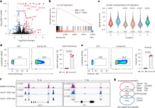
Extended Data Fig. 7 EOMES drives the THK program and constrains alternative TH cell fates.
a, RT–qPCR analysis of Gzmk, Prf1, and Gzmb expression in control or Eomes-overexpressing CD4⁺ T cells activated under non-polarizing conditions. Data normalized to Actb and presented relative to control (n = 3 per group; one undetected replicate in the Gzmk control group). b, Reanalysis of published RNA-seq data (GSE122889) from control or Eomes-overexpressing CD8⁺ T cells. Expression levels of Gzmk, Prf1, and Gzmb shown as FPKM. c, EOMES and Gzmk-tdTomato expression in CD4⁺ T cells under in vitro TH1, TH2, TH17, Treg polarizing conditions, and in vivo in adoptively transferred OT-II×Gzmk-tdTomato CD4⁺ T cells from OVA-immunized recipient mice. d,e, Flow cytometry analysis of T-bet (d) and GATA3 (e) in control or Eomes-overexpressing CD4⁺ T cells cultured under TH1- and TH2-polarizing conditions, respectively (n = 3). Left: representative plots. Right: quantification of frequency. f,g, Flow cytometry analysis of RORγt (f) and IL-17A (g) in control or Eomes-overexpressing CD4⁺ T cells under TH17-polarizing conditions (n = 3). Left: representative plots. Right: quantification of frequency. h, Flow cytometry analysis of FOXP3 in control or Eomes-overexpressing CD4⁺ T cells under Treg-polarizing conditions (n = 3). Left: representative plots. Right: quantification of frequency. i,j, Flow cytometry analysis of PD-1 and CXCR5 (i) and BCL6 and CXCR5 (j) in donor-derived OT-II CD4⁺ T cells 7 days after transfer into wild-type recipients and immunization with OVA protein (n = 8 per group). Left: representative plots. Right: quantification of frequency. k, Expression of EOMES and BLIMP1-EYFP in CD4⁺ T cells isolated from the lamina propria (LP) and mesenteric lymph nodes (mLN) of colitis mice. Data are shown as mean ± s.e.m. and are representative of at least two independent experiments. Exact P values are shown in each graph. Statistical significance was assessed by two-tailed unpaired t-test.
Extended Data Fig. 8 EOMES directly binds to regulatory elements of THK-associated genes.
a, Genomic annotation of EOMES-bound regions identified by CUT&Tag in Eomes-overexpressing CD4⁺ T cells. Pie chart shows distribution across promoters, introns, distal intergenic regions, and other features. b, Transcription factor motif enrichment analysis in EOMES-bound peaks. Shown are fold enrichment (target/background) and−Log(p value) (natural log) from HOMER (binomial test). Dashed gray lines: P = 0.05 and fold enrichment = 1. c, Reanalysis of published ChIP-seq data (GSE122888) showing EOMES occupancy at the Gzmk and Prf1 loci in control or Eomes-overexpressing CD8⁺ T cells. Tracks display EOMES ChIP-seq signal and control signal (mm10).
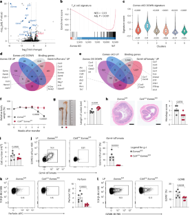
Extended Data Fig. 9 Eomes ablation alters CD4⁺ T cell differentiation in vivo.
a–m, Flow cytometric analysis of transcription factors and effector molecules in donor-derived CD4⁺ T cells from colonic lamina propria (LP) and mesenteric lymph nodes (mLN) (n = 5 or 6). Representative plots showing EOMES and Gzmk-tdTomato expression, with quantification of the frequency of Gzmk-tdTomato⁺ cells in mLN (a). Representative plots (left) and frequencies (right) of perforin⁺ (b) and GZMB⁺ (c) cells in mLN. d–m, Frequencies of T-bet⁺ (d,e), IFNγ⁺ (f,g), RORγt⁺ (h,i), IL-17A⁺ (j,k), and FOXP3⁺ (l,m) cells in LP (upper), mLN (lower). n, Frequencies of CD8α⁺ cells in CD4⁺ T cells in LP. o,p, Disease severity in Rag1−/− recipients of naive CD4⁺ T cells from Gzmk−/− (n = 5) or control (n = 5) donors. Body weight change (o); colon length at endpoint (p). Data are shown as mean ± s.e.m. and are representative of three independent experiments. Each data point represents an individual mouse. Exact P values are shown in each graph. Statistical significance was assessed by two-tailed unpaired t-test (a–n,p) and two-way ANOVA with Bonferroni’s post hoc test (o).
Extended Data Fig. 10 Analysis of the THK transcriptional program across species and diseases.
a,b, Differential gene expression analysis comparing human GZMKhigh CD4⁺ T cells to other CD4⁺ subsets in published scRNA-seq datasets from inflammatory bowel disease (IBD) patients (a; data from Fig. 1a) and pan-cancer samples (b; data from Extended Data Fig. 1). Differential expression was assessed using the Wilcoxon rank-sum test (two-tailed) implemented in the Seurat package. P values were adjusted using the Bonferroni correction. Red dots: upregulated in GZMKhigh CD4⁺ T cells; blue dots: upregulated in other CD4⁺ T cells. Horizontal dashed line: adjusted P = 0.05; vertical dashed lines: log2(fold change) = ±1. c, Overlap between human orthologs of upregulated genes from bulk RNA-seq of Gzmk-tdTomato⁺ versus Gzmk-tdTomato⁻ CD4⁺ T cells in murine colitis (Fig. 4a) and upregulated genes in human GZMKhigh subsets (a,b). d–f, UMAP visualization of CD4⁺ T cells from murine disease models: Hepa1-6 tumor-infiltrating lymphocytes (GSE285225; d), CNS-infiltrating CD4⁺ T cells in EAE (GSE156196; e), and splenic CD4⁺ T cells during chronic LCMV cl13 infection (GSE201730; f). Gzmkhigh subsets are highlighted; Gzmk and Eomes expression are shown. g–i, Gene set enrichment scores of the ‘THK cell signature’ in Gzmkhigh versus other CD4⁺ T cell subsets in tumor (g; Gzmkhigh, n = 2,943; others, n = 42,419), EAE (h; Gzmkhigh, n = 1,882; others, n = 18,003), and LCMV cl13 (i; Gzmkhigh, n = 341; others, n = 7,031) models. Violin plots with embedded box plots show median (center line) and 25th–75th percentiles (box bounds). Numbers above: adjusted P values (Wilcoxon rank-sum test, two-tailed, Gzmkhigh versus others); below: mean scores. j–l, Volcano plots of differentially expressed genes in Gzmkhigh CD4⁺ T cells versus other CD4⁺ T cell subsets in tumor (j), EAE (k), and LCMV cl13 (l) models. Differential expression was assessed using the Wilcoxon rank-sum test (two-tailed) implemented in the Seurat package. P values were adjusted using the Bonferroni correction. Red dots: upregulated in Gzmkhigh CD4⁺ T cells; blue dots: upregulated in other CD4⁺ T cells. Horizontal dashed line: adjusted P = 0.05; vertical dashed lines: log2(fold change) = ±1. m, Venn diagram showing intersection of significantly upregulated genes across all four murine disease models. All upregulated genes in this figure were defined using the thresholds: adjusted P < 0.05 and log2(fold change) > 1.
Supplementary information
Source data
Source Data Fig. 1 (download XLSX )
Statistical source data.
Source Data Fig. 2 (download XLSX )
Statistical source data.
Source Data Fig. 3 (download XLSX )
Statistical source data.
Source Data Fig. 4 (download XLSX )
Statistical source data.
Source Data Fig. 5 (download XLSX )
Statistical source data.
Source Data Fig. 6 (download XLSX )
Statistical source data.
Source Data Extended Data Fig. 2 (download XLSX )
Statistical source data.
Source Data Extended Data Fig. 3 (download XLSX )
Statistical source data.
Source Data Extended Data Fig. 4 (download XLSX )
Statistical source data.
Source Data Extended Data Fig. 5 (download XLSX )
Statistical source data.
Source Data Extended Data Fig. 6 (download XLSX )
Statistical source data.
Source Data Extended Data Fig. 7 (download XLSX )
Statistical source data.
Source Data Extended Data Fig. 9 (download XLSX )
Statistical source data.
Rights and permissions
Springer Nature or its licensor (e.g. a society or other partner) holds exclusive rights to this article under a publishing agreement with the author(s) or other rightsholder(s); author self-archiving of the accepted manuscript version of this article is solely governed by the terms of such publishing agreement and applicable law.
About this article
Cite this article
Xie, T., Du, Y., Wang, Q. et al. A unique CD4⁺ T cell subset expressing granzyme K is regulated by transcription factor EOMES and important for T cell-mediated intestinal inflammation. Nat Immunol (2026). https://doi.org/10.1038/s41590-026-02479-6
Received:
Accepted:
Published:
Version of record:
DOI: https://doi.org/10.1038/s41590-026-02479-6