Extended Data Fig. 4: B cell receptor sequencing from HA-specific B cells.
From: Modeling human adaptive immune responses with tonsil organoids

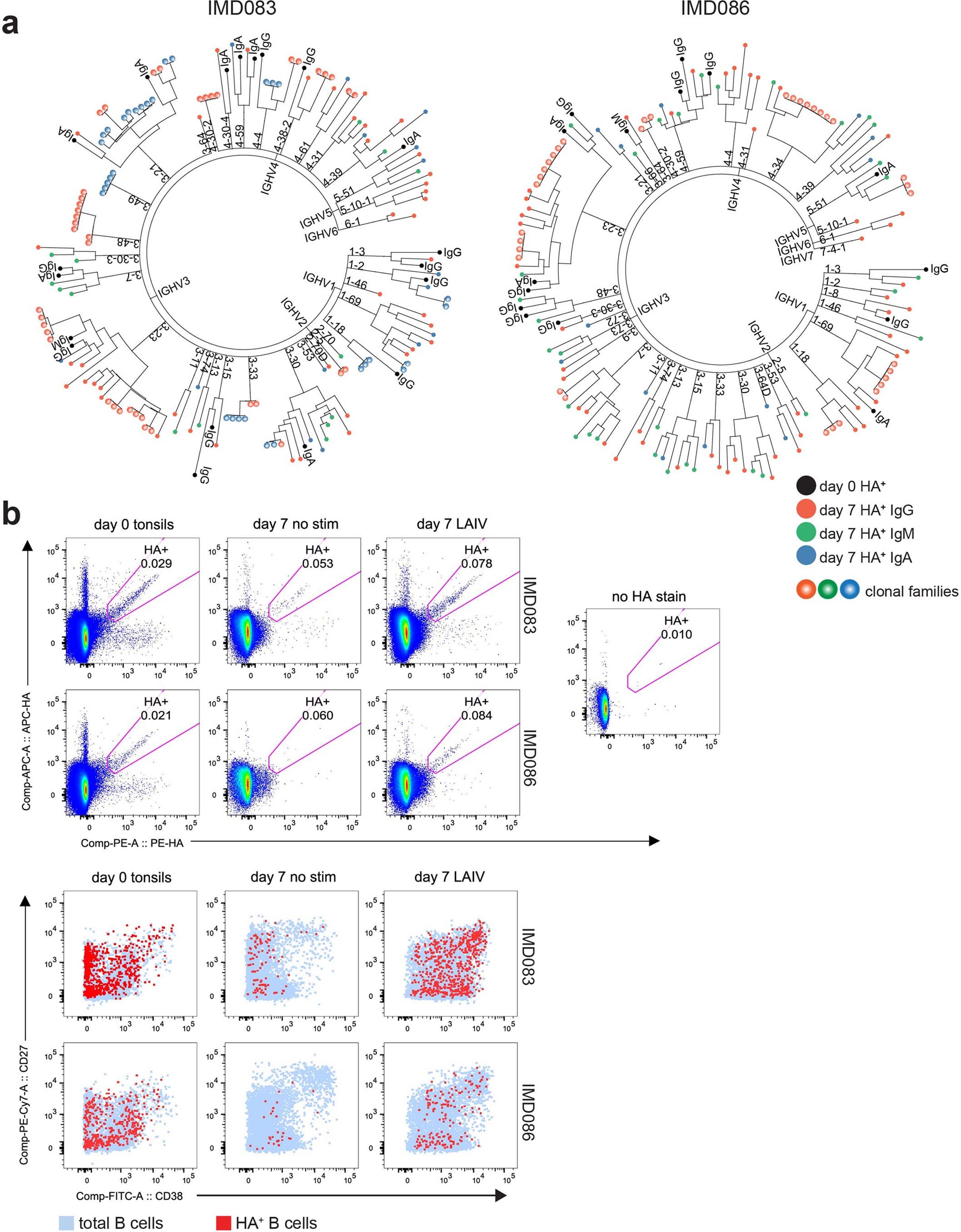
a, Phylogenetic trees from two donors are shown (top). Day 0 clones are indicated by black points. Different isotypes (IgM, IgA, IgG) are indicated by color (green, blue, and red respectively). Oligoclonal populations and clonal families from single cell data are represented by larger points (open circles). Clonal families were defined as BCR sequences that use the same V and J genes and have at least 70% amino acid identity in the CDR3 region for heavy and light chains. b, FACS staining and B cell phenotypes of HA-specific B cells compared to the total B cell pool.