Abstract
Programmed cell death 1 (PD-1) inhibitors have limited effect in pancreatic ductal adenocarcinoma (PDAC), underscoring the need to co-target alternative pathways. CXC chemokine receptor 4 (CXCR4) blockade promotes T cell tumor infiltration and is synergistic with anti-PD-1 therapy in PDAC mouse models. We conducted a phase IIa, open-label, two-cohort study to assess the safety, efficacy and immunobiological effects of the CXCR4 antagonist BL-8040 (motixafortide) with pembrolizumab and chemotherapy in metastatic PDAC (NCT02826486). The primary outcome was objective response rate (ORR). Secondary outcomes were overall survival (OS), disease control rate (DCR) and safety. In cohort 1, 37 patients with chemotherapy-resistant disease received BL-8040 and pembrolizumab. The DCR was 34.5% in the evaluable population (modified intention to treat, mITT; N = 29), including nine patients (31%) with stable disease and one patient (3.4%) with partial response. Median OS (mOS) was 3.3 months in the ITT population. Notably, in patients receiving study drugs as second-line therapy, the mOS was 7.5 months. BL-8040 increased CD8+ effector T cell tumor infiltration, decreased myeloid-derived suppressor cells (MDSCs) and further decreased circulating regulatory T cells. In cohort 2, 22 patients received BL-8040 and pembrolizumab with chemotherapy, with an ORR, DCR and median duration of response of 32%, 77% and 7.8 months, respectively. These data suggest that combined CXCR4 and PD-1 blockade may expand the benefit of chemotherapy in PDAC and warrants confirmation in subsequent randomized trials.
This is a preview of subscription content, access via your institution
Access options
Access Nature and 54 other Nature Portfolio journals
Get Nature+, our best-value online-access subscription
$32.99 / 30 days
cancel any time
Subscribe to this journal
Receive 12 print issues and online access
$259.00 per year
only $21.58 per issue
Buy this article
- Purchase on SpringerLink
- Instant access to the full article PDF.
USD 39.95
Prices may be subject to local taxes which are calculated during checkout




Similar content being viewed by others
Data availability
No data with mandatory deposition into a public repository are presented. All other datasets generated for the current study and experimental protocols are available from the corresponding author upon reasonable request and with permission of the sponsor and institutional review board. Source data for Fig. 2 and Extended Data Figs. 3–5 are presented with the paper.
References
Royal, R. E. et al. Phase 2 trial of single agent ipilimumab (anti-CTLA-4) for locally advanced or metastatic pancreatic adenocarcinoma. J. Immunother. 33, 828–833 (2010).
Brahmer, J. R. et al. Safety and activity of anti-PD-L1 antibody in patients with advanced cancer. N. Engl. J. Med. 366, 2455–2465 (2012).
Feig, C. et al. Targeting CXCL12 from FAP-expressing carcinoma-associated fibroblasts synergizes with anti-PD-L1 immunotherapy in pancreatic cancer. Proc. Natl Acad. Sci. USA 110, 20212–20217 (2013).
Seo, Y. D. et al. Mobilization of CD8+ T cells via CXCR4 blockade facilitates PD-1 checkpoint therapy in human pancreatic cancer. Clin. Cancer Res. 25, 3934–3945 (2019).
Tamamura, H. et al. Synthesis of potent CXCR4 inhibitors possessing low cytotoxicity and improved biostability based on T140 derivatives. Org. Biomol. Chem. 1, 3656–3662 (2003).
Klein, S. et al. CXCR4 promotes neuroblastoma growth and therapeutic resistance through miR-15a/16-1-mediated ERK and BCL2/cyclin D1 pathways. Cancer Res. 78, 1471–1483 (2018).
Fahham, D. et al. In vitro and in vivo therapeutic efficacy of CXCR4 antagonist BKT140 against human non-small cell lung cancer. J. Thorac. Cardiovasc Surg. 144, 1167–1175 (2012).
Tamamura, H. et al. T140 analogs as CXCR4 antagonists identified as anti-metastatic agents in the treatment of breast cancer. FEBS Lett. 550, 79–83 (2003).
Gaur, P. et al. CXCR4 antagonist (BL-8040) to enhance antitumor effects by increasing tumor infiltration of antigen-specific effector T-cells. J. Clin. Oncol. 36, 73 (2018).
Abraham, M. et al. The CXCR4 antagonist 4F-benzoyl-TN14003 stimulates the recovery of the bone marrow after transplantation. Leukemia 23, 1378–1388 (2009).
Abraham, M. et al. Enhanced unique pattern of hematopoietic cell mobilization induced by the CXCR4 antagonist 4F-benzoyl-TN14003. Stem Cells 25, 2158–2166 (2007).
Peled, A. et al. The high-affinity CXCR4 antagonist BKT140 is safe and induces a robust mobilization of human CD34+ cells in patients with multiple myeloma. Clin. Cancer Res. 20, 469–479 (2014).
Abraham, M. et al. Single dose of the CXCR4 antagonist BL-8040 induces rapid mobilization for the collection of human CD34+ cells in healthy volunteers. Clin. Cancer Res. 23, 6790–6801 (2017).
Wang-Gillam, A. et al. Nanoliposomal irinotecan with fluorouracil and folinic acid in metastatic pancreatic cancer after previous gemcitabine-based therapy (NAPOLI-1): a global, randomised, open-label, phase 3 trial. Lancet 387, 545–557 (2016).
Schwickart, M. et al. Evaluation of assay interference and interpretation of CXCR4 receptor occupancy results in a preclinical study with MEDI3185, a fully human antibody to CXCR4. Cytometry B Clin. Cytom. 90, 209–219 (2016).
Gerdes, M. J. et al. Highly multiplexed single-cell analysis of formalin-fixed, paraffin-embedded cancer tissue. Proc. Natl Acad. Sci. USA 110, 11982–11987 (2013).
Peled, A. Combination of BL-8040, anti PD-1 and chemotherapy significantly reduced pancreatic tumor growth and changed the balance between CD4+/FOXP3+ cells and CD8+ cells in the tumor. J. Immunother. Cancer 7 (Suppl. 1), 471 (2019).
Hu, Z. I. et al. Evaluating mismatch repair deficiency in pancreatic adenocarcinoma: challenges and recommendations. Clin. Cancer Res. 24, 1326–1336 (2018).
Marabelle, A. et al. Efficacy of pembrolizumab in patients with noncolorectal high microsatellite instability/mismatch repair-deficient cancer: results from the phase II KEYNOTE-158 study. J. Clin. Oncol. 38, 1–10 (2019).
Blando, J. et al. Comparison of immune infiltrates in melanoma and pancreatic cancer highlights VISTA as a potential target in pancreatic cancer. Proc. Natl Acad. Sci. USA 116, 1692–1697 (2019).
O’Reilly, E.M. et al. Durvalumab with or without tremelimumab for patients with metastatic pancreatic ductal adenocarcinoma: a phase 2 randomized clinical trial. JAMA Oncol. 5, 1431–1438 (2019).
Deng, Y. et al. Hepatic carcinoma-associated fibroblasts enhance immune suppression by facilitating the generation of myeloid-derived suppressor cells. Oncogene 36, 1090–1101 (2017).
Benedicto, A., Romayor, I. & Arteta, B. CXCR4 receptor blockage reduces the contribution of tumor and stromal cells to the metastatic growth in the liver. Oncol. Rep. 39, 2022–2030 (2018).
Zitvogel, L., Apetoh, L., Ghiringhelli, F. & Kroemer, G. Immunological aspects of cancer chemotherapy. Nat. Rev. Immunol. 8, 59–73 (2008).
Cubas, R. et al. Chemotherapy combines effectively with anti-PD-L1 treatment and can augment antitumor responses. J. Immunol. 201, 2273–2286 (2018).
McKenzie, J. A. et al. The effect of topoisomerase I inhibitors on the efficacy of T-cell-based cancer immunotherapy. J. Natl Cancer Inst. 110, 777–786 (2018).
Brown, J. S., Sundar, R. & Lopez, J. Combining DNA damaging therapeutics with immunotherapy: more haste, less speed. Br. J. Cancer 118, 312–324 (2018).
Wang-Gillam, A. et al. NAPOLI-1 phase 3 study of liposomal irinotecan in metastatic pancreatic cancer: final overall survival analysis and characteristics of long-term survivors. Eur. J. Cancer 108, 78–87 (2019).
Acknowledgements
We thank the patients and their families for their participation in this study. This work was supported by BioLineRx and Merck Sharp & Dohme Corp., a subsidiary of Merck & Co., Inc. (Kenilworth, NJ, USA). Flow cytometry acquisition was performed at Sheba Medical Center (Tel HaShomer, Ramat Gan, Israel). MultiOmyx tests and analysis were performed at Neogenomics Laboratories (Aliso Viejo, CA, USA). The sponsor BioLineRx participated in the conception of this study. Data were analyzed and interpreted by BioLineRx in collaboration with the academic authors. The sponsor staff, M.H. and B.B., had access to all of the data. All authors vouch for the accuracy and completeness of the data and analyses reported and for the fidelity of the study to the protocol.
Author information
Authors and Affiliations
Contributions
M.H., D.D.V.H. and A.V.H. conceived the project and designed the study. B.B., M.H., T.M.L., O.B.-K., E.S., M.C. and A.V.H. analyzed the data and prepared the manuscript. S.M. Shaw analyzed flow cytometry data. B.B., S.K. and S.M. Shaw performed computational or statistical analysis. O.B.-K. and S.M. Shaw designed and analyzed MultiOmyx and IHC data. B.B., V.S., T.M., E.B., B.M.W., S.M. Stemmer, T.G., R.G., M.J.B., K.S.P., J.O.P., R.A.R., D.G.A., J.F., A.M., M.P.-S., A.P. and M.H. provided patient care. All authors interpreted the data, discussed the results and revised the manuscript.
Corresponding author
Ethics declarations
Competing interests
B.B.: research funding: NanoView Bioscience; travel expenses: Erytech Pharma. T.M.: research funding: Celgene, Beigene and AstraZeneca; consulting: Celgene, BioLineRx, Eisai, Servier, Incyte, AstraZeneca and Amgen; travel expenses: Servier, Merck, Celgene and BioLineRx. B.M.W.: research funding: Celgene and Eli Lilly; consulting: Celgene, G1 Therapeutics, BioLineRx and GRAIL. T.G.: research funding: AstraZeneca and Merck MSD; consultant or advisory role: AstraZeneca, Abbvie, Teva, Bayer and Merck MSD; speakers bureau: Abbvie and BioLineRx. R.G.: consulting or advisory role: Bayer, MSD, Novartis and BOL Pharma; honoraria: BMS, Eli Lilly, Medison, Roche, Novartis, Janssen, Takeda, MSD, Merck and Pfizer; travel expenses: GAD medical, Merck, Roche, BMS and Bayer; educational grant to the research unit: Novartis. J.O.P.: research funding: Celgene; honoraria: Celgene, Sanofi and Servier; consulting or advisory role: Celgene, Sanofi, Servier and Merck Sereno. R.A.R.: research funding: Merck and Aadi Bioscience; consulting or advisory role: Advanced Accelerator Applications, Curium and Novartis; speakers bureau: Merck, Guardant, AstraZeneca, Genentech, Ipsen and Advanced Accelerator Applications. J.F.: research funding: Merck; consulting or advisory role: Amgen, Ipsen, Eisai, Merck, Roche and Novartis; travel expenses: Servier. A.M.: research funding: Sanofi and Leo Pharma; advisory boards: Celgene, AstraZeneca, Roche, Servier, Sanofi, Pfizer, BMS, Leo Pharma, Daiichi Sankyo, Bayer and Halozyme; speakers bureau: Rovi, Eli Lilly and MSD; travel expenses: Celgene, Roche, Merck Serono, Amgen and Sanofi. M.P.-S.: honoraria: Roche and Servier; consulting or advisory role: AstraZeneca; travel expenses: Roche, BMS and Incyte. M.C. is an employee and shareholder of Merck and Co., Inc. T.M.L., O.B.-K., S.M. Shaw, E.S. and A.V.H. are employees of BioLineRx. D.D.V.H.: research funding: Celgene, Merck, FivePrime Therapeutics, Eli Lilly and BioLineRx; consulting or advisory role: FivePrime Therapeutics, Tolero Pharmaceuticals, CanBas, BioLineRx, CytomX, Fujifilm, Geistlich Pharmaceuticals and Ipsen. M.H.: stock and ownership interests: Champions Oncology, Pharmacyte Biotech, BioOncotech, Nelum and Eng T Cell; honoraria: Pfizer, Novartis, MSD Oncology, Celgene, BioLineRx, Champions Oncology, Roche, SOBI, Agenus, Erytech Pharma and Pharmacyte Biotech; consulting or advisory role: Oncomatryx Biopharma S.L., Novartis, Pfizer, Celgene, Merck, Champions Oncology, Pharmacyte Biotech, SOBI, Roche, BioLineRx, Erytech Pharma, Agenus, Bayer, BMS, Nelum and Eng T Cells; research funding: Berg, Oncomatryx Biopharma S.L., Pfizer, Celgene, Bicycle Therapeutics, BioLineRx and Asana Biosciences; patents, royalties and other intellectual property: Myriad Genetics. The remaining authors declare no conflict of interest.
Additional information
Peer review information Javier Carmona was the primary editor on this article and managed its editorial process and peer review in collaboration with the rest of the editorial team.
Publisher’s note Springer Nature remains neutral with regard to jurisdictional claims in published maps and institutional affiliations.
Extended data
Extended Data Fig. 1 CONSORT diagram of the COMBAT trial of BL-8040 and Pembrolizumab.
CONSORT diagram of cohort 1 of the COMBAT trial. ITT, intention to treat. mITT, modified intention to treat. ECOG, Eastern Cooperative Oncology Group performance status.
Extended Data Fig. 2 Spider Plot Analysis of ITT Population.
Spider plot analysis of ITT population (N = 37) receiving the BL-8040 and pembrolizumab combination showing the sum of longest diameters (mm) of target lesions by best response according to RECISTv1.1. Missing baseline (monotherapy Day 5) values were imputed as screening values.
Extended Data Fig. 3 BL-8040 evoked rapid and sustained mobilization of white blood cells to the peripheral blood.
a, Upper panel, Absolute WBC count. Peripheral blood was drawn at the indicated pre- and post-treatment timepoints and WBC count determined by CBC. Lower panel, Fold-change in WBCs from Day 1 pre-treatment. Dotted line indicates levels at pre-treatment. b, As in a, except for upper panel representing Absolute Lymphocyte Count, while lower panel represents Fold-change in Lymphocyte Count from Day 1 pre-treatment. For a-b, Data is presented as geomeans ± 95% CI. Statistical analysis was performed on the log scale using a linear mixed model for repeated measures, incorporating planned a priori comparisons using unadjusted two-sided Least Significant Difference (LSD) tests (*p < 0.0001). All patients were sampled during monotherapy, but the number of patients reduced steadily thereafter as patients came off study. Data was available for: Screening n = 37, Mono n = 37, C1 n = 32, C2 n = 28, C3 n = 14, C4 n = 10, C5 n = 7, C6 n = 5, C7 n = 4, C8 n = 3, C9 n = 2, C10 n = 1, EOT n = 24, FU n = 5. Mono or M, monotherapy; C, cycle; D, day; EOT, end of treatment; FU, follow up.
Extended Data Fig. 4 Effects of BL-8040 and Pembrolizumab on the relative frequency of circulating PD-1 expressing T cells.
a, Fold-change in frequency of PD-1 expressing CD4 + and CD8 + T-cells. Peripheral blood was drawn from subjects at the indicated pre- and post-treatment timepoints and lymphocyte frequency determined by flow cytometry, plotted as fold-change from Day 1 pre-treatment. Dotted line indicates levels at pre-treatment. Data is presented as geomean ± 95% CI. Statistical analysis was performed on fold-change data on the log scale using a linear mixed model for repeated measures, post-hoc analysis, using unadjusted two-sided Least Significant Difference (LSD) tests (*p = 0.04, **p = 0.002, ***p < 0.0001). b, Change in frequency of PD-1 expressing CD4 + cells from subjects at the indicated pre- and post-treatment timepoints in accordance to clinical outcomes. Disease control represents stable disease and partial response. Lymphocyte subtype frequency determined by flow cytometry, plotted as percentage change of PD-1+ cells from the total of CD4 + T cell. Statistical analysis was performed on average percentage change on the log scale using a linear mixed model for repeated measures, post-hoc analysis (**p < 0.01). For a-b, data was available for: Day 1 pre- and post-BL-8040 n = 24, Day 5 pre- and post-BL-8040 n = 22, cycle 2 Day 21 n = 15.
Extended Data Fig. 5 Effects of BL-8040 on the relative frequency of major lymphocyte subsets in the peripheral blood.
Peripheral blood was drawn from subjects at the indicated pre- and post-treatment timepoints and lymphocyte frequency determined by flow cytometry, plotted as fold-change from Day 1 pre-treatment. a, NKT cells. b, NK cells. c, CD3-CD56- cells. Dotted line indicates levels at pre-treatment. Data is presented as geomean ± 95% CI. Statistical analysis was performed on fold-change data on the log scale using a linear mixed model for repeated measures, post-hoc analysis, using unadjusted two-sided Least Significant Difference tests. Data was available for: Day 1 pre- and post-BL-8040 n = 24, Day 5 pre- and post-BL-8040 n = 22, cycle 2 Day 21 n = 15.
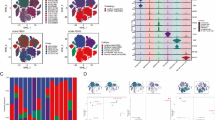
Extended Data Fig. 6 MultiOmyx analysis on pancreatic FFPE tumor samples.
Heatmaps show the immunophenotypic profiling on paired pre-screening and on-treatment biopsies of four patients using a multiplexed immunofluorescence platform (MultiOmyx) which simultaneously quantitated expression of tumor infiltrating lymphocyte (TILs) immune markers in (a) or myeloid-derived suppressor cells (MDSCs) markers in (b).
Extended Data Fig. 7 Effect of BL-8040 plus pembrolizumab combination on the composition of immune cells in the tumor microenvironment.
a, Treatment promoted an increase in the density of CD3 + and CD8 + cells in the TME of pancreatic cancer patients. Tumor biopsies were harvested from subjects at pre- and on-treatment timepoints and cell density of CD3 + T cells and CD8 + T cells were calculated. Cell enumerations were done following IHC by manual counting and Image Analysis on paired biopsies of 10 subjects for CD3 + (BL-8040 Monotherapy Day 5, N = 5, red circles; BL-8040 plus pembrolizumab End of Cycle 2, N = 5, black circles) and 9 subjects for CD8 + (BL-8040 Monotherapy Day 5, N = 5, blue circles; BL-8040 plus pembrolizumab End of Cycle 2, N = 4, black circles). b, Treatment promoted an increase in the density of CXCR4 + T cells, CD4 + and activated CD8 + T cells (CD3 + CD8 + Granzyme B + ) and a decrease in the density of G-MDSCs (CD11B + CD33 + HLADR-CD15 + ) in the TME of pancreatic cancer patients. Density of different cell subtypes was assessed on screening and on-treatment biopsies; data presented as cell density compared to screening. Tumor infiltrating lymphocyte and MDSC markers were analyzed by Multi-Omyx on four evaluable paired biopsies (BL-8040 Monotherapy Day 5, N = 3, colored circles; BL-8040 plus pembrolizumab End of Cycle 2, N = 1, black circles).
Extended Data Fig. 8 Clinical Benefit of BL-8040 and Pembrolizumab Combined with Chemotherapy in a Patient with Metastatic Pancreatic Cancer.
Upper panels showing computed tomography scans of a patient with pancreatic cancer (microsatellite stable) who received BL-8040, pembrolizumab and chemotherapy (NAPOLI-1 regimen) as second-line and developed partial response. Pancreatic cancer metastases to liver is marked. Partial response was achieved after 5 cycles of treatment with decrease of tumor burden of 35% from baseline per RECISTv1.1. This patient achieved a nadir at cycle 11 with 40% of decrease in tumor burden from baseline. Response is ongoing as of the last restaging scans.
Supplementary information
Source data
Source Data Fig. 2
Statistical source data.
Source Data Extended Data Fig. 3
Statistical source data.
Source Data Extended Data Fig. 4
Statistical source data.
Source Data Extended Data Fig. 5
Statistical source data.
Rights and permissions
About this article
Cite this article
Bockorny, B., Semenisty, V., Macarulla, T. et al. BL-8040, a CXCR4 antagonist, in combination with pembrolizumab and chemotherapy for pancreatic cancer: the COMBAT trial. Nat Med 26, 878–885 (2020). https://doi.org/10.1038/s41591-020-0880-x
Received:
Accepted:
Published:
Version of record:
Issue date:
DOI: https://doi.org/10.1038/s41591-020-0880-x
This article is cited by
-
Targeting Myeloid-Derived Suppressor Cells: A Promising Strategy for Cancer Treatment
Bratislava Medical Journal (2026)
-
Targeting the chemokine receptor CXCR4 for cancer therapies
Biomarker Research (2025)
-
Blocking CXCR4+ CD4+ T cells reprograms Treg-mediated immunosuppression via modulating the Rho-GTPase/NF-κB signaling axis
Genome Medicine (2025)
-
Cancer-associated fibroblasts as therapeutic targets for cancer: advances, challenges, and future prospects
Journal of Biomedical Science (2025)
-
Cancer-associated fibroblast-derived circKLHL24 drives perineural invasion in pancreatic cancer via dual regulation of the sec31a-CXCL12 axis
Journal of Experimental & Clinical Cancer Research (2025)


