Fig. 2: Genomic predictions of BE progression.
From: Genomic copy number predicts esophageal cancer years before transformation

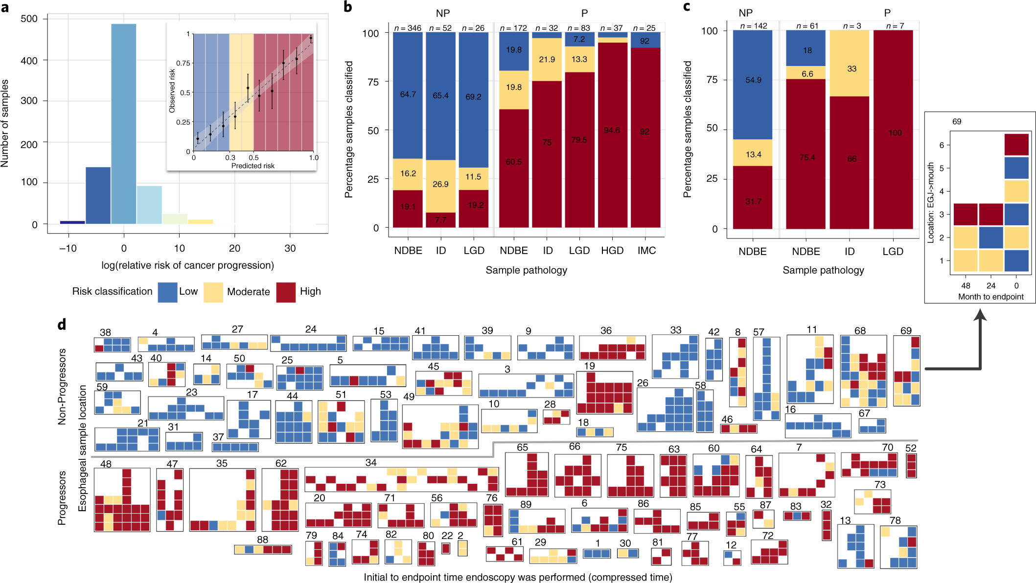
a, Histogram of the log(RR) (x axis) of cancer progression across all samples (n = 773) in the discovery cohort, based on the leave-one-patient-out predictions (number of samples, y axis). The samples with the highest RR are predicted to have >30× greater risk of progression (red), whereas the samples with the lowest RR are predicted at a 10× lower risk (blue). The inset shows the calibration of the predicted (x axis, ratio of progressor:nonprogressor (P:NP) patient samples) and mean observed probability (y axis) of progression, evaluated in deciles. The ‘low’ (blue) and ‘high’ (red) risks are enriched for nonprogressor and progressor patients, respectively. Error bars show the 95% confidence interval of the observed:predicted ratio of patients in each decile. b,c, Rate of sample risk classifications in the discovery cohort of 88 patients (n = 773 samples) (b) plotted per pathology (for example, NDBE, ID, LGD, HGD, IMC). The blue bar in ID is 3.1%, and the blue and yellow bars in HGD are each 2.7%. These show that our model can predict progression before pathological changes are visible in NDBE samples and that these predictions are consistent in the independent validation cohort of 76 patients (n = 213 samples) (c). d, Illustration of risk classes across all samples in the discovery cohort (n = 773). The row above the line shows nonprogressor patients (n = 43), whereas the row below the line shows progressor patients (n = 45). Each box of tiles denotes samples from a single patient, indicated by the study-allocated patient number above each box. On the x axis endoscopies are plotted from the baseline on the left, to the endpoint (HGD/IMC in progressors, last available for nonprogressors) endoscopy on the right. The y axis indicates the relative location of the sample, starting from the sample nearest the esophageal–gastric junction (EGJ) at the bottom up the length of the BE segment. Pop-out: heatmap for patient 69 zoomed in to show the axis labels. Absolute time and location will be different in each patient. All heatmaps showing axis labels and pathology are included in Extended Data Fig. 5.