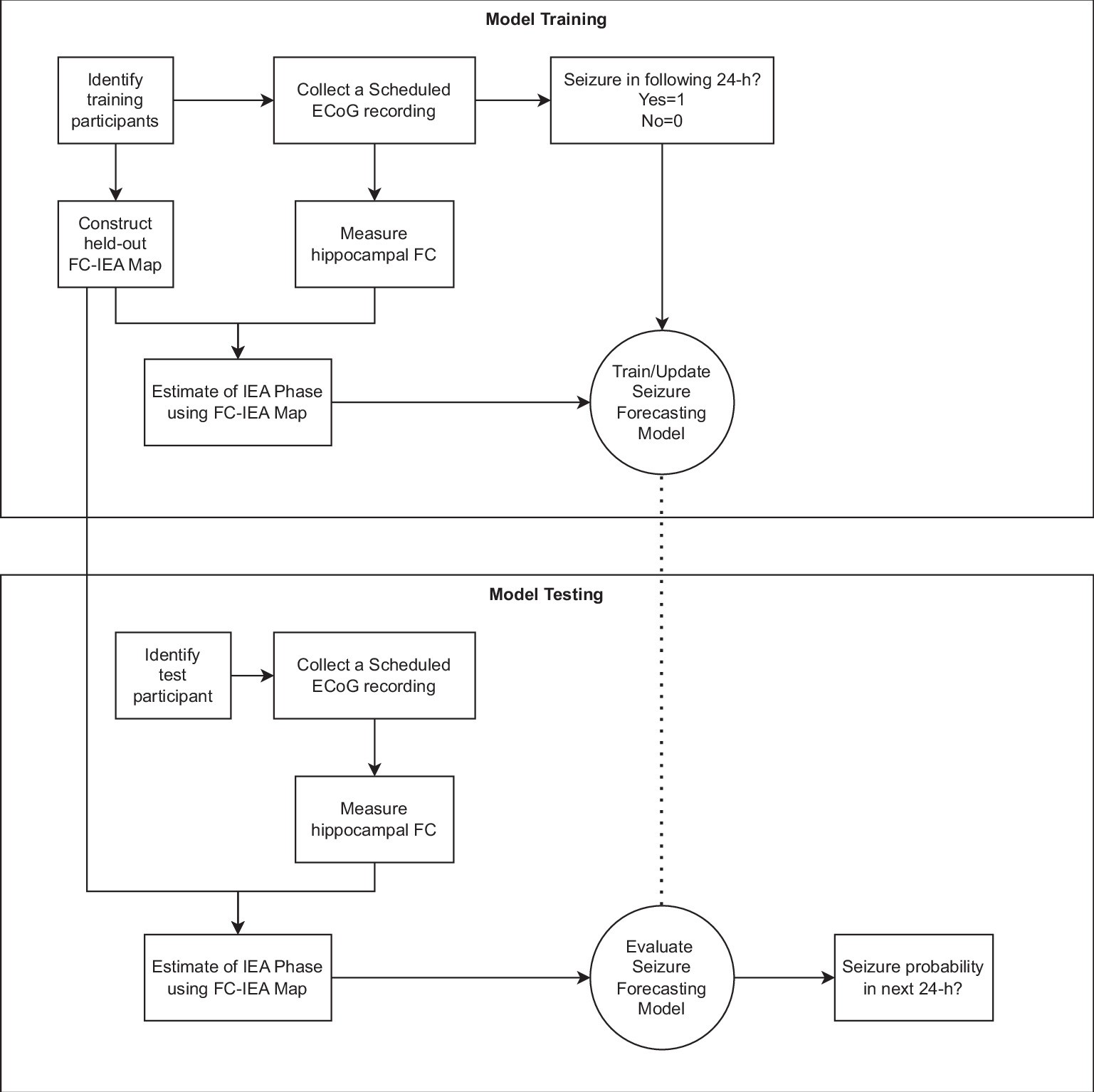
Extended Data Fig. 6: Flowchart for training and testing FC-based seizure forecasting model.
From: Hippocampal network activity forecasts epileptic seizures

A leave-one-patient-out model training and testing paradigm is used in this study. This ensures that seizure forecasts issued in the test participant are never based on future data from that test participant; that is, forecasts are causal. (top) In model training, all participants other than a test participant are grouped into a cohort of training participants. While leaving the test participant out, a single held-out FC-IEA map is constructed using data from all training participants. Concurrently, each Scheduled ECoG recording across training participants is extracted from the RNS System. A binary label (response variable in forecasting model) is assigned to each Scheduled ECoG recording indicating whether a seizure occurred in the 24-h period following the recording. A hippocampal FC feature set comprised of local and long-range ECoG channel pairs and multiple spectral frequency bands is measured from each Scheduled ECoG recording (see Methods); there is a 1:1 correspondence between the number of hippocampal FC feature sets and number of Scheduled ECoG recordings across training participants. Each hippocampal FC feature set is compared against the held-out FC-IEA map (see Methods) to estimate cycle phase (predictor variable in forecasting model). Probabilistic seizure forecasting model is trained using all FC-based phase estimates and binary labels of 24-h seizure occurrence. (bottom) In model testing, we identify the participant held-out from the training cohort. Each Scheduled ECoG recording is independently processed to yield the hippocampal FC feature sets. Cycle phase estimates (predictors) are computed by comparing each hippocampal FC feature set of the test participant against the fixed FC-IEA map generated during the model training step performed on the training participants. Probabilistic seizure forecasts are calculated for each Scheduled ECoG recording in the test participant by inputting FC-based phase estimates into the fixed seizure forecasting model that was constructed during the model training step. The probabilistic seizure forecasts are subsequently fed into post-hoc analyses to evaluate performance.