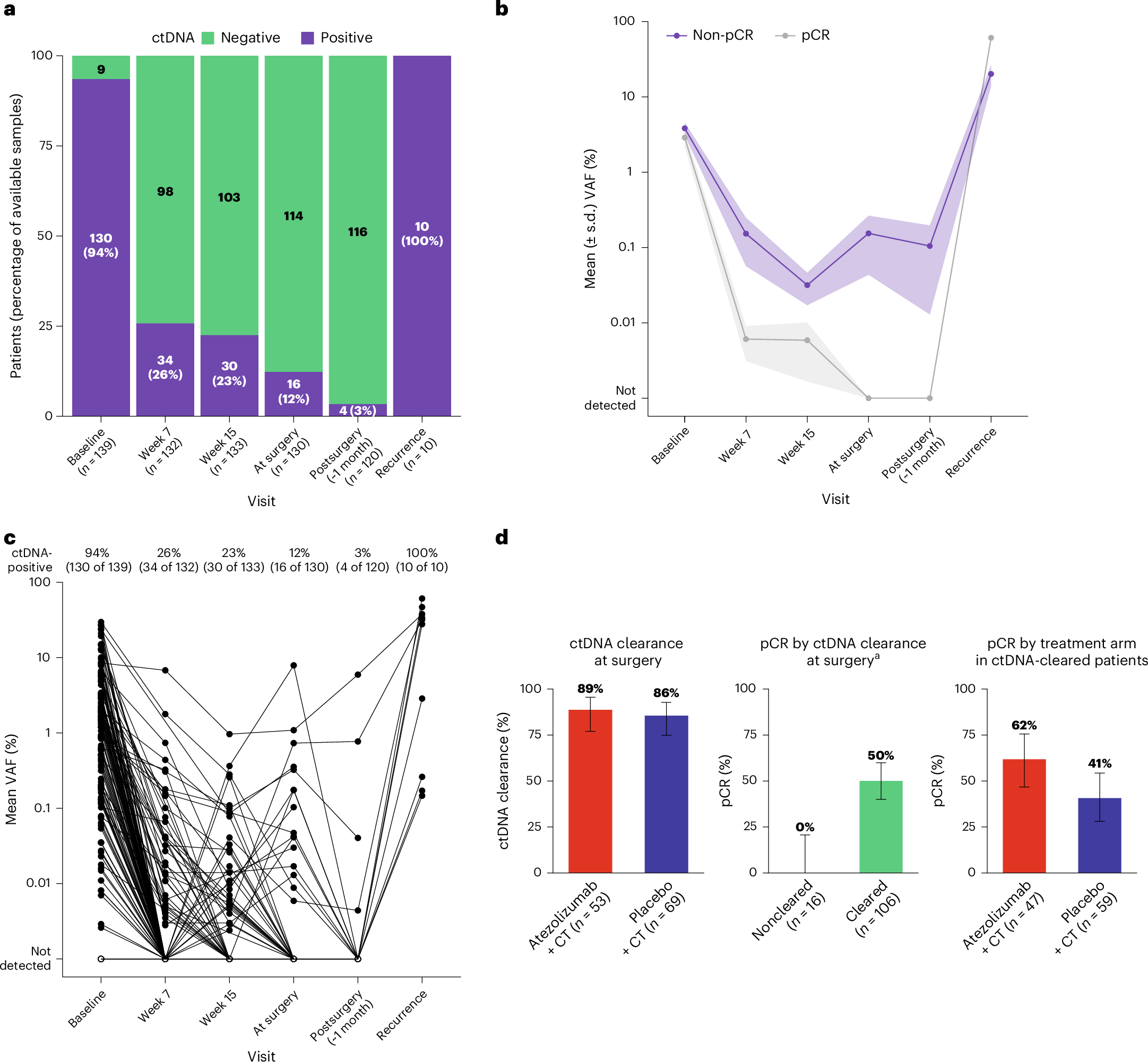
Fig. 3: Exploratory analysis of ctDNA and pCR.

a, Prevalence of ctDNA-positive status over time. b, ctDNA levels over time according to pCR status; shaded area, s.e. c, ctDNA levels in individual patients over time. d, Relationships between ctDNA clearance at surgery, treatment group and pCR status (n, number of individual patients in each subgroup; vertical bars, Clopper–Pearson 95% CIs). aPooled treatment groups.