Abstract
Protective and risk factors can drive healthy or accelerated aging, with distinct environments modulating their effects. The impact of the exposome—the combined physical and social exposures experienced throughout life—on accelerated aging remains unknown. We assessed delayed and accelerated aging in 161,981 participants from 40 countries (45.09% female; mean age, 67.06; s.d., 9.85) by measuring biobehavioral age gaps (BBAGs), defined as the difference between estimated age from protective and risk factors and chronological age, in cross-sectional and longitudinal designs. BBAGs predicted chronological age, followed by regional and exposomal factor analyses, linked to accelerated aging. Europe led in healthy aging, while Egypt and South Africa showed the greatest acceleration; Asia and Latin America fell in between (Cliff’s delta (δd) = 0.15–0.52; all P < 0.0001). Accelerated aging was more evident in eastern and southern Europe; globally, it was also associated with lower income (δd = 0.48–0.56, P < 1 × 10−15). Exposomal factors of accelerated aging include physical (air quality), social (socioeconomic and gender inequality, migration) and sociopolitical (representation, party freedom, suffrage, elections and democracy) determinants (all Cohen’s d (d) > 0.37, P < 0.0001). BBAGs predicted future functional (r (Pearson correlation) = −0.33, P < 1 × 10−15, d = 0.70) and cognitive declines (r = −0.22, P < 1 × 10−15, d = 0.44), and larger BBAGs (P < 0.0001, d = 1.55). Healthy and accelerated aging are influenced by physical, social and sociopolitical exposomes, with considerable disparities across nations.
This is a preview of subscription content, access via your institution
Access options
Access Nature and 54 other Nature Portfolio journals
Get Nature+, our best-value online-access subscription
$32.99 / 30 days
cancel any time
Subscribe to this journal
Receive 12 print issues and online access
$259.00 per year
only $21.58 per issue
Buy this article
- Purchase on SpringerLink
- Instant access to the full article PDF.
USD 39.95
Prices may be subject to local taxes which are calculated during checkout




Similar content being viewed by others
Data availability
Preprocessed data are freely available via GitHub (https://github.com/euroladbrainlat/Biobehavioral-age-gaps). Additional details can be found in Supplementary Table 11. The datasets come from sources that are either publicly available for direct download after registration or accessible upon request. For Chile and Uruguay, SABE data are available at https://pubmed.ncbi.nlm.nih.gov/16053641/; for Colombia, at https://www.ncbi.nlm.nih.gov/pmc/articles/PMC6774577/; for Ecuador, at https://www.ecuadorencifras.gob.ec/encuesta-de-salud-bienestar-del-adulto-mayor/; for Brazil, ELSI-Brazil: https://elsi.cpqrr.fiocruz.br; for Costa Rica, CRELES: http://www.creles.berkeley.edu/index.html; for Mexico, ENASEM: https://enasem.org/Home/index_esp.aspx; for China, CLHLS: https://charls.pku.edu.cn/en/; for South Korea, KLoSA: https://survey.keis.or.kr/eng/klosa/klosa01.jsp; for Europe, SHARE: https://www.share-eric.eu; and for Egypt (AL-SEHA), requests should be sent to M. Salama (mohamed-salama@aucegypt.edu). Data may be shared upon approval of a brief research proposal and signing of a data use agreement. The estimated response time is 3–4 weeks. For India (LASI), requests can be directed to S. Bajpai (swati.bajpai@gbhi.org). Access is granted based on a research purpose review and data sharing agreement. Timelines for access may vary depending on the review process, typically within 3–4 weeks. For South Africa (GHS), data requests should be addressed to C. Mostert (cyprian.mostert@aku.edu). Data may be shared upon approval of a brief research proposal and the signing of a data use agreement. The estimated response time is typically 3–4 weeks. Country-level indicators of GNI, GDP, air quality, socioeconomic inequality (Gini index) and migration were obtained from the World Bank (https://databank.worldbank.org/). GII data are available from the WHO (https://www.who.int/data/nutrition/nlis/info/gender-inequality-index-(gii)). Sociopolitical indicators were sourced from the Global State of Democracy Indices (https://www.idea.int/democracytracker/dataset-resources).
Code availability
Analysis codes are freely available via GitHub (https://github.com/euroladbrainlat/Biobehavioral-age-gaps).
References
Fried, L. P. & Rowe, J. W. Health in aging—past, present, and future. N. Engl. J. Med. 383, 1293–1296 (2020).
Moguilner, S. et al. Brain clocks capture diversity and disparities in aging and dementia across geographically diverse populations. Nat. Med. 30, 3646–3657 (2024).
Tian, Y. E. et al. Heterogeneous aging across multiple organ systems and prediction of chronic disease and mortality. Nat. Med. 29, 1221–1231 (2023).
Nowogrodzki, J. What accelerates brain ageing? This AI ‘brain clock’ points to answers. Nature 633, 20 (2024).
Allada, R. & Bass, J. Circadian mechanisms in medicine. N. Engl. J. Med. 384, 550–561 (2021).
Rutledge, J., Oh, H. & Wyss-Coray, T. Measuring biological age using omics data. Nat. Rev. Genet. 23, 715–727 (2022).
Nativio, R. et al. An integrated multi-omics approach identifies epigenetic alterations associated with Alzheimer’s disease. Nat. Genet. 52, 1024–1035 (2020).
Thuault, S. Reflections on aging research from within the National Institute on Aging. Nat. Aging 1, 14–18 (2021).
Tran Van Hoi, E. et al. Biomarkers of the ageing immune system and their association with frailty—a systematic review. Exp. Gerontol. 176, 112163 (2023).
Mallapaty, S. What is ageing? Even the field’s researchers can’t agree. Nature 636, 283–284 (2024).
Keshavarz, M., Xie, K., Schaaf, K., Bano, D. & Ehninger, D. Targeting the “hallmarks of aging” to slow aging and treat age-related disease: fact or fiction? Mol. Psychiatry 28, 242–255 (2023).
Zampino, M. et al. Biomarkers of aging in real life: three questions on aging and the comprehensive geriatric assessment. Geroscience 44, 2611–2622 (2022).
Livingston, G. et al. Dementia prevention, intervention, and care: 2024 report of the Lancet standing Commission. Lancet 404, 572–628 (2024).
Paradela, R. S. et al. Population attributable fractions for risk factors for dementia in seven Latin American countries: an analysis using cross-sectional survey data. Lancet Glob. Health 12, e1600–e1610 (2024).
Mukadam, N., Sommerlad, A., Huntley, J. & Livingston, G. Population attributable fractions for risk factors for dementia in low-income and middle-income countries: an analysis using cross-sectional survey data. Lancet Glob. Health 7, e596–e603 (2019).
Gonzalez-Gomez, R. et al. Qualitative and quantitative educational disparities and brain signatures in healthy aging and dementia across global settings. eClinicalMedicine 82, 103187 (2025).
Santamaria-Garcia, H. et al. Factors associated with healthy aging in Latin American populations. Nat. Med. 29, 2248–2258 (2023).
Ibanez, A. et al. Healthy aging meta-analyses and scoping review of risk factors across Latin America reveal large heterogeneity and weak predictive models. Nat. Aging 4, 1153–1165 (2024).
Gonzalez-Gomez, R. et al. Educational disparities in brain health and dementia across Latin America and the United States. Alzheimers Dement. 20, 5912–5925 (2024).
Legaz, A. et al. Structural inequality linked to brain volume and network dynamics in aging and dementia across the Americas. Nat. Aging 5, 259–274 (2025).
Miranda, J. J. et al. Understanding the rise of cardiometabolic diseases in low- and middle-income countries. Nat. Med. 25, 1667–1679 (2019).
Ibanez, A. et al. Neuroecological links of the exposome and One Health. Neuron 112, 1905–1910 (2024).
Ibanez, A. & Eyre, H. Brain capital, ecological development and sustainable environments. BMJ Ment. Health 26, e300803 (2023).
Abolhasani, E. et al. Air pollution and incidence of dementia: a systematic review and meta-analysis. Neurology 100, e242–e254 (2023).
Fuller, R. et al. Pollution and health: a progress update. Lancet Planet. Health 6, e535–e547 (2022).
Sheridan, M. A. Measuring the impact of structural inequality on the structure of the brain. Proc. Natl Acad. Sci. USA 120, e2306076120 (2023).
Zugman, A. et al. Country-level gender inequality is associated with structural differences in the brains of women and men. Proc. Natl Acad. Sci. USA 120, e2218782120 (2023).
Lorenz-Spreen, P., Oswald, L., Lewandowsky, S. & Hertwig, R. A systematic review of worldwide causal and correlational evidence on digital media and democracy. Nat. Hum. Behav. 7, 74–101 (2023).
Van Bavel, J. J., Gadarian, S. K., Knowles, E. & Ruggeri, K. Political polarization and health. Nat. Med. 30, 3085–3093 (2024).
Riley, M. W., Matarazzo, J. D. & Baum, A. The Aging Dimension: Perspectives in Behavioral Medicine (Routledge, 2024).
Kabacik, S. et al. The relationship between epigenetic age and the hallmarks of aging in human cells. Nat. Aging 2, 484–493 (2022).
Farina, F. R. et al. Next generation brain health: transforming global research and public health to promote prevention of dementia and reduce its risk in young adult populations. Lancet Healthy Longev. 5, 100665 (2024).
Abubakar, I. et al. The UCL-Lancet Commission on Migration and Health: the health of a world on the move. Lancet 392, 2606–2654 (2018).
Baez, S. et al. Structural inequality and temporal brain dynamics across diverse samples. Clin. Transl. Med. 14, e70032 (2024).
Wu, Y. T. et al. Education and wealth inequalities in healthy ageing in eight harmonised cohorts in the ATHLOS consortium: a population-based study. Lancet Public Health 5, e386–e394 (2020).
Livingston, G. et al. Dementia prevention, intervention, and care: 2020 report of the Lancet Commission. Lancet 396, 413–446 (2020).
Livingston, G. et al. Dementia prevention, intervention, and care. Lancet 390, 2673–2734 (2017).
Ibanez, A., Kringelbach, M. & Deco, G. A synergetic turn in cognitive neuroscience of brain diseases. Trends Cogn. Sci. 28, 319–338 (2023).
Ibanez, A. & Zimmer, E. Time to synergize mental health with brain health. Nat. Ment. Health 1, 441–443 (2023).
Jeste, D. V., Depp, C. A. & Vahia, I. V. Successful cognitive and emotional aging. World Psychiatry 9, 78–84 (2010).
Moffitt, T. E. Behavioral and social research to accelerate the geroscience translation agenda. Ageing Res. Rev. 63, 101146 (2020).
Ibanez, A. The mind’s golden cage and cognition in the wild. Trends Cogn. Sci. 26, 1031–1034 (2022).
Local Burden of Disease Educational Attainment CollaboratorsMapping disparities in education across low- and middle-income countries. Nature 577, 235–238 (2020).
Ibanez, A., Legaz, A. & Ruiz-Adame, M. Addressing the gaps between socioeconomic disparities and biological models of dementia. Brain 146, 3561–3564 (2023).
Baez, S., Alladi, S. & Ibanez, A. Global South research is critical for understanding brain health, ageing and dementia. Clin. Transl. Med. 13, e1486 (2023).
Stevens, G. et al. Global and regional hearing impairment prevalence: an analysis of 42 studies in 29 countries. Eur. J. Public Health 23, 146–152 (2013).
Legaz, A., Baez, S. & Ibanez, A. Unequal burdens: how structural socioeconomic inequality shapes brain health in aging and dementia. Neuroscience 569, 245–247 (2025).
Artero, S. et al. Risk profiles for mild cognitive impairment and progression to dementia are gender specific. J. Neurol. Neurosurg. Psychiatry 79, 979–984 (2008).
Martin, J. et al. Investigating sex differences in risk and protective factors in the progression of mild cognitive impairment to dementia: a systematic review. J. Alzheimers Dis. 97, 101–119 (2024).
Hagg, S. & Jylhava, J. Sex differences in biological aging with a focus on human studies. eLife 10, e63425 (2021).
Huang, B. et al. Gender differences in the association between hearing loss and cognitive function. Am. J. Alzheimers Dis. Other Demen. 35, 1533317519871167 (2020).
Baez, S., Castro-Aldrete, L., Britton, G. B., Ibañez, A. & Santuccione-Chadha, A. Enhancing brain health in the Global South through a sex and gender lens. Nat. Ment. Health 2, 1308–1317 (2024).
Caldwell, J. Z. K. & Isenberg, N. The aging brain: risk factors and interventions for long term brain health in women. Curr. Opin. Obstet. Gynecol. 35, 169–175 (2023).
Klomp, J. & de Haan, J. Is the political system really related to health? Soc. Sci. Med. 69, 36–46 (2009).
Bollyky, T. J. et al. The relationships between democratic experience, adult health, and cause-specific mortality in 170 countries between 1980 and 2016: an observational analysis. Lancet 393, 1628–1640 (2019).
Fraser, T., Aldrich, D. P., Panagopoulos, C., Hummel, D. & Kim, D. The harmful effects of partisan polarization on health. PNAS Nexus 1, pgac011 (2022).
Santamaría-García, H. et al. Allostatic interoceÿptive overload across psychiatric and neurological conditions. Biol. Psychiatry 97, 8–40 (2024).
Migeot, J. A., Duran-Aniotz, C. A., Signorelli, C. M., Piguet, O. & Ibanez, A. A predictive coding framework of allostatic–interoceptive overload in frontotemporal dementia. Trends Neurosci. 45, 838–853 (2022).
Ibanez, A. & Slachevsky, A. Environmental–genetic interactions in ageing and dementia across Latin America. Nat. Rev. Neurol. 20, 571–572 (2024).
Allison, P. Multiple imputation for missing data: a cautionary tale. Sociol. Methods Res. 28, 301–309 (1999).
Friedman, J. Greedy function approximation: a gradient boosting machine. Ann. Stat. 29, 1139–1232 (2000).
Muller, A. C. & Guido, S. Introduction to Machine Learning with Python: A Guide for Data Scientists (O’Reilly Media, 2018).
Selya, A. S., Rose, J. S., Dierker, L. C., Hedeker, D. & Mermelstein, R. J. A practical guide to calculating Cohen’s f2, a measure of local effect size, from PROC MIXED. Front. Psychol. 3, 111 (2012).
Breiman, L. Classification and Regression Trees (Routledge, 2017).
Feurer, M. & Hutter, F. in Automated Machine Learning: Methods, Systems, Challenges (eds Hutter, F. et al.) 3–33 (Springer, 2019).
Bzdok, D., Altman, N. & Krzywinski, M. Statistics versus machine learning. Nat. Methods 15, 233–234 (2018).
Rajkomar, A., Dean, J. & Kohane, I. Machine learning in medicine. N. Engl. J. Med. 380, 1347–1358 (2019).
Chan, J. Y.-L. et al. Mitigating the multicollinearity problem and its machine learning approach: a review. Mathematics 10, 1283 (2022).
Smith, S. M., Vidaurre, D., Alfaro-Almagro, F., Nichols, T. E. & Miller, K. L. Estimation of brain age delta from brain imaging. Neuroimage 200, 528–539 (2019).
World Bank. Economy and Growth Indicators (World Bank, accessed September 2024); https://data.worldbank.org/indicator
Meissel, K. & Yao, E. S. Using Cliff’s delta as a non-parametric effect size measure: an accessible web app and R tutorial. Pract. Assess. Res. Eval. 29, 2 (2024).
Funder, D. C. & Ozer, D. J. Evaluating effect size in psychological research: sense and nonsense. Adv. Methods Pract. Psychol. Sci. 2, 156–168 (2019).
Steptoe, A., Deaton, A. & Stone, A. A. Subjective wellbeing, health, and ageing. Lancet 385, 640–648 (2015).
Andrade, C. Understanding relative risk, odds ratio, and related terms: as simple as it can get. J. Clin. Psychiatry 76, e857–e861 (2015).
Paul, P., Pennell, M. L. & Lemeshow, S. Standardizing the power of the Hosmer–Lemeshow goodness of fit test in large data sets. Stat. Med. 32, 67–80 (2013).
Acknowledgements
H.H. is supported by Davos Alzheimer’s collaborative. A.I. is supported by grants from the Multi-Partner Consortium to Expand Dementia Research in Latin America (ReDLat, supported by Fogarty International Center (FIC), National Institutes of Health, National Institutes of Aging (R01 AG057234, R01 AG075775, R01 AG21051, R01 AG083799, CARDS-NIH), Alzheimer’s Association (SG-20-725707), Rainwater Charitable Foundation—The Bluefield Project to Cure FTD, and Global Brain Health Institute), ANID/FONDECYT Regular (1210195 and 1210176 and 1220995), ANID/PIA/ANILLOS ACT210096, FONDEF ID20I10152 and ANID/FONDAP 15150012. F.R.F. is supported by Alzheimer’s Association Fellowship (AARF-21-848281). C.D.-A. is supported by ANID/FONDECYT Regular 1210622, ANID/PIA/ANILLOS ACT210096, Alzheimer’s Association (AARGD-24- 1310017), ANID/FOVI240065 and ANID/Proyecto Exploración 13240170. J. Cruzat is supported by ANID (FONDECYT Postdoctorado number 3240042). H.S.-G. is supported by NIH R01 (Social Epigenetics of Alzheimer’s Disease and Related Dementias in Latin American Countries, number: 1R01AG082056-01A1), Global Brain Health Institute and Alzheimer Association (‘Brain Health in Individuals with Exposition to High Violence in Colombia’, number: GBHI ALZ UK-23-971135). In addition, research reported in this publication was supported by the Fogarty International Center of the National Institutes of Health under Award Number D43TW012455. J.J.M. acknowledges having received support from the Alliance for Health Policy and Systems Research (2009/32034, 2012/253750), Bloomberg Philanthropies (grant 46129, via University of North Carolina at Chapel Hill School of Public Health), FONDECYT via CIENCIACTIVA/CONCYTEC, British Council, British Embassy and the Newton–Paulet Fund (223-2018, 224-2018), DFID/MRC/Wellcome Global Health Trials (MR/M007405/1), Fogarty International Center (R21TW009982, D71TW010877, R21TW011740, K01TW011478), Grand Challenges Canada (GMH-POC-0335-04), International Development Research Center Canada (IDRC 106887, 108167), Inter-American Institute for Global Change Research (IAI CRN3036), National Cancer Institute (NCI 1P20CA217231), National Council for Scientific and Technological Development (CNPq Brasil 408523/2023-9), National Health and Medical Research Council (NHMRC 2022566), National Heart, Lung and Blood Institute (NHLBI HHSN268200900033C, 5U01HL114180, 1UM1HL134590), National Institute for Health and Care Research (NIHR 150261, NIHR 150287), National Institute of Diabetes and Digestive and Kidney Diseases (NIDDK K23DK135798), National Institute of Mental Health (NIMH 1U19MH098780), NSW Health, Cardiovascular Elite Postdoctoral Researcher Grants (H23/37663), Swiss National Science Foundation (40P740-160366), UKRI BBSRC (BB/T009004/1), UKRI EPSRC (EP/V043102/1), UKRI MRC (MR/P008984/1, MR/P024408/1, MR/P02386X/1, MR/X004163/1, MR/X020851/1), Wellcome (074833/Z/04/Z, 093541/Z/10/Z, 103994/Z/14/Z, 107435/Z/15/Z, 205177/Z/16/Z, 214185/Z/18/Z, 218743/Z/19/Z), World Diabetes Foundation (WDF15-1224) and the World Health Organization (2021/1189041, 2022/1249357). J.M. is supported by postdoctoral fellowships granted by the Multi-Partner Consortium to Expand Dementia Research in Latin America (ReDLat) and the Atlantic Fellows for Equity in Brain Health program. Although not directly funding this work, CU receives research funding support from The UKRI Medical Research Council (MR/Y019822/1), Alzheimer’s Association (SAGA23-1141999), The Wellcome Leap Dynamic resilience program (co-funded by Temasek Trust), National Institute of Health (NIH) (RO1-AG074562), Office for Veterans’ Affairs UK Defense and Security Accelerator (DASA) Fund (G2-SCH-2022-11-12245), Global Brain Health Institute (UFRA-424|CA-0241758), Davos Alzheimer’s Collaborative Global Cohorts Fund and RoseTrees Foundation (Seedcorn2021\100220). S.B. is supported by Global Brain Health Institute, Alzheimer’s Association, Alzheimer’s Society UK, Pilot Awards for Global Brain Health Leaders (Grant Number: GBHI ALZ UK- 25-1289623). The contents of this publication are solely the responsibility of the authors and do not represent the official views of these institutions. The funders had no role in study design, data collection and analysis, decision to publish or preparation of the manuscript.
Author information
Authors and Affiliations
Contributions
A.I., H.H., H.S.-G. and S.B. were responsible for conceptualization and formal analysis, and wrote the original draft. All authors contributed to the review and editing. H.H., H.S.-G., L.U.D.R., W.V.B., E.R.Z., S.B., C. Mostert, M.S. and S.M. had access to the raw data. All authors had access to all data in the study, and the corresponding authors had final responsibility for the decision to submit for publication.
Corresponding authors
Ethics declarations
Competing interests
E.R.Z. has served on scientific advisory boards for Nintx, Novo Nordisk and Masima. He is also a cofounder and a minority shareholder at Masima. The other authors declare no competing interests.
Peer review
Peer review information
Nature Medicine thanks Yao Yao and the other, anonymous, reviewer(s) for their contribution to the peer review of this work. Primary Handling Editor: Ming Yang, in collaboration with the Nature Medicine team.
Additional information
Publisher’s note Springer Nature remains neutral with regard to jurisdictional claims in published maps and institutional affiliations.
Extended data
Extended Data Fig. 1 Age distribution by countries.
The figure illustrates the age distribution across countries for three different datasets. a) Age distribution for the cross-sectional dataset, which includes a total of 161,981 participants. b) Age distribution for the cross-sectional subsample consisting of 102,725 participants, with additional predictors available for analysis. c) Age distribution for the longitudinal dataset, where the same group of 21,631 participants is observed across two waves (Wave 1 and Wave 2), highlighting the distribution of age by country in each wave.
Extended Data Fig. 2 Supplementary analysis on the cross-sectional subsample.
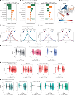
(a) Feature importance, assessed via mean decrease in impurity (MDI), enabled the prediction of chronological age using biobehavioral factors. The sample size for the analyses reported in this figure included 102,725 individuals. Goodness-of-fit and feature importance metrics are provided. (b) MDI facilitated the characterization of groups with more delayed (left panel) and more accelerated (right panel) aging. Goodness-of-fit and feature importance metrics are provided. (c) Average BBAGs distribution by continent. The color bar indicates younger (blue) and older (red) BBAGs. (d) BBAGs comparisons by continent (left panel) and by European regions (right panel). (e) BBAGs comparisons between low- and high-income countries, based on gross national income (GNI) and gross domestic product (GDP) indicators. (f) Linear regression models were used to assess the relationship between BBAGs and all exposomes, as well as combined social, physical, and sociopolitical exposomes. (g) Linear regression models were also used to assess the associations between BBAGs and individual social (gender equality, migration, and structural equality) and physical exposomes (air quality). (h) Linear regression models were used to examine the association between BBAGs and individual sociopolitical exposomes (democracy indicators). All P-values reported in Panels f, g, and h were < 1e-15. The maps were created in Python using the Plotly library (https://plotly.com/python/maps/). All other illustrations and icons were designed using GIMP (https://www.gimp.org).
Extended Data Fig. 3 Sensitivity analyses of exposome effects.
The 3D plots display the density of exposomes and BBAGs. The sample size for the analyses reported in this figure included 161,981 individuals. (a) Linear regression models tracked the relationship between BBAGs and combined social exposomes, controlling for physical and sociopolitical exposomes. (b) Linear regression models assessed the role of individual social exposomes (gender equality, migration, and structural equality) and physical exposomes (air quality) on BBAGs, controlling for sociopolitical exposomes. (c) Linear regression models examined the association between BBAGs and individual sociopolitical exposomes (democracy indicators), controlling for social and physical exposomes. We used a one-sided F-test to evaluate the statistical significance of the linear regression model, testing whether the model explains a substantially greater proportion of variance than expected by chance. (d) Linear fit between BBAGs and all exposomes, excluding zones with sparse exposome density, and combined social, physical, and sociopolitical exposomes. (e) Linear regression models assessing the relationship between BAGs and individual social (gender equality, migration, and structural equality) and physical exposomes (air quality), excluding zones with sparse exposome density. (f) Linear regression models examining the association between BBAGs and individual sociopolitical exposomes (democracy indicators), excluding zones with sparse exposome density. All P-values reported in Panels (a) to (f) were < 1e-15.
Extended Data Fig. 4 Longitudinal analysis excluding the healthy aging factor assessed for association.
The sample size for the analyses reported in this figure included 21,631 individuals. (a) Linear regression models tracked the relationships between recalculated BBAGs in wave 1 (excluding the specific healthy aging factor used as the outcome) and healthy aging factors (cognition, functional ability, and well-being) in wave 2. Recalculated BBAGs in wave 1 significantly predicted poorer cognition, functional ability, and well-being in wave 2. All P-values reported were < 1e-15.
Extended Data Fig. 5 Longitudinal analysis on the South African dataset.
The sample size for the analyses reported in this figure included 5,431 individuals. (a) Linear regression models were used to assess the relationships between BBAGs in wave 1 and healthy aging factors (walking and memory) in wave 2. BBAGs in wave 1 significantly predicted poorer cognition, functional ability, and well-being in wave 2. (b) Linear regression models tracked the relationships between BBAGs in wave 1 as significant predictors of BBAGs in wave 2. All P-values reported were < 1e-15.
Extended Data Fig. 6 Validation using epidemiological metrics and meta-analysis on the cross-sectional subsample and the South African dataset.
(a) Odds ratios and attributable risk for the cross-sectional subsample. Results showed that BBAGs are significantly associated with poorer functional ability and cognition. Analyses reported in this panel included 101,870 individuals for cognition, 99,588 for functional ability, and 101,618 individuals for well-being. (b) Relative risk and Attributable risk for the South African dataset. BBAGs in wave 1 were significantly associated with declines in walking and memory, despite the effects on walking ability showing an uncertain confidence interval. Analyses reported in this panel included 3,868 individuals. (c) Meta-analysis on cross-sectional subsample for cognition, functional ability, and wellbeing using common-effects and random-effects models. Larger BBAGs are linked to poorer outcomes in all domains, with high heterogeneity across countries. All P-values reported in this panel were < 0.01. We used Cochran’s Q test to assess heterogeneity across studies, reporting the associated p-value, degrees of freedom, and I2 statistic. (d) Summary of cross-sectional results, showing the average of common- and random-effects models by income level (low or high) based on gross national income (GNI) and gross domestic product (GDP) classifications. Color bar indicates effect sizes (small: blue and large: red). Accelerated aging is more strongly linked to poorer healthy aging outcomes—cognition, functional ability, and well-being—in low-income countries compared to high-income countries for both classifications (GNI: p = 4.05e-9, r = 0.82 and GDP: p = 8.35e-4, r = 0.47). The maps were created in Python using the Plotly library (https://plotly.com/python/maps/). All other illustrations and icons were designed using GIMP (https://www.gimp.org).
Extended Data Fig. 7 Behavioral age and BBAGs calculation without imputation.
(a) Feature importance analyses enabled the prediction of chronological age using biobehavioral factors. The sample size for the analyses reported in this figure included 148,188 individuals. Goodness-of-fit and feature importance metrics are provided. (b) Mean decrease in impurity (MDI) facilitated the characterization of groups with more delayed (left panel) and more accelerated (right panel) aging. Goodness-of-fit and feature importance metrics are provided.
Extended Data Fig. 8 Behavioral age and BBAGs modulation by sex.
The sample size for the analyses reported in this figure was 148,188 individuals. Panels (a) and (c): Feature importance analyses enabled the prediction of chronological age using biobehavioral factors in females and males, respectively. Goodness-of-fit and feature importance metrics are provided. Panels (b) and (d): Feature importance analyses characterized groups with more delayed (left panel) and more accelerated (right panel) aging in females and males, respectively. Goodness-of-fit and feature importance metrics are provided. Panels (e), (f), and (g): Linear regression models tracked the relationship between BBAGs and various social exposomes across sex: Panel (e): Combined social exposomes. Panel (f): Social and physical exposomes. Panel (g): Sociopolitical exposomes. All P-values reported were < 1e-15.
Supplementary information
Supplementary Information
Supplementary Notes 1–6, Tables 1–11 and References.
Rights and permissions
Springer Nature or its licensor (e.g. a society or other partner) holds exclusive rights to this article under a publishing agreement with the author(s) or other rightsholder(s); author self-archiving of the accepted manuscript version of this article is solely governed by the terms of such publishing agreement and applicable law.
About this article
Cite this article
Hernandez, H., Santamaria-Garcia, H., Moguilner, S. et al. The exposome of healthy and accelerated aging across 40 countries. Nat Med 31, 3089–3100 (2025). https://doi.org/10.1038/s41591-025-03808-2
Received:
Accepted:
Published:
Version of record:
Issue date:
DOI: https://doi.org/10.1038/s41591-025-03808-2
This article is cited by
-
The Population Neuroscience-Dementia Syndemics Framework to better understand global sex and gender-based risk in low- and middle-income countries
Nature Aging (2026)
-
Multilingualism protects against accelerated aging in cross-sectional and longitudinal analyses of 27 European countries
Nature Aging (2025)
-
Resilience and brain health in global populations
Nature Medicine (2025)
-
Why do ageing rates vary by country? Massive study says politics play a part
Nature (2025)
-
Peace in Colombia requires healing the scars of conflict on the mind and brain
Nature Medicine (2025)


