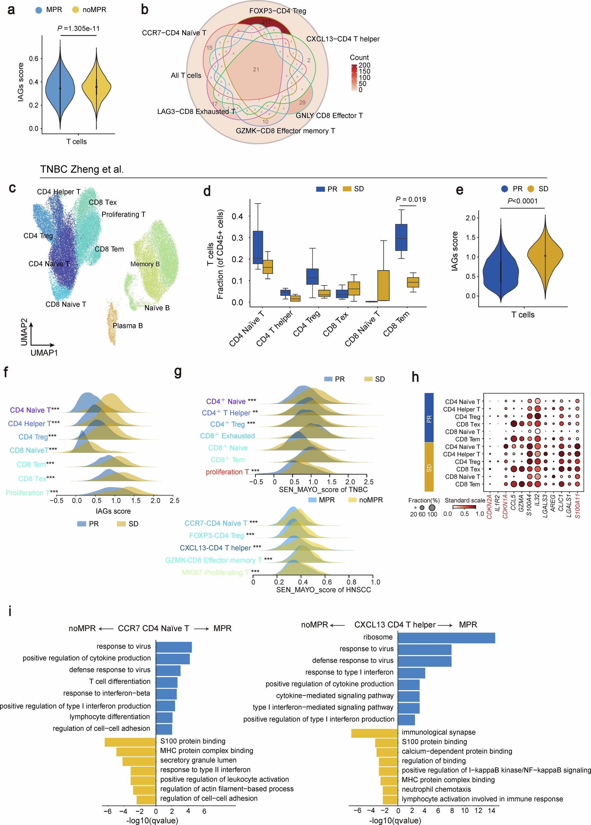
Extended Data Fig. 4: Anti-tumor reactivity and immunosenescence features of T cell subtypes.
From: Immunotherapy and senolytics in head and neck squamous cell carcinoma: phase 2 trial results

a, Violin plot of expression of all T cells IAGs score in HNSCC tumors between MPR and noMPR groups. Black lines with different lengths indicate which two groups were compared. Wilcoxon signed-rank test. b, Gene Venn diagram of differential genes of T cell subtypes in tumors between MPR and noMPR groups. c, UMAP shows the distribution of T cell and B cell subtypes in TNBC. d, Box plot of the percentage of the T cell clusters in TNBC tumors between PR and SD groups. The boxed plot on the left of each T cell cluster is the PR group, and on the right is SD group. Box middle lines, median; box limits, upper and lower quartiles. Black lines with different lengths indicate which two groups were compared. Wilcoxon signed-rank test. e, Violin plot of expression of all T cells IAGs score in TNBC tumors between PR and SD groups. Black lines with different lengths indicate which two groups were compared. Wilcoxon signed-rank test. f, The Ridge plot of IAGs score analysis for T cells clusters in TNBC. g, Dot plot of intersection genes of TNBC T cell DEGs and IAGs between PR and SD groups. h, DEGs (Log2Foldchages > 0.5) of CCR7 + CD4 naïve T cells and CXCL13 CD4 T helper cells between MPR and noMPR enriched GO terms in tumors. Log-rank test (two-sided). *P < 0.05, **P < 0.01, ***P < 0.001. Boxes represent interquartile range (IQR, 25th–75th percentile), horizontal lines within boxes indicate medians, whiskers extend to 1.5×IQR.