Abstract
Recent advancements in cancer immunotherapy have improved patient outcomes, yet responses to immunotherapy remain moderate. Immunosenescence has been shown to contribute to the development and progression of various diseases; however, its specific role in solid tumors has not been fully delineated. Here we conducted a phase 2 clinical trial involving 51 patients with cancer undergoing neoadjuvant chemoimmunotherapy and applied single-cell RNA as well as TCR and BCR sequencing on tumor and blood samples to elucidate the immune cell perturbations. Our findings associate poor response with reduced levels of CCR7+ CD4+ naive T cells and CD27+ memory B cells, as well as higher expression of immunosenescence-related genes in T and B cell subsets. Using naturally aged mice and Ercc1-deficient mice (premature aging), we found that senolytics enhance the therapeutic efficacy of immunotherapy in multiple solid tumors by mitigating immunosenescence. Notably, we launched a phase 2 clinical trial (COIS-01) investigating the combination of senolytics with anti-PD-1 therapy. The results showed that the combination therapy achieved a 33.3% (95% confidence interval 16.6–54.7%) major pathological response rate with a low incidence of grade 3–4 adverse events (4.2%). These findings underscore the pivotal role of immunosenescence characteristics in influencing the effectiveness of immunotherapy and suggest a promising therapeutic efficacy along with a favorable safety for the combination of senolytics with anti-PD-1 therapy. ClinicalTrials.gov Identifier: OOC-001(NCT04718415) and COIS-01(NCT05724329).
This is a preview of subscription content, access via your institution
Access options
Access Nature and 54 other Nature Portfolio journals
Get Nature+, our best-value online-access subscription
$32.99 / 30 days
cancel any time
Subscribe to this journal
Receive 12 print issues and online access
$259.00 per year
only $21.58 per issue
Buy this article
- Purchase on SpringerLink
- Instant access to the full article PDF.
USD 39.95
Prices may be subject to local taxes which are calculated during checkout






Similar content being viewed by others
Data availability
All data associated with this study are present in the Article or its Supplementary Information. The raw sequence data including single-cell sequencing, TCR and BCR sequencing of human, and RNA and ATAC sequencing of CD4+ naive T cell datasets generated and analyzed during the current study have been deposited in Genome Sequence Archive (Genomics, Proteomics & Bioinformatics 2021) with accession code PRJCA027702 (https://ngdc.cncb.ac.cn/bioproject/browse/PRJCA027702) and PRJCA028161 (https://ngdc.cncb.ac.cn/bioproject/browse/PRJCA028161). Source data are provided with this paper.
References
Cramer, J. D., Burtness, B. & Ferris, R. L. Immunotherapy for head and neck cancer: recent advances and future directions. Oral Oncol. 99, 104460 (2019).
Bernier, J. et al. Postoperative irradiation with or without concomitant chemotherapy for locally advanced head and neck cancer. New Engl. J. Med. 350, 1945–1952 (2004).
Cooper, J. S. et al. Postoperative concurrent radiotherapy and chemotherapy for high-risk squamous-cell carcinoma of the head and neck. N. Engl. J. Med. 350, 1937–1944 (2004).
Puram, S. V. et al. Single-cell transcriptomic analysis of primary and metastatic tumor ecosystems in head and neck cancer. Cell 171, 1611–1624 (2017).
Li, J. et al. Remodeling of the immune and stromal cell compartment by PD-1 blockade in mismatch repair-deficient colorectal cancer. Cancer Cell 41, 1152–1169.e7 (2023).
Oliveira, G. & Wu, C. J. Dynamics and specificities of T cells in cancer immunotherapy. Nat. Rev. Cancer 23, 295–316 (2023).
Galon, J. et al. Towards the introduction of the ‘Immunoscore’ in the classification of malignant tumours. J. Pathol. 232, 199–209 (2014).
Fridman, W. H., Pagès, F., Sautès-Fridman, C. & Galon, J. The immune contexture in human tumours: impact on clinical outcome. Nat. Rev. Cancer 12, 298–306 (2012).
Yousefzadeh, M. J. et al. An aged immune system drives senescence and ageing of solid organs. Nature 594, 100–105 (2021).
Goronzy, J. J. & Weyand, C. M. Understanding immunosenescence to improve responses to vaccines. Nat. Immunol. 14, 428–436 (2013).
Liu, Z. et al. Immunosenescence: molecular mechanisms and diseases. Signal. Transduct. Target. Ther. 8, 200 (2023).
Zinatizadeh, M. R. et al. Immunosenescence and inflamm-ageing in COVID-19. Ageing Res. Rev. 84, 101818 (2023).
Ferrara, R. et al. Circulating T-cell Immunosenescence in patients with advanced non–small cell lung cancer treated with single-agent PD-1/PD-L1 inhibitors or platinum-based chemotherapy. Clin. Cancer Res. 27, 492–503 (2021).
Lian, J., Yue, Y., Yu, W. & Zhang, Y. Immunosenescence: a key player in cancer development. J. Hematol. Oncol. 13, 151 (2020).
Liu, X. et al. Blockades of effector T cell senescence and exhaustion synergistically enhance antitumor immunity and immunotherapy. J. Immunother. Cancer 10, e005020 (2022).
Park, M. D. et al. Hematopoietic aging promotes cancer by fueling IL-1α-driven emergency myelopoiesis. Science 386, eadn0327 (2024).
Short, S., Fielder, E., Miwa, S. & von Zglinicki, T. Senolytics and senostatics as adjuvant tumour therapy. EBioMedicine 41, 683–692 (2019).
Zhu, Y. et al. The Achilles’ heel of senescent cells: from transcriptome to senolytic drugs. Aging Cell 14, 644–658 (2015).
Kirkland, J. L. & Tchkonia, T. Senolytic drugs: from discovery to translation. J. Intern. Med. 288, 518–536 (2020).
Chang, J. et al. Clearance of senescent cells by ABT263 rejuvenates aged hematopoietic stem cells in mice. Nat. Med. 22, 78–83 (2016).
Townsley, D. M. et al. Danazol treatment for telomere diseases. N. Engl. J. Med. 374, 1922–1931 (2016).
Zhang, H. et al. NAD+ repletion improves mitochondrial and stem cell function and enhances life span in mice. Science 352, 1436–1443 (2016).
Islam, M. T. et al. Senolytic drugs, dasatinib and quercetin, attenuate adipose tissue inflammation, and ameliorate metabolic function in old age. Aging Cell 22, e13767 (2023).
Xu, M. et al. Senolytics improve physical function and increase lifespan in old age. Nat. Med. 24, 1246–1256 (2018).
Schafer, M. J. et al. Cellular senescence mediates fibrotic pulmonary disease. Nat. Commun. 8, 14532 (2017).
Kellogg, D. L., Kellogg, D. L., Musi, N. & Nambiar, A. M. Cellular senescence in idiopathic pulmonary fibrosis. Curr. Mol. Biol. Rep. 7, 31–40 (2021).
Tchkonia, T., Palmer, A. K. & Kirkland, J. L. New horizons: novel approaches to enhance healthspan through targeting cellular senescence and related aging mechanisms. J. Clin. Endocrinol. Metab. 106, e1481–e1487 (2021).
Farr, J. N. et al. Targeting cellular senescence prevents age-related bone loss in mice. Nat. Med. 23, 1072–1079 (2017).
Zhang, P. et al. Senolytic therapy alleviates Aβ-associated oligodendrocyte progenitor cell senescence and cognitive deficits in an Alzheimer’s disease model. Nat. Neurosci. 22, 719–728 (2019).
Zhu, Y. et al. New agents that target senescent cells: the flavone, fisetin, and the BCL-XL inhibitors, A1331852 and A1155463. Aging 9, 955–963 (2017).
Jd, S. et al. Neoadjuvant nivolumab or nivolumab plus ipilimumab in untreated oral cavity squamous cell carcinoma: a phase 2 open-label randomized clinical trial. JAMA Oncol. 6, 1563–1570 (2020).
R, U. et al. Neoadjuvant and adjuvant pembrolizumab in resectable locally advanced, human papillomavirus-unrelated head and neck cancer: a multicenter, phase II trial. Clin. Cancer Res. 26, 5140–5152 (2020).
Wise-Draper, T. M. et al. Phase II clinical trial of neoadjuvant and adjuvant pembrolizumab in resectable local-regionally advanced head and neck squamous cell carcinoma. Clin. Cancer Res. 28, 1345–1352 (2022).
Vicente, R., Mausset-Bonnefont, A.-L., Jorgensen, C., Louis-Plence, P. & Brondello, J.-M. Cellular senescence impact on immune cell fate and function. Aging Cell 15, 400–406 (2016).
Pinti, M. et al. Aging of the immune system—focus on inflammation and vaccination. Eur. J. Immunol. 46, 2286–2301 (2016).
Mittelbrunn, M. & Kroemer, G. Hallmarks of T cell aging. Nat. Immunol. 22, 687–698 (2021).
López-Otín, C. et al. Hallmarks of aging: an expanding universe. Cell 186, 243–278 (2023).
Swanton, C. et al. Embracing cancer complexity: hallmarks of systemic disease. Cell 187, 1589–1616 (2024).
Luo, O. J. et al. Multidimensional single-cell analysis of human peripheral blood reveals characteristic features of the immune system landscape in aging and frailty. Nat. Aging 2, 348–364 (2022).
Weivoda, M. M. et al. Identification of osteoclast–osteoblast coupling factors in humans reveals links between bone and energy metabolism. Nat. Commun. 11, 87 (2020).
Zhang, Y. et al. Single-cell analyses reveal key immune cell subsets associated with response to PD-L1 blockade in triple-negative breast cancer. Cancer Cell 39, 1578–1593.e8 (2021).
Sharma, P. & Allison, J. P. Dissecting the mechanisms of immune checkpoint therapy. Nat. Rev. Immunol. 20, 75–76 (2020).
Restifo, N. P., Dudley, M. E. & Rosenberg, S. A. Adoptive immunotherapy for cancer: harnessing the T cell response. Nat. Rev. Immunol. 12, 269–281 (2012).
Sharma, P. & Allison, J. P. The future of immune checkpoint therapy. Science 348, 56–61 (2015).
Bagchi, S., Yuan, R. & Engleman, E. G. Immune checkpoint inhibitors for the treatment of cancer: clinical impact and mechanisms of response and resistance. Annu. Rev. Pathol. Mech. Dis. 16, 223–249 (2021).
Morad, G., Helmink, B. A., Sharma, P. & Wargo, J. A. Hallmarks of response, resistance, and toxicity to immune checkpoint blockade. Cell 184, 5309–5337 (2021).
De Miguel, M. & Calvo, E. Clinical challenges of immune checkpoint inhibitors. Cancer Cell 38, 326–333 (2020).
Wang, L., Lankhorst, L. & Bernards, R. Exploiting senescence for the treatment of cancer. Nat. Rev. Cancer 22, 340–355 (2022).
Qi, X., Jiang, L. & Cao, J. Senotherapies: a novel strategy for synergistic anti-tumor therapy. Drug Discov. Today 27, 103365 (2022).
Chaib, S. et al. The efficacy of chemotherapy is limited by intratumoral senescent cells expressing PD-L2. Nat. Cancer 5, 448–462 (2024).
Baker, D. J. et al. Naturally occurring p16Ink4a-positive cells shorten healthy lifespan. Nature 530, 184–189 (2016).
Saul, D. et al. A new gene set identifies senescent cells and predicts senescence-associated pathways across tissues. Nat. Commun. 13, 4827 (2022).
Huang, K. et al. AgeAnno: a knowledgebase of single-cell annotation of aging in human. Nucleic Acids Res. 51, D805–D815 (2023).
Liu, H. et al. Rutin is a potent senomorphic agent to target senescent cells and can improve chemotherapeutic efficacy. Aging Cell 23, e13921 (2024).
Novais, E. J. et al. Long-term treatment with senolytic drugs dasatinib and quercetin ameliorates age-dependent intervertebral disc degeneration in mice. Nat. Commun. 12, 5213 (2021).
Hickson, L. J. et al. Senolytics decrease senescent cells in humans: preliminary report from a clinical trial of dasatinib plus quercetin in individuals with diabetic kidney disease. EBioMedicine 47, 446–456 (2019).
Justice, J. N. et al. Senolytics in idiopathic pulmonary fibrosis: results from a first-in-human, open-label, pilot study. EBioMedicine 40, 554–563 (2019).
Zinner, R. et al. 968P Neoadjuvant nivolumab (N) plus weekly carboplatin (C) and paclitaxel (P) outcomes in HPV(−) resectable locally advanced head and neck cancer. Ann. Oncol. 31, S682 (2020).
Ce, H. et al. Adjuvant immunotherapy: the sting in the tail. Eur. J. Cancer 132, 207–210 (2020).
Soto-Heredero, G., Gómez de Las Heras, M. M., Escrig-Larena, J. I. & Mittelbrunn, M. Extremely differentiated T cell subsets contribute to tissue deterioration during aging. Annu. Rev. Immunol. 41, 181–205 (2023).
Cao, W. et al. TRIB2 safeguards naive T cell homeostasis during aging. Cell Rep. 42, 112195 (2023).
Sharma, S. et al. Naive T cells inhibit the outgrowth of intractable antigen-activated memory T cells: implications for T-cell immunotherapy. J. Immunother. Cancer 11, e006267 (2023).
Czystowska, M. et al. The immune signature of CD8+CCR7+ T cells in the peripheral circulation associates with disease recurrence in patients with HNSCC. Clin. Cancer Res. 19, 889–899 (2013).
Muñoz-Espín, D. et al. A versatile drug delivery system targeting senescent cells. EMBO Mol. Med. 10, e9355 (2018).
Guerrero, A. et al. Galactose-modified duocarmycin prodrugs as senolytics. Aging Cell 19, e13133 (2020).
Forde, P. M. et al. Neoadjuvant nivolumab plus chemotherapy in resectable lung cancer. N. Engl. J. Med. 386, 1973–1985 (2022).
Emens, L. A. et al. Long-term clinical outcomes and biomarker analyses of atezolizumab therapy for patients with metastatic triple-negative breast cancer: a phase 1 study. JAMA Oncol. 5, 74–82 (2019).
Lee, S. et al. Virus-induced senescence is a driver and therapeutic target in COVID-19. Nature 599, 283–289 (2021).
Nolan, S. et al. A large-scale database of T-cell receptor beta (TCRβ) sequences and binding associations from natural and synthetic exposure to SARS-CoV-2. Preprint at Research Square https://doi.org/10.21203/rs.3.rs-51964/v1 (2020).
Wolf, F. A., Angerer, P. & Theis, F. J. SCANPY: large-scale single-cell gene expression data analysis. Genome Biol. 19, 15 (2018).
Polański, K. et al. BBKNN: fast batch alignment of single cell transcriptomes. Bioinformatics 36, 964–965 (2020).
Traag, V. A., Waltman, L. & Van Eck, N. J. From Louvain to Leiden: guaranteeing well-connected communities. Sci. Rep. 9, 5233 (2019).
Huang, Z. et al. Effects of sex and aging on the immune cell landscape as assessed by single-cell transcriptomic analysis. Proc. Natl Acad. Sci. USA 118, e2023216118 (2021).
Zou, Z. et al. A single-cell transcriptomic atlas of human skin aging. Dev. Cell 56, 383–397 (2021).
Wang, S. et al. A single-cell transcriptomic landscape of the lungs of patients with COVID-19. Nat. Cell Biol. 23, 1314–1328 (2021).
Zheng, Y. et al. A human circulating immune cell landscape in aging and COVID-19. Protein Cell 11, 740–770 (2020).
Subramanian, A. et al. Gene set enrichment analysis: a knowledge-based approach for interpreting genome-wide expression profiles. Proc. Natl Acad. Sci. USA 102, 15545–15550 (2005).
Peng, Y. et al. Single-cell profiling of tumor-infiltrating TCF1/TCF7+ T cells reveals a T lymphocyte subset associated with tertiary lymphoid structures/organs and a superior prognosis in oral cancer. Oral Oncol. 119, 105348 (2021).
Zheng, D.-W. et al. Biomaterial-mediated modulation of oral microbiota synergizes with PD-1 blockade in mice with oral squamous cell carcinoma. Nat. Biomed. Eng. 6, 32–43 (2022).
Bod, L. et al. B-cell-specific checkpoint molecules that regulate anti-tumour immunity. Nature 619, 348–356 (2023).
Mogilenko, D. A. et al. Comprehensive profiling of an aging immune system reveals clonal GZMK+ CD8+ T cells as conserved hallmark of inflammaging. Immunity 54, 99–115 (2021).
Acknowledgements
We thank all patients and their families for participation during sample collection. We are grateful to the support of the Clinical Research Design Division and Clinical Research Center at Sun Yat-sen Memorial Hospital, Sun Yat-sen University. S. Ferrone sadly passed away on 10 January 2023, at the age of 82. He was the supervisor of S. Fan during S. Fan’s postdoctoral work in his laboratory at Massachusetts General Hospital (MGH). Due to his constantly invaluable guidance and suggestions, which greatly helped improve and organize this study, all contributing authors agree to keep him as a co-author of this Article. We thank all the members of the Fan lab for valuable discussions and help with experimental techniques and analysis of the manuscript. This work was supported by the Joint Funds of the National Natural Science Foundation of China (grant no. U21A20381, S. Fan), the General Funds of the National Natural Science Foundation of China (grant no. 82373452, S. Fan), the Guangdong Natural Science Funds for Distinguished Young Scholar (grant no. 2022B1515020061, S. Fan), the Guangdong Basic and Applied Basic Research Foundation (grant no. 2021A1515220138, S. Fan), the Guangzhou Basic Research Program Jointly Funded by Municipal Schools (Institutes) (grant no. 202201020367, S. Fan), the General Funds of the National Natural Science Foundation of China (grant no. 32071451, X.F.), the Guangdong Provincial Pearl River Talents Program (grant no. 2021QN02Y747, X.F.), the Guangdong Special Support Program (grant no. 2023TQ07A494, F.X.), the Shenzhen Science and Technology Program (grant no. RCYX20210706092100003, F.X.) and by the Shenzhen Medical Research Funds grant (grant no. A2303005, F.X.).
Author information
Authors and Affiliations
Contributions
X.W., S.F., X.F., F.X., N.L., J.W. and E.D. designed the study and wrote the manuscript. S.F., X.F., F.X. and X.W. supervised the study. Single-cell RNA, TCR and BCR sequencing, RNA-seq and ATAC-seq involved library preparation and data analysis by N.L., J.W., E.D., T.C., Q.L. and J.Z. B.W., J.W., E.D., X.D., S.F., T.C., Z.X., P.Z., K.H. and Y.Z. collected patient samples and analyzed clinical data. S.F., N.L., J.W. and E.D. performed experiments and interpreted the data. All authors critically revised the paper.
Corresponding authors
Ethics declarations
Competing interests
The authors declare no competing interests.
Peer review
Peer review information
Nature Medicine thanks the anonymous reviewers for their contribution to the peer review of this work. Primary Handling Editor: Ulrike Harjes, in collaboration with the Nature Medicine team.
Additional information
Publisher’s note Springer Nature remains neutral with regard to jurisdictional claims in published maps and institutional affiliations.
Extended data
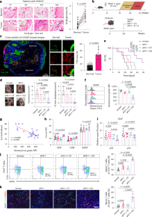
Extended Data Fig. 1 The trial design and outcomes of OOC-001.
a, Trial flow diagram. b, Representative pre- and post-treatment intraoral photographs, H&E staining, and MRI images for MPR and noMPR patients. Scale bar = 50 μm. c, The changes and proportional statistics of TNM staging after treatment for lymph nodes in different patients. d, Scatter plot depicts the pathological response and radiographic response of the primary tumor after neoadjuvant treatment in the same patient (left), and the radiographic response of the primary tumor and lymph node metastasis in the same patient after neoadjuvant treatment (right). e, Pathological response of the primary tumor in patients treated with different cycles during neoadjuvant therapy (left), radiographic response of the primary tumor in patients treated with different cycles during neoadjuvant therapy (middle), and all remission include primary tumor and lymph node metastasis in patients treated with different cycles during neoadjuvant therapy (right). Sample sizes by treatment cycle: 2 cycles (n = 25), 3 cycles (n = 22), 4 cycles (n = 4). f, The rates of MPR for patients after 2 cycles, 3 cycles, and 4 cycles of treatment, as well as the rates of Grade 1-2 adverse events and Grade 3-4 adverse events. g, Survival curves for patients in this clinical trial at the 24-month follow-up. h, Disease-free survival (DFS) and OS curves for patients in this clinical trial at the 24-month follow-up. Boxes represent interquartile range (IQR, 25th–75th percentile), horizontal lines within boxes indicate medians, whiskers extend to 1.5×IQR.
Extended Data Fig. 2 Dynamic characterization of TCR landscape.
a, TCR sequencing of tumor (pre-treatment), pre- (P0) and post-treatment (P1) blood T cells (patients SH1-SH7, top-bottom). Top 10 differential blood clonotypes shown in serial blood (left) and tumor (right). b, Longitudinal changes in dominant tumor/blood clonotypes (circle size = clonal frequency; bright = persistent clones). MPR patients maintained pretreatment-dominant clones post-treatment. c, Grantham distance-based similarity of top 50 intratumoral TCR CDR3b clones. Red highlights maximally expanded clones. d, Bar plot of TCR and BCR clonotypes across all T cells and B cells in MPR or noMPR groups from P0, P1 and tumors. One clonotype consists strictly of one paired α-/β-chain V(D)J TCR. e, Pie chart of the antigen specificity of detected TCRs when considering α-, β-, and paired strands. CMV, cytomegalovirus; EBV, Epstein-Barr virus; InfluenzaA, influenza A virus; SARS-CoV-2, severe acute respiratory syndrome coronavirus 2; HS, Homo sapiens antigen; HIV-1, human immunodeficiency virus 1; HCV, hepatitis C virus; YFV, yellow fever virus; DEV, dengue virus. f, Representative immunofluorescence images of senescent markers P16 and P21 on paraffin sections from MPR and noMPR patients in two patient cohorts (Cohort1 n = 50, Cohort2 n = 61).
Extended Data Fig. 3 Development and validation of IAGs.
a, Representative immunofluorescence staining results of the entire tumor paraffin section, with DAPI labeling cell nuclei (blue), P16 as a senescence marker (green), CD3 as a T cell marker (purple), and Pan-CK as a tumor marker (red). Scale bar = 100 μm. b, Human immune cell samples from multiple data sets were used for single-cell RNA sequencing analysis to construct the IAGs. A representative panoramic slide from all immunofluorescence staining procedures is presented, showcasing the distribution of immune cells and senescent cells within the tumor region. c, The IAGs significantly enriched in B cells (middle) and T cells (right) in peripheral blood of frail elderly people (GSE157007). d, The IAGs is significantly enriched in B cells (middle) and T cells (right) in the peripheral blood of elderly women (PRJCA002856). e, The IAGs is significantly enriched in all immune cells in bone marrow of older women (GSE141595). f, Violin plot of expression of the different all cells IAGs score in HNSCC tumors between MPR and noMPR groups (left), and in TNBC tumors between PR and SD groups (right). Black lines with different lengths indicate which two groups were compared. Wilcoxon signed-rank test.
Extended Data Fig. 4 Anti-tumor reactivity and immunosenescence features of T cell subtypes.
a, Violin plot of expression of all T cells IAGs score in HNSCC tumors between MPR and noMPR groups. Black lines with different lengths indicate which two groups were compared. Wilcoxon signed-rank test. b, Gene Venn diagram of differential genes of T cell subtypes in tumors between MPR and noMPR groups. c, UMAP shows the distribution of T cell and B cell subtypes in TNBC. d, Box plot of the percentage of the T cell clusters in TNBC tumors between PR and SD groups. The boxed plot on the left of each T cell cluster is the PR group, and on the right is SD group. Box middle lines, median; box limits, upper and lower quartiles. Black lines with different lengths indicate which two groups were compared. Wilcoxon signed-rank test. e, Violin plot of expression of all T cells IAGs score in TNBC tumors between PR and SD groups. Black lines with different lengths indicate which two groups were compared. Wilcoxon signed-rank test. f, The Ridge plot of IAGs score analysis for T cells clusters in TNBC. g, Dot plot of intersection genes of TNBC T cell DEGs and IAGs between PR and SD groups. h, DEGs (Log2Foldchages > 0.5) of CCR7 + CD4 naïve T cells and CXCL13 CD4 T helper cells between MPR and noMPR enriched GO terms in tumors. Log-rank test (two-sided). *P < 0.05, **P < 0.01, ***P < 0.001. Boxes represent interquartile range (IQR, 25th–75th percentile), horizontal lines within boxes indicate medians, whiskers extend to 1.5×IQR.
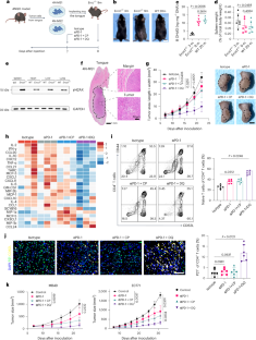
Extended Data Fig. 5 The effect of senolytics combined with αPD-1 on TIME of 4-NQO mice.
a, Representative images of tongue sections from mice, fed with 4-nitroquinoline-1-oxide (4-NQO)-containing drinking water for 12, 20, and 28 weeks, stained with hematoxylin and eosin (HE). Scale bar, 50μm. n = 3 mice per timepoint. For each mouse, 5 random fields of view (FOV) were imaged from distinct tissue sections. b, Images of tongue of mice after receiving Isotype, αPD-1, αPD-1 + CP or αPD-1 + DQ treatment (n = 6 each group). Red arrows indicate tumor-like nodules. c, Line graph illustrating the change in mouse body weight over time after receiving Isotype, αPD-1, αPD-1 + CP or αPD-1 + DQ treatment (n = 6 per group). d, Flow cytometry gating strategy for assessing the proportions of CD4+, CD8+, as well as T cell subtypes. e-g, Flow cytometry immunophenotyping of splenic cells, bone marrow Cells and blood showing the frequencies of CD4+, CD8+ and B220+ cells in mice after receiving Isotype, αPD-1, αPD-1 + CP or αPD-1 + DQ treatment (n = 6 each group). h, Senescence markers p16 and p21 expression in CD8+ TILs from the mice treated with Isotype, αPD-1, αPD-1 + CP or αPD-1 + DQ (n = 6 per group).
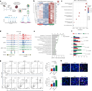
Extended Data Fig. 6 Transcriptomic and epigenetic dynamics of CD4 naive T cells following the αPD-1 + DQ therapy.
a, Volcano plot of differentially expressed genes between αPD-1 + DQ and Isotype groups (left), αPD-1 and Isotype groups (middle), αPD-1 + DQ and αPD-1 groups (right). b, DEGs (Log2Foldchanges > 0.5) of CD4 naïve T cells in tumors between αPD-1 and Isotype groups enriched GO terms. c, Proportions of the ATAC-seq peak regions representing various genome annotations identified in Isotype, αPD-1 + DQ and αPD-1 groups. d, The heatmap of different annotated genes in Isotype, αPD-1 and αPD-1 + DQ groups from ATAC-seq. e, Venn diagram of peaks of CD4 naïve T cells in Isotype, αPD-1 and αPD-1 + DQ groups. f, ATAC-seq tracks showing the representative genes chromatin accessibility in the Lck, Cfd, and Slfn2 loci for CD4 naïve T cells in Isotype, αPD-1 + DQ and anti-PD-1 groups. g, RNA-seq and ATAC-seq detected GO terms that were simultaneously enriched in the αPD-1 group and Isotype group (left) and GO terms that were enriched in open chromatin regions unique to the αPD-1 + DQ group and αPD-1group (right).
Supplementary information
Supplementary Information (download PDF )
Supplementary Figs. 1–10 and primer sequence information.
Supplementary Tables 1–9 (download XLSX )
Supplementary Table 1a. Demographic and clinical characteristics of OOC-001, related to Fig. 1. Supplementary Table 1b. Demographic and clinical characteristics of seven patients with HNSCC, related to Fig. 2. Supplementary Table 2. TRAEs of OOC-001. Supplementary Table 3a. DEGs of CXCL13-CD4 T helper in tumors between MPR and noMPR. Supplementary Table 3b. DEGs of CCR7+ CD4+ naive T cells in tumors between MPR and noMPR. Supplementary Table 3c. DEG of CD27+ memory B cells in tumors between MPR and noMPR. Supplementary Table 4. Immunosenescence-related genes (IAGs). Supplementary Table 5. Luminex assay. Supplementary Table 6a. DEGs of CD4+ naive T cells between anti-PD-1 + DQ and control groups, related to Fig. 5. Supplementary Table 6b. DEGs of CD4+ naive T cells between anti-PD-1 and control groups. Supplementary Table 6c. DEGs of CD4+ naive T cells between anti-PD-1 and anti-PD-1 + DQ groups. Supplementary Table 7a. Signature peaks and chromatin dynamics of CD4+ naove T cells, related to Fig. 5. Supplementary Table 7b. Signature peaks and chromatin dynamics of T cell clusters, related to Fig. 5. Supplementary Table 8. Demographic and clinical characteristics of COIS-01. Supplementary Table 9. TRAEs of COIS-01.
Source data
Source Data Fig. 1 (download XLS )
Statistical source data.
Source Data Fig. 2 (download XLS )
Statistical source data.
Source Data Fig. 3 (download XLS )
Statistical source data.
Source Data Fig. 4 (download XLS )
Statistical source data.
Source Data Fig. 4 (download TIF )
Unprocessed western blots.
Source Data Fig. 5 (download XLS )
Statistical source data.
Source Data Fig. 6 (download XLS )
Statistical source data.
Source Data Extended Data Fig. 5 (download XLS )
Statistical source data.
Rights and permissions
Springer Nature or its licensor (e.g. a society or other partner) holds exclusive rights to this article under a publishing agreement with the author(s) or other rightsholder(s); author self-archiving of the accepted manuscript version of this article is solely governed by the terms of such publishing agreement and applicable law.
About this article
Cite this article
Liu, N., Wu, J., Deng, E. et al. Immunotherapy and senolytics in head and neck squamous cell carcinoma: phase 2 trial results. Nat Med 31, 3047–3061 (2025). https://doi.org/10.1038/s41591-025-03873-7
Received:
Accepted:
Published:
Version of record:
Issue date:
DOI: https://doi.org/10.1038/s41591-025-03873-7
This article is cited by
-
Senogenic-senolytic treatment strategies enhance tumor control and can improve survival in murine cancer models: a systematic review
BMC Cancer (2026)
-
Metabolomic and transcriptomic profiling of HNSCC identifies AMIGO2 as a therapeutic target modulating tumor microenvironment
npj Precision Oncology (2025)


