Extended Data Fig. 3: Development and validation of IAGs.
From: Immunotherapy and senolytics in head and neck squamous cell carcinoma: phase 2 trial results

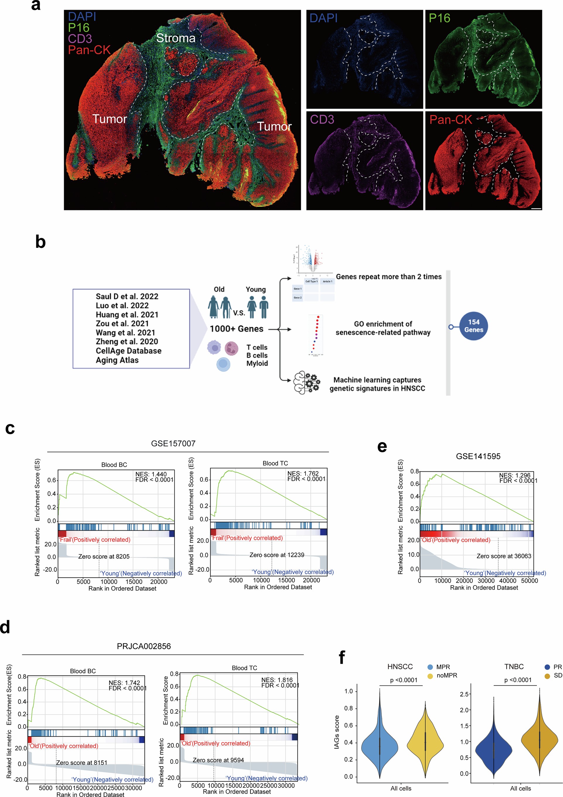
a, Representative immunofluorescence staining results of the entire tumor paraffin section, with DAPI labeling cell nuclei (blue), P16 as a senescence marker (green), CD3 as a T cell marker (purple), and Pan-CK as a tumor marker (red). Scale bar = 100 μm. b, Human immune cell samples from multiple data sets were used for single-cell RNA sequencing analysis to construct the IAGs. A representative panoramic slide from all immunofluorescence staining procedures is presented, showcasing the distribution of immune cells and senescent cells within the tumor region. c, The IAGs significantly enriched in B cells (middle) and T cells (right) in peripheral blood of frail elderly people (GSE157007). d, The IAGs is significantly enriched in B cells (middle) and T cells (right) in the peripheral blood of elderly women (PRJCA002856). e, The IAGs is significantly enriched in all immune cells in bone marrow of older women (GSE141595). f, Violin plot of expression of the different all cells IAGs score in HNSCC tumors between MPR and noMPR groups (left), and in TNBC tumors between PR and SD groups (right). Black lines with different lengths indicate which two groups were compared. Wilcoxon signed-rank test.