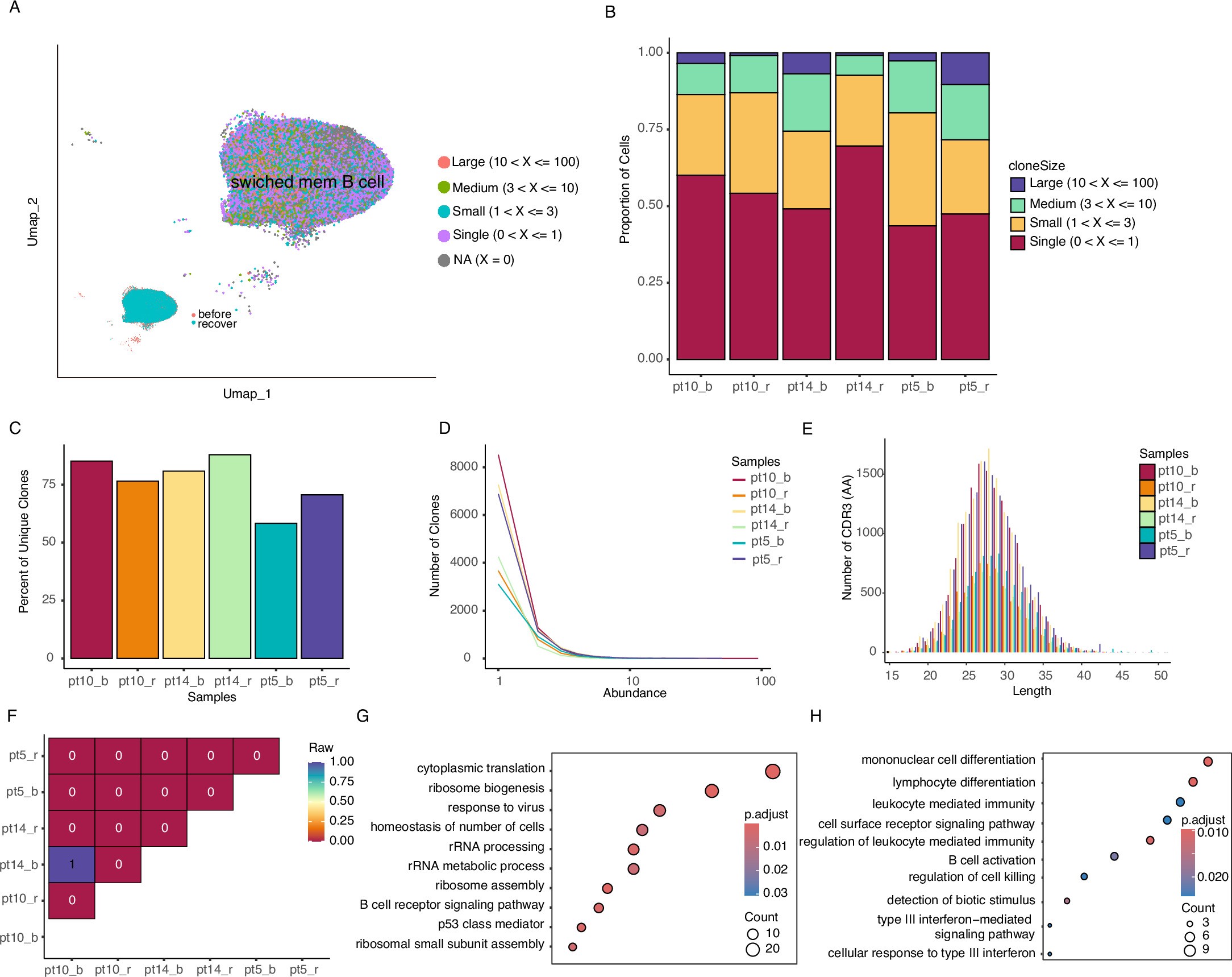
Extended Data Fig. 8: Comparison of memory B cell diversification Following CAR-T cell therapy.

(a) Uniform manifold approximation and projection (UMAP) plot of 40,232 (pre-treatment) and 31,597 (post-recovery) clones. UMAP plot colored by clone size. NA(X=0), Single (0 < X <= 1), Small (1 < X <= 3), Medium (3 < X <= 10), Large (10 < X <= 100). (b) Relative proportion composition of each clone size cluster, scaled by the total number of peripheral blood and tumor cells. (c) Percent of unique clones by total number of B cell receptor (BCRs) sequenced by patients. (d) Total abundance of clonotypes by sample. (e) Isotypes of heavy chain and light chain from patients with SLE. (f) Overlap of clonotypes between Before and Recover in each patient. (g-h) Gene Ontology (GO) Functional Enrichment analysis of upregulated (g) and downregulated (h) genes in Before and Recover group.