Fig. 4: Acquired resistance correlated with immune exhaustion, with no loss of expression of DNAJ-PKAc.
From: A therapeutic peptide vaccine for fibrolamellar hepatocellular carcinoma: a phase 1 trial

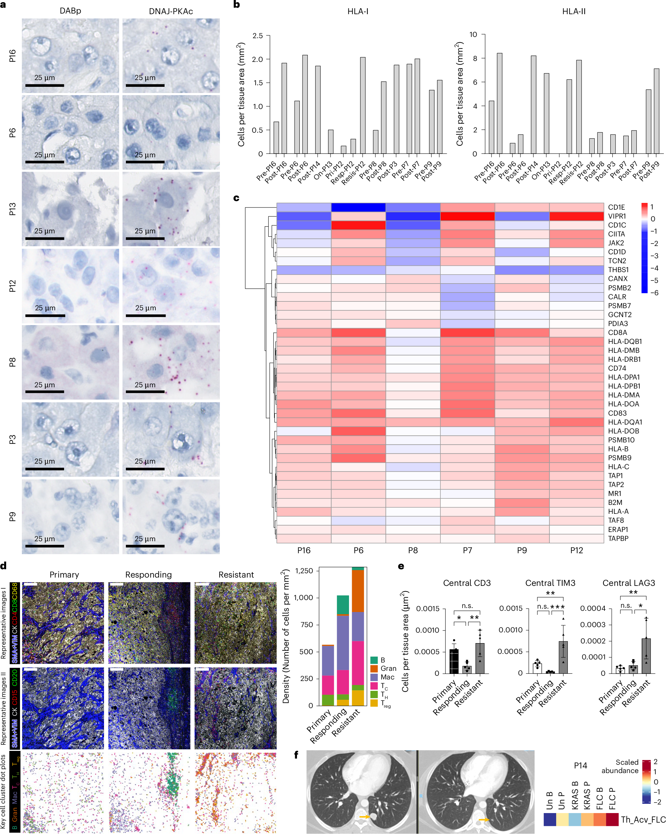
a, Tumor samples (n = 7) from the latest available time point with viable tissue were stained using RNAscope and probes for DapB (negative control) or DNAJ-PKAc fusion of interest and show retention of the target antigen post treatment. b, IHC demonstrating expression of HLA-I and HLA-II pre- and post-treatment in all samples. c, A heat map depicting log2 fold change in RNA expression of genes associated with antigen presentation machinery in patients with paired pre- and on-treatment tissue-based RNA sequencing (n = 6). No significant changes in antigen presentation machinery were observed. Color scale represents the log10 fold change in gene expression (post-treatment transcripts per million (TPM) / pre-treatment TPM). d, Imaging mass cytometry of samples from primary tumor, a responding lesion and a resistant lesion from P12, revealing an increase in the density of granulocytes and loss of B cells in the resistant tumor lesion. i, representative image 1; ii, representative image 2; Gran, granulocytes, Mac, macrophages. Scale bars, 200 µm. e, IHC showing an increase in immune exhaustion markers in the resistant lesion of P12 (mean ± s.d. for five replicate tissue areas). One-way analysis of variance, not significant (n.s.) P > 0.05, *P < 0.05, **P < 0.01, ***P < 0.001. For central CD3, primary versus response P = 0.0275, responding versus resistant P = 0.0037. For central TIM3, primary versus resistant P = 0.0076, responding versus resistant P = 0.0007. For central LAG3, primary versus resistant P = 0.0057, responding versus resistant P = 0.0108. f, Radiologic scans from P14 showing renewed response after rechallenge with ipilimumab (left) and CyTOF analysis from the same patient (right). The orange arrows point to the tumor sites.