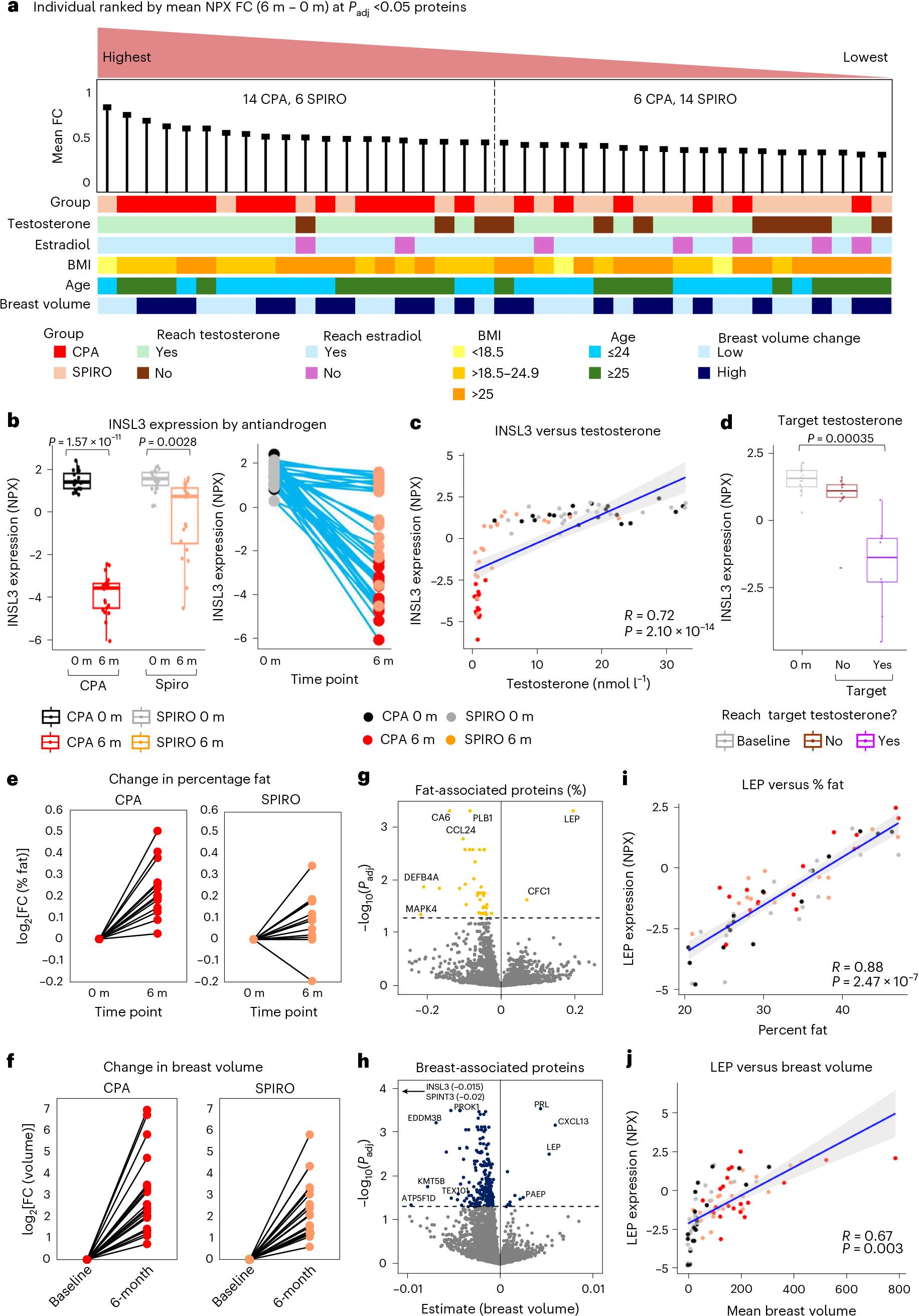
Fig. 2: Relationship between physiological and proteome changes induced by feminizing GAHT.
From: Plasma proteome adaptations during feminizing gender-affirming hormone therapy

a, Participants were ranked by mean NPX log2FC of proteins significantly associated with CPA-GAHT or SPIRO-GAHT (Padj <0.05). Each participant was labeled by clinical phenotype. b, Boxplot and individual line plots for INSL3 NPX level at baseline (0 months) and 6 months after GAHT (n = 20 in CPA group and n = 20 in SPIRO group). c, Correlation plot of testosterone concentration and INSL3 NPX values. Gray-shaded error band represents the 95% confidence interval of the fit. d, Boxplot of INSL3 levels in SPIRO group by target testosterone (n = 20 for 0 months, n = 11 for 6 months not reached target, n = 9 for 6 months reached target). e,f, Line graph showing log2FC from baseline to 6 months per individual in CPA and SPIRO groups for percentage fat (e) and breast volume (f). g, Volcano plot of proteins associated with percentage fat. h, Volcano plot of proteins associated with breast volume. y axis: log10 Benjamini–Hochberg adjusted P value. x axis: log2FC (6 months − baseline). Dashed line: adjusted P value <0.05. i, Correlation plot of LEP levels and percentage fat. j, Correlation plot of LEP levels and mean breast volume. Gray dots, baseline SPIRO; black dots, baseline CPA; orange dot, 6 months GAHT with SPIRO; red dots, 6 months GAHT with CPA. Gray-shaded error band represents the 95% confidence interval of the fit. Boxplots show the median (center), 25th–75th percentiles (bounds) and whiskers extending to minima and maxima within 1.5× IQR; outliers are plotted individually. All P values shown were derived from a linear mixed-effects model (nlme R package), using two-sided tests with multiple-comparison correction (Benjamini–Hochberg).