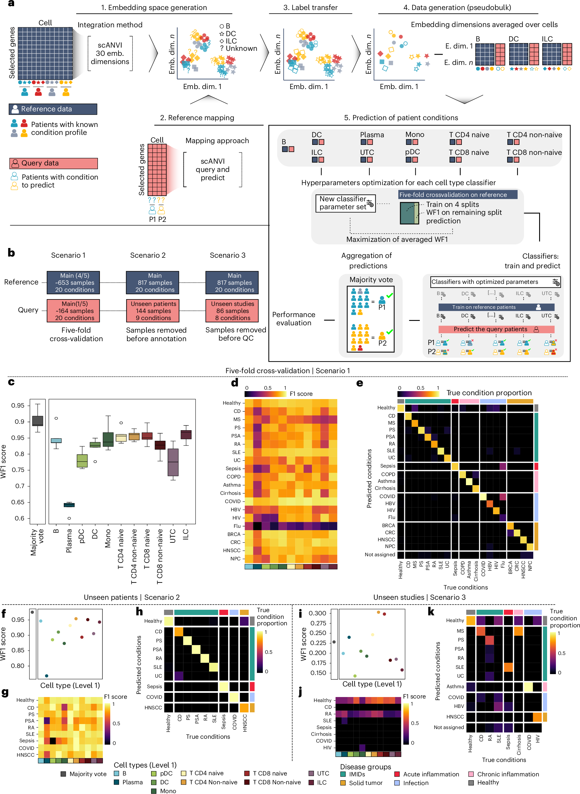
Fig. 4: Schematic representation of the patient classifier pipeline and performance evaluation.
From: Interpretable inflammation landscape of circulating immune cells

a, Schematic representation of the patient classifier pipeline. Icons were created with Inkscape. b, Description of the three performance evaluation scenarios. In our datasets, we always have only one sample for each patient. c−e, Performance evaluation in Scenario 1 (five-fold cross-validation, from 817 samples), showing: c, distribution of WF1 scores for each left-out split (boxes indicate the interquartile range (IQR) with the median as a center line, whiskers extend to 1.5× IQR and outliers are shown as individual points (each box includes n = 5 points)); d, F1 score for each combination of cell type and disease, after aggregating all the predictions of the left-out folds; and e, normalized confusion matrices displaying proportion of predictions belonging to each true condition after aggregating all the predictions of the left-out folds. Main diagonal values correspond to the Recall metric. f,g, Performance evaluation in Scenario 2, showing WF1 scores for unseen patients’ observation (f) and F1 score for each combination of cell type and disease (g). h, Normalized confusion matrices displaying proportion of predictions belonging to each true condition. Main diagonal values correspond to the Recall metric. i−k, Performance evaluation in Scenario 3, showing: i, WF1 scores for unseen studies’ observation; j, F1 score for each combination of cell type and disease; and k, normalized confusion matrices displaying proportion of predictions belonging to each true condition. Main diagonal values correspond to the Recall metric. CD, Crohn’s disease; DC, dendritic cell; MS, multiple sclerosis; P, patient; pDC, plasmacytoid dendritic cell; PS, psoriasis; PSA, psoriatic arthritis; QC, quality control; RA, rheumatoid arthritis; UC, ulcerative colitis.