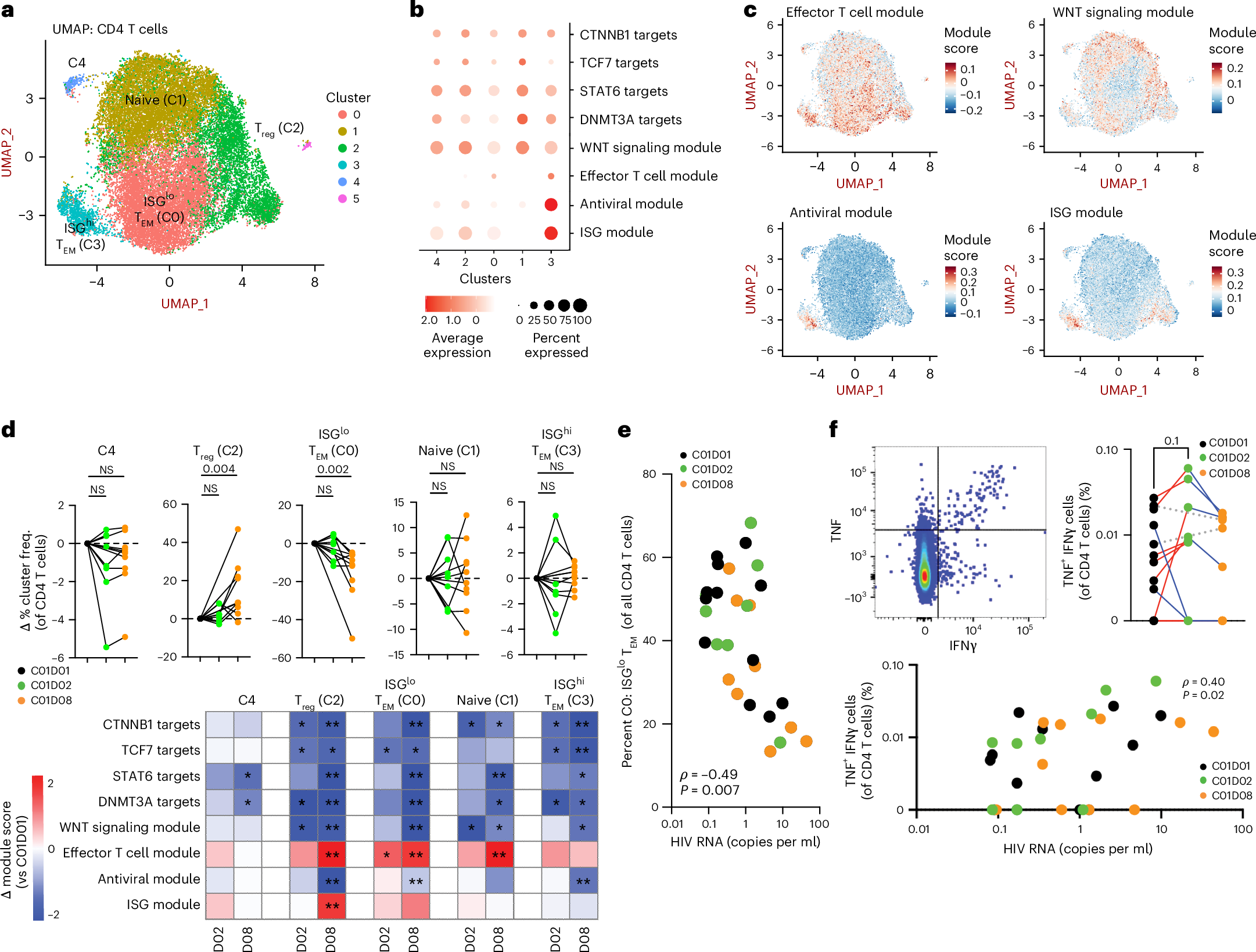
Fig. 5: ISG signatures unique to myeloid and T cells increase within 24 hours of anti-PD-1 therapy and persist in individuals with low HIV reservoir at treatment end.

a, Cells annotated as ‘CD4+ T cells’ were extracted from scRNA-seq data on PBMCs (Fig. 2g; n = 30; number of samples per timepoint listed in Supplementary Data 1, D3). Five major clusters were identified. b, Genes from each bulk transcriptomic module were extracted, and Seurat’s AddModuleScore function was used to calculate module scores per cluster. Dot plots display the proportion of cells (dot size) and average expression (color intensity) for each module. Cluster 1 contained the highest frequency of cells and the strongest expression of WNT signaling, TCF7 and CTNNB1 targets and was annotated as the naive subset using the SingleR package (Monaco et al.62, celldex database). Clusters 0 and 3 were annotated as effector T helper memory (TEM) cells; cluster 3 showed the highest expression of ISG modules. c, Feature plots display module scores for effector T cell, WNT signaling, antiviral and ISG modules across CD4+ T cells. Higher relative module expression per cell is indicated in red; lower expression is shown in blue. d, The top panels show relative changes in the frequency of each CD4+ T cell cluster at C01D02 and C01D08 compared to C01D01. The bottom heatmap depicts module score changes represented as the signed log(P) value (sign(fold change) × log(P value)); red indicates increased expression, and blue indicates decreased expression. e, Correlation analysis showing that increases in plasma HIV RNA across timepoints were associated with decreases in the frequency of cluster 0 (ISG-low effector cells). f, HIV-specific CD4+ T cell responses were measured in PBMCs stimulated with an HIV Gag peptide pool. Flow cytometry plots (top) illustrate gating for IFNγ and TNF co-expression. Frequencies of IFNγ+TNF+ cells (as a proportion of total CD4+ T cells) increased in five of seven participants at C01D02 (right). Lines connect longitudinal samples from each participant; red lines indicate an increase relative to the preceding timepoint; and blue lines indicate a decrease. Across all timepoints, the proportion of IFNγ+TNF+CD4+ T cells was positively correlated with plasma HIV RNA (bottom). In d and f, Wilcoxon matched-pairs signed-rank tests were used to assess changes from C01D01. In d, *P < 0.05 and **P < 0.01. In e and f, Spearman’s correlations were used (ρ and P values shown). Unless otherwise indicated, all statistical tests were two-sided, with multiple comparison adjustments applied where specified; otherwise, exact nominal P values are reported in the figures. freq., frequency; NS, not significant.