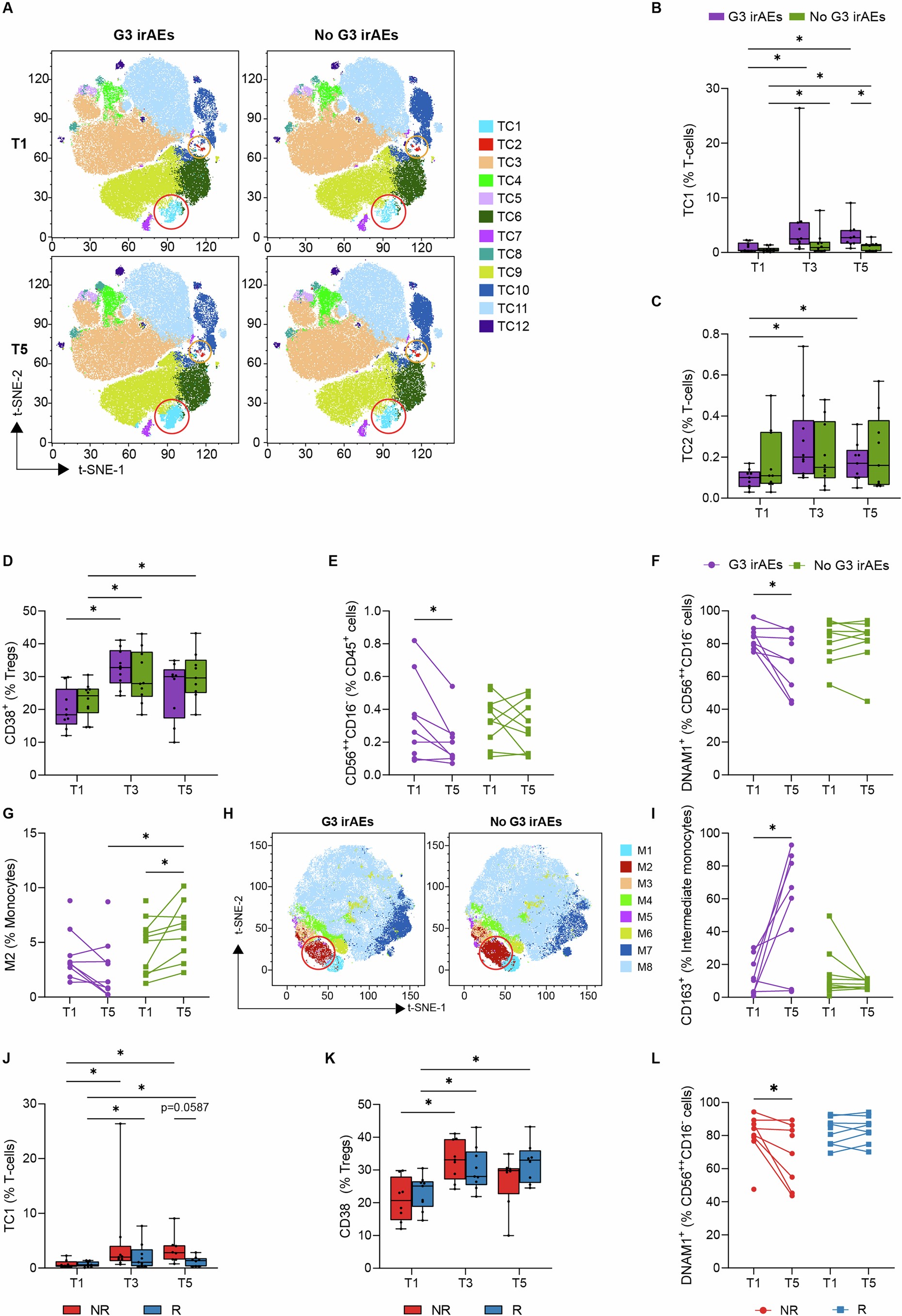
Extended Data Fig. 7: Flow cytometry analysis on patient PBMCs compared by the presence of grade 3 irAEs and response.

A, Flow cytometry representation of unsupervised t-SNE panels of T-cell subpopulations present at T1 and T5. B, Frequency of T-cell subpopulation TC1 (CD8+CD4−CD45RO+CD45RA−FOXP3−CD25−CD38+HLA-DR+ICOS+/−41BB−LAG3Low) and C, T-cell subset TC2 (CD8−CD4+CD45RO+CD45RA−FOXP3−CD25−CD38+HLA-DR+ICOS−41BB−LAG3Low) in patient PBMCs with grade 3 irAEs (n = 10) and no grade 3 irAEs (n = 10). D, Frequency of CD38 expression on Tregs, E, frequency of CD56++CD16− NK cells, and F, frequency of DNAM1 expression on CD56++CD16− NK cells in those with grade 3 irAEs (n = 10) and no grade 3 irAEs (n = 10). G, Frequency of M2 (CD14−CD16+ + DNAM1−CSF1RLowCD163−CD40+HLA-DRLowCD33−PDL1+/−) monocyte subpopulation. H, Flow cytometry representation of unsupervised t-SNE panels of monocyte subpopulations present at T5 in patients with grade 3 irAEs (n = 10) and no grade 3 irAEs (n = 10). I, Quantification of CD163 expression on intermediate monocytes in patients with grade 3 irAEs (n = 10) and no grade 3 irAEs (n = 10). J, Frequency of TC1 subpopulation in non-responders (n = 9) and responders (n = 9). K, Frequency of CD38 expression on Tregs and L, DNAM1 expression on CD56++CD16− NK cells in non-responders (n = 9) and responders (n = 9). Boxplot bounds represent the 25th and 75th percentiles, with whiskers representing the minimum and maximum values and the central line representing the median. Statistical analysis was conducted using a two-sided unpaired Wilcoxon rank-sum test for comparisons at T5 or the two-sided Wilcoxon matched-pairs signed-rank test with Benjamini-Hochberg correction for multiple within-group comparisons; *p < 0.05.