Abstract
Immune checkpoint inhibitors (ICIs) improve outcomes in metastatic renal cell carcinoma (mRCC) but are hindered by immune-related adverse events (irAEs). Modulation of the gut microbiome may enhance efficacy and mitigate toxicity, yet the safety and mechanisms of healthy donor fecal microbiota transplantation (FMT) in mRCC remain unexplored. In this phase 1 trial, 20 treatment-naive patients with mRCC received encapsulated healthy donor FMT (LND101) combined with ipilimumab/nivolumab (n = 16), pembrolizumab/axitinib (n = 3) or pembrolizumab/lenvatinib (n = 1). The primary endpoint was safety, defined by the incidence and severity of irAEs. Secondary endpoints included clinical response (Response Evaluation Criteria in Solid Tumors version 1.1), gut microbiome and immune correlates and patient-reported quality of life. The safety endpoint was met with 50% (10/20) of patients experiencing grade 3 irAEs and no serious FMT-related toxicities or grade 4 or 5 irAEs. Among evaluable patients, the objective response rate was 50% (9/18), including two complete responses (11%, 2/18). Notably, most treatment responders did not develop any grade 3 or higher irAEs. Alpha (α) diversity improvement and durable engraftment of taxa and metabolic functions associated with anti-inflammatory properties correlated with reduced toxicity and improved response. Conversely, patients experiencing grade 3 irAEs exhibited expansion of Segatella copri, particularly with ipilimumab/nivolumab, and elevated levels of donor-derived microbial enzymes previously linked to pro-inflammatory activity. Resilience to toxicity correlated with the maintenance of protective metabolites and increased levels of immune regulatory cells, whereas the presence of grade 3 irAEs and S. copri enrichment was associated with high immune dysregulation. These findings demonstrate the safety and potential for functional microbiome engraftment to optimize response and minimize toxicity in ICI-treated mRCC. ClinicalTrials.gov identifier: NCT04163289.
Main
ICIs have transformed the management of mRCC, yielding durable responses and improved survival in a subset of patients1. However, most patients ultimately succumb to mRCC within 5 years2, and many experience a range of irAEs, including life-threatening toxicities that may require treatment interruption, discontinuation or immunosuppressive therapy, potentially compromising outcomes3,4. Accordingly, there is an urgent need for strategies that can both mitigate treatment-limiting toxicity and augment ICI efficacy.
The composition and functional capacity of gut microbiota are recognized as critical determinants of antitumor immunity, particularly in the context of ICI therapy, through the production of immunomodulatory metabolites and direct interaction with host immune cells5,6,7,8,9,10. The microbiome also appears to influence the risk of irAEs, suggesting a role for microbiota-targeted strategies in toxicity management and efficacy11,12,13.
Recent studies have provided proof of concept for microbiome modulation as a therapeutic adjunct in melanoma14,15 and mRCC16. FMT from healthy donors demonstrated efficacy in resolving tyrosine kinase inhibitor (TKI)-induced diarrhea and restoring immune homeostasis in patients experiencing severe irAEs17,18,19. Moreover, the use of live biotherapeutic products, such as CBM588, has shown promise in enhancing clinical outcomes in mRCC20.
These findings highlight the therapeutic potential of microbiome-based interventions in reducing treatment-related toxicity and improving outcomes in mRCC. However, the safety and clinical activity of healthy donor FMT in mRCC remain unexplored, and its mechanism of action is unclear.
In this phase 1, single-center trial, we report the safety, preliminary efficacy and exploratory translational analyses of combining LND101—a healthy donor-derived encapsulated FMT product—with ICI-based regimens in previously untreated mRCC. Through an integrated analysis of clinical, microbiome, metabolomics and immune profiling data, this study elucidates key microbial and host determinants of toxicity and response, providing a foundation for rational development of next-generation microbiome-augmented, immune-based combination therapies.
Results
Trial design and patient enrollment
PERFORM is an open-label, single-center, phase 1 trial evaluating the safety, feasibility and preliminary activity of LND101—an encapsulated healthy donor FMT product—administered prior to and during ICI-based therapy in previously untreated mRCC. Between 13 February 2020 and 28 November 2023, 20 patients were enrolled in the PERFORM trial (Fig. 1a). Eligible patients were 18 years of age or older with histologically confirmed advanced or mRCC classified as intermediate-risk or poor-risk disease by International Metastatic RCC Database Consortium (IMDC) criteria21 with Eastern Cooperative Oncology Group (ECOG) performance status of 0 or 1 and adequate organ function. Key exclusions included prior systemic therapy for advanced disease, recent antibiotic use, active autoimmune disease requiring immunosuppression, chronic gastrointestinal disorders, active infection or contraindications to FMT.
a, Flow diagram indicating the number of patients screened, enrolled and who received the study treatment. b, Study design and timeline of sample collection and treatment administration. c, Spider plot showing the response as the change in size of target lesions from baseline. Radiographic responses were determined according to RECIST v1.1. Patients with a CR are shown in dark blue; patients with a PR are shown in light blue; patients with SD ≥6 months are shown in yellow; and patients with PD or SD <6 months are shown in red. d, Swimmer plot showing the time on treatment for patients with measurable disease (n = 18) with a best response of CR, PR, SD and PD. Both the time to first response and status at the time of data cutoff are shown. e, Waterfall plot showing the best response of patients with measurable disease (n = 18) corresponding to their healthy donor. f, Bar plots showing the proportion of non-responders (NR, n = 9) and responders (R, n = 9; patients achieving CR or PR per RECIST v1.1) and NR patients with and without grade 3 or higher toxicity. A two-sided χ2 test with Yates’ correction confirms a significant association between response and toxicity. PEG, polyethylene glycol.
The primary endpoint was safety, defined as the incidence and severity of irAEs based on Common Terminology Criteria for Adverse Events version 5.0 (CTCAE v5.0). Secondary endpoints included the incidence of grade 3 or higher irAEs, objective response rate (ORR) by Response Evaluation Criteria in Solid Tumors version 1.1 (RECIST v1.1), longitudinal effects of FMT on gut microbiome composition, circulating metabolites, cytokines, immune cell subsets and health-related quality of life assessed by EuroQol health questionnaire instruments (EQ-5D-5L). Exploratory endpoints included progression-free survival (PFS), overall survival and multiomics integration to identify microbial and immune correlates of toxicity and response. Tumor tissue analyses and long-term clinical outcomes beyond the current data cutoff prespecified in the trial protocol were not included in this report.
At data cutoff (30 May 2025), median follow-up was 21.9 months (range, 5.6−53.3), and five patients (25%) remained on systemic therapy. Median time on treatment from first FMT was 13.4 months (range, 0.3−53.2). The median age was 60 years (range, 47−71); 16 patients (80%) were male, and four (20%) were female. Nineteen patients (95%) had clear cell histology, and one (5%) had unclassified RCC, histologic grade 4, with nuclear pleomorphism and multinuclear giant cells showing rhabdoid and sarcomatoid differentiation; and 12 patients (60%) had stage IV disease at presentation (Table 1). Two patients received antibiotics during the course of the trial (patient 4, prophylactically with steroids after cycle 1; patient 13, after cycle 3 of ipilimumab/nivolumab).
Donor selection and FMT administration
Seven rigorously screened healthy donors (median age, 35 years) provided stool22,23 (Supplementary Table 1). Each patient received one full dose and two half-doses of oral encapsulated FMT (LND101) from a single donor. A polyethylene glycol-based bowel preparation was administered before the first FMT only. The full dose comprised 36−40 capsules (80−100 g of stool), followed by two half-doses of 20−25 capsules each (50−60 g of stool). Patients subsequently received ipilimumab/nivolumab (n = 16), pembrolizumab/axitinib (n = 3) or pembrolizumab/lenvatinib (n = 1) at least 7 days after the first FMT, continuing until disease progression or unacceptable toxicity (Fig. 1b). Biological samples (blood and stool) were collected from patients at prespecified timepoints (Extended Data Fig. 1a).
Safety
All 20 patients were included in the intention-to-treat (ITT) population for safety analysis, which was the primary endpoint and defined in the protocol as the incidence and severity of irAEs. The only FMT-related toxicity was a grade 1 gastrointestinal event in one patient (5%) (Table 2). Fifteen patients (75%) completed all three planned FMT doses. Five patients did not complete all three planned FMT doses: three (patients 2, 4 and 9) due to immune-related colitis, one (patient 16) because the FMT donor tested positive for Shiga toxin-producing Escherichia coli and one (patient 20) due to immune-related arthritis. None of these events was attributed to FMT-related toxicity. Except for the Shiga toxin finding, dosing was withheld out of caution for ICI-related toxicities rather than FMT.
Any-grade irAEs occurred in 17 patients (85%), mostly within 3 months of ICI initiation (Table 2). Grade 3 irAEs occurred in 10 patients (50%), including colitis (n = 6), diarrhea (n = 3), arthritis (n = 1), rash (n = 1), anorexia (n = 1), fatigue (n = 1), immune-related pain (n = 1), transaminitis (n = 1) and hyperglycemia (n = 1); all required treatment interruption or discontinuation (Table 2 and Extended Data Fig. 1b). Among patients receiving pembrolizumab/axitinib or pembrolizumab/lenvatinib (n = 4; patients 10, 11, 15 and 18), no grade 3 or higher irAEs occurred. No grade 4−5 or unexpected toxicities related to FMT or systemic therapy were observed.
Clinical efficacy
Radiographic assessments were performed every 12 weeks using RECIST v1.1 (ref. 24). Two patients (3 and 15) had no measurable disease at baseline and were excluded from response or PFS analyses but remained in safety monitoring (primary endpoint), overall survival analysis and exploratory translational assessments. Thus, efficacy analyses were conducted in the per-protocol population (n = 18).
Among 18 evaluable patients, nine (50%) achieved an objective response, including two complete responses (CRs) (11%), and six (33%) had primary progressive disease (PD) as best response. Twelve patients (67%) achieved clinical benefit, defined as CR, partial response (PR) or stable disease (SD) ≥6 months (Fig. 1c−e). To assess donor influence on efficacy, we stratified patients by donor and averaged their best overall response (Extended Data Fig. 1c). Clinical response was observed in recipients of FMT from five of the seven donors (Fig. 1e and Extended Data Fig. 1b). Of the two patients with non-measurable disease, patient 3 discontinued ipilimumab/nivolumab after 8 months due to toxicity and remains progression free at 54 months. Patient 15 completed pembrolizumab and continues axitinib without progression at 32 months.
Only one of nine responders (11%) experienced grade 3 irAEs. By contrast, eight of the nine non-responders (89%) developed grade 3 irAEs, including six with grade 3 colitis. A two-sided χ2 test with Yates’ correction confirmed a significant association between response and toxicity (χ2 = 8.00, P = 0.005), with responders showing fewer grade 3 irAEs (Fig. 1f). After a median follow-up of 21.9 months, median PFS was 11.15 months in the per-protocol population (n = 18), and median overall survival was 36 months in the ITT population (n = 20) (Extended Data Fig. 1d,e).
Quality of life
At baseline, most patients reported no limitations in mobility, self-care or daily activities, and 40% reported mild anxiety/depression. Median baseline Visual Analog Scale (VAS) score was 73. Over the first four cycles, quality of life remained stable, with no evidence of FMT-related decline (median VAS change +2) (Extended Data Table 1a). Patients who developed grade 3 irAEs had persistently lower global health scores and more functional impairments compared to those without, consistent with the burden of toxicity rather than FMT (Extended Data Table 1b).
Gut microbiome profiling and engraftment after FMT
Shotgun metagenomic sequencing was performed on fecal samples from patients at five timepoints and their respective FMT donors (Methods and Extended Data Fig. 1a). At baseline and after FMT, there were no significant differences in α-diversity between patients and donors (Extended Data Fig. 2a,b). Baseline diversity also did not differ between patients who developed grade 3 irAEs and those who did not. Prior to the fourth immunotherapy dose (week 10), patients without grade 3 irAEs exhibited significantly higher gut microbial diversity by the Shannon (Fig. 2a) and inverse Simpson (Extended Data Fig. 2c) indices. This suggests that more even and diverse microbial communities after FMT are associated with less severe toxicity. Responders similarly showed significantly higher α-diversity than non-responders at 10 weeks after FMT (Fig. 2b).
a–h, Species-level Shannon diversity of donor samples (n = 20) at the time of donation and longitudinal patient samples (n = 93) from 20 patients with and without grade 3 irAEs (a) and 18 responder (R) and non-responder (NR) patients (b). One-way ANOVA was used to compare diversity across clinical subgroups at each timepoint, followed by Tukey’s HSD test for pair-wise comparisons. Adjusted P < 0.05 values for multiple testing are shown. Variability is normalized to baseline Bray−Curtis dissimilarity to their respective donor between patients with (n = 10) and without (n = 10) grade 3 irAEs (c) and between R (n = 9) and NR (n = 9) patients (d). Each line represents one patient. Mean and s.e.m. are represented. Statistically significant within-group comparisons from baseline to later timepoints, as well as between groups at T4 and T5, are shown. P values were calculated using the paired t-test or Wilcoxon rank-sum test (based on Shapiro−Wilk test) with FDR correction for within-group comparisons and between-group comparisons. Variability of strain engraftment rate (the number of engrafted strains after FMT divided by the number of strains that could engraft from the donor) over time between patients with (n = 10) and without (n = 10) grade 3 irAEs (e) and between R (n = 9) and NR(n = 9) patients (f). Each dotted line represents one patient. Mean and s.e.m. are represented. Statistically significant within-group comparisons from baseline to later timepoints, as well as between groups, are shown. Two-sided P values were calculated using the Wilcoxon rank-sum test with FDR correction.***P < 0.001. PCoA representing Bray−Curtis β-diversity of baseline (g) and 10 weeks after FMT samples in patients with and without grade 3 irAEs (h). Two-sided P values were calculated using the PERMANOVA test. Box plot bounds represent the 25th and 75th percentiles, with the central line representing the median and the whiskers representing the maximum or minimum values within 1.5× interquartile range. Points outside this range are shown as outliers.
Normalized Bray−Curtis dissimilarity of the overall cohort did not show a significant shift of microbiome after FMT in patients (Extended Data Fig. 2d). However, patients with grade 3 irAEs displayed a transient moderate donor-like shift 1 week after FMT that was not sustained, with progressive divergence over time despite two subsequent half-doses (Fig. 2c). By contrast, those without grade 3 irAEs exhibited a modest but consistent reduction in dissimilarity, becoming significantly more donor-like by week 10 (Fig. 2c and Extended Data Fig. 2e).
Similar to patients with grade 3 irAEs, non-responders demonstrated a transient reduction in dissimilarity 1 week after FMT that was not maintained over time. By contrast, responders exhibited a progressive and sustained reduction in dissimilarity, culminating in significantly greater donor−recipient similarity at week 10 after FMT (Fig. 2d and Extended Data Fig. 2f). These results were validated by the Jaccard index, a complementary beta (β) diversity metric based on the shared presence or absence of microbial taxa (Extended Data Fig. 2g,h).
Strain engraftment of the overall cohort revealed a significant engraftment of donor strains in recipients (Extended Data Fig. 3a). The subset analysis showed that both patient groups (with and without grade 3 irAEs) demonstrated acquisition of donor strains over time (Fig. 2e). As most patients without grade 3 irAEs were also classified as responders, we compared strain-level engraftment by response status. Consistent with the toxicity analysis, both groups showed evidence of donor strain acquisition; however, responders exhibited significantly higher engraftment 7 weeks after FMT compared to non-responders (Fig. 2f).
Analysis of β-diversity profiles at baseline and 10 weeks after FMT revealed substantial overlap at baseline, with no clear compositional separation between patients who later developed grade 3 irAEs and those who did not (Fig. 2g). However, by 10 weeks after FMT, we observed a divergence in microbial community structure between the two groups (Fig. 2h), suggesting that the engrafted microbiome evolved differently in patients depending on the levels of toxicity experienced. To identify microbial species driving this divergence, we performed β-diversity ordination with fitted vectors for influential taxa. This analysis demonstrated that taxa such as Segatella copri, Prevotella sp. Marseille-P4119 and Parabacteroides massiliensis were most influential in patients with grade 3 irAEs, whereas Alistipes finegoldii and Barnesiella intestinihominis contributed to the community shift in patients without grade 3 irAEs (Fig. 3a).
a, Microbial influencers of β-diversity shift in patients with (n = 10) and without (n = 10) grade 3 irAEs 10 weeks after FMT. Two-sided P value was calculated using the PERMANOVA test. b, LEfSe representation of the differential abundance of metagenomic sequencing of patients with and without grade 3 irAEs 10 weeks after FMT. c, S. copri abundance level CPM at baseline and 10 weeks after FMT and its link to grade 3 irAEs. d, Phylogenetic analysis of enriched S. copri in patients 10 weeks after FMT at the strain level, mapped abundance level, type of systemic therapy, clinical response, presence or absence of grade 3 irAEs and corresponding FMT donor for each patient. e, The relationship between S. copri source enriched in patients with (n = 8) and without (n = 9) grade 3 toxicity 10 weeks after FMT, S. copri threshold link to toxicity and the type of ICI-based combination therapy. f, The relationship between S. copri source enriched in responder (R) (n = 8) and non-responder (NR) (n = 7) patients 10 weeks after FMT, S. copri threshold link to clinical response and the type of ICI-based combination therapy. Axi, axitinib; Ipi, ipilimumab; Lenva, lenvatinib; Nivo, nivolumab; Pembro, pembrolizumab.
Analysis of the differential abundance among patients with or without grade 3 irAEs after FMT revealed that patients with grade 3 irAEs exhibited marked enrichment of S. copri at 10 weeks after FMT. By contrast, patients without severe irAEs demonstrated increased abundance of several short-chain fatty acid-producing taxa with known anti-inflammatory properties, including Faecalibacterium prausnitzii, Eubacterium siraeum and Oscillospiraceae bacterium (Fig. 3b)25,26,27.
Global functional microbiome engraftment analysis
To determine whether functional engraftment paralleled taxonomic shifts, we profiled longitudinal donor−patient dissimilarity using Enzyme Commission (EC) annotations and Aitchison distance. After FMT, the overall cohort did not shift in its distance to the donor compared to the baseline standing (Extended Data Fig. 3b). However, subset analysis revealed that patients without grade 3 irAEs progressively acquired a donor-like functional profile. By contrast, those with grade 3 irAEs showed increasing divergence from their donors over time, indicating failed functional engraftment. The divergence between the two groups reached statistical significance at week 7 after FMT (Extended Data Fig. 3c,d), supporting a link between global functional engraftment and protection from irAEs. Stratification by clinical subgroup further revealed that non-responders with grade 3 irAEs (NR-G3 irAEs) exhibited increasing functional dissimilarity from their donors. By contrast, responders without grade 3 irAEs (R-No-G3 irAEs) showed a durable shift toward donor-like EC profiles (Extended Data Fig. 3e).
Targeted enzyme-level engraftment analysis
Although patients without grade 3 irAEs acquired higher overall compositional similarity with their donors (Fig. 2c), both groups exhibited donor−strain engraftment over time (Fig. 2e). To identify specific functional traits transferred from donors and their relationship to toxicity, we performed targeted metagenomic analysis using Multivariate Association with Linear Model, version 3 (MaAsLin3)28, applying stringent significance and effect size thresholds to identify EC activities that (1) were differentially abundant in donors associated with each toxicity group and (2) retained this pattern in corresponding patients 10 weeks after FMT. Several key enzymes—including branched-chain amino acid transaminase (EC 2.6.1.42; amino acid and nitrogen metabolism), arginine decarboxylase (EC 4.1.1.19; β-polyamine and arginine catabolism) and uridine diphosphate-N-acetylmuramate:L-alanine ligase (EC 6.3.2.8; peptidoglycan biosynthesis and cell wall assembly)—were significantly higher in donors whose microbiota were transplanted into patients who subsequently developed grade 3 irAEs, compared to donors for patients without severe toxicity (Extended Data Fig. 4). These donor-specific functional signatures were faithfully engrafted in the respective recipients, indicating robust transfer of relevant microbial pathways that may influence clinical outcomes, even with incomplete taxonomic engraftment. Conversely, patients receiving FMT from donors with low abundance of these pro-inflammatory or stress-adaptive enzymes maintained lower levels after FMT and did not develop grade 3 irAEs.
S. copri correlation with irAEs in patients receiving ipilimumab/nivolumab
Taxonomic profiling identified S. copri as the predominant taxon enriched in three FMT donors (1, 5 and 11) (Extended Data Fig. 5a). Supervised β-diversity analysis based on S. copri presence showed distinct clustering for these donors relative to others (Extended Data Fig. 5b).
Patients harboring S. copri at baseline who received FMT from S. copri-high donors exhibited marked enrichment of this species over time (Extended Data Fig. 5c). S. copri enrichment correlated with grade 3 irAEs (Fig. 3a,b); however, given its baseline prevalence in patients, we performed strain-level tracking to clarify its engraftment dynamics.
Metagenomics profiling showed that patients with S. copri exceeding 10 counts per million (CPM) at 10 weeks after FMT were more likely to develop grade 3 irAEs, regardless of donor or recipient origin (Fig. 3c and Extended Data Fig. 5d). Notably, at the strain level, our analysis revealed that the majority of S. copri detected at 10 weeks after FMT originated from donors 1 and 5 (Fig. 3d). Two patients (15 and 18) with high S. copri did not develop grade 3 irAEs—one donor-derived, one self-enriched—prompting assessment of treatment effects. Analysis revealed that only patients receiving ipilimumab developed grade 3 irAEs, particularly colitis, in the context of high S. copri abundance higher than 10 CPM, irrespective of S. copri source (Fig. 3e).
To validate the role of ipilimumab, we analyzed data from our MIMic trial29, in which donors 1 and 5 participated. Among melanoma recipients of FMT + anti-programmed cell death protein 1 (PD-1), S. copri levels did not differ by toxicity, and some patients without irAEs had high abundance (Extended Data Fig. 5e).
Because most responders in the PERFORM trial did not develop grade 3 irAEs, we examined S. copri and therapeutic response. Among patients with S. copri >10 CPM receiving ipilimumab/nivolumab, only one responded (Fig. 3f), suggesting that S. copri enrichment under dual ICI associates with resistance in mRCC.
To contextualize these findings, we compared S. copri−response associations across three melanoma FMT trials14,15,29. Notably, patients in the Baruch et al.14 and Davar et al.15 studies, which used patient donors, exhibited higher median post-FMT levels of S. copri compared to those in the MIMic trial that used healthy donors (Extended Data Fig. 6a). Accordingly, we analyzed the MIMic cohort separately, which showed no difference in S. copri levels among responders and non-responders after FMT (Extended Data Fig. 6b). By contrast, in the Baruch et al. and Davar et al. trials, non-responders had significantly higher S. copri levels after FMT (Extended Data Fig. 6c).
Metabolomics profiling
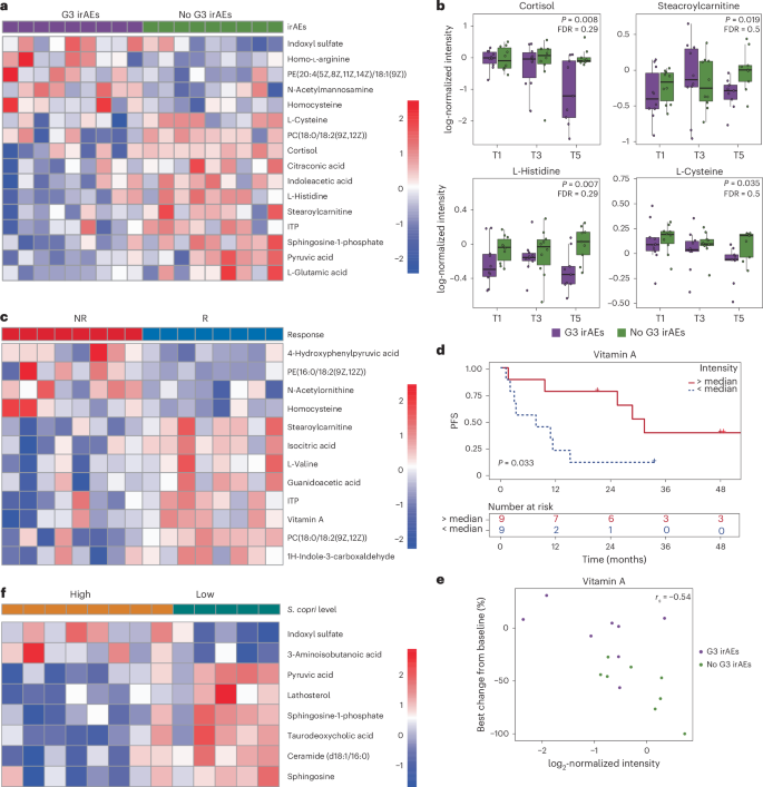
To determine the effect of FMT on systemic immune and inflammatory pathways as a secondary endpoint, we profiled plasma metabolites of patients at all five timepoints, using targeted liquid chromatography−tandem mass spectrometry (LC−MS/MS). In patients without grade 3 irAEs, targeted plasma metabolomic profiling revealed preservation or increases in a range of metabolites previously associated with immune function30,31,32 (Fig. 4a). At 10 weeks after FMT, these patients maintained significantly higher circulating levels of cortisol, stearoylcarnitine, L-histidine, L-cysteine, inosine triphosphate (ITP), pyruvic acid, isocitric acid and citraconic acid (Fig. 4a,b and Extended Data Fig. 6d,e). By contrast, patients with grade 3 irAEs showed significantly decreased plasma levels of these metabolites over time. Stearoylcarnitine and ITP were also enriched in responders 10 weeks after FMT, similar to patients without grade 3 irAEs (Fig. 4c). Moreover, high levels of plasma metabolites such as vitamin A, isocitric acid and stearoylcarnitine after FMT correlated with response, improved PFS and no grade 3 irAEs (Fig. 4d,e and Extended Data Fig. 6f−h).
a, Heatmap of plasma metabolites showing statistically significant difference (P < 0.05, FDR 0.29−0.49) between patients with (n = 9) and without (n = 9) grade 3 irAEs at T5 but not at baseline (T1). b, Plasma intensity distributions of four representative metabolites from a with significant differences among toxicity groups at T5; each point represents one patient. Box plot bounds represent the 25th and 75th percentiles, with the central line representing the median and the whiskers representing the maximum or minimum values within 1.5× interquartile range. c, Heatmap of metabolites significantly different (P < 0.05, FDR 0.42−0.57) at T5 but not at T1 between responders (R) (n = 8) and non-responders (R) (n = 8). d, Kaplan−Meier plot showing PFS according to vitamin A intensity in plasma at T5. e, Scatter plot of best change in tumor baseline versus log2 of vitamin A intensity. Spearman’s rank correlation is indicated. f, Heatmap of metabolites differing significantly (P < 0.05, FDR 0.83−0.98) at T5 (but not at T1) between patients with high S. copri (n = 8) versus low S. copri (n = 5) abundance. Statistical analysis was conducted using two-sided unpaired t-tests with Benjamini−Hochberg correction for multiple comparisons.
Analysis of the plasma metabolomic profile of patients with high and low S. copri levels who received ipilimumab/nivolumab revealed distinct metabolic signatures (Fig. 4f). Patients with S. copri CPM > 10 exhibited increased levels of indoxyl sulfate and 3-aminoisobutanoic acid and decreased levels of ceramide (d18:1/16:0) and sphingosine-1-phosphate, compared to patients with S. copri CPM < 10. These differences highlight a shift toward a more pro-inflammatory and metabolically dysregulated plasma profile in the S. copri-high group (Fig. 4f).
Immune profiling
We performed immune profiling of patients’ peripheral blood mononuclear cells (PBMCs) by flow cytometry and quantified plasma cytokines and chemokines to assess systemic immune effects of FMT and immune-based therapy as a secondary endpoint. Unsupervised t-distributed stochastic neighbor embedding (t-SNE) analysis of CD3+ T cells identified two subpopulations (TC1 and TC2) enriched in patients with grade 3 irAEs. TC1, comprising memory CD8+CD45RO+CD45RA−CD38+HLA-DR+ICOS+/− cells, was significantly elevated at 10 weeks after FMT compared to patients without grade 3 irAEs (Extended Data Fig. 7a,b and Supplementary Table 2). Similarly, TC2 (memory CD4+CD45RO+CD45RA−CD38+HLA-DR+ICOS−) increased only in patients with grade 3 irAEs (Extended Data Fig. 7a,c and Supplementary Table 2). Supervised analysis showed that CD38+ expression on regulatory T (Treg) cells, linked to immunosuppressive activity, rose longitudinally in patients without grade 3 irAEs but was transient in those with toxicity (Extended Data Fig. 7d)33.
Patients with grade 3 irAEs also exhibited reduced circulating immunoregulatory CD56++CD16− natural killer (NK) cells alongside diminished DNAM1 expression, a marker of NK cell function and cytokine production capacity, at 10 weeks after FMT (Extended Data Fig. 7e,f)34.
By contrast, patients without grade 3 irAEs showed increased monocyte subpopulation M2 at 10 weeks after FMT, representing non-classical monocytes (CD14−CD16++CSF1RLowCD163−CD40+DNAM1−HLA-DRLowCD33−) (Extended Data Fig. 7g,h and Supplementary Table 3), whereas those with grade 3 irAEs displayed higher CD163 expression on intermediate monocytes (Extended Data Fig. 7i).
Similar to patients with grade 3 irAEs, the TC1 subpopulation was moderately elevated in non-responders versus responders and lacked CD38+ Treg expansion (Extended Data Fig. 7j,k). Additionally, DNAM1 expression on CD56++CD16− NK cells decreased in non-responders 10 weeks after FMT (Extended Data Fig. 7l).
Immune profiling by S. copri status in patients receiving ipilimumab/nivolumab revealed distinct immune signatures: the TC1 subpopulation expanded in the S. copri-high patients, paralleling grade 3 irAEs and non-responders (Extended Data Fig. 8a).
S. copri-low patients also showed increasing conventional memory cells (CD4+CD45RO+CD45RA−, CD8+CD45RO+CD45RA−) and declining naive T cells (CD4+CD45RA+CD45RO− and CD8+CD45RA+CD45RO−) (Extended Data Fig. 8b).
In S. copri-low patients, DNAM1 expression on all monocyte subsets declined moderately, whereas CD163 and CD33 increased on intermediate monocytes in S. copri-high patients (Extended Data Fig. 8c−f). Additionally, S. copri-high patients showed decreased CD56++CD16− NK cells, unlike the S. copri-low group (Extended Data Fig. 8g). Overall, S. copri-high patients mirrored the immune phenotype of grade 3 irAEs, with elevated CD8+CD38+HLA-DR+ memory cells, upregulated immunosuppressive monocyte markers and loss of regulatory NK cells.
At 10 weeks after FMT, patients with grade 3 irAEs exhibited elevated granulocyte colony-stimulating factor (G-CSF), a driver of neutrophil-mediated inflammation, along with increased interleukin-10 (IL-10) and reduced CCL22, a Treg-recruiting chemokine. By contrast, patients without grade 3 irAEs had higher levels of tissue repair and immunoregulatory factors, including EGF and CCL22 (Extended Data Fig. 8h). Similarly, responders showed elevated EGF and CCL22, as well as increased interleukin-7 (IL-7) and CCL4, whereas interleukin-27 (IL-27) was elevated in non-responders (Extended Data Fig. 8i). Finally, S. copri-high patients demonstrated increased IL-10 and IFNα2 at 10 weeks after FMT compared to baseline, a change not observed in S. copri-low patients (Extended Data Fig. 8j).
Discussion
This phase 1 study demonstrates the safety and feasibility of combining healthy donor-derived encapsulated FMT (LND101) with ICI-based therapy in mRCC. FMT did not increase the incidence or severity of irAEs, and the overall toxicity profile aligned with expectations for each standard regimen, supporting that LND101 can be safely integrated into ICI therapy. Patient-reported outcomes further confirmed that encapsulated FMT did not impair quality of life. Most patients achieved clinical benefit despite intermediate-risk or poor-risk disease, and most responders remained free from severe toxicity—a novel observation in mRCC35,36 suggesting that healthy donor FMT may enhance efficacy while mitigating irAEs.
These positive effects require not only the successful engraftment of a diverse array of microbial taxa but also the transfer and maintenance of key anti-inflammatory microbial functions. Patients with higher α-diversity and greater functional engraftment—particularly of short-chain fatty acid-producing and anti-inflammatory taxa—were largely protected from severe irAEs and more likely to respond to treatment. However, we cannot exclude the possibility that the development of grade 3 irAEs itself contributes to reduced diversity, for example, through inflammation.
Conversely, expansion of the pro-inflammatory taxon S. copri characterized patients with grade 3 irAEs. A threshold abundance higher than 10 CPM at 10 weeks after FMT predicted severe toxicity in patients receiving ipilimumab/nivolumab, regardless of whether S. copri originated from donor or recipient microbiota, highlighting the clinical relevance of both donor screening and post-FMT monitoring of this taxon in patients. By contrast, F. prausnitzii, a butyrate-producing commensal with anti-inflammatory properties, was enriched in patients without severe toxicity. Preclinical work shows that F. prausnitzii supplementation mitigates ICI-induced colitis while maintaining antitumor activity37. In addition, live biotherapeutic formulations of F. prausnitzii (for example, EXL01; Exeliom Biosciences) are under clinical development as adjuvants to ICI therapy38. Our findings suggest that F. prausnitzii may represent both a biomarker of resilience to toxicity and a therapeutic strategy for mitigating irAEs.
Our findings support a model wherein engraftment of a diverse, functionally balanced microbiome confers resilience against immune-mediated toxicity and enhances response, whereas the overrepresentation of pro-inflammatory species such as S. copri—particularly at critical abundance thresholds—predisposes to dysregulated immunity, increased irAEs and diminished therapeutic benefit. These insights underscore the importance of both taxonomic and functional criteria in the rational selection of FMT donors and the design of future microbiome-based interventions (Extended Data Fig. 9).
Preservation of gut microbial diversity—particularly higher α-diversity after FMT—was associated with both favorable clinical response and reduced toxicity. Patients without grade 3 irAEs demonstrated more durable donor microbiome engraftment compared to those who developed toxicity. This pattern of durable engraftment was also present among responders, including robust strain-level engraftment. Notably, patients without grade 3 irAEs also exhibited greater functional engraftment, as evidenced by the acquisition of beneficial metabolic pathways from donor microbiota.
Targeted analysis of enzyme activities revealed that donors associated with toxicity-free outcomes harbored lower levels of microbial enzymes that promote bacterial stress tolerance and the production of immunostimulatory microbial-associated molecular patterns (MAMPs), including peptidoglycan fragments and lipopolysaccharides39,40. By contrast, enrichment of these pro-inflammatory metabolic pathways in donors linked to grade 3 irAEs may contribute to heightened mucosal immune activation and increased susceptibility to irAEs after FMT.
The nature and extent of functional engraftment, rather than taxonomic engraftment alone, emerged as a key determinant of clinical outcomes, underscoring the need to consider microbial metabolic capacity in donor selection and the design of FMT products.
Our study also provides new mechanistic insights into the role of S. copri in modulating toxicity and resistance to combination immunotherapy. High levels of S. copri in donor or recipient microbiomes strongly associated with grade 3 irAEs in patients receiving ipilimumab/nivolumab. Strain-level tracking revealed that S. copri enrichment in recipients was primarily derived from donors, further supporting the causative role of this taxon in adverse outcomes. Although S. copri is frequently present at baseline, our data suggest that its expansion under the selective pressure of FMT and dual ICI therapy drives a dysregulated immune environment predisposing to resistance and toxicity. Consistent with this, in our prior FMT trial using healthy donors and single-agent anti-PD-1 therapy, S. copri abundance was not associated with increased toxicity or resistance; however, increased S. copri after FMT was observed in patients with melanoma in the refractory setting who received FMT from patient donors and remained resistant to anti-PD-1 therapy, underscoring the context-specific effects of this taxon in ICI therapy.
Metabolomic profiling highlighted protective metabolic adaptations in patients without severe toxicity who maintained or had increased plasma levels of metabolites central to immune regulation, cellular stress response and energy production—including cortisol, L-histidine, L-cysteine, stearoylcarnitine and pyruvic acid—whereas patients with grade 3 irAEs showed significant depletion. These findings highlight a distinctive metabolic profile in patients protected from severe toxicity, supporting the hypothesis that maintenance of specific metabolic pathways underlies resilience to immune-mediated injury and favorable outcomes with FMT and ICI therapy. We previously reported increased L-histidine levels in responder patients with melanoma after FMT29. In the PERFORM trial, most responders also avoided grade 3 irAEs, suggesting a potential protective role for L-histidine after FMT in patients with cancer.
We also observed a post-treatment decrease in plasma homocysteine among patients without grade 3 or higher irAEs and treatment responders. Homocysteine is a pro-oxidant, pro-inflammatory metabolite of one-carbon/sulfur amino acid metabolism, and elevated levels have been linked to endothelial dysfunction and increased cytokine production41,42. Gut microbiota disturbances (dysbiosis) can impair B vitamin (folate/B12) and sulfur amino acid metabolism, thereby driving hyperhomocysteinemia, increased intestinal permeability and systemic inflammation43. By restoring microbial−host metabolic homeostasis via healthy donor FMT, our findings suggest that lowering homocysteine may reflect a reduced inflammatory milieu that corresponds with both fewer severe irAEs and improved tumor response.
Immune profiling revealed systemic differences associated with grade 3 irAEs. Elevated CD38+ and HLA-DR+ memory T cells—previously linked to severe irAEs in melanoma44,45—were also increased in patients with grade 3 irAEs and in those with high S. copri levels 10 weeks after FMT, represented by TC1 and TC2 subpopulations. The TC1 subpopulation was likewise enriched in non-responders, consistent with reports that dysfunctional CD38+CD8+ cells confer resistance to anti-PD-1 therapy46. Notably, although TC1 cells also rose longitudinally in patients without grade 3 irAEs, this group uniquely displayed a sustained increase in CD38+ Treg cells, which may protect against excessive inflammation—an effect absent in patients who developed irAEs. This pattern mirrors melanoma cohorts, where CD38+HLA-DR+ memory T cell expansion alongside Treg loss has been associated with irAEs during ICI therapy45. Elevated CCL22 in patients without grade 3 irAEs and in responders may facilitate Treg recruitment47. Consistently, CD38+ Treg cells were enriched in responders after FMT, aligning with evidence that systemic Treg expansion associates with improved ICI responses in melanoma48.
Beyond divergent T cell responses, systemic changes were also evident in monocytes and NK cells. Sustained DNAM1 expression on monocytes in patients with high S. copri may facilitate extravasation into inflamed tissues and contribute to irAEs, whereas enrichment of immunosuppressive markers (CD163 and CD33) on intermediate monocytes and elevated IL-10 in patients with grade 3 irAEs or high S. copri suggest a compensatory response to tissue damage and immune activation49. By contrast, non-classical monocytes (M2 subpopulation) were elevated in patients without grade 3 irAEs, potentially protecting against gastrointestinal toxicities alongside CD38+ Treg cells. These non-classical monocytes have been linked to tissue repair and inflammation resolution in inflammatory bowel diease50. Additionally, higher EGF and sphingosine-1-phosphate in patients without grade 3 irAES or low S. copri may suppress immune-related colitis by promoting epithelial regeneration, barrier integrity and anti-inflammatory macrophages51. Together, these findings suggest that distinct monocyte trajectories are associated with the development of irAEs after FMT.
Patients with grade 3 irAEs and high S. copri levels and non-responders exhibited a marked loss of circulating immunoregulatory NK cells (CD56++CD16−) with reduced DNAM1 expression, indicating altered NK maturation and function. This depletion may be driven by elevated NK-activating cytokines such as IFNα2, observed in S. copri-high patients, and could promote both resistance and irAEs, including TH1-mediated colitis34. Overall, patients with grade 3 irAEs and high S. copri levels at 10 weeks after FMT displayed an expansion of CD38+HLA-DR+ICOS+/− CD8+ memory T cells, accompanied by a loss of immunoregulatory CD56++CD16− NK cells, and exhibited a shift in the immunosuppressive state of monocytes. Together, this imbalance may create an immune milieu unable to restrain excessive activation, predisposing S. copri-high patients to irAEs and reduced therapeutic response. Larger datasets are required to validate these findings.
Findings from the FMT-LUMINATE trial (NCT04951583) further implicate S. copri in irAEs: patients with melanoma receiving FMT from S. copri-high donors developed irAEs, whereas pembrolizumab-treated patients with lung cancer receiving FMT from the same donor did not52. The trial also showed that LND101 can eliminate potentially harmful bacteria in responders.
In summary, our integrated multiomics analysis demonstrates, to our knowledge for the first time, that successful and durable functional engraftment of a diverse, anti-inflammatory microbiome is associated with improved clinical response and reduced toxicity in patients with mRCC receiving FMT and ICI-based therapy. The use of healthy donors allows scalable FMT programs for clinical trials, and encapsulated FMT offers a more patient-friendly alternative to traditional endoscopic delivery (Extended Data Fig. 9). Together, our results underscore the importance of functional donor screening and targeted modulation of the microbiome in optimizing the safety and efficacy of next-generation immune-based therapies. However, our study was not powered to define the ideal donor microbiome composition to enhance immunotherapy efficacy without additional toxicities, and the small sample size is the primary limitation of our study. Validation in larger, multicenter trials is necessary to refine donor selection, clarify microbiome−immunity mechanisms and confirm these exploratory findings.
Methods
Study participants
The PERFORM trial (NCT04163289) is an open-label, single-center, phase 1 clinical trial designed to evaluate the safety, tolerability and preliminary efficacy of LND101—a healthy donor-derived microbiome transplantation product—in combination with doublet immunotherapy or immunotherapy plus targeted therapy in patients with mRCC. The study was conducted at the London Health Sciences Centre after approval by the Western University Health Sciences Research Ethics Board, in accordance with applicable national and international regulatory guidelines. These included the Canadian Food and Drug Regulations (C.05.001), the United States Code of Federal Regulations (21 CFR Part 56), the International Conference on Harmonization Good Clinical Practice guidelines and the Declaration of Helsinki.
Administrative oversight was provided by the Clinical Research Unit at the Verspeeten Family Cancer Centre, which also established a data safety monitoring committee (DSMC) to provide independent oversight to ensure participant safety and protocol adherence.
Participant characteristics and consent
All 20 enrolled participants were adults with mRCC. Sixteen (80%) were male and four (20%) were female. The median age was 60 years (range, 47−71). Written informed consent was obtained from all participants in accordance with institutional research ethics board approval and Good Clinical Practice guidelines. Participants did not receive financial compensation for enrollment or participation in the study.
Sex and gender considerations
Sex was recorded for all participants based on self-report at enrollment. Gender identity was not separately collected, consistent with institutional clinical trial standards during the study period. Sex was not used as an inclusion or exclusion criterion, and the study was not powered to evaluate sex-based differences in safety, clinical outcomes, microbiome engraftment or immune correlates. Therefore, no sex-stratified analyses were performed. The unequal distribution of males and females (16 males and four females) further limited the feasibility of such analyses. However, sex distribution is reported transparently, and future larger studies will be required to assess potential sex-related differences.
Patient eligibility criteria
Eligible patients were aged 18 years or older with histologically confirmed advanced (not amenable to curative surgery or radiation) or metastatic RCC (American Joint Committee on Cancer stage IV), classified as favorable, intermediate-risk or poor-risk disease according to IMDC criteria, which consider time from diagnosis to treatment <1 year, hemoglobin below the lower limit of normal, corrected calcium >10 mg dl−1, elevated neutrophil or platelet counts and Karnofsky performance status <80%. Additional requirements were investigator-assessed evaluable disease, ability to ingest oral capsules, provision of written informed consent, acknowledgment of potential non-infectious risks of FMT and recovery to baseline or ≤grade 1 toxicity (per CTCAE v5.0) from prior treatments unless adverse events were clinically insignificant. Adequate organ and marrow function was required, defined by absolute neutrophil count ≥1,500/mm3 without growth factor support, white blood cell count ≥2,000/mm3, platelets ≥100,000/mm3 without transfusion, hemoglobin ≥9 g dl−1 without transfusion, alanine aminotransferase and aspartate aminotransferase ≤3× the upper limit of normal (ULN), total bilirubin ≤1.5× ULN (≤3× ULN in patients with Gilbert syndrome) and serum creatinine ≤1.5× ULN or creatinine clearance ≥40 ml min−1 calculated by the Cockcroft−Gault equation.
Patients were excluded if they had received prior systemic therapy for unresectable, locally advanced or metastatic RCC, including investigational agents, or if they had received radiation therapy for bone metastases within 2 weeks or any other radiotherapy within 4 weeks of study entry. Exclusions also applied to patients with clinically relevant ongoing complications from prior radiotherapy, those who were pregnant or breastfeeding or those planning to conceive during the study or within 120 days after the last immunotherapy dose. Additional exclusions included known immunodeficiency (for example, HIV infection or prior transplantation), systemic corticosteroid use >10 mg of prednisone equivalent daily or other immunosuppressive therapy (with allowances for adrenal replacement, short-term prophylaxis or inhaled/topical formulations) and systemic antibiotic use within 2 weeks of the first FMT. Patients with chronic intestinal disease (including celiac disease, inflammatory bowel disease, malabsorption or colonic tumors) or absolute contraindications to FMT (such as toxic megacolon or severe dietary allergies including shellfish, nuts or seafood) were not eligible. Use of concurrent systemic or local antineoplastic therapy was prohibited, although concurrent bisphosphonate or denosumab for bone metastases was permitted.
Other exclusions included active central nervous system metastases or leptomeningeal disease unless stable (≥4 weeks after radiotherapy or ≥8 weeks after major surgery), active autoimmune disease requiring systemic steroids or immunosuppressants (except vitiligo, type 1 diabetes or resolved childhood asthma/atopy), history of non-infectious pneumonitis requiring steroids or current pneumonitis, serious uncontrolled comorbidities (for example, uncontrolled cardiovascular disease, ischemia, arrhythmia, bleeding disorders, severe pulmonary disease, inflammatory bowel disorders or active systemic infection, including hepatitis B or C) and active infection requiring systemic therapy. Patients who had received live attenuated vaccines within 4 weeks of treatment initiation were excluded, although inactivated injectable influenza vaccines were permitted while intranasal live attenuated vaccines were prohibited. Additional exclusions included psychiatric or substance use disorders likely to interfere with study compliance and concurrent use of probiotic-containing food products during immunotherapy.
Trial sample size
The planned enrollment for the trial was 20 patients, determined prior to the first participant’s inclusion. The rationale for the sample size was that, at the time the study was initiated, there were no existing publications assessing the use of encapsulated FMT (LND101) in combination with doublet immunotherapy or immunotherapy plus targeted therapy in this patient population.
Given the novelty of the approach and the fact that this was the first study of encapsulated healthy donor FMT in combination with ICI-based regimens in mRCC, no formal statistical calculation could be applied to determine sample size. Instead, the rationale was safety-driven: a cohort of 20 patients was considered adequate to detect an unforeseen safety signal yet small enough to avoid and limit unnecessary exposure should the intervention prove unsafe or detrimental. Thus, 20 patients were determined to provide an appropriate balance between patient safety and the ability to generate meaningful preliminary safety data to inform the design of future randomized studies. The trial was overseen by an institutional DSMC composed of five members, including at least two independent oncologists not involved in the conduct of the study. The DSMC reviewed safety data at 6-month intervals. As an additional safety precaution, the first three patients were monitored for 3 months to assess for any new adverse event or those that occurred at a higher grade than those previously reported in clinical trials, according to the National Cancer Institute’s CTCAE v5.0. In the event of such findings, the DSMC was empowered to recommend protocol modification or cessation of the trial. This phase 1 study was not statistically powered to evaluate efficacy.
FMT product LND101
Feces collection and encapsulation were conducted under the supervision of the Division of Infectious Diseases at St. Joseph’s Hospital in London, Ontario, Canada. Each set of capsules (one full dose and two half-doses) contains material from a single donor only. Patients were required to consume 36−40 capsules for the initial full dose, followed by two half-doses of 20−25 capsules each, under supervision and within 2 hours of capsule defrosting, followed by a 30-minute period of observation.
Healthy donor recruitment
Public-facing campaigns (hospital press releases, advertisements, flyers and social media) were launched to recruit healthy individuals who were interested in being stool donors. Interested individuals were prescreened using a self-administered email screening questionnaire (age, location, occupation and basic health). Individuals who self-reported eligibility on the questionnaire were subsequently contacted over the phone by study coordinators to review eligibility (questionnaire and inclusion and exclusion criteria). After the screening, the individual’s health was assessed by laboratory tests, and the medical history was recorded. Final eligibility was confirmed after a comprehensive physician assessment.
Healthy stool donor inclusion and exclusion criteria
A healthy donor who has a body mass index of 18.5−30 kg m−2 and who satisfies the following criteria was selected for donation22,53.
Donors were excluded for any underlying metabolic disease, including hypertension, hyperlipidemia, diabetes, insulin resistance or atherosclerosis. Positive stool test or nasal swab results for any multidrug-resistant organisms (MDROs) (extended spectrum β-lactamase (ESBL)-producing enterobacteriaceae, vancomycin-resistant enterococci (VRE), carbapenem-resistant enterobacteriaceae (CRE/CPE), SARS-CoV-2 or methicillin-resistant Staphylococcus aureus (MRSA)). Any of the following symptoms 14 days before any stool collection: fever, cough, loss of taste, anosmia, fatigue/malaise, myalgia, sore throat, nausea, abdominal pain, diarrhea, dyspnea, chest pain, rash, conjunctivitis or headache. Any symptoms suggestive of SARS-CoV-2 or known SARS-CoV-2 infection within the last 3 months. New rash or spots indicative of monkeypox (Mpox). Any symptoms suggestive of the Mpox virus or may have been recently infected or exposed to the Mpox virus within the last 3 months. Donors were also excluded if they were men who have sex with men or women with a male partner who has sex with men. A history of any gastrointestinal or liver disorders or cancers, including, but not limited to, gastroesophageal reflux, peptic ulcer disease, celiac disease, inflammatory bowel disease (Crohn’s disease or ulcerative colitis), microscopic colitis, motility disorders (including gastroparesis and irritable bowel syndrome) or diverticular disease. Previous surgery to the intestine, liver or gallbladder (except remote appendectomy). History of any malignancy. Use within the last 3 months of any antibiotics. Hospitalization within the last 3 months. Recent travel to a developing country (within the last 3 months). New sexual partner (within last 3 months). Street drug use, family history of diabetes, coronary disease or gastrointestinal or liver disease, colon cancer or familial malignancy. Psychiatric history (major affective disorder, psychotic illness or ongoing use of any psychiatric medications). Any positive laboratory results for a transmissible pathogen. Alcohol intake with a cutoff value of <10 g per day in women and <20 g per day in men. Urine test for chlamydia and gonorrhea. Serology for HIV 1/2, HTLV 1/2, hepatitis A IgM, hepatitis BsAg, hepatitis BcAb, hepatitis C, cytomegalovirus, Epstein−Barr virus, Helicobacter pylori, syphilis, strongyloidiasis, schistosomiasis, amebiasis, anti-TTG antibody and, if travel history, trypanosomiasis. Throat swab for chlamydia and gonorrhea. Rectal swab for chlamydia, gonorrhea, MRSA and Mpox. Nasal swab for MRSA, SARS-CoV-2 and Mpox.
Capsule preparation
FMT capsules (LND-101) were prepared according to an established protocol as described in a Canadian study29. In brief, donor stool was processed aerobically under biosafety level 2 conditions. The material was then encapsulated, flash frozen at −55 °C on dry ice and stored at −80 °C for up to 2 months before use. Capsules were thawed at room temperature approximately 30 minutes prior to ingestion. Donations of 80−100 g (for a full dose) and 50−60 g (for a half-dose) were processed individually without pooling by mixing in 0.9% normal saline and glycerol and were filtered using a stomacher bag. The filtrate was centrifuged, and the final sediment was mixed to incorporate residual liquid, allowing it to be pipetted into capsules. Size 1 gelatin capsules (PCCA 30-1005) were manually filled and over-encapsulated twice with size 0 (PCCA 30-1126) and size 00 (PCCA 30-3533) capsules. Finally, the capsules were flash frozen at −55 °C on dry ice and stored at −80 °C for up to 2 months until 30 minutes prior to ingestion. One donation of 80−100 g produced approximately 40 capsules (full dose), and 50−60 g produced 20−25 capsules (half-dose).
Frozen capsules were shipped on dry ice to the London Health Sciences Centre, where patients received their follow-up half-doses after the first full FMT treatment at St. Joseph’s Hospital, London. Capsule temperatures were continuously monitored using an EL-GFX-TC Thermocouple Data Logger to ensure stability during shipment. Upon arrival, capsules were stored at −80 °C and used for FMT within 2 months of manufacturing. The capsules are triple-encapsulated with hard gelatin shells to delay dissolution and protect against gastric acid, ensuring release in the distal small intestine and colon. SARS-CoV-2 testing was conducted according to our previously published protocol22. In brief, donors received a questionnaire before each stool sample dropoff, which included COVID-19 symptoms, positive COVID-19 tests, any infectious symptoms, including Mpox, and recent travel outside Canada. If the donors passed the questionnaire, they were allowed to drop off their stool samples. During each visit, donors were also required to provide a nasal swab for COVID-19 testing (polymerase chain reaction with reverse transcription (RT−PCR)), and a portion of the stool sample was also tested for SARS-CoV-2 RT−PCR and MDROs. Stool donations were processed and quarantined (−80 °C) until PCR and MDRO results became available.
Treatment regimen and assessments
Patients underwent a standard bowel preparation with 250−4,000 ml of polyethylene glycol with electrolytes (PEG3350) solution (as tolerated) the evening before the first FMT administration with LND101. In brief, after an early light supper the evening prior to the first full-dose FMT, patients underwent a standard polyethylene glycol electrolyte bowel preparation identical to that used for colonoscopy (up to 4 l, consumed in 200-ml aliquots every 15 minutes until clear watery stools were achieved). Water or clear liquids were permitted until 2 hours before capsule ingestion, which occurred the following morning over approximately 30 minutes under supervision. Patients received LND101 orally on a defined schedule, initiated prior to standard immunotherapy (for example, nivolumab/ipilimumab) or immunotherapy combined with a vascular endothelial growth factor (VEGF)-targeted agent (for example, lenvatinib and axitinib). Two half-doses (20−25 capsules, equivalent to 50−60 g of feces) were administered at weeks 3 and 6 without bowel preparation. The specific systemic therapy was selected by the treating physician in accordance with Canadian guidelines.
Patients received either dual ICIs or anti-PD-1 therapy combined with a VEGF inhibitor. Publicly funded regimens followed standard protocols: nivolumab (3 mg kg−1 every 3 weeks) plus ipilimumab (1 mg kg−1 every 3 weeks) up to four cycles, followed by maintenance nivolumab (240 mg every 2 weeks or 480 mg every 4 weeks) or a combination of pembrolizumab with a VEGF-targeted agent (for example, lenvatinib and axitinib).
To allow microbiota engraftment, the first immunotherapy dose was given at least 7 days after the initial FMT (Fig. 1b). Treatment continued until disease progression, unacceptable toxicity, completion of therapy or death, at the physician’s discretion.
Radiographic assessments were performed every 12 weeks for the first 2 years and then at least annually for up to 5 years or more often if clinically indicated. Imaging modalities included computed tomography or magnetic resonance imaging, with efforts made to use the same modality throughout follow-up.
Tumor response was evaluated according to RECIST v1.1, with immune-related RECIST (iRECIST) applied when relevant. CR was defined as the disappearance of all targeted lesions; PR as ≥30% reduction in the sum of target lesion diameters from baseline; PD as a ≥20% increase in target lesion size or the appearance of new lesions; and SD as the absence of CR, PR or PD for ≥3 months. ORR was defined as the proportion of patients with CR or PR, and clinical benefit was defined as the proportion of patients with CR, PR or SD lasting ≥6 months. For correlative analyses, patients achieving CR or PR were categorized as responders, and those with SD or PD were classified as non-responders.
Sample and data collection
Clinical data, including demographics, imaging results and adverse events, were prospectively collected at each visit and entered into a secure REDCap electronic database (version 12.4.17; Vanderbilt University, 2022). Access was restricted to authorized clinical research staff and the principal investigator. Each participant was assigned a unique study ID with the master linking log securely to preserve confidentiality.
Biological samples, including stool and blood, were collected at five predefined timepoints: (1) at baseline (prior to any intervention), (2) 1 week after the first full-dose FMT and just before initiating systemic therapy, (3) 4 weeks after the first FMT and prior to the second immunotherapy dose, (4) 7 weeks after the first FMT and prior to the third immunotherapy dose and (5) approximately 10 weeks after the first FMT and prior to the fourth immunotherapy dose. Samples 3 and 4 were obtained 1−3 days after the first and second half-dose FMTs, respectively.
At each timepoint, clinical assessments were performed alongside routine laboratory evaluations, including renal and liver function tests, complete blood count, electrolytes and lactate dehydrogenase. Organ function was documented at baseline and monitored throughout follow-up. Participants were free to withdraw consent at any time without affecting their clinical care. Samples collected prior to withdrawal were retained for analysis.
Adverse event monitoring and management
Adverse events were graded using CTCAE v5.0 (ref. 54). Toxicities occurring after the first FMT but before initiation of immunotherapy-based combination were attributed to FMT. Adverse events occurring within 90 days of starting immunotherapy were considered related to the combination of FMT and immunotherapy-based combination, whereas those occurring beyond 90 days were attributed to immunotherapy-based combination alone. All adverse events were managed in accordance with standard clinical practice guidelines. Immunotherapy and/or VEGF-TKI were temporarily held or permanently discontinued in cases of severe toxicity, at the discretion of the treating oncologist. All events were reviewed by the trial principal investigator to ensure standardized attribution and grading.
Dose modification guidelines for treatment-related adverse events
The Cancer Care Ontario (CCO) Immune Checkpoint Inhibitor Side Effect Toolkit was used to guide dose modifications. The full guidelines are publicly available on the CCO website: https://www.cancercareontario.ca/en/guidelines-advice/modality/immunotherapy/immune-therapy-toolkit.
Study endpoints
Primary endpoint
The primary endpoint of the PERFORM trial was safety and tolerability of LND101 when administered in combination with immunotherapy-based regimens. Safety was assessed by the incidence and severity of irAEs graded according to CTCAE v5.0 (ref. 54). Attribution categories were unrelated, unlikely, possible, probable or definite. irAEs were defined as those with attribution of possible/probable/definite. For the primary analysis, we report irAEs of any grade using a uniform threshold of ≥possible. In a prespecified sensitivity analysis, to reduce potential noise from non-specific low-grade events, we restricted grade 1−2 treatment-related adverse events (TRAEs) to probable/definite while retaining possible/probable/definite for grade 3 or higher. The combination was considered safe if irAEs did not occur more frequently or with greater severity than expected from the relevant product monograph of each backbone regimen. Given that patients received different standard regimens (for example, nivolumab/ipilimumab, pembrolizumab/axitinib and pembrolizumab/lenvatinib), the incidence and spectrum of observed irAEs were interpreted relative to the established toxicity profile of each respective regimen. This framework enabled assessment of whether the addition of LND101 introduced excess or unexpected immune-related toxicity beyond the known safety spectrum. As prespecified in the protocol, all safety analyses were restricted to irAEs, which represent the most clinically relevant toxicities in the context of microbiome−immunity interactions.
Secondary endpoints
Secondary endpoints included the incidence of grade 3 or higher irAEs occurring from treatment initiation to 120 days after the last immunotherapy dose; clinical response assessment by RECIST v1.1 (ref. 24); longitudinal changes in gut microbiome composition from fecal samples; immune activation markers (for example, circulating cytokines and immune cell subsets); and health-related quality of life, assessed using the EQ-5D-5L questionnaire.
Exploratory endpoints
Exploratory endpoints included characterization of the tumor microenvironment and immune profile and assessment of PFS and overall survival using the Kaplan−Meier method. In accordance with the trial protocol, adverse events focused on immune-related events, which represent the most clinically relevant toxicities in the context of microbiome−immune interactions. This prespecified focus also guided downstream translational analyses for the exploratory endpoints, ensuring alignment between clinical and mechanistic endpoints. By focusing on irAEs, the study was able to interrogate mechanistic links between the microbiome and immune-related toxicity without confounding from regimen-specific non-immune adverse events.
Statistical analyses
Safety analyses were conducted in the ITT population, defined as all patients who received at least one dose of LND101 in combination with immunotherapy-based therapy (n = 20). Overall survival and correlative analyses for toxicity (microbiome, immune and metabolomic) were also performed in the ITT population.
Efficacy analyses and correlative analyses based on clinical response were conducted in the per-protocol population, defined as all patients with measurable disease at baseline according to investigator assessment (n = 18). The ORR was calculated as the proportion of patients achieving CR or PR per RECIST v1.1. The clinical benefit rate was defined as CR or PR or SD lasting ≥6 months. PFS was analyzed in the per-protocol population (n = 18). Kaplan−Meier methods were used to estimate PFS and overall survival, with medians and 95% confidence intervals reported.
Patient-reported quality of life was analyzed in all patients with available EQ-5D-5L assessments. Baseline distributions across the five domains and global VAS scores were summarized descriptively. Longitudinal changes from baseline were evaluated through median score differences and distribution shifts across cycles, with particular attention to cycle 4 to align with early clinical response and safety assessment windows. Exploratory subgroup analyses were performed stratified by the occurrence of grade 3 or higher irAEs.
Descriptive statistics were used to summarize patient characteristics, safety events and correlative endpoints. No formal hypothesis testing or adjustment for multiple comparisons was planned, consistent with the exploratory nature of this phase 1 study.
Metagenomics gut microbiome analysis
DNA extraction and sequencing
Sequencing libraries were prepared using the Illumina DNA LP Tagmentation kit, according to the manufacturer’s instructions. Libraries were dual-indexed and sequenced as paired-end 300-bp reads on the Illumina NovaSeq X Plus platform. In total, 3,914.1 Gb of raw sequencing data were generated, corresponding to an average of approximately 57.3 million paired-end reads per sample (150-bp average read length) across 113 samples prior to quality control and preprocessing.
Quality control and preprocessing
Initial preprocessing involved trimming sequencing primers, removing reads shorter than 75 bp and discarding low-quality reads (quality score < Q20) using Trimmomatic version 0.39 (ref. 55). Reads containing two or more ambiguous nucleotides were also filtered out. Contaminant sequences were removed by aligning reads to the human reference genome (hg19) and the phiX174 control genome using Bowtie 2 version 2.5.4 (ref. 56) with the very-sensitive-local preset to conservatively exclude host genome reads. After preprocessing, an average of 55.8 million paired-end reads per sample remained and were retained for downstream analyses.
Taxonomic profiling
Taxonomic composition was profiled from shotgun metagenomic data to the species level using MetaPhlAn version 4.1.1 (ref. 57) with the mpa_vJune23 reference database. This profiling identified a total of 1,494 microbial species and 1,591 species-level genome bins (SGBs). The unclassified_estimation parameter was set to ensure accurate estimation of unclassified. Bowtie 2 alignment and SAM output files were retained for downstream analyses. Relative abundance tables were merged using MetaPhlAn’s merge_metaphlan_tables.py utility and normalized to CPM for subsequent statistical analysis.
Functional profiling
Functional profiling was conducted using the HMP Unified Metabolic Analysis Network (HUMAnN) version 3.9 (ref. 58). For nucleotide alignment, the ChocoPhlAn database (mpa_vJun23) consistent with MetaPhlAn was used, and UniRef90 served as the protein database. The HUMAnN pipeline was executed with DIAMOND version 2.1.8 (ref. 59). The output included gene family abundances, pathway abundance and pathway coverage tables. These tables were merged using the humann_join_tables utility. Gene families were regrouped to EC numbers using the humann_regroup_table function with the uniref90_level4ec mapping. All tables were CPM normalized for downstream statistical analysis.
Data integration and processing in R
After functional profiling, all resulting tables were transferred from the HPC cloud environment to a local workstation for subsequent analysis in R version 4.5.0. A unified list structure was constructed in R, incorporating all relevant data layers, including metadata, species-level abundance, ECs, gene families, pathway abundance, pathway coverage, genus-level profiles and SGBs. Sample identifiers were standardized across all tables to ensure consistency, allowing for accurate linkage between metadata and metagenomic data. MetaPhlAn annotates features hierarchically from Kingdom to SGB, and filtering was performed to isolate the species and SGB levels for downstream analysis. The dplyr R package version 1.1.4 and tidyr R package version 1.3.1 were used for data manipulation, and the ggplot2 version 3.5.2 package was used for all visualizations.
α-Diversity
α-Diversity was calculated at the species level using Shannon and inverse Simpson indices via the vegan R package (version 2.7-1)60. Shannon index accounts for both richness (number of species) and evenness (distribution of abundances), making it sensitive to rare species. By contrast, the inverse Simpson index emphasizes dominant species and provides a measure of how evenly distributed the microbial community is. Together, these indices offer complementary views of within-sample diversity.
Statistical analyses
To assess whether α-diversity differed between clinical subgroups, we performed one-way ANOVA separately at each timepoint, using the diversity metric as the outcome and clinical subgroup as the predictor. To correct for multiple comparisons and identify specific differences between group pairs, Tukey’s honest significant difference (HSD) post hoc test was applied after each ANOVA. This allowed for pair-wise comparisons while controlling the family-wise error rate and minimizing type I error. Timepoints with fewer than two group levels were excluded from testing. Statistically significant pair-wise comparisons (adjusted P < 0.05) were annotated in visualizations.
Species-level β-diversity analysis
β-Diversity was first assessed at the species level using Bray−Curtis dissimilarity, which captures differences in community composition by accounting for shared species and their relative abundances. This measure emphasizes differences in dominant taxa, making it particularly useful for identifying compositional shifts in microbial abundance profiles. To visualize these compositional changes over time, Bray−Curtis dissimilarity matrices were subjected to principal coordinate analysis (PCoA).
Statistical analyses
Group-level differences were statistically assessed using PERMANOVA (adonis2 function, vegan package, 999 permutations) at baseline (timepoint 1) and 10 weeks after FMT (timepoint 5) to determine whether microbial communities diverged based on clinical subgroups.
Ordination and discriminatory species identification
We further examined which microbial species were most strongly associated with the observed ordination axes using environmental vector fitting (envfit function, vegan). This analysis identified species whose relative abundance patterns aligned significantly with the PCoA structure.
Statistical analyses
The significance of each species was tested through 999 permutations, and only those with P < 0.05 were retained. From these, the top 12 species with the highest vector magnitude (calculated from their contributions to PCoA axes 1 and 2) were selected and plotted as arrows to highlight their directional influence on community variation.
Longitudinal patient−donor microbiome similarity
To quantify the similarity between each patient’s microbiome and their respective donor’s profile over time, two additional dissimilarity measures along with Bray−Curtis—Jaccard and Aitchison distances—were calculated.
Jaccard dissimilarity, used on species-level data, is based on presence/absence and evaluates overlap in community membership, regardless of abundance. This allowed us to track whether patients were acquiring donor-like species, even in small amounts.
Aitchison distance, used on EC profiles, applies a centered log-ratio (CLR) transformation, making it more appropriate for compositional functional data. It enabled us to assess convergence or divergence in functional potential between patients and their donors over time.
For species (Jaccard and Bray−Curtis) and enzyme (Aitchison) distances, we calculated the dissimilarity between each patient and their respective donor across timepoints. These values were normalized by each patient’s baseline (pre-FMT) distance to generate fold changes. This normalization allowed for patient-specific tracking of relative shifts in similarity to the donor.
Statistical analyses
Two types of statistical comparisons were conducted on the fold change data: (1) within-group comparisons across timepoints, to assess whether each clinical group showed a significant shift in donor similarity over time, and (2) between-group comparisons at timepoints 4 and 5 only, to assess the similarity of samples to the donor at 7 weeks and 10 weeks after FMT. For each test, the Shapiro−Wilk test was first applied to determine the distribution of the data. If both baseline and current values followed a normal distribution, a two-sample t-test was used; otherwise, a Wilcoxon rank-sum test was applied. To control for multiple testing in the within-group comparisons, P values were adjusted using the Benjamini−Hochberg false discovery rate (FDR) method in each test.
Species-level differential abundance analysis
Differential abundance analysis of species was conducted using the lefser function from the lefser package (version 1.18.0)61. Patients were grouped based on grade 3 toxicity status for this analysis. Linear discriminant analysis effect size (LEfSe) first applies a non-parametric Kruskal−Wallis test to identify features with significantly different abundances between the two groups. It then uses linear discriminant analysis (LDA) to estimate the effect size of each discriminatory feature. A heatmap was generated using the pheatmap R package (version 1.0.13) for species with LDA > 2 to visualize their abundance patterns across all timepoints and both clinical groups, highlighting the longitudinal dynamics of discriminatory taxa.
Statistical analyses
Features with LDA > 2 were retained for downstream analysis. The LDA score reflects both statistical significance and effect size; features passing this threshold also meet the default significance cutoff of P < 0.05 from the Kruskal−Wallis test used within the LEfSe method. Therefore, no additional statistical testing was applied to features selected based on this LDA threshold.
Enzyme-level differential abundance analysis
Differential analysis of EC numbers was performed using MaAsLin3 (ref. 28) on CPM-normalized HUMAnN output. MaAsLin3 fits generalized linear models for each microbial feature to test for associations with metadata while adjusting for covariates. It supports multivariable modeling, normalizes and transforms input data and applies FDR correction to control for multiple testing. For each feature, MaAsLin3 reports effect sizes, P values and FDR-adjusted q values, enabling robust identification of differentially abundant features.
In this analysis, two covariates were included: toxicity status (whether the recipient developed grade 3 toxicity) and timepoint, with donor samples assigned to T0. Donor samples were grouped according to the toxicity status of their respective recipients, thereby assessing whether features in the donor microbiota were associated with future toxicity outcomes in patients. This combined selection approach was implemented to ensure that the identified enzyme features were both significantly different at baseline between donors (based on recipient outcome) and retained in recipients at 10 weeks after FMT (timepoint 5), suggesting potential functional persistence.
Statistical analyses
Candidate enzyme features were selected based on a joint P < 0.05, a joint q < 0.1 and an absolute model coefficient > 0.1, indicating both statistical significance and a meaningful effect size. Only enzymes that passed these thresholds at both the donor (T0) and patient (T5) timepoints were retained as candidate features.
Compositional taxonomic profiling of top taxa
Species were ranked by their total cumulative abundance (CPM) across all collected trial samples. Taxa names were cleaned by removing prefixes and truncating them to species-level labels. Separate compositional visualizations were created for donors and patients. For donors, the mean CPM values of each top taxon were calculated across all donations of a donor and displayed per donor. For patients, the same top taxa were profiled over time (T1 to T5). The patient’s label was modified to reflect their experience of grade 3 toxicity.
Strain profiling
Strain profiling was performed using StrainPhlAn version 4.0 (ref. 62) on SGBs identified by MetaPhlAn. To improve the sensitivity and resolution of strain-level engraftment detection, we incorporated publicly available metagenomic samples from three previously published FMT trials: Baruch et al.14, Davar et al.15 and Routy et al. (MIMIC study)29. Including these datasets enhanced marker selection quality and increased the phylogenetic signal for strain tracking across samples.
For each sample, consensus marker genes were extracted using the sample2markers.py and extract_markers.py utility on the MetaPhlAn SAM output, and the list of relevant SGBs was generated by enabling the print_clades_only option in StrainPhlAn. Marker filtering parameters were set to include rare but valid SGBs by setting the minimum percentage thresholds on per-sample marker coverage to 0, the minimum number of samples sharing a marker to 20 and requiring that each marker be present in at least 10% of the samples (–sample_with_n_markers_perc 0, –sample_with_n_markers 20, –marker_in_n_samples_perc 10).
Phylogenetic trees were reconstructed for each SGB using marker gene alignments, and normalized pair-wise phylogenetic distances were calculated. To define same-strain pairs, SGB-specific thresholds were optimized using Youden’s index, which maximizes the separation between longitudinal (same-host) and unrelated (inter-host) sample pairs.
Strain engraftment was inferred when the post-FMT recipient shared a strain with their donor for a given SGB and this strain was absent in the recipient’s pre-FMT sample. The engraftment rate was defined as the number of engrafted strains divided by the number of strains that could engraft, where engraftable strains are those detected in both the donor and the recipient after FMT sample but not present in the recipient at baseline. This approach allowed high-resolution detection of donor-derived strain persistence after FMT.
Statistical analyses
Two types of statistical comparisons were conducted on the strain engraftment rate data: (1) within-group comparisons, to assess whether each clinical group showed significant changes in engraftment relative to baseline, and (2) between-group comparisons at timepoints 2, 3, 4 and 5, to evaluate differences in engraftment rates based on clinical outcomes. A Wilcoxon rank-sum test was applied for each comparison. Multiple testing correction using the Benjamini−Hochberg FDR method was performed separately for each of the within-group comparisons and the between-group comparisons. This ensured that P values were adjusted independently for each analysis context.
S. copri comparison across FMT trials
Metagenomic samples from three published FMT trials (Baruch et al.14, Davar et al.15 and Routy et al.29) were downloaded and processed as described above. Taxonomic profiling was performed using MetaPhlAn version 4.1.1 with the mpa_vJune23 database. S. copri abundance (CPM) was extracted from each trial’s merged abundance table and averaged per patient at the pre-FMT and post-FMT timepoints, if multiple samples were collected. Significant differences in S. copri levels were assessed using the Wilcoxon rank-sum test, with P values adjusted using the Benjamini−Hochberg FDR method.
Blood sample collection and processing
Blood samples were collected in EDTA anticoagulant vacutainers. For plasma collection, blood was centrifuged at 200g for 20 minutes with no brake. Plasma was collected and frozen at −80 °C for metabolomics and cytokine and chemokine quantification. For PBMC isolation, blood was diluted with PBS, and PBMCs were isolated using Lymphoprep density gradient medium (STEMCELL Technologies, 07861) in SepMate tubes (STEMCELL Technologies, 85460). Blood was layered on Lymphoprep medium and centrifuged at 1,200g for 15 minutes at room temperature with brake. PBMCs were collected, and red blood cells were removed using ACK lysing buffer and washed. PBMCs were resuspended at a concentration of 5 × 106 cells per milliliter in freezing medium (RPMI 1640 + 12.5% human serum albumin + 10% DMSO). Samples were frozen in a Mr. Frosty container for 24−48 hours at −80 °C and stored at −150 °C for long-term storage.
Multiparameter flow cytometry and analysis of PBMCs
Cryopreserved PBMCs were thawed and resuspended in RPMI 1640 media supplemented with 10% heat-inactivated FBS and incubated for 1 hour at 37 °C. One million cells were then stained with Zombie Aqua for 20 minutes at room temperature. Fc receptors were blocked with TruStain FcX for 10 minutes at room temperature, followed by labeling with a cocktail of extracellular antibodies (Supplementary Table 4) in the presence of Brilliant Stain buffer and Monocyte Blocker for 20 minutes on ice. Cells were subsequently fixed with 2% paraformaldehyde and resuspended in staining buffer (5% heat-inactivated FBS in PBS) for acquisition. For FOXP3 intracellular staining, cells were fixed with the eBioscience Foxp3 / Transcription Factor Staining Buffer Set for 50 minutes at room temperature. Cells were then permeabilized, and Fc receptors were blocked again with TruStain FcX for 10 minutes at room temperature. Anti-FOXP3 staining was performed in permeabilization buffer for 30 minutes at room temperature, followed by fixation with 2%. paraformaldehyde. Data were acquired on a BD FACSymphony A1 cytometer, followed by analysis using FlowJo version 10.6.2 and GraphPad Prism 9 software.
Data were first normalized using CytoNorm to remove batch effects, followed by supervised gating analysis using fluorescence-minus-one controls (Supplementary Figs. 1 and 2). For unsupervised clustering analysis, T cells (CD3+) and monocytes (CD14+CD16+/−) were first gated on live CD45+ cells. Using DownSample, each population was downsampled to 10,000 events for T cells and monocytes. Sample populations were concatenated, and unsupervised dimensionality reduction was conducted using t-SNE, followed by clustering analysis using FlowSOM and ClusterExplorer. Statistical analysis was conducted using a two-sided unpaired Wilcoxon rank-sum test for comparisons at T5 or a two-sided Wilcoxon matched-pairs signed-rank test with Benjamini−Hochberg correction for multiple within-group comparisons
Cytokine and chemokine analysis
Plasma cytokine levels were quantified by Eve Technologies using the Human Cytokine 48-Plex Discovery Assay (HD48). The multiplex assay was performed using a Luminex xMAP technology platform, allowing simultaneous quantification of 48 human cytokines, chemokines and growth factors. Each specimen on each panel was run in singlet on the Luminex xMAP technology, and data were analyzed by Eve Technologies using standard curve interpolation. Statistical analysis was conducted using a two-sided unpaired Wilcoxon rank-sum test for comparisons at T5 or a two-sided Wilcoxon matched-pairs signed-rank test with Benjamini−Hochberg correction for multiple within-group comparisons
Metabolomics
Metabolomic analysis of patient plasma was conducted according to a previously published targeted metabolomics method63. In brief, 20 μl of plasma was added to 80 μl of high-performance liquid chromatography (HPLC)-grade methanol, and 5 μl of diluted internal standard (diluted 1:1 with HPLC-grade methanol; Cambridge Isotope Laboratories, MSK-A2-1.2) was added to each sample, which was then vortexed, incubated for 30 minutes at −80 °C to precipitate proteins and then centrifuged at 15,000g to clarify. Then, 10 μl of supernatant was diluted in 990 μl of buffer containing 95% acetonitrile and 5% 20 mM ammonium carbonate (pH 9.8). Quality control samples were prepared by pooling 10 μl of each sample. All samples, including quality control samples, were then analyzed by hydrophilic interaction or reversed-phase liquid chromatography and selected reaction monitoring (SRM) with a SCIEX QTRAP 5500 triple quadrupole linear ion trap tandem mass spectrometer.
Data were captured using Analyst version 1.6.2 software (SCIEX); peak integration was performed using Skyline version 24.1. An in-house R script was used for data normalization against pooled quality control samples and removal of metabolites with low signal or high quality control variance (version 4.4.2, http://www.r-project.org, accessed on 15 July 2021). Scaling, heatmaps and t-tests and multiple hypothesis correction (Benjamini−Hochberg) were performed using MetaboAnalystR (version 4.0). The survival graphs were generated using the ITT population. Survival plots were generated using the R package survminer (version 0.5)64.
Summary of trial protocol amendments
Across successive protocol amendments for the PERFORM trial, updates primarily focused on expanding eligibility criteria, clarifying safety endpoints and broadening translational objectives.
The protocol title and scope were revised to include patients treated with either doublet immunotherapy or anti-PD-1 plus VEGFR-TKI combinations, reflecting evolving standards of care in mRCC. Therefore, corresponding modifications were made throughout the Background, Inclusion Criteria and Treatment Plan sections to incorporate regimens such as pembrolizumab/axitinib, pembrolizumab/lenvatinib and nivolumab/cabozantinib. The primary endpoint remained safety—irAEs assessed by CTCAE v5.0—and secondary endpoints included clinical response (RECIST v1.1), gut microbiome, immune correlates and patient-reported quality of life (EQ-5D-5L).
Methodological refinements included mandating stool sample 3 for longitudinal microbiome analysis and adding new collaborators for biospecimen analyses to enable multiomic integration (metagenomics, metabolomics, immune profiling and tumor epigenomics). Shipping instructions, appendix references and consent documents were updated accordingly to ensure consistency and transparency in sample handling and data sharing. Administrative corrections included reference formatting, version control and inclusion of new institutional contact information. Overall, these amendments maintained the original study intent—evaluating safety, tolerability and mechanistic correlates of healthy donor encapsulated FMT combined with standard ICI-based regimens—while broadening translational depth and improving operational clarity to support future multisite expansion.
Reporting summary
Further information on research design is available in the Nature Portfolio Reporting Summary linked to this article.
Data availability
All clinical metadata have been uploaded to the National Center for Biotechnology Information Sequence Read Archive, BioProject ID PRJNA1290813. Patient baseline clinical data are available in Tables 1 and 2 and within the text. Qualified medical or scientific professionals may request access to study-level clinical data (including the protocol) for a defined research purpose, and deidentified individual participant data may be provided. Initial requests will be responded to within approximately 14 days, and data will be made available within 30 days after a data sharing agreement has been signed. Requests should be sent to the corresponding author. Patient-related data not included in the paper were generated as part of a clinical trial and are subject to patient confidentiality.
References
Motzer, R. J. et al. Nivolumab plus ipilimumab versus sunitinib in advanced renal-cell carcinoma. N. Engl. J. Med. 378, 1277–1290 (2018).
Cheaib, J. G. et al. Stage-specific conditional survival in renal cell carcinoma after nephrectomy. Urol. Oncol. 38, 6 e1–6 e7 (2020).
Martins, F. et al. Adverse effects of immune-checkpoint inhibitors: epidemiology, management and surveillance. Nat. Rev. Clin. Oncol. 16, 563–580 (2019).
Zhang, Y. et al. The incidence of immune-related adverse events (irAEs) and their association with clinical outcomes in advanced renal cell carcinoma and urothelial carcinoma patients treated with immune checkpoint inhibitors: a systematic review and meta-analysis. Cancer Treat. Rev. 129, 102787 (2024).
Liu, X. et al. Gut microbiome metabolites, molecular mimicry, and species-level variation drive long-term efficacy and adverse event outcomes in lung cancer survivors. EBioMedicine 109, 105427 (2024).
Lee, K. A. et al. Cross-cohort gut microbiome associations with immune checkpoint inhibitor response in advanced melanoma. Nat. Med. 28, 535–544 (2022).
Gunjur, A. et al. A gut microbial signature for combination immune checkpoint blockade across cancer types. Nat. Med. 30, 797–809 (2024).
Elkrief, A. et al. The gut microbiome as a target in cancer immunotherapy: opportunities and challenges for drug development. Nat. Rev. Drug Discov. 24, 685−704 (2025).
Aghamajidi, A. & Maleki Vareki, S. The effect of the gut microbiota on systemic and anti-tumor immunity and response to systemic therapy against cancer. Cancers (Basel) 14, 3563 (2022).
Yousefi, Y., Baines, K. J. & Maleki Vareki, S. Microbiome bacterial influencers of host immunity and response to immunotherapy. Cell Rep. Med. 5, 101487 (2024).
McCulloch, J. A. et al. Intestinal microbiota signatures of clinical response and immune-related adverse events in melanoma patients treated with anti-PD-1. Nat. Med. 28, 545–556 (2022).
Shang, J. et al. Baseline colitogenicity and acute perturbations of gut microbiota in immunotherapy-related colitis. J. Exp. Med. 222, e20232079 (2025).
Dubin, K. et al. Intestinal microbiome analyses identify melanoma patients at risk for checkpoint-blockade-induced colitis. Nat. Commun. 7, 10391 (2016).
Baruch, E. N. et al. Fecal microbiota transplant promotes response in immunotherapy-refractory melanoma patients. Science 371, 602–609 (2021).
Davar, D. et al. Fecal microbiota transplant overcomes resistance to anti-PD-1 therapy in melanoma patients. Science 371, 595–602 (2021).
Dizman, N. et al. Nivolumab plus ipilimumab with or without live bacterial supplementation in metastatic renal cell carcinoma: a randomized phase 1 trial. Nat. Med. 28, 704–712 (2022).
Ianiro, G. et al. Faecal microbiota transplantation for the treatment of diarrhoea induced by tyrosine-kinase inhibitors in patients with metastatic renal cell carcinoma. Nat. Commun. 11, 4333 (2020).
Halsey, T. M. et al. Microbiome alteration via fecal microbiota transplantation is effective for refractory immune checkpoint inhibitor-induced colitis. Sci. Transl. Med. 15, eabq4006 (2023).
Elkrief, A. et al. Immune-related colitis is associated with fecal microbial dysbiosis and can be mitigated by fecal microbiota transplantation. Cancer Immunol. Res. 12, 308–321 (2024).
Ebrahimi, H. et al. Cabozantinib and nivolumab with or without live bacterial supplementation in metastatic renal cell carcinoma: a randomized phase 1 trial. Nat. Med. 30, 2576–2585 (2024).
Heng, D. Y. et al. Prognostic factors for overall survival in patients with metastatic renal cell carcinoma treated with vascular endothelial growth factor-targeted agents: results from a large, multicenter study. J. Clin. Oncol. 27, 5794–5799 (2009).
Parvathy, S. N. et al. Enhanced donor screening for faecal microbial transplantation during COVID-19. Gut 70, 2219–2220 (2021).
Craven, L. et al. Allogenic fecal microbiota transplantation in patients with nonalcoholic fatty liver disease improves abnormal small intestinal permeability: a randomized control trial. Am. J. Gastroenterol. 115, 1055–1065 (2020).
Eisenhauer, E. A. et al. New response evaluation criteria in solid tumours: revised RECIST guideline (version 1.1). Eur. J. Cancer 45, 228–247 (2009).
Zhou, Y. et al. F. prausnitzii and its supernatant increase SCFAs-producing bacteria to restore gut dysbiosis in TNBS-induced colitis. AMB Express 11, 33 (2021).
Shetty, S. A. et al. Inter-species metabolic interactions in an in-vitro minimal human gut microbiome of core bacteria. NPJ Biofilms Microbiomes 8, 21 (2022).
Gophna, U., Konikoff, T. & Nielsen, H. B. Oscillospira and related bacteria—from metagenomic species to metabolic features. Environ. Microbiol. 19, 835–841 (2017).
Nickols, W. A. et al. MaAsLin 3: refining and extending generalized multivariable linear models for meta-omic association discovery. Preprint at bioRxiv https://doi.org/10.1101/2024.12.13.628459 (2024).
Routy, B. et al. Fecal microbiota transplantation plus anti-PD-1 immunotherapy in advanced melanoma: a phase I trial. Nat. Med. 29, 2121–2132 (2023).
Shaheen, N., Miao, J., Xia, B., Zhao, Y. & Zhao, J. Multifaceted role of microbiota-derived indole-3-acetic acid in human diseases and its potential clinical application. FASEB J. 39, e70574 (2025).
Holecek, M. Histidine in health and disease: metabolism, physiological importance, and use as a supplement. Nutrients 12, 848 (2020).
Balcerowska, M. & Kwasnik, P. The multifaceted impact of stress on immune function. Mol. Biol. Rep. 52, 1008 (2025).
Sarkar, I. et al. CD38-mediated metabolic reprogramming promotes the stability and suppressive function of regulatory T cells in tumor. Sci. Adv. 11, eadt2117 (2025).
Martinet, L. et al. DNAM-1 expression marks an alternative program of NK cell maturation. Cell Rep. 11, 85–97 (2015).
Paderi, A. et al. Association between immune related adverse events and outcome in patients with metastatic renal cell carcinoma treated with immune checkpoint inhibitors. Cancers (Basel) 13, 860 (2021).
Hussaini, S. et al. Association between immune-related side effects and efficacy and benefit of immune checkpoint inhibitors—a systematic review and meta-analysis. Cancer Treat. Rev. 92, 102134 (2021).
Gao, Y. et al. Faecalibacterium prausnitzii abrogates intestinal toxicity and promotes tumor immunity to increase the efficacy of dual CTLA4 and PD-1 checkpoint blockade. Cancer Res. 83, 3710–3725 (2023).
Bredon, M. et al. Faecalibaterium prausnitzii strain EXL01 boosts efficacy of immune checkpoint inhibitors. Oncoimmunology 13, 2374954 (2024).
Park, B. S. & Lee, J. O. Recognition of lipopolysaccharide pattern by TLR4 complexes. Exp. Mol. Med. 45, e66 (2013).
Zheng, D., Liwinski, T. & Elinav, E. Interaction between microbiota and immunity in health and disease. Cell Res. 30, 492–506 (2020).
Durga, J., van Tits, L. J., Schouten, E. G., Kok, F. J. & Verhoef, P. Effect of lowering of homocysteine levels on inflammatory markers: a randomized controlled trial. Arch. Intern. Med. 165, 1388–1394 (2005).
Wang, J. et al. Homocysteine aggravates intestinal inflammation through promotion of 5-LOX and COX-2 in IBD. Eur. J. Med. Res. 29, 537 (2024).
Agostini, D. et al. Homocysteine, nutrition, and gut microbiota: a comprehensive review of current evidence and insights. Nutrients 17, 1325 (2025).
Wang, R. et al. Clonally expanded CD38hi cytotoxic CD8 T cells define the T cell infiltrate in checkpoint inhibitor-associated arthritis. Sci. Immunol. 8, eadd1591 (2023).
Kovacsovics-Bankowski, M. et al. Lower frequencies of circulating suppressive regulatory T cells and higher frequencies of CD4+ naive T cells at baseline are associated with severe immune-related adverse events in immune checkpoint inhibitor-treated melanoma. J. Immunother. Cancer 12, e008056. (2024).
Kar, A. et al. CD38−RyR2 axis-mediated signaling impedes CD8+ T cell response to anti-PD1 therapy in cancer. Proc. Natl Acad. Sci. USA 121, e2315989121 (2024).
Rapp, M. et al. CCL22 controls immunity by promoting regulatory T cell communication with dendritic cells in lymph nodes. J. Exp. Med. 216, 1170–1181 (2019).
Quandt, Z. et al. Phase II trial of pembrolizumab, ipilimumab, and aspirin in melanoma: clinical outcomes and translational predictors of response. BJC Rep. 2, 46 (2024).
Wang, H. et al. Interleukin-10 Is a promising marker for immune-related adverse events in patients with non-small cell lung cancer receiving immunotherapy. Front. Immunol. 13, 840313 (2022).
Schleier, L. et al. Non-classical monocyte homing to the gut via α4β7 integrin mediates macrophage-dependent intestinal wound healing. Gut 69, 252–263 (2020).
Hu, L. et al. Sphingosine-1-phosphate alleviates colitis by regulating macrophage polarization and PI3k-Akt signaling. Front. Immunol. 16, 1622094 (2025).
Duttagupta, S. et al. Fecal microbiota transplantation plus immunotherapy in non-small cell lung cancer and melanoma: the phase 2 FMT-LUMINate trial. Nat. Med. https://doi.org/10.1038/s41591-025-04186-5 (2026).
Kao, D. et al. Effect of oral capsule- vs colonoscopy-delivered fecal microbiota transplantation on recurrent Clostridium difficile infection: a randomized clinical trial. JAMA 318, 1985–1993 (2017).
Freites-Martinez, A., Santana, N., Arias-Santiago, S. & Viera, A. Using the Common Terminology Criteria for Adverse Events (CTCAE - version 5.0) to evaluate the severity of adverse events of anticancer therapies. Actas Dermosifiliogr. (Engl. Ed.) 112, 90–92 (2021).
Bolger, A. M., Lohse, M. & Usadel, B. Trimmomatic: a flexible trimmer for Illumina sequence data. Bioinformatics 30, 2114–2120 (2014).
Langmead, B. & Salzberg, S. L. Fast gapped-read alignment with Bowtie 2. Nat. Methods 9, 357–359 (2012).
Blanco-Miguez, A. et al. Extending and improving metagenomic taxonomic profiling with uncharacterized species using MetaPhlAn 4. Nat. Biotechnol. 41, 1633–1644 (2023).
Beghini, F. et al. Integrating taxonomic, functional, and strain-level profiling of diverse microbial communities with bioBakery 3. eLife 10, e65088 (2021).
Buchfink, B., Reuter, K. & Drost, H. G. Sensitive protein alignments at tree-of-life scale using DIAMOND. Nat. Methods 18, 366–368 (2021).
Angly, F. E., Fields, C. J. & Tyson, G. W. The Bio-Community Perl toolkit for microbial ecology. Bioinformatics 30, 1926–1927 (2014).
Khleborodova, A. et al. lefser: implementation of metagenomic biomarker discovery tool, LEfSe, in R. Bioinformatics 40, btae707 (2024).
Truong, D. T., Tett, A., Pasolli, E., Huttenhower, C. & Segata, N. Microbial strain-level population structure and genetic diversity from metagenomes. Genome Res. 27, 626–638 (2017).
McMillen, T. S. et al. A large-scale, targeted metabolomics method for the analysis and quantification of metabolites in human plasma via liquid chromatography-mass spectrometry. Anal. Chim. Acta 1279, 341791 (2023).
Kassambara, A., Kosinski, M. & Biecek, P. survminer: drawing survival curves using ‘ggplot2’. R package version 0.5.1. https://cran.r-project.org/web/packages/survminer/survminer.pdf (2025).
Andrews, M. C. et al. Gut microbiota signatures are associated with toxicity to combined CTLA-4 and PD-1 blockade. Nat. Med. 27, 1432–1441 (2021).
Acknowledgements
We thank the patients and their families. We thank the Clinical Research Unit at the Verspeeten Family Cancer Centre for trial management. We acknowledge the staff at the London Regional Flow Cytometry Facility at Robarts Research Institute for their help with the flow experiments. The clinical trial was primarily funded by philanthropic donations to S.M.V. and R.F. through the London Health Sciences Foundation clinical trials program. A grant from the Academic Medical Organization of Southwestern Ontario was awarded to R.F. and S.M.V. A grant from the Division of Medical Oncology at Western University was awarded to R.F. and S.M.V. A grant from the Verspeeten Family Cancer Centre Catalyst grant program was awarded to R.F. and S.M.V. The S.M.V. laboratory for ancillary analyses and biobanking was funded by grants awarded to S.M.V. from the Lotte and John Hecht Memorial Foundation (1-MR_2022_4884), the Weston Family Foundation and a project grant from the Canadian Institute of Health Research (203745). S.M.V. received salary support from the Ontario Institute of Cancer Research (OICR) and the London Health Sciences Foundation (LHSF) Helen and Andy Spriet funds. M.MYH. is funded by grant 1156124 Doctoral Award from the Cancer Research Society and the Canadian Institutes of Health Research-Institute for Cancer Research, Canadian Graduate Scholarship-Masters and Ontario Graduate Scholarship. A.S.A. is supported by an Undergraduate Student Research Award grant from the Natural Sciences and Engineering Research Council of Canada. Extended Data Fig. 9 was created in BioRender: Hong, M. (2025): https://BioRender.com/qacqx02. We also thank J. Wargo and N. Ajami from The University of Texas MD Anderson Cancer Center for providing access to the metagenomics and clinical data published in ref. 65, which were used to address reviewers’ comments.
Author information
Authors and Affiliations
Contributions
S.M.V. conceived the study. S.M.V. and R.F. designed the trial and co-wrote the trial protocol and secured funding. S.M.V. designed and supervised translational studies. R.F., E.W., A.R. and S.E. recruited and/or treated patients. B.J., M.MYH., K.J.B., A.S.A., R.F., J.G.L., A.R., D.P. and S.P. collected and/or analyzed the data. S.N.P. and M.S.S. prepared and conducted FMT. S.M.V. wrote the first draft and approved the final draft. All authors provided comments and approved the manuscript.
Corresponding author
Ethics declarations
Competing interests
S.M.V., M.S.S., S.N.P. and B.J. are co-founders of LND Therapeutics Inc., which holds the rights to LND101. S.M.V. and M.S.S. report US Patent application no. 63/913,940 related to FMT donor screening. S.M.V. reports a grant from Microviable Therapeutics outside the submitted work as well as consulting fees from Kanvas Biosciences and FedBio. R.F. has the following disclosures: advisory board or honoraria: Merck, Ipsen, Eisai, EMD Serono, Astellas, Novartis, Janssen, Pfizer, Bristol Myers Squibb and Bayer; travel grant: Janssen. E.W. declares research grants from Lilly, Novartis and Merck; consulting fees from Bayer, Bristol Myers Squibb, Eisai, EMD, Serono, Merck and Roche; and honoraria from EMD Serono. E.W. also declares travel support from Eisai. M.S.S. has served on the advisory board of Ferring Pharmaceuticals. All other authors declare no conflicts of interest.
Peer review
Peer review information
Nature Medicine thanks Diwakar Davar, Sumanta Pal and the other, anonymous, reviewer(s) for their contribution to the peer review of this work. Primary Handling Editor: Saheli Sadanand, in collaboration with the Nature Medicine team.
Additional information
Publisher’s note Springer Nature remains neutral with regard to jurisdictional claims in published maps and institutional affiliations.
Extended data
Extended Data Fig. 1 Summary of patient samples, clinical response, and toxicity.
A, Representation of all patient samples accessible for shotgun metagenomic sequencing, cytokine/chemokine analysis (plasma), and immunophenotyping (PBMCs), with objective response rate outcomes, and development of grade 3 irAEs. B, Patient-level adverse event and response matrix showing each patient’s FMT donor, treatment response status, and the type(s) of grade 3 irAEs experienced. C, waterfall plot showing the average of the best overall response for patients treated with FMT from each donor. D, Kaplan-Meier curve representation of progression-free survival (PFS) in the per-protocol population (n = 18). E, Kaplan-Meier curve representation of overall survival (OS) in the intention-to-treat population (n = 20). Median progression-free survival (mPFS) and median overall survival (mOS) are shown. Abbreviations: Ipi, ipilimumab; Nivo, nivolumab; Pembro, pembrolizumab; Axi, Axitinib; Lenva, lenvatinib, D1-11; donor 1-11; G3 irAEs, grade 3 immune-related adverse events.
Extended Data Fig. 2 Alpha and beta diversity comparisons based on response and grade 3 irAEs and dissimilarity analysis of patients compared to donors post-FMT.
A,. Alpha diversity comparison between healthy donor samples (n = 20) and the overall patient cohort (n = 20) in the study measured by the Shannon index or B, Inverse Simpson index. C, Species-level alpha diversity using the Inverse Simpson index of donor samples (n = 20) at the time of donation and patient samples (n = 93) from 20 patients with (n = 10) and without (n = 10) grade 3 irAEs. One-way ANOVA was used to compare diversity across clinical subgroups at each time point, followed by Tukey’s HSD test for pairwise comparisons. Adjusted p-values < 0.05 for multiple testing are shown. D, Normalized to baseline Bray-Curtis dissimilarity to donors of the overall cohort post-FMT (n = 20). E, Variability in Bray-Curtis dissimilarity (non-normalized values) between patients with (n = 10) and without (n = 10) grade 3 irAEs and F, between responder (n = 9) and non-responder (n = 9) patients and their corresponding donors. Two-sided p-values were calculated using the paired t-test or unpaired Wilcoxon rank-sum test (based on Shapiro-Wilk test) with FDR correction for between-group comparisons. G, Variability in normalized to the baseline Jaccard dissimilarity between patients with (n = 10) and without (n = 10) grade 3 irAEs and H, between responder (n = 9) and non-responder (n = 9) patients and their corresponding donors. Each line represents one patient. Mean and SEM are represented. Statistically significant within-group comparisons from baseline to T5 are shown. Two-sided p-values were calculated using paired t-test or the unpaired Wilcoxon rank-sum test (based on Shapiro-Wilk test) with FDR correction for within-group comparisons.
Extended Data Fig. 3 Strain engraftment and enzyme commission engraftment of patients compared to donors post-FMT.
A, Strain engraftment of the overall cohort post-FMT (n = 20). B, Normalized Aitchison analysis of dissimilarity for the enzyme commissions between all patients (n = 20) and respective donors. Mean and SEM are represented. Statistically significant comparisons from baseline to later timepoints are shown. Two-sided p-values were calculated using the Wilcoxon rank-sum test with FDR correction; ***p < 0.001. C, Non-normalized and D, Normalized to baseline Aitchison analysis of dissimilarity for the enzyme commissions between patients with (n = 10) and without (n = 10) grade 3 irAEs and their respective donors. Two-sided p-values were calculated using the paired t-test or unpaired Wilcoxon rank-sum test (based on Shapiro-Wilk test) with FDR correction for between-group comparisons. E, Variability in normalized to baseline Atchinson dissimilarity based on ECs between non-responders with grade 3 irAEs (NR-G3 irAEs) (n = 8) and responders without grade 3 irAEs (R-No-G3 irAES) (n = 8) and their corresponding donors. Each line represents one patient. Mean and SEM are represented. Statistically significant within-group comparisons from baseline to later timepoints, as well as between groups at T4 and T5 are shown. Two-sided p-values were calculated using the Wilcoxon rank-sum test with FDR correction for within-group and between-group comparisons.
Extended Data Fig. 4 Targeted enzyme commissions engraftment analysis between patients and donors post-FMT, stratified based on the presence of grade 3 irAEs.
Longitudinal abundance levels (CPM) of 14 ECs that were significantly differentially abundant between donor and patient T5 samples extracted from MaAsLin3 (two-sided p < 0.05, q < 0.01, and absolute coefficient > 0.1), grouped by patient with (n = 10) and without (n = 10) grade 3 irAEs. Donor abundance levels of all 14 ECs are also shown, categorized by whether their corresponding patients developed grade 3 irAEs or not. Mean and SEM are represented (* p < 0.05, ** p < 0.01, *** p < 0.001).
Extended Data Fig. 5 Relative microbial species abundance levels.
A, Abundance levels (CPM) of the top 15 species (ranked by mean CPM across all trial samples) in each healthy donor. B, Beta diversity PCoA ordination analysis among donors with high (n = 14) vs. low (n = 6) S. copri levels. Two-sided p-value was calculated using the PERMANOVA test. C, Abundance levels (CPM) of the top 15 species (ranked by mean CPM across all trial samples) in each patient across all timepoints, split by grade 3 irAEs status. D, S. copri abundance over time in patients with (n = 10) and without (n = 10) grade 3 irAEs. E, S. copri levels in MIMic melanoma patients with (12 Samples) and without (47 Samples) grade 3 irAEs after healthy donor FMT and anti-PD1 therapy. Two-sided p-value was calculated with an unpaired Wilcoxon rank-sum test.
Extended Data Fig. 6 S. copri abundance levels in responders and non-responders in Mimic, Baruch, and Davar studies, and metabolomics analysis on patient plasma.
A, Patient-level median S. copri abundance (CPM) across timepoints in each interventional FMT study (Baruch, Davar, MIMic). B, Patient-level S. copri abundance among responders and non-responders in the MIMic cohort and C, the combined Baruch et al. and Davar et al. cohorts before and after FMT and anti-PD1 therapy. Each point represents a patient’s log10 (S. copri abundance in CPM + 1), averaged across samples collected at the same time point when applicable. n denotes the number of patients per group. Two-sided p-values were calculated using unpaired Wilcoxon rank-sum test with FDR correction. Boxplot bounds represent the 25th and 75th percentiles, with the central line representing the median and the whiskers representing the maximum or minimum values within 1.5 x interquartile range (IQR). Points outside this range are shown as outliers. Scatterplot of best change in tumor baseline vs. log2 of D, Isocitric acid and E, Stearoylcarnitine intensity. Spearman’s rank correlation indicated. F, Boxplots of isocitric acid showing significant differences between responder (n = 8) and non-responder (n = 8) patients at T5. Boxplot bounds represent the 25th and 75th percentiles, with the central line representing the median and the whiskers representing the maximum or minimum values within 1.5 x interquartile range (IQR). G, Kaplan-Meier plot showing progression-free survival (PFS) according to isocitric acid and H, Stearoylcarnitine intensity in plasma at T5. Statistical analysis was conducted using two-sided unpaired t-tests with Benjamini-Hochberg correction for multiple comparisons.
Extended Data Fig. 7 Flow cytometry analysis on patient PBMCs compared by the presence of grade 3 irAEs and response.
A, Flow cytometry representation of unsupervised t-SNE panels of T-cell subpopulations present at T1 and T5. B, Frequency of T-cell subpopulation TC1 (CD8+CD4−CD45RO+CD45RA−FOXP3−CD25−CD38+HLA-DR+ICOS+/−41BB−LAG3Low) and C, T-cell subset TC2 (CD8−CD4+CD45RO+CD45RA−FOXP3−CD25−CD38+HLA-DR+ICOS−41BB−LAG3Low) in patient PBMCs with grade 3 irAEs (n = 10) and no grade 3 irAEs (n = 10). D, Frequency of CD38 expression on Tregs, E, frequency of CD56++CD16− NK cells, and F, frequency of DNAM1 expression on CD56++CD16− NK cells in those with grade 3 irAEs (n = 10) and no grade 3 irAEs (n = 10). G, Frequency of M2 (CD14−CD16+ + DNAM1−CSF1RLowCD163−CD40+HLA-DRLowCD33−PDL1+/−) monocyte subpopulation. H, Flow cytometry representation of unsupervised t-SNE panels of monocyte subpopulations present at T5 in patients with grade 3 irAEs (n = 10) and no grade 3 irAEs (n = 10). I, Quantification of CD163 expression on intermediate monocytes in patients with grade 3 irAEs (n = 10) and no grade 3 irAEs (n = 10). J, Frequency of TC1 subpopulation in non-responders (n = 9) and responders (n = 9). K, Frequency of CD38 expression on Tregs and L, DNAM1 expression on CD56++CD16− NK cells in non-responders (n = 9) and responders (n = 9). Boxplot bounds represent the 25th and 75th percentiles, with whiskers representing the minimum and maximum values and the central line representing the median. Statistical analysis was conducted using a two-sided unpaired Wilcoxon rank-sum test for comparisons at T5 or the two-sided Wilcoxon matched-pairs signed-rank test with Benjamini-Hochberg correction for multiple within-group comparisons; *p < 0.05.
Extended Data Fig. 8 Flow cytometry analysis on patient PBMCs compared by S.copri levels and analysis of cytokine/chemokines levels in patient plasma.
A, Frequency of TC1 subpopulations in the PBMCs of S. copri high (n = 8) and S. copri low (n = 5) patients. B, Frequency and memory (CD45RA−CD45RO+) and naïve (CD45RA+CD45RO−) conventional CD4+ cells and CD8+ cells between S.copri high (n = 8) and S. copri low patients (n = 5). C, Flow cytometry representation of unsupervised t-SNE plots on monocytes. DNAM1+ cells at each sampling time point are represented overlaid in blue. D, Frequency of DNAM1+ cells in classical, intermediate, and non-classical monocytes in S.copri high and S. copri low patients between S. copri high (n = 8) and S. copri low patients (n = 5). E, Frequency of CD163 and F, CD33 expression on intermediate monocytes, and G, frequency of CD56++CD16− cells between S. copri high (n = 8) and S. copri low patients (n = 5). Quantification of cytokines and chemokines in patient plasma, compared by the H, presence (n = 10) or absence (n = 10) of grade 3 irAEs, I, response (n = 9 non-responder, n = 9 responders), and J, S. copri levels (n = 8 high, n = 5 low). Boxplot bounds represent the 25th and 75th percentiles, with whiskers representing the minimum and maximum values and the central line representing the median. Statistical analysis was conducted using a two-sided unpaired Wilcoxon rank-sum test for comparisons at T5 or the two-sided Wilcoxon matched-pairs signed-rank test with Benjamini-Hochberg correction for multiple within-group comparisons; *p < 0.05.
Extended Data Fig. 9 Potential outcomes of the PERFORM trial for FMT plus immunotherapy trials.
Summary of outcomes of the PERFORM trial and potential uses of interventions targeting the microbiome, metabolites, and immune system to improve response to ICIs and mitigate irAEs in FMT plus immunotherapy trials.
Supplementary information
Supplementary Information
Supplementary Figs. 1 and 2, Supplementary Tables 1−4 and Trial Protocol.
Rights and permissions
Open Access This article is licensed under a Creative Commons Attribution-NonCommercial-NoDerivatives 4.0 International License, which permits any non-commercial use, sharing, distribution and reproduction in any medium or format, as long as you give appropriate credit to the original author(s) and the source, provide a link to the Creative Commons licence, and indicate if you modified the licensed material. You do not have permission under this licence to share adapted material derived from this article or parts of it. The images or other third party material in this article are included in the article’s Creative Commons licence, unless indicated otherwise in a credit line to the material. If material is not included in the article’s Creative Commons licence and your intended use is not permitted by statutory regulation or exceeds the permitted use, you will need to obtain permission directly from the copyright holder. To view a copy of this licence, visit http://creativecommons.org/licenses/by-nc-nd/4.0/.
About this article
Cite this article
Fernandes, R., Jabbarizadeh, B., Rajeh, A. et al. Fecal microbiota transplantation plus immunotherapy in metastatic renal cell carcinoma: the phase 1 PERFORM trial. Nat Med (2026). https://doi.org/10.1038/s41591-025-04183-8
Received:
Accepted:
Published:
Version of record:
DOI: https://doi.org/10.1038/s41591-025-04183-8



