Abstract
Here we describe the feasibility and first implementation of a mandatory, citywide premarital genomic screening program comprising the sequencing of 782 genes, implicated in autosomal recessive disorders, in prospective couples enrolled through 18 primary healthcare centers throughout Dubai city. Since program inception, 1,000 couples have undergone testing, and 79 (8%, 95% confidence interval: 6.4–9.7) were identified as carriers of disease-causing variants in the same gene and, therefore, at risk of having affected children. This rate was significantly higher than that reported in the Australian Mackenzie’s Mission study (3.9%; P < 0.0001). Although risk for hemoglobinopathies was most common, 59% of at-risk couples carried variants in 33 other genes. Of the 158 carriers, four (2.5%, 95% confidence interval: 1.0–6.3) were incidentally found to be homozygous for a pathogenic variant, indicating that they would be affected. Of the 79 at-risk couples, 63 (80%) elected to proceed with marriage while considering government-funded reproductive interventions, whereas 16 (20%) chose not to proceed. These findings underscore the feasibility and clinical utility of premarital genomic screening as part of a national strategy to reduce the burden of rare diseases.
Main
Rare diseases impose a profound burden globally, with consequences extending beyond patients to families, communities, healthcare systems and economies. This burden is amplified in populations with high rates of consanguinity—such as those in South Asia, Africa and the Middle East—where the probability of inheriting homozygous pathogenic variants causing recessive disorders is elevated1. Genetic carrier screening offers a strategy to mitigate this burden by identifying at-risk couples prior to conception and facilitating informed reproductive choices2. Next-generation sequencing (NGS) approaches encompassing hundreds of genes associated with recessive disorders have demonstrated effectiveness; for example, the Australian Mackenzie’s Mission pilot study identified 3.9% of at-risk couples, many of whom pursued preventive reproductive interventions3. In populations with high consanguinity, the yield of such screening is expected to be greater4. Implementing large-scale, sequencing-based premarital carrier screening in these settings has the potential to reduce disease incidence through informed interventions, lowering long-term healthcare costs and improving quality of life. Nevertheless, the clinical utility, scalability and optimal implementation models for such programs in highly consanguineous populations remain to be fully characterized.
Here we describe the feasibility and first implementation of a citywide premarital genomic screening program in Dubai, United Arab Emirates (UAE), designed to identify carrier couples at risk of having an offspring affected by severe recessive genetic disorders (Fig. 1). The program is mandated and funded by the government for Emirati couples, as part of a national strategy to reduce the burden of rare diseases in this consanguineous population, starting in early January 2025, following a recommendation from the Emirati Genome Council, operating under the umbrella of the UAE Ministry of Health and Prevention.
Steps include couple enrollment, blood sample collection, DNA extraction and sequencing, variant classification, reporting and counseling. Figure created in BioRender. Alblooshi, K. (2026) https://BioRender.com/tx9mxcg. LP, likely pathogenic; P, pathogenic.
Results
In-person and digital referral network
The program targets all Emirati nationals undergoing premarital health assessment in Dubai and is accessible via both in-person and digital pathways. Prospective couples may self-refer to any one of 18 primary healthcare centers (PHCs) across the city (Fig. 2a) or initiate the process via the ‘DubaiNow’ mobile application (Supplementary File 1). This mobile application was launched as part of Dubai’s smart city initiative and serves as a unified platform connecting users to various services from government and private entities, including healthcare services. Through this digital application, a request for premarital screening is created, and electronic orders are automatically generated in the unified medical record system, after which peripheral blood samples can be collected at any PHC and then transported to the Dubai Health Genomic Medicine Center for genomic analysis and reporting (Fig. 1). Educational material was provided to all couples prior to premarital genetic screening (Supplementary File 2).
a, City map of Dubai displaying the geographical distribution of centers where samples were collected. Two centers fall outside the map view boundaries and are not shown. Map tiles by CartoDB, under Creative Commons Attribution 3.0 license. Data by OpenStreetMap contributors, under the Open Data Commons Open Database License. b, Waffle plot showing the distribution of centers where samples were collected. Only centers where more than 0.5% of total samples were collected are shown. c, Population pyramid plot depicting the age distribution of partners, with females shown in pink and males shown in blue. The x axis represents the percentage of individuals within each age and gender category. Counts of individuals within each age and gender category are written next to each bar. HC, Health Center.
Between its inception on 6 January 2025 and 30 July 2025, 1,000 prospective couples (2,000 individuals) underwent genetic screening through this program. Most samples were collected through three PHCs: Nad Al Hammar Health Center (39.8%), Barsha Health Center (19.6%) and Al Mizher Health Center (14.7%). The remaining samples (25.9%) were referred through other PHCs (Fig. 2a,b and Supplementary Table 1). The highest age groups in prospective partners were 25−29 years (38.6%) for males and 20−24 years (38.4%) for females (Fig. 2c).
Genomic sequencing and quality control
Genomic DNA with adequate quality and quantity for downstream analysis was successfully extracted from all 2,000 individuals; no sample recollection was indicated for any individual, leading to a 100% sample collection success rate. DNA was prepared for short-read (2 × 150 bp) whole-exome or whole-genome sequencing (Methods), targeting mean coverage depths of 100× or 30×, respectively, where more than 99% of all coding regions in analyzed genes (Supplementary Table 2) have at least 10× coverage. In parallel to sequencing, an independent blood sample from each individual underwent polymerase chain reactions (PCRs) targeting a 16-single-nucleotide-polymorphism (SNP) genotyping panel, the results of which were compared to sequencing data at those 16 positions for sample tracking and to rule out sample mix-up (Methods).
Out of all samples, 33 initially failed the sequencing coverage cutoff and five failed sample tracking (genotyping) quality control, for an overall analytical failure rate of 1.9%. Sequencing was then successfully repeated using residual DNA from those 38 samples. The overall mean coverage was 119.6× by whole-exome sequencing (N = 796) and 35.2× by whole-genome sequencing (N = 1204) (Supplementary Table 3), and 99.6% of coding regions in the genes of interest had at least 10× coverage (Supplementary Tables 3–5).
Given the high sequence homology between HBA1 and HBA2 and, thus, the inaccurate variant detection by short-read sequencing of these two genes, couples were primarily screened by complete blood count (CBC) and high-performance liquid chromatography (HPLC) for α-thalassemia. Results were subsequently confirmed by long-read sequencing (Methods). Similarly, orthogonal genetic testing was performed to confirm variants in CYP21A2 and to exclude potential false positives due to the CYP21A2P pseudogene (Methods).
Genomic analysis and reporting
The analysis was confined to a curated panel of 782 genes (Supplementary Table 2). The vast majority of these genes (approximately 99%) had sufficient (moderate, strong or definitive) evidence supporting their association with autosomal recessive disorders, as defined by the clinical validity frameworks of the Clinical Genome Resource (ClinGen)5 and the Gene Curation Coalition (GenCC)6 (Supplementary Table 2). Of the 782 genes, 558 were mandated by the UAE Ministry of Health and Prevention based on disease severity criteria7—specifically, associations with shortened lifespan, intellectual disability, impaired mobility, internal structural malformations, dysmorphic features, sensory impairment or immunodeficiency—using the Lazarin methodology for carrier screening8,9. The remaining 224 genes were included because they harbor pathogenic variants observed in the Emirati population according to Dubai’s local clinical genomic database10,11,12. Given the evolving genetic evidence, we acknowledge that this gene selection process will be dynamic, requiring ongoing review and refinement as we continue to better understand the genetic landscape of rare diseases in the UAE.
Variants were considered for reporting if they met one or more of the following criteria within the targeted gene list: (1) classified as pathogenic or likely pathogenic in ClinVar; (2) designated as disease-causing mutations in the Human Gene Mutation Database (HGMD); or (3) novel predicted loss-of-function (nonsense, frameshift or canonical splice site ±1 or ±2) variants. All variants underwent classification according to American College of Medical Genetics and Genomics and Association of Molecular Pathology (ACMG/AMP) guidelines, thus resolving any potential conflicting interpretations in ClinVar13,14. Only pathogenic or likely pathogenic variants were reported when both partners were carriers of a variant in the same gene and the couple was classified as ‘at-risk’ (Fig. 1), given that they have a 25% chance of having an affected child. Otherwise, couples were issued ‘low-risk’ reports (see Supplementary File 3 for mock ‘at-risk’ and ‘low-risk’ reports).
Results were uploaded to the electronic medical record system where they were accessed by primary care physicians. For couples classified as ‘at-risk’, physicians initiated a referral for genetic counseling. During the counseling session, genetic counselors reviewed the results with the couple, supported them in planning for future reproductive decisions and provided educational and resource materials on the ‘Al Amal Initiative’. This government initiative provides complimentary fertility treatment to ‘at-risk’ couples, offering up to three in vitro fertilization (IVF) cycles annually. Each cycle includes preimplantation genetic testing for monogenic disorders (PGT-M) to reduce the risk of passing on inherited conditions. Eligible couples may receive support for the conception of up to four children15. Irrespective of the premarital screening test results, a premarital screening certificate is issued for couples who wish to proceed with the marriage paperwork and is made available through the national digital application platform.
Turnaround time
The target turnaround time from sample collection to report delivery was initially set at 28 days for the first month of the premarital screening program and later shortened to 14 days. During the first 3 weeks after initiating the program, the mean turnaround time was 18.9 days (N = 162 individuals). Subsequently, a series of workflow optimization steps was implemented to accommodate the reduced 14-day turnaround time. These included transitioning from whole-exome to whole-genome sequencing (reducing library preparation time), automating variant prioritization and matching between couples (reducing analysis time) and automating report generation (reducing reporting time). These implementations resulted in a mean reduction of approximately 3 days, with mean turnaround times of 11.9 days for whole-genome sequencing versus 14.6 days for whole-exome sequencing (Supplementary Fig. 1a,b and Supplementary Table 1). Additional adjustments, including case prioritization and increasing sequencing batching capacity, further improved the turnaround time. Overall, 89.8% of couples received screening results within 14 days.
At-risk rate and genetic findings
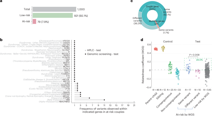
Overall, 79 couples (8%, 95% confidence interval: 6.4–9.7) were identified as ‘at-risk’ (Fig. 3a and Supplementary Table 6) of having offspring affected by an inherited recessive condition. This rate is higher than that reported in 10,000 Australian couples screened by genomic sequencing of 1,281 genes3, where the rate was 1.9% when considering couples newly identified as having high risk (four-fold, P < 0.0001) or 3.9% when couples known to be at increased risk were also included (two-fold, P < 0.0001).
a, Bar plot showing the counts and percentages of couples (N = 1,000) who were identified as low-risk or at-risk. b, Lollipop plot showing the frequency of genes, where disease-causing variants were identified in ‘at-risk’ couples. The x axis represents counts of ‘at-risk’ couples, where both partners were identified to be carriers in each gene. Black lines represent genes where variants were detected by sequencing; the gray line represents α-thalassemia variants (in HBA1 and HBA2) detected by HPLC. Only a subset of representative conditions is listed in the figure. c, Donut plot showing the proportion of ‘at-risk’ couples where both partners harbor pathogenic variants in a single gene versus multiple genes and, of those, the proportion who carry the same or different variants in the same gene. This analysis excludes variants in HBA1 and HBA2 given that primary screening for α-thalassemia was performed by HPLC. d, Box plot, with individual datapoints overlaid on top, depicting the distribution of the relatedness coefficients across control samples (left) and a subset of premarital couple samples screened by whole-genome sequencing (right), where the central line represents the median, the box boundaries correspond to the 25th and 75th percentiles and the whiskers extend to 1.5× the interquartile range. A horizontal dotted gray line denotes the threshold used for inferring consanguinity or shared ancestry, set at the 90th percentile of the distribution for couples who self-reported as non-consanguineous. A dotted box is drawn around data points representing samples meeting the consanguinity/shared ancestry threshold. A two‑tailed Wilcoxon rank‑sum test was used to compare between couples carrying the same disease-causing variants versus different variants (P = 0.009). WGS, whole-genome sequencing.
Hemoglobinopathies conferred the highest burden (32/79, or 41%), with 21 couples identified at-risk for α-thalassemia and 11 couples at-risk for β-thalassemia or sickle cell disease (Fig. 3b and Supplementary Table 6). The risk in the remaining 59% of the couples (47/79) was attributed to disease-causing variants in 33 genes associated with 51 other conditions (Fig. 3b and Supplementary Table 6). This somewhat limited pathogenic landscape illustrates the importance of local data to inform the content of sensitive population-specific screening programs. In fact, risk in 14 out of 79 couples (18%) was due to pathogenic variants in one of the 224 genes added using Dubai’s local clinical genomic database and would have otherwise been missed had the local database not been queried for additional genes to screen for (Supplementary Table 6). Long-read sequencing of the HBA1 and HBA2 genes (Methods) detected deletional and/or sequence variants in 35 out of 42 partners who screened positive by HPLC and CBC (Supplementary Table 6).
With the exception of one couple, only a single gene was found in which both partners carried pathogenic/likely pathogenic variants (Fig. 3c). In this couple, both partners were carriers of disease‑causing variants in two genes (Fig. 3c and Supplementary Table 6), C6 and C7; however, the overall risk of conceiving an affected child remained 25%, as both loci are likely in linkage disequilibrium on chromosome 5. Of note, four sequence variants (CYP1B1:c.182 G > A, DNAH5:c.5503 C > T, DONSON:c.1466 A > C and CYP21A2:c.293-13 C > G) accounted for risk in 14% (11/79) of all ‘at-risk’ couples or in 19% (11/58) of couples where risk was attributed to sequence variants (Supplementary Table 6).
Interestingly, the same disease-causing variant was observed in both partners in 63.8% of ‘at-risk’ couples (Fig. 3c) or in 4.6% of all couples, potentially attributed to consanguinity or shared ancestry. To assess genomic relatedness within each couple pairing, we calculated the relatedness coefficient by surveying the proportion of the genome identical between the two samples and ran it on control samples16. Comparisons between parent/child or full sibling samples yielded a median relatedness coefficient of 0.50 (minimum: 0.47; maximum: 0.53) and 0.52 (minimum: 0.45; maximum: 0.57), respectively, as expected for first-degree relatives (Fig. 3d). Couple pairs tested by whole-genome sequencing, who self-reported as consanguineous, had a median of 0.09 (minimum: −0.07; maximum: 0.20), whereas those tested by whole-genome sequencing and self-reported as non-consanguineous had a median of −0.06 (minimum: −0.32; maximum: 0.06) (Fig. 3d), from which we generated a cutoff at the 90th percentile of the distribution for non-consanguineous couples as the threshold, to infer the presence or absence of consanguinity or shared ancestry (Fig. 3d).
Considering a subset of premarital couples screened by whole-genome sequencing, 28.0% (160/572) met our threshold for consanguinity or shared ancestry (Fig. 3d). We also observed that couples with the same disease-causing variants in the same gene had a significantly higher median relatedness coefficient compared to those with different disease-causing variants identified in the same gene (0.039 (minimum: −0.073; maximum: 0.239) versus –0.016 (minimum: −0.175; maximum: 0.021), P= 0.009) (Fig. 3d).
Marriage decisions and perspectives
Except for one couple who declined counseling, all other ‘at-risk’ couples received counseling by a genetic counselor (N = 62) or a primary care physician (N = 16) (Fig. 4a). Of the 79 ‘at-risk’ couples, 63 (80%) communicated their decision to proceed with marriage, whereas the remaining 20% decided not to proceed with marriage based on the genetic screening results.
a, Alluvial plot displaying the distribution of ‘at-risk’ couples who received counseling by a genetic counselor (Yes) or a primary care physician (Yes) and those who declined counseling (left) as well as the distribution of ‘at-risk’ couples who opted to proceed or cancel their decision to marry their partner (right). b, Likert plot depicting survey responses of ‘at-risk’ couples. Percentages (greater than 5%) are written within each category. c, Bar plot showing survey responses of ‘at-risk’ couples. d, Bar plot showing survey responses of healthcare providers. PCP, primary care physician; PGD, preimplantation genetic diagnosis; IVF, in vitro fertilization; PMS, premarital screening.
To assess overall acceptance and general perception of the premarital screening program, we conducted two surveys. The first survey targeted ‘at-risk’ couples, yielding 53 responses (Fig. 4b,c and Supplementary Table 7). Partners from ‘at-risk’ couples expressed strong support for the value of premarital genetic screening, with 88.7% agreeing or strongly agreeing that the program is important for making informed reproductive decisions (Fig. 4b), and 84.9% of respondents felt comfortable using this genetic information for family planning decisions (Fig. 4b). Support for assisted reproductive technologies was generally high, with 62.3% agreeing or strongly agreeing that IVF and PGT-M should be used for ‘at-risk’ couples (Fig. 4b). Overall, 50.9% indicated that their genetic test results influenced their current or future family planning decisions (Fig. 4c), and 52.8% reported that they were considering alternative reproductive options for themselves (Fig. 4c).
Perceptions of how carrier status affected their marriage prospects were varied: whereas 50.9% expressed neutrality or disagreement, an equal proportion (49.1%) agreed or strongly agreed that being a carrier impacts their suitability as a marriage partner to that person (Fig. 4b).
A second survey was conducted targeting the core healthcare practitioners (N = 20) highly involved in the premarital screening program from all referral centers, including primary care physicians and genetic counselors, to assess their perceptions of the program (Fig. 4d and Supplementary Table 8). Healthcare providers overwhelmingly viewed the program as valuable, rating it as very positive (75%) or positive (25%). Respondents reported that most couples positively accepted the program, with 70% describing acceptance as positive or very positive; 25% indicated neutral acceptance, and only one respondent reported a negative outlook. Most (70%) found it extremely easy or somewhat easy to explain the purpose and benefits of premarital carrier screening; 25% were neutral, and one respondent found it difficult. Healthcare providers’ views on stigma were mixed: 30% responded ‘yes’ that stigma is a barrier, 50% indicated ‘maybe’ and 20% reported ‘no’, suggesting varied perspectives among providers regarding the impact of stigma on patient understanding and acceptance.
Healthcare providers observed a range of emotional reactions among ‘at-risk’ couples. The most frequently reported reactions were confusion (55%) and anxiety (50%), followed by denial or minimization (40%). Some respondents also noted acceptance and understanding (35%), shock or disbelief (20%) and anger or frustration (10%). Psychosocial responses to testing among ‘at-risk’ couples varied. Most (67.9%) reported feeling anxious while awaiting their results, and 56.6% indicated increased worry about having future children (Fig. 4b). Feelings of reassurance were more moderate, with 49.1% agreeing or strongly agreeing that they felt reassured after learning their carrier status, whereas 37.7% remained neutral.
When healthcare providers were asked about challenges in implementing premarital carrier screening, the only recurring challenge—reported by five providers—was the gap in patient understanding and the need for clearer pre-test education. These comments underscore the importance of both pre-test and post-test genetic counseling to support couples’ comprehension and overall experience. Overall, the survey reflects strong professional and public support for premarital carrier screening but also highlights the importance of education and genetic and psychosocial counseling.
Homozygous incidental findings
Besides reproductive benefits in all ‘at-risk’ couples, four partners in this group (4/158, or 2.5%, 95% confidence interval: 1.0–6.3) were incidentally identified to be homozygous for disease-causing variants associated with recessive conditions (Supplementary Table 9), illustrating the diagnostic potential of this screening program. These included an individual with VPS13A-related disease, previously undiagnosed despite a strong family history of seizures and suspected strokes; another person with PKHD1-related polycystic kidney disease type 4, identified prior to the onset of symptoms; a partner with Crigler−Najjar syndrome type 2, who reported lifelong jaundice but had not received a molecular diagnosis; and one individual with 21-hydroxylase deficiency, whose intermittent gastrointestinal symptoms may be retrospectively attributed to their condition. Each partner was seen in a multidisciplinary setting for consultation, involving a genetic counselor who explained the results and obtained a complete medical and family history, a subspecialist for baseline evaluations and further surveillance and management and a primary care physician who is typically the primary point of contact for premarital screening.
Couple-based reporting, which requires that both partners are heterozygous for pathogenic variants in the same gene, may fail to identify individuals affected by autosomal recessive conditions when their partners are not carriers. Consequently, the four cases described here, representing 0.2% of all screened individuals (and 2.5% of ‘at-risk’ individuals), likely capture only a subset of affected individuals within the screened population. If all recessive conditions were reported regardless of partner status, the incidental finding in our study would have likely been higher than that reported for other populations, ranging between 0.11% and 0.43%17,18. However, this rate is dependent on other factors, which include consanguinity rates in a given population and free access to comprehensive screening.
Discussion
The implementation of comprehensive premarital genetic screening programs offers a transformative opportunity to reduce the burden of recessive disorders in populations with high rates of consanguinity. The rate of consanguinity in Dubai was reported at 39.9%, the most common being marriage between first cousins at 20.7%19. This is in line with our consanguinity estimate of 28.0% based on the computed relatedness coefficients across couple samples and the self-reported prevalence of consanguinity among surveyed couples at 32% (Supplementary Table 7).
Previous studies identified 2.6–4.1% of ‘at-risk’ couples within their cohorts3,20,21. Smaller studies among consanguineous couples show that the risk of their children having a known recessive autosomal disorder is 9.8–11.7%22,23, an increased risk of 0.7–8.7% of having a birth defect22,24,25 and a 4.4% increased risk of mortality compared to children of non-related parents26, although much of this work was not conducted in Middle Eastern populations. In our study, we demonstrate that approximately 8% of couples were identified as ‘at-risk’ for having offspring affected by an autosomal recessive condition. Notably, early identification enables timely genetic counseling and provides couples with equitable access to government-supported reproductive options—including IVF with preimplantation genetic testing and prenatal diagnostic services—across multiple pregnancies.
Beyond immediate clinical utility, population-scale screening also generates a detailed portrait of the genetic architecture of recessive disease, revealing the spectrum of pathogenic alleles and highlighting population-specific variants. These data provide a foundation for refining the selection of genes and variants included in future screening panels. It is worth noting that, based on our data, targeted screening for four sequence variants (CYP1B1:c.182 G > A, DNAH5:c.5503 C > T, DONSON:c.1466 A > C and CYP21A2:c.293-13 C > G) along with β-thalassemia and α-thalassemia can detect risk in 54% (43/79) of all ‘at-risk’ couples in this population. Although this approach might be more cost-effective, it is expected to have notably lower sensitivity. Balancing cost-effectiveness and sensitivity is important for the sustainability of population screening programs especially in understudied populations. As these programs, along with our understanding of the underlying genetic landscapes, mature, affordable and highly sensitive screening methods can be optimized to substantially reduce and, in some cases, eliminate the incidence of severe recessive diseases that collectively impose substantial medical, psychological and economic burdens on families and health systems.
Despite these advantages, several limitations underscore the need for continued refinement. Knowledge gaps remain a central challenge. Current screening panels may not fully capture the range of genes and variants most relevant to the local population, in part due to the scarcity of genetic epidemiology studies in the region. The dynamic nature of gene discovery further necessitates regular updates to screening lists. Variant interpretation is an additional area of uncertainty, as existing reference databases, such as ClinVar and HGMD, disproportionately represent populations of European ancestry. Consequently, rare but clinically meaningful homozygous variants present in the Emirati population may be absent from these repositories and, thus, remain unreported, leading to false-negative results. Couples receiving a ‘low-risk’ report may, therefore, still be at risk of having children affected by recessive diseases due to pathogenic variants in genes not included in the panel or due to novel or population-enriched variants that are currently unannotated.
Technological limitations also contribute to gaps in screening sensitivity. Several clinically important genes—including HBA1, HBA2, SMN1, SMN2 and CYP21A2—exhibit high sequence homology that challenges accurate variant detection using short-read sequencing technologies, resulting in both false-positive and false-negative calls. Emerging long-read sequencing platforms, which provide greater accuracy in structurally complex genomic regions, represent a promising avenue for enhancing the analytical performance of future screening assays. To be adopted at scale, however, these technologies must continue to advance in throughput, cost-effectiveness and clinical validation.
A further limitation is the absence of national patient registries that can accurately track the current incidence of recessive diseases and monitor changes over time as premarital screening programs are implemented. Longitudinal surveillance is essential not only to evaluate the population-level impact of screening but also to identify areas where programmatic adjustments are needed. For example, if the incidence of a particular recessive disease does not decline over time, several factors may be implicated: limited uptake or understanding of reproductive options among ‘at-risk’ couples, incomplete gene or variant representation in the screening panel or misclassification of pathogenic variants as benign or of unknown significance. Similarly, cases in which screening fails to identify risk, such as a couple testing negative yet having an affected child, provide crucial opportunities for feedback. Characterizing the causative variant in such instances allows reclassification and subsequent incorporation into screening workflows, thereby improving screening sensitivity and equity. Technical gaps, including missed variants in regions of high homology or low sequence complexity, also highlight the importance of continuous quality improvement using both bioinformatic enhancements and emerging genomic technologies.
Despite the limited sample size, the survey results offer important preliminary insights into how the premarital screening program is perceived and experienced. Overall, the general perception of the couples and their attitude toward premarital genetic screening was positive, with 88.7% of participants strongly agreeing that premarital genetic screening is important for making informed decisions and 49.1% of participants going so far as stating that premarital screening results affect their suitability as a marriage partner. This is in line with results from previous reports surveying the public perception of premarital screening in other countries of the Arab Gulf27,28. The themes that emerged, particularly gaps in understanding and heightened anxiety among ‘at-risk’ couples, underscore the importance of genetic counseling within the program. Future research with larger cohorts will be essential to validate and expand on these findings. Growing evidence from the region suggests that carrier screening offers a cost-effective preventive strategy relative to postnatal treatment or other management alternatives29.
Collectively, these considerations emphasize the importance of viewing premarital screening programs as dynamic systems that integrate genomic discovery, technological innovation and longitudinal public health surveillance. Establishing closed-loop mechanisms—connecting clinical outcomes, variant interpretation and panel refinement—will be essential to ensure maximal impact. As the evidence base grows and technology evolves, population-specific and iteratively updated screening programs have the potential not only to inform reproductive decision-making but also to meaningfully reshape the landscape of genetic diseases.
Methods
Human subjects
This study was reviewed and approved by the Mohammed Bin Rashid University Institutional Review Board (approval no. MBRU IRB-2025-516) as well as the Dubai Scientific Research Ethics Committee, Dubai Health Authority (approval no. DSREC-SR-09/2025_10). All participants were consented in writing for expanded premarital carrier screening and deidentified research, under an approved protocol that permits the publication of deidentified analyses, prior to enrollment. At-risk couples received additional genetic counseling session(s) to discuss genetic findings and reproductive options.
Whole-exome and whole-genome sequencing
Genomic DNA was extracted from 1−3 ml of peripheral whole blood using a QIAsymphony DSP DNA Kit (Qiagen) and a QIAsymphony automated nucleic acid extraction instrument, according to the manufacturer’s instructions. Preparation of exome and genome libraries was automated in batches of 32 and 48 samples, respectively, using a Microlab STAR liquid handler (Hamilton).
For whole-exome sequencing, genomic DNA was fragmented using ultrasonication (Covaris), and exonic regions were enriched with Clinical Research Exome V2 (CREv2) capture probes (Agilent Technologies). Library preparation followed the SureSelect XT protocol (Agilent Technologies), and sequencing was performed on the NovaSeq platform (Illumina) with 2 × 150-bp paired-end reads, achieving a minimum mean coverage depth of 100×.
For whole-genome sequencing, libraries were prepared using DNA PCR-Free Library Prep, Tagmentation (Illumina), according to the manufacturer’s instructions. In brief, genomic DNA initially underwent tagmentation using bead-linked transposomes to fragment and tag the DNA with adapter sequences. After ligation of indexes, the final libraries were then purified and sequenced using paired-end mode (2 × 150 bp) on the NovaSeq system (Illumina) to generate an autosomal coverage of more than 30×.
Sample tracking quality control
Using a validated panel of 16 highly discriminatory biallelic SNPs30, we performed sample identity verification for specimens undergoing whole-exome or whole-genome sequencing. EDTA whole blood from each sample was processed using the Microlab STAR liquid handler (Hamilton) to dispense samples and TaqMan GTXpress Master Mix (Thermo Fisher Scientific) into custom 384-well plates preloaded with SNP-specific primers and probes. Real-time PCR was run on a QuantStudio 7 Flex system (Thermo Fisher Scientific), and genotype clusters were assigned using TaqMan Genotyper Software with manual review as needed. Corresponding SNP genotypes were independently extracted from NGS BAM files using an automated script and were compared to those from the PCR data using a standardized R-based pipeline31. Concordance was used to confirm sample identity and detect potential swaps, with non-template controls included to monitor contamination.
Bioinformatics pipelines and variant calling
Exome sequencing raw base call (BCL) files generated from the NovaSeq platform were converted to FASTQ format and demultiplexed using bcl2fastq2 version 2.20.0 (Illumina). Demultiplexing was carried out with the parameters –barcode-mismatches 1 and –no-lane-splitting. The resulting paired-end FASTQ files for each sample were assessed for quality using FastQC32 and MultiQC33 prior to downstream analysis.
Sequence alignment and variant calling were conducted using the Sentieon DNAseq pipeline version 202308 (Sentieon, Inc.)34. Reads were aligned to the human reference genome (GRCh37/hg19) using the Sentieon BWA-MEM algorithm with default settings and sample-specific read group tags. The resulting alignments were sorted and converted to BAM format, and duplicate reads were marked. Base quality score recalibration (BQSR) was performed using Sentieon QualCal, referencing known variant databases (Mills & 1000G Gold Standard Indels). Variant calling was performed per sample using the Sentieon Haplotyper algorithm. Variants with quality ≥ 30, read depth ≥ 10 and genotype quality ≥ 30 were categorized as high-quality variants and were further annotated, using VarSeq (Golden Helix) for allele frequency (Genome Aggregation Database)35, reported pathogenic or likely pathogenic status (ClinVar)36, reported disease-causing mutation status (HGMD)37 and predicted protein effects (RefSeq)38. Given the inability to accurately call the copy number of SMN1 using exome sequencing data, a predesigned proprietary assay targeting SMN1 (Bio-Rad, cat. no. 186-3500) by droplet digital PCR (ddPCR) technology was used. Data analysis was performed using QuantaSoft version 1.7.4.0917 (Bio-Rad) to determine copy number variation (CNV) at the SMN1 locus.
Raw whole-genome sequencing data were processed using DRAGEN (Dynamic Read Analysis for GENomics) version 4.3.1 (ref. 39) with the following alignment and variant calling parameters: ‘–enable-map-align true, –enable-map-align-output true, –enable-duplicate-marking true, –logging-to-output-dir true, –enable-variant-caller true, –enable-cnv true, –cnv-enable-self-normalization true, –cnv-enable-gcbias-correction true, –cnv-filter-length 1000, –repeat-genotype-enable true, –enable-sv true, –cnv-enable-tracks true and –enable-targeted true’. Alignment was performed against the human reference genome GRCh38 to generate variant call format (VCF) files that included single-nucleotide variants (SNVs) and short insertions and deletions (indels). DRAGEN-targeted caller functionality enabled CNV and variant calling in complex genomic regions, including CYP21A2, SMN1 and SMN2. This capability eliminated the need for ddPCR, thereby streamlining the screening process. A tertiary analysis platform, eVai (enGenome)40, was used to automate the annotation, classification and prioritization of SNVs and indels according to ACMG/AMP13 and ClinGen41 guidelines, exploiting the evidence gathered from well-selected omics resources (for example, ClinVar and gnomAD). Criteria requiring additional evidence, such as segregation or phasing data, are manually adjusted by the user.
Variant classification and identification of at-risk couples
Annotated variants by VarSeq (whole-exome sequencing) or eVai (whole-genome sequencing) were considered for reporting if they met one or more of the following criteria within the targeted 782 gene list (Supplementary Table 2): (1) classified as pathogenic or likely pathogenic in ClinVar; (2) designated as disease-causing mutations in the HGMD; or (3) novel predicted loss-of-function (nonsense, frameshift or canonical splice site ±1 or ±2) variants. All variants underwent classification by a genomic scientist according to ACMG/AMP guidelines. Only pathogenic or likely pathogenic variants were reported when both partners were carriers in the same gene, leading to an ‘at-risk’ report; otherwise, couples were reported as ‘low risk’.
This process was automated in eVai by applying the sample matcher functionality, a feature that allows direct comparison of two individuals at the gene level. This feature enables systematic detection of shared pathogenic or likely pathogenic variants across couples, as defined above. Once the filtered variant set was defined, the sample matcher function was activated to identify variants occurring in both partners within the same gene. The output consists of a list of gene-level co-carriage events. Each candidate was subsequently reviewed to verify inheritance consistency, zygosity and quality metrics and was evaluated for supporting evidence from ClinVar and the laboratory’s local database. Loss-of-function predictions were considered in the context of the disease mechanism of the gene involved. An internal validation of the eVai premarital screening workflow on a cohort of 17 couples, confirmed by orthogonal laboratory techniques, demonstrated 100% concordance with results from the eVai platform.
Screening by hemoglobin gel electrophoresis
Haemoglobinopathy evaluation was performed using (1) ion-exchange HPLC and (2) capillary zone electrophoresis (CZE), with reflex testing and confirmatory algorithms as described below. Peripheral venous blood (2–3 ml) was collected into K-EDTA tubes, gently mixed and stored at 2–8 °C. Analyses were performed within 2 days of collection. Specimens were equilibrated to room temperature and mixed before analysis.
Ion-exchange HPLC was performed on an automated system (Bio-Rad, VARIANT II) using the manufacturer’s β-thalassemia/hemoglobinopathy program and pre-packed cation-exchange analytical columns with proprietary mobile phases. Two-level HbA2/HbF controls and system calibrators were run per lot and per day. Hemoglobin fractions were separated based on ionic interactions with the cation-exchange resin under a programmed gradient. Fractions elute at characteristic retention times and were detected photometrically (415 nm). All samples were initially analyzed using ion-exchange HPLC. Results included quantification of HbA2 and HbF and provisional identification of hemoglobin variants based on characteristic retention times. Samples showing normal chromatograms with expected peaks (HbA0, HbA2 and HbF) and no abnormal fractions were reported directly. Any sample with abnormal, unidentified or overlapping peaks on HPLC was reflexed to CZE for confirmation.
CZE was performed on a multicapillary system (Sebia, CAPILLARYS 2 Flex Piercing) using alkaline buffer (approximate pH 9.4) and manufacturer-provided hemoglobin kits; two-level controls were run on the day of the run. At alkaline pH, hemoglobin species migrate in free solution within capillaries according to electrophoretic mobility. Separation was detected by absorbance and reported as zones with characteristic migration positions that allow quantitation of HbA, HbA2 and HbF and provisional identification of common variants (S, C, D and E). CZE provided separation of hemoglobin variants by electrophoretic mobility, allowing clarification of co-eluting peaks (for example, HbE versus HbA2) and confirmation of abnormal fractions detected by HPLC.
When HPLC and CZE results were concordant, the findings were finalized and reported with quantitative percentages. In cases of discordance or uncharacterized variants, further testing (such as molecular analysis) was recommended. Reports included HbA2 and HbF quantitation, identification of any hemoglobin variants and comments on clinical significance where applicable. All results were reviewed and verified by a pathologist before release.
Targeted Oxford Nanopore sequencing of HBA1 and HBA2
Peripheral blood was collected in K2-EDTA tubes and processed within standard storage conditions (2–8 °C). Genomic DNA was isolated using a validated silica column-based and magnetic bead-based extraction method optimized for compatibility with the AmplideX Nanopore Carrier Plus workflow (Qiagen, QIAsymphony). DNA yield as well as purity were initially determined spectrophotometrically (Thermo Fisher Scientific, NanoDrop), with an acceptable quality being defined as A260/A280 ratios of approximately 1.8 and A260/A230 ratios greater than 1.25. Integrity and concentration were then determined by the Qubit dsDNA HS Assay, and samples were stored in aliquots between −15 °C and −30 °C to avoid repeated freeze−thaw cycles. For PCR enrichment downstream, 40−60 ng of DNA was used per reaction in 2-µl final volume.
Molecular characterization of α-thalassemia was conducted using the AmplideX Nanopore Carrier Plus Kit (Asuragen) that enables targeted enrichment and long-read sequencing of HBA1 and HBA2. This system interrogates SNVs, indels, CNVs and structural variants, including common aberrations such as –SEA, –FIL, –THAI, –MED I/II and –20.5 and the 3.7-kb and 4.2-kb deletions. The multiplexed kit design consists of 14 amplicons providing full coverage of both HBA1 and HBA2 loci, with copy number normalization done against internal controls. The calibrator supplied by the kit was run in duplicate in every batch to ensure the accuracy of the kit in producing reproducible data.
Gene-specific amplification was carried out with Primer Mix C (for HBA1/HBA2 and HBB targets). In a total volume of 25 µl, the reaction contained 12.5 µl of 2× PCR Mix, 2.5 µl of Carrier Plus Primer Mix C, 5 µl of PCR Component 1, 3 µl of diluent and 2 µl of DNA or calibrator. Thermal cycling conditions were the following, set on a Bio-Rad C1000 Touch: initial denaturation at 98 °C for 5 minutes; 18 cycles of denaturation at 98 °C for 35 seconds; annealing at 62 °C for 35 seconds; extension at 68 °C for 6 minutes; and then a final extension at 68 °C for 10 minutes (total run time, approximately 2 hours, 45 minutes). A duplicate calibrator was included for copy number normalization. The amplicons had various sizes, ranging between 0.6 kb and 1.5 kb, optimized for the coverage of the known α-globin structural variations.
Gene-specific PCR amplicons were purified using AMPure XP beads to remove leftover primers. For Mix C, 17.5 µl of beads was used per 25-µl reaction volume (0.7× ratio), mixed well and allowed to incubate for 5 minutes at room temperature. The plate was then placed on the magnetic separation plate until the supernatant turned clear. Two washes with freshly prepared 80% ethanol were then carried out, using 200 µl of 80% ethanol each time, with the beads air dried for just 1 minute to avoid overdrying. Elution was performed with 20 µl of nuclease-free water for downstream processing. The barcoding PCR was performed with the ONT PCR Barcode 96 kit (EXP-PBC096). The 25-µl reaction volume contained 12.5 µl of 2× PCR Mix, 5 µl of PCR Component 1, 1.5 µl of diluent, 4 µl of purified amplicon and 2 µl of barcode primer. The thermal cycling conditions were as follows: 98 °C for 5 minutes, 14 cycles of 98 °C for 35 seconds, 55 °C for 35 seconds and 68 °C for 6 minutes, followed by a final extension at 68 °C for 10 minutes (overall, approximately 2 hours, 15 minutes). The purified barcoded libraries were quantified by means of the Qubit dsDNA HS Assay. Concentrations of all samples were ensured to be in the range of 5−60 ng. Samples with higher concentration were diluted with nuclease-free water. Samples were then normalized by mass within each mix. Mixes were then pooled based on molarity, and the final library was normalized to 160 fmol in 50 µl for adapter ligation. End repair and dA-tailing were performed with the NEBNext Ultra II End Repair/dA-Tailing Module, and adapters were ligated using the ONT SQK-LSK114 kit. The final libraries were bead purified and eluted according to the manufacturer’s instructions before sequencing.
Prepared libraries were loaded onto MinION R10.4.1 flow cells following pore check and priming procedures. Each sequencing run incorporated up to 96 barcoded samples pooled across kits, yielding approximately 20 Gb of data per flow cell. Sequencing was initiated using MinKNOW software with live basecalling and barcode demultiplexing. For secondary analysis, the AmplideX One Reporter Analysis Module (Asuragen) was used to automate genome alignment, variant detection, copy number estimation, structural variant calling and annotation against ClinVar.
CYP21A2 gene analysis
Samples with possible variants identified in the CYP21A2 gene by short-read whole-exome or whole-genome sequencing were referred to an external clinical laboratory to confirm findings using clinically validated assays. In brief, a combined testing approach involving long-range PCR amplification, bidirectional sequencing and multiplex ligation-dependent probe amplification (MLPA) was used to identify sequence variants and CNVs in the CYP21A2 gene. PCR amplifications were used to determine the presence or absence of the functional CYP21A2 gene, the CYP21A1P pseudogene and potential CYP21A2::CYP21AP hybrids. Bidirectional full-gene sequence analysis, including a portion of the promoter, 5′ untranslated regions (UTRs) and 3′ UTRs, was performed on the CYP21A2 gene and the CYP21A2::CYP21AP hybrids (if present), to test for the presence of sequence variants. MLPA was used to determine the copy number of the 5′ and 3′ regions of the CYP21A2 functional gene and the CYP21A1P pseudogene.
Genomic relatedness
To estimate genomic relatedness, we used the Somalier tool16. In brief, 17,766 polymorphic autosomal sites, distributed across the genome, were inspected across samples. The counts of reference and alternate alleles for each site were converted into genotypes and used to compute a relatedness coefficient between pairs of samples.
Analytical framework
Data processing, figure generation and statistical analysis were performed using Python (version 3.13.5) and R (version 4.5.2).
Reporting summary
Further information on research design is available in the Nature Portfolio Reporting Summary linked to this article.
Data availability
All underlying data used to generate Figs. 2–4 and Supplementary Fig. 1 are available in statistical-source-data.xlsx and Supplementary Data.xlsx. All aggregate deidentified sequencing statistics, as well as disease-causing variants across all couples and genes included in premarital screening and survey results of healthcare providers and at-risk couples, are provided in Supplementary Tables 1–9. Source data are provided with this paper.
References
Chekroun, I. et al. Genomics of rare diseases in the Greater Middle East. Nat. Genet. 57, 505–514 (2025).
Delatycki, M. B. et al. International perspectives on the implementation of reproductive carrier screening. Prenat. Diagn. 40, 301–310 (2020).
Kirk, E. P. et al. Nationwide, couple-based genetic carrier screening. N. Engl. J. Med. 391, 1877–1889 (2024).
Chekroun, I., Rabea, F., Jain, R., Alsheikh-Ali, A. & Abou Tayoun, A. Premarital genomic screening in Arab populations of the Middle East. Nat. Med. 31, 364–365 (2025).
Strande, N. T. et al. Evaluating the clinical validity of gene-disease associations: an evidence-based framework developed by the Clinical Genome Resource. Am. J. Hum. Genet. 100, 895–906 (2017).
DiStefano, M. T. et al. The Gene Curation Coalition: a global effort to harmonize gene-disease evidence resources. Genet. Med. 24, 1732–1742 (2022).
United Arab Emirates Ministry of Health and Prevention. Genetic testing as part of premarital screening for Emiratis. https://mohap.gov.ae/en/w/genetic-testing-as-part-of-premarital-screening-for-emiratis (2024).
Lazarin, G. A. & Haque, I. S. Expanded carrier screening: a review of early implementation and literature. Semin. Perinatol. 40, 29–34 (2016).
Lazarin, G. A. et al. Systematic classification of disease severity for evaluation of expanded carrier screening panels. PLoS ONE 9, e114391 (2014).
Jain, R. et al. Pathogenic variation underlying rare diseases in an Arab population: implications for screening programs. Genet. Med. Open 3, 103446 (2025).
El Naofal, M. et al. The genomic landscape of rare disorders in the Middle East. Genome Med. 15, 5 (2023).
Alkhnbashi, O. S. et al. AVDB: the Arab Variation and Disease Burden Database. Preprint at bioRxiv https://doi.org/10.1101/2025.08.24.671996 (2025).
Richards, S. et al. Standards and guidelines for the interpretation of sequence variants: a joint consensus recommendation of the American College of Medical Genetics and Genomics and the Association for Molecular Pathology. Genet. Med. 17, 405–424 (2015).
Abou Tayoun, A. N. et al. Recommendations for interpreting the loss of function PVS1 ACMG/AMP variant criterion. Hum. Mutat. 39, 1517–1524 (2018).
Executive Council Resolution No. 49: Concerning the Rules for Benefiting from Al Amal Initiative. https://dlp.dubai.gov.ae/Legislation%20Reference/2017/Executive%20Council%20Resolution%20No.%20(49)%20of%202017%20Concerning%20the%20Rules%20for%20Benefiting%20from%20Al%20Amal%20Initiative.html (2017).
Pedersen, B. S. et al. Somalier: rapid relatedness estimation for cancer and germline studies using efficient genome sketches. Genome Med. 12, 62 (2020).
Reiner, J. et al. Incidental molecular diagnoses and heterozygous risk alleles in a carrier screening cohort. Genet. Med. 25, 100317 (2023).
Lü, Y. et al. Incidental identification of potentially affected individuals through expanded carrier screening during preconception or early pregnancy. Prenat. Diagn. 45, 1151–1159 (2025).
al-Gazali, L. I. et al. Consanguineous marriages in the United Arab Emirates. J. Biosoc. Sci. 29, 491–497 (1997).
Lu, J. et al. Clinical application of expanded carrier screening based on next-generation sequencing in the Chinese population. Arch. Gynecol. Obstet. 312, 949–957 (2025).
Reches, A. et al. Expanded targeted preconception screening panel in Israel: findings and insights. J. Med. Genet. 61, 783–787 (2024).
Bennett, R. L. et al. Genetic counseling and screening of consanguineous couples and their offspring: recommendations of the National Society of Genetic Counselors. J. Genet. Couns. 11, 97–119 (2002).
Mor-Shaked, H. et al. Parental exome analysis identifies shared carrier status for a second recessive disorder in couples with an affected child. Eur. J. Hum. Genet. 29, 455–462 (2021).
Bittles, A. Consanguinity and its relevance to clinical genetics. Clin. Genet. 60, 89–98 (2001).
Bromiker, R., Glam-Baruch, M., Gofin, R., Hammerman, C. & Amitai, Y. Association of parental consanguinity with congenital malformations among Arab newborns in Jerusalem. Clin. Genet. 66, 63–66 (2004).
Bittles, A. H. & Neel, J. V. The costs of human inbreeding and their implications for variations at the DNA level. Nat. Genet. 8, 117–121 (1994).
Jameel, T. et al. Consanguineous marriages, premarital screening, and genetic testing: a survey among Saudi university students. Front. Public Health 12, 1328300 (2024).
Al-Shafai, M., Al-Romaihi, A., Al-Hajri, N., Islam, N. & Adawi, K. Knowledge and perception of and attitude toward a premarital screening program in Qatar: a cross-sectional study. Int. J. Environ. Res. Public Health 19, 4418 (2022).
Rabea, F. et al. Spinal muscular atrophy genetic epidemiology and the case for premarital genomic screening in Arab populations. Commun. Med. 4, 119 (2024).
Pengelly, R. J. et al. A SNP profiling panel for sample tracking in whole-exome sequencing studies. Genome Med. 5, 89 (2013).
R Core Team R: A Language and Environment for Statistical Computing (R Core Team, 2021).
Andrews, S. FastQC: a quality control tool for high throughput sequence data. Babraham Bioinformatics http://www.bioinformatics.babraham.ac.uk/projects/fastqc/ (2010).
Ewels, P., Magnusson, M., Lundin, S. & Käller, M. MultiQC: summarize analysis results for multiple tools and samples in a single report. Bioinformatics 32, 3047–3048 (2016).
Kendig, K. I. et al. Sentieon DNASeq variant calling workflow demonstrates strong computational performance and accuracy. Front. Genet. 10, 736 (2019).
Chen, S. et al. A genomic mutational constraint map using variation in 76,156 human genomes. Nature 625, 92–100 (2024).
Landrum, M. J. et al. ClinVar: improving access to variant interpretations and supporting evidence. Nucleic Acids Res. 46, D1062–D1067 (2018).
Cooper, D. N., Ball, E. V. & Krawczak, M. The human gene mutation database. Nucleic Acids Res. 26, 285–287 (1998).
Goldfarb, T. et al. NCBI RefSeq: reference sequence standards through 25 years of curation and annotation. Nucleic Acids Res. 53, D243–D257 (2025).
Behera, S. et al. Comprehensive genome analysis and variant detection at scale using DRAGEN. Nat. Biotechnol. 43, 1177–1191 (2025).
Nicora, G., Zucca, S., Limongelli, I., Bellazzi, R. & Magni, P. A machine learning approach based on ACMG/AMP guidelines for genomic variant classification and prioritization. Sci. Rep. 12, 2517 (2022).
Riggs, E. R. et al. Technical standards for the interpretation and reporting of constitutional copy-number variants: a joint consensus recommendation of the American College of Medical Genetics and Genomics (ACMG) and the Clinical Genome Resource (ClinGen). Genet. Med. 22, 245–257 (2020).
Acknowledgements
We would like to acknowledge R. Aboshaar and R. Kazmouz for their efforts to support this work. The premarital carrier screening program is mandated and funded by the UAE government.
Author information
Authors and Affiliations
Contributions
K.A., R.S., S. Shenbagam and S. Sinha collected and analyzed data, generated figures and revised the manuscript. S.Y., R.A., A. Abdulbaki, A. Alyassi and M.E.N. performed short-read sequencing. R.J., S.R., S. Sinha, R.S., M.S.H., M.S. and A.A.T. analyzed data, interpreted and reported variants in the 782 genes. S.Y. performed long-read ONT sequencing for HBA1 and HBA2. S.R. analyzed long-read sequencing data. S. Shenbagam, A.T., B.J., O. Aldafrawy, M.F., S.A., F.A. and A. Albasti helped in recruitment and counseling couples. K.A., S. Shenbagam, A.T., S.A. and F.A. conducted the participant (at-risk couples) and healthcare provider surveys and analyzed the data. I.C., F.R., O.S. Alkhnbashi and S.K. helped with analysis and revised the manuscript. I.J. helped with thalassemia genetic data analysis. D.E. performed HPLC and CBC testing. H.K., H.A.S., M.A. and A.A.-A. supported the establishment of the referral network. A.A.T. has been the primary investigator of the study, supervised the work and generated the first draft of the manuscript.
Corresponding author
Ethics declarations
Competing interests
The authors declare no competing interests.
Peer review
Peer review information
Nature Medicine thanks Saumya Jamuar, Teri Manolio and Harsh Sheth for their contribution to the peer review of this work. Peer reviewer reports are available. Primary Handling Editor: Liam Messin, in collaboration with the Nature Medicine team.
Additional information
Publisher’s note Springer Nature remains neutral with regard to jurisdictional claims in published maps and institutional affiliations.
Supplementary information
Supplementary Information (download PDF )
Supplementary content, Supplementary Fig. 1 and Supplementary Files 1–3.
Supplementary Tables (download XLSX )
Supplementary Tables 1–9.
Source data
Rights and permissions
Open Access This article is licensed under a Creative Commons Attribution-NonCommercial-NoDerivatives 4.0 International License, which permits any non-commercial use, sharing, distribution and reproduction in any medium or format, as long as you give appropriate credit to the original author(s) and the source, provide a link to the Creative Commons licence, and indicate if you modified the licensed material. You do not have permission under this licence to share adapted material derived from this article or parts of it. The images or other third party material in this article are included in the article’s Creative Commons licence, unless indicated otherwise in a credit line to the material. If material is not included in the article’s Creative Commons licence and your intended use is not permitted by statutory regulation or exceeds the permitted use, you will need to obtain permission directly from the copyright holder. To view a copy of this licence, visit http://creativecommons.org/licenses/by-nc-nd/4.0/.
About this article
Cite this article
Alblooshi, K., Sharaf, R., Shenbagam, S. et al. Citywide premarital genomic screening in a Middle Eastern population. Nat Med 32, 1511–1518 (2026). https://doi.org/10.1038/s41591-026-04251-7
Received:
Accepted:
Published:
Version of record:
Issue date:
DOI: https://doi.org/10.1038/s41591-026-04251-7



