Abstract
DNA methylation profiling offers unique insights into human development and diseases. Often the analysis of complex tissues and cell mixtures is the only feasible option to study methylation changes across large patient cohorts. Since DNA methylomes are highly cell type specific, deconvolution methods can be used to recover cell type–specific information in the form of latent methylation components (LMCs) from such ‘bulk’ samples. Reference-free deconvolution methods retrieve these components without the need for DNA methylation profiles of purified cell types. Currently no integrated and guided procedure is available for data preparation and subsequent interpretation of deconvolution results. Here, we describe a three-stage protocol for reference-free deconvolution of DNA methylation data comprising: (i) data preprocessing, confounder adjustment using independent component analysis (ICA) and feature selection using DecompPipeline, (ii) deconvolution with multiple parameters using MeDeCom, RefFreeCellMix or EDec and (iii) guided biological inference and validation of deconvolution results with the R/Shiny graphical user interface FactorViz. Our protocol simplifies the analysis and guides the initial interpretation of DNA methylation data derived from complex samples. The harmonized approach is particularly useful to dissect and evaluate cell heterogeneity in complex systems such as tumors. We apply the protocol to lung cancer methylomes from The Cancer Genome Atlas (TCGA) and show that our approach identifies the proportions of stromal cells and tumor-infiltrating immune cells, as well as associations of the detected components with clinical parameters. The protocol takes slightly >3 d to complete and requires basic R skills.
Similar content being viewed by others
Introduction
DNA methylation, preferentially occurring at CpG dinucleotides in mammalian genomes, correlates with cell type identity and differentiation stage1. Importantly, the methylation states of particular CpGs can be used as powerful biomarkers for various conditions, including cancer2,3,4, inflammatory diseases5 and aging6. To facilitate such findings, large international consortia, including the International Human Epigenome Consortium (IHEC)7, the German Epigenome Project (DEEP; Deutsches Epigenom Programm)1 and the European initiative BLUEPRINT8, are generating genome-wide DNA methylation maps (or DNA methylomes) of primary tissue samples and isolated cell populations. However, DNA methylomes obtained from bulk samples are intrinsically heterogeneous, and can be additionally affected by aging, sex and technical confounders. Computational methods for the integration of large-scale DNA methylation datasets, and capable of delineating such complex methylomes into biologically distinct components of variability, are of paramount importance9.
Deconvolution methods dissect methylomes of cell mixtures into their basic constituents10. In case reference DNA methylomes of purified cell types are available, they can be used to infer the proportions of different cell types across the samples. Multiple reference-based methods have been proposed11,12,13,14,15,16 and are reviewed elsewhere17 (summarized in Supplementary Table 1). Another class of deconvolution methods allows for the composition-adjusted identification of differentially methylated regions in epigenome-wide association studies (EWAS) without explicitly computing the cell type proportions18,19. When reference methylomes and other prior information are partially or completely absent, semi-reference-free20 or fully reference-free21,22,23,24,25 deconvolution methods can be applied (Supplementary Table 1). Reference-free methods are of particular benefit for poorly characterized, complex systems such as brain, and solid tumors, where adequate reference profiles are especially hard to obtain. Furthermore, the interpretation of deconvolution results is challenging in case prior information about the investigated biological system is limited. Here, we present a comprehensive pipeline that facilitates reference-free deconvolution, starting from raw DNA methylation data through to result interpretation. Although we focus on MeDeCom23 as a representative method, the protocol is not limited to a single deconvolution strategy and can be used in combination with other available tools (RefFreeCellMix21 and EDec22).
Development of the protocol
Reference-free deconvolution is a computationally demanding task, for which several methods have been proposed, along with the tools implementing them (Supplementary Table 1). In a pilot benchmark of three published reference-free deconvolution tools (MeDeCom, RefFreeCellMix and EDec), we found that their performance differences were marginal, both on fully synthetic and in silico mixed experimental datasets26. In fact, the quality and information content of the input DNA methylation matrix had a higher impact upon the accuracy than the choice of the deconvolution tool. Thus, deconvolution algorithms a priori rely on thorough data preprocessing and feature selection, especially if the differences between the underlying components are small. Furthermore, the biological interpretation of deconvolution results is often challenging, in particular for beginners with limited bioinformatic experience. To facilitate the analysis and interpretation of complex DNA methylation data, we developed a comprehensive, three-stage protocol, which includes critical preprocessing and interpretation steps in addition to the actual deconvolution. The protocol, schematically outlined in Fig. 1, consists of three main stages: (i) meticulous preprocessing of DNA methylation data, including stringent, quality-adapted CpG filtering, elimination of potential confounding factors using ICA and feature selection; (ii) reference-free methylome deconvolution; (iii) interpretation of deconvolution results with a user-friendly R/Shiny-based interface, enabling the generation of novel biological insights. A glossary of commonly used abbreviations is provided in Box 1.
DNA methylation data from any technology yielding single CpG methylation calls can be used. Methylation data are first processed using DecompPipeline, which includes data import, preprocessing, accounting for confounders and feature selection. MeDeCom, RefFreeCellMix or EDec can be used to perform deconvolution of the input methylation matrix (dimension m CpGs × n samples) into the LMCs and the proportions matrix (dimension K LMCs × n samples). A grid of values for the regularization parameter λ and the number of components K has to be specified. The resulting matrices are then validated and interpreted using the R/Shiny visualization tool FactorViz. The numbers in parentheses represent procedure steps in the presented protocol.
The development of the protocol focused on the following three aspects:
-
(i)
Data preprocessing is key to the overall success of the deconvolution. The first stage of our protocol (DecompPipeline) comprises removal of unreliable or otherwise problematic measurements using the popular RnBeads software package for handling DNA methylation data27,28. Age, sex or donor genotype can have a strong influence on the methylome, and investigators may want to adjust for these in their analyses29,30, that is, to consider these factors as confounders. Therefore, we argue that accounting for confounding factors, using methods such as ICA31, is crucial in obtaining biologically relevant results. As the final processing step, a CpG subset selection determines sites that are associated with, for instance, cell type identity or any other phenotypic trait of interest.
-
(ii)
The prepared, high-quality data matrix can be processed using one of the reference-free deconvolution tools (Supplementary Table 1). These methods decompose the input DNA methylation matrix into a matrix of LMCs (T) and a matrix of proportions (A). The LMCs correspond to major sources of variation in the methylome including, but not limited to, methylomes of underlying cell types, whereas the proportions quantify their relative contribution to each bulk methylome. In the second stage of the protocol, we use MeDeCom23, our own method based on regularized non-negative matrix factorization (NMF) for this purpose, but the protocol seamlessly integrates with other deconvolution tools.
-
(iii)
Although reference-free deconvolution is flexible with respect to the investigated system, the interpretation of deconvolution results, especially of the LMC matrix T, can be challenging. In addition to cell type profiles, LMCs reflect multiple drivers of biological and technical variability. Furthermore, validating the proportions and LMCs is not trivial, since the space of possible solutions is large and the cellular composition is typically unknown. To guide users, we implemented most of the interpretation functionality as a specialized R/Shiny-based graphical user interface (FactorViz).
Applications of the method
Reference-free deconvolution is the method of choice for studying the heterogeneity of DNA methylomes in biological systems with limited prior knowledge about their cellular composition, or in case of missing reference profiles. This includes EWAS using material from difficult-to-access or insufficiently characterized organs and tissues, such as human brain, as well as solid tumors. Previously, we and others have used this approach to understand the cellular heterogeneity in placenta32, multiple sclerosis33, breast cancer22 and cholangiocarcinoma34. Reference-free deconvolution is particularly useful to dissect tumor heterogeneity, for example, to study the effect of tumor-infiltrating immune cells on the tumor microenvironment35. Furthermore, identified LMCs can correlate with tumor size, location, metastasis state and mutational burden. Since, in general, tumors show a high degree of sample-to-sample variation, methylome deconvolution can detect similarities among different types of cancers to define pan-cancer and cancer type–specific markers. If a particular cancer induces changes in the DNA methylation pattern of the tumor stroma, these changes are likely to be missed by reference-based methods, but not by reference-free methods.
In the original publication, along with the validation on simulated data and in silico cell type mixtures, MeDeCom was applied to a brain frontal cortex dataset, successfully identifying neuronal and glia fractions, as well as detecting additional LMCs, which could be linked to features of Alzheimer’s disease23. We anticipate successful application of reference-free deconvolution in similar scenarios. Furthermore, although for blood-based studies reference methylomes exist36 and reference-based methods perform generally well, reference-free deconvolution can be useful in case of severely altered blood composition, for example, due to an overproduction of rare cell types. Finally, in the case of blood and other similarly well-characterized tissues, MeDeCom can be applied in a semi-supervised fashion, that is, comparing the obtained LMCs with available reference profiles. This enables easy recovery of known signatures, and allows for detection of additional unknown LMCs.
Single-cell technologies are steadily improving, and cell-level DNA methylomes will become increasingly available in the future37,38. Nevertheless, we expect that the deconvolution of large-scale bulk tissue datasets will remain a useful complement to single-cell DNA methylation profiling, which still suffers from high costs, low sample throughput and data sparsity. We envision that both approaches could be successfully used in combination, for example, single-cell profiling for several reference samples in controlled study settings followed by deconvolution of bulk methylomes from large patient cohorts, where the single-cell profiles can be used for interpretation of the LMCs. Finally, the deconvolution of more accessible bulk methylomes can be used to integrate them with single-cell profiles of other data modalities, such as single-cell transcriptomes and chromatin accessibility maps, which are generally easier to obtain than single-cell methylation profiles
Experimental design
Our protocol is divided into three main stages: (i) data preprocessing, (ii) deconvolution and (iii) interpretation, which are described in detail below (see also Fig. 1).
Data preprocessing
We implemented the data preprocessing stage of the protocol as a new R package (DecompPipeline) that integrates quality filtering, adjustment for confounding factors and feature selection into a single, easy-to-use workflow. For loading, formatting and storing the DNA methylation data, we recommend our recently updated and extended RnBeads package28.
Data import. Genome-wide DNA methylation can be profiled using different technologies such as whole-genome bisulfite sequencing (WGBS)39, reduced-representation bisulfite sequencing (RRBS)40 or Illumina Infinium microarrays41. In this protocol, we focus on 450k microarray data due to their larger sample sizes that increase the efficiency of deconvolution, but the pipeline can also be applied in a slightly modified version to Illumina EPIC data. Additionally, our pipeline is applicable to any other data type that provides DNA methylation calls at single CpG resolution, including RRBS and WGBS, after adjusting specific steps within the pipeline. In addition to raw DNA methylation data, phenotypic information, such as age and sex, is required and converted into the internal RnBeads27,28 data structure. The input is checked for data quality using RnBeads’ reporting functionality. Preprocessed data can also directly be used as a DNA methylation data matrix, which enables integration with further DNA methylation processing tools such as minfi42, wateRmelon43, or ChAMP44.
Quality filtering. DecompPipeline performs quality-based filtering of CpGs across the samples in several steps (Box 2). First, CpGs are filtered according to a (bead) coverage threshold across the samples, and overall signal intensity (microarrays) or read coverage (bisulfite sequencing) outliers are removed. Missing values can either be completely discarded from the dataset or imputed45. We further remove sites overlapping annotated or estimated single-nucleotide polymorphisms (SNPs)46, sites on the sex chromosomes and cross-reactive sites47,48. Infinium data can be normalized before downstream analysis, and further sample properties can be inferred, such as the overall immune cell content using the LUMP algorithm49 or the epigenetic age30.
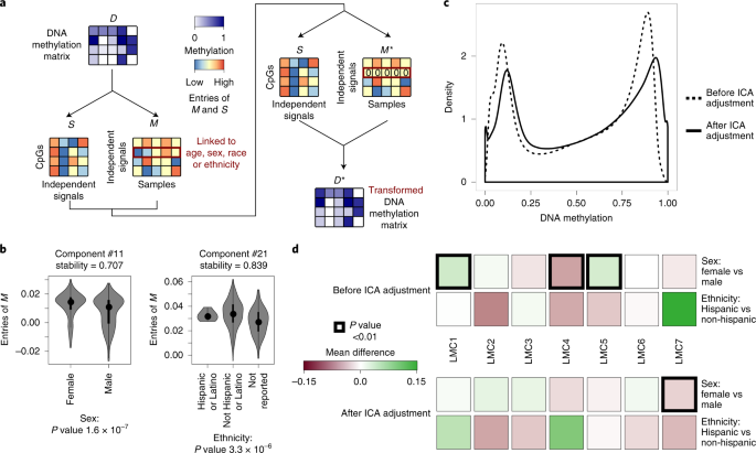
Covariate adjustment using ICA. DNA methylomes can be affected by various sources of variability, of both a biological and technical nature, that might mask the signals of interest. Deciding which of the detected components is of relevance for the investigated system and which components are associated with unwanted sources of variation (confounding factors) is a critical choice to be made by the user. For instance, components linked to age may be of interest in some investigated systems but be confounders for tumor heterogeneity in another setting. We use ICA31 as a data-driven dimensionality reduction method that performs a matrix decomposition to adjust for a given set of confounders. ICA divides the experimentally observed data matrix Dmn into k independent signals Smk mixed with the coefficients of Mkn:
where m and n are the number of features (methylation sites) and samples, respectively. In contrast to the NMF performed by MeDeCom, the entries of the matrices are not bounded to the interval [0, 1]. The weight matrix M can be linked to confounding factors, including sex, experimental batch effects or platform biases. As the method separates the original methylation profiles into statistically independent signals, the influence of these factors on the methylation profiles can be attributed to particular CpGs, which can be removed or the weights (rows of M) of the corresponding components can be set to zero50. Given that the influence of the investigated confounding factors is small, we recommend setting the corresponding components to zero and reconstructing an adjusted data matrix.
A pitfall of applying ICA to DNA methylation data is the smoothing of the beta value distribution during ICA-based data transformation. Thus, a post-processing step is required to bring beta values into the expected range. To achieve this, reconstructed values are linearly rescaled to set the 1st and 99th percentiles to beta values of 0 and 1. Finally, to reduce the stochasticity of the ICA decomposition, we apply the consensus ICA approach51. ICA is executed multiple times, and the resulting matrices S and M are averaged between the runs. The stability of the components is estimated as the coefficient of determination (R2) between the columns of S observed in different runs. The optimal number of independent components can be selected in a single run during a pre-analysis phase, which does not require consensus runs. We exhaustively try all numbers of components in a defined range for each of the confounding factors selected. ANOVA analysis reveals dependencies between ICA weights and the factor. We return the number of components resulting in the lowest P-value in the ANOVA test.
Selection of informative CpG subsets. To obtain interpretable deconvolution results, further feature selection is required, since, for instance, low-variability CpGs do not contribute to signature recovery but do add to the computational runtime. The use of prior knowledge about the underlying cell types, for instance known cell type–specific CpGs, is the best option, if such knowledge is available11,22. In the absence of prior knowledge about the biological system of interest, typical strategies for feature selection include selecting the most highly variable sites, the ones with the highest loadings on the first few principal components, or a random selection. DecompPipeline provides 14 options to select CpG subsets (Table 1), and multiple options can be included in a single execution of the pipeline.
Performing deconvolution using MeDeCom
Reference-free deconvolution methods, such as RefFreeCellMix21, EDec22 or MeDeCom23, estimate the matrix of LMCs (T) and the matrix of proportions (A) based on the DNA methylation matrix (D) of sites selected in the previous step by means of NMF. We focus on MeDeCom, but the pipeline similarly supports RefFreeCellMix and EDec. MeDeCom optimizes the squared Frobenius norm of the difference between the true (measured) methylation matrix D and the matrix product of T and A (Fig. 1, middle) as the objective function. Desired properties of the factor matrices, that is, restriction to the interval [0, 1] (T and A) with column sums equal to 1 (A), are enforced by respective constraints on their entries. Furthermore, MeDeCom penalizes the entries of T that are not equal to 0 or 1 using quadratic regularization (maximal at entries equal to 0.5) controlled by the regularization parameter λ:
This optimization problem is solved using an alternating optimization scheme, which fits either A or T while keeping the other fixed during each of its iterations. Selecting suitable values for the regularization parameter (λ) and the number of latent components (K) is assisted by a cross-validation scheme that leaves out columns of D. Typically, a grid search for different values of K and λ is performed to determine the most suitable number of components and regularization, respectively. To reduce the running time substantially, we recommend activating the parallel processing options on standalone workstations, or to use a high-performance computing cluster. The resulting solutions of the deconvolution problem are stored on disk and can be used for downstream interpretation.
Interpretation of deconvolution results
In contrast to the reference-based case, the interpretation of reference-free deconvolution results is non-trivial. MeDeCom produces a matrix of LMCs and a matched proportion matrix, both of which need to be biologically validated and interpreted. To facilitate an interactive interpretation, we created the semi-automated visualization tool FactorViz. FactorViz is an R/Shiny-based user interface with guidelines and functions for comprehensive biological inference. Initially, one of the possible MeDeCom solutions has to be chosen by selecting the parameters K and λ based on the cross-validation error. To investigate the potential influences of covariates upon the estimated proportions and corresponding LMCs, the resulting proportion matrix is linked to technical or phenotypic traits using association tests. Furthermore, proportions can be linked to the expression of marker genes, or specific properties of the analyzed dataset such as survival time52. To annotate LMCs functionally, we determine the sites that are specifically hypomethylated in an LMC in comparison with the median of the remaining LMCs, and treat the obtained sites as LMC specific. These sites are then used for Gene Ontology (GO)53 and LOLA54 enrichment analysis to associate the respective LMCs with functional categories, pathways and genomic features. Finally, the LMC matrix can be compared with available reference cell type profiles.
Level of expertise needed to implement the method
DecompPipeline, MeDeCom and FactorViz are R packages and thus require some minimal prior experience with the R programming language. Basic knowledge of the Unix command line interface is recommended for data handling. To follow the steps of this protocol, one only needs a few R function calls, but the function parameters need to be tailored to the target dataset. The graphical user interface FactorViz presents plots, which require a minimum knowledge of DNA methylation data and matrix factorization.
Limitations
Since MeDeCom tests the selected combinations of the regularization parameter λ, the number of LMCs K and several feature selection methods, the number of basic deconvolution jobs can reach 10,000 or more. Thus, reference-free deconvolution is a computationally demanding task that requires high-performance computing infrastructure. When applied to larger datasets, that is, several hundreds to thousands of samples and hundreds of thousands to millions of selected CpGs, the deconvolution can take several days to finish, even on larger machines. Furthermore, the obtained LMC matrix needs to be biologically interpreted, which requires user interaction and input. Fully automated biological inference of deconvolution results will be part of the next development steps of the protocol. Accounting for confounding factors, especially for those that might have a strong influence on the methylome, can lead to a substantially modified DNA methylation data matrix. The proposed pipeline provides diagnostic plots, but user interaction is still required to determine whether the effect of a particular covariate is to be removed, and how this should be performed.
Materials
Equipment
Hardware
We recommend executing the proposed protocol on large systems with, for example, 128 GB of operative memory and 32 cores for a dataset of the size of the example dataset used to demonstrate this protocol (461 samples, 485,577 CpGs). For larger datasets, such as bisulfite sequencing data, we recommend the use of a high-performance computing cluster or a cloud environment, such that the pipeline can automatically distribute jobs across different machines. Linux is the preferred operating system, and the protocol was executed on a Debian Wheezy server with 32 cores and 128 GB of main memory.
Software
Critical
The proposed protocol requires a functional R installation, or Docker as an alternative. MeDeCom, FactorViz and DecompPipeline can be directly obtained from GitHub on Linux and Windows systems, and a binary release of MeDeCom has been deposited on GitHub for MacOS. Furthermore, to facilitate portability to other platforms, and in case of installation problems, we provide a Docker container. Table 2 lists the operating systems and associated R-versions for which the protocol has been installed and tested.
-
DecompPipeline https://github.com/CompEpigen/DecompPipeline
-
FactorViz https://github.com/CompEpigen/FactorViz
-
consensusICA https://gitlab.com/biomodlih/consica
-
The pipeline behind our protocol is also implemented as a Docker container available from DockerHub https://hub.docker.com/r/mscherer/medecom
-
Supplementary resources and R scripts used to generate the figures are available from http://epigenomics.dkfz.de/DecompProtocol
Input data
We used publicly available data from TCGA (https://www.cancer.gov/tcga) investigating lung adenocarcinoma (dataset TCGA-LUAD55, https://portal.gdc.cancer.gov/legacy-archive/search/f) corresponding to 461 samples assayed using the Illumina 450k microarray, since lung cancer has high cellular and molecular heterogeneity56. The clinical metadata and the manifest file of the samples are available at https://portal.gdc.cancer.gov/projects/TCGA-LUAD and were downloaded through the TCGA legacy archive on 23 January 2019. We used the Genomic Data Commons (GDC) data download tool (https://gdc.cancer.gov/access-data/gdc-data-transfer-tool) together with the manifest file to download the intensity data (IDAT) files and associated metadata. In addition to the presented use case, the protocol supports data generated using the Illumina EPIC array after minor modifications, and bisulfite sequencing data, provided that the filtering options have been adjusted accordingly.
Procedure
Critical
This protocol has been executed on a Linux system. For instructions on how to employ it on other operating systems, please also see ‘Experimental design’ section, ‘Equipment’ section and Table 2.
Critical
Additional resources for the protocol, intermediate results and useful R code snippets are available at http://epigenomics.dkfz.de/DecompProtocol/.
Critical
Except where explicitly indicated otherwise, all the code listings below are to be executed in an R terminal.
Installation
Timing 2 h
-
1
If R is not yet installed, follow the instructions at https://cran.r-project.org/.
-
2
To install the software packages on a Linux operating system, follow option A. For a MacOS-based installation follow option B, and for a Windows-based installation follow option C. Proceed to option D to install the software using Docker, irrespective of the operating system.
-
(A)
Linux:
-
(i)
Invoke R on the command line and install the ‘devtools’ package. Install the software packages needed for deconvolution directly from GitHub: MeDeCom, DecompPipeline, and FactorViz, as well as RnBeads using Bioconductor.
install.packages(c("devtools","BiocManager","tidyverse")) BiocManager::install(c("RnBeads", "RnBeads.hg19", "RnBeads.mm10", "RnBeads.hg38"), dependencies=TRUE) library(devtools) devtools::install_github(c("lutsik/MeDeCom", "CompEpigen/DecompPipeline","CompEpigen/FactorViz")) library(DecompPipeline)
-
(i)
-
(B)
MacOS:
-
(i)
Retrieve the binary version of MeDeCom from GitHub using the ‘install.packages’ R-command.
install.packages(c("devtools","BiocManager","tidyverse")) BiocManager::install(c("RnBeads", "RnBeads.hg19", "RnBeads.mm10", "RnBeads.hg38"), dependencies=TRUE)
Afterward, you can install the remaining packages similar to the Linux case.
install.packages("https://github.com/lutsik/MeDeCom/releases/download/v1.0.0/MeDeCom_1.0.0.tgz",repos=NULL,type="binary")
devtools::install_github( c("CompEpigen/DecompPipeline","CompEpigen/FactorViz")) library(DecompPipeline)
-
(i)
-
(C)
Windows:
-
(i)
A dedicated branch in the GitHub repository handling installation on Windows machines is available and can be installed similar to the Linux case. Start RGui, RStudio or a similar graphical R interface, or alternatively start R in Windows Terminal/PowerShell and type the following:
install.packages(c("devtools","BiocManager","tidyverse")) BiocManager::install(c("RnBeads", "RnBeads.hg19", "RnBeads.mm10", "RnBeads.hg38"), dependencies=TRUE) library(devtools) devtools::install_github("lutsik/MeDeCom",ref="windows") devtools::install_github( c("CompEpigen/DecompPipeline","CompEpigen/FactorViz")) library(DecompPipeline)
-
(i)
-
(D)
Cross-platform installation using Docker:
-
(i)
If not yet available, install Docker on your machine. The Docker website (https://docs.docker.com) provides detailed installation instructions for all major operating systems and computational environments, including Linux, Windows and MacOS. Specifically, on Windows follow the instructions at https://docs.docker.com/docker-for-windows/install/.
-
(ii)
After successful installation, start Docker desktop, be sure that an X Server is running, open a new terminal window and type:
# Operating system terminal # Windows docker run -e DISPLAY=<YOUR_IP>:0.0 -it mscherer/medecom # Linux/MacOS xhost +"local:docker@" docker run --env DISPLAY=$DISPLAY --privileged --volume $XAUTH:/root/.Xauthority --network=host --volume /tmp/.X11-unix:/tmp/.X11-unix --rm --rm -it mscherer/medecom
-
(i)
-
(A)
Data retrieval
Timing 5 h
Critical
Before starting the data retrieval, create a working directory on a file system partition with sufficient storage capacity. Throughout the analysis, ~20–30 Gb of free storage will be required. Be sure that all the files are downloaded into this working directory and that the code is executed within the directory.
-
3
Use the GDC data download tool (https://gdc.cancer.gov/access-data/gdc-data-transfer-tool) in the system terminal to download the IDAT files with the TCGA-LUAD manifest file (http://epigenomics.dkfz.de/DecompProtocol/data/gdc_manifest.2019-01-23.txt) and its associated metadata by running the download tool in a terminal session initiated in the working directory:
# Operating system terminal gdc-client download –m gdc_manifest.2019-01-23.txt
Store the downloaded files in a new directory idat.
-
4
Retrieve the clinical metadata from https://portal.gdc.cancer.gov/projects/TCGA-LUAD by clicking on the ‘Clinical’ button and unpacking the downloaded .tar.gz file into a new subdirectory annotation within your working directory. The remaining parsing is performed through an R session initiated in your working directory:
library(tidyverse) clinical.data <- read.table( "annotation/clinical.tsv", sep = "\t", header = TRUE) idat.files <- list.files("idat",full.names = TRUE) meta.files <- list.files(idat.files[1],full.names = TRUE) untar(meta.files[grepl(".tar.gz",meta.files)],exdir = idat.files[1]) meta.files <- untar(meta.files[grepl(".tar.gz",meta.files)],list = TRUE) meta.info <- read.table( file.path(idat.files[1],meta.files[grepl(".sdrf.txt",meta.files)]), sep = "\t", header = TRUE) meta.info <- meta.info[ match(unique(meta.info$Comment..TCGA.Barcode.), meta.info$Comment..TCGA.Barcode. ), ] anno.frame <- meta.info %>% mutate("submitter_id"=substr(Comment..TCGA.Barcode.,1,12)) %>% inner_join(x=clinical.data, by=c("submitter_id"="submitter_id")) %>% distinct(submitter_id, submitter_id.4, .keep_all = TRUE) %>% mutate(barcode=gsub("_Grn.idat|_Red.idat", "", Array.Data.File), Sentrix_ID=sub("_.*$","", barcode), Sentrix_Position=sub("^[^_]+_","",barcode), healthy_cancer=ifelse(grepl("11A",Comment..TCGA.Barcode.), "healthy","cancer")) write.table(anno.frame, "annotation/sample_annotation.tsv", quote = FALSE, row.names = FALSE,sep = "\t")
-
5
Copy the IDAT files into a single directory idat for downstream analysis.
lapply(idat.files,function(x){ is.idat<-list.files(x, pattern = ".idat", full.names = TRUE) file.copy(is.idat,"idat/") unlink(x, recursive = TRUE) })
Data import
Timing 2 h
-
6
RnBeads converts the files into a data object and performs basic quality control. Analysis options have to be specified for RnBeads, through either an XML file or the command line. Deactivate the preprocessing, exploratory, covariate inference, export and differential methylation modules by setting the respective parameters to ‘FALSE’ as shown below, such that RnBeads only performs data import and quality control.
library(RnBeads) rnb.options( assembly = "hg19", identifiers.column = "submitter_id", import = TRUE, import.default.data.type = "idat.dir", import.table.separator = "\t", import.sex.prediction = TRUE, qc = TRUE, preprocessing = FALSE, exploratory = FALSE, inference = FALSE, differential = FALSE, export.to.bed = FALSE, export.to.trackhub = NULL, export.to.csv = FALSE )
-
7
Specify the input to RnBeads: the sample annotation sheet created at the data retrieval step (Step 4), the directory in which the IDAT files are stored and a directory to which the HTML report is to be saved. Additionally, specify a sufficiently large temporary directory (~40 GB) and start the RnBeads analysis.
sample.anno <- "annotation/sample_annotation.tsv" idat.folder <- "idat/" dir.report <- paste0("report",Sys.Date(),"/") temp.dir <- "/tmp" options(fftempdir = temp.dir) rnb.set <- rnb.run.analysis( dir.reports = dir.report, sample.sheet = sample.anno, data.dir = idat.folder)
Critical step
RnBeads also supports additional data types, including the Illumina EPIC array, RRBS and WGBS. Different preprocessing packages can be used in combination with the pipeline, and instead of an rnb.set object, a methylation matrix, extracted from different DNA methylation analysis tools (for example, minfi42, wateRmelon43 or ChAMP44), can be specified from Step 11 on.
Pause point
The resulting object can be stored on disk and reloaded. We provide the intermediate result on our website:
http://epigenomics.dkfz.de/downloads/DecompProtocol/rnbSet_unnormalized.zip.
download.file("http://epigenomics.dkfz.de/downloads/DecompProtocol/rnbSet_unnormalized.zip",
destfile=paste0(getwd(),"/RnBSet"))
rnb.set <- load.rnb.set(paste0(getwd(),"/RnBSet"))
-
8
Examine the interactive HTML report created by RnBeads for interactive quality control, identification of sample mix-ups and the initial exploratory analysis. This report specifies the steps performed and the associated results. Data should meet the quality criteria in Box 3 to be used for downstream analysis.
Critical step
While quality control for Illumina BeadArrays is based on built-in control probes visualized in the RnBeads report, quality control for bisulfite sequencing datasets is performed during upstream processing steps (out of the scope of the protocol), as well as on the read coverage statistics, which are available in the RnBeads Quality Control report.
Pause point
For reference, we provide a complete RnBeads report on the website http://epigenomics.dkfz.de/downloads/DecompProtocol/RnBeads_Report_TCGA_LUAD/.
Preprocessing and filtering
Timing 22 h
-
9
For further data preparation and analysis steps, use the R package DecompPipeline. Processing options are provided through individual function parameters to the prepare.data function (see the next code section). Follow a stringent filtering strategy:
-
Filter CpGs covered by fewer than three beads, and probes that are in the 0.001 and 0.999 overall intensity quantiles (low and high intensity outliers).
-
Remove all probes containing missing values in any of the samples.
-
Discard sites outside of CpG context, overlapping annotated SNPs, located on the sex chromosomes and potentially cross-reactive probes.
-
(Optional) Perform normalization, for instance using the ‘dasen’ method from the wateRmelon43 package to adjust signals within Infinium arrays, or BMIQ57 to account for the bias introduced by the two Infinium probe designs41. Consider that this will increase the running time by several minutes to several hours.
library(DecompPipeline) data.prep <- prepare.data(rnb.set = rnb.set, analysis.name = "TCGA_LUAD", normalization = "none", filter.beads = TRUE, min.n.beads = 3, filter.intensity = TRUE, min.int.quant = 0.001, max.int.quant = 0.999, filter.na = TRUE, filter.context = TRUE, filter.snp = TRUE, filter.sex.chromosomes = TRUE, filter.cross.reactive = TRUE, execute.lump = TRUE)
Critical step
Removing too few or too many sites might have a strong influence on the final deconvolution results. Thus, we recommend to carefully check the available options (Box 1) and only change the default setting in case of low-quality data. DecompPipeline internally uses the filtering functions available in RnBeads, which also include filtering options for the EPIC array. Next, the normalization of the array data has to be carefully considered, trading off between removing spurious technical variation and potentially eliminating relevant signals. We recommend to normalize the data in case of apparent artifacts (large background changes, clear differences between technical batches). DecompPipeline supports most of the normalization methods available in RnBeads. The pipeline can be modified to bisulfite sequencing data by filtering sites with too low read coverage, or sites exceeding the coverage quantiles (epigenomics.dkfz.de/DecompProtocol/protocol_RRBS.html).
Pause point
We provide a list of selected CpGs as an intermediate result at http://epigenomics.dkfz.de/downloads/DecompProtocol/sites_passing_complete_filtering.csv.
sel.sites <- read.csv(
"http://epigenomics.dkfz.de/downloads/DecompProtocol/sites_passing_complete_filtering.csv")
rem.sites <- !(row.names(annotation(rnb.set))%in%as.character(sel.sites[,1])) rnb.set <- remove.sites(rnb.set,rem.sites)
data.prep <- list(rnb.set.filtered=rnb.set)
-
-
10
Adjustment for potential confounding factors is crucial in epigenomic studies, and the influences of, for instance, donor sex, age and genotype on the DNA methylation pattern are well studied29,30. Use ICA (see ‘Materials’ section) to account for DNA methylation differences that are due to sex, age, race and ethnicity. Confounding factor adjustment alters the overall data distribution. Go to the analysis directory generated by DecompPipeline (TCGA_LUAD) and investigate the associations between independent components and the specified confounding factors. In case the reported P value is lower than the parameter alpha.fact, ICA will automatically adjust for the corresponding confounding factor. Furthermore, inspect if the distribution of DNA methylation is preserved. Confounding factor adjustment is currently only supported for Illumina BeadArray datasets and has not yet been extended to bisulfite sequencing data.
data.prep <- prepare.data(rnb.set=data.prep$rnb.set.filtered, normalization = "none", analysis.name = "TCGA_LUAD", filter.beads = FALSE, filter.intensity = FALSE, remove.ICA = TRUE, filter.na = FALSE, filter.context = FALSE, filter.snp = FALSE, filter.sex.chromosomes = FALSE, filter.cross.reactive = FALSE, conf.fact.ICA = c("age_at_diagnosis","race","gender","ethnicity"), ica.setting = c("alpha.fact"=1e-5,"save.report"=TRUE, "ntry"=10,"nmin"=20,"nmax"=50,"ncores"=10))
Selection of CpG subsets
Timing 1 min
-
11
Select a subset of sites to be used for deconvolution. DecompPipeline provides different options (Table 1) through the prepare.CG.subsets function. Select the 5,000 most highly variable CpGs across the samples.
cg_subset <- prepare.CG.subsets( rnb.set = data.prep$rnb.set.filtered, marker.selection = "var", n.markers = 5000)
Critical step
Feature selection for bisulfite sequencing datasets is harder than for Illumina BeadArrays. Since DNA methylation largely depends on the genetic background of an individual, the most variable sites will often represent inter-individual differences, especially in non-cancerous samples. Therefore, we recommend to subset genome-wide data and use only functional parts of the genome, such as promoters or enhancers. The feature selection methods also applicable to quality-filtered bisulfite sequencing data are depicted in Table 1.
Methylome deconvolution
Timing 36–54 h
-
12
Perform the deconvolution experiment. Use MeDeCom with a grid of values for the number of components (K) ranging from 2 to 15, which covers homogeneous to heterogeneous samples. Also, specify a grid for the regularization parameter (λ) from strong (0.01) to no regularization (0).
md.res <- start.medecom.analysis( rnb.set = data.prep$rnb.set.filtered, cg.groups = cg_subset, Ks = 2:15, lambda.grid = c(0,0.01,0.001,0.0001,0.00001), factorviz.outputs = TRUE, analysis.name = "TCGA_LUAD", cores = 15)
-
13
(Optional) Decide on the deconvolution tool to be used21,22,23. In addition to our own method MeDeCom, this protocol supports RefFreeCellMix and EDec using the following functions:
ref.free.res <- start.refreeewas.analysis( rnb.set = data.prep$rnb.set.filtered, cg.groups = cg_subset, Ks = 2:15, factorviz.outputs = TRUE) edec.res <- start.edec.analysis( rnb.set = data.prep$rnb.set.filtered, cg.groups = cg_subset, Ks = 2:15, factorviz.outputs = TRUE)
The advantages of each tool are outlined in their respective publications. Further existing methods will be supported in the future.
Pause point
The final MeDeCom result is stored in a format that can be directly imported with FactorViz. We provide the results for exploration at http://epigenomics.dkfz.de/downloads/DecompProtocol/FactorViz_outputs.tar.gz.
download.file("http://epigenomics.dkfz.de/downloads/DecompProtocol/FactorViz_outputs.tar.gz",
destfile=paste0(getwd(),"/FactorViz_outputs.tar.gz")) untar(paste0(getwd(),"/FactorViz_outputs.tar.gz"))
Downstream analysis
Timing 2 h
-
14
Start the FactorViz application to visualize and interactively explore the deconvolution results (Supplementary Fig. 1a,b).
library(FactorViz) startFactorViz(file.path(getwd(),"TCGA_LUAD","FactorViz_outputs"))
-
15
(Optional) Load the MeDeComSet object in an additional R session started in the working directory, where deconvolution has been performed. The object is stored in the FactorViz_outputs directory, and can be used for additional analysis.
load("FactorViz_outputs/medecom_set.RData") medecom.set
-
16
Determine the number of LMCs (K) and the regularization parameter (λ) based on the cross-validation error. (Supplementary Fig. 1c,d). First, go to the ‘K selection’ panel in FactorViz to plot the cross-validation error for the range of Ks specified earlier (Supplementary Fig. 1c). We recommend selecting K values as a trade-off between too high complexity, that is, fitting the noise in the data (higher K values) and insufficient degrees of freedom (lower K values). This typically corresponds to the saddle point where cross-validation error starts to level out.
-
17
For a fixed K, select a value for the regularization parameter (λ) by proceeding to the ‘Lambda selection’ panel in FactorViz (Supplementary Fig. 1d). An optimal value for λ will often correspond to a local minimum of the cross-validation error. On the other hand, noticeable changes in other statistics, such as objective value or root mean squared error (RMSE), can point at different λ values.
-
18
In the ‘Proportions’ panel of FactorViz, visualize LMC proportions using heatmaps (Supplementary Fig. 1e). Proportion heatmaps can be visually annotated with available qualitative and quantitative traits (see the ‘Color samples by’ dropdown). Further visualization options include stacked barplots and lineplots.
-
19
In the ‘Meta-analysis’ panel, associate LMC proportions with quantitative and qualitative traits using correlation and t tests (Supplementary Fig. 1f). Further sample annotations, such as mutational load (https://www.cbioportal.org/study/clinicalData?id=luad_tcga_pan_can_atlas_2018)58 and tumor purity scores can be obtained from public repositories and related publications59 (https://static-content.springer.com/esm/art%3A10.1038%2Fncomms3612/MediaObjects/41467_2013_BFncomms3612_MOESM489_ESM.xlsx). In addition, scripts to conduct such analysis are available on our website (http://epigenomics.dkfz.de/DecompProtocol/resources.html).
-
20
Explore the LMCs in the ‘LMCs’ panel (Supplementary Fig. 1g). Several visualization options are available, such as multidimensional scaling and histograms. Reference profiles can be used for joint visualization in case those are available.
-
21
Determine DNA methylation sites that are specifically hypo- and hypermethylated in an LMC by comparing the methylation values in the LMC matrix for each LMC with the median of the remaining LMCs in the ‘Meta-analysis’ panel (Supplementary Fig. 1h). LMC-specific sites can be used for either a gene-centric GO53 analysis (select ‘Enrichments’ and ‘GO Enrichments’ in the ‘Analysis’ and ‘Output type’ dropdown) or for region-based enrichment analysis with the LOLA54 package (select ‘LOLA Enrichments’ in the ‘Output type’ dropdown; Supplementary Fig. 1i,j). The differential methylation sites can be exported for further analysis, and the resulting plots can be stored by clicking on the ‘PDF’ button.
Critical step
Additional built-in options for visualization of LMCs and proportions are available via the MeDeCom functions plotLMCs and plotProportions in R. Finally, the LMC and proportions matrix can be extracted from the MeDeComSet object, and the genomic annotation of CpGs (ann.C) can be obtained from the FactorViz output for a custom downstream analysis:
LMCs <- getLMCs(medecom.set, K=7, lambda=0.001) LMC.proportions <- getProportions(medecom.set, K=7, lambda=0.001) load("FactorViz_outputs/ann_C.RData") head(ann.C)
Critical step
The interpretation of the deconvolution results is crucial to obtain biological insights into the investigated system. In addition to the interpretation functions provided by FactorViz, prior knowledge such as marker gene expression values can be used to validate and interpret the deconvolution results. See a description of an example analysis comparing LMC proportions per sample with the expression of epithelial, endothelial, stromal and immune cell marker genes in matched RNA-seq data60 (Supplementary Note).
Troubleshooting
Troubleshooting advice can be found in Table 3. For further support questions, feature requests or help, use GitHub’s issue system or write an email to the tool developers (mscherer@mpi-inf.mpg.de, p.lutsik@dkfz-heidelberg.de).
Timing
-
Step 1, installing R: ~5 min
-
Step 2, installing software packages: ~1 h 45 min
-
Step 3, downloading DNA methylation data from TCGA: ~5 h
-
Steps 4 and 5, generating annotation sheet and copying data: <1 min
-
Step 6, configuring RnBeads options: ~10 min
-
Step 7, running RnBeads: ~2 h
-
Step 8, checking data quality: ~10 min
-
Step 9, preprocessing: ~2 h (no normalization), ~2 h 40 min (‘dasen’ norm.), ~8 h (BMIQ norm.)
-
Step 10, confounder adjustment (DecompPipeline): ~14–20 h
-
Step 11, selecting CpG subsets: ~1 min
-
Steps 12 and 13, performing deconvolution: ~36–54 h (MeDeCom), ~20 min–1 h (RefFreeCellMix)
-
Step 14, starting FactorViz: <1 min
-
Steps 15–17, determining the parameters: ~20 min
-
Step 18, visualizing the proportions: ~5 min
-
Step 19, associating phenotypic traits: ~45 min
-
Step 20, visualizing the LMCs: ~5 min
-
Step 21, interpreting LMCs matrix: ~45 min
-
Timing estimates depend largely on the size of the dataset, the computational setup, the unrelated workload of the machine and the iteration limit of the alternating optimization procedure (parameter itermax, default value 1,000). A faster overview analysis can be performed with itermax = 100.
Anticipated results
Quality control and feature selection
Deconvolution analysis requires input DNA methylation data of sufficient technical quality, which we verified using RnBeads’ QC module. Quality control probes on the Infinium array did not reveal low-quality samples to be removed. Verifiable phenotypic information matched the inferred sample properties, such as the predicted sex of all subjects (Extended Data Fig. 1). We used several criteria to select a set of high-confidence CpGs as input to MeDeCom. Most of the discarded sites (39.5%) were removed, because they were covered by fewer than three beads in any of the samples, or showed unusually high or low signal intensity. Further CpG filtering steps, including sequence context (SNPs, sites on the sex chromosomes, 10.5%) and removal of cross-reactive probes (2.5%) eliminated further problematic sites. As a final outcome of the filtering procedure, 230,223 sites (47.4% of 485,577) passed our stringent quality criteria and were used for downstream analysis. We note that these are extremely stringent quality criteria, but deconvolution typically requires only a small subset of CpGs, which should be selected from a high-quality set of CpGs.
Confounding factor analysis
We evaluated ICA by applying the proposed workflow to the TCGA dataset twice: once without adjustment for age, sex, race and ethnicity, and once with such adjustment using ICA (Fig. 2a). ICA detected 22 components, of which 2 were significantly associated with sex and ethnicity, respectively (Fig. 2b). The overall distribution of the DNA methylation matrix was still bimodal after ICA adjustment, although there were notable peaks at methylation values 0 and 1, respectively. We argue that these peaks are a consequence of the scaling to the interval [0, 1] (Fig. 2c). After running MeDeCom independently on the unadjusted and the adjusted DNA methylation matrix, three of the detected components were significantly linked to sex in the unadjusted run (P values of 6 × 10−4 for LMC1, 1.4 × 10−5 for LMC4 and 3 × 10−3 for LMC5), but only one component was mildly linked to sex in the adjusted run (P value of 7.8 × 10−4 for LMC7, Fig. 2d). Although ICA component 21 was linked to ethnicity, we could not find a similar association with LMCs. Neither age nor race were significantly linked to any component produced by either ICA or MeDeCom.
a, Overview of the ICA procedure. Components linked to confounding factors (here sex, age, ethnicity or race) are removed from the contribution matrix, and an adjusted DNA methylation matrix is constructed. b, Associations between the confounding factor sex and ethnicity with the entries of the proportion matrix M produced by ICA. P values were computed using one-way ANOVA; points within the violin plots represent the median and the thick line 50% of the samples. c, Beta value distributions of the transformed (D*) and the untransformed (D) DNA methylation matrices. d, Associations between LMC proportions and qualitative phenotypic traits. The color represents the absolute difference of the mean LMC proportions in the different groups defined by the phenotypic traits, and significant P values according to a two-sided t test are indicated by a bold border.
Deconvolution results
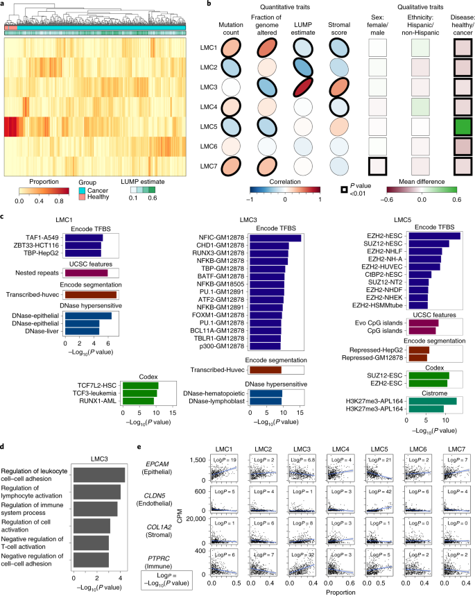
The deconvolution results of the TCGA LUAD dataset are shown in Fig. 3. Since we did not have prior knowledge on the expected number of underlying cell types to select, we resorted to the cross-validation procedure of MeDeCom. We chose seven LMCs as the value of K at which the cross-validation error started to level out (Extended Data Fig. 2a). Similarly, we selected λ = 0.001 (regularization parameter) as the point where the cross-validation error is still low, while the objective value and RMSE substantially change (Extended Data Fig. 2b). Notably, LMC5 was particularly hypomethylated and LMC6 showed a high overall methylation level, while the remaining LMCs were rather intermediately methylated (Extended Data Fig. 2c,d). We found that the use of different normalization methods only marginally influenced the results (Supplementary Fig. 2) and that the results of applying RefFreeCellMix as the deconvolution tool were highly concordant with those of MeDeCom (Extended Data Fig. 3 and Supplementary Fig. 3).
a, Proportion heatmap of LMCs in the different samples. We selected K = 7 LMCs and set λ = 0.001. The samples were hierarchically clustered according to the Euclidean distance between the proportions using complete linkage. We annotated samples using disease status and with the sample-specific LUMP estimate. b, Associations between the phenotypic traits and LMC proportions. For quantitative traits, the Pearson correlations are shown as ellipses that are directed to the upper right for positive and to the lower right for negative correlations, respectively. For qualitative traits, the absolute difference of the proportions in the two groups (for example, female versus male) is shown. P values (two-sided correlation test for quantitative and two-sided t test for categorical variables) <0.01 are indicated by bold borders. LOLA54 (c) and GO53 (d) enrichment analysis of the LMC-specific hypomethylated sites for LMCs 1, 3 and 5. No significant GO enrichment was found for LMC 1 and 5. Sites were defined as LMC-specific hypomethylated if the difference between the LMC value and the median of all other LMCs was lower than 0.5. P values have been adjusted for multiple testing with the Benjamini–Hochberg method70. Encode TFBS, transcription factor binding sites ChIP-seq profiles from the Encode71 project; Encode segmentation, chromatin state segmentation of Encode ChIP-seq profiles; Codex, ChIP-seq profiles from the Codex database72; Cistrome, ChIP-seq profiles from the Cistrome project73. e, Scatterplots between LMC proportions per sample and known marker gene expression of different lung cell types. The gene expression was measured using counts per million (CPM), the blue line represents the least squares regression line, and the P values were computed using a two-sided correlation test. This figure is based on plots generated by custom plot scripts motivated from FactorViz.
We further investigated the biological implications of the detected LMCs. To this end, we found that LMC5 had substantially higher proportions in the healthy tissue samples (Fig. 3a). This indicated that reference-free deconvolution was able to capture the inherent methylation signatures specific to cancerous and healthy tissues. When we conducted enrichment analysis for the sites that were specifically hypomethylated in LMC5, we found that binding sites for the core members of the Polycomb repressive complex 2 (PRC2), SUZ12 and EZH2, were overrepresented. The PRC2, which typically represses oncogenes, is often dysregulated in cancers, a process that is often associated with hypermethylation61,62,63. What is more, proportions of LMC5 in tumor tissues provided a generic estimate of tumor sample purity, that is, the degree of contamination by adjacent normal tissue. Thus, we were able to capture tumor-specific methylation signatures with both MeDeCom and RefFreeCellMix (Extended Data Fig. 3) without conducting differential analysis between two phenotypic groups.
LMC3 showed highly variable proportions across the samples and was the main driver of the overall cancer sample clustering. LMC3 proportions were strongly correlated with the LUMP estimate (Fig. 3b), which predicts the overall immune cell content of a sample49. Furthermore, we detected enrichments of LMC3-specific hypomethylated sites toward leukocyte (B lymphocyte)-specific transcription factor binding sites and immune response-related GO terms (Fig. 3c,d). The detected LMCs correlated with components generated using ICA on matched RNA-seq data, which similarly revealed enrichment toward immune-related GO terms (Supplementary Fig. 4a). We concluded that LMC3 most likely represented tumor-infiltrating immune cells. The extent of tumor infiltration might be relevant to associate cancer state to patient prognosis64.
To determine whether the detected LMCs reflected the expression of known marker genes of lung tissue cell types, we selected EPCAM as an epithelial, CLDN5 as an endothelial, COL1A2 as a stromal and PTPRC as an immune cell marker60. We collected gene expression data from TCGA for the samples (data processing using the edgeR65 and TCGAbiolinks66 R packages is described in Supplementary Note) and found LMC3 to be correlated with PTPRC expression. Furthermore, LMC1 was strongly associated with the epithelial marker expression and LMC5 with the endothelial marker CLDN5 (Fig. 3e). Similarly, the components detected by RefFreeCellMix correlated with the expression of these marker genes (Extended Data Fig. 3e).
Many of the detected components were linked to cancer mutational status, such as overall mutation count or chromosomal gain or loss (Supplementary Fig. 5), or cancer stemness67 (Supplementary Fig. 6). We further investigated the sites that were particularly hypo- or hypermethylated in LMC4, since LMC4 showed a high proportion in a small subset of samples that clustered separately from the remaining cancer samples (Fig. 3a). One of these sites, cg26992600, is located 3 kb upstream of the TSS of NKX2-8, a gene that has potential roles in the progression of lung cancers68 (Supplementary Fig. 7 and Supplementary Table 2). Finally, in a survival analysis of LMC proportions, we found that proportions of LMC5 and LMC6 were associated with survival time (P values of 0.18 for : LMC5 and 0.03 for LMC6, Extended Data Fig. 4), warranting further investigation of their biological nature.
Conclusions
Our methylome deconvolution protocol is able to provide novel biological insights into the cellular and intra-tumor heterogeneity of lung cancer. In addition to Illumina microarray datasets, including Illumina EPIC and 450k data, the protocol is readily extensible to bisulfite sequencing data, and we applied a modified version of the protocol to RRBS profiles from Ewing sarcoma patients69 (epigenomics.dkfz.de/DecompProtocol/protocol_RRBS.html, Extended Data Fig. 5 and Supplementary Fig. 8). We expect the protocol to be of great benefit to all investigators performing DNA methylation analysis in complex and underexplored experimental systems, including bulk samples of highly heterogeneous tissues and tumors. We envision that, after further adaptations, the proposed protocol will also be applicable to datasets beyond DNA methylation, including transcriptomic data (Supplementary Table 3).
Reporting Summary
Further information on research design is available in the Nature Research Reporting Summary linked to this article.
Data availability
The results shown here are wholly or partially based upon data generated by the TCGA (TCGA-LUAD dataset) Research Network: https://www.cancer.gov/tcga. The Ewing sarcoma dataset is available from the Gene Expression Omnibus GEO, accession number GSE88826.
Code availability
All R packages are available from public code repositories:
DecompPipeline: https://github.com/CompEpigen/DecompPipeline
MeDeCom: https://github.com/lutsik/MeDeCom
FactorViz: https://github.com/CompEpigen/FactorViz
consensusICA: https://gitlab.com/biomodlih/consica.
The pipeline behind our protocol is available as R source packages under open-source licenses (DecompPiepline, MeDeCom, FactorViz: GPLv3; consensusICA: Standard MIT license) and is also implemented as a Docker container available from DockerHub: https://hub.docker.com/r/mscherer/medecom. Supplementary resources and R scripts used to generate the figures are available from http://epigenomics.dkfz.de/DecompProtocol/. The code in this paper has been peer-reviewed.
References
Durek, P. et al. Epigenomic profiling of human CD4+ T cells supports a linear differentiation model and highlights molecular regulators of memory development. Immunity 45, 1148–1161 (2016).
Karpinski, P., Pesz, K. & Sasiadek, M. M. Pan-cancer analysis reveals presence of pronounced DNA methylation drift in CpG island methylator phenotype clusters. Epigenomics 9, 1341–1352 (2017).
Møller, M. et al. Heterogeneous patterns of DNA methylation-based field effects in histologically normal prostate tissue from cancer patients. Sci. Rep. 7, 40636 (2017).
Vidal, E. et al. A DNA methylation map of human cancer at single base-pair resolution. Oncogene 36, 5648–5657 (2017).
Azuara, D. et al. New methylation biomarker panel for early diagnosis of dysplasia or cancer in high-risk inflammatory bowel disease patients. Inflamm. Bowel Dis. 24, 2555–2564 (2018).
Horvath, S. & Raj, K. DNA methylation-based biomarkers and the epigenetic clock theory of ageing. Nat. Rev. Genet. 19, 371–384 (2018).
Stunnenberg, H. G. et al. The International Human Epigenome Consortium: a blueprint for scientific collaboration and discovery. Cell 167, 1145–1149 (2016).
Adams, D. et al. BLUEPRINT to decode the epigenetic signature written in blood. Nat. Biotechnol. 30, 224–226 (2012).
Bock, C. Analysing and interpreting DNA methylation data. Nat. Rev. Genet. 13, 705–719 (2012).
Teschendorff, A. E. & Relton, C. L. Statistical and integrative system-level analysis of DNA methylation data. Nat. Rev. Genet. 19, 129–147 (2017).
Houseman, E. A. et al. DNA methylation arrays as surrogate measures of cell mixture distribution. BMC Bioinforma. 13, 86 (2012).
Teschendorff, A. E., Breeze, C. E., Zheng, S. C. & Beck, S. A comparison of reference-based algorithms for correcting cell-type heterogeneity in Epigenome-Wide Association Studies. BMC Bioinforma. 18, 105 (2017).
Zheng, S. C. et al. A novel cell-type deconvolution algorithm reveals substantial contamination by immune cells in saliva, buccal and cervix. Epigenomics 10, 925–940 (2018).
Chakravarthy, A. et al. Pan-cancer deconvolution of tumour composition using DNA methylation. Nat. Commun. 9, 3220 (2018).
Hicks, S. C. & Irizarry, R. A. methylCC: technology-independent estimation of cell type composition using differentially methylated regions. Genome Biol. 20, 261 (2019).
Salas, L. A. et al. An optimized library for reference-based deconvolution of whole-blood biospecimens assayed using the Illumina HumanMethylationEPIC BeadArray. Genome Biol. 19, 64 (2018).
Kaushal, A. et al. Comparison of different cell type correction methods for genome-scale epigenetics studies. BMC Bioinforma. 18, 216 (2017).
Zou, J., Lippert, C., Heckerman, D., Aryee, M. & Listgarten, J. Epigenome-wide association studies without the need for cell-type composition. Nat. Methods 11, 309–311 (2014).
Rahmani, E. et al. Sparse PCA corrects for cell type heterogeneity in epigenome-wide association studies. Nat. Methods 13, 443–445 (2016).
Rahmani, E. et al. BayesCCE: a Bayesian framework for estimating cell-type composition from DNA methylation without the need for methylation reference. Genome Biol. 19, 141 (2018).
Houseman, E. A. et al. Reference-free deconvolution of DNA methylation data and mediation by cell composition effects. BMC Bioinforma. 17, 259 (2016).
Onuchic, V. et al. Epigenomic deconvolution of breast tumors reveals metabolic coupling between constituent cell types. Cell Rep. 17, 2075–2086 (2016).
Lutsik, P. et al. MeDeCom: discovery and quantification of latent components of heterogeneous methylomes. Genome Biol. 18, 55 (2017).
Rahmani, E. et al. Cell-type-specific resolution epigenetics without the need for cell sorting or single-cell biology. Nat. Commun. 10, 3417 (2019).
Thompson, M., Chen, Z. J., Rahmani, E. & Halperin, E. CONFINED: distinguishing biological from technical sources of variation by leveraging multiple methylation datasets. Genome Biol. 20, 138 (2019).
Decamps, C. et al. Guidelines for cell-type heterogeneity quantification based on a comparative analysis of reference-free DNA methylation deconvolution software. BMC Bioinforma. 21, 16 (2020).
Assenov, Y. et al. Comprehensive analysis of DNA methylation data with RnBeads. Nat. Methods 11, 1138–1140 (2014).
Müller, F. et al. RnBeads 2.0: comprehensive analysis of DNA methylation data. Genome Biol. 20, 55 (2019).
Heyn, H. et al. Distinct DNA methylomes of newborns and centenarians. Proc. Natl Acad. Sci. USA 109, 10522–10527 (2012).
Horvath, S. DNA methylation age of human tissues and cell types. Genome Biol. 14, R115 (2013).
Sompairac, N. et al. Independent component analysis for unraveling the complexity of cancer omics datasets. Int. J. Mol. Sci. 20, 4414 (2019).
Everson, T. M. et al. Cadmium-associated differential methylation throughout the placental genome: epigenome-wide association study of two U.S. birth cohorts. Environ. Health Perspect. 126, 017010 (2018).
Carlström, K. E. et al. Therapeutic efficacy of dimethyl fumarate in relapsing-remitting multiple sclerosis associates with ROS pathway in monocytes. Nat. Commun. 10, 3081 (2019).
Goeppert, B. et al. Integrative analysis defines distinct prognostic subgroups of intrahepatic cholangiocarcinoma. Hepatology 69, 2091–2106 (2019).
Man, Y. G. et al. Tumor-infiltrating immune cells promoting tumor invasion and metastasis: Existing theories. J. Cancer 4, 84–95 (2013).
Reinius, L. E. et al. Differential DNA methylation in purified human blood cells: implications for cell lineage and studies on disease susceptibility. PLoS ONE 7, e41361 (2012).
Luo, C. et al. Single-cell methylomes identify neuronal subtypes and regulatory elements in mammalian cortex. Science 357, 600–604 (2017).
Mulqueen, R. M. et al. Highly scalable generation of DNA methylation profiles in single cells. Nat. Biotechnol. 36, 428–431 (2018).
Lister, R. et al. Human DNA methylomes at base resolution show widespread epigenomic differences. Nature 462, 315–322 (2009).
Meissner, A. et al. Reduced representation bisulfite sequencing for comparative high-resolution DNA methylation analysis. Nucleic Acids Res. 33, 5868–5877 (2005).
Bibikova, M. et al. High density DNA methylation array with single CpG site resolution. Genomics 98, 288–295 (2011).
Aryee, M. J. et al. Minfi: a flexible and comprehensive Bioconductor package for the analysis of Infinium DNA methylation microarrays. Bioinformatics 30, 1363–1369 (2014).
Pidsley, R. et al. A data-driven approach to preprocessing Illumina 450K methylation array data. BMC Genomics 14, 293 (2013).
Tian, Y. et al. ChAMP: updated methylation analysis pipeline for Illumina BeadChips. Bioinformatics 33, 3982–3984 (2017).
Troyanskaya, O. et al. Missing value estimation methods for DNA microarrays. Bioinformatics 17, 520–525 (2001).
Sherry, S. T. et al. dbSNP: the NCBI database of genetic variation. Nucleic Acids Res. 29, 308–311 (2001).
Chen, Y. A. et al. Discovery of cross-reactive probes and polymorphic CpGs in the Illumina Infinium HumanMethylation450 microarray. Epigenetics 8, 203–209 (2013).
Pidsley, R. et al. Critical evaluation of the Illumina MethylationEPIC BeadChip microarray for whole-genome DNA methylation profiling. Genome Biol. 17, 208 (2016).
Aran, D., Sirota, M. & Butte, A. J. Systematic pan-cancer analysis of tumour purity. Nat. Commun. 6, 8971 (2015).
Dirkse, A. et al. Stem cell-associated heterogeneity in Glioblastoma results from intrinsic tumor plasticity shaped by the microenvironment. Nat. Commun. 10, 1787 (2019).
Nazarov, P. V. et al. Deconvolution of transcriptomes and miRNomes by independent component analysis provides insights into biological processes and clinical outcomes of melanoma patients. BMC Med. Genomics 12, 132 (2019).
Therneau, T. M. & Grambsch, P. M. Data: Extending the Cox Model (Springer, 2000).
Falcon, S. & Gentleman, R. Using GOstats to test gene lists for GO term association. Bioinformatics 23, 257–258 (2007).
Sheffield, N. C. & Bock, C. LOLA: enrichment analysis for genomic region sets and regulatory elements in R and Bioconductor. Bioinformatics 32, 587–589 (2016).
The Cancer Genome Atlas Research Network. Comprehensive molecular profiling of lung adenocarcinoma. Nature 511, 543–550 (2014).
Testa, U., Castelli, G. & Pelosi, E. Lung cancers: molecular characterization, clonal heterogeneity and evolution, and cancer stem cells. Cancers (Basel) 10, 248 (2018).
Teschendorff, A. E. et al. A beta-mixture quantile normalization method for correcting probe design bias in Illumina Infinium 450 k DNA methylation data. Bioinformatics 29, 189–196 (2013).
Cerami, E. et al. The cBio Cancer Genomics Portal: an open platform for exploring multidimensional cancer genomics data. Cancer Discov. 2, 401–404 (2012).
Yoshihara, K. et al. Inferring tumour purity and stromal and immune cell admixture from expression data. Nat. Commun. 4, 2612 (2013).
Travaglini, K. J. et al. A molecular cell atlas of the human lung from single cell RNA sequencing. Preprint at https://www.biorxiv.org/content/10.1101/742320v2 (2020).
Hahn, M. A. et al. Methylation of Polycomb target genes in intestinal cancer is mediated by inflammation. Cancer Res. 68, 10280 (2008).
Varambally, S. et al. The polycomb group protein EZH2 is involved in progression of prostate cancer. Nature 419, 624–629 (2002).
Cai, Y. et al. Epigenetic alterations to Polycomb targets precede malignant transition in a mouse model of breast cancer. Sci. Rep. 8, 5535 (2018).
Ward, M. J. et al. Tumour-infiltrating lymphocytes predict for outcome in HPV-positive oropharyngeal cancer. Br. J. Cancer 110, 489–500 (2014).
Robinson, M. D., McCarthy, D. J. & Smyth, G. K. edgeR: a Bioconductor package for differential expression analysis of digital gene expression data. Bioinformatics 26, 139–140 (2009).
Colaprico, A. et al. TCGAbiolinks: an R/Bioconductor package for integrative analysis of TCGA data. Nucleic Acids Res. 44, e71 (2016).
Malta, T. M. et al. Machine learning identifies stemness features associated with oncogenic dedifferentiation. Cell 173, 338–354.e15 (2018).
Harris, T. et al. Both gene amplification and allelic loss occur at 14q13.3 in lung cancer. Clin. Cancer Res. 17, 690–699 (2011).
Sheffield, N. C. et al. DNA methylation heterogeneity defines a disease spectrum in Ewing sarcoma. Nat. Med. 23, 386–395 (2017).
Benjamini, Y. & Hochberg, Y. Controlling the false discovery rate: a practical and powerful approach to multiple testing. J. R. Stat. Soc. Ser. B 57, 289–300 (1995).
The ENCODE Project Consortium. An integrated encyclopedia of DNA elements in the human genome. Nature 489, 57–74 (2012).
Sánchez-Castillo, M. et al. CODEX: a next-generation sequencing experiment database for the haematopoietic and embryonic stem cell communities. Nucleic Acids Res. 43, D1117–D1123 (2015).
Liu, T. et al. Cistrome: an integrative platform for transcriptional regulation studies. Genome Biol. 12, R83 (2011).
Prive, F., Aschard, H., Ziyatdinov, A. & Blum, M. G. B. Efficient analysis of large-scale genome-wide data with two R packages: Bigstatsr and bigsnpr. Bioinformatics 34, 2781–2787 (2018).
Ritchie, M. E. et al. limma powers differential expression analyses for RNA-sequencing and microarray studies. Nucleic Acids Res. 43, e47–e47 (2015).
Houseman, E. A., Molitor, J. & Marsit, C. J. Reference-free cell mixture adjustments in analysis of DNA methylation data. Bioinformatics 30, 1431–1439 (2014).
Jaffe, A. E. & Irizarry, R. A. Accounting for cellular heterogeneity is critical in epigenome-wide association studies. Genome Biol. 15, R31 (2014).
Acknowledgements
We thank the HADACA consortium (Health Data Challenge, Aussois, Dec 2018 and Nov 2019) for valuable input and D. Gupta for thoroughly testing the proposed pipeline. We are grateful to K. Breuer for testing the Docker container, and to F. Azuaje for supporting the collaboration. This work was funded in part by the German Epigenome Project (DEEP, German Science Ministry grant no. 01KU1216A), de.NBI-epi (German Science Ministry grant nos. 031L0101A and 031L0101D) and the EU H2020 project SYSCID (733100). P.V.N. and T.K. were supported by the Luxembourg National Research Fund (C17/BM/11664971/DEMICS). P.L. was supported by the DKFZ Postdoctoral Fellowship and the AMPro Project of the Helmholtz Association (ZT00026).
Author information
Authors and Affiliations
Contributions
M.S. and P.L. implemented most of the computational procedures. P.L. and N.V. previously developed, published and recently updated MeDeCom for installation on Windows. S.S, M.S. and P.L. implemented FactorViz. P.V.N. and T.K. implemented consensus ICA. M.S. performed the analysis of the example datasets, and created all figures and tables. P.V.N., R.T. and V.M. provided crucial input to the analysis and interpretation, and thoroughly tested the protocol. P.L., J.W., T.L. and C.P. jointly supervised the project. M.S. and P.L. wrote the manuscript, with contributions from all co-authors. All authors read and approved the final text.
Corresponding author
Ethics declarations
Competing interests
The authors declare no competing interests.
Additional information
Peer review information Nature Protocols thanks Lucas Salas and the other, anonymous, reviewer(s) for their contribution to the peer review of this work.
Publisher’s note Springer Nature remains neutral with regard to jurisdictional claims in published maps and institutional affiliations.
Related links
Key references using this protocol
Lutsik, P. et al. Genome Biol. 18, 55 (2017): https://doi.org/10.1186/s13059-017-1182-6
Müller, F. et al. Genome Biol. 20, 55 (2019): https://doi.org/10.1186/s13059-019-1664-9
Nazarov, P. et al. BMC Med. Genomics 12, 132 (2019): https://doi.org/10.1186/s12920-019-0578-4
Goeppert, B. et al. Hepatology 69, 2091–2106 (2019): https://doi.org/10.1002/hep.30493
Decamps, C. et al. BMC Bioinforma. 21, 16 (2020): https://doi.org/10.1186/s12859-019-3307-2
Key data used in this protocol
The Cancer Genome Atlas Research Network, Nature 511, 543–550 (2014): https://doi.org/10.1038/nature13385
Sheffield, N. et al. Nat. Med. 23, 386–395 (2017): https://doi.org/10.1038/nm.4273
Extended data
Extended Data Fig. 1 Quality control of TCGA data.
a Boxplot for hybridization control probes for the green and the red channel, respectively. Boxplot lines represent the median, the 25th- and 75th- percentiles, and 1.5 times the inter-quartile range. b Sex prediction based on the intensities of the probes on the sex chromosomes. A logistic regression classifier was employed to differentiate between female and male samples. c Outline of the CpG filtering procedure. The sites on the 450k array are filtered according to quality scores (coverage, overall intensity), genomic sequence context (SNPs, sex chromosomes), and cross-reactive sites are discarded.
Extended Data Fig. 2 Selecting the number of components and the regularization parameter for MeDeCom.
a Cross-validation error plotted against the number of latent components K for different values of the regularization parameter λ. Differences across the values of K mask the differences between the five λ values. b Objective value and cross-validation error for different values of λ after fixing the number of components to 7. c Multidimensional scaling of the LMC data matrix after fixing the number of components to 7 and the regularization parameter to 0.001. Shown are the first two multidimensional components. d Violin plots of the LMC methylation matrix for the selected parameters. Boxplot lines represent the median, the 25th- and 75th- percentiles, and 1.5 times the inter-quartile range.
Extended Data Fig. 3 Interpreting RefFreeCellMix results with FactorViz.
a Heatmap of LMC proportions in TCGA-LUAD cohort samples (K=7 components). The samples were hierarchically clustered according to the Euclidean distance between the proportions using complete linkage. We annotated samples using disease status and with the sample-specific LUMP estimate. b Associations between the phenotypic traits and proportions. For quantitative traits, the Pearson correlations are shown as ellipses that are directed to the upper right for positive and to the lower right for negative correlations, respectively. For qualitative traits, the absolute difference of the proportions in the two groups (for example, female vs. male) is shown. P values (two-sided correlation test for quantitative and two-sided t-test for categorical variables) less than 0.01 are indicated by bold borders. LOLA (c) and GO (d) enrichment analysis of the LMC-specific hypomethylated sites for components 1, 2 and 4. No significant GO enrichment was found for components 1 and 4. Sites were defined as LMC-specific hypomethylated if the difference between the value of the methylation component and the median of all other components was less than 0.5. P values have been adjusted for multiple testing with the Benjamini-Hochberg method. e Scatterplots between proportions per sample and known marker gene expression of different lung cell types. The gene expression was measured using counts per million (CPM).
Extended Data Fig. 4 Survival analysis using the survival R-package52 comparing different levels of LMC proportions.
Shown are Kaplan-Meier curves, while samples were stratified according to the LMC proportions into two groups according to the median (high vs. low proportions). P values were computed using the Cox proportional hazards model with the LMC proportions as input, and age, sex, and tumor stage as covariates.
Extended Data Fig. 5 Interpreting MeDeCom results on the Ewing sarcoma RRBS data set69 with FactorViz.
a Heatmap of LMC proportions in the Ewing sarcoma samples (K=6 components, λ=0.001). The samples were hierarchically clustered according to the Euclidean distance between the proportions using complete linkage. We annotated samples using the tumor location and with the sample-specific LUMP estimate. b Associations between the phenotypic traits and proportions. For quantitative traits, the Pearson correlations are shown as ellipses that are directed to the upper right for positive and to the lower right for negative correlations, respectively. For qualitative traits, the absolute difference of the proportions in the two groups (for example mutation vs. wildtype) is shown. P values (two-sided correlation test for quantitative and two-sided t-test for categorical variables) less than 0.01 are indicated by bold borders. GO (c) and LOLA (d) enrichment analysis of the LMC6-specific hypomethylated sites. No significant LOLA and GO enrichments were found for the remaining LMCs. Sites were defined as LMC-specific hypomethylated if the difference between the value of the LMC and the median of all other components was less than 0.5. P values have been adjusted for multiple testing with the Benjamini-Hochberg method. No matched gene-expression values were available for this data set.
Supplementary information
Supplementary Information
Supplementary Note, Supplementary Tables 1–3 and Supplementary Figures 1–8.
Rights and permissions
About this article
Cite this article
Scherer, M., Nazarov, P.V., Toth, R. et al. Reference-free deconvolution, visualization and interpretation of complex DNA methylation data using DecompPipeline, MeDeCom and FactorViz. Nat Protoc 15, 3240–3263 (2020). https://doi.org/10.1038/s41596-020-0369-6
Received:
Accepted:
Published:
Version of record:
Issue date:
DOI: https://doi.org/10.1038/s41596-020-0369-6
This article is cited by
-
A review of the use of tumour DNA methylation for breast cancer subtyping and prediction of outcomes
Clinical Epigenetics (2025)
-
Spatial deconvolution from bulk DNA methylation profiles determines intratumoral epigenetic heterogeneity
Cell & Bioscience (2025)
-
DNA methylation patterns facilitate tracing the origin of neuroendocrine neoplasms
Nature Communications (2025)
-
Evidence of DNA methylation heterogeneity and epipolymorphism in kidney cancer tissue samples
Oncogene (2025)
-
DNA methylation analysis reveals an epigenetic signature distinctive of high-grade oligodendroglioma
Acta Neuropathologica (2025)





