Abstract
The elimination of large genomic regions has been enabled by the advent of site-specific nucleases. However, as the intended deletions get larger, the efficiency of successful engineering decreases to a point where it is not feasible to retrieve edited cells due to the rarity of on-target events. To address this issue, we developed a system called molecular alteration of chromosomes with engineered tandem elements (MACHETE). MACHETE is a CRISPR–Cas9-based system involving two stages: the initial insertion of a bicistronic positive/negative selection cassette to the locus of interest. This is followed by the introduction of single-guide RNAs flanking the knockin cassette to engineer the intended deletion, where only cells that have lost the locus survive the negative selection. In contrast to other approaches optimizing the activity of sequence-specific nucleases, MACHETE selects for the deletion event itself, thus greatly enriching for cells with the engineered alteration. The procedure routinely takes 4–6 weeks from design to selection of polyclonal populations bearing the deletion of interest. We have successfully deployed MACHETE to engineer deletions of up to 45 Mb, as well as the rapid creation of allelic series to map the relevant activities within a locus. This protocol details the design and step-by-step procedure to engineer megabase-sized deletions in cells of interest, with potential application for cancer genetics, transcriptional regulation, genome architecture and beyond.
Key points
-
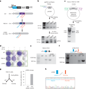
MACHETE is a clustered regularly interspaced short palindromic repeats directed Cas9-based, two-stage system for creating megabase-sized genomic deletions: first, a bicistronic positive/negative selection cassette is inserted into the locus of interest, then single-guide RNAs are added to engineer the intended deletion. Only cells that have lost the locus survive the negative selection, thus greatly enriching for cells with deletions.
-
MACHETE circumvents the inefficiency of retrieving cells with large deletions that limits previous methods.
This is a preview of subscription content, access via your institution
Access options
Access Nature and 54 other Nature Portfolio journals
Get Nature+, our best-value online-access subscription
$32.99 / 30 days
cancel any time
Subscribe to this journal
Receive 12 print issues and online access
$259.00 per year
only $21.58 per issue
Buy this article
- Purchase on SpringerLink
- Instant access to the full article PDF.
USD 39.95
Prices may be subject to local taxes which are calculated during checkout




Similar content being viewed by others
Data availability
All data related to this protocol are based on our previously published work14.
References
Kim, Y. G., Cha, J. & Chandrasegaran, S. Hybrid restriction enzymes: zinc finger fusions to Fok I cleavage domain. Proc. Natl Acad. Sci. USA 93, 1156–1160 (1996).
Cermak, T. et al. Efficient design and assembly of custom TALEN and other TAL effector-based constructs for DNA targeting. Nucleic Acids Res. 39, e82–e82 (2011).
Jinek, M. et al. A programmable dual-RNA–guided DNA endonuclease in adaptive bacterial immunity. Science 337, 816–821 (2012).
Wood, A. J. et al. Targeted genome editing across species using ZFNs and TALENs. Science 333, 307–307 (2011).
Miller, J. C. et al. An improved zinc-finger nuclease architecture for highly specific genome editing. Nat. Biotechnol. 25, 778–785 (2007).
Doudna, J. A. The promise and challenge of therapeutic genome editing. Nature 578, 229–236 (2020).
Joung, J. et al. Genome-scale CRISPR–Cas9 knockout and transcriptional activation screening. Nat. Protoc. 12, 828–863 (2017).
Fauser, F., Schiml, S. & Puchta, H. Both CRISPR/Cas-based nucleases and nickases can be used efficiently for genome engineering in Arabidopsis thaliana. Plant J. 79, 348–359 (2014).
Friedland, A. E. et al. Heritable genome editing in C. elegans via a CRISPR–Cas9 system. Nat. Methods 10, 741–743 (2013).
Shalem, O., Sanjana, N. E. & Zhang, F. High-throughput functional genomics using CRISPR–Cas9. Nat. Rev. Genet. 16, 299–311 (2015).
Feng, S. et al. Strategies for high-efficiency mutation using the CRISPR/Cas system. Front. Cell Dev. Biol. 9, 803252 (2022).
Varshney, G. K. et al. High-throughput gene targeting and phenotyping in zebrafish using CRISPR/Cas9. Genome Res. 25, 1030–1042 (2015).
Canver, M. C. et al. Characterization of genomic deletion efficiency mediated by clustered regularly interspaced palindromic repeats (CRISPR)/Cas9 nuclease system in mammalian cells. J. Biol. Chem. 289, 21312–21324 (2014).
Barriga, F. M. et al. MACHETE identifies interferon-encompassing chromosome 9p21.3 deletions as mediators of immune evasion and metastasis. Nat. Cancer 3, 1367–1385 (2022).
Spiliopoulou, P. et al. All is not lost: learning from 9p21 loss in cancer. Trends Immunol. 43, 379–390 (2022).
Sherr, C. J. The INK4a/ARF network in tumour suppression. Nat. Rev. Mol. Cell Biol. 2, 731–737 (2001).
Cai, Y. et al. Loss of chromosome 8p governs tumor progression and drug response by altering lipid metabolism. Cancer Cell 29, 751–766 (2016).
Carroll, D. Genome engineering with targetable nucleases. Annu. Rev. Biochem. 83, 409–439 (2014).
He, Z. et al. Highly efficient targeted chromosome deletions using CRISPR/Cas9: highly efficient targeted chromosome deletions. Biotechnol. Bioeng. 112, 1060–1064 (2015).
Boroviak, K., Doe, B., Banerjee, R., Yang, F. & Bradley, A. Chromosome engineering in zygotes with CRISPR/Cas9. Genesis 54, 78–85 (2016).
Shalem, O. et al. Genome-scale CRISPR–Cas9 knockout screening in human cells. Science 343, 84–87 (2014).
Liu, Y. et al. Deletions linked to TP53 loss drive cancer through p53-independent mechanisms. Nature 531, 471–475 (2016).
Taylor, A. M. et al. Genomic and functional approaches to understanding cancer aneuploidy. Cancer Cell 33, 676–689.e3 (2018).
Bosco, N. et al. KaryoCreate: a CRISPR-based technology to study chromosome-specific aneuploidy by targeting human centromeres. Cell 186, 1985–2001.e19 (2023).
Truong, M. A. et al. A kinesin‐based approach for inducing chromosome‐specific mis‐segregation in human cells. EMBO J. 42, e111559 (2023).
Fu, Y. et al. High-frequency off-target mutagenesis induced by CRISPR–Cas nucleases in human cells. Nat. Biotechnol. 31, 822–826 (2013).
Höijer, I. et al. CRISPR–Cas9 induces large structural variants at on-target and off-target sites in vivo that segregate across generations. Nat. Commun. 13, 627 (2022).
Perez, A. R. et al. GuideScan software for improved single and paired CRISPR guide RNA design. Nat. Biotechnol. 35, 347–349 (2017).
Schmidt, H. et al. Genome-wide CRISPR guide RNA design and specificity analysis with GuideScan2. Preprint at bioRxiv https://doi.org/10.1101/2022.05.02.490368 (2022).
Gundry, M. C. et al. Highly efficient genome editing of murine and human hematopoietic progenitor cells by CRISPR/Cas9. Cell Rep. 17, 1453–1461 (2016).
Stewart-Ornstein, J. & Lahav, G. Dynamics of CDKN1A in single cells defined by an endogenous fluorescent tagging toolkit. Cell Rep. 14, 1800–1811 (2016).
Acknowledgements
We thank all members of the Lowe laboratory for advice and helpful discussions. F.M.B. was supported by a Alan and Sandra Gerry Metastasis and Tumor Ecosystems Center (GMTEC) Postdoctoral Fellowship, a Memorial Sloan Kettering Cancer Center (MSKCC) Translational Research Oncology Training Fellowship (5T32CA160001-08) and a Young Investigator Award by the Edward P. Evans Foundation. This work was also supported by MSKCC’s David Rubenstein Center for Pancreatic Research Pilot Project (to S.W.L.), the Agilent Thought Leader Program (to S.W.L.) and the GMTEC Classic Individual Funding (to S.W.L.). S.W.L. is an investigator in the Howard Hughes Medical Institute and the Geoffrey Beene Chair for Cancer Biology. The funders had no role in study design, data collection and analysis, decision to publish or preparation of the manuscript.
Author information
Authors and Affiliations
Contributions
F.M.B. designed and developed the protocol with supervision from S.W.L. Both authors wrote and edited the manuscript.
Corresponding author
Ethics declarations
Competing interests
S.W.L. is a consultant and holds equity in Blueprint Medicines, ORIC Pharmaceuticals, Mirimus, PMV Pharmaceuticals, Faeth Therapeutics, and Senescea Therapeutics and is a consultant for Fate Therapeutics. F.M.B. declares no competing interests.
Peer review
Peer review information
Nature Protocols thanks Jiazhi Hu, Ophir Shalem and the other, anonymous, reviewer(s) for their contribution to the peer review of this work.
Additional information
Publisher’s note Springer Nature remains neutral with regard to jurisdictional claims in published maps and institutional affiliations.
Related links
Key reference using this protocol
Barriga, F. M. et al. Nat. Cancer (2022): https://doi.org/10.1038/s43018-022-00443-5
Supplementary information
Source data
Source Data Fig. 4
Unprocessed gels
Rights and permissions
Springer Nature or its licensor (e.g. a society or other partner) holds exclusive rights to this article under a publishing agreement with the author(s) or other rightsholder(s); author self-archiving of the accepted manuscript version of this article is solely governed by the terms of such publishing agreement and applicable law.
About this article
Cite this article
Barriga, F.M., Lowe, S.W. Engineering megabase-sized genomic deletions with MACHETE (Molecular Alteration of Chromosomes with Engineered Tandem Elements). Nat Protoc 19, 1381–1399 (2024). https://doi.org/10.1038/s41596-024-00953-9
Received:
Accepted:
Published:
Version of record:
Issue date:
DOI: https://doi.org/10.1038/s41596-024-00953-9


