Abstract
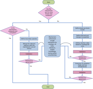
A general procedure for the development of chemical kinetic models relevant to thermochemical applications (pyrolysis, gasification and combustion) is described. Here we present techniques that aim at producing models that are modular in structure, thoroughly validated, and applicable to a wide variety of conditions (generality), while balancing accuracy and computational burden. Starting from a core mechanism describing the pyrolysis and oxidation of light species, heavier compounds are added to the model in a hierarchical fashion, starting from archetypal species of each class of compounds. Using analogy rules derived from the archetypal species, a list of reactions and reaction rate parameters are compiled for molecules belonging to the classes of interest, obtaining detailed or semidetailed reaction mechanisms. The model is then validated using data available from the literature and/or novel experiments performed ad hoc. Depending on the applications of interest and on the size of the model, a mechanism reduction can be performed using a combination of lumping techniques and flux or sensitivity analyses. These procedures, although partially automated, still require some level of expert knowledge. The development of reaction rate rules and the identification of reaction pathways require indeed critical analysis and are most effective when the operator has previous experience in the field. A rigorously built mechanism, obeying the general principles presented here, provides high predictivity and permits extrapolating fuel behavior with greater confidence outside the range of validation conditions compared with models assembled from nonconsistently sourced submechanism from the literature, or based on limited datasets and empirical information.
Key points
-
The combustion of even simple fuels involves a large number of interconnected chemical reactions. Furthermore, it is difficult to obtain enough reliable kinetic and thermodynamic experimental data when more complex feedstock compounds are considered.
-
The approach used in this protocol aims at building a robust kinetic model through a systematic procedure. Complexity is reduced by chemical lumping (representation of multiple species with a single reference component), flux or sensitivity analyses.
This is a preview of subscription content, access via your institution
Access options
Access Nature and 54 other Nature Portfolio journals
Get Nature+, our best-value online-access subscription
$32.99 / 30 days
cancel any time
Subscribe to this journal
Receive 12 print issues and online access
$259.00 per year
only $21.58 per issue
Buy this article
- Purchase on SpringerLink
- Instant access to the full article PDF.
USD 39.95
Prices may be subject to local taxes which are calculated during checkout

















Similar content being viewed by others
Data availability
The data used in the development of the procedure and supporting its application are publicly available as part of our supporting primary research publications. The kinetic mechanisms developed by the authors using the procedures here discussed are available at https://www.creckmodeling.polimi.it/. The kinetic mechanisms developed as a worked example are available through the GitHub repository here linked: https://github.com/CRECKMODELING/nhept_mech/releases/tag/v0-published
References
Dixon-Lewis, G. Flame structure and flame reaction kinetics-V. Investigation of reaction mechanism in a rich hydrogen+nitrogen+oxygen flame by solution of conservation equations. Proc. R. Soc. London. A 317, 235–263 (1970).
Kohse-Hinghaus, K. Combustion, chemistry, and carbon neutrality. Chem. Rev. 123, 5139–5219 (2023).
Lu, T. & Law, C. K. Toward accommodating realistic fuel chemistry in large-scale computations. Prog. Energy Combust. Sci. 35, 192–215 (2009).
Ranzi, E., Dente, M., Goldaniga, A., Bozzano, G. & Faravelli, T. Lumping procedures in detailed kinetic modeling of gasification, pyrolysis, partial oxidation and combustion of hydrocarbon mixtures. Prog. Energy Combust. Sci. 27, 99–139 (2001).
Stagni, A., Frassoldati, A., Cuoci, A., Faravelli, T. & Ranzi, E. Skeletal mechanism reduction through species-targeted sensitivity analysis. Combust. Flame 163, 382–393 (2016).
Curran, H. J. Developing detailed chemical kinetic mechanisms for fuel combustion. Proc. Combust. Inst. 37, 57–81 (2019).
Pelucchi, M., Stagni, A. & Faravelli, T. in Computer Aided Chemical Engineering Vol. 45 (eds Faravelli, T., Manenti, F. & Ranzi, E.) 763–798 (Elsevier, 2019).
Dente, M., Ranzi, E. & Goossens, A. Detailed prediction of olefin yields from hydrocarbon pyrolysis through a fundamental simulation model (SPYRO). Comput. Chem. Eng. 3, 61–75 (1979).
Dente, M. et al. Kinetic modelling of pyrolysis processes in gas and condensed phase. Adv. Chem. Eng. 32, 51–166 (2007).
Pierucci, S. & Ranzi, E. A review of features in current automatic generation software for hydrocarbon oxidation mechanisms. Comput. Chem. Eng. 32, 805–826 (2008).
Ranzi, E., Dente, M., Pierucci, S. & Biardi, G. Initial product distributions from pyrolysis of normal and branched paraffins. Ind. Eng. Chem. Fundam. 22, 132–139 (1983).
Dagaut, P. et al. Experimental and semi-detailed kinetic modeling study of decalin oxidation and pyrolysis over a wide range of conditions. Proc. Combust. Inst. 34, 289–296 (2013).
Dogu, O. et al. The chemistry of chemical recycling of solid plastic waste via pyrolysis and gasification: State-of-the-art, challenges, and future directions. Prog. Energy Combust. Sci. 84, 100901 (2021).
Ranzi, E., Debiagi, P. E. A. & Frassoldati, A. Mathematical modeling of fast biomass pyrolysis and bio-oil formation. Note I: kinetic mechanism of biomass pyrolysis. ACS Sustain. Chem. Engin. 5, 2867–2881 (2017).
Miller, J. A. et al. Combustion chemistry in the twenty-first century: developing theory-informed chemical kinetics models. Prog. Energy Combust. Sci. 83, 100886 (2021).
Payne, A. M., Spiekermann, K. A. & Green, W. H. Detailed reaction mechanism for 350–400 °C pyrolysis of an alkane, aromatic, and long-chain alkylaromatic mixture. Energy Fuels 36, 1635–1646 (2022).
Dong, S. et al. A new detailed kinetic model for surrogate fuels: C3MechV3.3. Appl. Energy Combust. Sci. 9, 100043 (2022).
Westbrook, C. K. & Dryer, F. L. Chemical kinetic modeling of hydrocarbon combustion. Prog. Energy Combust. Sci. 10, 1–57 (1984).
Ranzi, E. et al. A new comprehensive reaction mechanism for combustion of hydrocarbon fuels. Combust. Flame 99, 201–211 (1994).
Sarathy, S. M., Oßwald, P., Hansen, N. & Kohse-Höinghaus, K. Alcohol combustion chemistry. Prog. Energy Combust. Sci. 44, 40–102 (2014).
Metcalfe, W. K., Burke, S. M., Ahmed, S. S. & Curran, H. J. A hierarchical and comparative kinetic modeling study of C1–C2 hydrocarbon and oxygenated fuels. Int. J. Chem. Kinet. 45, 638–675 (2013).
Carstensen, H. H. & Dean, A. M. Rate constant rules for the automated generation of gas-phase reaction mechanisms. J. Phys. Chem. A 113, 367–380 (2009).
Ranzi, E. et al. Hierarchical and comparative kinetic modeling of laminar flame speeds of hydrocarbon and oxygenated fuels. Prog. Energy Combust. Sci. 38, 468–501 (2012).
Ranzi, E., Frassoldati, A., Granata, S. & Faravelli, T. Wide-range kinetic modeling study of the pyrolysis, partial oxidation, and combustion of heavy n-alkanes. Indust. Eng. Chem. Res. 44, 5170–5183 (2005).
Wang, H. et al. A physics-based approach to modeling real-fuel combustion chemistry-I. Evidence from experiments, and thermodynamic, chemical kinetic and statistical considerations. Combust. Flame 193, 502–519 (2018).
Song, Y. et al. The sensitizing effects of NO2 and NO on methane low temperature oxidation in a jet stirred reactor. Proc. Combust. Inst. 37, 667–675 (2019).
Pelucchi, M. et al. On the influence of NO addition to dimethyl ether oxidation in a flow reactor. Combust. Flame. 257, 112464 (2023).
Nobili, A. et al. Experimental and kinetic modeling study of α-methylnaphthalene laminar flame speeds. Proc. Combust. Inst. 39, 243–251 (2022).
Benson, S. W. Thermochemical Kinetics: Methods for the Estimation of Thermochemical Data and Rate Parameters (Wiley, 1976).
Benson, S. W. & Buss, J. H. Additivity rules for the estimation of molecular properties. Thermodynamic properties. J. Chem. Phys. 29, 546–572 (1958).
Villano, S. M., Huynh, L. K., Carstensen, H.-H. & Dean, A. M. High-pressure rate rules for alkyl+ O2 reactions. 1. The dissociation, concerted elimination, and isomerization channels of the alkyl peroxy radical. J. Phys. Chem. A 115, 13425–13442 (2011).
Villano, S. M., Huynh, L. K., Carstensen, H.-H. & Dean, A. M. High-pressure rate rules for alkyl+ O2 reactions. 2. The isomerization, cyclic ether formation, and β-scission reactions of hydroperoxy alkyl radicals. J. Phys. Chem. A 116, 5068–5089 (2012).
Wang, K., Villano, S. M. & Dean, A. M. Reactivity–structure-based rate estimation rules for alkyl radical H atom shift and alkenyl radical cycloaddition reactions. J. Phys. Chem. A 119, 7205–7221 (2015).
Van de Vijver, R. & Zádor, J. KinBot: automated stationary point search on potential energy surfaces. Comput. Phys. Commun. 248, 106947 (2020).
Martinez-Nunez, E. et al. AutoMeKin2021: an open-source program for automated reaction discovery. J. Comput. Chem. 42, 2036–2048 (2021).
Dontgen, M. et al. Automated discovery of reaction pathways, rate constants, and transition states using reactive molecular dynamics simulations. J. Chem. Theory Comput. 11, 2517–2524 (2015).
Klippenstein, S. J. From theoretical reaction dynamics to chemical modeling of combustion. Proc. Combust. Inst. 36, 77–111 (2017).
Cavallotti, C. Automation of chemical kinetics: status and challenges. Proc. Combust. Inst. 39, 11–28 (2023).
Klippenstein, S. J. & Cavallotti, C. in Computer Aided Chemical Engineering Vol. 45 (eds Faravelli, T., Manenti, F. & Ranzi, E.) 115–167 (Elsevier, 2019).
Pelucchi, M. et al. Detailed kinetics of substituted phenolic species in pyrolysis bio-oils. React. Chem. Eng. 4, 490–506 (2019).
Pelucchi, M. et al. Combustion of n-C3–C6 linear alcohols: an experimental and kinetic modeling study. Part I: reaction classes, rate rules, model lumping, and validation. Energy Fuels 34, 14688–14707 (2020).
Pelucchi, M. et al. An experimental and kinetic modelling study of n-C4C6 aldehydes oxidation in a jet-stirred reactor. Proc. Combust. Inst. 37, 389–397 (2019).
Pelucchi, M., Cavallotti, C., Faravelli, T. & Klippenstein, S. H-abstraction reactions by OH, HO2, O, O2 and benzyl radical addition to O2 and their implications for kinetic modelling of toluene oxidation. Phys. Chem. Chem. Phys. 20, 10607–10627 (2018).
Cavallotti, C., Pelucchi, M., Georgievskii, Y. & Klippenstein, S. J. EStokTP: electronic structure to temperature- and pressure-dependent rate constants—a code for automatically predicting the thermal kinetics of reactions. J. Chem. Theory Comput. 15, 1122–1145 (2019).
Elliott, S. N. et al. Automated theoretical chemical kinetics: predicting the kinetics for the initial stages of pyrolysis. Proc. Combust. Inst. 38, 375–384 (2021).
Moore, K. B. I. et al. AutoMech. GitHub https://github.com/Auto-Mech (2020).
Barker, J. R. Multiple-well, multiple-path unimolecular reaction systems. I. MultiWell computer program suite. Int. J. Chem. Kinet. 33, 232–245 (2001).
Glowacki, D. R., Liang, C.-H., Morley, C., Pilling, M. J. & Robertson, S. H. MESMER: an open-source master equation solver for multi-energy well reactions. J. Phys. Chem. A 116, 9545–9560 (2012).
Barker, J. R. et al. Mutiwell2017 software suite. University of Michigan https://multiwell.engin.umich.edu/ (2017).
Frisch, M. et al. Revisions D.01 and E.01. Gaussian 09, Inc. https://gaussian.com/glossary/g09/ (2009).
Werner, H. J. et al. MOLPRO, version 2019.2, a package of ab initio programs. MOLPRO https://www.molpro.net/ (2019).
Werner, H. J., Knowles, P. J., Knizia, G., Manby, F. R. & Schütz, M. Molpro: a general‐purpose quantum chemistry program package. Comput. Mol. Sci. 2, 242–253 (2012).
Georgievskii, Y., Miller, J. A., Burke, M. P. & Klippenstein, S. J. Reformulation and solution of the master equation for multiple-well chemical reactions. J. Phys. Chem. A 117, 12146–12154 (2013).
Benson, S. W. Effects of resonance and structure on the thermochemistry of organic peroxy radicals and the kinetics of combustion reactions1. J. Am. Chem. Soc. 87, 972–979 (1965).
Curran, H. J., Gaffuri, P., Pitz, W. J. & Westbrook, C. K. A comprehensive modeling study of n-heptane oxidation. Combust. Flame 114, 149–177 (1998).
Pelucchi, M. et al. Improved kinetic model of the low-temperature oxidation of n-heptane. Energy Fuels 28, 7178–7193 (2014).
Ranzi, E. et al. New reaction classes in the kinetic modeling of low temperature oxidation of n-alkanes. Combust. Flame 162, 1679–1691 (2015).
Ranzi, E., Gaffuri, P., Faravelli, T. & Dagaut, P. A wide-range modeling study of n-heptane oxidation. Combust. Flame 103, 91–106 (1995).
Pratali Maffei, L., Pelucchi, M., Faravelli, T. & Cavallotti, C. Theoretical study of sensitive reactions in phenol decomposition. React. Chem. Eng. 5, 452–472 (2020).
Pratali Maffei, L. et al. Rate constants for H-atom abstraction reactions from mono-aromatic hydrocarbons by H, CH3, OH and 3O2: a systematic theoretical investigation. Combust. Flame 257, 112421 (2022).
Pratali Maffei, L., Faravelli, T., Cavallotti, C. & Pelucchi, M. Electronic structure-based rate rules for \(\dot{\rm{H}}\) ipso addition–elimination reactions on mono-aromatic hydrocarbons with single and double OH/CH3/OCH3/CHO/C2H5 substituents: a systematic theoretical investigation. Phys. Chem. Chem. Phys. 22, 20368–20387 (2020).
Pratali Maffei, L., Pelucchi, M., Faravelli, T. & Cavallotti, C. Theoretical kinetics of HO2+ C5H5: a missing piece in cyclopentadienyl radical oxidation reactions. Proc. Combust. Inst. 39, 695–703 (2023).
Grana, R. et al. An experimental and kinetic modeling study of combustion of isomers of butanol. Combust. Flame 157, 2137–2154 (2010).
Frassoldati, A. et al. An experimental and kinetic modeling study of n-propanol and iso-propanol combustion. Combust. Flame 157, 2–16 (2010).
Saggese, C., Frassoldati, A., Cuoci, A., Faravelli, T. & Ranzi, E. A lumped approach to the kinetic modeling of pyrolysis and combustion of biodiesel fuels. Proc. Combust. Inst. 34, 427–434 (2013).
Grana, R., Frassoldati, A., Saggese, C., Faravelli, T. & Ranzi, E. A wide range kinetic modeling study of pyrolysis and oxidation of methyl butanoate and methyl decanoate. Note II: lumped kinetic model of decomposition and combustion of methyl esters up to methyl decanoate. Combust. Flame 159, 2280–2294 (2012).
Grana, R., Frassoldati, A., Cuoci, A., Faravelli, T. & Ranzi, E. A wide range kinetic modeling study of pyrolysis and oxidation of methyl butanoate and methyl decanoate. Note I: lumped kinetic model of methyl butanoate and small methyl esters. Energy 43, 124–139 (2012).
Burke, U. et al. An ignition delay and kinetic modeling study of methane, dimethyl ether, and their mixtures at high pressures. Combust. Flame 162, 315–330 (2015).
Lehrheuer, B. et al. Diethoxymethane as tailor-made fuel for gasoline controlled autoignition. Proc. Combust. Inst. 37, 4691–4698 (2019).
Stagni, A. et al. Dimethyl ether oxidation analyzed in a given flow reactor: experimental and modeling uncertainties. Combust. Flame 240, 111998 (2022).
Cai, L. et al. Auto-ignition of oxymethylene ethers (OMEn, n = 2–4) as promising synthetic e-fuels from renewable electricity: shock tube experiments and automatic mechanism generation. Fuel 264, 116711 (2020).
Pelucchi, M. et al. An experimental and kinetic modeling study of the pyrolysis and oxidation of n-C3C5 aldehydes in shock tubes. Combust. Flame 162, 265–286 (2015).
Veloo, P. S. et al. Experimental and modeling study of the oxidation of n- and iso-butanal. Combust. Flame 160, 1609–1626 (2013).
Veloo, P. S. et al. Jet-stirred reactor and flame studies of propanal oxidation. Proc. Combust. Inst. 34, 599–606 (2013).
Cavallotti, C., Pelucchi, M. & Frassoldati, A. Analysis of acetic acid gas phase reactivity: rate constant estimation and kinetic simulations. Proc. Combust. Inst. 37, 539–546 (2019).
Namysl, S. et al. A first evaluation of butanoic and pentanoic acid oxidation kinetics. Chem. Eng. J. 373, 973–984 (2019).
Wang, K. & Dean, A.M. in Computer Aided Chemical Engineering Vol. 45 (eds Faravelli, T., Manenti, F. & Ranzi, E.) 203–257 (Elsevier, 2019).
Ranzi, E., Faravelli, T., Gaffuri, P., Garavaglia, E. & Goldaniga, A. Primary pyrolysis and oxidation reactions of linear and branched alkanes. Indust. Eng. Chem. Res. 36, 3336–3344 (1997).
Warth, V. et al. Computer based generation of reaction mechanisms for gas-phase oxidation. Comput. Chem. 24, 541–560 (2000).
Gao, C. W., Allen, J. W., Green, W. H. & West, R. H. Reaction mechanism generator: automatic construction of chemical kinetic mechanisms. Comput. Phys. Commun. 203, 212–225 (2016).
Vandewiele, N. M., Van Geem, K. M., Reyniers, M.-F. & Marin, G. B. Genesys: kinetic model construction using chemo-informatics. Chem. Eng. J. 207, 526–538 (2012).
Netzer, C., Ahmed, A., Gruber, A. & Løvås, T. Curvature effects on NO formation in wrinkled laminar ammonia/hydrogen/nitrogen-air premixed flames. Combust. Flame 232, 111520 (2021).
Pratali Maffei, L., Pelucchi, M., Cavallotti, C., Bertolino, A. & Faravelli, T. Master equation lumping for multi-well potential energy surfaces: a bridge between ab initio based rate constant calculations and large kinetic mechanisms. Chem. Eng. J. 422, 129954 (2021).
Pegurri, A., Dinelli, T., Pratali Maffei, L., Faravelli, T. & Stagni, A. Coupling chemical lumping to data-driven optimization for the kinetic modeling of dimethoxymethane (DMM) combustion. Combust. Flame 260, 113202 (2024).
Dinelli, T. et al. A data-driven, lumped kinetic modeling of OME2-5 pyrolysis and oxidation. Proc. Combust. Inst. 40, 105547 (2024).
Stagni, A., Cuoci, A., Frassoldati, A., Faravelli, T. & Ranzi, E. Lumping and reduction of detailed kinetic schemes: an effective coupling. Indust. Eng. Chem. Res. 53, 9004–9016 (2014).
Pepiot-Desjardins, P. & Pitsch, H. An efficient error-propagation-based reduction method for large chemical kinetic mechanisms. Combust. Flame 154, 67–81 (2008).
Sun, W., Chen, Z., Gou, X. & Ju, Y. A path flux analysis method for the reduction of detailed chemical kinetic mechanisms. Combust. Flame 157, 1298–1307 (2010).
Kelly, M., Dunne, H., Bourque, G. & Dooley, S. Low-dimensional high-fidelity kinetic models for NOx formation by a compute intensification method. Proc. Combust. Inst. 39, 199–209 (2023).
Niemeyer, K. E., Sung, C.-J. & Raju, M. P. Skeletal mechanism generation for surrogate fuels using directed relation graph with error propagation and sensitivity analysis. Combust. Flame 157, 1760–1770 (2010).
Pepiot, P., Cai, L. & Pitsch, H. in Computer Aided Chemical Engineering Vol. 45 (eds Faravelli, T., Manenti, F. & Ranzi, E.) 799–827 (Elsevier, 2019).
Ramalli, E. et al. Automatic validation and analysis of predictive models by means of big data and data science. Chem. Eng. J. 454, 140149 (2023).
Ramalli, E. et al. Data ecosystems for scientific experiments: managing combustion experiments and simulation analyses in chemical engineering. Front. Big Data 4, 663410 (2021).
Bernardi, M. S. et al. Curve matching, a generalized framework for models/experiments comparison: An application to n-heptane combustion kinetic mechanisms. Combust. Flame 168, 186–203 (2016).
Wang, R. Y. & Strong, D. M. Beyond accuracy: what data quality means to data consumers. J. Manag. Inform. Syst. 12, 5–33 (1996).
Asudeh, A., Jin, Z. & Jagadish, H. in 2019 IEEE 35th International Conference on Data Engineering (ICDE) 554–565 (IEEE, 2019).
Lin, Y., Guan, Y., Asudeh, A. & Jagadish, H. Identifying insufficient data coverage in databases with multiple relations. Proc. VLDB Endow. 13, 11 (2020).
Ramalli, E. & Pernici, B. in Ceur Workshop Proceedings Vol. 2929 27–33 (CEUR Workshop Proc., 2021).
Olm, C. et al. Comparison of the performance of several recent hydrogen combustion mechanisms. Combust. Flame 161, 2219–2234 (2014).
Gbadago, D. Q., Moon, J., Kim, M. & Hwang, S. A unified framework for the mathematical modelling, predictive analysis, and optimization of reaction systems using computational fluid dynamics, deep neural network and genetic algorithm: a case of butadiene synthesis. Chem. Eng. J. 409, 128163 (2021).
Simonin, J.-P. On the comparison of pseudo-first order and pseudo-second order rate laws in the modeling of adsorption kinetics. Chem. Eng. J. 300, 254–263 (2016).
Fermoso, J., Gil, M. V., Pevida, C., Pis, J. & Rubiera, F. Kinetic models comparison for non-isothermal steam gasification of coal–biomass blend chars. Chem. Eng. J. 161, 276–284 (2010).
Leskovec, J., Rajaraman, A. & Ullman, J.D. Mining of Massive Data Sets (Cambridge Univ. Press, 2020).
Ruscic, B. & Bross, D. Active thermochemical tables (ATcT) values based on ver. 1.122 of the THERMOCHEMICAL Network. Argonne National Lab https://atct.anl.gov/Thermochemical%20Data/version%201.122x/index.php (2019).
Ruscic, B. & Bross, D. H. in Computer Aided Chemical Engineering Vol. 45 (eds. Faravelli, T., Manenti, F. & Ranzi, E.) 3–114 (Elsevier, 2019).
Burcat, A. & Ruscic, B. Argonne National Lab https://atct.anl.gov/~ruscic/reprints/Burcat%202005.pdf (2005).
Joback, K. G. & Reid, R. C. Estimation of pure-component properties from group-contributions. Chem. Eng. Commun. 57, 233–243 (1987).
Ince, A., Carstensen, H.-H., Reyniers, M.-F. & Marin, G. B. First-principles based group additivity values for thermochemical properties of substituted aromatic compounds. AIChE J. 61, 3858–3870 (2015).
Sengupta, A. & Raghavachari, K. Prediction of accurate thermochemistry of medium and large sized radicals using connectivity-based hierarchy (CBH). J. Chem. Theory Comput. 10, 4342–4350 (2014).
Keceli, M. et al. Automated computational thermochemistry for butane oxidation: a prelude to predictive automated combustion kinetics. Proc. Combust. Inst. 37, 363–371 (2019).
Ghosh, M. K., Elliott, S. N., Somers, K. P., Klippenstein, S. J. & Curran, H. J. Group additivity values for the heat of formation of C2–C8 alkanes, alkyl hydroperoxides, and their radicals. Combust. Flame 257, 112492 (2022).
Lennard-Jones, J. E. Cohesion. Proc. Phys. Soc. 43, 461 (1931).
Stockmayer, W. H. Second virial coefficients of polar gases. J. Chem. Phy. 9, 398 (2004).
Kee, R. J., Rupley, F. M. & Miller, J. A. Chemkin-II: a Fortran chemical kinetics package for the analysis of gas-phase chemical kinetics. US Department of Energy - OSTI https://www.osti.gov/servlets/purl/5681118 (1989).
Wilke, C. R. A viscosity equation for gas mixtures. J. Chem. Phys. 18, 517–519 (1950).
Mason, E. A. & Saxena, S. C. Approximate formula for the thermal conductivity of gas mixtures. Phys. Fluids 1, 361–369 (1958).
Hirschfelder, J. O., Curtiss, C. F. & Bird, R. B. The Molecular Theory of Gases and Liquids (John Wiley and Sons Inc, 1954).
Matsugi, A. Collision frequency for energy transfer in unimolecular reactions. J. Phys. Chem. A 122, 1972–1985 (2018).
Jasper, A. W. & Miller, J. A. Lennard–Jones parameters for combustion and chemical kinetics modeling from full-dimensional intermolecular potentials. Combust. Flame 161, 101–110 (2014).
Jasper, A. W. & Miller, J. A. OneDMin: a code for calculating Lennard–Jones parameters from detailed intermolecular potentials via one-dimensional minimizations. Argonne National Laboratory https://tcg.cse.anl.gov/papr/codes/onedmin.html (2014).
Holley, A. T., You, X. Q., Dames, E., Wang, H. & Egolfopoulos, F. N. Sensitivity of propagation and extinction of large hydrocarbon flames to fuel diffusion. Proc. Combust. Inst. 32, 1157–1163 (2009).
Reid, R. C., Sherwood, T. K. & Street, R. E. The Properties of Gases and Liquids 5th edn (McGraw Hill, 2001).
Tee, L. S., Gotoh, S. & Stewart, W. E. Molecular parameters for normal fluids: Lennard–Jones 12-6 potential. Ind. Eng. Chem. Fundament. 5, 356–363 (1966).
Wang, H. & Frenklach, M. Transport properties of polycyclic aromatic hydrocarbons for flame modeling. Combust. Flame 96, 163–170 (1994).
Han, J., Belhi, M. & Bisetti, F. Numerical modelling of ion transport in flames. Combust. Theory Model. 19, 744–772 (2015).
Parker, J. G. Rotational and vibrational relaxation in diatomic gases. Phys. Fluids 2, 449–462 (1959).
Nyeland, C., Lise, D., Poulsen, L. & Billing, G. D. Rotational relaxation and transport coefficients for diatomic gases: computations on nitrogen. J. Phys. Chem 88, 1216–1221 (1984).
Monchick, L. & Mason, E. A. Transport properties of polar gases. J. Chem. Phys. 35, 1676–1697 (1961).
Hellmann, R., Riesco, N. & Vesovic, V. Calculation of the relaxation properties of a dilute gas consisting of Lennard–Jones chains. Chem. Phys. Lett. 574, 37–41 (2013).
Evans, M. & Polanyi, M. Further considerations on the thermodynamics of chemical equilibria and reaction rates. Trans. Faraday Soc. 32, 1333–1360 (1936).
Evans, M. & Polanyi, M. Inertia and driving force of chemical reactions. Trans. Faraday Soc. 34, 11–24 (1938).
Eckart, C. The penetration of a potential barrier by electrons. Phys. Rev. 35, 1303 (1930).
Jasper, A. W., Oana, C. M. & Miller, J. A. Third-Body’ collision efficiencies for combustion modeling: hydrocarbons in atomic and diatomic baths. Proc. Combust. Inst. 35, 197–204 (2015).
Jasper, A. W. et al. Predictive a priori pressure-dependent kinetics. Science 346, 1212–1215 (2014).
Michael, J. V., Su, M. C., Sutherland, J. W., Carroll, J. J. & Wagner, A. F. Rate constants for H + O2 + M → HO2 + M in seven bath gases. J. Phys. Chem. A 106, 5297–5313 (2002).
Troe, J. Theory of thermal unimolecular reactions in the fall-off range. I. Strong collision rate constants. Berichte der Bunsengesellschaft für physikalische Chemie 87, 161–169 (1983).
Bertolino, A., Frassoldati, A., Cuoci, A. & Parente, A. Estimation of third body efficiencies from experimental data: application to hydrogen combustion. Int. J. Hydrogen Energy 48, 24504–24520 (2023).
Lei, L. & Burke, M. P. Mixture rules and falloff are now major uncertainties in experimentally derived rate parameters for H + O2 (+M) ↔ HO2 (+M). Combust. Flame 213, 467–474 (2020).
Burke, M. P. & Klippenstein, S. J. Ephemeral collision complexes mediate chemically termolecular transformations that affect system chemistry. Nat. Chem. 9, 1078–1082 (2017).
Labbe, N. J. et al. Weakly bound free radicals in combustion: prompt dissociation of formyl radicals and its effect on laminar flame speeds. J. Phys. Chem. Lett. 7, 85–89 (2016).
Cho, J. et al. The role of collisional energy transfer on the thermal and prompt dissociation of- methyl allyl. Proc. Combust. Inst. 39, 601–609 (2023).
Mulvihill, C. R. et al. Non-Boltzmann effects in chain branching and pathway branching for diethyl ether oxidation. Energy Fuels 35, 17890–17908 (2021).
Danilack, A. D. & Goldsmith, C. F. A statistical model for the product energy distribution in reactions leading to prompt dissociation. Proc. Combust. Inst. 38, 507–514 (2021).
Pratali Maffei, L. et al. Automated identification and calculation of prompt effects in kinetic mechanisms using statistical models. Combustion Flame 257, 112422 (2022).
Lei, L. & Burke, M. P. An extended methodology for automated calculations of non-Boltzmann kinetic sequences: H + C2H2 + X and combustion impact. Proc. Combust. Inst. 38, 661–669 (2021).
Brunialti, S., Zhang, X., Faravelli, T., Frassoldati, A. & Sarathy, S. M. Automatically generated detailed and lumped reaction mechanisms for low- and high-temperature oxidation of alkanes. Proc. Combust. Inst. 39, 335–344 (2023).
Zhou, C.-W. et al. An experimental and chemical kinetic modeling study of 1,3-butadiene combustion: ignition delay time and laminar flame speed measurements. Combust. Flame 197, 423–438 (2018).
Zhou, C. -W. et al. Validation for C4H10. University of Galway https://www.universityofgalway.ie/media/researchcentres/combustionchemistrycentre/files/C4-C5.pdf (2018).
Bao, G., Abe, R. Y. & Akutsu, Y. Bond dissociation energy and thermal stability of energetic materials. J. Therm. Anal. Calorim. 143, 3439–3445 (2021).
Xin, L. et al. Thermal decomposition mechanism of some hydrocarbons by ReaxFF-based molecular dynamics and density functional theory study. Fuel 275, 117885 (2020).
Ji, W. et al. SGD-based optimization in modeling combustion kinetics: case studies in tuning mechanistic and hybrid kinetic models. Fuel 324, 124560 (2022).
Dinelli, T. et al. Scientific experiments and models. SCIEXPEM https://sciexpem.polimi.it/ (2021).
Ranzi, E. et al. Reduced kinetic schemes of complex reaction systems: fossil and biomass‐derived transportation fuels. Int. J. Chem. Kinet. 46, 512–542 (2014).
Jalan, A. et al. New pathways for formation of acids and carbonyl products in low-temperature oxidation: the Korcek decomposition of γ-ketohydroperoxides. J. Am. Chem. Soc. 135, 11100–11114 (2013).
Herbinet, O. et al. Experimental and modeling investigation of the low-temperature oxidation of n-heptane. Combustion Flame 159, 3455–3471 (2012).
Tsujimura, T. et al. Development of isopentanol reaction mechanism reproducing autoignition character at high and low temperatures. Energy Fuels 26, 4871–4886 (2012).
Sarathy, S. M. et al. A comprehensive experimental and modeling study of iso-pentanol combustion. Combust. Flame 160, 2712–2728 (2013).
Various authors, CRECKModelingLab Detailed kinetic models for pyrolysis and oxidation. Politecnico di Milano https://creckmodeling.chem.polimi.it/menu-kinetics/menu-kinetics-detailed-mechanisms/ (2022).
Ritter, E. R. & Bozzelli, J. W. THERM: thermodynamic property estimation for gas phase radicals and molecules. Int. J. Chem. Kinet. 23, 767–778 (1991).
Muller, C., Michel, V., Scacchi, G. & Come, G. M. THERGAS: a computer program for the evaluation of thermochemical data of molecules and free radicals in the gas phase. Journal de Chimie Physique 92, 1154–1178 (1995).
Cuoci, A., Frassoldati, A., Faravelli, T. & Ranzi, E. OpenSMOKE++: an object-oriented framework for the numerical modeling of reactive systems with detailed kinetic mechanisms. Comput. Phys. Commun. 192, 237–264 (2015).
Furst, M. et al. OptiSMOKE++: a toolbox for optimization of chemical kinetic mechanisms. Comput. Phys. Commun. 264, 107940 (2021).
Ramalingam, A., Panigrahy, S., Fenard, Y., Curran, H. & Heufer, K. A. A chemical kinetic perspective on the low-temperature oxidation of propane/propene mixtures through experiments and kinetic analyses. Combust. Flame 223, 36–375 (2021).
Hashemi, H. et al. High-pressure oxidation of ethane. Combust. Flame 182, 150–166 (2017).
Prince, J. C. & Williams, F. A. Short chemical-kinetic mechanisms for low-temperature ignition of propane and ethane. Combust. Flame 159, 2336–2344 (2012).
Wang, H., You, X. & Joshi, A. V. USC Mech Version II. High-temperature combustion reaction model of H2/CO/C1–C4 compounds. University of Southern California https://ignis.usc.edu:80/Mechanisms/USC-Mech%20II/USC_Mech%20II.htm (2007).
Xie, C. et al. Revisiting low temperature oxidation chemistry of n-heptane. Combust. Flame 242, 112177 (2022).
Wang, Z. et al. Unraveling the structure and chemical mechanisms of highly oxygenated intermediates in oxidation of organic compounds. Proc. Natl Acad. Sci. USA 114, 13102–13107 (2017).
Zhang, K. et al. An updated experimental and kinetic modeling study of n-heptane oxidation. Combust. Flame 172, 116–135 (2016).
Mehl, M., Pitz, W. J., Westbrook, C. K. & Curran, H. J. Kinetic modeling of gasoline surrogate components and mixtures under engine conditions. Proc. Combust. Inst. 33, 193–200 (2011).
Bieleveld, T. et al. Experimental and kinetic modeling study of combustion of gasoline, its surrogates and components in laminar non-premixed flows. Proc. Combust. Inst. 32, 493–500 (2009).
Wang, H. et al. A high-temperature chemical kinetic model of n-alkane (up to n-dodecane), cyclohexane, and methyl-, ethyl-, n-propyl and n-butyl-cyclohexane oxidation at high temperatures, JetSurF version 2.0. Stanford University https://web.stanford.edu/group/haiwanglab/JetSurF/JetSurF2.0/Index.html (2010).
Westbrook, C. K., Pitz, W. J., Herbinet, O., Curran, H. J. & Silke, E. J. A comprehensive detailed chemical kinetic reaction mechanism for combustion of n-alkane hydrocarbons from n-octane to n-hexadecane. Combust. Flame 156, 181–199 (2009).
Sarathy, S. M. et al. Comprehensive chemical kinetic modeling of the oxidation of 2-methylalkanes from C7 to C20. Combust. Flame 158, 2338–2357 (2011).
Jin, H. et al. Kinetic modeling study of benzene and PAH formation in laminar methane flames. Combust. Flame 162, 1692–1711 (2015).
Saggese, C., Frassoldati, A., Cuoci, A., Faravelli, T. & Ranzi, E. A wide range kinetic modeling study of pyrolysis and oxidation of benzene. Combust. Flame 160, 1168–1190 (2013).
Nakamura, H. et al. An experimental and modeling study of shock tube and rapid compression machine ignition of n-butylbenzene/air mixtures. Combust. Flame 161, 49–64 (2014).
Zhang, Y. et al. Probing the antagonistic effect of toluene as a component in surrogate fuel models at low temperatures and high pressures. A case study of toluene/dimethyl ether mixtures. Proc. Combust. Inst. 36, 413–421 (2017).
Zhao, L. et al. Experimental and kinetic modeling study of premixed o-xylene flames. Proc. Combust. Inst. 35, 1745–1752 (2015).
Wang, H. et al. An experimental and kinetic modeling study of the autoignition of a-methylnaphthalene/air and a-methylnaphthalene/n-decane/air mixtures at elevated pressures. Combust. Flame 157, 1976–1988 (2010).
Jin, H. et al. Combustion chemistry of aromatic hydrocarbons. Prog. Energy Combust. Sci. 96, 101076 (2023).
Battin-Leclerc, F. et al. Possible use as biofuels of monoaromatic oxygenates produced by lignin catalytic conversion: a review. Catalysis Today 408, 150–167 (2023).
Gail, S. et al. A wide-ranging kinetic modeling study of methyl butanoate combustion. Proc. Combust. Inst. 31, 305–311 (2007).
Divart, P., Won, S. H., Dooley, S., Dryer, F. L. & Ju, Y. A kinetic model for methyl decanoate combustion. Combust. Flame 159, 1793–1805 (2012).
Sarathy, S. M. et al. A comprehensive chemical kinetic combustion model for the four butanol isomers. Combust. Flame 159, 2028–2055 (2012).
Merchant, S. S., Zanoelo Everton, F., Speth, R. L. & Harper, M. R. Combustion and pyrolysis of iso-butanol: experimental and chemical kinetic modeling study. Combust. Flame 160, 1907–1929 (2013).
Ranzi, E., Dente, M., Faravelli, T. & Pennati, G. Prediction of kinetic parameters for hydrogen abstraction reactions. Combust. Sci. Technol. 95, 1–50 (1993).
Gauthier, B. M., Davidson, D. F. & Hanson, R. K. Shock tube determination of ignition delay times in full-blend and surrogate fuel mixtures. Combust. Flame 139, 300–311 (2004).
Hartmann, M. et al. Auto-ignition of toluene-doped n-heptane and iso-octane/air mixtures: High-pressure shock-tube experiments and kinetics modeling. Combust. Flame 158, 172–178 (2011).
Shao, J., Choudhary, R., Peng, Y., Davidson, D. F. & Hanson, R. K. A shock tube study of n-heptane, iso-octane, n-dodecane and iso-octane/n-dodecane blends oxidation at elevated pressures and intermediate temperatures. Fuel 243, 541–553 (2019).
Acknowledgements
The recent work carried out by A. Nobili, T. Dinelli, E. Ramalli and many other PhD students before them in model development, validation and the implementation and testing of procedures here described is acknowledged.
Author information
Authors and Affiliations
Contributions
M.M.: conceptualization, writing and revision. M.P.: conceptualization, writing and revision. L.P.M.: conceptualization, writing and revision. A.S.: conceptualization, writing and revision. A.C.: conceptualization, writing and revision. A.F.: conceptualization, writing and revision. E.R.: conceptualization, writing and revision. T.F.: conceptualization, writing and revision.
Corresponding author
Ethics declarations
Competing interests
The authors declare no competing interests.
Peer review
Peer review information
Nature Protocols thanks Krishna Shrestha and the other, anonymous, reviewer(s) for their contribution to the peer review of this work.
Additional information
Publisher’s note Springer Nature remains neutral with regard to jurisdictional claims in published maps and institutional affiliations.
Key references
Bernardi, M. S. et al. Combust. Flame 168, 186–203 (2016): https://doi.org/10.1016/j.combustflame.2016.03.019
Stagni, A. et al. Combust. Flame 163, 382–393 (2016): https://doi.org/10.1016/j.combustflame.2015.10.013
Ranzi, E. et al. Prog. Energy Combust. Sci. 27, 99–139 (2001): https://doi.org/10.1016/S0360-1285(00)00013-7
Pratali Maffei, L. et al. Proc. Combust. Inst. 39, 695–703 (2023): https://doi.org/10.1016/j.proci.2022.08.020
Extended data
Extended Data Fig. 1
Reaction paths controlling the oxidation of heavy alkanes (a) and alcohols (b) adopted from 92.
Extended Data Fig. 2 Snapshot of SciExpeM analytical representation of the performance index of model prediction versus experimental data for the core mechanism adopted in the CRECK framework.
Red squares identify discrepancies.
Extended Data Fig. 3 Detailed representation in the T, P, Φ of the performance index of model predictions vs experimental data for the core mechanism adopted in the CRECK framework.
Red points identify discrepancies. No systematic trends can be observed.
Extended Data Fig. 4
Heat map highlighting the performances of three different iso-pentanol mechanism from literature: CRECK, NUIG (National University of Galway, Ireland), and KAUST (King Abdullah University of Science and Technology).
Extended Data Fig. 5 Detailed representation of the performance index of model prediction vs experimental data for the iso-pentanol model developed at CRECK.
A higher score implies better agreement.
Supplementary information
Supplementary Information (download PDF )
Supplementary Figs. 1–6.
Rights and permissions
Springer Nature or its licensor (e.g. a society or other partner) holds exclusive rights to this article under a publishing agreement with the author(s) or other rightsholder(s); author self-archiving of the accepted manuscript version of this article is solely governed by the terms of such publishing agreement and applicable law.
About this article
Cite this article
Mehl, M., Pelucchi, M., Maffei, L.P. et al. Developing chemical kinetic models for thermochemical applications. Nat Protoc 21, 635–688 (2026). https://doi.org/10.1038/s41596-025-01195-z
Received:
Accepted:
Published:
Version of record:
Issue date:
DOI: https://doi.org/10.1038/s41596-025-01195-z


