Abstract
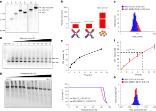
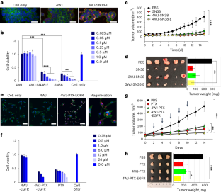
Chemotherapeutics are widely used in cancer treatments, but their toxicity, bioavailability and solubility present challenges. RNA nanotechnology has emerged as a promising modality for targeted delivery of chemotherapeutics. Structurally, RNA is thermostable, while conformationally it is dynamic and flexible. RNA’s unique deformability and motility lead to rapid spontaneous tumor accumulation and glomerular excretion, thus fast body clearance, while its anionic charge and favorable small size prevent accumulation in vital organs, resulting in undetectable toxicity. We developed branched 4-way junction (4WJ) nanoparticles that were stable with a melting temperature >80 °C, even when conjugated with 24 drugs per 4WJ. Each 4WJ RNA component strand can conjugate six molecules of hydrophobic chemotherapeutic drugs, such as camptothecin, paclitaxel and SN-38. Thus, each 4WJ carries a total of 24 drug molecules spaced to prevent aggregation. RNA conjugation improved paclitaxel water solubility 32,000-fold. This protocol describes the construction of 4WJ RNA drug complexes for cancer therapy. Specific procedures include the modification of chemical drugs, conjugation of multiple prodrug molecules to each synthesized RNA component strand, assembly of RNA nanoparticles and their purification and characterization. Prodrugs are conjugated to RNA nanoparticles via efficient click chemistry, creating an ester linker that is cleaved by esterases in tumor tissues or cells, allowing the prodrugs to return back to their original structures and chemistry upon delivery and release, minimizing toxicity. Inclusion of tumor targeting ligands demonstrated specific delivery of high payload chemotherapeutics to tumors, controlled release of chemical drugs and strong tumor inhibition.
Key points
-
RNA strands containing modified nucleotides are produced by using solid-phase synthesis for conjugation with multiple chemotherapeutic prodrugs, including camptothecin, paclitaxel and SN38, by copper-chelated click chemistry, where copper is easily removed during purification due to its much smaller size compared to RNA before assembling the 4WJ RNA nanoparticles, which can be loaded with up to 24 drug molecules per nanoparticle.
-
The RNA nanoparticles can be designed to contain a tumor-targeting ligand, resulting in specific uptake by the target cell type, while the drug payload is released via cleavage by esterases in the tumor microenvironment to ensure site-specific delivery.
This is a preview of subscription content, access via your institution
Access options
Access Nature and 54 other Nature Portfolio journals
Get Nature+, our best-value online-access subscription
$32.99 / 30 days
cancel any time
Subscribe to this journal
Receive 12 print issues and online access
$259.00 per year
only $21.58 per issue
Buy this article
- Purchase on SpringerLink
- Instant access to the full article PDF.
USD 39.95
Prices may be subject to local taxes which are calculated during checkout










Similar content being viewed by others
References
Singla, A. K., Garg, A. & Aggarwal, D. Paclitaxel and its formulations. Int. J. Pharm. 235, 179–192 (2002).
Liu, S. Q., Wiradharma, N., Gao, S. J., Tong, Y. W. & Yang, Y. Y. Bio-functional micelles self-assembled from a folate-conjugated block copolymer for targeted intracellular delivery of anticancer drugs. Biomaterials 28, 1423–1433 (2007).
De Jong, W. H. & Borm, P. J. Drug delivery and nanoparticles: applications and hazards. Int. J. Nanomed. 3, 133–149 (2008).
Kouchakzadeh, H., Safavi, M. S. & Shojaosadati, S. A. Efficient delivery of therapeutic agents by using targeted albumin nanoparticles. Adv. Protein Chem. Struct. Biol. 98, 121–143 (2015).
McNeil, S. E. Nanoparticle therapeutics: a personal perspective. Wiley Interdiscip. Rev. Nanomed. Nanobiotechnol. 1, 264–271 (2009).
Desai, N. Challenges in development of nanoparticle-based therapeutics. AAPS J. 14, 282–295 (2012).
Hafeez, U., Parakh, S., Gan, H. K. & Scott, A. M. Antibody-drug conjugates for cancer therapy. Molecules 25, 4764 (2020).
Tarantino, P. et al. Antibody-drug conjugates: smart chemotherapy delivery across tumor histologies. CA Cancer J. Clin. 72, 165–182 (2022).
Dean, A. Q., Luo, S., Twomey, J. D. & Zhang, B. Targeting cancer with antibody-drug conjugates: promises and challenges. MAbs 13, 1951427 (2021).
Maiti, R. et al. Antibody drug conjugates as targeted cancer therapy: past development, present challenges and future opportunities. Arch. Pharm. Res. 46, 361–388 (2023).
Guo, P. X., Erickson, S. & Anderson, D. A small viral RNA is required for in vitro packaging of bacteriophage ϕ29 DNA. Science 236, 690–694 (1987).
Guo, P., Zhang, C., Chen, C., Garver, K. & Trottier, M. Inter-RNA interaction of phage ϕ29 pRNA to form a hexameric complex for viral DNA transportation. Mol. Cell 2, 149–155 (1998).
Guo, P. The emerging field of RNA nanotechnology. Nat. Nanotechnol. 5, 833–842 (2010).
Shu, Y. et al. Stable RNA nanoparticles as potential new generation drugs for cancer therapy. Adv. Drug Deliv. Rev. 66, 74–89 (2014).
Pardi, N., Hogan, M. J., Porter, F. W. & Weissman, D. mRNA vaccines—a new era in vaccinology. Nat. Rev. Drug Discov. 17, 261–279 (2018).
Corbett, K. S. et al. SARS-CoV-2 mRNA vaccine design enabled by prototype pathogen preparedness. Nature 586, 567–571 (2020).
Jackson, L. A. et al. An mRNA vaccine against SARS-CoV-2—preliminary report. N. Engl. J. Med. 383, 1920–1931 (2020).
Hoy, S. M. Patisiran: first global approval. Drugs 78, 1625–1631 (2018).
Binzel, D. W. et al. Thermostability, tunability, and tenacity of RNA as rubbery anionic polymeric materials in nanotechnology and nanomedicine-specific cancer targeting with undetectable toxicity. Chem. Rev. 121, 7398–7467 (2021).
Ghimire, C. et al. RNA nanoparticles as rubber for compelling vessel extravasation to enhance tumor targeting and for fast renal excretion to reduce toxicity. ACS Nano 14, 13180–13191 (2020).
Li, X., Bhullar, A. S., Binzel, D. W. & Guo, P. The dynamic, motile and deformative properties of RNA nanoparticles facilitate the third milestone of drug development. Adv. Drug Deliv. Rev. 186, 114316 (2022).
Guo, P. RNA nanotechnology: engineering, assembly and applications in detection, gene delivery and therapy. J. Nanosci. Nanotechnol. 5, 1964–1982 (2005).
Ni, X., Castanares, M., Mukherjee, A. & Lupold, S. E. Nucleic acid aptamers: clinical applications and promising new horizons. Curr. Med. Chem. 18, 4206–4214 (2011).
Thiviyanathan, V. & Gorenstein, D. G. Aptamers and the next generation of diagnostic reagents. Proteom. Clin. Appl. 6, 563–573 (2012).
Kang, K. N. & Lee, Y. S. RNA aptamers: a review of recent trends and applications. Adv. Biochem. Eng. Biotechnol. 131, 153–169 (2013).
Xu, C. et al. Conversion of chemical drugs into targeting ligands on RNA nanoparticles and assessing payload stoichiometry for optimal biodistribution in cancer treatment. RNA Nanomed. 1, 109–123 (2024).
Binzel, D. W. et al. RNA nanoparticles harboring radioisotopes or other imaging molecules for spontaneous tumor targeting for early cancer diagnosis. RNA Nanomed. 2, 10.59566/isrnn.2025.0201d (2025).
Shu, Y., Cinier, M., Shu, D. & Guo, P. Assembly of multifunctional phi29 pRNA nanoparticles for specific delivery of siRNA and other therapeutics to targeted cells. Methods 54, 204–214 (2011).
Binzel, D. et al. Specific delivery of miRNA for high efficient inhibition of prostate cancer by RNA nanotechnology. Mol. Ther. 24, 1267–1277 (2016).
Xu, Y. et al. Specific delivery of delta-5-desaturase siRNA via RNA nanoparticles supplemented with dihomo-γ-linolenic acid for colon cancer suppression. Redox Biol. 21, 101085–101093 (2019).
Yang, L., Li, Z., Binzel, D. W., Guo, P. & Williams, T. M. Targeting oncogenic KRAS in non-small cell lung cancer with EGFR aptamer-conjugated multifunctional RNA nanoparticles. Mol. Ther. Nucleic Acids 33, 559–571 (2023).
Shu, D. et al. Systemic delivery of anti-miRNA for suppression of triple negative breast cancer utilizing RNA nanotechnology. ACS Nano 9, 9731–9740 (2015).
Yin, H. et al. Delivery of anti-miRNA for triple-negative breast cancer therapy using RNA nanoparticles targeting stem cell marker CD133. Mol. Ther. 27, 1252–1261 (2019).
Wang, H. et al. Multivalent rubber-like RNA nanoparticles for targeted co-delivery of paclitaxel and MiRNA to silence the drug efflux transporter and liver cancer drug resistance. J. Control. Release 330, 173–184 (2020).
Bian, H. et al. CD133-guided RNA nanoparticle delivery of FTO siRNA impairs leukemia resistance to tyrosine kinase inhibitor therapy. RNA Nanomed. 2, 70–88 (2025).
Beasock, D. et al. The reduction of traumatic spinal cord secondary injury by anti-RhoA siRNA functionalized nucleic acid nanoparticles (NANPs). RNA Nanomed. 1, 79–90 (2024).
Jasinski, D. L., Yin, H., Li, Z. & Guo, P. Hydrophobic effect from conjugated chemicals or drugs on in vivo biodistribution of RNA nanoparticles. Hum. Gene Ther. 29, 77–86 (2018).
Jasinski, D. L., Li, H. & Guo, P. The effect of size and shape of RNA nanoparticles on biodistribution. Mol. Ther. 26, 784–792 (2018).
Wang, H. & Guo, P. Radiolabeled RNA nanoparticles for highly specific targeting and efficient tumor accumulation with favorable in vivo biodistribution. Mol. Pharm. 18, 2924–2934 (2021).
Grabow, W. W. & Jaeger, L. RNA self-assembly and RNA nanotechnology. Acc. Chem. Res. 47, 1871–1880 (2014).
Guo, S. et al. Ultra-thermostable RNA nanoparticles for solubilizing and high-yield loading of paclitaxel for breast cancer therapy. Nat. Commun. 11, 972–982 (2020).
Piao, X., Yin, H., Guo, S., Wang, H. & Guo, P. RNA nanotechnology to solubilize ydrophobic antitumor drug for targeted delivery. Adv. Sci. 6, 1900951 (2019).
Li, X. et al. RNA four-way junction (4WJ) for spontaneous cancer-targeting, effective tumor-regression, metastasis suppression, fast renal excretion and undetectable toxicity. Biomaterials 305, 122432 (2023).
Jin, K. et al. In vitro and in vivo evaluation of the pathology and safety aspects of three- and four-way junction RNA nanoparticles. Mol. Pharm. 21, 718–728 (2024).
Che, Y. et al. Targeting EGFR self-assembling RNA nanoparticles co-delivering paclitaxel and miRNA21 inhibitors for the treatment of head and neck tumors RNA. Nanomed 2, 33–51 (2025).
Jasinski, D., Haque, F., Binzel, D. W. & Guo, P. Advancement of the emerging field of RNA nanotechnology. ACS Nano 11, 1142–1164 (2017).
Afonin, K. A. et al. Multifunctional RNA nanoparticles. Nano Lett. 14, 5662–5671 (2014).
Kim, J. & Franco, E. RNA nanotechnology in synthetic biology. Curr. Opin. Biotechnol. 63, 135–141 (2020).
Piao, X., Wang, H., Binzel, D. W. & Guo, P. Assessment and comparison of Thermal stability of phosphorothioate-DNA, DNA, RNA, 2′-F RNA, and LNA in the context of Phi29 pRNA 3WJ. RNA 24, 67–76 (2018).
Huang, L. C. et al. Nicotinic acetylcholine receptor subtype alpha-9 mediates triple-negative breast cancers based on a spontaneous pulmonary metastasis mouse model. Front. Cell. Neurosci. 11, 336 (2017).
Khisamutdinov, E. F. et al. Enhancing immunomodulation on innate immunity by shape transition among RNA triangle, square and pentagon nanovehicles. Nucleic Acids Res. 42, 9996–10004 (2014).
Guo, S. et al. Size, shape, and sequence-dependent immunogenicity of RNA nanoparticles. Mol. Ther. Nucleic Acids 9, 399–408 (2017).
Rackley, L. et al. RNA fibers as optimized nanoscaffolds for siRNA coordination and reduced immunological recognition. Adv. Funct. Mater. 28, 1805959 (2018).
Chandler, M. & Afonin, K. A. Smart-responsive nucleic acid nanoparticles (NANPs) with the potential to modulate immune behavior. Nanomaterials 9, 611 (2019).
Guo, S., Tschammer, N., Mohammed, S. & Guo, P. Specific delivery of therapeutic RNAs to cancer cells via the dimerization mechanism of phi29 motor pRNA. Hum. Gene Ther. 16, 1097–1109 (2005).
Shu, Y., Cinier, M., Fox, S. R., Ben-Johnathan, N. & Guo, P. Assembly of therapeutic pRNA-siRNA nanoparticles using bipartite approach. Mol. Ther. 19, 1304–1311 (2011).
Shu, D., Shu, Y., Haque, F., Abdelmawla, S. & Guo, P. Thermodynamically stable RNA three-way junction for constructing multifunctional nanoparticles for delivery of therapeutics. Nat. Nanotechnol. 6, 658–667 (2011).
Sharma, A. et al. Controllable self-assembly of RNA dendrimers. Nanomedicine 12, 835–844 (2016).
Li, H. et al. Construction of RNA nanotubes. Nano Res. 12, 1952–1958 (2019).
Li, H. et al. RNA nanotechnology to build a dodecahedral genome of single-stranded RNA virus. RNA Biol. 18, 2390–2400 (2021).
Jasinski, D. L., Khisamutdinov, E. F., Lyubchenko, Y. L. & Guo, P. Physicochemically tunable polyfunctionalized RNA square architecture with fluorogenic and ribozymatic properties. ACS Nano 8, 7620–7629 (2014).
Khisamutdinov, E. F., Jasinski, D. L. & Guo, P. RNA as a boiling-resistant anionic polymer material to build robust structures with defined shape and stoichiometry. ACS Nano 8, 4771–4781 (2014).
Khisamutdinov, E. F. et al. Simple method for constructing RNA triangle, square, pentagon by tuning interior RNA 3WJ angle from 60 degrees to 90 degrees or 108 degrees. Methods Mol. Biol. 1316, 181–193 (2015).
Shu, Y. et al. RNA-based micelles: a novel platform for paclitaxel loading and delivery. J. Control. Release 276, 17–29 (2018).
Shopsowitz, K. E., Roh, Y. H., Deng, Z. J., Morton, S. W. & Hammond, P. T. RNAi-microsponges form through self-assembly of the organic and inorganic products of transcription. Small 10, 1623–1633 (2014).
Bui, M. N. et al. Versatile RNA tetra-U helix linking motif as a toolkit for nucleic acid nanotechnology. Nanomedicine 13, 1137–1146 (2017).
Zakrevsky, P. et al. Truncated tetrahedral RNA nanostructures exhibit enhanced features for delivery of RNAi substrates. Nanoscale 12, 2555–2568 (2020).
Lin, Y. X. et al. RNA nanotechnology-mediated cancer immunotherapy. Theranostics 10, 281–299 (2020).
Jaeger, L., Westhof, E. & Leontis, N. B. TectoRNA: modular assembly units for the construction of RNA nano-objects. Nucleic Acids Res. 29, 455–463 (2001).
Shu, Y., Shu, D., Haque, F. & Guo, P. Fabrication of pRNA nanoparticles to deliver therapeutic RNAs and bioactive compounds into tumor cells. Nat. Protoc. 8, 1635–1659 (2013).
Shu, Y. et al. Fabrication of 14 different RNA nanoparticles for specific tumor targeting without accumulation in normal organs. RNA 19, 767–777 (2013).
Lee, T. J. et al. RNA nanoparticle as a vector for targeted siRNA delivery into glioblastoma mouse model. Oncotarget 6, 14766–14776 (2015).
Cui, D. et al. Regression of gastric cancer by systemic injection of RNA nanoparticles carrying both ligand and siRNA. Sci. Rep. 5, 10726–10739 (2015).
Rychahou, P. et al. Delivery of RNA nanoparticles into colorectal cancer metastases following systemic administration. ACS Nano 9, 1108–1116 (2015).
Zhang, Y. et al. Overcoming tamoxifen resistance of human breast cancer by targeted gene silencing using multifunctional pRNA nanoparticles. ACS Nano 11, 335–346 (2017).
Lee, T. J. et al. RNA nanoparticle-based targeted therapy for glioblastoma through inhibition of oncogenic miR-21. Mol. Ther. 25, 1544–1555 (2017).
Pang, L. et al. EpCAM-targeted 3WJ RNA nanoparticle harboring delta-5-desaturase siRNA inhibited lung tumor formation via DGLA peroxidation. Mol. Ther. Nucleic Acids 22, 222–235 (2020).
Beaucage, S. L. & Caruthers, M. H. Deoxynucleoside phosphoramidites—a new class of key intermediates for deoxypolynucleotide synthesis. Tetrahedron Lett. 22, 1859–1862 (1981).
Beaucage, S. L. & Iyer, R. P. Advances in the synthesis of oligonucleotides by the phosphoramidite approach. Tetrehedron 48, 2223–2311 (1992).
Flemmich, L., Bereiter, R. & Micura, R. Chemical synthesis of modified RNA. Angew. Chem. Int. Ed. Engl. 63, e202403063 (2024).
Brown, D. M. A brief history of oligonucleotide synthesis. Methods Mol. Biol. 20, 1–17 (1993).
Kolb, H. C., Finn, M. G. & Sharpless, K. B. Click chemistry: diverse chemical function from a few good reactions. Angew. Chem. Int. Ed. Engl. 40, 2004–2021 (2001).
Brown, T. & Norden, B. Nobel Prize 2022 to Sharpless, Meldal, Bertozzi Click Chemistry - molecular lego. Q. Rev. Biophys. 55, e13 (2022).
Huisgen, R. Centenary lecture - 1,3-dipolar cycloadditions. Proc. Chem. Soc. 357–396 (1961).
Diamond, J. M., Turner, D. H. & Mathews, D. H. Thermodynamics of three-way multibranch loops in RNA. Biochemistry 40, 6971–6981 (2001).
Zhang, H. et al. Crystal structure of 3WJ core revealing divalent ion-promoted thermostability and assembly of the Phi29 hexameric motor pRNA. RNA 19, 1226–1237 (2013).
Jedrzejczyk, D. & Chworos, A. Self-assembling RNA nanoparticle for gene expression regulation in a model system. ACS Synth. Biol. 8, 491–497 (2019).
Duckett, D. R., Murchie, A. I. & Lilley, D. M. The global folding of four-way helical junctions in RNA, including that in U1 snRNA. Cell 83, 1027–1036 (1995).
Haque, F. et al. Ultrastable synergistic tetravalent RNA nanoparticles for targeting to cancers. Nano Today 7, 245–257 (2012).
Severcan, I., Geary, C., Verzemnieks, E., Chworos, A. & Jaeger, L. Square-shaped RNA particles from different RNA folds. Nano Lett. 9, 1270–1277 (2009).
Dibrov, S. M., McLean, J., Parsons, J. & Hermann, T. Self-assembling RNA square. Proc. Natl Acad. Sci. USA. 108, 6405–6408 (2011).
Sharan, R., Bindewald, E., Kasprzak, W. K. & Shapiro, B. A. Computational generation of RNA nanorings. Methods Mol. Biol. 1632, 19–32 (2017).
Oi, H. et al. Programmable formation of catalytic RNA triangles and squares by assembling modular RNA enzymes. J. Biochem. 161, 451–462 (2017).
Li, H. et al. Controllable self-assembly of RNA tetrahedrons with precise shape and size for cancer targeting. Adv. Mater. 28, 7501–7507 (2016).
Purzycka, K. J. et al. Automated 3D RNA structure prediction using the RNAComposer method for riboswitches. Methods Enzymol. 553, 3–34 (2015).
Khisamutdinov, E. F. et al. Fabrication of RNA 3D nanoprisms for loading and protection of small RNAs and model drugs. Adv. Mater. 28, 10079–10087 (2016).
Yin, H., Wang, H., Li, Z., Shu, D. & Guo, P. RNA micelles for the systemic delivery of anti-miRNA for cancer targeting and inhibition without ligand. ACS Nano 13, 706–717 (2019).
Esposito, C. L. et al. A neutralizing RNA aptamer against EGFR causes selective apoptotic cell death. PLoS ONE 6, e24071 (2011).
Shigdar, S. et al. RNA aptamer against a cancer stem cell marker epithelial cell adhesion molecule. Cancer Sci. 102, 991–998 (2011).
Spencer, C. M. & Faulds, D. Paclitaxel. A review of its pharmacodynamic and pharmacokinetic properties and therapeutic potential in the treatment of cancer. Drugs 48, 794–847 (1994).
Singh, S. & Dash, A. K. Paclitaxel in cancer treatment: perspectives and prospects of its delivery challenges. Crit. Rev. Ther. Drug Carr. Syst. 26, 333–372 (2009).
Bailly, C. Irinotecan: 25 years of cancer treatment. Pharmacol. Res. 148, 104398 (2019).
Schultz, A. G. Camptothecin. Chem. Rev. 73, 385–405 (1973).
Muggia, F. M., Dimery, I. & Arbuck, S. G. Camptothecin and its analogs. An overview of their potential in cancer therapeutics. Ann. N. Y. Acad. Sci. 803, 213–223 (1996).
Neises, B. & Steglich, W. Simple method for the esterification of carboxylic acids. Angew. Chem. Int. Ed. Engl. 17, 522–524 (1978).
Peer, D. et al. Nanocarriers as an emerging platform for cancer therapy. Nat. Nanotechnol. 2, 751–760 (2007).
Bangham, A. D., Standish, M. M. & Watkins, J. C. Diffusion of univalent ions across the lamellae of swollen phospholipids. J. Mol. Biol. 13, 238–252 (1965).
Mehta, M. et al. Lipid-based nanoparticles for drug/gene delivery: an overview of the production techniques and difficulties encountered in their industrial development. ACS Mater. Au 3, 600–619 (2023).
Yingchoncharoen, P., Kalinowski, D. S. & Richardson, D. R. Lipid-based drug delivery systems in cancer therapy: what is available and what is yet to come. Pharmacol. Rev. 68, 701–787 (2016).
Sheoran, S., Arora, S., Samsonraj, R., Govindaiah, P. & Vuree, S. Lipid-based nanoparticles for treatment of cancer. Heliyon 8, e09403 (2022).
Lin, X. et al. Lipid nanoparticles for chemotherapeutic applications: strategies to improve anticancer efficacy. Expert Opin. Drug Deliv. 9, 767–781 (2012).
Haider, M., Abdin, S. M., Kamal, L. & Orive, G. Nanostructured lipid carriers for delivery of chemotherapeutics: a review. Pharmaceutics 12, 288 (2020).
van der Koog, L., Gandek, T. B. & Nagelkerke, A. Liposomes and extracellular vesicles as drug delivery systems: a comparison of composition, pharmacokinetics, and functionalization. Adv. Healthc. Mater. 11, e2100639 (2022).
Sercombe, L. et al. Advances and challenges of liposome assisted drug delivery. Front. Pharmacol. 6, 286 (2015).
Inglut, C. T. et al. Immunological and toxicological considerations for the design of liposomes. Nanomaterials 10, 190 (2020).
Alavi, M. & Hamidi, M. Passive and active targeting in cancer therapy by liposomes and lipid nanoparticles. Drug Metab Pers Ther. https://doi.org/10.1515/dmpt-2018-0032 (2019).
Garcia-Pinel, B. et al. Lipid-based nanoparticles: application and recent advances in cancer treatment. Nanomaterials 9, 638 (2019).
Yousefi Rizi, H. A., Hoon Shin, D. & Yousefi Rizi, S. Polymeric nanoparticles in cancer chemotherapy: a narrative review. Iran. J. Public Health 51, 226–239 (2022).
Rosenblum, D., Joshi, N., Tao, W., Karp, J.M. & Peer, D. Progress and challenges towards targeted delivery of cancer therapeutics. Nat Commun. 22, 1410 (2018).
Beach, M. A. et al. Polymeric nanoparticles for drug delivery. Chem. Rev. 124, 5505–5616 (2024).
Salari, N. et al. Polymer-based drug delivery systems for anticancer drugs: a systematic review. Cancer Treat. Res. Commun. 32, 100605 (2022).
Shah, A. S., Surnar, B., Kolishetti, N. & Dhar, S. Intersection of inorganic chemistry and nanotechnology for the creation of new cancer therapies. Acc. Mater. Res. 3, 283–296 (2022).
Khorenko, M. et al. Theranostic inorganic-organic hybrid nanoparticles with a cocktail of chemotherapeutic and cytostatic drugs. J. Mater. Chem. B 11, 3635–3649 (2023).
Barbero, F., Gul, S., Perrone, G. & Fenoglio, I. Photoresponsive inorganic nanomaterials in oncology. Technol. Cancer Res. Treat. 22, 15330338231192850 (2023).
Alkilany, A. M. et al. PLGA-gold nanocomposite: preparation and biomedical applications. Pharmaceutics 14, 660 (2022).
Hoogenboezem, E. N. & Duvall, C. L. Harnessing albumin as a carrier for cancer therapies. Adv. Drug Deliv. Rev. 130, 73–89 (2018).
Kong, L. et al. Gemcitabine-loaded albumin nanoparticle exerts an antitumor effect on gemcitabine-resistant pancreatic cancer cells induced by MDR1 and MRP1 overexpression in vitro. Front. Surg. 9, 890412 (2022).
Kunde, S. S. & Wairkar, S. Targeted delivery of albumin nanoparticles for breast cancer: a review. Colloids Surf. B Biointerfaces 213, 112422 (2022).
Hirsh, V. nab-paclitaxel for the management of patients with advanced non-small-cell lung cancer. Expert Rev. Anticancer Ther. 14, 129–141 (2014).
Gradishar, W. J. Albumin-bound paclitaxel: a next-generation taxane. Expert Opin. Pharmacother. 7, 1041–1053 (2006).
Lee, H. et al. Efficacy and safety of nanoparticle-albumin-bound paclitaxel compared with solvent-based taxanes for metastatic breast cancer: a meta-analysis. Sci. Rep. 10, 530 (2020).
Alhebshi, S. A. et al. Toxicity of nab-paclitaxel compared to paclitaxel in a tertiary hospital in Jeddah, Saudi Arabia: a retrospective cohort study. Cureus 15, e39872 (2023).
Dumontet, C., Reichert, J. M., Senter, P. D., Lambert, J. M. & Beck, A. Antibody-drug conjugates come of age in oncology. Nat. Rev. Drug Discov. 22, 641–661 (2023).
Chau, C. H., Steeg, P. S. & Figg, W. D. Antibody-drug conjugates for cancer. Lancet 394, 793–804 (2019).
Seeman, N. C. Nanomaterials based on DNA. Annu. Rev. Biochem. 79, 65–87 (2010).
Seeman, N. C. Nucleic acid junctions and lattices. J. Theor. Biol. 99, 237–247 (1982).
Rothemund, P. W. Folding DNA to create nanoscale shapes and patterns. Nature 440, 297–302 (2006).
Seeman, N. & Sleiman, H. DNA nanotechnology. Nat. Rev. Mater. 3, 17068 (2017).
Saito, S. SELEX-based DNA aptamer selection: a perspective from the advancement of separation techniques. Anal. Sci. 37, 17–26 (2021).
Jiang, Q. et al. DNA origami as a carrier for circumvention of drug resistance. J. Am. Chem. Soc. 134, 13396–13403 (2012).
Wang, J. et al. DNA nanobarrel-based drug delivery for paclitaxel and doxorubicin. Chembiochem 24, e202300424 (2023).
Zhang, X. Q. et al. Strategy for increasing drug solubility and efficacy through covalent attachment to polyvalent DNA-nanoparticle conjugates. ACS Nano 5, 6962–6970 (2011).
Hao, C. et al. Construction of RNA nanocages by re-engineering the packaging RNA of Phi29 bacteriophage. Nat. Commun. 5, 3890–3897 (2014).
Yu, J., Liu, Z., Jiang, W., Wang, G. & Mao, C. De novo design of an RNA tile that self-assembles into a homo-octameric nanoprism. Nat. Commun. 6, 5724 (2015).
Severcan, I. et al. A polyhedron made of tRNAs. Nat. Chem. 2, 772–779 (2010).
Grabow, W. W. et al. Self-assembling RNA nanorings based on RNAI/II inverse cissing Complexes. Nano Lett. 11, 878–887 (2011).
Hoiberg, H. C., Sparvath, S. M., Andersen, V. L., Kjems, J. & Andersen, E. S. An RNA origami octahedron with intrinsic siRNAs for potent gene knockdown. Biotechnol. J. 14, e1700634 (2019).
Stewart, J. M. et al. Programmable RNA microstructures for coordinated delivery of siRNAs. Nanoscale 8, 17542–17550 (2016).
Afonin, K. A. et al. In vitro assembly of cubic RNA-based scaffolds designed in silico. Nat. Nanotechnol. 5, 676–682 (2010).
Bila, D., Radwan, Y., Dobrovolskaia, M. A., Panigaj, M. & Afonin, K. A. The recognition of and reactions to nucleic acid nanoparticles by human immune cells. Molecules 26, 4231 (2021).
Hansen, A. L. & Al-Hashimi, H. M. Dynamics of large elongated RNA by NMR carbon relaxation. J. Am. Chem. Soc. 129, 16072–16082 (2007).
Zhao, L. & Xia, T. Direct revelation of multiple conformations in RNA by femtosecond dynamics. J. Am. Chem. Soc. 129, 4118–4119 (2007).
Hall, K. B. RNA in motion. Curr. Opin. Chem. Biol. 12, 612–618 (2008).
Al-Hashimi, H. M. & Walter, N. G. RNA dynamics: it is about time. Curr. Opin. Struct. Biol. 18, 321–329 (2008).
Li, H. et al. RNA as a stable polymer to build controllable and defined nanostructures for material and biomedical applications. Nano Today 10, 631–655 (2015).
Harkness, R. W. T. & Mittermaier, A. K. G-quadruplex dynamics. Biochim. Biophys. Acta Proteins Proteom. 1865, 1544–1554 (2017).
Danchin, A. A dynamic molecular model for transfer RNA. FEBS Lett. 13, 152–156 (1971).
Jacobson, D. R., McIntosh, D. B., Stevens, M. J., Rubinstein, M. & Saleh, O. A. Single-stranded nucleic acid elasticity arises from internal electrostatic tension. Proc. Natl Acad. Sci. USA 114, 5095–5100 (2017).
Hopfinger, M. C., Kirkpatrick, C. C. & Znosko, B. M. Predictions and analyses of RNA nearest neighbor parameters for modified nucleotides. Nucleic Acids Res. 48, 8901–8913 (2020).
Adams, M. S. & Znosko, B. M. Thermodynamic characterization and nearest neighbor parameters for RNA duplexes under molecular crowding conditions. Nucleic Acids Res. 47, 3658–3666 (2019).
Xia, T. et al. Thermodynamic parameters for an expanded nearest-neighbor model for formation of RNA duplexes with Watson-Crick base pairs. Biochemistry 37, 14719–14735 (1998).
Dubey, A. & Bandyopadhyay, M. DNA breathing dynamics under periodic forcing: study of several distribution functions of relevant Brownian functionals. Phys. Rev. E 100, 052107 (2019).
Cao, S. & Chen, S. J. Predicting RNA pseudoknot folding thermodynamics. Nucleic Acids Res. 34, 2634–2652 (2006).
Staple, D. W. & Butcher, S. E. Pseudoknots: RNA structures with diverse functions. PLoS Biol. 3, e213 (2005).
Wyatt, J. R., Puglisi, J. D. & Tinoco, I. Jr. RNA folding: pseudoknots, loops and bulges. Bioessays 11, 100–106 (1989).
Ottink, O. M. et al. Ligand-induced folding of the guanine-sensing riboswitch is controlled by a combined predetermined induced fit mechanism. RNA 13, 2202–2212 (2007).
Williamson, J. R. Induced fit in RNA-protein recognition. Nat. Struct. Biol. 7, 834–837 (2000).
Ribas de Pouplana, L., Auld, D. S., Kim, S. & Schimmel, P. A mechanism for reducing entropic cost of induced fit in protein—RNA recognition. Biochemistry 35, 8095–8102 (1996).
Haller, A., Rieder, U., Aigner, M., Blanchard, S. C. & Micura, R. Conformational capture of the SAM-II riboswitch. Nat. Chem. Biol. 7, 393–400 (2011).
Pitici, F., Beveridge, D. L. & Baranger, A. M. Molecular dynamics simulation studies of induced fit and conformational capture in U1A-RNA binding: do molecular substates code for specificity?. Biopolymers 65, 424–435 (2002).
Leulliot, N. & Varani, G. Current topics in RNA-protein recognition: control of specificity and biological function through induced fit and conformational capture. Biochemistry 40, 7947–7956 (2001).
Tinoco, I. Jr., Li, P. T. & Bustamante, C. Determination of thermodynamics and kinetics of RNA reactions by force. Q. Rev. Biophys. 39, 325–360 (2006).
Harlepp, S. et al. Probing complex RNA structures by mechanical force. Eur. Phys. J. E Soft Matter 12, 605–615 (2003).
Higgs, P. G. & Lehman, N. The RNA world: molecular cooperation at the origins of life. Nat. Rev. Genet. 16, 7–17 (2015).
Altman, S. The RNA-protein world. RNA 19, 589–590 (2013).
Cech, T. R. The RNA worlds in context. Cold Spring Harb. Perspect. Biol. 4, a006742 (2012).
Rychahou, P. et al. Colorectal cancer lung metastasis treatment with polymer-drug nanoparticles. J. Control. Release 275, 85–91 (2018).
Tarapore, P., Shu, Y., Guo, P. & Ho, S. M. Application of Phi29 motor pRNA for targeted therapeutic delivery of siRNA silencing metallothionein-IIA and survivin in ovarian cancers. Mol. Ther. 19, 386–394 (2011).
Pi, F. et al. RNA nanoparticles harboring annexin A2 aptamer can target ovarian cancer for tumor-specific doxorubicin delivery. Nanomedicine 13, 1183–1193 (2017).
Guo, S. et al. Tuning the size, shape and structure of RNA nanoparticles for favorable cancer targeting and immunostimulation. Wiley Interdiscip. Rev. Nanomed. Nanobiotechnol. 12, e1582 (2020).
Rebolledo, L. P. et al. Nucleic acid nanobiosystems for cancer theranostics: an overview of emerging trends and challenges. Nanomedicine 20, 1281–1298 (2025).
Yip, T., Qi, X., Yan, H. & Chang, Y. Therapeutic applications of RNA nanostructures. RSC Adv. 14, 28807–28821 (2024).
Li, X., Vieweger, M. & Guo, P. Self-assembly of four generations of RNA dendrimers for drug shielding with controllable layer-by-layer release. Nanoscale 12, 16514–16525 (2020).
Hardonk, M. J., Harms, G. & Koudstaal, J. Zonal heterogeneity of rat hepatocytes in the in vivo uptake of 17 nm colloidal gold granules. Histochemistry 83, 473–477 (1985).
Haseltine, W. A., Hazel, K. & Patarca, R. RNA structure: past, future, and gene therapy applications. Int. J. Mol. Sci. 26, 110 (2024).
Biesiada, M., Pachulska-Wieczorek, K., Adamiak, R. W. & Purzycka, K. J. RNAComposer and RNA 3D structure prediction for nanotechnology. Methods 103, 120–127 (2016).
Cheng, C. Y., Chou, F. C. & Das, R. Modeling complex RNA tertiary folds with Rosetta. Methods Enzymol. 553, 35–64 (2015).
Wang, W. et al. trRosettaRNA: automated prediction of RNA 3D structure with transformer network. Nat. Commun. 14, 7266 (2023).
Zhou, Y. & Chen, S. J. Harnessing computational approaches for RNA-targeted drug discovery. RNA Nanomed. 1, 1–15 (2024).
Liu, J. et al. Fabrication of stable and RNase-resistant RNA nanoparticles active in gearing the nanomotors for viral DNA packaging. ACS Nano 5, 237–246 (2011).
Pallan, P. S. et al. Unexpected origins of the enhanced pairing affinity of 2′-fluoro-modified RNA. Nucleic Acids Res. 39, 3482–3495 (2011).
Xu, X., Dickey, D. D., Chen, S. J. & Giangrande, P. H. Structural computational modeling of RNA aptamers. Methods 103, 175–179 (2016).
Boniecki, M. J. et al. SimRNA: a coarse-grained method for RNA folding simulations and 3D structure prediction. Nucleic Acids Res. 44, e63 (2016).
Magnus, M., Boniecki, M. J., Dawson, W. & Bujnicki, J. M. SimRNAweb: a web server for RNA 3D structure modeling with optional restraints. Nucleic Acids Res. 44, W315–W319 (2016).
Zhang, D. & Chen, S. J. IsRNA: an iterative simulated reference state approach to modeling correlated interactions in RNA folding. J. Chem. Theory Comput. 14, 2230–2239 (2018).
Cruz, J. A. et al. RNA-Puzzles: a CASP-like evaluation of RNA three-dimensional structure prediction. RNA 18, 610–625 (2012).
Sun, L. Z., Jiang, Y., Zhou, Y. & Chen, S. J. RLDOCK: a new method for predicting RNA-ligand interactions. J. Chem. Theory Comput. 16, 7173–7183 (2020).
Zhang, S., Cheng, Y., Guo, P. & Chen, S. J. VfoldMCPX: predicting multistrand RNA complexes. RNA 28, 596–608 (2022).
Park, H. S. et al. High EGFR gene copy number predicts poor outcome in triple-negative breast cancer. Mod. Pathol. 27, 1212–1222 (2014).
Soria, J. C. et al. Osimertinib in untreated EGFR-mutated advanced non-small-cell lung cancer. N. Engl. J. Med. 378, 113–125 (2018).
Rockey, W. M. et al. Rational truncation of an RNA aptamer to prostate-specific membrane antigen using computational structural modeling. Nucleic Acid Ther. 21, 299–314 (2011).
Seifert, R., Alberts, I. L., Afshar-Oromieh, A. & Rahbar, K. Prostate cancer theranostics: PSMA targeted therapy. PET Clin. 16, 391–396 (2021).
Wang, F., Li, Z., Feng, X., Yang, D. & Lin, M. Advances in PSMA-targeted therapy for prostate cancer. Prostate Cancer Prostatic Dis. 25, 11–26 (2022).
Zhou, J. & Rossi, J. Aptamers as targeted therapeutics: current potential and challenges. Nat. Rev. Drug Discov. 16, 181–202 (2017).
Yu, L., Chen, L., Satyabola, D., Prasad, A. & Yan, H. NucleoCraft: the art of stimuli-responsive precision in DNA and RNA bioengineering. BME Front. 5, 0050 (2024).
Sabir, F. et al. DNA based and stimuli-responsive smart nanocarrier for diagnosis and treatment of cancer: applications and challenges. Cancers 13, 3396 (2021).
Rychahou, P. et al. pH-responsive bond as a linker for the release of chemical drugs from RNA-drug complexes in endosome or lysosome. RNA Nanomed. 1, 91–108 (2024).
Zhu, S. et al. Stimuli-responsive aptamer-drug conjugates for targeted drug delivery and controlled drug release. Adv. Healthc. Mater. 13, e2401020 (2024).
Thomas, R. G., Surendran, S. P. & Jeong, Y. Y. Tumor microenvironment-stimuli responsive nanoparticles for anticancer therapy. Front. Mol. Biosci. 7, 610533 (2020).
Dong, X., Brahma, R. K., Fang, C. & Yao, S. Q. Stimulus-responsive self-assembled prodrugs in cancer therapy. Chem. Sci. 13, 4239–4269 (2022).
Rautio, J. et al. Prodrugs: design and clinical applications. Nat. Rev. Drug Discov. 7, 255–270 (2008).
Festa, R. A. & Thiele, D. J. Copper: an essential metal in biology. Curr. Biol. 21, R877–R883 (2011).
Cervantes-Cervantes, M. P., Calderon-Salinas, J. V., Albores, A. & Munoz-Sanchez, J. L. Copper increases the damage to DNA and proteins caused by reactive oxygen species. Biol. Trace Elem. Res. 103, 229–248 (2005).
Binzel, D. W., Khisamutdinov, E. F. & Guo, P. Entropy-driven one-step formation of Phi29 pRNA 3WJ from three RNA fragments. Biochemistry 53, 2221–2231 (2014).
Binzel, D. W. & Guo, P. Synergistic RNA particles for spontaneous and specific cancer targeting but low toxicity due to motility and deformation. Nanomedicine 20, 1513–1515 (2025).
Acknowledgements
We thank J. Carroll for his comments on this manuscript ahead of submission. This Protocol is a comprehensive outcome supported by many years of funding from the NIH. During the preparation and revision of this manuscript, T.Y. and K.J. were supported in part by the President Research Excellence Catalyst Award to P.G. from OSU; and effort in part to P.G. and D.W.B. by R01CA293945 and R01CA257961, respectively.
Author information
Authors and Affiliations
Contributions
P.G. and D.W.B. conceived and led the project. D.W.B., K.J. and Y.T. designed and conducted the experiments and co-wrote the manuscript with P.G.
Corresponding authors
Ethics declarations
Competing interests
P.G. is the licenser of Oxford Nanopore Technologies; co-founder of ExonanoRNA, LLC; and a consultant for RNA Nanobiotics.
Peer review
Peer review information
Nature Protocols thanks Yuting Wen, Alex G. Hamilton, Xiangang Huang, Jinhwan Kim, Jong Bum Lee and the other, anonymous, reviewer(s) for their contribution to the peer review of this work.
Additional information
Publisher’s note Springer Nature remains neutral with regard to jurisdictional claims in published maps and institutional affiliations.
Key references
Guo, S. et al. Nat. Commun. 11, 972–982 (2020): https://doi.org/10.1038/s41467-020-14780-5
Piao, X. et al. Adv. Sci. 6, 1900951 (2019): https://doi.org/10.1002/advs.201900951
Li, X. et al. Biomaterials 305, 122432 (2023): https://doi.org/10.1016/j.biomaterials.2023.122432
Source data
41596_2025_1306_MOESM1_ESM.xlsx
Source Data Fig. 3 Unprocessed gel, statistical source of data and raw data values. Source Data Fig. 6 Statistical source of data. Source Data Fig. 7 Raw data values. Source Data Fig. 8 Unprocessed gel, statistical source of data, raw data values and raw images. Source Data Fig. 9 Unprocessed gel, statistical source of data, raw data values and raw images. Source Data Fig. 10 Statistical source of data, raw data values and raw images
Supplementary Information
Supplementary Data
Rights and permissions
Springer Nature or its licensor (e.g. a society or other partner) holds exclusive rights to this article under a publishing agreement with the author(s) or other rightsholder(s); author self-archiving of the accepted manuscript version of this article is solely governed by the terms of such publishing agreement and applicable law.
About this article
Cite this article
Binzel, D.W., Jin, K., Yudhistira, T. et al. Conjugation of hydrophobic drugs to motile pRNA 4WJ nanoparticles for spontaneous tumor targeting and undetectable toxicity. Nat Protoc (2026). https://doi.org/10.1038/s41596-025-01306-w
Received:
Accepted:
Published:
Version of record:
DOI: https://doi.org/10.1038/s41596-025-01306-w


