Abstract
Over 80% of municipal (i.e., excluding industrial and agricultural) water use in Canada comes from streams, lakes, and reservoirs. These freshwater bodies and their catchments require adequate protection to secure drinking water supply for Canadians. Canada, like most countries, lacks a consolidated national dataset of municipal catchments, arguably due to gaps in data availability. Against this backdrop, we present the Canada Source Watershed Polygons dataset, or Can-SWaP. Can-SWaP was created using point locations of more than 3,300 municipal water licences defining rights to surface water withdrawal. Where possible, the resulting 1,574 catchments were assessed for accuracy in spatial coverage against provincial and local datasets. Each watershed in Can-SWaP has an estimated water volume used for municipal water purposes derived from licencing data, and several variables from RiverATLAS for investigating the integrity of surface drinking water sources in Canada. Furthermore, basing our method on the HydroSHEDS suite of global products offers a robust framework for the production of other national datasets following an established international standard.
Similar content being viewed by others
Background & Summary
The protection of drinking water in Canada follows the principles of the Integrated Water Resources Management (IWRM) paradigm1. Under the IWRM paradigm, water supply protection is typically approached through multiple spatial scales as part of a complex mix of competing interests within a river basin1,2. The Water for Life strategy, developed in Alberta, Canada, exemplifies this approach, with drinking water protection needs embedded within larger regional drainages and regulated through various programs and legal frameworks3,4,5. While planning for IWRM requires information on water sources, numerous historical and emerging drinking water issues across the country suggest that this information is likely incomplete. For example, the public-health impacts of contaminated water supply in Walkerton (Ontario)6 and North Battleford (Saskatchewan)7 remain vivid in national memory, while many Indigenous communities still suffer from long-term water advisories and their associated health effects8,9. Threats to water quality from heavy metals, over-allocation of water supplies, increasing forest disturbances, and climate change are only a few examples of water security concerns that exist in Canada nowadays8,10,11,12,13,14,15.
Since 2002, Canada’s source water protection has supposedly been achieved through the multi-barrier approach to safe drinking water16,17,18. According to this approach, source water characterization associated with the development of a source water protection (SWP) plan is the first step towards a level of protection “from source to tap” through multiple barriers implemented within the drinking water life cycle. In other words, a SWP plan should be concerned with the health of upstream areas supplying raw water—a hydrologic ecosystem service—to a drinking water treatment plant, as well as disturbances to this source that might pose water treatment challenges4,19,20,21. Although Canadian Provinces and Territories have each developed a legal framework coupled to technical guidelines for the elaboration of SWP plans, the fragmented water governance of Canada has contributed to a lack of coordinated data on the spatial characterization of source areas and, thus, a lack of drinking water protection across the country5,10,22,23. The absence of a national reference dataset of source watersheds is especially telling: while source water protection is supposed to start by delineating the watershed18, and while many jurisdictions are now committed to open government practises24, the fact that only three provinces have source catchment spatial data available in open access suggests more efforts are needed towards mapping and sharing source areas25,26,27. In a country where over 80% of domestic water needs come from surface water28, this is a significant data gap, especially given Canada’s engagement to reach—and maintain—Sustainable Development Goal No. 6, in particular No. 6.1 on achieving “universal and equitable access to safe and affordable drinking water for all”29,30.
Systemic inabilities to collect and share freshwater data have been a central problem to drinking water security in Canada, and while drinking water management is a Provincial or Territorial jurisdiction, growing pressures on municipal water supply all across the country support the development of a centralised, standardised, seamless, and open pan-Canadian dataset of source water catchments10,25,26,27,31,32,33. Spatial datasets are at the core of water management efforts32, and such national datasets would certainly contribute to drinking water security on many levels: getting a general picture of source water areas and their geography;34,35 helping with the “capacity gap” due to financial and staff limitations for creating these catchments in small communities;36,37 identifying nation-wide threats to drinking water sources (e.g., from climate change, disturbances, and land cover change15,38,39,40); and, finally, identifying further data gaps and designing data collection strategies (e.g., by modelling best coverage for water quality gauges)25,41. By describing the challenges met while building this dataset, we also hope to trigger important discussions regarding ways to standardise the structure of water licencing data and to streamline water data sharing between jurisdictions in Canada. We believe that the challenges we faced while assembling this dataset would be true in many countries, and we hope our experience holds useful lessons for people dealing with source water protection across the world.
Creating a drinking water catchment layer implies knowing the location of water intakes (i.e., devices/constructions within water bodies used to withdraw water). One might argue that using the location of drinking water treatment plants would be a sufficient proxy; there is, however, two major issues with this approach: (1) there is no readily available database locating drinking water plants in Canada, and, (2) several communities use water located outside of the community’s catchment but treated within the community (e.g., Winnipeg using Shoal Lake). The alternative option is to use the location of municipal water licences or permits. Using licences is advantageous for several reasons: (1) provinces and territories keep databases of valid licences, often in open access and spatial formats, or at least with the necessary information to create a spatial point dataset (i.e., coordinates; Table 1); (2) a licence usually corresponds to the location of a water intake—also called point of diversion—and thus allows the user to use these points as outlets for the creation of source catchments; an intake can host, however, multiple licences; and (3) even though municipal water use encompasses more than just drinking water production (e.g., firefighting, irrigation for small-scale farming and golf courses), it is fair to assume that most of the volume allocated through municipal licences will go towards domestic needs, since large industrial and agricultural users usually have their own water rights or even their own water intake.
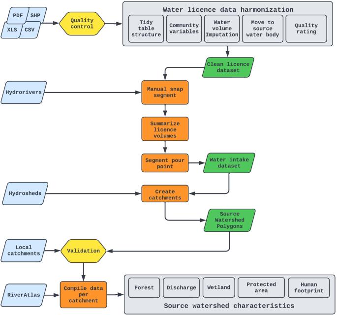
We followed a four-step procedure to assemble the Can-SWaP data set. First, we gathered provincial and territorial water licence datasets that we cleaned and combined to obtain the location of municipal water licences across Canada. Second, licence points were manually snapped onto HydroRIVERS42,43. Third, we extracted the pourpoint of HydroRIVERS segments bearing licences to create our intake dataset. Finally, we used the intakes as outlets on the hydrologically-corrected DEM HydroSHEDS44 through the hydrological library WhiteboxTools45 to create high-quality and high-resolution source watershed polygons (Fig. 1). As expressed above, we believe that such a dataset can contribute to a national effort towards better protection of Canadian drinking water sources; its alignment with the HydroSHEDS suite of products offers a solid foundation for more data integration and analysis, including at a global scale42,46,47. The ever-increasing availability of open data should facilitate upgrades of this dataset by users interested in various questions related to source watershed health and protection; for instance, a number of recent datasets on land-use/land cover, wildfire severity, land tenure, and forest cover can enable temporal analysis capabilities in order to detect national trends in source watershed conditions and existing levels of protection47,48,49,50,51. The uncertainties listed herein, instead of being a deterrent for the use of the dataset, should be interpreted as targets towards the improvement of Canadian water governance; most of these uncertainties could indeed be addressed with the creation of a collaborative and standardised national dataset listing water licences and water intakes.
Can-SWaP counts 1,574 polygons covering 5.3 million km², with 85% of this area located in Canada and 15% located in the United-States (i.e., lower 48 states and Alaska). Can-SWaP encompasses over 45% of the Canadian landmass and nearly 6% of the US landmass (Fig. 2). These source watersheds account for a potential maximum of 9 billion cubic metres per year of allocated water, which is nearly four times the total domestic water consumption of Canada for 201952. Catchment size varies from 1.7 km² to 1,608,959 km², for a median size of 921 km². Based on information contained in RiverATLAS, we can also compute important statistics on elements of watershed conditions that have been shown to influence drinking water security (Fig. 3). For instance, each Can-SWaP catchment has an attribute “Forest Cover Extent (for_pc_use)” imported from RiverATLAS; thus, one can compute the average (i.e., an arithmetic mean) forest cover of municipal catchments, which yields 61%, thereby demonstrating the general importance of upstream forest for the protection of human health and affordability of drinking water53,54,55. Similarly, wetlands are known for their water storage and natural filtration capacities, further contributing to drinking water security56,57; the average wetland cover in CanSWaP is 11.9%, with nearly 60% of catchments devoid of wetlands. The role of protected areas within source catchment has also been underlined, especially for preserving water quality58,59,60; protected areas, however, only cover 7%, on average, of any Can-SWaP catchment, and only 47% of catchments had some level of protection (e.g., national or provincial park). Comparatively, catchments show an average Human Footprint Index of nearly 66, ranging from 0 to 402 (on a 0–402 scale);61 human footprint is a key driver of the long-term capacity of source watersheds to supply water since it accounts for anthropogenic effects on the environment46,47.
Distribution of selected environmental variables per catchment area. For all graphs, the x-axis shows classes of catchment areas on a log10 scale. For the graphs representing Forest cover, Wetland cover, and Protected area, the y-axis values are expressed in percentage (i.e., percent cover), whereas the Human Footprint Index is unitless and the y-axis displays a score equating a degree of human footprint: the higher the score, the higher the footprint.
Methods
We first gathered all surface water licences for provinces and territories, except for Prince Edward Island as this province does not use surface water for municipal purposes. When possible, licence data were downloaded using open-access data portals (Table 1); when not, we sent data requests out to the regional agencies responsible for water licencing. Saskatchewan and New Brunswick provided data in a spatial format, whereas Quebec and most of the Northwest Territories data were provided in a tabular format with spatial coordinates. For the northern part of the Northwest Territories (i.e., Inuvialuit) and Nunavut we accessed licence’s documentation in pdf format through their public licence registry; spatial information as well as water volumes were retrieved and used to create a spatial point layer from scratch. The 12 provincial and territorial datasets all came with very different spatial accuracy, data structures, content, and quality, making it impossible to simply merge them together (Table 2). For datasets that came in bulk (i.e., any licence types, such as industrial groundwater, with expired records), we filtered the records to keep only those that described active municipal surface licences. All data were valid up to June 2021, except for Ontario and Nova Scotia where data are only up to date until 2017.
After this first filter, each point within each regional dataset was manually checked and moved onto its surface source in QGIS based on visual analysis of Canvec 50 K62, Google and Bing aerial imagery and the help of Open Street Map (OSM) to identify or confirm the source. This dataset focuses on surface water supply to communities; we thus deleted records that seemed erroneous or inadequate: no apparent surface water source, private smallholder with small allocated water volumes, irrigation and other farming purposes. We added a flag when communities could clearly be identified as Indigenous (i.e., First Nations, Metis, and Inuit), either based on their name (e.g., South Indian Lake), their identification on OSM, or their census classification (e.g., Indian reserve); for northern Canada, we labelled as Indigenous all intakes within the Nunangat land—the traditional land of the Inuits63.
Dealing with water volumes (i.e., allocated water rights) proved more challenging. In the simplest case, one licence equates one amount of allocated water; there are many cases, however, where a community draws water from multiple locations, and thus holds multiple licences without their nominal volume recorded, and the original file shows that the total volume allocated to this same community was allocated to each licence. In such cases, it means that a summary of the total amount of water for one community that holds five licences would be five times the actual allocated volume. In similar cases, a community holds one licence but there are multiple locations water is drawn from, and simply deleting duplicates in such cases would lead to missing surface water sources in the final dataset. The simplest and most objective solution to deal with both these problems was to compute ratios: in the first case, each licence was assigned the ratio of the total volume to the number of licences (e.g., total volume = 5000; number of licences = 5; volume/licence = 1000); in the second case, each location with the same licence identifier was assigned the ratio of the total volume to the number of locations (e.g., total volume = 5000; number of locations = 5; volume/location = 1000).
Water licence data for the provinces of Québec, as well as for Newfoundland and Labrador did not contain water volumes. Instead, the population serviced by a drinking water treatment facility holding a given water licence was provided. For these two provinces, water volume allocated per licence were estimated based on the following equation for estimating residential water demand (https://legacy.winnipeg.ca/waterandwaste/dept/waterdemand.stm):
With 215 litres being the average daily residential water use per capita in 2019 in Canada52. Data from New Brunswick did not contain any volume or population information, which was also the case in a few records from Newfoundland and Labrador. In those cases, we used population data from the 2016 census estimates at the community level64 and then used the above equation to compute yearly water volumes. The problem described in the previous paragraph was encountered on several occasions for the three above-mentioned provinces and was dealt with in the same manner (i.e., using ratios).
Indigenous water issues are of critical importance in Canada given the prevalence of water injustice in Indigenous communities resulting from a pervasive legacy of colonial water rights9,65,66. A preliminary assessment yielded only 113 municipal licences for Indigenous communities, while the Government of Canada’s last national assessment of First Nations water systems67 outlines that the figure should be closer to 235, suggesting undercounting. To avoid Indigenous being under-represented in the dataset given drinking water security struggles in their communities8,68, we requested information from Indigenous Services Canada (ISC, Table 1), which provided us with a listing of investments related to water supply and wastewater in the First Nations. After the removal of duplicates, the listing contained 481 records. We used the coordinates in the table to create a point layer that was then manually updated following similar steps as for provincial and territorial data. The level of detail was not sufficient to tease apart what is surface water from groundwater or wastewater; we used HydroWASTE69 to remove those points that spatially matched wastewater records. No information pertaining to the type of surface water resource existed in the ISC dataset; this was updated using OSM, as well as Google and Bing imagery based on the closest and most logical surface water source at a 1:50,000 scale (i.e., no salt water, no marsh, no shallow prairie pond in the middle of fields, right downstream of an existing wastewater plant). We also removed points without a nearby visible source of surface water. No water volume was provided either, and we used the population from the 2016 census information. When the community was not identified by Statcan, the population was filled in after searching in the registry of First Nations (https://fnp-ppn.aadnc-aandc.gc.ca/fnp/Main/index.aspx?lang=eng), which is only valid up to 2016. Several communities did not have an official recorded population and were then deleted. This aggressive cleaning method was necessary since a community can receive funding for both drinking water and wastewater. Our final ISC data, containing 219 records, is therefore on the conservative side. We compared the resulting point layer with the 113 existing licences to check for potential duplicates; none were found (Fig. 4).
The thirteen separate clean licence files (12 for provinces and territories, 1 for the federal) were then merged into one spatial point dataset containing 3,341 records. These points were manually snapped to HydroRIVERS in QGIS so watersheds could be traced automatically using the hydrologically-corrected elevation model HydroSHEDS, and various river attributes could be retrieved from RiverATLAS42,44. Besides the benefit of using a well-documented and robust suite of hydrographic products, RiverATLAS provides numerous spatial variables of relevance to source-watershed studies that were kept in the final product: annual discharge, upstream forest cover, upstream wetland cover, upstream protected area, and upstream human footprint. Differences in precision between the OSM-imagery combination and HydroRIVERS prevented us from using an automated snap function; a test indeed showed that this process introduced a large amount of attribution errors. In cases where a licence could not be matched with a river segment within the same catchment inside a two-kilometre radius, the licence point was discarded; we made this decision given the uncertainty in HydroSHEDS and the HydroRIVERS network for small reaches and catchments, especially at higher latitudes and in flatter areas42,44. A total of 259 licences (7.8%) were discarded at this step. All HydroRIVERS segments bearing a licence point were then converted to their pourpoint, using the function ‘Extract specific vertices’ in QGIS; the vertex index was −1, meaning the last point of a segment. The resulting water intake dataset contained 1594 points to be used as outlets for the creation of source watersheds. We used the function ‘unnest_basins’ in the R library WhiteboxTools (https://github.com/opengeos/whiteboxR)45 to create a layer of individual catchments: for a given outlet, this function delineates the whole watershed irrespective of any other upstream outlet, resulting in overlaps with catchments located upstream, while many GIS watershed tools will create nested basins by default, i.e., non-overlapping catchment polygons only accounting for the area located between two hydrologically-connected outlets. Using unnested catchments gives the ability for managers to compile a “full picture” of the state of the watershed by capturing the entirety of the processes happening upstream that might influence, or even compromise raw water. The raster files resulting from this ‘unnest_basins’ function were converted to polygons using the ‘raster_to_vector_polygons’ function in the same library and merged into one single layer (see R code on Github). The final polygon layer counted 1574 catchments, or 20 less than expected based on the number of pourpoints; this is explained by the existence of 20 confluences, i.e., spatial point duplicates. Given that these points do not influence the boundaries of the final polygon layer, they were exported as their own spatial layer containing allocated water volumes and made available to users in the public data repository. Finally, because of the built-in uncertainty from using ISC data, we provide an intake file without ISC licences, for which allocated water volumes per intake were updated accordingly; this file will be useful for users wanting to generate a version of Can-SWaP with provincial and territorial licence information only.
Each catchment shared a unique identifier with the intake dataset (‘fid’ in QGis); this one-to-one relation was used to retrieve information from RiverATLAS and generate the final version of the product. We kept the following attributes: annual average natural discharge, upstream forest cover extent, upstream protected area extent, total upstream wetland extent, and upstream 2009 human footprint (https://www.hydrosheds.org/hydroatlas)42. Natural discharge was updated to represent the average total discharge in a year instead of the average discharge per second. Field names were updated as well (i.e., upper case).
Data Records
The national water licence dataset created and used to locate intakes for building source catchments cannot be shared due to usage restrictions coming with several provincial and territorial data sources. We invite interested readers to access open datasets or to address data requests through the web pages of Provinces and Territories listed in Table 1.
The final datasets (Table 3) with metadata are provided in the open format geopackage (.gpkg): HydroRIVERS pourpoints, including ISC data; HydroRIVERS pourpoints, without ISC data; catchments based on those pourpoints, including ISC data (i.e., Can-SWaP); HydroRIVERS confluence pourpoints (i.e., duplicates, n = 20). Also provided is a ‘README.txt’ file providing basic information on the layers and describing the attributes available in the dataset (i.e., name and content of the fields). Material can be downloaded from the Figshare repository associated with this publication (“Can_SWaP_V1.zip”)70. The original water licence data were active as per June 2021, except for Ontario and Nova Scotia where records only extended up to 2017. The data available in the repository is projected in EPSG:3979 Canada Atlas Lambert, except for the two intake files in EPSG:4326 WGS84 for ease of use when creating catchments with HydroSHEDS. In the latter case, the user will have to convert both files to ESRI shapefiles to ensure compatibility with WhiteboxTools; users must be aware of possible data quality loss when doing so.
Technical Validation
The quality of Can-SWaP was assessed against available provincial datasets of municipal catchments, individual catchment boundaries from Water Survey of Canada, and maps of municipal catchments published in government reports (Table 4). British Columbia, Newfoundland and Labrador, and New Brunswick provide open-access layers of their source watersheds. Interestingly, these regional datasets contain additional information relevant to SWP that are not in the licence files, such as the type of water treatment or the status of the catchment as primary or backup source. These layers were used to compare the number of catchments, their average area, and their degree of overlap (Table 5). For Newfoundland and Labrador and British Columbia, we first sorted protected water supplies to only keep areas providing surface water. Given those datasets and maps come from official sources, we assumed that the information they contain represented the “true” topographic catchments that Can-SWaP would be assessed against.
Across the country, several cities and towns sitting on major waterways often have a gauge that measures water flow maintained by government agencies; we retrieved these catchments from historical hydrographic records and the corresponding catchment layer maintained by the Water Survey of Canada. For these catchments (Fig. 5), we compared area and level of overlap (Table 6). Finally, Québec City provides an online document with a general presentation of their source catchments and we visually inspected their map for comparison with our dataset.
One-to-one differences between Can-SWaP and WSC catchments for: (a) Edmonton (Alberta), (b) Calgary (Glenmore reservoir, Alberta)), (c) Prince Albert (Saskatchewan), (d) Timmins (Ontario), (e) Stellarton (Nova Scotia), (f) Saguenay (Québec). The map at the bottom shows the general location of these catchments in Canada.
Based on comparison with provincial catchment datasets (Table 5) using the ‘overlap analysis’ tool in QGIS, catchment size tends to be overestimated by Can-SWaP, while the total number of catchments is relatively similar. These overestimations negatively affect the level of overlap, although some catchments match well (up to 98% overlap in Newfoundland and Labrador). The catchment-to-catchment comparison between Can-SWaP and WSC yields generally good results (Fig. 5, Table 6), although the catchment for Sable à Saguenay is completely off the mark; the “true” topographic catchment is, however, captured by an intake located a few kilometres downstream for the community of Saguenay (Québec). Similarly, a comparison with source catchments for Québec City suggests an acceptable level of accuracy (Fig. 6).
(a) Source watersheds for the city of Québec as published in official documentation; (b) Source watersheds for the city of Québec in Can-SWaP. There is a good general correspondence between both data sources, although it seems that Can-SWaP catchments are slightly larger, which could be explained by the rather coarse resolution of HydroSHEDS (if one assumes that regional authorities use the highest resolution available for tracing catchments).
Usage Notes
Potential applications
Even though Can-SWaP was originally designed with source water protection in mind, one can imagine further applications of the dataset, such as risk analysis of municipal water shortage given climate extremes and changes to consumption patterns71, the study of interbasin transfers72, the understanding of mass balance inequalities73, or the in-depth analysis of historical forest disturbances (e.g., wildfires74) or of industrial accidents (e.g., oil spill75) effects on water supply. Doing so would require the dataset to be further developed so it integrates meteorological and catchment attributes that would enable its use in large-sample studies, similar to other catchment datasets such as CAMELS and HYSETS76,77.
Uncertainties
The first source of uncertainty pertains to the water licence files: they all come in a diversity of formats, with variable quality and content. The licences are also not always up to date, and the information they contain can be hard to interpret, even when metadata is provided. Three of these files did not provide water volume information, and several other files failed at recording actual allocated water amounts per intake, leading to over-estimations of water rights if the user is not careful. None of them provided an ideal structure with an optimal amount of information that could be leveraged; hence, despite a thorough effort to produce a harmonised dataset to work with, our national licence file necessarily carries over these uncertainties. In particular, water volumes in Can-SWaP must be used with caution, for several reasons: they represent a potential maximum water use, not the actual withdrawal; where ratios were used, they can be over- or under-estimated; 31% of licences had their volume derived from population data, likely leading to estimation errors; they can be associated to a backup catchment and thus only used occasionally. Another consequence of using licence files also means that Can-SWaP likely overestimates the number of source watersheds; indeed, it was often not possible to separate licences for community drinking water supply from other municipal water uses. Nonetheless, using municipal licences remains the best proxy to drinking water demand in the Canadian context, and the quality control shows that all source areas are captured by Can-SWaP regardless of these challenges.
A second source of uncertainty relates to the impossibility to automate most of the cleaning and harmonisation steps, and this dataset is primarily the product of manual labour with updates performed on a case-by-case basis; it would therefore be impossible to describe each of them in greater detail. It should be noted that several recent datasets published in high profile journals also have a fair amount of manual work involved78,79. Despite great care, it is possible that users will find errors, which should be reported to the authors for corrections in future updates. Nevertheless, the location of water intakes (i.e., HydroRIVERS pourpoints) derived from the location of licences must not be interpreted as their true location. Here again, this relates to the original licence files in which the quality of spatial information is highly variable, but it also relates to the limitations of HydroRIVERS and HydroSHEDS with respect to the DEM resolution and connectivity errors in the river network, which makes it hard to capture small catchments. The overestimation of catchment size in Can-SWaP is one likely consequence. Further, 259 licence points did not match HydroRIVERS, especially in Newfoundland and Labrador and parts of British-Columbia where topography is complex and communities rely on many small source catchments, and in areas of gentle topography (e.g., the floodplain of the St Lawrence River). The upcoming version of HydroSHEDS —HydroSHEDS V2 (https://www.hydrosheds.org/hydrosheds-v2) —as well as other efforts to produce high-resolution continental and global hydrographic products will surely help produce improved versions of Can-SWaP in the years to come80,81,82.
Technical validation shows important differences between provincial source catchment datasets; notwithstanding the various quality issues in the original licence datasets, it could also suggest that current source catchment boundaries are erroneous and at risk of having inadequate levels of protection. It is also possible that some of the reference catchments used for the validation capture areas where groundwater inputs to surface water supply are substantial; however, groundwater catchments can be misaligned with surface catchments defined by topographic features, leading to spatial discrepancies and thus protection deficit73,83.
The level of uncertainty with records related to Indigenous communities is high. It is unclear why provincial and federal records do not match regarding the number of water licences and water treatment facilities. Generally speaking, Canadian water law as it relates to Indigenous water rights is a complex matter, and the above-mentioned uncertainty is most likely a consequence of this complexity84. It is also possible that some Indigenous communities shifted to intercommunal water sharing agreement and are now served by a nearby water treatment plant from a non-Indigenous community85. Notwithstanding these serious quality issues, integrating this data was deemed paramount given the long-lasting water insecurity that have existed in Indigenous communities; in other words, in this context, low-quality data is better than no data at all.
We want to stress that this dataset is ideally meant for national and international comparisons (see for e.g.46,) and that addressing specific socio-environmental issues is better done with a focus on a single watershed, with ad-hoc methods and, when necessary, datasets86. This dataset therefore does not integrate all the possible hydrographic, social, and environmental descriptors that might be relevant for a particular location or issue to be investigated, and it is not meant to be.
Code availability
The code used to create Can-SWaP (i.e., generating the watersheds, populating the attributes with RiverATLAS, extracting statistics) is available on Github at https://github.com/FNRobinne/Can-SWaP.git, and as an archive on Figshare87. It will require the user to download the necessary HydroSHEDS products. Running the code requires RTools installed on the user’s machine. The final versions of these datasets were built in QGis 3.28.3-Firenze, R v4.2.2, RStudio 2022.12.0 Build 353, and ArcGIS 10.x for some data conversion from ESRI proprietary formats into OGC formats.
References
Meran, G., Siehlow, M. & von Hirschhausen, C. Integrated Water Resource Management: Principles and Applications. in The Economics of Water: Rules and Institutions (eds. Meran, G., Siehlow, M. & von Hirschhausen, C.) 23–121. https://doi.org/10.1007/978-3-030-48485-9_3 (Springer International Publishing, 2021).
Mitchell, B. IWRM In Practice: Lessons From Canadian Experiences. Journal of Contemporary Water research & Education 51–55 https://doi.org/10.1111/j.1936-704X.2006.mp135001006.x (2006).
Berzins, W. E., Harrison, R. & Watson, P. Implementation of the Alberta Water for Life strategy: strategic partnerships in action. Water Sci. Technol. 53, 255–260 (2006).
Islam, N., Sadiq, R., Rodriguez, M. J. & Francisque, A. Reviewing source water protection strategies: A conceptual model for water quality assessment. Environ. Rev. 19, 68–105 (2011).
Shrubsole, D., Walters, D., Veale, B. & Mitchell, B. Integrated Water Resources Management in Canada: the experience of watershed agencies. Int. J. Water Resour. Dev. 33, 349–359 (2017).
Hrudey, S. E., Payment, P., Huck, P. M., Gillham, R. W. & Hrudey, E. J. A fatal waterborne disease epidemic in Walkerton, Ontario: comparison with other waterborne outbreaks in the developed world. Water Sci. Technol. 47, 7–14 (2003).
Woo, D. M. & Vicente, K. J. Sociotechnical systems, risk management, and public health: comparing the North Battleford and Walkerton outbreaks. Reliab. Eng. Syst. Saf. 80, 253–269 (2003).
Bradford, L. E. A., Okpalauwaekwe, U., Waldner, C. L. & Bharadwaj, L. A. Drinking water quality in Indigenous communities in Canada and health outcomes: a scoping review. Int. J. Circumpolar Health 75, 32336 (2016).
Sarkar, A., Hanrahan, M. & Hudson, A. Water insecurity in Canadian Indigenous communities: some inconvenient truths. Rural Remote Health 15, 3354 (2015).
Dunn, G., Harris, L. & Bakker, K. Canadian Drinking Water Policy: Jurisdictional Variation in the Context of Decentralized Water Governance. in Water Policy and Governance in Canada (eds. Renzetti, S. & Dupont, D. P.) 301–320. https://doi.org/10.1007/978-3-319-42806-2_16 (Springer International Publishing, 2017).
Berry, P. & Schnitter, R. Health of Canadians in a changing climate: advancing our knowledge for action. https://geoscan.nrcan.gc.ca/starweb/geoscan/servlet.starweb?path=geoscan/fulle.web&search1=R=329522 10.4095/329522 (2022).
Turgeon, S., Rodriguez, M. J., Thériault, M. & Levallois, P. Perception of drinking water in the Quebec City region (Canada): the influence of water quality and consumer location in the distribution system. J. Environ. Manage. 70, 363–373 (2004).
Delpla, I., Jung, A.-V., Baures, E., Clement, M. & Thomas, O. Impacts of climate change on surface water quality in relation to drinking water production. Environ. Int. 35, 1225–1233 (2009).
Robinne, F.-N. et al. A Regional-Scale Index for Assessing the Exposure of Drinking-Water Sources to Wildfires. For. Trees Livelihoods 10, 384 (2019).
Cool, G. et al. Climate change and drinking water quality: Predicting high trihalomethane occurrence in water utilities supplied by surface water. Environmental Modelling & Software 120, 104479 (2019).
Davies, J.-M. & Mazumder, A. Health and environmental policy issues in Canada: the role of watershed management in sustaining clean drinking water quality at surface sources. J. Environ. Manage. 68, 273–286 (2003).
Hrudey, S. E., Hrudey, E. J. & Pollard, S. J. T. Risk management for assuring safe drinking water. Environ. Int. 32, 948–957 (2006).
Federal-Provincial-Territorial Committee on Drinking Water & CCME Water Quality Task Group. From Source to Tap: Guidance on the Multi-Barrier Approach to Safe Drinking Water. Report No. PN 1334 (Canadian Council of Ministers of the Environment, 2004).
Postel, S. L. & Thompson, B. H. Watershed protection: Capturing the benefits of nature’s water supply services. Nat. Resour. Forum 29, 98–108 (2005).
Smith, L. E. D. & Porter, K. S. Management of catchments for the protection of water resources: drawing on the New York City watershed experience. Regional Environ. Change 10, 311–326 (2010).
Mitchell, M. G. E. et al. Identifying key ecosystem service providing areas to inform national-scale conservation planning. Environ. Res. Lett. 16, 014038 (2021).
Hanrahan, M. & Dosu, B. J. The Rocky Path to Source Water Protection: A Cross-Case Analysis of Drinking Water Crises in Small Communities in Canada. Water 9, 388 (2017).
Breen, S.-P. W. & Markey, S. Unintentional influence: Exploring the relationship between rural regional development and drinking water systems in rural British Columbia, Canada. J. Rural Community Dev. 10, (2015).
Government of Canada. Canada’s National Action Plan on Open Government 2022-24. Report No.Unknown (Government of Canada, 2022).
Robinne, F.-N., Paquette, C., Hallema, D. W., Bladon, K. D. & Parisien, M.-A. Baseline geographic information on wildfire-watershed risk in Canada: needs, gaps, and opportunities. Canadian Water Resources Journal/Revue canadienne des ressources hydriques 47, 1–18 (2022).
Persaud, B. D. et al. Ten best practices to strengthen stewardship and sharing of water science data in Canada. Hydrol. Process. 35, (2021).
Aubry-Wake, C. et al. A new flow for Canadian young hydrologists: Key scientific challenges addressed by research cultural shifts. Hydrol. Process. 34, 2001–2006 (2020).
Environment, Energy and Transportation Statistics Division. Human Activity and the Environment: Freshwater in Canada. Report No. 16-201- X (Statistics Canada, 2017).
WHO, UNICEF & World Bank. State of the World’s Drinking Water: an urgent call to action to accelerate progress on ensuring safe drinking water for all. Report No.Unknown (World Health Organization, 2022).
Environment And Climate Change Canada. Achieving a Sustainable Future - Federal Sustainable Development Strategy 2022 to 2026. Report No. EC22021.03 (Government of Canada, 2022).
Norman, E. S., Bakker, K. & Dunn, G. Recent Developments in Canadian Water Policy: An Emerging Water Security Paradigm. Canadian Water Resources Journal/Revue canadienne des ressources hydriques 36, 53–66 (2011).
Yang, W. Geomatics and Water Policy. in Water Policy and Governance in Canada (eds. Renzetti, S. & Dupont, D. P.) 435–451. https://doi.org/10.1007/978-3-319-42806-2_23 (Springer International Publishing, 2017).
Pomeroy, J. et al. Water Security for Canadians: Solutions for Canada’s Emerging Water Crisis. Report No.Unknown (Global Water Futures, 2019).
Liu, N. et al. Forested lands dominate drinking water supply in the conterminous United States. Environ. Res. Lett. 16, 084008 (2021).
Immerzeel, W. W. et al. Importance and vulnerability of the world’s water towers. Nature 577, 364–369 (2020).
Al Ibrahim, A. & Patrick, R. J. Source Water Protection Planning and Management in Metropolitan Canada: A Preliminary Assessment. Water 9, 497 (2017).
Perrier, E., Kot, M., Castleden, H. & Gagnon, G. A. Drinking water safety plans: Barriers and bridges for small systems in Alberta, Canada. Water Policy (2014).
Leveque, B., Burnet, J.-B., Dorner, S. & Bichai, F. Impact of climate change on the vulnerability of drinking water intakes in a northern region. Sustainable Cities and Society 66, 102656 (2021).
Jenkins, A. et al. Watersheds in planetary health research and action. Lancet Planet Health 2, e510–e511 (2018).
Anderson, L. E. et al. A review of long-term change in surface water natural organic matter concentration in the northern hemisphere and the implications for drinking water treatment. Sci. Total Environ. 858, 159699 (2023).
Paquette, C., Hemphill, L., Merante, A. & Hendriks, E. 2020 Watershed Reports: A national reassessment of Canada’s freshwater. Report No.Unknown (WWF-Canada, 2020).
Linke, S. et al. Global hydro-environmental sub-basin and river reach characteristics at high spatial resolution. Sci Data 6, 283 (2019).
Lehner, B. & Grill, G. Global river hydrography and network routing: baseline data and new approaches to study the world’s large river systems. Hydrol. Process. 27, 2171–2186 (2013).
Lehner, B., Verdin, K. & Jarvis, A. New global hydrography derived from spaceborne elevation data. Eos 89, 93 (2008).
Lindsay, J. B. The whitebox geospatial analysis tools project and open-access GIS. https://jblindsay.github.io/ghrg/pubs/LindsayGISRUK2014.pdf (2014).
McDonald, R. I. et al. Water on an urban planet: Urbanization and the reach of urban water infrastructure. Glob. Environ. Change 27, 96–105 (2014).
McDonald, R. I., Weber, K. F., Padowski, J., Boucher, T. & Shemie, D. Estimating watershed degradation over the last century and its impact on water-treatment costs for the world’s large cities. Proc. Natl. Acad. Sci. USA 113, 9117–9122 (2016).
Guindon, L. et al. Trends in wildfire burn severity across Canada, 1985 to 2015. Can. J. For. Res. 51, 1230–1244 (2021).
Hirsh-Pearson, K., Johnson, C. J., Schuster, R., Wheate, R. D. & Venter, O. Canada’s human footprint reveals large intact areas juxtaposed against areas under immense anthropogenic pressure. Facets (Ott) 7, 398–419 (2022).
Beaudoin, A. et al. Mapping attributes of Canada’s forests at moderate resolution through kNN and MODIS imagery. Can. J. For. Res. 44, 521–532 (2014).
Stinson, G. et al. A new approach for mapping forest management areas in Canada. For. Chron. 95, 101–112 (2019).
Statistics Canada. Table 38-10-0271-01 Potable water use by sector and average daily use. Biennial Drinking Water Plants Survey https://doi.org/10.25318/3810027101-ENG (2019).
Elias, E., Laband, D. & Dougherty, M. Estimating the public water supply protection value of forests. Water Research & Education https://doi.org/10.1111/j.1936-704X.2013.03171.x (2013).
Abildtrup, J., Garcia, S. & Stenger, A. The effect of forest land use on the cost of drinking water supply: A spatial econometric analysis. Ecol. Econ. 92, 126–136 (2013).
Herrera, D. et al. Upstream watershed condition predicts rural children’s health across 35 developing countries. Nat. Commun. 8, 811 (2017).
Grant, S. B. et al. Taking the ‘waste’ out of ‘wastewater’ for human water security and ecosystem sustainability. Science 337, 681–686 (2012).
Horwitz, P. & Finlayson, C. M. Wetlands as Settings for Human Health: Incorporating Ecosystem Services and Health Impact Assessment into Water Resource Management. Bioscience 61, 678–688 (2011).
Watson, J. E. M., Dudley, N., Segan, D. B. & Hockings, M. The performance and potential of protected areas. Nature 515, 67–73 (2014).
Postel, S. L. Aquatic ecosystem protection and drinking water utilities. J. Am. Water Works Assoc. 99, 52–63 (2007).
Hanna, D. E. L., Lehner, B., Taranu, Z. E., Solomon, C. T. & Bennett, E. M. The relationship between watershed protection and water quality: The case of Québec, Canada. Freshw. Sci. 40, 382–396 (2021).
Venter, O. et al. Global terrestrial Human Footprint maps for 1993 and 2009. Sci Data 3, 160067 (2016).
Government of Canada. Lakes, Rivers and Glaciers in Canada - CanVec Series - Hydrographic Features. (2019).
Crown-Indigenous Relations and Northern Affairs Canada. Inuit Regions (Inuit Nunangat). (2017).
Statistics Canada. Population estimates, July 1, by census subdivision, 2016 boundaries. Annual Demographic Estimates: Subprovincial Areas https://doi.org/10.25318/1710014201-ENG (2020).
McKibbin, C. Decolonising Canadian water governance: lessons from Indigenous case studies. UCL Open Environ 5, e060 (2023).
von der Porten, S. & de Loë, R. C. Collaborative approaches to governance for water and Indigenous peoples: A case study from British Columbia, Canada. Geoforum 50, 149–160 (2013).
Neegan Burnside Ltd. National Assessment of First Nations Water and Wastewater Systems. Report No. FGY163080.7 (Department of Indian and Northern Affairs Canada, 2011).
Ratelle, M. et al. Drinking water perception and consumption in Canadian subarctic Indigenous communities and the importance for public health. Facets (Ott) 7, 343–359 (2022).
Ehalt Macedo, H. et al. Distribution and characteristics of wastewater treatment plants within the global river network. Earth Syst. Sci. Data 14, 559–577 (2022).
Robinne, F-N. Can-SWaP_V1., Figshare, https://doi.org/10.6084/m9.figshare.22229713.v2 (2023).
Janssen, J., Radić, V. & Ameli, A. Assessment of Future Risks of Seasonal Municipal Water Shortages Across North America. Front Earth Sci. Chin. 9, (2021).
Dobbs, G. R. et al. Inter-basin surface water transfers database for public water supplies in conterminous United States, 1986-2015. Sci Data 10, 255 (2023).
Schaller, M. F. & Fan, Y. River basins as groundwater exporters and importers: Implications for water cycle and climate modeling. J. Geophys. Res. D: Atmos. 114, (2009).
Hohner, A. K., Rhoades, C. C., Wilkerson, P. & Rosario-Ortiz, F. L. Wildfires Alter Forest Watersheds and Threaten Drinking Water Quality. Acc. Chem. Res. 52, 1234–1244 (2019).
Dong, L., Liu, J., Du, X., Dai, C. & Liu, R. Simulation-based risk analysis of water pollution accidents combining multi-stressors and multi-receptors in a coastal watershed. Ecol. Indic. 92, 161–170 (2018).
Addor, N., Newman, A. J., Mizukami, N. & Clark, M. P. The CAMELS data set: catchment attributes and meteorology for large-sample studies. Hydrol. Earth Syst. Sci. 21, 5293–5313 (2017).
Arsenault, R. et al. A comprehensive, multisource database for hydrometeorological modeling of 14,425 North American watersheds. Sci Data 7, 243 (2020).
Mulligan, M., van Soesbergen, A. & Sáenz, L. GOODD, a global dataset of more than 38,000 georeferenced dams. Sci Data 7, 31 (2020).
Grill, G. et al. Mapping the world’s free-flowing rivers. Nature 569, 215–221 (2019).
Han, M. et al. Subwatershed-based lake and river routing products for hydrologic and land surface models applied over Canada. Canadian Water Resources Journal/Revue canadienne des ressources hydriques 45, 237–251 (2020).
Yamazaki, D. et al. MERIT hydro: A high‐resolution global hydrography map based on latest topography dataset. Water Resour. Res. 55, 5053–5073 (2019).
Lin, P., Pan, M., Wood, E. F., Yamazaki, D. & Allen, G. H. A new vector-based global river network dataset accounting for variable drainage density. Sci Data 8, 28 (2021).
Huggins, X. et al. Overlooked risks and opportunities in groundwatersheds of the world’s protected areas. Nature Sustainability 6, 855–864 (2023).
White, J. P., Murphy, L. & Spence, N. Water and Indigenous Peoples: Canada’s Paradox. iipj 3, (2012).
Deaton, B. J. & Lipka, B. The provision of drinking water in First Nations communities and Ontario municipalities: Insight into the emergence of water sharing arrangements. Ecol. Econ. 189, 107147 (2021).
Reid, L. M. Cumulative watershed effects and watershed analysis. in River Ecology and Management 476–501. https://doi.org/10.1007/978-1-4612-1652-0_19 (Springer New York, 1998).
Robinne, F.-N. R. Can-SWaP_V1_Code_Archive. Figshare https://doi.org/10.6084/m9.figshare.22227628.v1 (2023).
Acknowledgements
We want to acknowledge the staff of Provinces, Territories, and Indigenous Services Canada who have helped us by sharing their data and providing support. This project was funded by Natural Resources Canada as part of their involvement in the development of the national Emergency Management Strategy. KDB time was supported by funding from the US Forest Service agreement number 22-JV-11261952-071.
Author information
Authors and Affiliations
Contributions
F.N.R.: Conceptualization, Methodology, Software, Validation, Data Curation, Writing - Original Draft. C.L.: Conceptualization, Methodology, Validation, Writing - Original Draft. D.K.T.: Conceptualization, Writing - Original Draft. J.A.L.: Conceptualization, Writing - Original Draft. K.D.B.: Conceptualization, Writing - Original Draft.
Corresponding author
Ethics declarations
Competing interests
The authors declare no competing interests.
Additional information
Publisher’s note Springer Nature remains neutral with regard to jurisdictional claims in published maps and institutional affiliations.
Rights and permissions
Open Access This article is licensed under a Creative Commons Attribution 4.0 International License, which permits use, sharing, adaptation, distribution and reproduction in any medium or format, as long as you give appropriate credit to the original author(s) and the source, provide a link to the Creative Commons licence, and indicate if changes were made. The images or other third party material in this article are included in the article’s Creative Commons licence, unless indicated otherwise in a credit line to the material. If material is not included in the article’s Creative Commons licence and your intended use is not permitted by statutory regulation or exceeds the permitted use, you will need to obtain permission directly from the copyright holder. To view a copy of this licence, visit http://creativecommons.org/licenses/by/4.0/.
About this article
Cite this article
Robinne, FN., Lamache, C., Thompson, D.K. et al. Canada Source Watershed Polygons (Can-SWaP): A dataset for the protection of Canada’s municipal water supply. Sci Data 10, 807 (2023). https://doi.org/10.1038/s41597-023-02732-9
Received:
Accepted:
Published:
Version of record:
DOI: https://doi.org/10.1038/s41597-023-02732-9








