Abstract
Long intergenic non-coding RNAs (lincRNAs) are transcribed from non-coding DNA sequences. Studies have revealed that aberrant expressions of lincRNAs are associated with various types of cancers and neurological disorders. Marek’s disease (MD) is a highly contagious T-cell lymphoid neoplasia of chicken induced by Marek’s disease virus (MDV). In this study, we first identified and validated linc-GALMD3 highly expressed in MDV-infected CD4+ T cells by RNA-Seq and qRT-PCR. By RNA-Seq analysis in MDCC-MSB1 cells after loss of function of linc-GALMD3 by shRNA, we found that linc-GALMD3 could positively cis-regulate its downstream gga-miR-223 gene expression. In contrast, it could trans-regulate the 748 differentially expressed genes (FDR < 0.01) that were mainly enriched into mitochondrial structure and cell cycle processes using GO analysis. Of these, the most significantly expressed gene EPYC might cause iris lesion in MD. The other eight genes, NDUFA4, NDUFB6, NDUFV1, NDUFS8, SDHB, UQCRC1, UQCRC2, and COX7A2, actively participated in oxidative phosphorylation in mitochondrial dysfunction and cell death. Most importantly, we found that the MDV replication was repressed when linc-GALMD3 was knocked down in CEF cells. Our results suggested that linc-GALMD3 might be a critical regulator in chicken MD and could be used as a candidate-promising mark for MD prevention, diagnosis, and treatment.
Similar content being viewed by others
Introduction
Although 93% human genome can be transcribed into RNAs, only 2% of these RNAs can be translated to proteins. The remaining 98% RNAs are basically non-coding RNAs (ncRNAs)1, 2. The ncRNAs are divided into small and long non-coding RNAs (lncRNAs) depending on the length of the RNAs3. Abundant lncRNAs were first found by the analysis of the mouse transcriptome in 20024. LncRNAs are endogenous, longer than 200 nucleotides, and lack of open reading frame, which are ordinarily transcribed by RNA polymerase II5, 6. LncRNAs generally expressed low in organism, but have a tissue and cell-specific expression compared with the protein coding RNAs7, 8. Long intergenic non-coding RNAs (lincRNAs) are a kind of lncRNAs that transcribed from DNA sequences between coding genes9. So far, thousands of lincRNAs have been cataloged in human10, 11, mouse11, 12, zebrafish13, 14, and other species. More importantly, studies have revealed that aberrant expression of lincRNAs are associated with various types of cancers15,16,17,18,19,20,21,22,23,24 and neurological disorders25,26,27. However, the biological significance of lincRNAs in livestock animal diseases has not been extensively studied, especially in chickens28.
Marek’s disease (MD) was first described by Josef Marek29. MD is a highly contagious lymphomatosis induced by Marek’s disease virus (MDV), which is an alphaherpesvirus, gallid herpesvirus type 2 (GaHV-2)30, 31. MD is characterized by CD4+ T cell lymphoma formation, and MDV infection can be generally divided into four phases: early cytolysis (3–6 days post infection [dpi.]), latency (7–10 dpi.), late cytolysis (10–14 dpi.), and neoplastic lymphoma transformation (after 21 dpi.)32. In early cytolytic phase, the MDV meets its primary targets B cells, and later activated CD4+ T cells. The infected CD4+ T cells restrict the progeny virus produced by viral genome in latency, and serve as a target for transformation33. Syndromes are mainly occurred after infected with MDV, including acute MD causing death, classical MD having lymphomatous tumours in the skin, skeletal muscle, and visceral organs, neurolymphomatosis, ocular lymphomatosis, and immunosuppression32, 34. Thus, MD has leaded a huge economic loss to poultry industry35. At present, MD could be controlled by vaccine at one-day-old chicks. However, the MDVs are evolving and a new MDV strain with stronger virulence will emerge, further resulting in the loss of efficiency of the present vaccine. Previously, we have already identified more than 1,000 lincRNAs in chicken bursa, but the detailed study on lincRNA function is missing36.
In our previous RNA sequencing (RNA-Seq) work, linc-GALMD3 was identified significantly highly expressed in MDV-infected chicken CD4+ T cells for two reciprocal cross chicken lines, which were line 63 (MD resistant) × line 72 (MD susceptible) and line 72 × line 63. In this study, the expression of linc-GALMD3 was validated between MDV-infected and non-infected CD4+ T cells in these two reciprocal cross lines by qRT-PCR. In order to explore the biological function of linc-GALMD3 in MD, we performed the RNA-Seq in MDCC-MSB1 cells after loss of function of linc-GALMD3 by shRNAs, and the differentially expressed genes (DEGs) were analyzed after linc-GALMD3 knockdown. In addition, the expressions of its up/downstream neighboring genes were examined by qRT-PCR in CD4+ T and MDCC-MSB1 cells. Furthermore, we used the GO enrichment and KEGG pathway analysis to explore the biological significance of linc-GALMD3 in chicken MD.
Results
The identification of linc-GALMD3 in chickens
Previously, we identified that linc-GALMD3 has the significantly higher expression in MDV-infected CD4+ T cells for two reciprocal cross chicken lines (63 × 72: fold change = 3.95, FDR = 0.0013; and 72 × 63: fold change = 4.26, FDR = 0.0014). In this study, we detected the expression of linc-GALMD3 in CD4+ T cells in these two lines by qRT-PCR, and we found that the qRT-PCR result was consistent to that of RNA-Seq (Fig. 1A).
Identification and validation of linc-GALMD3 and its neighboring genes. (A) Validation of linc-GALMD3 expression. The mean value of log2 FC (Infected/Non-infected) was compared in the bar chart for CD4+ T cells from two reciprocal cross lines (63 × 72 and 72 × 63), respectively; FC means fold change; and the qRT-PCR data was normalized by GAPDH expression. Blue and red bars depict the RNA-Seq and qRT-PCR results, respectively. (B) Identification and conservation of linc-GALMD3 among species. The black bar represented linc-GALMD3, NSGALT00000007468 and NSGALT00000007459 were the transcripts of upstream and downstream coding genes of linc-GALMD3, and NSGALT000000290030 was the transcript of the downstream gga-miR-223 gene. (C) Expression of linc-GALMD3 neighboring genes in CD4+ T cells. Inf. means infected CD4+ T cells; non-inf. means non-infected CD4+ T cells; up/downstream gene expression were both normalized by GAPDH expression, ggg-miR-223 expression was normalized by chicken 5s rRNA expression, all the expression were normalized by the corresponding non-infection group; N = 3; and **p value < 0.01.
We also identified that linc-GALMD3 has two transcripts (Fig. 1B and Supplementary Table S1). The linc-GALMD3 was located between two protein-coding genes, ENSGALG00000004688 and ENSGALG00000004681, in chicken chromosome 4 (Galgal3), and ENSGALT00000029030 was a transcript of gga-mir-223 gene located at downstream of linc-GALMD3. The upstream neighboring gene was conserved between chicken and Xenopus tropicalis, however, no sequence conservation was found for linc-GALMD3 and its downstream neighboring gene (ENSGALG00000004681) in human, mouse, rat, opossum, Xenopus tropicalis, and zebrafish (Fig. 1B), suggesting that linc-GALMD3 was first discovered in chickens.
Linc-GALMD3 activates its downstream neighboring gene expression
The expression of up/downstream neighboring genes of linc-GALMD3 were detected by qRT-PCR in MDV-infected and non-infected CD4+ T cells of the two reciprocal cross lines, and the expression of gga-miR-223 and ENSGALG00000004681 were significantly increased after MDV infection in both two lines (p value < 0.01), suggesting that the linc-GALMD3 might activate the expression of its downstream neighboring genes through its cis-regulatory effects; however, the expression of the upstream gene, ENSGALG00000004688, has no obvious change (Fig. 1C; 63 × 72: p-value = 0.08; and 72 × 63: p-value = 0.82).
The loss of function of linc-GALMD3 in MDCC-MSB1 cells
To confirm whether linc-GALMD3 has the same transcript in chicken CD4+ T and MDCC-MSB1 cells, we designed the primer that spanned the introns to perform the touchdown-PCR and Sanger sequencing. We found the product lengths were totally the same in CD4+ T and MDCC-MSB1 cells (Fig. 2A). Additionally, Sanger sequencing results demonstrated that the size and nucleotide sequences of the touchdown-PCR product were exactly the same in CD4+ T and MDCC-MSB1 cells (Fig. 2B and C), which further confirmed that linc-GALMD3 existed in CD4+ T and MDCC-MSB1 cells with the same transcripts.
Confirmation of linc-GALMD3 sequence in CD4+ T and MDCC-MSB1 cells by touchdown-PCR and Sanger Sequencing. (A) Product size confirmation using touchdown-PCR in MDCC-MSB1 and CD4+ T cells. Nucleotide sequences of linc-GALMD3 in CD4+T (B) and MDCC-MSB1 (C) cells were respectively sequenced by Sanger Sequencing.
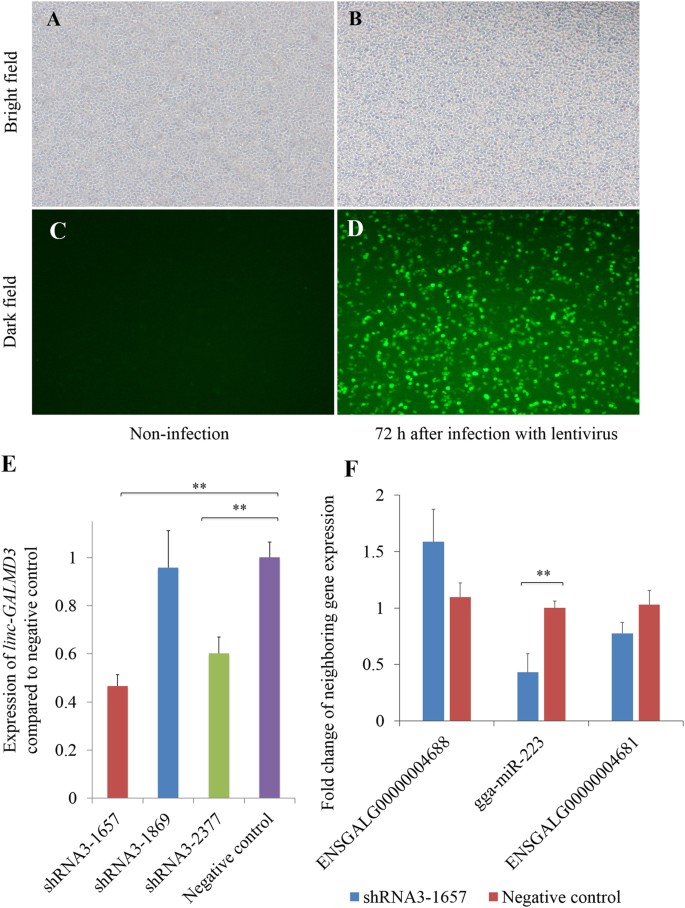
For linc-GALMD3 knockdown, we designed three short hairpin RNAs (shRNAs) to interfere linc-GALMD3 expression. The MDCC-MSB1 cells were infected by lentivirus that contains shRNA3-1657, shRNA3-1869, shRNA3-2377 or negative control (NC), and then the green fluorescence was observed at 72 h after infection. Results indicated that 70–80% of MDCC-MSB1 cells were infected by shRNAs or NC (Fig. 3D). As shown in Fig. 3E, the expressions of linc-GALMD3 were decreased at 72 h when CEF cells were infected with three lentiviral shRNAs, respectively, compared with the negative control. Finally, shRNA3-1657 was chosen to do the further studies due to its highest interference efficiency.
Linc-GALMD3 knockdown by shRNAs in MDCC-MSB1 cells. The bright (A,B) and dark (C,D) field of non-infected (A,C) and MDC-infected (B,D) MDCC-MSB1 cells (×100) at 72 h after infection. (E) Expression of linc-GALMD3 at 72 h after infected with shRNAs compared to the negative control group; N = 3; and **p value < 0.01. (F) Expression of up/downstream neighboring genes of linc-GALMD3 after knockdown by shRNA3-1657; N = 3; and **p value < 0.01.
Additionally, the expression of up/downstream neighboring genes of linc-GALMD3 were measured after linc-GALMD3 knockdown by shRNA3-1657, and the results showed that the gga-miR-223 expression was remarkably decreased after linc-GALMD3 knockdown. The expression of downstream gene, ENSGALG00000004681, had an obvious reducing trend as well (Fig. 3F), indicating that the linc-GALMD3 could positively regulate the expression of its two downstream neighboring genes, especially gga-miR-223 expression.
RNA-Seq analysis after loss of function of linc-GALMD3
To investigate the global gene expression change after linc-GALMD3 knockdown, we conducted RNA-Seq in MDCC-MSB1 cells with and without knockdown experiments. Total RNAs were extracted individually from MDCC-MSB1 cells after shRNA3-1657 or NC infection, and each group has three individuals for sequencing. After filtering out bad reads from raw data, each sample remained approximately 46 million high-quality clean reads (Q20 >= ~93%) with ~50% GC content, in which more than 74% of clean reads per sample were mapped to chicken genome (Galgal4). The details of data quality and mapping statistics were showed in Supplementary Table S2. Among all mapping reads, 32 million reads were aligned pairs with 69.57% concordant pair alignment rate. Results suggested that the RNA-Seq in this study has a high quality for further biological analysis.
In total, 748 genes were considered as differentially expressed genes (DEGs) after linc-GALMD3 knockdown compared to the negative control, in which 246 were highly expressed when linc-GALMD3 knockdown, and the other 502 genes were down-regulated (FDR < 0.01; Fig. 4A; Supplementary Table S3). Additionally, the 748 DEGs were equably distributed in every chicken chromosome, indicating that linc-GALMD3 has driven its trans-regulation. Results also demonstrated that 67% DEGs could be activated by linc-GALMD3, and the remaining 33% DEGs might be repressed by linc-GALMD3 (Fig. 4B). Among these, EPYC (Epiphycan, also known as PG-Lb; chr1: 43798642–43821219) was the most significant gene, which was highly conserved among human, rat, mouse, cow, frog, monkey, and zebrafish (see Supplementary Fig. S1).
Profiles of differentially expressed genes (DEGs) after linc-GALMD3 knockdown. (A) Volcano plot of 748 DEGs between linc-GALMD3 knockdown and negative control groups. Red dots represent up-regulated DEGs and blue dots means down-regulated DEGs. (B) 748 DEGs distribution in chicken chromosomes. X-axis shows the chromosome number in chicken genome, and y-axis shows the number of DEGs in each chromosome.
Validation of differentially expressed genes by qRT-PCR
To confirm RNA-Seq results, ten DEGs were randomly selected to check their expression by qRT-PCR, and we found the results were consistent with RNA-Seq except DMAP1 gene (Fig. 5). The expression level of four genes, including BRF1, ITGA4, MST4, and SLK, were notably higher after interfering linc-GALMD3 expression; however, the expression of the other five genes were significantly down-regulated after linc-GALMD3 knockdown (Fig. 5A). After removing DMAP1 gene, the results of RNA-Seq and qRT-PCR showed a strong positive correlation with R2 = 0.9349 (Fig. 5B). Overall, the validations of these ten randomly selected genes by qRT-PCR confirmed the accuracy of the results of RNA-Seq.
Validation of ten randomly selected differentially expressed genes (DEGs) by qRT-PCR. (A) X-axis represents 10 randomly selected DEGs for qRT-PCR, and y-axis represents the log2 (fold change = linc-GALMD3 knockdown/negative control) derived from RNA-Seq and qRT-PCR, respectively. Blue and red bars depict the RNA-Seq and qRT-PCR results, respectively. (B) Regression analysis of the log2 (fold change = linc-GALMD3 knockdown/negative control) values between RNA-Seq and qRT-PCR.
Linc-GALMD3 drives its cis and trans regulation in chicken MD
A total of 751 target genes of gga-miR-223 were predicted by TargetScan 7.0 (see Supplementary Table S4), of these, 27 genes were also identified as DEGs after loss of function of linc-GALMD3 (see Supplementary Table S5). Furthermore, 21 out of these 27 genes were up-regulated after loss function of linc-GALMD3, and previous results showed that the expression of gga-miR-223 was positively regulated by linc-GALMD3 (Figs 1 C and 3F); therefore, these 21 DEGs might be released out when the expression of gga-miR-223 was decreased after loss of function of linc-GALMD3. The remaining six genes might be mainly modulated through trans-regulation of linc-GALMD3. These results indicated that linc-GALMD3 could synchronously drive its cis- and trans-regulation in chicken MD.
Linc-GALMD3 activates the critical genes in mitochondrial dysfunction
DAVID Bioinformatics Resources 6.7 was used to explore the functional features of the 748 DEGs. Results showed that some DEGs were significantly enriched in biological processes, cellular components, and molecular functions (Fig. 6A; Supplementary Table S6; p value < 0.01, and FDR < 0.05). The most significant GO terms were: cell cycle in biological processes, intracellular organelle lumen in cellular components, and nucleotide binding in molecular functions. Moreover, one third of terms in biological process were enriched into cell cycle processes, and about one four terms in cellular component were clustered into the mitochondrial structures, suggesting that linc-GALMD3 could mainly influence the cell cycle and mitochondrion structure related genes.
Biological function analysis for differentially expressed genes (DEGs) after loss function of linc-GALMD3. (A) Go Ontology (GO) analysis, p value < 0.01 and FDR < 0.05. (B) KEGG pathway analysis, p value < 0.05. (C) Mitochondrial dysfunction pathway. The genes in blue and green rectangles were significantly down-regulated after loss function of linc-GALMD3; Cx means protein complex.
Additionally, the 748 DEGs were participated in 15 pathways (see Supplementary Table S6) and the most remarkably pathways were presented in Fig. 6B (p value < 0.05), including terpenoid backbone biosynthesis, ribosome, spliceosome, Huntington’s disease, fructose and mannose metabolism, proteasome, pyrimidine metabolism, lysine degradation, Parkinson’s disease, Alzheimer’s disease, and DNA replication. Of these, most of the DEGs were clustered into Huntington’s disease (18), Parkinson’s disease (13) and Alzheimer’s disease (15), which are all neurodegenerative diseases. Moreover, we found that eight genes were shared in these three pathways, including NDUFA4 (NDUFA4, mitochondrial complex associated), NDUFB6 (NADH: ubiquinone oxidoreductase subunit B6), NDUFV1 (NADH: ubiquinone oxidoreductase core subunit V1), NDUFS8 (NADH: ubiquinone oxidoreductase core subunit S8), SDHB (succinate dehydrogenase complex iron sulfur subunit B), UQCRC1 (ubiquinol-cytochrome c reductase core protein I), UQCRC2 (ubiquinol-cytochrome c reductase core protein II), and COX7A2 (cytochrome c oxidase subunit 7A2) (see Supplementary Table S6). Otherwise, the eight genes were totally down-regulated after loss of function of linc-GALMD3, indicating that linc-GALMD3 might sensitize them by trans-regulation in chickens (see Supplementary Table S3).
The eight genes encode the protein complexes in mitochondrial inner membrane, including complex I (NADH: ubiquinone oxidoreductase, contains NDUFA4, NDUFB6, NDUFV1 and NDUFS8), complex II (succinate dehydrogenase, contains SDHB), complex III (ubiquinol-cytochrome c reductase complex, contains UQCRC1 and UQCRC2), and complex IV (cytochrome c oxidase, contains COX7A2), which are all participated in oxidative phosphorylation to cause mitochondrial dysfunction (Fig. 6C). The complex I deficiency and complex IV can lead to ATF depletion, loss of mitochondrial membrane potential, and the increasing of reactive oxygen species (ROS), thereby resulting in cell death. Moreover, a series of abnormal reactions above can also affect the expression of mPTP genes to cause cell death through apoptosis pathway, and the two mPTP genes, VDAC1 (voltage dependent anion channel 1) and VDAC2 (voltage dependent anion channel 2), were also found significantly decreased after linc-GALMD3 knockdown (see Supplementary Table S3), indicating that linc-GALMD3 could finally activate these two genes leading to apoptosis and cell death. Otherwise, the PINK1 (PTEN induced putative kinase 1) gene was activated by linc-GALMD3 (see Supplementary Table S3), and its protein can combine with LRRK2 to bring abnormal phosphorylation in mitochondria (Fig. 6C). These findings revealed that linc-GALMD3 might activate the critical genes in mitochondrial dysfunction to cause apoptosis and cell death in MD.
Suppression of MD viral replication after linc-GALMD3 knockdown in CEF cells
To investigate the biological function of linc-GALMD3 in chicken, we infected the lentivirus containing shRNA3-1657 or NC into the MDV-induced CEF cells. In the bright field, the obvious cytopathic effect (CPE) showed up in the infected CEF cells (Fig. 7C), suggesting that the MDVs were in the reproduction processes. The green fluorescence was observed at 96 h after infection (Fig. 7D). The expression of linc-GALMD3 was detected significantly down-regulated after infection with shRNA3-1657 compared to negative control (Fig. 7E; p-value = 0.01), and the Meq gene expression was significantly decreased after loss of function of linc-GALMD3 (Fig. 7F; p-value = 0.04), showing that MD viral replication has been suppressed by decreasing the expression of linc-GALMD3.
MDVs replication variation after loss of function of linc-GALMD3 in CEF cells. The bright (A,C) and dark (B,D) field of non-infected (A,B) and infected (C,D) CEF cells (×100). The obvious cytopathic effect (C) and the green fluorescence (D) were observed in CEF cells at 96 h after infection with MDV and shRNAs/NC. (E) Expression of linc-GALMD3 at 96 h after infected with MDV and shRNA3-1657 compared to the negative control group; N = 3; and *p value < 0.05. (F) Expression of Meq gene after linc-GALMD3 knockdown by shRNA3-1657 in MDV-infected CEF cells; N = 3; and *p value < 0.05.
Discussion
Linc-GALMD3 first discovered and might stimulate chicken MD
To date, the domestic-animal lncRNA database (ALDB) has archived 8,923 chicken lincRNAs37. Muret et al. found 1,493 lincRNAs in chicken liver and/or adipose tissue, and considered that a novel lncRNA, lnc_DHCR24, was highly correlated with the DHCR24 (24-dehydrocholesterol reductase) gene that encodes a key enzyme of cholesterol biosynthesis38. Previously, we identified more than 1,000 lincRNAs in chicken bursa, and considered that linc-satb1 plays a critical role in MD immune response by regulating its nearby protein-coding gene SATB1 36. Here, we identified that linc-GALMD3 was highly expressed in MDV-infected CD4+ T cells in chickens. Unlike protein-coding genes, the sequence conservation of lincRNAs was notably lower among species. Less than 6% zebrafish lincRNAs have the detectable sequence conservation with human or mouse lincRNAs13. The linc-GALMD3 identified in this study showed no sequence conservation with other species, suggesting that linc-GALMD3 was first discovered in chickens.
In mammals, lincRNAs are associated with various cancers, including prostate cancer16, breast cancer18, colorectal cancer20, 21, ovarian cancer22, and bladder cancer24, and also associated with disease progression, for example, the HOTAIR (HOX transcript antisense RNA) is highly expressed in the breast cancer and is a predictor for metastasis formation39, indicating that lincRNAs could be applied to the prediction and treatment of cancers. However, chicken lincRNAs were only reported to participate in MDV tumorigenesis36. The MD oncogene, Meq, was first identified in 1992, and played a critical role in MDV transformation and replication40. In this study, linc-GALMD3 was identified highly expressed in MDV-infected chickens, showing that it might stimulate the chicken MD. Our validation assay showed that the MD viral replication was suppressed after loss of function of linc-GALMD3, indicating that the chicken MD might be alleviated by reducing the expression of linc-GALMD3. Certainly, whether linc-GALMD3 can be used as a prevention and treatment tool for MD needs more validation and clinical trials.
Linc-GALMD3 activates gga-miR-223 expression
A rash of recent reports reveals that lncRNAs are powerful cis- and tran-regulators of gene activity41, 42. The most well-known nuclear lncRNA, Xist, has been reported to modulate gene expression in cis by acting as scaffolds for the recruitment of chromatin-modifying complexes and by altering the chromatin structure of target genes43, 44. The lncRNAs, Air and Kcnq1ot1, might recruit and silence specific cis-linked gene loci by interacting with chromatin and targeting repressive histone modifiers45, 46. Other cis-acting lncRNAs, such as enhancer RNAs, have shown to activate gene expression by locally regulating chromatin architecture47. Our study showed that the identified linc-GALMD3 positively regulated the expression of its downstream gga-miR-223 gene through its cis-regulation.
MicroRNA-223 was reported to associate with cell growth and proliferation, many signal pathways, and various tumors48,49,50. It can regulate the expression of IGF1R in tumor tissue51, and modulate the cell proliferation by decreasing the FOXO1 gene expression in human52. In chickens, gga-miR-223 have been shown to be involved in the immune organs development53, haemopoietic cell proliferation54, and macrophage differentiation55. Yao et al. investigated miRNA expression profiles using microarray, and found that several miRNAs, including gga-miR-223, were down-regulated in all MDV-transformed cell lines compared to normal splenocytes56. Otherwise, gga-miR-223 was found highly expressed in lungs of avian influenza virus infected broilers57. Moreover, Tian et al. utilized microarrays to screen miRNAs that were sensitive to MDV infection, and found that gga-miR-223 was significantly up-regulated in MDV-infected line 72 compared with non-infected line 72 58, showing that gga-miR-223 was highly expressed in MDV-infected chickens, which was consistent with the high expression of gga-miR-223 in our MDV-infected chickens.
In addition, a report showed that the serum miR-223 might be a potential biomarker for Alzheimer’s disease evaluation59, and another study represented that miR-223/nuclear factor I-A axis could regulate glial precursor proliferation and tumorigenesis in the central nervous system60, indicating that miR-223 might play critical roles in neurological diseases. Therefore, we considered that gga-miR-223 with its target DEGs might be associated with neurologic lesions in MD.
Linc-GALMD3 trans-regulates gene expression in chickens
In contrast, a growing number of lncRNAs, including lincRNA-p21, has been reported to regulate gene expression in trans by directing the chromatin localization of protein binding partners61 and by suppressing mRNA translation62. The lncRNA HOTAIR has shown to regulate expression of HoxD (homeobox D cluster) gene in trans by associating with chromatin modification complexes10, 63, 64. We used the RNA interference to silence the expression of linc-GALMD3 in MDCC-MSB1 cells, which share properties of MD tumors and can be used as an excellent model for analyzing the molecular pathway and tumorigenesis of MD tumors65, and the subsequent RNA-Seq was used to uncover the changes of gene expression after loss of function of linc-GALMD3. Further, the qRT-PCR results for DEGs confirmed the reliability of the data analysis of RNA-Seq. Moreover, 748 DEGs were identified and equably distributed in chicken genome, which showed the trans-regulatory effects of linc-GALMD3 in chicken MD.
EPYC might lead to chicken iris lesion in MD
The most significant DEG, EPYC (PG-Lb), was originally isolated from chick embryo cartilage66. The protein encoded by EPYC is predominantly expressed in cartilage, and it regulates fibrillogenesis by interacting with collagen fibrils and other extracellular matrix proteins67. Haploinsufficiency of EPYC is associated with posterior amorphous corneal dystrophy, thereby resulting in the corneal opacification, thickness, and curvature, iris coloboma and atrophy, and iridocorneal adhesions68. Of note, MD can cause lymphocyte infiltration of the iris, pupils in unequal size, and blindness, and EPYC was currently identified down-regulated in MDV-chickens, so it was considered a candidate promising gene affecting iris lesion in MD chickens.
Linc-GALMD3 could affect mitochondrial dysfunction to cause chicken MD
As we know, MD is characterized by occurrence of T cell lymphoma and infiltration of organs and nerves by lymphocytes. The central nervous system is an important target organ for MDV, and the neurologic syndromes of chickens induced by MDV include classical transient paralysis (TP), acute TP, persistent neurologic disease and late paralysis69. The identified eight common genes encode the protein complexes in mitochondrial inner membrane and are participated in oxidative phosphorylation associated with mitochondrial dysfunction. The mitochondrial respiratory chain provides energy to cells by oxidative phosphorylation, and consists of four membrane-bound electron-transporting protein complexes (I-IV) and an ATP synthase (complex V). The NDUFA4, NDUFB6, NDUFV1, and NDUFS8 are subunits of the multisubunit NADH. It was reported that the subunits of NADH dehydrogenase and cytochrome c oxidase (COX) were associated with chronic gastritis70. The succinate dehydrogenase subunits (SDHB, SDHC and SDHD) have been confirmed associated with pheochromocytomas and paragangliomas71. The UQCRC1 was highly expressed in breast and ovarian tumors, and played a potential role in tumorigenesis72.
The relations between mitochondrial dysfunction and cancers were first investigated in 1930, when the researchers hypothesized that the increasing rates of aerobic glycolysis of various tumor cells might be due to the impaired respiratory capacity73. Since then, metabolic alterations associated with mitochondrial functions have been identified in multiply cancer cells74, 75. So far, the significance of ncRNAs in the field of mitochondrial epigenetics has rarely accomplished76. Mitochondrial diseases affect multiple organ system and show a tissue-specific manifestation77, 78. Researchers in the field of mitochondrial biology are increasingly discovering the regulatory interactions between mitochondrial function and ncRNAs biology79. LncRNAs have also been implicated in mitochondrial function, such as mitochondrial-associated MDRL 80, CARL 81, TGFB2-OT1 24, UCA1 82, and RMRP 83. Therefore, we considered that the linc-GALMD3 might trans-regulate the expression of mitochondrial structure genes to affect chicken MD.
Conclusion
In conclusion, we first discovered linc-GALMD3 in chicken MD that could cis-regulate its downstream neighboring gga-miR-223 expression and trans-regulate gene expression on chicken genome, especially regulate the mitochondrial structure related genes. In addition, EPYC deficiency might cause iris lesion in MD. Meanwhile, we found that the repression of MDV replication was accompanied by decreasing linc-GALMD3 expression, which implies that we may cure MD by blocking linc-GALMD3 expression. Therefore, linc-GALMD3 could be considered as a critical regulator in chicken MD and might be used as a candidate mark for MD prevention, diagnosis, and treatment.
Materials and Methods
Chicken lines and experimental design
Previously, the highly inbred Avian Disease and Oncology Laboratory (ADOL, East Lansing, Michigan, USA) line 63 (MD resistant) and line 72 (MD susceptible) experimental White Leghorn chickens were reciprocally crossed to produce 63 × 72 F1 population and 72 × 63 F1 population. For each F1 population, the chickens were divided into two groups with two individuals infected by MDV (vv+ strain, 648A passage 40) and two non-infected as controls. The MDV was injected intra-abdominally with 500 plaque-forming units (pfu) at the fifth day after hatching, and the peripheral blood was collected at 21 dpi. When blood was collected with anticoagulant (EDTA), CD4+ T cells was immediately isolated from peripheral blood mononuclear cells (PBMCs) by CD4+ T Cell Isolation Kit (MACS, Miltenyi Biotec, Bergisch-Gladbach, Germany). Briefly, PBMCs were incubated with Mouse Anti-Chicken CD4-PE antibody (Southern Biotech, AL, USA) and then incubated with Microbeads (Milteny Biotec) in a refrigerator for 15 min followed by washing and centrifugation steps. The supernatant was aspirated off completely. The cell pellet was re-suspended in MACS buffer, and then loaded into the column (Milteny Biotec) onto the magnet, and washed with MACS buffers. The columns were removed from the Separator and placed in clean tubes. MACS Buffer was added and cells were flushed out using a plunger. Finally, the CD4+ T cell pellet was obtained. In addition, the purity of the CD4+ T cells was determined by flow cytometry, and samples with more than 95% purity were used in the following studies. The animal challenge trials were followed according to guidelines established and approved by the USDA, ADOL Animal Care and Use Committee (ACUC) (April, 2005), and the Guide for the Care and Use of Laboratory Animals by Institute for Laboratory Animal Research (2011).
RNA and DNA extraction
Total RNAs were isolated from cells using E.Z.N.A.® Total RNA Kit II (Omega, GA, USA) as described by the manufacturer. Quality and quantity of the total RNAs were checked by 1% agarose gels, NanoPhotometer spectrophotometer (Implen, CA, USA) and Qubit 2.0 Flurometer (Life Technologies, CA, USA), and then they were reversely transcribed into cDNA by EasyScript First-Strand cDNA Synthesis SuperMix (TransGen Biotech, Beijing, China). DNA was extracted from CEF cells using TIANamp Genomic DNA Kit (TianGen Biotech, Beijing, China) as described by the manufacturer.
Quantitative real-time PCR (qRT-PCR)
The qRT-PCR was performed by ABI 7500 system (Applied Biosystems, Foster City, CA, USA). Each reaction was in a final volume of 15 μL with 1 μL of cDNA/DNA, 0.2 μL of each primer (100 nM), and 1 × PCR Mix (Power SYBR Green PCR Master Mix, Applied Biosystems, Foster City, CA, USA). Primers for qRT-PCR were listed in Supplementary Table S7. The optimum thermal cycling parameters included 95 °C for 10 min, 40 cycles of 95 °C for 10 s, 60 °C for 1 min, 95 °C for 15 s, 60 °C for 30 s, and 95 °C for 15 s. All experiments were run in triplicate. The fold change of linc-GALMD3 expression in qRT-PCR was calculated using the 2−ΔCt method by comparing to GAPDH housekeeping gene between MDV-infected and non-infected CD4+ T cells. While, we used 2−ΔΔCt method to measure the expression of linc-GALMD3, up/downstream neighboring genes, Meq gene, and GAPDH 36, chicken 5s rRNA84, 85, and PCCA (propionyl-CoA carboxylase alpha subunit)86 were the corresponding references. Data were expressed as the mean ± SD (standard deviation), and analyzed using a two-tailed Student’s t-test. The differences were considered to be statistically significant at p value < 0.05.
Cell culture
MDCC-MSB1 provided by Dr. C. Itakura87, 88 is an MDV-transformed CD4+ T cell line. Cells were cultured in RPMI-1640 with 10% fetal bovine serum (FBS), under 5% CO2 at 37 °C. The primary chicken embryo fibroblast (CEF) cell culture was made from 10 day-old embryonated chicken eggs. The primary CEF cell monolayer was grown at 37 °C under 5% CO2 in 199 tissue culture medium supplemented with 10% FBS. All reagents for cell culture were purchased from Life Technologies (CA, USA).
Touchdown-PCR
Touchdown-PCR was performed in a total volume of 10 μL, including 1 μL cDNA, 0.5 μL forward primer (10 μM), 0.5 μL reverse primer (10 μM), 5 μL Hot Start Mix (GoTaq® Hot Start Green Master Mix, Promega, Madison, WI, USA), and 3 μL UltraPure® Distilled Water (Invitrogen, Carlsbad, CA, USA). The primer sequences for confirming the structure of linc-GALMD3 (linc-GALMD3_sequence) were listed in Supplementary Table S7. The optimal program was 5 min at 94 °C, 3 × (1 min at 94 °C, 1 min at 68 °C, and 2 min at 72 °C), 3 × (1 min at 94 °C, 1 min at (68-3i) °C [i = 1–5], and 2 min at 72 °C), 30 × (1 min at 94 °C, 1 min at 50 °C, and 2 min at 72 °C), with a final extension step of 10 min at 72 °C. PCR products were run on 1.5% agarose TAE (Tris-acetate-ethylenediamine tetraacetic acid) gels at 90 V for 1 h.
Sanger sequencing
Target bands were cut from the gels through ultraviolet (UV). The DNA was extracted and purified using QIAquick Gel Extraction Kit (QIAGEN, Valencia, CA, USA). The purified DNA was ligated to T-Vector (pGEM® T-Vector System Ι, Promega, Madison, WI, USA), and then transformed to DH5α competent cells (ZYMO Research, Irvine, CA, USA). The white colonies are positive and were screened after incubation at 37 °C overnight. Five white colonies were cultured in the shaker at 37 °C overnight. The plasmid DNA was isolated using Zyppy Plasmid Miniprep Kit (ZYMO Research, Irvine, CA, USA). The PUC/M13R primer (5′-CAGGAAACAGCTATGAC-3′) and BigDye Terminator v3.1 Cycle Sequencing Kit (Applied Biosystems, Foster City, CA, USA) were used for sequencing. Sanger sequencing was performed on ABI 3730 DNA Analyzer as described by the manufacturer.
Short hairpin RNAs designed and knockdown efficiency detection
The shRNAs were designed and hypothesized by GenePharma Biotech (Shanghai, China). Three shRNAs for interfering linc-GALMD3 and a negative control (NC) were respectively cloned to the shuttle vector (LV3-pGLV-h1-GFP-puro) labeled by GFP (green fluorescent protein), and then the vectors were packaged into lentivirus particles, respectively. The sequences of shRNAs were listed in Supplementary Table S8.
A total of 5 × 105 MDCC-MSB1 cells per well were seeded into 24-well plates. Cells were infected with 40 μL lentivirus (2 × 108 TU/mL) containing shRNAs or NC. The green fluorescence was observed through fluorescence microscope at 72 h after infection. The total RNA extraction and qRT-PCR were performed as described above.
CEF cells (4 × 105 cells/well in 24-well plates) were co-infected with 2000 pfu MDV (CVI988, Beijing Lingyu Biological Technology Co., Ltd.) and 40 μL lentivirus (2 × 108 TU/mL) containing shRNA3-1657 or NC. The cell lesion and green fluorescence were observed at 96h, subsequently the cells were harvested to isolate the total RNAs and DNA for qRT-PCR.
RNA-Seq after linc-GALMD3 knockdown
Total RNAs were extracted individually from MDCC-MSB1 cells after infected with shRNA3-1657 or NC. Each group has three individuals for the library construction. A total amount of 3 μg RNA per sample was used as input material for the RNA sample preparations. Sequencing libraries were generated using NEBNext® Ultra™ Directional RNA Library Prep Kit for Illumina® (NEB, USA) following manufacturer’s recommendations and index codes were added to attribute sequences to each sample. Briefly, mRNA was purified from total RNA using poly-T oligo-attached magnetic beads. Fragmentation was carried out using divalent cations under elevated temperature in NEBNext First Strand Synthesis Reaction Buffer (5X). First strand cDNA was synthesized using random hexamer primer and M-MuLV Reverse Transcriptase (RNaseH-). Second strand cDNA synthesis was subsequently performed using DNA Polymerase I and RNase H. In the reaction buffer, dNTPs with dTTP were replaced by dUTP. Remaining overhangs were converted into blunt ends via exonuclease/polymerase activities. After adenylation of 3′ ends of DNA fragments, NEBNext Adaptor with hairpin loop structure were ligated to prepare for hybridization. In order to select cDNA fragments of preferentially 150~200 bp in length, the library fragments were purified with AMPure XP system (Beckman Coulter, Beverly, USA). Then 3 μl USER Enzyme (NEB, USA) was used with size-selected, adaptor-ligated cDNA at 37 °C for 15 min followed by 5 min at 95 °C before PCR. Then PCR was performed with Phusion High-Fidelity DNA polymerase, Universal PCR primers and Index (X) Primer. At last, products were purified (AMPure XP system) and library quality was assessed on the Agilent Bioanalyzer 2100 system. The clustering of the index-coded samples was performed on a cBot Cluster Generation System using TruSeq PE Cluster Kit v3-cBot-HS (Illumia) according to the manufacturer’s instructions. After cluster generation, the library preparations were sequenced on an Illumina Hiseq 2500 platform and paired-end reads were generated.
Data analysis and accuracy detection
Raw sequences were transformed into clean reads after certain steps of data-processing that includes removing the paired reads with adapters, removing the paired reads containing more than 10% of ‘N’ base in one single end and removing the paired reads containing more than 50% of low quality bases (sQ <=5) for each single read in one single end sequencing. All clean reads were aligned to the reference genome (Gallus_gallus-4.0/galGal4) by TopHat v2.0.9 and only concordant aligned pairs were considered. All aligned reads were assembled by cufflinks v2.2.1 and then merged into one GTF file by cuffmerge for differentially expressed analysis. Finally, the false discovery rate (FDR) of <=0.01 was applied as a threshold to call the genes with different expression levels by cuffdiff v2.2.1.
To validate the accuracy of sequencing and data analysis, we randomly selected ten DEGs for qRT-PCR, and the fold change of two groups was calculated after using 2−ΔCt method to normalize to GAPDH housekeeping gene. The primers sequences were listed in Supplementary Table S7.
Bioinformatics analysis
The target genes of gga-miR-223 was predicted using the online tools TargetScan 7.0 (http://www.targetscan.org). Gene Ontology (GO) and KEGG pathway analysis were performed after obtained the DEGs list through the online software DAVID Bioinformatics Resources 6.7 (https://david.ncifcrf.gov).
References
Ponting, C. P. & Belgard, T. G. Transcribed dark matter: meaning or myth? Hum Mol Genet 19, R162–168, doi:10.1093/hmg/ddq362 (2010).
Mattick, J. S. The functional genomics of noncoding RNA. Science 309, 1527–1528, doi:10.1126/science.1117806 (2005).
Brosnan, C. A. & Voinnet, O. The long and the short of noncoding RNAs. Curr Opin Cell Biol 21, 416–425, doi:10.1016/j.ceb.2009.04.001 (2009).
Okazaki, Y. et al. Analysis of the mouse transcriptome based on functional annotation of 60,770 full-length cDNAs. Nature 420, 563–573, doi:10.1038/nature01266 (2002).
Mercer, T. R., Dinger, M. E. & Mattick, J. S. Long non-coding RNAs: insights into functions. Nat Rev Genet 10, 155–159 (2009).
Ponting, C. P., Oliver, P. L. & Reik, W. Evolution and Functions of Long Noncoding RNAs. Cell 136, 629–641 (2009).
Dinger, M. E. et al. Long noncoding RNAs in mouse embryonic stem cell pluripotency and differentiation. Genome Res 18, 1433–1445, doi:10.1101/gr.078378.108 (2008).
Mercer, T. R., Dinger, M. E., Sunkin, S. M., Mehler, M. F. & Mattick, J. S. Specific expression of long noncoding RNAs in the mouse brain. Proc Natl Acad Sci USA 105, 716–721, doi:10.1073/pnas.0706729105 (2008).
Ulitsky, I. & Bartel, D. P. lincRNAs: genomics, evolution, and mechanisms. Cell 154, 26–46, doi:10.1016/j.cell.2013.06.020 (2013).
Khalil, A. M. et al. Many human large intergenic noncoding RNAs associate with chromatin-modifying complexes and affect gene expression. Proc Natl Acad Sci USA 106, 11667–11672, doi:10.1073/pnas.0904715106 (2009).
Sigova, A. A. et al. Divergent transcription of long noncoding RNA/mRNA gene pairs in embryonic stem cells. Proc Natl Acad Sci USA 110, 2876–2881, doi:10.1073/pnas.1221904110 (2013).
Ravasi, T. et al. Experimental validation of the regulated expression of large numbers of non-coding RNAs from the mouse genome. Genome Res 16, 11–19, doi:10.1101/gr.4200206 (2006).
Ulitsky, I., Shkumatava, A., Jan, C. H., Sive, H. & Bartel, D. P. Conserved function of lincRNAs in vertebrate embryonic development despite rapid sequence evolution. Cell 147, 1537–1550, doi:10.1016/j.cell.2011.11.055 (2011).
Pauli, A. et al. Systematic identification of long noncoding RNAs expressed during zebrafish embryogenesis. Genome Res 22, 577–591, doi:10.1101/gr.133009.111 (2012).
Esteller, M. Non-coding RNAs in human disease. Nat Rev Genet 12, 861–874, doi:10.1038/nrg3074 (2011).
Prensner, J. R. et al. Transcriptome sequencing across a prostate cancer cohort identifies PCAT-1, an unannotated lincRNA implicated in disease progression. Nat Biotechnol 29, 742–749, doi:10.1038/nbt.1914 (2011).
Harries, L. W. Long non-coding RNAs and human disease. Biochem Soc Trans 40, 902–906, doi:10.1042/BST20120020 (2012).
Hou, P. et al. LincRNA-ROR induces epithelial-to-mesenchymal transition and contributes to breast cancer tumorigenesis and metastasis. Cell Death Dis 5, e1287, doi:10.1038/cddis.2014.249 (2014).
Loewen, G., Zhuo, Y., Zhuang, Y., Jayawickramarajah, J. & Shan, B. lincRNA HOTAIR as a novel promoter of cancer progression. J Can Res Updates 3, 134–140, doi:10.6000/1929-2279.2014.03.03.3 (2014).
Wang, G. et al. LincRNA-p21 enhances the sensitivity of radiotherapy for human colorectal cancer by targeting the Wnt/beta-catenin signaling pathway. Oncol Rep 31, 1839–1845, doi:10.3892/or.2014.3047 (2014).
Kazemzadeh, M., Safaralizadeh, R., Feizi, M. A., Somi, M. H. & Shokoohi, B. Misregulation of the dependence receptor DCC and its upstream lincRNA, LOC100287225, in colorectal cancer. Tumori 0, 0, doi:10.5301/tj.5000426 (2015).
Wang, J. et al. Downregulated lincRNA HOTAIR expression in ovarian cancer stem cells decreases its tumorgeniesis and metastasis by inhibiting epithelial-mesenchymal transition. Cancer Cell Int 15, 24, doi:10.1186/s12935-015-0174-4 (2015).
Wang, J. et al. miRNA-regulated delivery of lincRNA-p21 suppresses beta-catenin signaling and tumorigenicity of colorectal cancer stem cells. Oncotarget 6, 37852–37870, doi:10.18632/oncotarget.5635 (2015).
Zhao, F. et al. Knockdown of a novel lincRNA AATBC suppresses proliferation and induces apoptosis in bladder cancer. Oncotarget 6, 1064–1078, doi:10.18632/oncotarget.2833 (2015).
Faghihi, M. A. et al. Expression of a noncoding RNA is elevated in Alzheimer’s disease and drives rapid feed-forward regulation of beta-secretase. Nature Medicine 14, 723–730 (2008).
Salta, E. & De Strooper, B. Non-coding RNAs with essential roles in neurodegenerative disorders. Lancet Neurol 11, 189–200, doi:10.1016/S1474-4422(11)70286-1 (2012).
Ziats, M. N. & Rennert, O. M. Aberrant expression of long noncoding RNAs in autistic brain. J Mol Neurosci 49, 589–593, doi:10.1007/s12031-012-9880-8 (2013).
He, Y. H. et al. The conservation and signatures of lincRNAs in Marek’s disease of chicken (vol 5, 15184, 2015). Sci Rep-Uk 6, doi:10.1038/Srep15184 (2016).
Marek, J. Multiple nervenentzuendung (polyneuritis) bei huehnern. Deutsche Tierärztliche Wochenschrift 15, 417–421 (1907).
Kottaridis, S. D. Marek’s disease: a review. Worlds Poult Sci J 25, 35–45 (1969).
Gennart, I. et al. Marek's disease: Genetic regulation of gallid herpesvirus 2 infection and latency. Vet J 205, 339–348, doi:10.1016/j.tvjl.2015.04.038 (2015).
Calnek, B. W. Pathogenesis of Marek’s disease virus infection. Curr Top Microbiol Immunol 255, 25–55 (2001).
Osterrieder, N., Kamil, J. P., Schumacher, D., Tischer, B. K. & Trapp, S. Marek’s disease virus: from miasma to model. Nat Rev Microbiol 4, 283–294, doi:10.1038/nrmicro1382 (2006).
Calnek, B. W. Marek’s disease–a model for herpesvirus oncology. Crit Rev Microbiol 12, 293–320 (1986).
Morrow, C. & Fehler, F. Marek’s disease: a worldwide problem. Marek’s disease, An Evolving Problem 49–61 (2004).
He, Y. et al. The conservation and signatures of lincRNAs in Marek’s disease of chicken. Sci Rep 5, 15184, doi:10.1038/srep15184 (2015).
Li, A. et al. ALDB: a domestic-animal long noncoding RNA database. PLoS One 10, e0124003, doi:10.1371/journal.pone.0124003 (2015).
Muret, K. et al. Long noncoding RNA repertoire in chicken liver and adipose tissue. Genetics, selection, evolution : GSE 49, 6, doi:10.1186/s12711-016-0275-0 (2017).
Gupta, R. A. et al. Long non-coding RNA HOTAIR reprograms chromatin state to promote cancer metastasis. Nature 464, 1071–1076, doi:10.1038/nature08975 (2010).
Jones, D., Lee, L., Liu, J.-L., Kung, H.-J. & Tillotson, J. K. Marek disease virus encodes a basic-leucine zipper gene resembling the fos/jun oncogenes that is highly expressed in lymphoblastoid tumors. Proceedings of the National Academy of Sciences 89, 4042–4046 (1992).
Nagano, T. & Fraser, P. No-Nonsense Functions for Long Noncoding RNAs. Cell 145, 178–181, doi:10.1016/j.cell.2011.03.014 (2011).
Mercer, T. R. & Mattick, J. S. Structure and function of long noncoding RNAs in epigenetic regulation. Nature structural & molecular biology 20, 300–307, doi:10.1038/nsmb.2480 (2013).
Lee, J. T. & Bartolomei, M. S. X-inactivation, imprinting, and long noncoding RNAs in health and disease. Cell 152, 1308–1323, doi:10.1016/j.cell.2013.02.016 (2013).
Chaumeil, J., Le Baccon, P., Wutz, A. & Heard, E. A novel role for Xist RNA in the formation of a repressive nuclear compartment into which genes are recruited when silenced. Gene Dev 20, 2223–2237, doi:10.1101/gad.380906 (2006).
Nagano, T. et al. The Air noncoding RNA epigenetically silences transcription by targeting G9a to chromatin. Science 322, 1717–1720, doi:10.1126/science.1163802 (2008).
Pandey, R. R. et al. Kcnq1ot1 Antisense Noncoding RNA Mediates Lineage-Specific Transcriptional Silencing through Chromatin-Level Regulation. Mol Cell 32, 232–246, doi:10.1016/j.molcel.2008.08.022 (2008).
Melo, C. A., Leveille, N. & Agami, R. eRNAs reach the heart of transcription. Cell research 23, 1151–1152, doi:10.1038/cr.2013.97 (2013).
Haneklaus, M., Gerlic, M., O’Neill, L. A. & Masters, S. L. miR-223: infection, inflammation and cancer. Journal of internal medicine 274, 215–226, doi:10.1111/joim.12099 (2013).
Shi, L. et al. MicroRNA-223 antagonizes angiogenesis by targeting beta1 integrin and preventing growth factor signaling in endothelial cells. Circulation research 113, 1320-1330. doi:10.1161/CIRCRESAHA.113.301824 (2013).
McGirt, L. Y. et al. miR-223 regulates cell growth and targets proto-oncogenes in mycosis fungoides/cutaneous T-cell lymphoma. The Journal of investigative dermatology 134, 1101–1107, doi:10.1038/jid.2013.461 (2014).
Wu, L. H. et al. Decoy oligonucleotide rescues IGF1R expression from MicroRNA-223 suppression. PLoS One 8, e82167, doi:10.1371/journal.pone.0082167 (2013).
Wu, L. et al. MicroRNA-223 regulates FOXO1 expression and cell proliferation. FEBS Lett 586, 1038–1043, doi:10.1016/j.febslet.2012.02.050 (2012).
Hicks, J. A., Tembhurne, P. A. & Liu, H. C. Identification of microRNA in the developing chick immune organs. Immunogenetics 61, 231–240, doi:10.1007/s00251-009-0355-1 (2009).
Sun, W. et al. miR-223 and miR-142 attenuate hematopoietic cell proliferation, and miR-223 positively regulates miR-142 through LMO2 isoforms and CEBP-beta. Cell research 20, 1158–1169, doi:10.1038/cr.2010.134 (2010).
Ismail, N. et al. Macrophage microvesicles induce macrophage differentiation and miR-223 transfer. Blood 121, 984–995, doi:10.1182/blood-2011-08-374793 (2013).
Yao, Y. et al. Differential expression of microRNAs in Marek’s disease virus-transformed T-lymphoma cell lines. The Journal of general virology 90, 1551–1559, doi:10.1099/vir.0.009902-0 (2009).
Wang, Y. et al. Integrated analysis of microRNA expression and mRNA transcriptome in lungs of avian influenza virus infected broilers. BMC Genomics 13, 278, doi:10.1186/1471-2164-13-278 (2012).
Tian, F., Luo, J., Zhang, H., Chang, S. & Song, J. MiRNA expression signatures induced by Marek’s disease virus infection in chickens. Genomics 99, 152–159, doi:10.1016/j.ygeno.2011.11.004 (2012).
Jia, L. H. & Liu, Y. N. Downregulated serum miR-223 servers as biomarker in Alzheimer’s disease. Cell Biochem Funct 34, 233–237, doi:10.1002/cbf.3184 (2016).
Glasgow, S. M. et al. The miR-223/nuclear factor I-A axis regulates glial precursor proliferation and tumorigenesis in the CNS. The Journal of neuroscience: the official journal of the Society for Neuroscience 33, 13560–13568, doi:10.1523/JNEUROSCI.0321-13.2013 (2013).
Fatica, A. & Bozzoni, I. Long non-coding RNAs: new players in cell differentiation and development. Nature reviews. Genetics 15, 7–21, doi:10.1038/nrg3606 (2014).
Yoon, J. H. et al. LincRNA-p21 suppresses target mRNA translation. Mol Cell 47, 648–655, doi:10.1016/j.molcel.2012.06.027 (2012).
Rinn, J. L. et al. Functional demarcation of active and silent chromatin domains in human HOX loci by Noncoding RNAs. Cell 129, 1311–1323 (2007).
Tsai, M. C. et al. Long Noncoding RNA as Modular Scaffold of Histone Modification Complexes. Science 329, 689–693 (2010).
Yao, Y. et al. MicroRNA profile of Marek’s disease virus-transformed T-cell line MSB-1: predominance of virus-encoded microRNAs. Journal of virology 82, 4007–4015, doi:10.1128/JVI.02659-07 (2008).
Shinomura, T. et al. The occurrence of three different proteoglycan species in chick embryo cartilage. Isolation and characterization of a second proteoglycan (PG-Lb) and its precursor form. J Biol Chem 258, 9314–9322 (1983).
Kalamajski, S. & Oldberg, A. The role of small leucine-rich proteoglycans in collagen fibrillogenesis. Matrix Biol 29, 248–253, doi:10.1016/j.matbio.2010.01.001 (2010).
Kim, M. J. et al. Posterior Amorphous Corneal Dystrophy Is Associated with a Deletion of Small Leucine-rich Proteoglycans on Chromosome 12. Plos One 9 (2014).
Gimeno, I. M., Witter, R. L. & Reed, W. M. Four distinct neurologic syndromes in Marek’s disease: effect of viral strain and pathotype. Avian Dis 43, 721–737 (1999).
Boussioutas, A. et al. Distinctive patterns of gene expression in premalignant gastric mucosa and gastric cancer. Cancer Res 63, 2569–2577 (2003).
Gill, A. J. et al. Immunohistochemistry for SDHB triages genetic testing of SDHB, SDHC, and SDHD in paraganglioma-pheochromocytoma syndromes. Hum Pathol 41, 805–814, doi:10.1016/j.humpath.2009.12.005 (2010).
Kulawiec, M. et al. Proteomic analysis of mitochondria-to-nucleus retrograde response in human cancer. Cancer Biol Ther 5, 967–975 (2006).
Warburg, O. Metabolism of tumours. Brit Med J 1930, 1054–1054 (1930).
Mazurek, S., Boschek, C. B. & Eigenbrodt, E. The role of phosphometabolites in cell proliferation, energy metabolism, and tumor therapy. J Bioenerg Biomembr 29, 315–330 (1997).
Fischer, C. P., Bode, B. P. & Souba, W. W. Adaptive alterations in cellular metabolism with malignant transformation. Ann Surg 227, 627–634; discussion 634–626 (1998).
Lambertini, L. & Byun, H. M. M. Epigenetics and Environmental Exposure. Current environmental health reports 3, 214–224, doi:10.1007/s40572-016-0103-2 (2016).
Lightowlers, R. N., Taylor, R. W. & Turnbull, D. M. Mutations causing mitochondrial disease: What is new and what challenges remain? Science 349, 1494–1499, doi:10.1126/science.aac7516 (2015).
Niyazov, D. M., Kahler, S. G. & Frye, R. E. Primary Mitochondrial Disease and Secondary Mitochondrial Dysfunction: Importance of Distinction for Diagnosis and Treatment. Molecular syndromology 7, 122–137, doi:10.1159/000446586 (2016).
Duarte, F. V., Palmeira, C. M. & Rolo, A. P. The Emerging Role of MitomiRs in the Pathophysiology of Human Disease. Adv Exp Med Biol 888, 123–154, doi:10.1007/978-3-319-22671-2_8 (2015).
Wang, K. et al. MDRL lncRNA regulates the processing of miR-484 primary transcript by targeting miR-361. PLoS genetics 10, e1004467, doi:10.1371/journal.pgen.1004467 (2014).
Wang, K. et al. CARL lncRNA inhibits anoxia-induced mitochondrial fission and apoptosis in cardiomyocytes by impairing miR-539-dependent PHB2 downregulation. Nat Commun 5, doi:10.1038/Ncomms4596 (2014).
Li, H. J. et al. Long non-coding RNA UCA1 promotes glutamine metabolism by targeting miR-16 in human bladder cancer. Jpn J Clin Oncol 45, 1055–1063, doi:10.1093/jjco/hyv132 (2015).
Noh, J. H. et al. HuR and GRSF1 modulate the nuclear export and mitochondrial localization of the lncRNA RMRP. Genes Dev 30, 1224–1239, doi:10.1101/gad.276022.115 (2016).
Kang, L., Cui, X., Zhang, Y., Yang, C. & Jiang, Y. Identification of miRNAs associated with sexual maturity in chicken ovary by Illumina small RNA deep sequencing. BMC Genomics 14, 352, doi:10.1186/1471-2164-14-352 (2013).
Han, B. et al. Chicken gga-miR-103-3p Targets CCNE1 and TFDP2 and Inhibits MDCC-MSB1 Cell Migration. G3 (Bethesda) 6, 1277–1285, doi:10.1534/g3.116.028498 (2016).
Wang, X., Nahashon, S., Feaster, T. K., Bohannon-Stewart, A. & Adefope, N. An initial map of chromosomal segmental copy number variations in the chicken. BMC Genomics 11, 351, doi:10.1186/1471-2164-11-351 (2010).
Akiyama, Y. & Kato, S. Two cell lines from lymphomas of Marek’s disease. Biken J 17, 105–116 (1974).
Goryo, M., Suwa, T., Matsumoto, S., Umemura, T. & Itakura, C. Serial propagation and purification of chicken anaemia agent in MDCC-MSB1 cell line. Avian Pathol 16, 149–163, doi:10.1080/03079458708436360 (1987).
Acknowledgements
This work was financially supported by the National Natural Science Foundation of China (31320103905), and the Programs for Changjiang Scholars and Innovative Research Team in University (IRT_15R62).
Author information
Authors and Affiliations
Contributions
N.Y. and J.S. conceived and designed this experiment, Y.H. and Y.D. collected the samples and isolated the CD4+ T cells, Y.H. analyzed the sequencing data, B.H. performed the cell culture, interference test, library construction, and qRT-PCR experiments, and the bioinformatics analysis with the help of L.Z., L.L., and C.Z., and the manuscript was prepared by B.H. and Y.H. All authors read and approved the final manuscript.
Corresponding authors
Ethics declarations
Competing Interests
The authors declare that they have no competing interests.
Additional information
Publisher's note: Springer Nature remains neutral with regard to jurisdictional claims in published maps and institutional affiliations.
Rights and permissions
Open Access This article is licensed under a Creative Commons Attribution 4.0 International License, which permits use, sharing, adaptation, distribution and reproduction in any medium or format, as long as you give appropriate credit to the original author(s) and the source, provide a link to the Creative Commons license, and indicate if changes were made. The images or other third party material in this article are included in the article’s Creative Commons license, unless indicated otherwise in a credit line to the material. If material is not included in the article’s Creative Commons license and your intended use is not permitted by statutory regulation or exceeds the permitted use, you will need to obtain permission directly from the copyright holder. To view a copy of this license, visit http://creativecommons.org/licenses/by/4.0/.
About this article
Cite this article
Han, B., He, Y., Zhang, L. et al. Long intergenic non-coding RNA GALMD3 in chicken Marek’s disease. Sci Rep 7, 10294 (2017). https://doi.org/10.1038/s41598-017-10900-2
Received:
Accepted:
Published:
DOI: https://doi.org/10.1038/s41598-017-10900-2
This article is cited by
-
A chicken lncRNA is identified as a critical regulator that increases influenza virus replication by impairing innate antiviral responses
Veterinary Research (2025)
-
Critical roles of non-coding RNAs in lifecycle and biology of Marek’s disease herpesvirus
Science China Life Sciences (2023)
-
Integrated analysis of lncRNA and mRNA repertoires in Marek’s disease infected spleens identifies genes relevant to resistance
BMC Genomics (2019)









