Abstract
The vertebrate gene repertoire is characterized by “cryptic” genes whose identification has been hampered by their absence from the genomes of well-studied species. One example is the Bmp16 gene, a paralog of the developmental key genes Bmp2 and -4. We focus on the Bmp2/4/16 group of genes to study the evolutionary dynamics following gen(om)e duplications with special emphasis on the poorly studied Bmp16 gene. We reveal the presence of Bmp16 in chondrichthyans in addition to previously reported teleost fishes and reptiles. Using comprehensive, vertebrate-wide gene sampling, our phylogenetic analysis complemented with synteny analyses suggests that Bmp2, -4 and -16 are remnants of a gene quartet that originated during the two rounds of whole-genome duplication (2R-WGD) early in vertebrate evolution. We confirm that Bmp16 genes were lost independently in at least three lineages (mammals, archelosaurs and amphibians) and report that they have elevated rates of sequence evolution. This finding agrees with their more “flexible” deployment during development; while Bmp16 has limited embryonic expression domains in the cloudy catshark, it is broadly expressed in the green anole lizard. Our study illustrates the dynamics of gene family evolution by integrating insights from sequence diversification, gene repertoire changes, and shuffling of expression domains.
Similar content being viewed by others
Introduction
Bmp2/4 genes have been studied for almost 50 years since the 1970s1, but one member of the class, designated as Bmp16, was discovered as late as 20092. It was first found in ray-finned fishes (actinopterygians) including zebrafish, and orthologs have since then only been reported in the African coelacanth and the green anole lizard3. This ‘patchy’ distribution of Bmp16 has suggested that its orthologs were lost independently in at least three lineages (amphibians, archosaurs, and mammals)3. In contrast, Bmp2 and -4 genes belong to the core vertebrate gene repertoire and not a single case of gene loss has been documented so far. Phylogenetic investigations suggest that the Bmp2, -4 and -16 genes originated from an ancestral gene in a whole genome duplication event dating back to an early phase of vertebrate evolution2,3.
Only scarce information on the expression profiles of Bmp16 genes is available, although Bmp2 and -4 genes have been intensively investigated on diverse levels of interest. Bmp16 expression patterns have been described in zebrafish2, the Coho salmon4, the Senegalese sole5 and the blunt snout bream6. In the developing zebrafish, bmp16 transcripts are localized in the swim bladder, heart, tail bud, ectoderm of pectoral and median fin folds and gut epithelium. In the Coho salmon, bmp16 is expressed in ovaries4, in the adult Senegalese sole it is expressed in the brain, intestine, heart and branchial arches5, and in the blunt snout bream it is expressed in intermuscular bones6.
The vertebrate Bmp2 and -4 genes are amongst the key regulators orchestrating developmental processes, including axis specification7. In bony vertebrates (osteichthyans), Bmp2 and -4 are involved in various developmental processes, for example the patterning of limb or fin buds, tail bud, heart, sensory placodes (e.g., otic vesicle, retina), gut-associated mesoderm, branchial arches/pouches, and swim bladder or lungs8,9,10,11,12,13,14,15,16,17. In teleosts, two paralogs, bmp2a and bmp2b, are known as orthologs of the non-teleost Bmp2 gene, while only a single ortholog of the Bmp4 gene has been reported so far. The two bmp2 duplicates are derived from the teleost-specific genome duplication (TSGD)18,19. Cyclostomes are placed in key phylogenetic positions in vertebrate evolution and deserve particular attention in reconstructing the evolution of vertebrate gene families. The hitherto described repertoire of Bmp2/4/16-related genes in cyclostomes consists of three paralogs in the sea lamprey Petromyzon marinus designated as Bmp2/4-A, Bmp2/4-B and Bmp2/4-C 20 (the nomenclature reflects their identification prior to the discovery of Bmp16 genes). Orthologies between these three cyclostome genes and any individual jawed vertebrate (gnathostome) subtype have proven to be difficult to establish2, which is common to relationships between cyclostome and gnathostome genes21.
The pleiotropic functions of Bmp2/4/16 genes necessitate precise regulation and modulation to ensure specificity of the conveyed cellular signal. BMP proteins function as morphogens that are secreted into the extracellular matrix and transmit signals between cells by binding and activating cell surface receptors22. One way of signal modulation is sequential activation of BMP2/4 precursor proteins through proteolytical cleavage. Two cleavage sites (S1 and S2) have been described for BMP2/4 proteins, and only proteins cleaved at both sites are fully active and able to convey long-range signals23. Another level of regulation in Bmp signalling is receptor binding. After cleaved BMP2/4 proteins are secreted, they bind cell surface receptors as homo- or heterodimers, with heterodimers being more active than homodimers24. Dimerization depends on a set of seven cysteine residues at the C-terminus of the mature BMP protein25,26. It is currently not fully understood to what extent these structural characteristics described for BMP2/4 proteins also apply to BMP16 proteins, although there is evidence that zebrafish bmp2a, -2b, -4 and -16 are all able to activate the BMP-signalling pathway in vitro3.
In this study, we focused on the Bmp2/4/16 group of genes as a test case to study recurrent patterns of gene family evolution and specifically to ask how genes can get lost and to reconstruct the fates of paralogues following gen(om)e duplications. Detailed knowledge of Bmp2 and -4 genes provides the comparative framework needed to put these insights into the evolution of the Bmp16 gene gained from this study into context. We provide a detailed scenario for the evolution of Bmp16 expression profiles and describe patterns of evolutionary rates, secondary gene losses and a characterization of broader genomic environments containing Bmp2, -4 and -16 genes, contributing to a novel perspective on the dynamics of gene family evolution.
Results
Survey of Bmp2/4/16 homologs across vertebrates
To obtain an inventory of Bmp2/4/16 homologs present in the genomes of extant vertebrates, we used RT-PCR screening, RNA sequencing (RNA-seq) and exhaustive database searches. We performed tBlastn searches against the ‘wgs’ database containing a recently released genome assembly of the inshore hagfish Eptatretus burgeri (NCBI Assembly ID, GCA_900186335.2). This revealed the existence of three previously unidentified Bmp2/4/16 homologs, designated Bmp2/4/16-A, -B and -C (Supplementary File 1). Degenerate RT-PCR using cDNA derived from brain tissue of the same species identified a sequence that is highly similar (four base pair differences translating to four amino acid changes) to the Bmp2/4/16-A sequence identified in the genome assembly of E. burgeri. Because of the high similarity, the sequence obtained from our cDNA cloning was not included in the downstream analyses, and for E. burgeri, only the three Bmp2/4/16 genes identified in the genome sequence were used (see Methods for details).
In cartilaginous fishes (chondrichthyans), database searches identified Bmp2, -4, and -16 orthologs with full-length ORFs in the publicly available genome sequences of the whale shark Rhincodon typus27 (NCBI Assembly ID, GCA_001642345.2), and Bmp2 and -4 sequences with full-length ORFs of the elephant fish Callorhinchus milii28 (NCBI Assembly ID, GCA_000165045.2). Note that the R. typus Bmp16 gene in the NCBI database is labelled as ‘Bmp2-like’ by its systematic annotation pipeline. In the RNA-seq data of cloudy catshark (Scyliorhinus torazame) embryos, we identified full-length sequences of Bmp2, -4 and -16 genes (Supplementary File 1). A fragment of the small-spotted catshark (Scyliorhinus canicula) Bmp16 gene was identified in an expressed sequence tag (EST) archive29. By performing 5′-RACE on embryonic S. canicula cDNA, we obtained a Bmp16 fragment spanning ~100 amino acids of the 3′-end of the coding sequence. Our search in the additional elasmobranch genome assemblies recently made available30 confirmed the retention of Bmp2, -4 and -16 orthologs as single copies in chondrichthyans.
RACE-based PCRs on cDNA derived from embryonic green anole (Anolis carolinensis) produced a Bmp16 fragment spanning the complete coding sequence (the Ensembl database contains only a truncated sequence, ENSACAG00000004284). Our database mining identified Bmp16 sequences of the African coelacanth Latimeria chalumnae, the spotted gar Lepisosteus oculatus and several teleost fishes in the Ensembl database. The NCBI database contained Bmp16 sequences of the teleost fish species blackspotted livebearer (Poeciliopsis turneri), Atlantic salmon (Salmo salar) and gilt-head bream (Sparus aurata), and of the Burmese python (Python molurus), the garter snake (Thamnophis sirtalis), brown-spotted pit viper (Protobothrops mucrosquamatus), the bearded dragon (Pogona vitticeps), and the Japanese gecko (Gekko japonicus). In addition, we identified a full-length Bmp16 transcript of the Madagascar ground gecko (Paroedura picta) in the Reptiliomix database31, and cloned the cDNA based on this sequence.
In degenerate RT-PCR screens, we obtained Bmp2 cDNA sequences of Astatotilapia burtoni, Huso dauricus, a hybrid sturgeon (H. dauricus × Acipenser ruthenus), Polypterus senegalus, Raja clavata, S. canicula, S. torazame and P. picta, Bmp4 cDNA sequences of A. burtoni, a hybrid sturgeon (H. dauricus × A. ruthenus), Lepisosteus platyrhincus, Neoceratodus forsteri, P. senegalus, R. clavata, S. canicula, S. torazame and P. picta and Bmp16 cDNA of A. burtoni. All sequences used in this study are listed in Supplementary Table S1. All newly identified sequences are deposited in EMBL under accession numbers (study accession number, PRJEB25510; accession IDs, LT989953-LT989973).
Molecular phylogenetic analyses
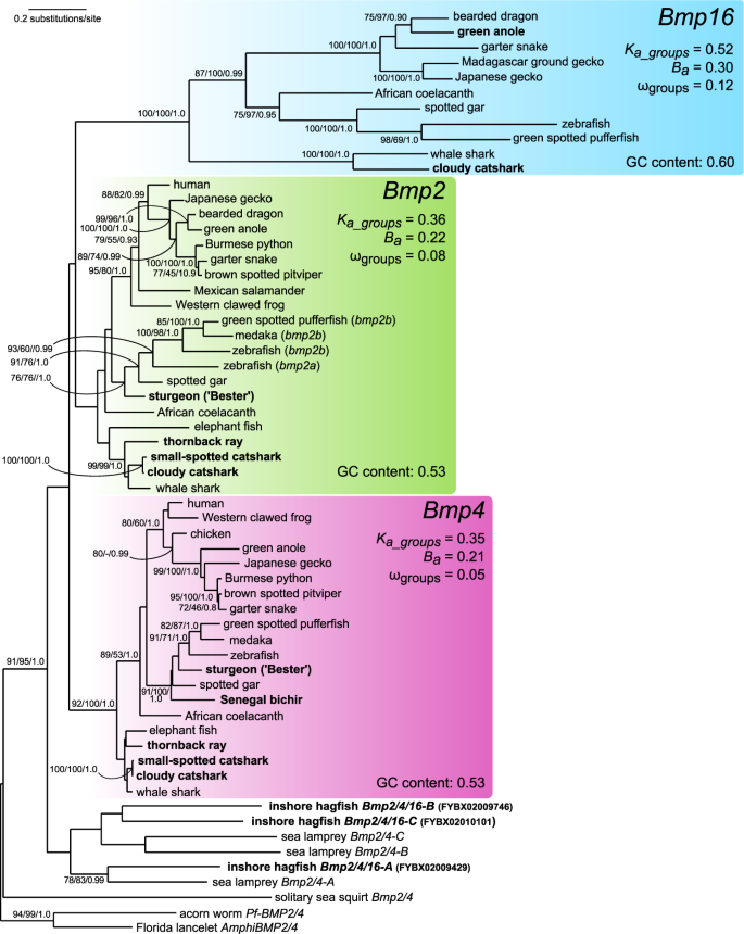
We reconstructed a phylogenetic tree of Bmp2/4/16 homologs to assess phylogenetic relationships and to infer histories of ancestral gene duplications and losses. Within the jawed vertebrates, the inferred tree exhibited monophyletic grouping of Bmp4 genes (bootstrap probabilities in maximum-likelihood (ML)/neighbour-joining (NJ)/posterior probability in Bayesian tree inference: 92/100/1.0) and Bmp16 genes (100/100/1.0), and also Bmp2 genes were grouped together, although with low support (44/86/-; Fig. 1). In the ML analysis and in the Bayesian tree inference, all jawed vertebrate genes clustered together, while cyclostome Bmp2/4/16 genes formed a monophyletic sister group. Within cyclostomes, the sea lamprey Bmp2/4-A gene clustered with one inshore hagfish gene (78/83/0.99), suggesting a possible orthology between sea lamprey Bmp2/4-A and inshore hagfish Bmp2/4/16-A. The Bmp2/4-B and -C genes of the sea lamprey, and the Bmp2/4/16-B and -C genes of the inshore hagfish formed sister clades which likely indicates that they are species-specific paralogs.
Phylogenetic tree of the Bmp2/4/16 subgroup. This ML phylogenetic tree shows the relationships within and between the Bmp2/4/16 orthology groups. Tree inference is based on the JTT + F + I + Γ4 model (shape parameter of gamma distribution α = 0.84) and an alignment of 274 amino acids. Support values at nodes are shown in order, bootstrap probabilities in the ML method and in the NJ method, and posterior probabilities in the Bayesian tree inference. Only bootstrap values no less than 70 in the ML analysis are shown. Sequences identified in this study are highlighted in bold. For each group of Bmp2, -4 and -16 genes, the number of non-synonymous substitutions (Ka_groups) and transversions (Ba) per non-synonymous site as estimated by RRTree, the non-synonymous/synonymous rate ratio (ωgroups) as estimated by PAML, and the average GC content calculated by RRTree are given. These were calculated using the full dataset shown in the phylogenetic tree, but with an alignment of codons instead of amino acids (822 nucleotides). See Table S1 for accession IDs of included sequences.
Bmp16 evolves twice as fast as Bmp2/4
The phylogenetic tree (Fig. 1) shows that the group of Bmp16 genes is characterized by longer branches compared to those of Bmp2 and -4. We applied both relative-rate tests (RRTree) and ML-based tests (PAML) to test for evolutionary rate differences between clades and traces of selection acting on protein sequences. Relative-rate tests between groups of genes revealed that the number of non-synonymous substitutions (Ka_groups) and transversions (Ba) per non-synonymous site (Fig. 1) are significantly different between Bmp16 and Bmp2 (P value for Ka_groups: 1.00 e−7; P value for Ba: 1.00 e−7) and between Bmp16 and Bmp4 (P value for Ka_groups: 1.00 e−7; P value for Ba: 1.00 e−7), but not between Bmp2 and Bmp4 (P value for Ka_groups: 0.64; P value for Ba: 0.39). The number of synonymous substitutions (Ks_groups) and transitions (As) per synonymous site could not be estimated, likely due to saturation of synonymous substitutions. A PAML-based estimation of ω values (ratio of nonsynonymous/synonymous substitution rates) reveals that values for the group of Bmp16 genes (ωgroups = 0.12) are approximately twice as large as of the Bmp2 (ωgroups = 0.08) and the Bmp4 (ωgroups = 0.05) group of genes. However, all three values are significantly lower than 1 and are therefore indicative of purifying selection. To obviate the problem of saturated synonymous substitutions, we estimated substitution rates between Bmp2/4/16 genes in chondrichthyans, squamate and teleost species pairs with relatively recent divergence times (using the program yn00 in PAML). We find that ωpairwise values are elevated 3.5 x in Bmp16 genes compared to Bmp2 and -4 in teleosts and to a lesser extent (1.5X) in squamates, but still in agreement with purifying selection (Table 1). Synonymous substitutions rates do not suggest that background mutation rates between Bmp2, -4 and -16 genes consistently differ, although teleost bmp2 genes and chondrichthyan Bmp16 genes show elevated rates of synonymous substitutions compared to other Bmp2, -4 and -16 genes analysed (Table 1). A possible explanation for the elevated rates of sequence evolution of Bmp16 genes could be increased GC-content32,33,34, although we find only limited support for this idea (average GC-content of orthology groups analysed in Fig. 1: Bmp16, 0.60, Bmp2, 0.53, Bmp4, 0.53). Taken together, we find evidence that non-synonymous substitution rates are higher in Bmp16 genes compared to Bmp2 and -4 genes, but no indication of directional selection acting on BMP16 proteins.
Are Bmp2, -4 and -16 derived from the 2R-WGD?
The phylogenetic tree (Fig. 1) suggests the origin of jawed vertebrate Bmp2/4/16 genes in duplications occurring in an early period of vertebrate evolution. However, the exact timing of the duplications remains contested. A reasonable assumption is that the duplications giving rise to Bmp2/4/16 genes coincided with the 2R-WGD35,36,37, and that the fourth member of the initial gene quartet was lost before the diversification of jawed vertebrates. If this is the case, we would expect to find conserved synteny between chromosomal regions containing Bmp2, -4, and -16 genes in extant vertebrates. To test this hypothesis, we analysed the three-spined stickleback genome, as it does not retain any additional bmp2/4/16 duplicates derived from the teleost-specific genome duplication (TSGD), which facilitates the identification of one-to-one correspondences in comparisons of gene arrays. We found eight pairs and three triplets of paralogs shared between the genomic regions containing bmp2b, -4 and -16 (Fig. 2). This gene-by-gene paralogy between the three 10 Mb-long chromosomal regions indicates their origin in a large-scale duplication. By investigating the timing of duplications of the neighbouring gene families (Fig. S1), we found that these genomic regions multiplied in the pre-vertebrate or early-vertebrate lineage after the split of the cephalochordate and tunicate lineages, and before the radiation of jawed vertebrates. The variable positioning of cyclostome genes in these trees does not allow us to infer the exact timing of the duplication event of this genomic region in relation to the divergence of cyclostomes from jawed vertebrates. This supports our hypothesis that the large-scale duplications giving rise to bmp2b, -4 and -16 containing chromosomal regions coincided with the 2R-WGD occurring early in vertebrate evolution38.
Intra-genomic synteny conservation between regions containing bmp2b, -4 and -16 genes in the three-spined stickleback genome. (A) Overview of three-spined stickleback chromosomes containing bmp2b, -4 and -16 genes. For each of these three genes, 10 Mb flanking regions (whenever available) are highlighted in blue, and these regions are magnified in B. (B) Paralogous relationships of bmp2b/4/16-neighbouring genes. Gene pairs and triplets are highlighted with coloured boxes. All genes shown here are derived from duplication events occurring early in vertebrate evolution, i.e. after the split of tunicates, but before jawed vertebrate radiations (see Fig. S1 for gene family trees). Gene-level paralogy between the three chromosomal regions are indicated with grey lines.
Characterization of the Bmp16 orthology group
The phylogenetic analysis focusing on Bmp16 genes resulted in a gene tree that recovered monophyly for the following individual taxa: chondrichthyans, squamates, and teleosts (99/98, 98/98, and 91/98, respectively; Fig. 3A). The Bmp16 gene tree reflects the expected phylogenetic relationships between species39,40,41,42, with the exceptions of the position of the Atlantic salmon bmp16 gene that should be more closely related to other teleost bmp16 genes relative to the zebrafish ortholog, the position of the small-spotted catshark that should be sister to the cloudy catshark instead of the whale shark, and the African coelacanth should show higher affinities to squamates than to actinopterygians (Fig. 3A). By mapping the identified Bmp16 genes onto the vertebrate species phylogeny, we inferred the presumed absences of Bmp16 genes from some vertebrate lineages (Fig. 3B) in accordance with previously published results3. This revealed putative secondary gene losses in mammals, amphibians, and archelosaurs43,44 (birds, crocodiles, and turtles; Fig. 3B). The absence of Bmp16 orthologs in the thornback ray and the elephant fish putatively suggests two additional and independent losses of Bmp16 in the Batoidea (rays, skates, and torpedoes) and Holocephali (chimaeras) lineages, a finding that should be confirmed with genome-wide information of more species in individual taxa in the future.
Phylogenetic tree of jawed vertebrate Bmp16 genes and alignment of their deduced amino acid sequences. (A) Tree inference is based on the Dayhoff + Γ4 (shape parameter of gamma distribution α = 0.50) and an alignment of 96 amino acids. Support values at nodes are shown in order, bootstrap probabilities in the ML analysis and in the NJ analysis, and posterior probabilities in the Bayesian tree inference. Only bootstrap values no less than 70 in the ML analysis are shown. See Table S1 for accession IDs of included sequences. (B) Presences and presumed absences of Bmp16 genes in major vertebrate lineages. Inferred secondary gene losses are indicated in the species tree with red crosses. Question marks indicate uncertainty about absence of Bmp16 genes due to limited sequence resources. The phylogenetic position of turtles is based on existing literature44,47,48,49,77. (C) Conservation of the two proteolytic cleavage sites S1 and S2. The minimal motif Arg-X-X-Arg (R-X-X-R) is conserved in all BMP2/4/16 proteins, except for a few BMP16 proteins. The conservation level of the cleavage sites was visualized using the software WebLogo (URL: http://weblogo.berkeley.edu71). (D) Alignment of the C-terminus of diverse BMP16 and human BMP2 and -4 proteins. Cysteine residues (‘C’) that are involved in the formation of the cysteine-knot motif are shown in bold. This amino acid site is conserved throughout the alignment, except for A. carolinensis BMP16 whose fourth cysteine is substituted by a serine residue (‘S’).
To assess if BMP16 proteins retain structural characteristics typical of related BMP proteins, we investigated the conservation of functionally described amino acid residues. The described motif Arg-X-X-Arg (R-X-X-R)45 of proteolytic cleavage sites S1 and S223 is largely conserved in deduced amino acid sequences of jawed vertebrate BMP2/4/16 proteins (Fig. 3C). However, the level of conservation is lower in BMP16 proteins (average entropy of S1 and S2 of BMP2, 0.21; of BMP4, 0.26; of BMP16, 0.63), in particular in the S1 motif, possibly indicating a lower predisposition for cleavage at this motif (Fig. 3C). We examined an amino acid alignment containing representative BMP16 proteins for the seven cysteine residues essential for cysteine-knot formation and find that they are generally conserved in BMP16 proteins (Fig. 3D), with the only exception of the green anole BMP16 protein in which the fourth cysteine residue is substituted by a serine residue (Fig. 3D). Taken together, BMP16 proteins that are retained by chondrichthyans, squamates, actinopterygians and the coelacanth contain structural characteristics of functional BMP proteins.
Gene expression analysis of Bmp2/4/16 genes in catshark, zebrafish and green anole
Descriptions of Bmp16 gene expression patterns have hitherto been restricted to teleost fishes2,3,5. We used RNA-seq as well as in situ hybridisation to gain information on embryonic gene expression profiles in chondrichthyans and squamates to infer functional diversifications within the Bmp2/4/16 group of genes.
We analysed RNA-seq data sampled in a developmental series spanning eight time points (from stage 8 to 29) of the cloudy catshark, and analysed pre-existing transcriptome data for a developmental series of eight stages (from 24 cells to 5 days post fertilization) of the zebrafish46 (Fig. 4). Within-species comparison of Bmp2 (a and b), -4 and -16 expression levels (FPKM values, see Methods) revealed that Bmp4 of the cloudy catshark (Fig. 4A), as well as bmp4 and bmp2b of the zebrafish (Fig. 4B), have strikingly higher expression levels than their paralogs. Over the course of development, expression levels of these three genes are peaking at early/mid-developmental stages, roughly corresponding to gastrulation (stage 11 in the cloudy catshark and shield stage in zebrafish; Fig. 4).
Ontogenetic gene expression levels of Bmp2, -4 and -16 in the cloudy catshark and the zebrafish. Plots show a developmental time course of gene expression levels (in FPKM values) of (A) cloudy catshark Bmp2, -4 and -16 genes (with standard errors derived from three biological replicates) and (B) zebrafish bmp2a, -2b, -4 and -16 genes. Sequencing data for the cloudy catshark was obtained in this study, while values for zebrafish were extracted from the literature (without replicates)46. Note the expression levels between the two species should not be compared since FPKM values are strongly influenced by the manners of sequence data acquisition, read trimming, and read mapping. Abbreviations: 1 K, 1000; hpf, hours post fertilization; dpf, days post fertilization.
In situ hybridisation revealed that Bmp4 is widely expressed in both the cloudy catshark at stages 26 and 28 as well as the green anole lizard at stages 3, 4, and 5 (Fig. 5). In the catshark, Bmp4 is expressed in the dorsal part of the retina, the olfactory epithelium, the otic vesicle, the median fin fold, the ventral part of the branchial arches, and the paired fin buds (Fig. 5a–g). In the lizard, Bmp4 is expressed in the dorsal part of the retina, the otic vesicle, dorsal root ganglia, the ventral part of the branchial arches, and the limb buds (Fig. 5h–m). Bmp2 is diffusely expressed in mesodermal tissue (Fig. 5f) at stage 24 in the cloudy catshark, while Bmp2 expression in the green anole was not evident until stage 5 at which it was expressed in the gut-associated mesoderm (Fig. 5n,o), and stage 8 at which it was expressed in the dorsal part of the retina and the interdigital tissue (Fig. 5o,p). Bmp16 shows expression signals in the heart and notochord at stage 24 in the cloudy catshark (Fig. 5g). Bmp16 in the green anole is comparatively widely expressed at stage 5 with expression domains in the dorsal retina, the heart, ventral tail tissue, limb buds and gut-associated mesoderm (Fig. 5q–t). In summary, Bmp4 is broadly expressed in both embryonic catshark and green anole with several distinct domains (Figs 4 and 5). In contrast, Bmp2 shows only limited developmental expression in both species, and Bmp16 is broadly expressed in green anole, but not in catshark embryos (Figs 4 and 5).
Gene expression patterns of Bmp2, -4 and -16 genes in the cloudy catshark and the green anole lizard. In situ hybridisation in the cloudy catshark showed that Bmp4 is expressed in the dorsal part of the retina (a–d) the olfactory epithelium (a–d) the otic vesicle (a–d) the median fin fold (a) the ventral part of the branchial arches (a,c,d), the heart (a,c), the tail bud mesenchyme (a) and the paired fin buds (b,d,e). At stage 24, catshark Bmp2 is diffusely expressed in mesodermal tissue (f) and Bmp16 shows expression signal in the heart and notochord (g). In the green anole, Bmp4 is expressed in the dorsal part of the retina (h,i), dorsal root ganglia (h,k,m) the ventral part of the branchial arches (j,l), the otic vesicle (l) and the limb buds (i–k,m). Bmp2 expression in the green anole was not evident until stage 5 at which it was expressed in the gut-associated mesoderm (n) and stage 8 at which it was expressed in the dorsal part of the retina (o) and the interdigital tissue (o,p). Bmp16 in the green anole is comparatively widely expressed at stage 5 with expression domains in the dorsal retina (q) the heart (q) limb buds (r) ventral tail tissue (s) and gut-associated mesoderm. (s,t) Scale bar: 2 mm.
Discussion
Identification of Bmp16 genes was until now confined to actinopterygian fishes, the green anole and the African coelacanth2,3,4,5. Through targeted sequencing efforts and database mining we identified Bmp16 genes in chondrichthyans (two catshark species and the whale shark) and squamates (an agamid lizard, two geckos, and three snakes; Figs 1 and 3). This result refines the inventory of the Bmp16 gene repertoire across the vertebrate tree of life and taxonomically narrows down the instances of secondary gene losses. A previous study claimed four independent gene loss events in the lineages leading to mammals, turtles, archosaurs (crocodiles and birds) and amphibians3. This inference was based on a hypothetical phylogenetic relationship of turtles branching before the split between lepidosaurs and archosaurs. However, in the widely accepted phylogenetic tree of sauropsids, turtle are positioned as sister taxon to archosaurs43,44,47,48,49, which reduces the estimated Bmp16 gene losses identified by Marques et al.3 from four to three. Our survey based on enriched sequence resources confirmed that the Bmp16 genes were likely lost three times during vertebrate evolution, namely at the base of mammals, archelosaurs (archosaurs and turtles), and amphibians (Fig. 3B). There could also have been additional Bmp16 ortholog losses in the Batoidea and Holocephali lineages since we did not identify Bmp16 in either the thornback ray or the elephant fish. In-depth taxonomic exploration of more amphibian, turtle, crocodile, or chondrichthyan genomes in the future might reveal a wider taxonomic distribution of Bmp16 genes. This, however, seems unlikely for mammals and birds since a large number of genomes (71 mammalian genomes in the Ensembl database alone, and at least 44 bird genomes in Avianbase50, last accessed March 2018) has been searched for Bmp16 genes, but none were detected. One factor likely contributing to the propensity of Bmp16 to become lost is the functional redundancy between Bmp16, and Bmp2 and -4 genes in terms of activating BMP-signalling3.
Two previous studies addressed the question about the origin of the Bmp2/4/16 group of genes in a phylogenetic framework2,3. Although molecular phylogenetics alone does not provide significant support for the exact timing of the Bmp2/4/16 diversification, our extended dataset including a broader selection of Bmp16 genes of elasmobranchs and three additional cyclostome Bmp2/4/16 genes (Bmp2/4/16-A, -B, and -C of the inshore hagfish) provides a more robust basis for re-addressing this question. However, a gene family tree alone cannot resolve the question of the scale of the duplication giving rise to paralogous genes (single gene or chromosome/genome wide duplication). Genome-wide synteny analyses were shown to be an adequate tool to detect traces of whole genome duplications51,52,53. Our synteny analyses suggest the origin of Bmp2, -4 and -16 in a large-scale duplication event. By inspecting duplication patterns of neighbouring gene families (Fig. S1), we conclude that the duplication event creating the chromosomal triplet (Fig. 2) occurred after the split of tunicates, but before the radiation of jawed vertebrates, thus coinciding with the 2R-WGD at the dawn of vertebrate evolution54. This timing is supported by our reconstruction of the molecular phylogeny (Fig. 1), suggesting that Bmp2, -4 and -16 genes are likely remnants of a gene quartet originating through the 2R-WGD. As expected after two genome duplications within a short time frame, the relationships among gnathostome Bmp2, -4 and -16 genes remain controversial: our study finds weak support for a sister-group relationship of gnathostome Bmp2 and -16 genes (Fig. 1), while previous studies show mixed support for this scenario2,3. In addition, the relationship between gnathostome and cyclostome Bmp2/4/16 genes cannot be unambiguously inferred. While our ML and Bayesian analyses suggest that the triplication of the ancestral gnathostome Bmp2/4/16 gene happened after the split from cyclostomes, we cannot rule out a possible orthology relationship between e.g. cyclostome Bmp2/4/16 genes and gnathostome Bmp16 genes, as suggested by previous studies2,3. Despite that we were not able to resolve the question about the relationships between cyclostome and gnathostome Bmp2/4/16 homologs, our analyses (Figs. 1, 2 and S1) solidly support the origin of jawed vertebrate Bmp2, -4 and -16 genes in a triplication event that was completed before the chondrichthyan/osteichthyan divergence.
A striking feature of the phylogenetic tree of the Bmp2/4/16 subgroups is the increased branch length of the Bmp16 group of genes compared to those of Bmp2 and -4. Our estimation of evolutionary rates between teleost bmp2, -4 and -16 gene pairs revealed that this is not caused by an increased mutation rate of the bmp16 locus, as described, for example, for the teleost HoxA13a gene55. The differences in evolutionary rate of Bmp16 instead appears to be caused by higher purifying selection pressures on Bmp2 and -4 compared to Bmp16 genes as evidenced by elevated ωgroups values in the latter (Fig. 1).
Our expression profiling of Bmp4 genes in the cloudy catshark and the green anole lizard revealed conserved expression patterns in accordance with previous reports in other vertebrates8,9,10,11,12,13. Because of limited availability of embryonic stages, our survey of Bmp2, -4 and -16 expression patterns is not complete. Therefore, we cannot address possible losses of expression domains in reptiles and chondrichthyans. The high level of gene expression conservation of Bmp4 throughout jawed vertebrates is in stark contrast to major differences in Bmp2 and -16 expression patterns between the zebrafish2, the cloudy catshark and the green anole (Fig. 6). Although comparison of expression patterns between species with different body plans and developmental dynamics is not straightforward, we observed marked differences. Using Bmp2/4/16 expression profiles described in the literature complemented by expression patterns in the cloudy catshark and the green anole lizard that were collected in this study, we were able to reconstruct shuffling of expression domains across vertebrate (Fig. 6). By comparing expression profiles of jawed vertebrate Bmp2/4/16 genes with those of their amphioxus ortholog (AmphiBMP2/4)56, one can infer that the pre-duplication Bmp2/4/16 gene was likely expressed in the tail bud, heart, sensory placodes and gut-associated mesoderm of a vertebrate ancestor (Fig. 6). Developing limbs and swim bladder (or lungs) are vertebrate novelties without homologous structures in amphioxus that newly co-opted Bmp2/4/16 signalling in their underlying developmental pathways (Fig. 6). This inferred scenario also illustrates that Bmp4 orthologs in jawed vertebrates are most broadly expressed, and presumably kept the expression domains of the ancestral Bmp2/4/16 gene with only very few losses of expression domains (e.g., Bmp4 expression has not been reported for the squamate heart). Through subfunctionalization, the Bmp16 gene has presumably kept ancestral expression domains that were lost by other Bmp2/4 genes (e.g., zebrafish swim bladder), but also retained expression domains redundant with other Bmp2/4 genes (e.g., green anole limb buds and zebrafish sensory placodes; Fig. 6). Our non-exhaustive investigation of (temporal) expression profiles (Figs 4 and 5) and putatively incomplete descriptions in existing literature preclude a more fine-scale and taxon-dense analysis of losses and gains of expression domains. In summary, our evolutionary scenario illustrates that expression domains of vertebrate Bmp2/4/16 genes were frequently reshuffled during vertebrate evolution with Bmp16 genes showing the least conserved expression profiles (Fig. 6).
Evolutionary scenario of the Bmp2/4/16 diversification in vertebrates. Quadruplication of the ancestral Bmp2/4/16 gene was followed by lineage-specific losses of Bmp16 in mammals, archelosaurs and amphibians. Orthology relationships between cyclostome and gnathostome Bmp2, -4 and -16 genes could not be definitely resolved by the present study. Therefore, this scenario is not assuming any orthology relationships between gnathostome and cyclostome Bmp2/4/16 genes. Gene symbols in the matrix on the right side indicate evidence of expression in certain tissues during embryonic development. Information on expression domains were collected from the literature8,9,10,11,12,13,15,20,56,78,79,80,81,82,83,84,85,86 as well as from this study. Absence of gene expressions might in some cases, e.g. squamates and chondrichthyans, be attributed to non-exhaustive gene expression analyses rather than actual loss of expression domains. Note that the expression domain ‘limb/fin bud’ only refers to the early stages of limb/fin bud development and excludes apoptotic Bmp-signalling at later stages in interdigital tissue.
Conclusion
Taken together, our study provides a rich description of divergent evolutionary fates after whole genome duplication on the example of the Bmp2/4/16 group of genes. We describe asymmetric patterns of evolution between Bmp16 and its sister genes Bmp2 and -4 in terms of molecular sequence evolution, propensity for gene loss and diversification of expression profiles in development. While the prevalence of asymmetric divergence of gene duplicates has been previously recognized57,58, case studies integrating insights from diverse aspects of gene family evolution are crucial for evaluating the extent to which different characteristics are correlated. Our study indicates that propensity for gene loss and rate of sequence evolution are tightly correlated with fast-evolving genes being more likely to get lost. In contrast, propensity for gene loss and rate of sequence evolution seem to be largely uncoupled from the shuffling of expression profiles in development: the fast-evolving, loss-prone Bmp16 gene has largely retained ancestral expression domains in teleosts and squamates, but degenerated such patterns in chondrichthyans. Together with recent genome-wide approaches59, the present case study of the Bmp16 gene provides us with clues about why some genes are lost and what characterizes loss-prone genes. Studies that combine insights from multiple aspects of gene family evolution have a role to play in furthering our understanding of the dynamics shaping gene repertoires on evolutionary time scales.
Methods
Animals
Shark and ray eggs were harvested in the Aquarium Facility of RIKEN Center for Developmental Biology (cloudy catshark, S. torazame), and the Sea Life Centre Konstanz (small-spotted catshark, S. canicula, and thornback ray, R. clavata), respectively. Eggs were kept in separate containers at 18 °C in oxygenated water until they reached the required stages60. Eggs of the green anole A. carolinensis were collected from in-house captive breeding colonies and incubated at 28 °C and ~70% humidity until they reached the required stages61. Embryos were dissected in cold DEPC-PBS and either fixed in 4% paraformaldehyde (PFA) for in situ hybridisation, or stored at −80 °C for RNA extraction. Our collaborators kindly provided sacrificed embryos of the Australian lungfish N. forsteri (for details see62), the Madagascar ground gecko P. picta and the Senegal bichir P. senegalus, cDNA of the cichlid A. burtoni, and RNA of a hybrid sturgeon embryos (H. dauricus female × A. ruthenus male) and brain tissue of an adult inshore hagfish (E. burgeri). Muscle tissue of an adult Florida gar (L. platyrhinchus) was obtained from a captive specimen.
RT-PCR
Total RNA was extracted from the muscle tissue of L. platyrhinchus and embryos of R. clavata, S. canicula, S. torazame, P. senegalus, N. forsteri, P. picta and A. carolinensis by using TRIzol (Invitrogen). These isolated RNAs and RNAs of the hybrid sturgeon and E. burgeri were reverse transcribed into cDNA using SuperScript III (Invitrogen), following the instructions of 3′-RACE System (Invitrogen). All cDNAs were used as templates for degenerate PCRs using oligonucleotide primers that were designed based on amino acid residues shared either only among BMP2 and -4 proteins of diverse vertebrates, or only among BMP16 proteins. 3′-RACE PCRs were performed for first identifications of genes and 5′-RACE PCRs, the GeneRacer Kit (Invitrogen) or the SMARTer RACE Kit (Clontech) were used to obtain 5′-ends of cDNAs (for details of PCRs and primer sequences, see Tables S3 and S4).
Retrieval of sequences
Sequences belonging to the Bmp2/4/16 subgroup of genes were retrieved from the Ensembl genome database63 (version 69; URL: http://www.ensembl.org/) and NCBI Nucleotide database. We performed tblastn searches using human BMP2 and -4, and coelacanth BMP16 amino acid sequences as queries. In addition, we also performed targeted blast searches against project-based sequence databases of lineages with putative secondary losses of Bmp16 genes, i.e. amphibians and birds. We used the coelacanth BMP16 amino acid sequence as query against tblastn searches in the genome of Ambystoma mexicanum64 (assembly v3.0 and v4.0, URL: http://www.ambystoma.org/) and a database containing 44 bird genomes50 (URL: http://avianbase.narf.ac.uk/).
Molecular phylogenetic analysis
An optimal multiple alignment of all retrieved DNA sequences (translated into amino acid sequences) was constructed using MEGA765, in which the MUSCLE program66 is implemented. The best-fitting amino acid substitution models were estimated using ModelFinder67 implemented in the IQ-TREE software version 1.6.568. Molecular phylogenetic trees were inferred using the regions that were unambiguously aligned with no gaps. Maximum-likelihood (ML) trees were inferred using IQ-TREE68, while neighbour-joining (NJ) trees were inferred using MEGA7. Bayesian tree inference was conducted using PhyloBayes version 4.169 implementing an ‘automatic stopping rule’ (threshold for maximum difference, 0.1 and for effect size, 100). The phylogenetic analysis shown in Fig. 1 was conducted based on deduced amino acid sequences of selected Bmp2, -4 and -16 genes and invertebrate chordates as outgroup. This dataset excluded several truncated sequences identified in our degenerate PCR screens (Table S2). To estimate sequence conservation of the S1 and S2 cleavage sites, we extracted amino acids for both motifs for BMP2, -4 and -16 proteins and estimated their entropies for each of the six groups in BioEdit70 version 7.2.6, and used them as input for the software WebLogo (URL: http://weblogo.berkeley.edu)71. The second phylogenetic tree focusing on Bmp16 genes (Fig. 3A) included all identified Bmp16 genes except for the partial Poeciliopsis turneri ortholog (see Tables S1 and S2 for accession IDs of sequences). Both amino acid alignments are accessible on FigShare (DOI: 10.6084/m9.figshare.6938333 and 10.6084/m9.figshare.6938348).
Tests of evolutionary rates
We estimated substitution rates for orthology groups of Bmp2, -4 and -16 genes using the same dataset as used in the phylogenetic reconstruction shown in Fig. 1, but with an alignment of codons instead of amino acids (822 base pairs; accessible on FigShare; DOI: 10.6084/m9.figshare.6940091). The codon alignment was obtained by back-translating the amino acid alignment into nucleotides using MEGA7. For the estimation of relative rates, we used the software package RRTree72 and calculated the number of non-synonymous substitutions (Ka_groups) and transversions (Ba) per non-synonymous site for groups of gnathostome Bmp2, -4 and -16 genes. The software also provides pairwise comparisons of Ka_groups and Ba values between the groups and P values for the likelihood that differences in rates are due to chance. The computation of the number of synonymous substitutions (Ks_groups) and transitions (As) per synonymous site failed, likely due to saturation of synonymous substitutions. We used codeml in the software package PAML version 4.973 for maximum-likelihood estimations of the numbers of nonsynonymous substitutions per nonsynonymous site (Ka_groups) and the number of synonymous substitutions per synonymous sites (Ks_groups), as well as their ratios (ωgroups = Ka/Ks). Since our main interest here was to compare evolutionary rates between the three vertebrate Bmp orthology groups, we constrained rates to be equal within each group. The observed numbers of synonymous and non-synonymous substitutions per gnathostome Bmp orthology group are given in Table S5. In addition, we estimated pairwise Ka_pairwise/Ks_pairwise and ωpairwise values for Bmp2, -4 and -16 genes of species pairs using the program yn00 in the package PAML version 4.9.
Synteny analyses
We searched for conserved synteny between the genomic regions of Bmp2, -4 and -16 to test the hypothesis that these duplicates are derived from a large-scale duplication event74. Using the Ensembl BioMart interface, we downloaded a set of paralogous genes shared between 10 Mb chromosomal regions flanking bmp2b, -4 and -16 in the three-spined stickleback genome. This set of paralogs was filtered using Ensembl ‘Gene Tree’, and we retained only pairs, triplets of quartets of paralogs whose duplication pattern is in accordance with the 2R-WGD. We constructed phylogenetic trees for these gene families to confirm their evolutionary origin (Fig. S1). The locations of these paralogs were plotted onto the corresponding three-spined stickleback chromosomes (i.e., ‘linkage groups’; Fig. 2).
Expression quantification using RNA-seq
We used FASTQ files (DDBJ DRA ID DRR111753-DRR111773) that contained RNA-seq data derived from cloudy catshark embryos at stages 8, 11, 14, 17, 20, 23, and 26 in three biological replicates. Adapter sequences and low-quality bases (<Q30) were trimmed from the 3′-ends by trim_galore (http://www.bioinformatics.babraham.ac.uk/projects/trim_galore/), in which cutadapt is implemented33, and reads shorter than 50 bp after adapter and quality trimming were discarded. Low-quality reads in which proportion of the bases ≥Q30 was less than 80% were discarded by the program fastq_quality_filter in FASTX Toolkit 0.0.13 (http://hannonlab.cshl.edu/fastx_toolkit/index.html). After quality control, reads were mapped onto the transcript sequences including the full-length ORF and untranslated regions of S. torazame Bmp2, -4 and -16, with the program eXpress version 1.5.1. Gene expression levels were expressed as fragments per kilobase of exon model per million mapped reads (FPKM).
In situ hybridisation of Bmp2, -4 and -16 genes
Riboprobes used in in situ hybridisations were produced based on 3′- and 5′-fragments of S. torazame Bmp2, -4, and -16, and A. carolinensis Bmp16 cDNAs (for information of cDNA preparation, see Table S3; for information on primer sequences, see Table S6). Whole-mount in situ hybridisations were performed according to a protocol that was originally developed for snake and lizard embryos (Nicolas Di-Poϊ, personal communication) for green anole embryos, and based on O’Neill et al.75 for S. torazame embryos. Riboprobes were labelled with digoxigenin-UTP (Roche Applied Science) and hybridisation was detected with alkaline phosphate-conjugated anti-digoxigenin antibody followed by incubation with nitroblue tetrazolium and BCIP (5-bromo-4-chloro-3-indolyl phosphate). Stained embryos were examined with a Zeiss Axiophot microscope. Images were processed using Zeiss Axiovision and Adobe Photoshop software.
Data Availability
All newly identified sequences are deposited in EMBL under accession numbers (study accession number, PRJEB25510; accession IDs, LT989953- LT989973). All alignments are accessible on FigShare (DOI: 10.6084/m9.figshare.6938372, 10.6084/m9.figshare.6938369, 10.6084/m9.figshare.6938366, 10.6084/m9.figshare.6938363, 10.6084/m9.figshare.6938360, 10.6084/m9.figshare.6938357, 10.6084/m9.figshare.6938354, 10.6084/m9.figshare.6938333, 10.6084/m9.figshare.6938348 and 10.6084/m9.figshare.6940091).
References
de Groot, K. & Deshmukh, A. The subcutaneous implantation of xenogeneic decalcified teeth. Journal of periodontology 46, 78–81 (1975).
Feiner, N., Begemann, G., Renz, A. J., Meyer, A. & Kuraku, S. The origin ofbmp16, a novel Bmp2/4 relative, retained in teleost fish genomes. BMC evolutionary biology 9, 277 (2009).
Marques, C. L. et al. Comparative analysis of zebrafish bone morphogenetic proteins 2, 4 and 16: molecular and evolutionary perspectives. Cellular and Molecular Life Sciences 73, 841–857 (2016).
Luckenbach, J. A., Dickey, J. T. & Swanson, P. Follicle-stimulating hormone regulation of ovarian transcripts for steroidogenesis-related proteins and cell survival, growth and differentiation factors in vitro during early secondary oocyte growth in coho salmon. General and comparative endocrinology 171, 52–63 (2011).
Marques, C. L. et al. Spatiotemporal expression and retinoic acid regulation of bone morphogenetic proteins 2, 4 and 16 in Senegalese sole. Journal of Applied Ichthyology 30, 713–720 (2014).
Zhang, W. Z., Lan, T., Nie, C. H., Guan, N. N. & Gao, Z. X. Characterization and spatiotemporal expression analysis of nine bone morphogenetic protein family genes during intermuscular bone development in blunt snout bream. Gene 642, 116–124 (2018).
Hogan, B. L. Bone morphogenetic proteins in development. Curr Opin Genet Dev 6, 432–438 (1996).
Beck, C. W., Whitman, M. & Slack, J. M. The role of BMP signaling in outgrowth and patterning of the Xenopus tail bud. Developmental biology 238, 303–314 (2001).
Bitgood, M. J. & McMahon, A. P. Hedgehog and Bmp genes are coexpressed at many diverse sites of cell-cell interaction in the mouse embryo. Developmental biology 172, 126–138 (1995).
Clement, J. H., Fettes, P., Knochel, S., Lef, J. & Knochel, W. Bone morphogenetic protein 2 in the early development of Xenopus laevis. Mech Dev 52, 357–370 (1995).
Hemmati-Brivanlou, A. & Thomsen, G. H. Ventral mesodermal patterning in Xenopus embryos: expression patterns and activities of BMP-2 and BMP-4. Dev Genet 17, 78–89 (1995).
Jones, C. M., Lyons, K. M. & Hogan, B. L. Involvement of Bone Morphogenetic Protein-4 (BMP-4) and Vgr-1 in morphogenesis and neurogenesis in the mouse. Development 111, 531–542 (1991).
Martinez-Barbera, J. P., Toresson, H., Da Rocha, S. & Krauss, S. Cloning and expression of three members of the zebrafish Bmp family: Bmp2a, Bmp2b and Bmp4. Gene 198, 53–59 (1997).
Francis, P. H., Richardson, M. K., Brickell, P. M. & Tickle, C. Bone morphogenetic proteins and a signalling pathway that controls patterning in the developing chick limb. Development 120, 209–218 (1994).
Lyons, K. M., Pelton, R. W. & Hogan, B. L. Organogenesis and pattern formation in the mouse: RNA distribution patterns suggest a role for bone morphogenetic protein-2A (BMP-2A). Development 109, 833–844 (1990).
Padgett, R. W., Wozney, J. M. & Gelbart, W. M. Human BMP sequences can confer normal dorsal-ventral patterning in the Drosophila embryo. Proc Natl Acad Sci USA 90, 2905–2909 (1993).
Mizutani, C. M. & Bier, E. EvoD/Vo: the origins of BMP signalling in the neuroectoderm. Nat Rev Genet 9, 663–677 (2008).
Amores, A. et al. Zebrafish hox clusters and vertebrate genome evolution. Science 282, 1711–1714 (1998).
Wittbrodt, J., Meyer, A. & Schartl, M. More genes in fish? Bioessays 20, 511–515 (1998).
McCauley, D. W. & Bronner-Fraser, M. Conservation and divergence of BMP2/4 genes in the lamprey: expression and phylogenetic analysis suggest a single ancestral vertebrate gene. Evolution & development 6, 411–422 (2004).
Kuraku, S. Impact of asymmetric gene repertoire between cyclostomes and gnathostomes. Seminars in cell & developmental biology 24, 119–127 (2013).
Zakin, L. & De Robertis, E. M. Extracellular regulation of BMP signaling. Current biology: CB 20, R89–92 (2010).
Cui, Y. et al. The activity and signaling range of mature BMP-4 is regulated by sequential cleavage at two sites within the prodomain of the precursor. Genes & development 15, 2797–2802 (2001).
Hazama, M., Aono, A., Ueno, N. & Fujisawa, Y. Efficient expression of a heterodimer of bone morphogenetic protein subunits using a baculovirus expression system. Biochemical and biophysical research communications 209, 859–866 (1995).
Griffith, D. L., Keck, P. C., Sampath, T. K., Rueger, D. C. & Carlson, W. D. Three-dimensional structure of recombinant human osteogenic protein 1: structural paradigm for the transforming growth factor beta superfamily. Proc Natl Acad Sci USA 93, 878–883 (1996).
McDonald, N. Q. & Hendrickson, W. A. A structural superfamily of growth factors containing a cystine knot motif. Cell 73, 421–424 (1993).
Read, T. D. et al. Draft sequencing and assembly of the genome of the world’s largest fish, the whale shark: Rhincodon typus Smith 1828. BMC genomics 18, 532 (2017).
Venkatesh, B. et al. Elephant shark genome provides unique insights into gnathostome evolution. Nature 505, 174–179 (2014).
Oulion, S. et al. Evolution of Hox gene clusters in gnathostomes: insights from a survey of a shark (Scyliorhinus canicula) transcriptome. Molecular biology and evolution 27, 2829–2838 (2010).
Hara, Y. et al. Shark genomes provide insights into elasmobranch evolution and the origin of vertebrates. Nature Ecology & Evolution (2018).
Hara, Y. et al. Optimizing and benchmarking de novo transcriptome sequencing: from library preparation to assembly evaluation. BMC genomics 16, 977 (2015).
Moriyama, E. N. & Gojobori, T. Rates of synonymous substitution and base composition of nuclear genes in Drosophila. Genetics 130, 855–864 (1992).
Mouchiroud, D., Robinson, M. & Gautier, C. Impact of changes in GC content on the silent molecular clock in murids. Gene 205, 317–322 (1997).
Shi, X. et al. Nucleotide substitution pattern in rice paralogues: implication for negative correlation between the synonymous substitution rate and codon usage bias. Gene 376, 199–206 (2006).
Ohno, S. Evolution by gene duplication. (Springer Verlag, 1970).
Lundin, L. G. Evolution of the vertebrate genome as reflected in paralogous chromosomal regions in man and the house mouse. Genomics 16, 1–19 (1993).
Holland, P. W., Garcia-Fernandez, J., Williams, N. A. & Sidow, A. Gene duplications and the origins of vertebrate development. Dev Suppl, 125–133 (1994).
Van de Peer, Y., Taylor, J. S., Braasch, I. & Meyer, A. The ghost of selection past: rates of evolution and functional divergence of anciently duplicated genes. J Mol Evol 53, 436–446 (2001).
Near, T. J. et al. Resolution of ray-finned fish phylogeny and timing of diversification. Proc Natl Acad Sci USA 109, 13698–13703 (2012).
Velez-Zuazo, X. & Agnarsson, I. Shark tales: a molecular species-level phylogeny of sharks (Selachimorpha, Chondrichthyes). Molecular phylogenetics and evolution 58, 207–217 (2011).
Brinkmann, H., Venkatesh, B., Brenner, S. & Meyer, A. Nuclear protein-coding genes support lungfish and not the coelacanth as the closest living relatives of land vertebrates. Proceedings of the National Academy of Sciences of the United States of America 101, 4900–4905 (2004).
Meyer, A. & Dolven, S. I. Molecules, fossils, and the origin of tetrapods. J Mol Evol 35, 102–113 (1992).
Crawford, N. G. et al. A phylogenomic analysis of turtles. Molecular phylogenetics and evolution 83, 250–257 (2015).
Zardoya, R. & Meyer, A. Complete mitochondrial genome suggests diapsid affinities of turtles. Proceedings of the National Academy of Sciences of the United States of America 95, 14226–14231 (1998).
Molloy, S. S., Bresnahan, P. A., Leppla, S. H., Klimpel, K. R. & Thomas, G. Human furin is a calcium-dependent serine endoprotease that recognizes the sequence Arg-X-X-Arg and efficiently cleaves anthrax toxin protective antigen. The Journal of biological chemistry 267, 16396–16402 (1992).
Pauli, A. et al. Systematic identification of long noncoding RNAs expressed during zebrafish embryogenesis. Genome research 22, 577–591 (2012).
Crawford, N. G. et al. More than 1000 ultraconserved elements provide evidence that turtles are the sister group of archosaurs. Biology letters 8, 783–786 (2012).
Iwabe, N. et al. Sister group relationship of turtles to the bird-crocodilian clade revealed by nuclear DNA-coded proteins. Molecular biology and evolution 22, 810–813 (2005).
Chiari, Y., Cahais, V., Galtier, N. & Delsuc, F. Phylogenomic analyses support the position of turtles as the sister group of birds and crocodiles (Archosauria). Bmc Biol 10, 65 (2012).
Eory, L. et al. Avianbase: a community resource for bird genomics. Genome biology 16, 21 (2015).
Dehal, P. & Boore, J. L. Two rounds of whole genome duplication in the ancestral vertebrate. PLoS biology 3, e314 (2005).
Kasahara, M. The 2R hypothesis: an update. Curr Opin Immunol 19, 547–552 (2007).
Putnam, N. H. et al. The amphioxus genome and the evolution of the chordate karyotype. Nature 453, 1064–1071 (2008).
Kuraku, S., Meyer, A. & Kuratani, S. Timing of genome duplications relative to the origin of the vertebrates: did cyclostomes diverge before or after? Molecular biology and evolution 26, 47–59 (2009).
Crow, K. D., Amemiya, C. T., Roth, J. & Wagner, G. P. Hypermutability of Hoxa13a and Functional Divergence from Its Paralog Are Associated with the Origin of a Novel Developmental Feature in Zebrafish and Related Taxa (Cypriniformes). Evolution 63, 1574–1592 (2009).
Panopoulou, G. D., Clark, M. D., Holland, L. Z., Lehrach, H. & Holland, N. D. AmphiBMP2/4, an amphioxus bone morphogenetic protein closely related to Drosophila decapentaplegic and vertebrate BMP2 and BMP4: insights into evolution of dorsoventral axis specification. Dev Dyn 213, 130–139 (1998).
Holland, P. W., Marletaz, F., Maeso, I., Dunwell, T. L. & Paps, J. New genes from old: asymmetric divergence of gene duplicates and the evolution of development. Philosophical transactions of the Royal Society of London. Series B, Biological sciences 372 (2017).
Kuraku, S., Feiner, N., Keeley, S. D. & Hara, Y. Incorporating tree-thinking and evolutionary time scale into developmental biology. Development Growth & Differentiation 58, 131–142 (2016).
Hara, Y. et al. Madagascar ground gecko genome analysis characterizes asymmetric fates of duplicated genes. Bmc Biol 16, 40 (2018).
Ballard, W. W., Mellinger, J. & Lechenault, H. A series of normal stages for development of Scyliorhinus canicula, the lesser spotted dogfish (Chondrichthyes: Scyliorhinidae). J Exp Zool B Mol Dev Evol, 318–336 (1993).
Sanger, T. J., Losos, J. B. & Gibson-Brown, J. J. A developmental staging series for the lizard genus Anolis: a new system for the integration of evolution, development, and ecology. J Morphol 269, 129–137 (2008).
Feiner, N., Ericsson, R., Meyer, A. & Kuraku, S. Revisiting the origin of the vertebrate Hox14 by including its relict sarcopterygian members. J Exp Zool B Mol Dev Evol (2011).
Hubbard, T. J. et al. Ensembl 2009. Nucleic acids research 37, D690–697 (2009).
Nowoshilow, S. et al. The axolotl genome and the evolution of key tissue formation regulators. Nature 554, 50–55 (2018).
Kumar, S., Stecher, G. & Tamura, K. MEGA7: Molecular Evolutionary Genetics Analysis Version 7.0 for Bigger Datasets. Molecular biology and evolution 33, 1870–1874 (2016).
Edgar, R. C. MUSCLE: a multiple sequence alignment method with reduced time and space complexity. BMC bioinformatics 5, 113 (2004).
Kalyaanamoorthy, S., Minh, B. Q., Wong, T. K. F., von Haeseler, A. & Jermiin, L. S. ModelFinder: fast model selection for accurate phylogenetic estimates. Nature methods 14, 587–589 (2017).
Nguyen, L. T., Schmidt, H. A., von Haeseler, A. & Minh, B. Q. IQ-TREE: a fast and effective stochastic algorithm for estimating maximum-likelihood phylogenies. Molecular biology and evolution 32, 268–274 (2015).
Lartillot, N., Lepage, T. & Blanquart, S. PhyloBayes 3: a Bayesian software package for phylogenetic reconstruction and molecular dating. Bioinformatics 25, 2286–2288 (2009).
Hall, T. A. BioEdit: a user-friendly biological sequence alignment editor and analysis program for Windows 95/98/NT. Nucleic Acids Symposium Series 41, 95–98 (1999).
Crooks, G. E., Hon, G., Chandonia, J. M. & Brenner, S. E. WebLogo: a sequence logo generator. Genome research 14, 1188–1190 (2004).
Robinson-Rechavi, M. & Huchon, D. RRTree: relative-rate tests between groups of sequences on a phylogenetic tree. Bioinformatics 16, 296–297 (2000).
Yang, Z. PAML: a program package for phylogenetic analysis by maximum likelihood. Computer applications in the biosciences: CABIOS 13, 555–556 (1997).
Kuraku, S. & Meyer, A. Detection and phylogenetic assessment of conserved synteny derived from whole genome duplications. Methods Mol Biol 855, 385–395 (2012).
O’Neill, P., McCole, R. B. & Baker, C. V. A molecular analysis of neurogenic placode and cranial sensory ganglion development in the shark, Scyliorhinus canicula. Developmental biology 304, 156–181 (2007).
Irisarri, I. et al. Phylotranscriptomic consolidation of the jawed vertebrate timetree. Nat Ecol Evol 1, 1370–1378 (2017).
Rest, J. S. et al. Molecular systematics of primary reptilian lineages and the tuatara mitochondrial genome. Molecular phylogenetics and evolution 29, 289–297 (2003).
Gofflot, F., Hall, M. & Morriss-Kay, G. M. Genetic patterning of the developing mouse tail at the time of posterior neuropore closure. Dev Dyn 210, 431–445 (1997).
Schlange, T., Andree, B., Arnold, H. H. & Brand, T. BMP2 is required for early heart development during a distinct time period. Mech Dev 91, 259–270 (2000).
Foppiano, S., Hu, D. & Marcucio, R. S. Signaling by bone morphogenetic proteins directs formation of an ectodermal signaling center that regulates craniofacial development. Developmental biology 312, 103–114 (2007).
Ohkubo, Y., Chiang, C. & Rubenstein, J. L. Coordinate regulation and synergistic actions of BMP4, SHH and FGF8 in the rostral prosencephalon regulate morphogenesis of the telencephalic and optic vesicles. Neuroscience 111, 1–17 (2002).
Pizette, S., Abate-Shen, C. & Niswander, L. BMP controls proximodistal outgrowth, via induction of the apical ectodermal ridge, and dorsoventral patterning in the vertebrate limb. Development 128, 4463–4474 (2001).
Pizette, S. & Niswander, L. BMPs negatively regulate structure and function of the limb apical ectodermal ridge. Development 126, 883–894 (1999).
Roberts, D. J. et al. Sonic hedgehog is an endodermal signal inducing Bmp-4 and Hox genes during induction and regionalization of the chick hindgut. Development 121, 3163–3174 (1995).
Brenner-Anantharam, A. et al. Tailbud-derived mesenchyme promotes urinary tract segmentation via BMP4 signaling. Development 134, 1967–1975 (2007).
Kumar, M., Jordan, N., Melton, D. & Grapin-Botton, A. Signals from lateral plate mesoderm instruct endoderm toward a pancreatic fate. Developmental biology 259, 109–122 (2003).
Acknowledgements
This study was supported by the Young Scholar Fund of the University of Konstanz and the research grant (KU2669/1-1) from the Deutsche Forschungsgemeinschaft (DFG) to S.K., a Humboldt Foundation Fellowship and a Wenner-Gren postdoctoral fellowship to N.F. We thank our collaborators who kindly providing samples: Kinya G. Ota and Shigeru Kuratani provided RNA samples of hybrid sturgeons and inshore hagfish; Adina Renz provided embryonic cDNA of the cichlid Astatotilapia burtoni; Jean Joss and Rolf Ericsson provided embryos of the Australian lungfish (Animal Ethics Committee approval number: 2003/001); Koji Tamura provided embryos of the Madagascar ground gecko; Sven Tschall, Holger Kraus, and Alexander Dressel from the Sea Life Centre Konstanz provided embryos of small-spotted catsharks and thornback rays; Robert Černý provided embryos of the Senegal bichir. All animal experiments and husbandry were conducted in accordance with guidelines approved by the RIKEN Animal Experiments Committee, by the University of Oxford’s Local Ethical Review Process, by the UK Home Office (PPL: 30/2560), and by the animal use protocols of the University of Konstanz. We thank Koh Onimaru, Yuichiro Hara, Shinnosuke Higuchi, and Juan Pascual Anaya for assistance in data acquisition for catshark genes and Tobias Uller for commenting on the manuscript. Our gratitude extends to researchers who worked on sequencing and assembling of the inshore hagfish and the whale shark genomes for releasing the unpublished sequences.
Author information
Authors and Affiliations
Contributions
N.F. and S.K. conceived the study. N.F. carried out the molecular laboratory experiments, performed the bioinformatics analyses and drafted the manuscript. F.M. carried out in situ hybridisations in catshark embryos. S.K. participated in its design and coordination and helped to draft the manuscript. A.M. contributed to the discussion of the data and the finalization of the manuscript. All authors read and approved the final manuscript.
Corresponding authors
Ethics declarations
Competing Interests
The authors declare no competing interests.
Additional information
Publisher’s note: Springer Nature remains neutral with regard to jurisdictional claims in published maps and institutional affiliations.
Supplementary information
Rights and permissions
Open Access This article is licensed under a Creative Commons Attribution 4.0 International License, which permits use, sharing, adaptation, distribution and reproduction in any medium or format, as long as you give appropriate credit to the original author(s) and the source, provide a link to the Creative Commons license, and indicate if changes were made. The images or other third party material in this article are included in the article’s Creative Commons license, unless indicated otherwise in a credit line to the material. If material is not included in the article’s Creative Commons license and your intended use is not permitted by statutory regulation or exceeds the permitted use, you will need to obtain permission directly from the copyright holder. To view a copy of this license, visit http://creativecommons.org/licenses/by/4.0/.
About this article
Cite this article
Feiner, N., Motone, F., Meyer, A. et al. Asymmetric paralog evolution between the “cryptic” gene Bmp16 and its well-studied sister genes Bmp2 and Bmp4. Sci Rep 9, 3136 (2019). https://doi.org/10.1038/s41598-019-40055-1
Received:
Accepted:
Published:
Version of record:
DOI: https://doi.org/10.1038/s41598-019-40055-1
This article is cited by
-
Advances in genome sequencing reveal changes in gene content that contribute to arthropod macroevolution
Development Genes and Evolution (2023)
-
Bone morphogenetic protein signaling regulation of AMPK and PI3K in lung cancer cells and C. elegans
Cell & Bioscience (2022)
-
Independent pseudogenizations and losses of sox15 during amniote diversification following asymmetric ohnolog evolution
BMC Ecology and Evolution (2021)
-
Regulatory gene function handoff allows essential gene loss in mosquitoes
Communications Biology (2020)








