Abstract
A multi-image encryption scheme based on the fractional-order hyperchaotic system is designed in this paper. The chaotic characteristics of this system are analyzed by the phase diagram, Lyapunov exponent and bifurcation diagram. According to the analyses results, an interesting image encryption algorithm is proposed. Multiple grayscale images are fused into a color image using different channels. Then, the color image is scrambled and diffused in order to obtain a more secure cipher image. The pixel confusion operation and diffusion operation are assisted by fractional hyperchaotic system. Experimental simulation and test results indicate that the devised multi-image encryption scheme can effectively encrypt multiple images, which increase the efficiency of image encryption and transmission, and have good security performance.
Similar content being viewed by others
Introduction
In the era of big data, picture information is widely spread on the network, and the security of picture information is also widely concerned1. Conventional encryption schemes such as AES, DES encrypt textual data and do not apply to the encryption of images2,3,4. New image encryption algorithms, especially chaos-based encryption algorithms, are under increasingly investigation. Lorentz discovered chaotic attractors in 1963, and in 1997, Fridrich first applied chaotic systems to digital image encryption5,6,7,8. Chaotic systems are widely used in image encryption and have become a hot research topic in the field of secure communication because of their sensitivity to initial values and irregular internal random motion in deterministic systems1,9,10,11,12,13,14,15,16. Compared with ordinary chaotic systems, hyperchaotic systems have more complex dynamics and greater sensitivity and are more suitable for image encryption17,18,19,20,21,22. The fractional-order chaotic system is also more secure because the key space is increased by adding system variables2,23,24,25,26,27,28. Therefore, in this encryption scheme, the fractional-order hyperchaotic system is used for image encryption.
The prerequisite for employing fractional-order chaotic systems is to be able to solve them out. Commonly used methods for solving fractional order chaotic systems are time domain-frequency domain solution algorithms, prediction-correction algorithms, and Adomian decomposition method(ADM)29,30. The ADM is widely used due to the advantages of fast convergence and high solution accuracy. However, in the case of conformable fractional calculus, the conformable ADM (CADM) is needed to obtain the digital solution of the chaotic system31,32.
Another noteworthy point is that single-image encryption is fast but inefficient21. Multi-image encryption can encrypt two or more images at a time with the same computational complexity, which has increased the effectiveness of image encryption33,34,35,36,37. Many multi-image encryption schemes are already proposed by scholars. Combined with nonlinear fractional Merlin transform and discrete cosine transform, Pan et al. proposed an optical multi-image encryption scheme38. On this basis, Zhou et al. proposed a dual image encryption algorithm based on co-sparse representation and random pixel exchange39. Zhang et al. proposed a multi-image encryption scheme to encrypt the arbitrary number of images37 and by using a DNA encoding encryption algorithm to accomplish encrypt multiple images simultaneously35. There also some scholars proposed the encryption schemes that can encrypt arbitrary size multiple images or a batch of images40,41,42,43. Huang et al. proposed a double-image encryption algorithm based on compression- sensing, which reduces data space while improving encryption efficiency44. These encryption schemes all use chaotic systems, which greatly improve the randomness of the encrypted image data and make the encryption schemes withstand a certain level of hacking40,45. However, some of the encryption schemes still have the problem of weak security or lack of efficiency. For this reason, a new encryption scheme based on fractional-order hyperchaotic systems and multi-image fusion is proposed46,47,48,49,50,51. The application of fractional-order hyperchaotic system makes the pseudo-random sequence more complex and thus allows for a more secure encryption algorithm52. The fusion of multiple images allows image encryption efficiency to be improved.
The remaining part of the paper is arranged as the following. "Characteristic analysis of a fractional-order hyperchaotic system" section, the circuit and the dynamic analysis of chaotic system are given. The encryption algorithm which includes scrambling and diffusion is shown in "The complete encryption scheme" section. "Decryption scheme" section introduces the complete encryption and decryption scheme. "Performance analysis" section illustrates the simulation results and some security analyses. In the last section "Conclusion", this paper ends with concluding remarks.
Characteristic analysis of a fractional-order hyperchaotic system
Fractional-order memristive hyperchaotic circuit
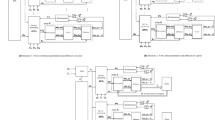
A new two-memristor circuit based on band pass filter (BPF) and Chua’s circuit is obtained as shown in Fig. 1a. The two equivalent circuits of two memristors W\(_1\) and W\(_2\) are shown in Fig. 1b, c.
For the Fig. 1b, V\(_1\) and i\(_1\) represent the input voltage and the input current, V\(_4\) is the node voltage of the integrator U\(_2\) output. Therefore, the memristor W\(_1\) can be expressed as
where, m\(_1\) represent the total gain of multipliers M\(_1\) and M\(_2\). The flux\(\phi _1\)(t) of the memristor W\(_1\) is
For the Fig. 1c, V\(_2\) and i\(_2\) represent the input voltage and the input current, V\(_5\) means that the node voltage of the integrator U\(_5\) output. Therefore, the memristor W\(_2\) is expressed as
where, m\(_2\) represent the total gain of multipliers M\(_3\) andM\(_4\). The flux\(\phi _2\)(t) of the memristor W\(_2\) is
Chaotic system
According to the Kirchhoff’s circuit laws, current-voltage relation of capacitors and memristor model, we get the they mathematical model is
where, s = R\(_3\)/R\(_2\).
For the Eq. (5), introducing the new variables and scaling the circuit parameters as
According to Eq. (6), the Eq. (5) becomes to
Based on Eq. (7), the fractional-order memristive hyperchaotic circuit system is denoted by
where, q is order of the equation.
According to the CADM43 algorithm, the linear and nonlinear terms of the fractional-order system are obtained as follows
The before five Adomian polynomials for the nonlinear parts -cm\(_1\) w \(_2\), -sgm\(_2\), -u\(_2\) and -(s+1)gm\(_2\) u\(_2\) are
If the initial conditions are set as x0, y0, z0, w0, u0, then the first term is
Let
We can get the coefficients of other term as follows
The CADM solution of the fractional-order memristive hyperchaotic circuit system is
where j = 1, 2, 3, 4, 5.
Deploying step size h = 0.01, c = 20, e = 150/7, g = 15, n = 0.15, p = 3, s = 0.05, m\(_1\) = m\(_2\) = 0.1, q = 0.97, the starting value are [x y z w u] = [0.1 0 0 0 0] for the Eq. (8), the phase diagrams with different planes are shown in Figure 2. The attractor trajectories of the fractional-order hyperchaotic system are distributed over a wide area. The bifurcation diagrams (BDs) andu Lyapunov exponent spectrums (LES) are presented in Figure 3 so that we can study the sensitivity of the system with the varying parameter. We severally fix q \(\in \) (0.5, 1), n \(\in \) (0.13, 0.2), p \(\in \) (2, 25) and other parameters are set as above. The fifth Lyapunov exponent is not shown in Fig. 3d–f, because it is much less than 0. From Fig. 3d, when q \(\in \) (0.5, 0.61), there is no Lyapunov exponent greater than 0. With the increase of q, the Lyapunov exponent greater than 0 appears, and the system appears chaotic state. In between there are alternating periodic states and chaotic states appearing. When n \(\in \) (0.13, 0.2) and p \(\in \) (2, 25), the changes of Lyapunov exponent spectrum and bifurcation diagram are also consistent. It can be known that the dynamical characteristics of the fractional-order chaotic system is variegated so that the proposed chaotic system is suitable for cryptosystem.
Equilibrium stability
Qualitative analysis is an effective method to analyze chaos, and the calculation and analysis of the equilibrium point of chaotic system is an important part of the qualitative analysis of chaos mechanism. Continuous fractional-order system is used, so it is essential to find the equilibrium point of the corresponding integer order system to analyze its stability, and then deduce from the integer order to the fractional order. The solution of the differential equation gives the equilibrium point O(x\(^0_{(e)}\), y\(^0_{(e)}\), z\(^0_{(e)}\), w\(^0_{(e)}\), u\(^0_{(e)}\)) = [0, 0, 0, \(\alpha \), \(\beta \)], and \(\alpha \) and \(\beta \) on behalf of arbitrary value. For the sake of analysis, if \(\alpha \) = 1 and \(\beta \) = 1, then the equilibrium point O\(_1\)(x\(^0_{(e)}\), y\(^0_{(e)}\), z\(^0_{(e)}\), w\(^0_{(e)}\), u\(^0_{(e)}\)) = [0, 0, 0, 1, 1]. Other system parameters are set in accordance with "Chaotic system" section, and the Jacobian matrix J and its corresponding characteristic equation and eigenvalue can be obtained as follows:
therefore, this equilibrium point is the saddle coke equilibrium point of index 1. Homoclinic and heteroclinic orbits can be formed between saddle points or saddle focal points, which is the key to chaos.
According to the fractional order stability theorem, the system is stable when the system order q satisfies Eq. (23), and it is unstable when the system order q satisfies Eq. (24). Because of Eq. (25), when q \(\in \) (0.8764, 1), the system is not stable.
Implementation of DSP technology
The hardware realization of chaos system can show the possibility of applying chaos from theory to practice. Therefore, DSP experimental platform is built. Through SPI connected to the D/A converter, the final output sequence displayed by the oscilloscope. Hardware connection diagram, program flow diagram and experimental platform construction diagram are shown in the Figs. 4, 5 and 6. Parameter configuration is shown in Table 1. The chaotic phase diagram collected in the oscilloscope is shown in Fig. 7. The output of the oscilloscope is visually consistent with the Fig. 2. This shows that the fractional-order system used can be successfully built on the DSP experimental platform.
The complete encryption scheme
The images combine encryption algorithm based on the principle of color image channels. This is the main discussion point of this section. The process of the proposed encryption scheme is shown in Fig. 8. Firstly, three pictures need to be pre-processed. And then, the pictures are merged and encrypted. Finally, the cipher image is acquired by the image is rotated 180 degrees. The detailed process is described in the following.
Image fusion
In the step of image fusion, the encrypted gray image can be processed into a color image. The processed image is already visually meaningless.
Step 1: Control parameters and initial values of fractional-order hyperchaotic system are immobilized. The iteration time can be ascertained according to the need.
Step 2: The chaotic sequences X, Y, Z,W, U can be got from the fractional-order hyperchaotic system based on the Eq (8). The five chaotic sequences are pseudo-random. Simultaneous quantitative operations are performed.
Step 3: Read in three pictures and deal them with bitwise exclusive-OR operation. The bitwise exclusive-OR method is:
Step 4: Merge three images into one colorful image according to the principles of R, G and B.
Step 5: Finally, the resulting output image I3 is used as the input image for the scrambling operation.
Scrambling algorithm
Arnold transform is a frequently-used method to scramble the location of the pixels. The process of Arnold transformation is depicted as the following.
Step 1: It is the same as step one and step two of the scrambling algorithm in "Image fusion" section.
Step 2: Two sequences a\(_1\) and b\(_1\) are acquired from quantized random sequences. From this, index sequence q is generated by addition and modulus through the use of a\(_1\) and b\(_1\).
M and H are length and width of the original images and (b\(_1\)+a\(_1\).(1:MH))\(\%\)(MH)) means that chaotic sequence a\(_1\) is multiplied by the corresponding increasing sequence 1 to MH,then add it to b\(_1\), and finally take the remainder for MH.
Step 3: Every pixel of each of the three images went through. After that, using index sequence can get a rough-and-tumble image by scrambling severally.
Step 4: Three vectors of three images pixels can be got and shaped into matrixes.
Diffusion algorithm
The operation that the pixels position of an image is unchanged and the pixels values are changed is called diffusion. Idiographic diffusion algorithm processes are as follows.
Step 1: It is the same as step one and step two of the scrambling algorithm in "Image fusion" section.
Step 2: The scrambled image is reused as the source image. The pixel which is located (1, 1) is disposed of.
where A1\(\oplus \)X is the operation of bitwise exclusive-OR between A1 and X. A1 on behalf of the first scrambled image, C1 represents the image which has been diffused. In addition, A2, A3, C2, C3 are corresponding with the second image and third image severally.
Step 3: The first row of per image is diffused by
where j is the number of columns from 2 to end.
Step 4: The first column of per image is diffused by
where i is the number of rows from 2 to end.
Step 5: For the rest of the pixels, operate on them in a row by
three images which are diffused can be obtained.
Step 6: The image which is diffused is rotated 180 degrees.
Decryption scheme
The algorithm for decryption is the reverse operation of the encryption algorithm, the corresponding flowchart is shown in Figure 9. The decryption result is that we can get three undamaged pictures. The detailed algorithm comprises inverse diffusion, inverse Arnold transform and picture segmentation. Some detailed steps are described as follows.
Step 1: As described in step one to two of scrambling algorithm "Image fusion", there are five quantized sequences.
Step 2: The encrypted image is separated into three gray images. Rotate three images 180 degrees, respectively.
Step 3: According to the following Eq. (32)
where C and D represent cipher image and inverse diffused image.
Step 4: The first row of the three figures is treated with inverse diffusion.
Step 5: The first column of three pictures is handled by inverse diffusion.
Step 6: For the rest of the pixels, operate on them in a row by
Step 7: Three sequences a\(_1\), b\(_1\) and q are acquired the same as "Image fusion" section. Then, the inverse Arnold transform is carried out by
three vectors of three images pixels are obtained and shaped into matrixes which include Q\(_1\), Q\(_2\), Q\(_3\).
Step 8: The inverse operation of step two in "Decryption scheme" section follows in
at this moment, the decrypted images including Q\(_1\), Q\(_2\) and Q\(_3\) are acquired.
Performance analysis
Simulations results
To verify the effectiveness of the presented encryption algorithm, the designed image encryption scheme is tested. Deploying step size h = 0.01, c = 20, e = 150/7, g = 15, n = 0.15, p = 3, s = 0.05, m\(_1\) = m\(_2\) = 0.1, q = 0.97, starting value is [x y z w u] = [0.1 0 0 0 0]. Original image Candy, House and Texture in size 256–256 are encrypted and decrypted simultaneously. The simulation results of proposed image encryption and decryption algorithm are shown in Fig. 10. Where original images (OI) are Fig. 10a–c, cipher image (CI) is displayed in Fig. 10d, the corresponding decryption images (DI) are Fig. 10e–g. As we can see from Fig. 10, the cipher image is visually completely different from plaintext images. The cipher image is almost noisy and is in color. Therefore, the proposed algorithm can encrypt and decrypt images efficiently.
Key space
The key space of an encryption algorithm should be large enough to resist brute force attacks. This algorithm has fourteen control parameters. The system parameters c and e change 10\(^{-14}\), g and p change 10\(^{-15}\), n and n change 10\(^{-16}\), m\(_1\), m\(_2\) and q change 10\(^{-17}\), the system initial values change 10\(^{-17}\). So, the key space of the proposed scheme is more than 2\(^{750}\), it is much bigger than 2\(^{100}\), which is regarded as the minimum value of key space. Data from other literature are given in Table 2 for reference53,54,55,56,57. So, the proposed can stand up to brute force attack.
Key sensitivity
The image cryptosystem has strong sensitivity if the two cipher images have conspicuous difference. On the contrary, the image cryptosystem is insensitive. A well cryptosystem should have high key sensitivity.
To analyze key sensitivity, the key sensitivity test is done. In the simulation, plain images are encrypted by the slightly altered keys and decrypted by the correct keys. The decrypted images are shown in Fig. 11. Because of the difference in parameter values, sensitivity scales are also different. Via testing one by one, the sensitivity of every parameter can be obtained. From Fig. 11 and the sensitivity of every parameter, the proposed algorithm has highly key sensitivity.
Decrypted results about key sensitivity test, (a) Candy, c = 20+1\(^{-14}\), (b) House, c = 20+10\(^{-14}\), (c) Texture, c = 20+10\(^{-14}\), (d) Candy, g = 15+10\(^{-15}\), (e)House, g = 15+10\(^{-15}\), (f) Texture, g = 15+10\(^{-15}\), (g) Candy, q = 0.97+10\(^{-16}\), (h) House, q = 0.97+10\(^{-16}\), (i) Texture, q = 0.97+10\(^{-16}\), (j) Candy, m\(_1\) = 0.1+10\(^{-17}\), (k) House, m\(_1\) = 0.1+10\(^{-17}\), (l) Texture, m\(_1\) = 0.1+10\(^{-17}\).
Histogram
Histogram is a statistic of gray level distribution in gray image. This index can reflect the relationship between the gray level and the frequency. Before encryption, the histogram of the original image is variational. In contrast, the histogram of cipher image is uniform distribution. From Fig. 12, the difference of histogram between original images and cipher images is obvious. The cardinality test can be used to quantitatively analyze the ability of the encryption scheme to resist statistical attacks, and for the cardinality test results are shown in Table 3. The proposed encryption algorithms pass the cardinality test when the significance levels are 0.01, 0.05, and 0.1, respectively. This also shows that the cipher image obtained by the encryption scheme are approximately uniformly distributed44,58.
Correlation of adjacent pixels
Usually, plain images have a strong correlation between adjacent pixels. A good encryption algorithm should generate cipher images with low correlation. In this way, the encryption scheme can hide the original image information. The correlation of adjacent pixels is defined by:
where E(x) and D(x) are the expectation and variance of the variable x, y, r\(_x,y\) is the correlation coefficient between adjacent pixels x and y.
For testing the correlation of adjacent pixels, we select 1000 pairs adjacent pixels randomly from original images and their corresponding cipher images to analyze. The correlation and correlation coefficients calculated by using the Eq. (38) are shown in Figs. 13 and 14 and Table 4. Results from other literature are also listed in Table 459,60,61. From Figs. 13 and 14, the adjacent values of plain image pixels all lie near a straight line with slope 1, there is a high correlation between two adjacent pixels. The pixel values of cipher images are carpeted with the whole region, that is to say a low correlation between adjacent pixels. The results in Table 4 also indicate that the correlation coefficients between the adjacent pixels of the original images in horizontal, vertical and diagonal (H, V and D) directions are large. The correlation coefficients of the encrypted image in corresponding orientations are decreased significantly. The encryption algorithm proposed can effectively against statistical attacks.
Information entropy
Information entropy can be used to describe the uncertainty of picture information and to measure its randomness. For an image, the more homogeneous the gray values distribute, the bigger the information entropy is. The picture information has a strong randomness when the information entropy is close to 8. Information entropy is computed by:
where P(x\(_i\)) is the probability of gray value x\(_i\).
Information entropies of original images and cipher images are listed in Table 5. The information entropies of cipher images are more than 7.997 and close to 8. From Table 5, the information entropy of our scheme and others in Refs.33,41,60,62 are given, a conclusion that the proposed algorithm can generate cipher images with strong randomness can be drawn.
Differential attack
The performance of anti-differential attack depends on the sensitivity to plaintext and is usually measured by the number of pixels change rate (NPCR) and the unified average changing intensity (UACI). NPCR and UACI are calculated by:
where P\(_1\) on behalf of cipher image and P\(_2\) is the cipher image which plain image pixel value has changed.
Due to the arbitrariness of position, the theoretical values of NPCR and UACI are 99.6094% and 33.4635% respectively. The NPCR and UACI values in the simulation test should be close to expectation. Via simulation test, the results of the proposed algorithm are presented as Table 6. From the Table 6, the results are closed to theoretical expectations and it will get an almost completely different image if the gray value of the image is changed slightly. Moreover, we list the average values of NPCR and UACI in other literature which is shown in Table 710,17,27,63. Results indicate that our algorithm can resist differential attack effectively.
Robustness
When transmitted over a channel, the cipher image will be influenced by a variety of interference and attacks. A good encryption algorithm should make images have robustness for external interference. Noise attack and cropping attack testing experiments were carried out to test the robustness of the encryption algorithm.
Noise attack
In the process of data transmission, cipher image will be contaminated by noise. For testing the resistance performance of encryption algorithm to noise, Salt and Pepper noise (SPN), Gaussian noise (GN) are added to the cipher image and the decrypted results are shown in Fig. 15. It is observed that the decrypted images still have noise, but the main information can be recovered. So, a certain level of noise attack can be tolerated by the encryption algorithm.
Cropping attack
Cipher image may be destroyed while it is in the process of transmission and results in data loss. The cropping attack test is carried out to illustrate the performance of the proposed encryption algorithm to resist cropping attack. The simulation results are shown in Fig. 16, while encrypted image lose 6.25% data, decrypted images which include Candy, House and Texture are Figure 16a. While encrypted image 12.5% data are cropped, decrypted images are shown in Fig. 16b. While encrypted image 25% data are removed, the results of decryption are shown in Fig. 16c. We can see that though the encrypted image loses 6.25%, 12.5% or 25% data, the main information in the decrypted images can still be identified. Simulation results demonstrate that the proposed algorithm has a certain ability to resist cropping attack.
Time analysis
Time complexity is an important aspect to measure the efficiency of the encryption algorithm,for three images ‘Candy’, ‘House’ and ‘Texture’, the running time for encryption and decryption is shown in Table 8 and compared with other encryption schemes as shown in Table 9. From the Table 9, it can be seen that the encryption scheme has a better performance in terms of running rate47,64,65,66,67.
Conclusion
In this paper, a multiple image encryption scheme based on fractional-order hyperchaotic system is presented. The phase diagram, bifurcation diagram, Lyapunov exponent spectrum and equilibrium point are analyzed in detail. The analysis results show that the fractional-order hyperchaotic system has complex dynamical characteristics and it is suitable for image security encryption. The fractional-order hyperchaotic system is implemented on the DSP platform and the results are the same as simulation results. It provides the possibility of realizing secure communication with fractional-order hyperchaotic systems. By using the proposed algorithm, multiple images are encrypted twice, it not only improves the encryption efficiency, but also improves the security of image transmission. The key space, key sensitivity, histogram, correlation, information entropy and robustness are analyzed, the results indicate that it can withstand brute attack, statistical attack, a certain degree of noise pollution and cropping attack effectively. It shows that the encryption algorithm has a great encryption effect. Hence, the proposed image encryption scheme has research significance and application value.
Data availability
The test images used in this paper are from the SIPI image database and are used for scientific research only, not for other purposes, and without copyright disputes.
References
Hua, Z., Zhou, Y. & Huang, H. Cosine-transform-based chaotic system for image encryption. Information Sciences 480, 403–419. https://doi.org/10.1016/j.ins.2018.12.048 (2019).
Chai, X., Fu, X., Gan, Z., Lu, Y. & Chen, Y. A color image cryptosystem based on dynamic dna encryption and chaos. Signal Processing 155, 44–62. https://doi.org/10.1016/j.sigpro.2018.09.029 (2019).
Chai, X. et al. Combining improved genetic algorithm and matrix semi-tensor product (stp) in color image encryption. Signal Processing 183, 108041. https://doi.org/10.1016/j.sigpro.2021.108041 (2021).
Chai, X. et al. Color image compression and encryption scheme based on compressive sensing and double random encryption strategy. Signal Processing 176, 107684. https://doi.org/10.1016/j.sigpro.2020.107684 (2020).
Fridrich, J. Image encryption based on chaotic maps. In 1997 IEEE International Conference on Systems, Man, and Cybernetics. Computational Cybernetics and Simulation, https://doi.org/10.1109/ICSMC.1997.638097.
Brindha, M. & Gounden, N. A. A chaos based image encryption and lossless compression algorithm using hash table and chinese remainder theorem. Applied Soft Computing 40, 379–390. https://doi.org/10.1016/j.asoc.2015.09.055 (2016).
Wang, X. Y. et al. A novel color image encryption scheme using dna permutation based on the lorenz system. Multimedia Tools and Applications 77, 6243–6265. https://doi.org/10.1007/s11042-017-4534-z (2018).
Li, X., Mou, J., Xiong, L., Wang, Z. & Xu, J. Fractional-order double-ring erbium-doped fiber laser chaotic system and its application on image encryption. Optics & Laser Technology 140, 107074. https://doi.org/10.1016/j.optlastec.2021.107074 (2021).
Hu, T., Liu, Y., Gong, L. H., Guo, S. F. & Yuan, H. M. Chaotic image cryptosystem using dna deletion and dna insertion. Signal Processing 134, 234–243. https://doi.org/10.1016/j.sigpro.2016.12.008 (2017).
Bashir, Z., Rashid, T. & Zafar, S. Hyperchaotic dynamical system based image encryption scheme with time-varying delays. Pacific Science Review A Natural Science & Engineering 18, 254–260. https://doi.org/10.1016/j.psra.2016.11.003 (2016).
Masood, F., Ahmad, J., Shah, S. A., Sajjad, S. & Hussain, I. A novel hybrid secure image encryption based on julia set of fractals and 3d lorenz chaotic map. Entropy 22, 274. https://doi.org/10.3390/e22030274 (2020).
Niyat, A. Y. & Moattar, M. H. Color image encryption based on hybrid chaotic system and dna sequences. Multimedia Tools and Applications 79, 1497–1518. https://doi.org/10.1007/s11042-019-08247-z (2020).
Wu, X., Wang, K., Wang, X., Kan, H. & Kurths, J. Color image dna encryption using nca map-based cml and one-time keys. Signal Processing 148, 272–287. https://doi.org/10.1016/j.sigpro.2018.02.028 (2018).
Niu, Y., Sun, X., Zhang, C. & Liu, H. Anticontrol of a fractional-order chaotic system and its application in color image encryption. Mathematical Problems in Engineering 1–12, 2020. https://doi.org/10.1155/2020/6795964 (2020).
Zhang, L. Y. et al. On the security of a class of diffusion mechanisms for image encryption. IEEE Transactions on Cybernetics PP, 1–13, https://doi.org/10.1109/TCYB.2017.2682561 (2015).
Weng, S., Shi, Y. Q., Hong, W. & Yao, Y. Dynamic improved pixel value ordering reversible data hiding. Information Sciences 489, 136–154. https://doi.org/10.1016/j.ins.2019.03.032 (2019).
Abbasi, A. A., Mazinani, M. & Hosseini, R. Chaotic evolutionary-based image encryption using rna codons and amino acid truth table. Optics & Laser Technology 132, 106465. https://doi.org/10.1016/j.optlastec.2020.106465 (2020).
Bao, B. et al. Two-memristor-based chua’s hyperchaotic circuit with plane equilibrium and its extreme multistability. Nonlinear Dynamics 89, 1157–1171. https://doi.org/10.1007/s11071-017-3507-0 (2017).
Zhang, W., Yu, H., Zhao, Y. L. & Zhu, Z. L. Image encryption based on three-dimensional bit matrix permutation. Signal Processing 118, 36–50. https://doi.org/10.1016/j.sigpro.2015.06.008 (2016).
Annaby, M. H., Rushdi, M. A. & Nehary, E. A. Image encryption via discrete fractional fourier-type transforms generated by random matrices. Signal Processing Image Communication 49, 25–46. https://doi.org/10.1016/j.image.2016.09.006 (2016).
Lia, C., Lina, D., LuB, J. & Feng, H. Cryptanalyzing an image encryption algorithm based on autoblocking and electrocardiography. IEEE Multimedia 25, 46–56. https://doi.org/10.1109/MMUL.2018.2873472 (2019).
Zhang, X., Zhao, Z. & Wang, J. Chaotic image encryption based on circular substitution box and key stream buffer. SIGNAL PROCESSING-IMAGE COMMUNICATION 29, 902–913. https://doi.org/10.1016/j.image.2014.06.012 (2014).
Ba Nsal, R., Gupta, S. & Sharma, G. An innovative image encryption scheme based on chaotic map and vigenre scheme. Multimedia Tools & Applications 76, 1–34. https://doi.org/10.1007/s11042-016-3926-9 (2016).
Hu, T., Ye, L., Gong, L. H. & Ouyang, C. J. An image encryption scheme combining chaos with cycle operation for dna sequences. Nonlinear Dynamics 87, 1–16. https://doi.org/10.1007/s11071-016-3024-6 (2016).
Manjit, K. & Vijay, K. Adaptive differential evolution based lorenz chaotic system for image encryption. ARABIAN JOURNAL FOR SCIENCE AND ENGINEERING 1–18, https://doi.org/10.1007/s13369-018-3355-3 (2018).
Sheela, et al. Image encryption based on modified henon map using hybrid chaotic shift transform. Multimedia tools and applications 77, 25223–25251. https://doi.org/10.1007/s11042-018-5782-2 (2018).
Zhang, Y. Q. & Wang, X. Y. A new image encryption algorithm based on non-adjacent coupled map lattices. Applied Soft Computing 26, 10–20. https://doi.org/10.1016/j.asoc.2014.09.039 (2015).
Chai, X. et al. An efficient approach for encrypting double color images into a visually meaningful cipher image using 2d compressive sensing. Information Sciences 556, 305–340. https://doi.org/10.1016/j.ins.2020.10.007 (2021).
He, S., Sun, K., Mei, X., Yan, B. & Xu, S. Numerical analysis of a fractional-order chaotic system based on conformable fractional-order derivative. European Physical Journal Plus 132, 36. https://doi.org/10.1140/epjp/i2017-11306-3 (2017).
Ma, C., Mou, J., Li, P. & Liu, T. Dynamic analysis of a new two-dimensional map in three forms: integer-order, fractional-order and improper fractional-order. The European Physical Journal Special Topics 1–13, https://doi.org/10.1140/epjs/s11734-021-00133-w (2021).
He, S., Sun, K. & Wang, H. Dynamics and synchronization of conformable fractional-order hyperchaotic systems using the homotopy analysis method. Communications in Nonlinear Science and Numerical Simulation 73, 146–164. https://doi.org/10.1016/j.cnsns.2019.02.007 (2019).
Liu, T., Yan, H., Banerjee, S. & Mou, J. A fractional-order chaotic system with hidden attractor and self-excited attractor and its dsp implementation. Chaos, Solitons & Fractals 145, 110791. https://doi.org/10.1016/j.chaos.2021.110791 (2021).
Patro, K. & Acharya, B. A novel multi-dimensional multiple image encryption technique. Multimedia Tools and Applications 79, https://doi.org/10.1007/s11042-019-08470-8 (2020).
Enayatifar, R., Guimaraes, F. G. & Siarry, P. Index-based permutation-diffusion in multiple-image encryption using dna sequence. Optics and Lasers in Engineering 115, 131–140. https://doi.org/10.1016/j.optlaseng.2018.11.017 (2019).
Zhang, X. & Wang, X. Multiple-image encryption algorithm based on dna encoding and chaotic system. Multimedia Tools and Applications 78, 7841–7869. https://doi.org/10.1007/s11042-018-6496-1 (2019).
Karawia, A. A. Encryption algorithm of multiple-image using mixed image elements and two dimensional chaotic economic map. Entropy 20, 801. https://doi.org/10.3390/e20100801 (2018).
Zhang, X. & Wang, X. Multiple-image encryption algorithm based on mixed image element and permutation. Computers & Electrical Engineering 62, 6–16. https://doi.org/10.1016/j.compeleceng.2016.12.025 (2017).
Pan, S. M., Wen, R. H., Zhou, Z. H. & Zhou, N. R. Optical multi-image encryption scheme based on discrete cosine transform and nonlinear fractional mellin transform. Multimedia Tools & Applications 76, 2933–2953. https://doi.org/10.1007/s11042-015-3209-x (2017).
Zhou, N., Jiang, H., Gong, L. & Xie, X. Double-image compression and encryption algorithm based on co-sparse representation and random pixel exchanging. Optics & Lasers in Engineering 110, 72–79. https://doi.org/10.1016/j.optlaseng.2018.05.014 (2018).
Vaish, A. & Kumar, M. Color image encryption using msvd, dwt and arnold transform in fractional fourier domain. Optik - International Journal for Light and Electron Optics 145, https://doi.org/10.1016/j.ijleo.2017.07.041 (2017).
Hanif, M., Naqvi, R. A., Abbas, S., Khan, M. A. & Iqbal, N. A novel and efficient 3d multiple images encryption scheme based on chaotic systems and swapping operations. IEEE Access PP, 1–1, https://doi.org/10.1109/ACCESS.2020.3004536 (2020).
Sher, K. J. & Jawad, A. Chaos based efficient selective image encryption. Multidimensional Systems and Signal Processing 30, 943–961. https://doi.org/10.1007/s11045-018-0589-x (2019).
Ma, X. et al. A novel simple chaotic circuit based on memristor-memcapacitor. Nonlinear Dynamics 100, 2859–2876. https://doi.org/10.1007/s11071-020-05601-x (2020).
Huang, W., Jiang, D., An, Y., Liu, L. & Wang, X. A novel double-image encryption algorithm based on rossler hyperchaotic system and compressive sensing. IEEE Access PP, 41704–41716, https://doi.org/10.1109/ACCESS.2021.3065453 (2021).
Mzt, A. & Xw, B. A new fractional one dimensional chaotic map and its application in high-speed image encryption. Information Sciences 550, 13–26. https://doi.org/10.1016/j.ins.2020.10.048 (2020).
Xdc, A., Ying, W. A., Jw, A. & Qhw, B. Asymmetric color cryptosystem based on compressed sensing and equal modulus decomposition in discrete fractional random transform domain. Optics and Lasers in Engineering 121, 143–149. https://doi.org/10.1016/j.optlaseng.2019.04.004 (2019).
Chai, X., Zheng, X., Gan, Z. & Chen, Y. Exploiting plaintext-related mechanism for secure color image encryption. Neural Computing and Applications 32, 8065–8088. https://doi.org/10.1007/s00521-019-04312-8 (2019).
Iqbal, N., Abbas, S., Khan, A., Alyas, T. & Ahmad, A. An rgb image encryption scheme using chaotic systems, 15-puzzle problem and dna computing. IEEE Access PP, 1–1, https://doi.org/10.1109/ACCESS.2019.2956389 (2019).
Zhu, C. & Sun, K. Cryptanalyzing and improving a novel color image encryption algorithm using rt-enhanced chaotic tent maps. IEEE Access 1–1, https://doi.org/10.1109/ACCESS.2018.2817600 (2018).
Wu, X., Wang, K., Wang, X. & Kan, H. Lossless chaotic color image cryptosystem based on dna encryption and entropy. Nonlinear Dynamics 90, 855–875. https://doi.org/10.1007/s11071-017-3698-4 (2017).
Yang, F., Mou, J., Ma, C. & Cao, Y. Dynamic analysis of an improper fractional-order laser chaotic system and its image encryption application. Optics and Lasers in Engineering 129, https://doi.org/10.1016/j.optlaseng.2020.106031 (2020).
Liu, T., Banerjee, S., Yan, H. & Mou, J. Dynamical analysis of the improper fractional-order 2d-sclmm and its dsp implementation. The European Physical Journal Plus 136, 506. https://doi.org/10.1140/epjp/s13360-021-01503-y (2021).
Mohamed, ElKamchouchi & Moussa. A novel color image encryption algorithm based on hyperchaotic maps and mitochondrial dna sequences. Entropy 22, 158, https://doi.org/10.3390/e22020158 (2020).
Ouyang, X., Luo, Y., Liu, J., Cao, L. & Liu, Y. A color image encryption method based on memristive hyperchaotic system and dna encryption. International Journal of Modern Physics B 34, 2050014. https://doi.org/10.1142/S0217979220500149 (2020).
Xingyuan et al. A novel chaotic algorithm for image encryption utilizing one-time pad based on pixel level and dna level - sciencedirect. Optics and Lasers in Engineering 125, 105851–105851, https://doi.org/10.1016/j.optlaseng.2019.105851.
Chen, L. P., Yin, H., Yuan, L. G., Lopes, A. M. & Wu, R. A novel color image encryption algorithm based on a fractional-order discrete chaotic neural network and dna sequence operations. Frontiers of Information Technology & Electronic Engineering 21, 866–879. https://doi.org/10.1631/FITEE.1900709 (2020).
Zhou, M. & Wang, C. A novel image encryption scheme based on conservative hyperchaotic system and closed-loop diffusion between blocks. Signal Processing 171, 107484–107507. https://doi.org/10.1016/j.sigpro.2020.107484 (2020).
Liu, L., Jiang, D., Wang, X., Zhang, L. & Rong, X. A dynamic triple-image encryption scheme based on chaos, s-box and image compressing. IEEE Access 8, 210382–210399. https://doi.org/10.1109/ACCESS.2020.3039891 (2020).
Belazi, A., El-Latif, A. A. A. & Belghith, S. A novel image encryption scheme based on substitution-permutation network and chaos. Signal Processing 128, 155–170. https://doi.org/10.1016/j.optlaseng.2019.105851 (2016).
Farah, M., Farah, A. & Farah, T. An image encryption scheme based on a new hybrid chaotic map and optimized substitution box. Nonlinear Dynamics 99, 1–24. https://doi.org/10.1007/s11071-019-05413-8 (2020).
Chai, X., Zhang, J., Gan, Z. & Zhang, Y. Medical image encryption algorithm based on latin square and memristive chaotic system. Multimedia Tools and Applicationshttps://doi.org/10.1007/s11042-019-08168-x (2019).
Wang, X., Liu, L. & Zhang, Y. A novel chaotic block image encryption algorithm based on dynamic random growth technique. Optics and Lasers in Engineering 66, 10–18. https://doi.org/10.1016/j.optlaseng.2014.08.005 (2015).
Cao, C., Sun, K. & Liu, W. A novel bit-level image encryption algorithm based on 2d-licm hyperchaotic map. Signal Processing 143, 122–133. https://doi.org/10.1016/j.sigpro.2017.08.020 (2017).
Chai, X., Zhang, J., Gan, Z. & Zhang, Y. Medical image encryption algorithm based on latin square and memristive chaotic system. Multimedia Tools and Applications 78, 1–35. https://doi.org/10.1007/s11042-019-08168-x (2019).
Chai, X., Wu, H., Gan, Z., Zhang, Y. & Nixon, K. W. An efficient visually meaningful image compression and encryption scheme based on compressive sensing and dynamic lsb embedding. Optics and Lasers in Engineering 124, 105837–105855. https://doi.org/10.1016/j.optlaseng.2019.105837 (2020).
Liu, L., Jiang, D., Wang, X., Rong, X. & Zhang, R. 2d logistic-adjusted-chebyshev map for visual color image encryption. Journal of Information Security and Applications 60, 102854. https://doi.org/10.1016/j.jisa.2021.102854 (2021).
Jiang, D., Liu, L., Wang, X. & Rong, X. Image encryption algorithm for crowd data based on a new hyperchaotic system and bernstein polynomial. IET Image Processing 1–20, https://doi.org/10.1049/ipr2.12237 (2021).
Acknowledgements
This work was supported by Provincial Natural Science Foundation of Liaoning (Grant No. 2020-MS-274); National Natural Science Foundation of China (Grant No. 62061014); Basic Scientific Research Projects of Colleges and Universities of Liaoning Province (Grant No. J202148).
Author information
Authors and Affiliations
Contributions
X.G. designed and carried out experiments, data analyzed and manuscript wrote. J.Y., B.S., H.Y. and J.M. made the theoretical guidance for this paper.
Corresponding authors
Ethics declarations
Competing interests
The authors declare no competing interests.
Additional information
Publisher's note
Springer Nature remains neutral with regard to jurisdictional claims in published maps and institutional affiliations.
Rights and permissions
Open Access This article is licensed under a Creative Commons Attribution 4.0 International License, which permits use, sharing, adaptation, distribution and reproduction in any medium or format, as long as you give appropriate credit to the original author(s) and the source, provide a link to the Creative Commons licence, and indicate if changes were made. The images or other third party material in this article are included in the article's Creative Commons licence, unless indicated otherwise in a credit line to the material. If material is not included in the article's Creative Commons licence and your intended use is not permitted by statutory regulation or exceeds the permitted use, you will need to obtain permission directly from the copyright holder. To view a copy of this licence, visit http://creativecommons.org/licenses/by/4.0/.
About this article
Cite this article
Gao, X., Yu, J., Banerjee, S. et al. A new image encryption scheme based on fractional-order hyperchaotic system and multiple image fusion. Sci Rep 11, 15737 (2021). https://doi.org/10.1038/s41598-021-94748-7
Received:
Accepted:
Published:
Version of record:
DOI: https://doi.org/10.1038/s41598-021-94748-7
This article is cited by
-
The synchronisation control of fractional 4-D quantum game chaotic map with its application in image encryption
Applied Intelligence (2025)
-
New 2D inserting-log-logistic-sine chaotic map with applications in highly robust image encryption algorithm
Nonlinear Dynamics (2025)
-
A new four-tier technique for efficient multiple images encryption
Multimedia Tools and Applications (2024)
-
Image encryption based on a fractional-order hyperchaotic system and fast row-column-level joint permutation and diffusion
Nonlinear Dynamics (2024)
-
Parallel multi-image encryption based on cross-plane DNA manipulation and a novel 2D chaotic system
The Visual Computer (2024)


















