Abstract
Candida albicans, a commensal and opportunistic pathogen, undergoes apoptosis in response to various stimuli, including hydrogen peroxide, acetic acid, and antifungal agents. Apoptotic processes are highly conserved among mammals, plants, and fungi, but little is known about the apoptosis-regulating factors in C. albicans. In this study, C. albicans homologs of the putative apoptosis factors were identified by database screening followed by overexpression analysis. CaNma111, a homolog of the pro-apoptotic mammalian HtrA2/Omi, and CaYbh3, a homolog of BH3-only protein, yielded increased apoptotic phenotypes upon overexpression. We showed that CaNma111 and CaYbh3 functions as pro-apoptotic regulators by examining intracellular ROS accumulation, DNA end breaks (TUNEL assay), and cell survival in Canma111/Canma111 and Caybh3/Caybh3 deletion strains. We found that the protein level of CaBir1, an inhibitor-of-apoptosis (IAP) protein, was down-regulated by CaNma111. Interestingly, the Canma111/Canma111 and Caybh3/Caybh3 deletion strains showed hyperfilamentation phenotypes and increased virulence in a mouse infection model. Together, our results suggest that CaNma111 and CaYbh3 play key regulatory roles in the apoptosis and virulence of C. albicans.
Similar content being viewed by others
Introduction
Apoptosis is a form of programmed cell death, that is highly conserved in mammals, plants, and fungi, including unicellular yeasts. The pathogenic yeast Candida albicans exhibits typical apoptotic markers when treated with various stimuli, including hydrogen peroxide (H2O2), acetic acid, and UV irradiation1,2,3. In addition, antifungal agents, such as amphotericin B and the quorum-sensing molecule, farnesol, can induce apoptosis4,5. The metacaspase CaMca1 is a caspase-related protease in C. albicans, that shows homology to the yeast Saccharomyces cerevisiae metacaspase, Yca16,7,8,9. Metacaspases are known to be involved in the stress-induced cell death of the yeasts, S. cerevisiae and C. albicans, the plant, Arabidopsis thaliana, the fungal species, Aspergillus nidulans, the protozoa, Leishmania major2,6,8,10. Metacaspases are distinguished from mammalian caspases by various biochemical features, including their proteolytic processing ability and/or Arg/Lys substrate specificity.
In mammals, the activation or regulation of caspases requires various pro- and anti-apoptotic proteins, including the Bcl-2 (B-cell lymphoma) family members (Bax, Bak, Bcl-2, and Bcl-xL) and the inhibitor-of-apoptosis proteins (IAPs)11,12,13. S. cerevisiae appears to lack homologs of the Bcl-2 proteins with the exception of the yeast BH3-only protein, Ybh313,14. A few other apoptotic regulators have been identified in S. cerevisiae, including the single IAP (inhibitor-of-apoptosis), Bir1, the pro-apoptotic protease, Omi/HtrA2 (Nma111) and an apoptosis-inducing factor (Aif1)14,15,16. In C. albicans, little is known about the regulation of apoptosis or metacaspase activation. Recently, a single IAP, CaBir1, was identified to inhibit apoptosis by lowering intracellular caspase-like activity in C. albicans 17,18,19. The Cabir1/Cabir1 deletion mutant showed increased apoptotic features, including ROS accumulation and nuclear segmentation.
To investigate the regulatory mechanisms underlying apoptotic processes in C. albicans, we searched for putative pro-apoptotic or anti-apoptotic regulators by employing an overexpression strategy. Among five candidates screened, CaNma111 and CaYbh3 exhibited pro-apoptotic activity and were further characterized by constructing the deletion mutant strains. We also showed hyperfilamentation phenotypes and increased virulence of the Canma111/Canma111 and Caybh3/Caybh3 deletion strains.
Results
Overexpression of putative apoptosis factors in C. albicans
To investigate putative apoptosis-regulating factors in C. albicans, we constructed overexpression strains of five genes: CaBIR1, CaNMA111, CaYBH3, CaDHH1 and CaPAT1 (Fig. 1). These genes were identified from the Candida Genome Database based on their amino acid sequence similarities with homologous proteins in S. cerevisiae and mammals. CaBir1, a single IAP in C. albicans, was shown to inhibit apoptosis by reducing caspase-like activity under an oxidative stress condition19. CaNma111 (nuclear mediator of apoptosis) is a homolog of the pro-apoptotic serine protease, HtrA2/Omi. In mammals and S. cerevisiae, HtrA2/Omi regulates apoptosis by binding and degrading cellular IAPs15,16. Ybh3 is the yeast homolog of the BH3-only protein, which contains a BCL-2 homology domain (BH3)13,14. We identified its homolog, CaYbh3, in C. albicans. Dhh1 and Pat1, which are known as the components of P-bodies (processing bodies, mRNA granules) in S. cerevisiae, function as mRNA-decapping activators20,21. CaDhh1, which was identified in a previous work, was shown to be localized to P-bodies in C. albicans22. CaPat1 was identified as C. albicans homolog in this study.
Schematic representation of putative apoptotic factors, CaBir1, CaNma111, CaYbh3, CaDhh1, and CaPat1 in C. albicans (A) The alignments of the respective protein sequences from C. albicans and S. cerevisiae are presented. The presence of putative conserved domains is indicated with shaded boxes. The number at the end of each protein represents the total amino acid length. Percentage indicates similarity of each C. albicans protein with its homolog in S. cerevisiae. (B) Model for putative apoptotic factors and pathways of C. albicans. C. albicans orthologs of apoptosis-regulating factors are indicated in yeast apoptotic pathway. Predicted pathway locations of CaBir1, CaNma111, CaYbh3, CaDhh1, and CaPat1 are presented with the dashed arrows. Roles of each protein are predicted from those of the corresponding orthologs in S. cerevisiae and mammals.
For ectopic overexpression, each target gene was cloned downstream of the ACT1 promoter in plasmid pPR671, and the constructed plasmid was chromosome-integrated into the wild-type C. albicans strain23.
Overexpression of CaNma111 or CaYbh3 yields increased apoptotic phenotypes
Apoptosis is characterized by several morphological and biochemical features including chromatin condensation, accumulation of reactive oxygen species (ROS), and increased caspase activity6,24. In each overexpression strain, we determined the intracellular amount of ROS by staining cells with the fluorescent dye, H2DCFDA (Fig. 2). Compared to wild-type BWP17 cells, overexpression strains OECaNMA111 and OECaYBH3 showed increased frequencies of H2DCFDA-positive cells before and after apoptosis-inducing H2O2 treatment. OECaBIR1 and OECaPAT1 showed decreased ROS accumulation compared to the wild-type. OECaDHH1 showed a ROS level higher than that of wild-type cells prior to H2O2 treatment but similar to that of wild-type cells after H2O2 treatment.
ROS accumulation was measured in cells overexpressing CaBir1, CaNma111, CaYbh3, CaDhh1, or CaPat1. The wild-type BWP17 and overexpression strains were grown to early log phase, incubated with 50 μg/ml H2DCFDA for 60 min, and then treated with 10 mM H2O2. ROS-stained cells were observed under an Olympus BX51 microscope with a 60 × objective. Graphs represent the quantification of ROS-stained cells (%) (n = 3 replicates, > 200 cells). Values are presented as the mean ± SD; * p < 0.05, ** p < 0.01, *** p < 0.005 (compared with the wild-type BWP17).
Next, we measured the caspase-like activity in the overexpression strains using the caspase substrate, D2R (Asp2Rhodamine 110). Cells were stained with D2R and the frequency of fluorescent D2R-positive cells was calculated (Fig. 3). In the wild-type strain, BWP17, few cells were fluorescent in H2O2-untreated cells, but numerous fluorescent cells were observed after 30 min of H2O2 stress. OECaNMA111 and OECaYBH3 showed increases in the frequency of fluorescent cells compared to the wild-type strain with or without oxidative stress. In contrast, OECaBIR1 and OECaPAT1 showed little fluorescence, regardless of H2O2 treatment. OECaDHH1 showed an increase in the number of fluorescent cells before H2O2 treatment, but only a slight increase after H2O2 treatment. These patterns of caspase-like activity in each overexpression strain were closely associated with the ROS accumulation level.
Caspase-like activities were measured in cells overexpressing CaBir1, CaNma111, CaYbh3, CaDhh1, or CaPat1. The wild-type and overexpression strains were grown to early log phase and treated with 10 mM H2O2 for 30 min. Cells (5 × 106) were washed with PBS and incubated for 20 min in the presence of D2R. The D2R-stained cells were observed under an Olympus BX51 microscope with a 60 × objective. Graphs represent the quantification of D2R -stained cells (%) (n = 3 replicates, > 200 cells). Values are mean ± SD. * p < 0.05, ** p < 0.01 (compared with the wild-type BWP17).
Deletion of CaNMA111 or CaYBH3 decreased apoptotic phenotypes
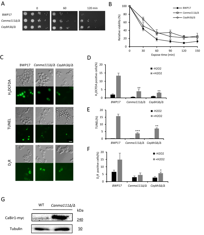
To further investigate the roles of CaNMA111 and CaYBH3 in apoptosis, we sequentially deleted the two copies of CaNMA111 or CaYBH3 to construct the Canma111/Canma111 and Caybh3/Caybh3 deletion strains, respectively. The wild-type and deletion mutant strains were compared for apoptotic hallmarks, including ROS accumulation, nuclear segmentation (TUNEL assay), and cell survival under oxidative stress (Fig. 4). Cell survival after H2O2 treatment was much higher in Canma111/Canma111 and Caybh3/Caybh3 mutant cells than wild-type cells (Fig. 4A, B). The amount of ROS, which was determined using the fluorescent dye, H2DCFDA, was lower in Canma111/Canma111 and Caybh3/Caybh3 cells than wild-type cells upon H2O2 treatment. The TUNEL assay, which measures DNA breaks, revealed that Canma111/Canma111 and Caybh3/Caybh3 mutant cells showed lower frequencies of TUNEL-positive nuclei than wild-type cells upon H2O2 treatment. The mutant strains showed decreased caspase-like activity compared to wild-type cells following treatment with H2O2 for 30 min (Fig. 4C, F). These results collectively suggest that CaNma111 and CaYbh3 are required for apoptotic cell death in C. albicans.
The apoptotic phenotypes of Canma111/Canma111 and Caybh3/Caybh3 mutant strains. (A) Survival of the wild-type, Canma111/Canma111, and Caybh3/Caybh3 strains was examined by spot assays. The cells were grown to early log phase and treated with 7.5 mM H2O2 for 2 h. Serial dilutions of cells were spotted onto YEPD plates, which were incubated at 30 °C and photographed after 2 days. (B) Relative viabilities of the wild-type, Canma111/Canma111, and Caybh3/Caybh3 strains were determined upon H2O2 treatment. Cells in early log phase were treated with 5 mM H2O2 for the indicated time. Culture samples were diluted and plated in duplicate. Viabilities were scored as a percentage of the number of colonies formed at time zero. (C) Fluorescence microscopy of ROS, TUNEL, or D2R staining of the wild-type, Canma111/Canma111, and Caybh3/Caybh3 strains following treatment with H2O2. Cells were observed under an Olympus BX51 microscope with a 60 × objective. Scale bar, 5 μm. (D) Graphs represent the quantification of ROS-stained cells (%) (n = 3 replicates, > 200 cells). Values are presented as the mean ± SD; ** p < 0.01. (E) Quantification of TUNEL-positive cells are graphed (n = 3 replicates, > 200 cells). TUNEL assays were carried out after cells were exposed to 7.5 mM H2O2 for 2.5 h. The percentages of values are presented as mean ± SD; ** p < 0.01, *** p < 0.005. (F) Graphs represent the quantification of D2R -stained cells (%) (n = 3 replicates, > 200 cells). Cells were treated with 10 mM H2O2 for 30 min. Values are mean ± SD. * p < 0.05. (G) Detection of the CaBir1-myc protein band in the Canma111/Canma111 mutant strain. The PR671-derived ACT1-CaBIR1-MYC construct was chromosomally integrated in the wild-type and Canma111/Canma111 mutant strains. Western blotting was conducted using anti-myc antibody. Tubulin was detected as a loading control.
CaNma111 downregulates the apoptosis inhibitor, CaBir1
The mammalian serine protease, Omi/HtrA2, promotes apoptosis by binding and degrading IAP family proteins25,26. Consistently, the yeast IAP, Bir1, was shown to be a substrate for Nma111 in S. cerevisiae15. We repeatedly observed a very faint protein band when we assessed chromosome-tagged CaBir1-GFP or CaBir1-myc in a wild-type background (data not shown). To ask whether CaNma111 is one of the proteases responsible for the degradation of CaBir1, we compared CaBir1-myc levels in wild-type and Canma111/Canma111 cells. Here, CaBir1-myc was expressed under the control of the ACT1 promoter of the pPR671 vector. We observed an increased level of CaBir1-myc in Canma111/Canma111 cells, compared to wild-type cells (Fig. 4G). This result suggests that CaNma111 downregulates CaBir1 in C. albicans.
Deletion of CaNMA111 or significantly increases filamentous growth and virulence
C. albicans is an opportunistic pathogen and switches rapidly among the budding yeast, pseudohyphal, and hyphal forms in response to environmental changes27,28. This morphogenetic switching is particularly associated with virulence. In addition, it has been suggested that the morphological state affects apoptotic cell death29.
We therefore examined whether the pro-apoptotic regulators, CaNma111 and CaYbh3, are involved in the filamentous growth or virulence of C. albicans. Colony morphologies of the wild-type, Canma111/Canma111, and Caybh3/Caybh3 strains were examined on hyphae-inducing solid medium. As shown in Fig. 5A, Canma111/Canma111 and Caybh3/Caybh3 mutant cells exhibited hyperfilamentation phenotypes on solid Spider medium, compared with wild-type cells. Interestingly, the mutant strains showed filamentous growth on YEPD complete medium (data not shown). The hyperfilamentation phenotypes of Canma111/Canma111 and Caybh3/Caybh3 mutant strains were also evident in liquid medium supplemented with 10% serum (Fig. 5B).
The hyphal phenotype and virulence of Canma111/Canma111 and Caybh3/Caybh3 mutant strains. (A) Colony morphologies of wild-type (BWP17 + pRC18), Canma111/Canma111, and Caybh3/Caybh3 cells grown on Spider medium at 37 °C for 5 days and photographed at 100 × magnification. (B) Cell morphologies of wild-type (BWP17 + pRC18), Canma111/Canma111, and Caybh3/Caybh3 cells grown in serum-containing medium at 37 °C and photographed at 600 × magnification. The percentage of cells with a germ-tube (1 h) or a filament (3 h) was analyzed for 100 cells each. (C) Survival and weight loss of BALB/c mice after inoculation with the wild-type (BWP17 + pRC18), Canma111/Canma111, and Caybh3/Caybh3 strains. Each strain (6 × 105 CFU) was injected into 10 mice, and host survival was monitored for 30 days. Survival curve represents the average of two independent infection experiments. Weight loss was monitored for 8 days and the curve represents the average of 10 mice.
The virulence of the Canma111/Canma111 and Caybh3/Caybh3 strains was tested in a tail vein-infection model with BALB/c mice. Two groups of mice (n = 10) were challenged with wild-type and mutant cells and survival was monitored for up to 30 days. Mice infected with Canma111/Canma111 or Caybh3/Caybh3 mutant strain showed more rapid weight loss and decreased survival than those infected with wild-type BWP17 (Fig. 5C). These results demonstrate that CaNMA111 and CaYBH3 play important roles in the virulence of C. albicans.
Discussion
We analyzed five candidate regulators for apoptosis in C. albicans and found that overexpression of CaNma111 or CaYbh3 yielded pro-apoptotic features, while that of CaBir1 or CaPat1 yielded anti-apoptotic feature. CaNma111 and CaYbh3 were further characterized by constructing the deletion mutant strains. Gene overexpression mimics gain-of-function mutations, and thus offers a useful approach for revealing pathways or pathway components in the diploid pathogen, C. albicans30,31,32. The overexpression phenotypes of the apoptosis inhibitor, CaBir1, were consistent with our recent report that the Cabir1/Cabir1 mutant strain showed increased apoptotic phenotypes, such as ROS accumulation and DNA fragmentation, under apoptosis-inducing conditions19. We analyzed CaDhh1 and CaPat1 because our previous work showed that CaEdc3, another component of P-bodies, is involved in apoptosis33. CaEdc3 contributes to the expression of CaMca1 expression and thereby functions as a pro-apoptotic factor. In our overexpression analysis, CaPat1 was suggested to be anti-apoptotic factor. We suggest that CaDhh1, CaEdc3, and CaPat1 could all participate in apoptosis, with each playing a distinct role. CaDhh1 and CaPat1 show protein interactions with each other but differ in their functional domains, intracellular locations, and mRNA targets20,34.
Here, we report our results from the deletion mutant analysis of CaNMA111 and CaYBH3. The decreased apoptotic phenotypes of Canma111/Canma111 and Caybh3/Caybh3 mutant cells suggest that CaNma111 and CaYbh3 function as pro-apoptotic regulators in C. albicans. HtrA2/Omi, which is a mammalian counterpart of CaNma111, has been identified as a direct IAP-binding protein16,26. It exerts pro-apoptotic character effects, possibly by disruption of the IAP-caspase interaction. Studies have shown that the serine protease, HtrA2/Omi, can degrade mammalian IAP and XIAP25,26. We repeatedly observed very faint protein band corresponding to CaBir1-GFP or CaBir1-myc in a wild-type background (data not shown). We speculated that the full-length CaBir1 protein could be a target of proteolytic degradation. Our observation that the CaBir1-myc protein level was increased in Canma111/Canma111 cells may support this notion. However, future work is needed to assess whether CaNma111 could be among the proteases responsible for CaBir1 degradation.
The hyperfilamentation phenotypes and increased virulence of the Canma111/Canma111 and Caybh3/Caybh3 mutant strains were particularly interesting, as these findings suggest that the pro-apoptotic regulators, CaNma111 and CaYbh3, exert repressive actions on filamentation and pathogenicity in C. albicans. It remains unknown whether the pro-apoptotic roles of CaNma111 and CaYbh3 overlap with their functions during morphogenesis. One possible explanation is that CaNma111, which is a serine protease responsible for degrading the apoptosis inhibitor, CaBir1, could be involved in the processing or breakdown of regulatory factors crucial for filamentous growth. Further studies will be needed to uncover the downstream targets of CaNma111 or CaYbh3 protease activity during morphogenesis. Regarding CaYbh3, we speculate that a putative BH3 domain within this C. albicans protein could be responsible for mitochondria-driven ROS accumulation and/or the release of apoptotic factors13. During hyphal morphogenesis, C. albicans produces a burst of ROS that is mainly located at the hyphal tip35,36. Further investigation is needed to examine whether the repressive function of CaYbh3 during filamentous growth could also be associated with changes in the ROS level.
It is noteworthy that the pro-apoptotic regulator, CaMca1 metacaspase, was shown to be required for filamentation and pathogenicity37. Cells harboring the apoptosis-defective deletion of CaMCA1 or the catalytic-site mutation CaMCA1c292, showed defects in filamentation and virulence. It has been suggested that S. cerevisiae metacaspases, which are responsible for apoptosis, are also involved in nonapoptotic characteristics and processes, such as longevity, the fitness of growing cells, and protein clearance38,39. We speculate that the downstream targets of CaNma111 protease and CaMca1 metacaspase could act to either promote or repress filamentous growth and other nonapoptotic processes.
Various regulatory elements involved in the yeast-to-hyphal transition has been identified in C. albicans27,40,41. The Ras-cAMP-PKA and the MAPK pathway operate to promote the yeast-to-hyphal transition and the transcription factors, such as Cph1 and Efg1, are targets of these pathway responses in C. albicans. Activation of Ras-signaling was shown to accelerate apoptotic responses under treatment with acetic acid or H2O242. However, little is known about the interrelationship between cell death and morphogenesis. The quorum-sensing molecule, farnesol, inhibits the yeast-to-hyphal switch, but this triggers apoptosis4,5. Going forward, additional work is needed to improve our understanding of the detailed regulatory points and components involved in the apoptotic responses and pathogenicity of C. albicans.
Materials and methods
Strains, plasmids, and culture conditions
The C. albicans strains and plasmids used in this study are listed in Table S1. Constructions of the Canma111/Canma111 and Caybh3/Caybh3 deletion strains were essentially as described previously22,40. We used plasmids pJI434 and pJI435 for CaNMA111 deletion, and plasmids pJI436 and pJI437 for CaYBH3 deletion. These plasmids carried the deletion cassettes, hph-URA3-hph and hisG-URA3-hisG, respectively. Each disruption was verified by PCR. Overexpression strains were constructed using the pPR671-derived plasmids, pJI426-pJI432. Each target gene was amplified using a primer set (Table S2), and the PCR fragment was digested with MluI/XmaI and ligated into the MluI and XmaI sites of pPR67122. Each pPR671-derived plasmid was linearized by StuI and transformed into the wild-type BWP17 strain. Chromosome integrations were verified by PCR and protein expressions were analyzed by Western blot.
C. albicans strains were cultured in YEPD (1% yeast extract, 2% peptone, 2% dextrose) or SC (synthetic complete; 0.67% yeast nitrogen base w/o amino acid, 2% glucose, all required amino acids) medium. The filamentation phenotype of C. albicans cells was tested in serum-containing medium (YEPD with 10% new born calf serum) and Spider medium (1% mannitol, 1% nutrient broth, 0.2% K2HPO4, pH7.2) as described previously43.
ROS accumulation assay
Early exponential cells were pre-incubated with 50 μg/ml of 2’,7’– dichlorofluorescin diacetate (H2DCFDA, Sigma-Aldrich, USA) for 1 h. Cells were treated with 10 mM H2O2 for 1 h or 2 h, washed with PBS, and observed under an Olympus BX51 microscope equipped with a 60 × objective.
Caspase assay
Caspase activity was analyzed using a CaspSCREEN™ flow cytometric apoptosis detection kit (BioVision, USA). Early exponential cells were incubated with 10 mM H2O2 for 30 min at 30 oC, and then washed with PBS, and suspended in D2R (aspartyl)2-rhodamine) reagent for 30 min. Cells were washed with PBS and observed under an Olympus BX51 microscope equipped with a 60 × objective.
Cell survival assay
Early exponential cells were treated with 5 mM H2O2 at 30 °C. Cells were collected every 30 min, diluted in PBS, and plated to YEPD plates. Colonies were counted after a 2-day incubation at 30 °C.
TUNEL assay
DNA strand breaks were demonstrated by TUNEL (TdT-mediated dUTP nick end labeling) assay using an In Situ Cell Death Detection kit (Roche Molecular Biochemicals, Germany), as described previously44. Yeast cells were fixed with 3.7% formaldehyde, digested with 12 μg/ml zymolyase 100 T (106 units/g; US Biological, USA) at 30 °C for 45 min, and applied to a poly-lysine-coated slide. Each slide was rinsed with PBS and incubated in permeabilization solution (0.1% Triton X-100, 0.1% sodium citrate) for 2 min on ice. The slides were incubated with a TUNEL reaction mixture containing terminal deoxynucleotidyl transferase and FITC-labeled dUTP, and mounted with a drop of VECTASHIELD antifading agent (Vector Laboratories Inc., USA). Observations were made with an Olympus BX51 microscope equipped with a 60 × objective.
Western blot analysis
Total protein preparation and Western blotting were performed as previously described22. Myc-tagged proteins were detected with anti-myc antibody (Roche, USA). HRP-conjugated anti-mouse IgG antibody (Santa Cruz Biotechnology, USA) was used as the secondary antibody. Tubulin protein was used as a loading control, and was detected with a monoclonal anti-α-tubulin antibody (Sigma-Aldrich, USA). Protein bands were visualized using an Enhanced Peroxidase Detection (EPD) Western reagent kit (Elpis-Biotech, KR).
Assessment of virulence in a murine infection model
Cells were grown overnight in SC-Ura medium and washed twice with sterile physiological saline. Seven-week-old female BALB/c mice were infected via lateral tail vein injection with 6 × 105 CFU (colony forming unit) in a 100-μl volume. Ten mice were inoculated per test strain, and host survival was monitored over 30 days. All animal experiments were approved by the Animal Experiment Ethics Committee of Chungnam National University (approval No. 202006A-CNU-120, July 2020) and performed in accordance with the guidelines of the Ethics Training Guidelines for Experiments on Animals of CNU Animal Research Center. This study additionally adheres to standards articulated in the ARRIVE guidelines.
References
Phillips, A. J., Sudbery, I. & Ramsdale, M. Apoptosis induced by environmental stresses and amphotericin B in Candida albicans. Proc. Natl. Acad. Sci. U S A 100, 14327–14332. https://doi.org/10.1073/pnas.2332326100 (2003).
Cao, Y. et al. Candida albicans cells lacking CaMCA1-encoded metacaspase show resistance to oxidative stress-induced death and change in energy metabolism. Fungal Genet. Biol. 46, 183–189. https://doi.org/10.1016/j.fgb.2008.11.001 (2009).
Lin, S. J. & Austriaco, N. Aging and cell death in the other yeasts, Schizosaccharomyces pombe and Candida albicans. FEMS Yeast Res. 14, 119–135. https://doi.org/10.1111/1567-1364.12113 (2014).
Shirtliff, M. E. et al. Farnesol-induced apoptosis in Candida albicans. Antimicrob. Agents Chemother. 53, 2392–2401. https://doi.org/10.1128/AAC.01551-08 (2009).
Leger, T., Garcia, C., Ounissi, M., Lelandais, G. & Camadro, J. M. The metacaspase (Mca1p) has a dual role in farnesol-induced apoptosis in Candida albicans. Mol. Cell. Proteomics 14, 93–108. https://doi.org/10.1074/mcp.M114.041210 (2015).
Madeo, F. et al. A caspase-related protease regulates apoptosis in yeast. Mol. Cell. 9, 911–917 (2002).
Vercammen, D., Declercq, W., Vandenabeele, P. & Van Breusegem, F. Are metacaspases caspases?. J. Cell. Biol. 179, 375–380. https://doi.org/10.1083/jcb.200705193 (2007).
Tsiatsiani, L. et al. Metacaspases. Cell Death Differ. 18, 1279–1288. https://doi.org/10.1038/cdd.2011.66 (2011).
Wong, A. H., Yan, C. & Shi, Y. Crystal structure of the yeast metacaspase Yca1. J. Biol. Chem. 287, 29251–29259. https://doi.org/10.1074/jbc.M112.381806 (2012).
He, R. et al. Metacaspase-8 modulates programmed cell death induced by ultraviolet light and H2O2 in Arabidopsis. J. Biol. Chem. 283, 774–783. https://doi.org/10.1074/jbc.M704185200 (2008).
Youle, R. J. & Strasser, A. The BCL-2 protein family: opposing activities that mediate cell death. Nat. Rev. Mol. Cell Biol. 9, 47–59. https://doi.org/10.1038/nrm2308 (2008).
Renault, T. T., Dejean, L. M. & Manon, S. A brewing understanding of the regulation of Bax function by Bcl-xL and Bcl-2. Mech. Ageing Dev. 161, 201–210. https://doi.org/10.1016/j.mad.2016.04.007 (2017).
Buttner, S. et al. A yeast BH3-only protein mediates the mitochondrial pathway of apoptosis. EMBO J. 30, 2779–2792. https://doi.org/10.1038/emboj.2011.197 (2011).
Polcic, P., Jaka, P. & Mentel, M. Yeast as a tool for studying proteins of the Bcl-2 family. Microb. Cell 2, 74–87. https://doi.org/10.15698/mic2015.03.193 (2015).
Walter, D., Wissing, S., Madeo, F. & Fahrenkrog, B. The inhibitor-of-apoptosis protein Bir1p protects against apoptosis in S. cerevisiae and is a substrate for the yeast homologue of Omi/HtrA2. J. Cell Sci. 119, 1843–1851. https://doi.org/10.1242/jcs.02902 (2006).
Fahrenkrog, B., Sauder, U. & Aebi, U. The S-cerevisiae HtrA-like protein Nma111p is a nuclear serine protease that mediates yeast apoptosis. J. Cell Sci. 117, 115–126. https://doi.org/10.1242/jcs.00848 (2004).
Uren, A. G. et al. Role for yeast inhibitor of apoptosis (IAP)-like proteins in cell division. Proc. Natl. Acad. Sci. USA 96, 10170–10175 (1999).
O’Riordan, M. X., Bauler, L. D., Scott, F. L. & Duckett, C. S. Inhibitor of apoptosis proteins in eukaryotic evolution and development: a model of thematic conservation. Dev. Cell 15, 497–508. https://doi.org/10.1016/j.devcel.2008.09.012 (2008).
Jeong, J. H., Kim, S. H. & Kim, J. CaBir1 functions as an inhibitor-of-apoptosis and affects caspase-like activitiy in Candida albicans. Fungal Genet. Biol. 154, 103600. https://doi.org/10.1016/j.fgb.2021.103600 (2021).
Pilkington, G. R. & Parker, R. Pat1 contains distinct functional domains that promote P-body assembly and activation of decapping. Mol. Cell Biol. 28, 1298–1312. https://doi.org/10.1128/MCB.00936-07 (2008).
Nissan, T., Rajyaguru, P., She, M., Song, H. & Parker, R. Decapping activators in Saccharomyces cerevisiae act by multiple mechanisms. Mol. Cell 39, 773–783. https://doi.org/10.1016/j.molcel.2010.08.025 (2010).
Jung, J. H. & Kim, J. Accumulation of P-bodies in Candida albicans under different stress and filamentous growth conditions. Fungal Genet. Biol. 48, 1116–1123. https://doi.org/10.1016/j.fgb.2011.10.003 (2011).
Cao, F. et al. The Flo8 transcription factor is essential for hyphal development and virulence in Candida albicans. Mol. Biol. Cell 17, 295–307. https://doi.org/10.1091/mbc.e05-06-0502 (2006).
Carmona-Gutierrez, D. et al. Apoptosis in yeast: triggers, pathways, subroutines. Cell Death Differ. 17, 763–773. https://doi.org/10.1038/cdd.2009.219 (2010).
Srinivasula, S. M. et al. Inhibitor of apoptosis proteins are substrates for the mitochondrial serine protease Omi/HtrA2. J. Biol. Chem. 278, 31469–31472. https://doi.org/10.1074/jbc.C300240200 (2003).
Hegde, R. et al. Identification of Omi/HtrA2 as a mitochondrial apoptotic serine protease that disrupts inhibitor of apoptosis protein-caspase interaction. J. Biol. Chem. 277, 432–438. https://doi.org/10.1074/jbc.M109721200 (2002).
Calderone, R. A. & Fonzi, W. A. Virulence factors of Candida albicans. Trends Microbiol. 9, 327–335. https://doi.org/10.1016/s0966-842x(01)02094-7 (2001).
Sudbery, P., Gow, N. & Berman, J. The distinct morphogenic states of Candida albicans. Trends Microbiol. 12, 317–324. https://doi.org/10.1016/j.tim.2004.05.008 (2004).
Laprade, D. J., Brown, M. S., McCarthy, M. L., Ritch, J. J. & Austriaco, N. Filamentation protects Candida albicans from amphotericin B-induced programmed cell death via a mechanism involving the yeast metacaspase, MCA1. Microb. Cell 3, 285–292. https://doi.org/10.15698/mic2016.07.512 (2016).
Cabral, V. et al. Targeted changes of the cell wall proteome influence Candida albicans ability to form single- and multi-strain biofilms. PLoS Pathog. 10, e1004542. https://doi.org/10.1371/journal.ppat.1004542 (2014).
Prelich, G. Gene overexpression: uses, mechanisms, and interpretation. Genetics 190, 841–854. https://doi.org/10.1534/genetics.111.136911 (2012).
Znaidi, S. et al. Systematic gene overexpression in Candida albicans identifies a regulator of early adaptation to the mammalian gut. Cell Microbiol. 20, e12890. https://doi.org/10.1111/cmi.12890 (2018).
Jung, J. H. & Kim, J. Roles of Edc3 in the oxidative stress response and CaMCA1-encoded metacaspase expression in Candida albicans. FEBS J. 281, 4841–4851. https://doi.org/10.1111/febs.13022 (2014).
Vindry, C., Weil, D. & Standart, N. Pat1 RNA-binding proteins: multitasking shuttling proteins. Wiley Interdiscip. Rev. RNA 10, e1557. https://doi.org/10.1002/wrna.1557 (2019).
Kowalewski, G. P. et al. Cdc42 regulates reactive oxygen species production in the pathogenic yeast Candida albicans. J. Biol. Chem. 297, 100917. https://doi.org/10.1016/j.jbc.2021.100917 (2021).
Rossi, D. C. P. et al. Candida albicans FRE8 encodes a member of the NADPH oxidase family that produces a burst of ROS during fungal morphogenesis. PLoS Pathog. 13, e1006763. https://doi.org/10.1371/journal.ppat.1006763 (2017).
Jeong, J. H., Lee, S. E. & Kim, J. Mutational analysis of metacaspase CaMca1 and decapping activator Edc3 in the pathogenicity of Candida albicans. Fungal Genet. Biol. 97, 18–23. https://doi.org/10.1016/j.fgb.2016.10.007 (2016).
Hill, S. M. & Nystrom, T. The dual role of a yeast metacaspase: what doesn’t kill you makes you stronger. BioEssays 37, 525–531. https://doi.org/10.1002/bies.201400208 (2015).
Lee, R. E., Brunette, S., Puente, L. G. & Megeney, L. A. Metacaspase Yca1 is required for clearance of insoluble protein aggregates. Proc. Natl. Acad. Sci. USA 107, 13348–13353. https://doi.org/10.1073/pnas.1006610107 (2010).
Feng, Q., Summers, E., Guo, B. & Fink, G. Ras signaling is required for serum-induced hyphal differentiation in Candida albicans. J. Bacteriol 181, 6339–6346 (1999).
Sudbery, P. E. Growth of Candida albicans hyphae. Nat. Rev. Microbiol. 9, 737–748. https://doi.org/10.1038/nrmicro2636 (2011).
Phillips, A. J., Crowe, J. D. & Ramsdale, M. Ras pathway signaling accelerates programmed cell death in the pathogenic fungus Candida albicans. Proc. Natl. Acad. Sci. USA 103, 726–731. https://doi.org/10.1073/pnas.0506405103 (2006).
Liu, H., Kohler, J. & Fink, G. R. Suppression of hyphal formation in Candida albicans by mutation of a STE12 homolog. Science 266, 1723–1726. https://doi.org/10.1126/science.7992058 (1994).
Madeo, F. et al. Oxygen stress: a regulator of apoptosis in yeast. J. Cell Biol. 145, 757–767 (1999).
Acknowledgements
This work was supported by a National Research Foundation of Korea (NRF) grant funded by the Korean Government, Ministry of Science and ICT (2018R1A2B6004076).
Author information
Authors and Affiliations
Contributions
M.N., S.H.K.: Conceptualization, Methodology, Experimental work, Data collection and analysis, Writing-original draft. J. K.: Project planning, Funding acquisition, Data analysis and interpretation, Writing- Reviewing and Editing. J.-H. J., S.-Y. K.: Experimental work, Data collection and analysis. All authors reviewed and approved the final manuscript.
Corresponding author
Ethics declarations
Competing interests
The authors declare no competing interests.
Additional information
Publisher's note
Springer Nature remains neutral with regard to jurisdictional claims in published maps and institutional affiliations.
Supplementary Information
Rights and permissions
Open Access This article is licensed under a Creative Commons Attribution 4.0 International License, which permits use, sharing, adaptation, distribution and reproduction in any medium or format, as long as you give appropriate credit to the original author(s) and the source, provide a link to the Creative Commons licence, and indicate if changes were made. The images or other third party material in this article are included in the article's Creative Commons licence, unless indicated otherwise in a credit line to the material. If material is not included in the article's Creative Commons licence and your intended use is not permitted by statutory regulation or exceeds the permitted use, you will need to obtain permission directly from the copyright holder. To view a copy of this licence, visit http://creativecommons.org/licenses/by/4.0/.
About this article
Cite this article
Nam, M., Kim, S.H., Jeong, JH. et al. Roles of the pro-apoptotic factors CaNma111 and CaYbh3 in apoptosis and virulence of Candida albicans. Sci Rep 12, 7574 (2022). https://doi.org/10.1038/s41598-022-11682-y
Received:
Accepted:
Published:
Version of record:
DOI: https://doi.org/10.1038/s41598-022-11682-y
This article is cited by
-
Antimicrobial and adhesive dendritic polymer coatings with real-time in situ monitoring via aggregation-induced emission
Advanced Composites and Hybrid Materials (2025)
-
Bioinspired peptides induce different cell death mechanisms against opportunistic yeasts
Probiotics and Antimicrobial Proteins (2024)
-
Apoptotic Factors, CaNma111 and CaYbh3, Function in Candida albicans Filamentation by Regulating the Hyphal Suppressors, Nrg1 and Tup1
Journal of Microbiology (2023)







