Abstract
Tumor cells promote malignant behaviors such as proliferation, invasion, and metastasis of cancer cells through glucose metabolic reprogramming, but the role of the H-dependent sugar cotransporter SLC45A4 in regulating metabolic reprogramming in ovarian cancer (OC) remains largely unknown. This study aimed to investigate the effects of SLC45A4 silencing on the transcriptome spectrum of ovarian cancer cells (OCC), glucose uptake, lactic acid production, intracellular ATP levels, and the expression and activity of HIF-α glycolysis signaling pathway. The results showed that SLC45A4 is overexpressed in OC and its elevated expression correlates with adverse clinical outcomes in OC patients. Silencing of SLC45A4 significantly inhibited the proliferation, invasion, and metastasis of OCC by suppressing glucose uptake and glycolysis, and it also reduced the expression of HIF-α glycolysis signaling pathway in OC tissues. In vivo experiments using shRNA to knock down SLC45A4 in xenograft models in nude mice demonstrated a significant inhibition of tumor growth. These findings suggest that SLC45A4 silencing can restrain the malignant progression of OC by inhibiting glucose uptake in OCC and affecting the reprogramming of glycolytic energy metabolism, indicating that SLC45A4 may serve as a potential therapeutic target for OC intervention.
Similar content being viewed by others
Introduction
Ovarian cancer (OC) is the deadliest disease in gynecological tumors, easy to relapse, and the treatment effect is poor1. Because of the lack of effective early diagnosis methods and typical clinical manifestations, most patients (about 60 to 70%) are found with advanced OC (FIGO III-IV stage)2. Survival rate at the end of a five-year period for most patients with advanced stage of OC is about 29%, and about 92% for those with early-stage OC3. Epithelial ovarian cancer (EOC) is the most prevalent OC4, it is usually diagnosed at an advanced stage, and about 75% of these patients develop platinum resistance within the first five years of treatment5. The current standard treatment for EOC involves surgical intervention in combination with platinum-based chemotherapy. However, a majority of patients experience postoperative recurrence and metastasis6,7. The exploration of early diagnosis for epithelial ovarian cancer and identification of key molecular factors influencing the malignancy degree will significantly contribute to the diagnosis, treatment, and prognosis of patients with ovarian cancer, ultimately enhancing their quality of life.
Solute carrier Family 45(SLC45) members are H-dependent sugar cotransporter8,9. The SLC45 family comprises four members, namely A1 through A4, which have been demonstrated to facilitate the transport of monosaccharides and sucrose disaccharides. The members are engaged in the processes of energy metabolism and supply, as well as exerting influence on melanin synthesis and regulation of osmotic pressure10,11. The latest research has revealed a significant correlation between abnormal expression of the SLC45 (SLC45A2, SLC45A3) protein family and oncogenesis as well as unfavorable prognosis in cancer patients12,13. However, SLC45A4 has not been studied in OC, and only the H-dependent sugar cotransporter SLC45A4 has been found to be up-regulated in EOC, the biological significance of its high expression remains uncertain.
SLC45 family transporters recognize not only the monosaccharide glucose or fructose, but also sucrose as a substrate14,15. The expression of SLC45A4 is ubiquitous across various human tissues, predominantly functioning as a transmembrane sugar. It has been found that the SLC45 family is involved in the tumor progression of melanoma, prostate cancer, pancreatic cancer, et16,17,18. In pancreatic cancer, SLC45A4 as a tumor membrane sugar transport membrane protein, affects the progression of pancreatic cancer by regulating glucose uptake and glycolysis of tumor cells, the aforementioned statement offers a novel therapeutic focus for pancreatic cancer16. The study unveiled a notable upregulation of SLC45A4 expression in EOC compared to normal ovarian tissue (P < 0.01). Additionally, there was a negative correlation between SLC45A4 expression and relapse-free survival (P < 0.05). In addition, SLC45A4-mediated glucose transport is involved in glycolytic metabolism and is associated with immune cell infiltration18. However, whether SLC45A4 is involved in glucose uptake and glycolytic energy metabolic reprogramming in OC is unclear, and these questions deserve further exploration.
In this study, we found that SLC45A4 is the SLC45 family member with the highest expression in OC, the overexpression of it is correlated with an unfavorable prognosis in patients diagnosed with OC. Interestingly, SLC45A4 knockdown inhibited glucose uptake and production of ATP and lactic acid, affected OC glycolytic metabolism, and inhibited malignant behavior of tumor cells. In short, our findings unveil a novel role attributed to SLC45A4 and present a promising therapeutic strategy for the management of OC.
Materials and methods
Cell culture and lentiviral transfection
The EOC cell lines SKOV3 (RRID: CVCL_0532), OVCAR3 (RRID: CVCL_0465), and A2780 (RRID: CVCL_0134) and the normal human ovarian epithelial cell line IOSE80 (RRID: CVCL_5546) were obtained from the Institute of Biochemistry and Cell Biology, Chinese Academy of Sciences (Shanghai, China). All cell lines were identified by their source organization before purchase. IOSE80 cells were cultured in RPMI media, while EOC cells were cultured in DMEM mediums, both of which were supplemented with fetal bovine serum (FBS, Viva Cell), and incubated at 37 °C and 5% CO2 enriched environment. Lentivirus (GV493) carrying SLC45A4-shRNA obtained from GENE CHEM (Shanghai). The shRNA sequence is presented in (supplementary table A1). SKOV3 cells were transfected with lentivirus and screened using a multiplicity of infection (MOI) of 5 and puromycin at a concentration of 5 µg/ml. OVCAR3 cells, on the other hand, were transfected with lentivirus and screened using an MOI of 30 and puromycin at a concentration of 2.5 µg/ml. The knockdown using shRNA efficiency of transfected cells was verified at RNA level and protein level (PCR, WB). The experimental results were repeated 3 times and analyzed by double-tail t test.
Quantitative real-time PCR (RT-qPCR)
The total RNA was isolated from cells using Trizol reagents (TaKaRa, Japan), followed by reverse transcription into a final volume of 20 µL cDNA (TaKaRa, Japan) utilizing a reverse transcription system. The expression levels of related genes were detected by RT-qPCR, β-actin was utilized as an internal reference, the relative expression of target gene was calculated by DDCT method. Supplementary table A2 for the primers used. The experimental results were repeated 3 times and analyzed by double-tail t test.
Western blotting assays
Total protein was extracted from cells using Western and IP lysis buffers (Beyotime). Electrophoretic separation was performed on PAGE gel (Epizyme Biomedical Technology) and subsequently transferred onto a PVDF membrane (Amersham, Germany) via constant current of 290 mA for 2 h. After sealing with skim milk powder, the membrane was washed with TBST solution (Servicebio), and the membrane was mixed with primary anti-SLC45A4 antibody(1:1000, NOVUS, NBP1 70394); PKM2 antibody (1:1000, CST, 4053T); HK2 antibody (1:1000, CST, C64G5) or β-actin antibody (1:5000, Elabscience, E-AB-40338) incubated at 4℃ for 12–16 h. Collect the primary antibody, wash the membrane with TBST solution, and then mix with the secondary antibody (1:4000, Elabscience) rinse with TBST after incubation 1 h. Protein bands detected by enhanced chemiluminescence(New Cell &Molecular Biotech Co, Ltd). The experimental results were repeated 3 times and analyzed by double-tail t test.
Immunohistochemical staining (IHC)
From the Affiliated Hospital of Qingdao University, we obtained twenty cases of epithelial ovarian cancer (EOC), five samples of normal ovarian tissue, and five samples of normal fallopian tube tissue. The collection of specimens was authorized by the Ethics Committee of the Affiliated Hospital of Qingdao University. Tissue specimens were sectioned by paraffin embedding. Use xylene was dewaxed and then hydrated with gradient ethanol. The antigen retrieval at a high temperature of 95 °C for 20 min is conducted using a citrate solution. Then rinse with PBS, soak in hydrogen peroxide solution at 37 °C for 15 min, and then rinse with PBS. Use an immunohistochemical pen to draw a circle about 3 mm away from the periphery of each section, and 10% goat serum was applied and sealed at room temperature for 30 min (Zhongshan Jinqiao, rabbit two-step detection kit, blocking endogenous peroxidase). A drop of anti-SLC45A4 antibody was added to the Sect. (1:600, NOVUS, NBP1 70394), incubate at 4 °C overnight, wash with PBS, the second antibody (Zhongshan Jinqiao, rabbit two-step test kit, reaction enhancement solution) was dropped into each sample, incubated 30 min, then washed with PBS. Then the third antibodies (Zhongshan Jinqiao, rabbit two-step detection kit) were dropped into each sample, incubated 30 min, and rinsed with PBS. After staining for 3–5 min with DAB kit (Beyotime) at room temperature, rinse with distilled water to terminate the staining, and seal the tissues with neutral resin after retaining with hematoxylin. The tissue samples were subjected to immunohistochemical scoring, with staining intensity scores ranging from 0 (negative) to 3 (high). Similarly, the staining scores ranged from 0 (unstained) to 3 (51-100% stained). The final score is represented by the product of the two (0–9). Final scores below 5 are classified as indicative of low expression or negative, while scores between 5 and 9 are classified as indicative of medium to high expression staining.
Immunofluorescence (IF)
The transfected cells were carefully placed in a single layer on a slide within a 24well plate. Subsequently, the cells on the slide were fixed using 4% paraformaldehyde (PFA, Servicebio) for a duration of 15 min and then permeabilized with 0.2% Triton X100 for 10 min. After 30 min of closure with 5% BSA, the primary antibody of PKM2 or HK2 was added (1:100, Elabscience, Wuhan, China) and incubated at 4 °C overnight. Then, close again with 5% BSA for 30 min. The sample was incubated with Goat antirabbit IgG (H + L) antibody (1:50, Elabscience, E-AB-1010) for 1 h. Finally, the slides were stained with DAPI for 5 min and observed under a Nikon A1 confocal laser scanning microscope (200x magnification, Japan). The experimental results were repeated 3 times and analyzed by double-tail t test.
Colony formation assays
The treated cells were evenly spread on the 6-well plate (BIOFIL). After being incubated in DMEM medium supplemented with 2% FBS (Viva Cell) for a duration of two week, the cells were fixed with 4% PFA for 20 min, followed by staining with 0.1% crystal violet (Solarbio) for 20 min to quantify the number of colonies containing more than 50 cells. The cell count was determined under an optical microscope, the results of three repetitions were calculated. The experimental results were repeated 3 times and analyzed by double-tail t test.
Cell viability assay
The proliferation capacity of the cells was assessed by performing a CCK-8 assay following the instructions provided by YENSEN, China. The cell suspension was inoculated into a 96-well plate (approximately 3.0 × 103 cells/well). The 96-well plates were incubated at 37 °C in an incubator. After 24 h of cell adhesion, a 10 µL CCK-8 solution was added to each well daily, and the absorbance at 450 nm was measured with an enzyme-labeled meter 1 h after the addition of CCK-8 solution. The experimental results were repeated 3 times and analyzed by double-tail t test.
Wound healing assay
The transfected ovarian cancer cells were evenly distributed onto a 6-well plate and allowed to proliferate overnight, resulting in the formation of a confluent monolayer.
Use a 200-microliter pipette tip to create a consistent diameter scratch in each aperture. The non-adherent cells were promptly rinsed with PBS and subsequently cultured in DMEM medium supplemented with 2% FBS (Viva Cell). The wound images were captured at 0, 24, and 48 h using an inverted phase contrast microscope. Finally, the migration distance of the cells was measured by ImageJ software for statistical analysis. The experimental results were repeated 3 times and analyzed by double-tail t test.
Migration and invasion assays
The invasion assays were conducted using an 8.0 μm trans well chamber (BIOFIL China) in a 24-well plate. The cells were inoculated in an upper chamber pre-coated with matrix gel and suspended in serum-free medium. Then, the lower chamber was added to 500µL medium containing 10%FBS. After incubation at 37℃ for 24 h, removed the upper chamber and fixed with 4% PFA for a duration of 20 min and then stained with 0.1% crystal violet for the same period (Solarbio, Beijing, China), subsequently, unmigrated cells in the upper chamber were erased. Finally, the cells that invaded the bottom of the upper chamber were photographed under an optical microscope (Olympus) with a magnification of 100 times. The migration assay was the same as the invasion assay, except that no matrix glue was added to the upper chamber. The experimental results were repeated 3 times and analyzed by double-tail t test.
Glucose utilization assay, lactate production and intracellular ATP production
The transfected EOC cell line was cultured with lentiviral vector and lentiviral control vector carrying SLC45A4-shRNA. Glucose content was determined using the O-toluidine method using the glucose detection kit (Beyotime). The standard curve of glucose and the protein concentration of each sample were measured and drawn according to the steps in the reagent instructions. Finally, the glucose content of each sample was determined by utilizing the glucose standard curve and the protein concentration of each sample.
L-lactic acid assay kit (Solarbio) was used to determine the lactic acid content by reducing MTT. The lactic acid standard curve and the protein concentration of each sample were measured and drawn according to the steps in the reagent instructions. The lactic acid content of each sample was determined by calculating it based on the lactic acid standard curve and the protein concentration of each sample.
ATP production levels in each group were measured using the ATP detection kit (Byotime). Using ATP lysis buffer lysed cells, followed by centrifugation. The resulting supernatant was collected for measurement. The supernatant or standard was combined with 100 µL of ATP detection solution and subjected to analysis using a multifunctional enzyme marker. Finally, ATP content was calculated according to ATP standard curve of known concentration (1nM-1mM) and protein concentration of each sample.
The above experimental results were repeated three times and analyzed by double-tail t test.
Animal experiments
The animal experiments were conducted following the approval obtained from the Animal Research Center of Qingdao University, all methods were carried out in accordance with relevant guidelines and regulations, and all methods are reported in accordance with ARRIVE guidelines (Animal Ethics Approval number, No: AHQU-MAL20231103).
The study utilized 6-week-old female BALB/C nude mice (n = 5), which were subcutaneously injected with 3 × 106 ovarian cancer cells per mouse, suspended in a 100 µL PBS solution. Tumor growth was then assessed with a caliper every week for four consecutive weeks. The nude mice were killed by cervical vertebrae dislocation after isoflurane anesthesia. The tumor volume was measured as length × width 2 × 0.5.
RNA sequencing
We performed RNA sequencing at Shanghai Heyuan Co., LTD. RNA samples were divided into untreated SKOV3 and Sh-SLC45A4 treated SKOV3. Differential genes and enrichment of KEGG signaling pathway were obtained.
Expression level analysis
We through GEPIA transcriptome data set, analysis of OC and gene expression in normal ovarian tissue19,20 (http://gepia.cancer-pku.cn/).
Using human protein mapping database (https://www.proteinatlas.org) analysis of OC and SLC45A4 gene protein expression level in normal ovarian tissue21,22.
Prognostic value analysis
The Kaplan-Mayer Plotter tool (http://kmplot.com) was used to evaluate the prognostic value of SLC45A423,24. The Kaplan-Mayer curve online analyzes 95% confidence intervals (CI), hazard ratios (HR), and logarithmic rank P-values. The OC samples were stratified into a high expression group of SLC45A4 and a low expression group using an optimal cut-off screening method, and the progression-free survival (PFS), overall survival (OS) and post-progression survival (PPS) of OC patients were obtained.
Immune landscape related to SLC45A4 expression
Use the GEPIA database (http://gepia2021.cancer-pku.cn/) EPIC algorithm was used to evaluate the association of SLC45A4 with immunoinfiltrating cells in OC25.The TIMER database 26,27,28(http://timer.cistrome.org/) contains various cancer immune related information, through the analysis of the immune system, to assess the abundance. The CIBERSORT algorithm and EPIC algorithm from TIMER were employed to analyze the correlation between SLC45A4 and CD4 T cells, CD8 T cells, macrophages, as well as cancer associated fibroblasts (CAFs) in OC.
Statistical analysis
We used GraphPad Prism 9.0 (GraphPad Software, Inc.) to analyze the data, which was expressed as the mean ± standard deviation of three independent trials. The two groups were compared using the student’s t-test, with statistical significance set at p < 0.05.
Results
SLC45A4 is overexpressed in EOC
The expression level of SLC45A4 in OC organization was investigated by searching OC-related data sets in the GEPIA database. In the GEPIA datasets, SLC45A4 expression in OC tissues was observably higher than in normal ovarian tissue (Fig. 1a). We obtained the expression of SLC45A4 protein in OC tissue in HPA database, and SLC45A4 was significantly overexpressed in OC tissues (Fig. 1b). The expression of the SLC45A4 protein was assessed in human epithelial ovarian cancer tissue (EOC), normal ovarian tissue, and normal fallopian tube tissue using IHC. The expression level of SLC45A4 protein in EOC was observably higher compared to that in normal ovarian and fallopian tube tissues (Fig. 1c). The WB and qRT-PCR results revealed elevated expression levels of SLC45A4 protein and mRNA in SKOV3, OVCAR3, and A2780 cells compared to IOSE80 at the cellular level (Fig. 1d).
SLC45A4 is overexpressed in EOC (a) Comparison of SLC45A4 RNA expression between normal ovarian tissue and OC tissue was analyzed using data from TCGA and GEPIA databases. (b) Expression of SLC45A4 in OC tissue in HPA database. (c) IHC analysis showed that SLC45A4 protein expression in EOC was higher than that in normal fallopian tubes and ovaries. Scale = 250 μm.(d) The mRNA and protein expression levels of SLC45A4 in IOSE80, and EOC cells were assessed using qRT-PCR and WB analysis. ∗P < 0.05; ∗∗P < 0.01; ∗∗∗P < 0.001.
SLC45A4 knockdown inhibits the proliferation, invasion, and metastasis of ovarian cancer cells in vitro
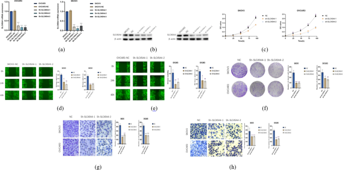
The expression of SLC45A4 in the EOC cell line was found to be significantly higher compared to that observed in human normal ovarian epithelial cells. Therefore, in order to further elucidate the biological significance of SLC45A4 in EOC, we stably transfected SKOV3 and OVCAR3 cells with three lentiviruses (sh-SLC45A4-1, shSLC45A4-2, sh-SLC45A4-3) carrying knockdown SLC45A4. The knockdown using shRNA efficiency of transfection was assessed using qRT-PCR and WB assay (Fig. 2a,b). Finally, two lentiviruses with high knockdown efficiency, sh-SLC45A4-1, and shSLC45A4-2, were selected for follow-up experiments. The results of CCK-8 experiment showed that knockdown the SLC45A4 could significantly decreased the cell proliferation rate of OVCAR3 and SKOV3 (P < 0.05) (Fig. 2c); Wound-healing experiments showed that the mobility of cells with SLC45A4 genome knocked out was lower than that of NC cells(P < 0.05) (Fig. 2d,e); The knockdown of SLC45A4 in cell colony formation tests resulted in a significant reduction in the fine colony formation capacity of SKOV3 and OVCAR3 (P < 0.05) (Fig. 2f); The invasion experiment demonstrated a significant reduction in the migratory and invasive capabilities of OVCAR3 and SKOV3 cells following the SLC45A4 gene knockdown using shRNA (P < 0.05) (Fig. 2g,h).
SLC45A4 gene knockdown can inhibit the malignant progression of ovarian cancer cells in vitro. (a) The mRNA knockdown efficiency was assessed in EOC cells using qRT-PCR. (b) The knock-out efficiency of SKOV3 and OVCAR3 cell proteins was detected by Western blotting. (c) The CCK-8 assay is employed for assessing the proliferation of OVCAR3 and SKOV3 cells. (d,e) The migration of EOC cells was assessed using the wound healing assay. (f) The impact of SLC45A4 knockdown on the formation of cell colonies in OVCAR3 and SKOV3 cells. (g,h) The invasion assay was employed to assess the migratory and invasive potential of cells. Original amplification, × 100.
Knocking down SLC45A4 gene expression inhibited the proliferation of EOC cells in vivo
To further investigate the biological effect of SLC45A4 gene on EOC cells in vivo, xenograft tumor models were established in vivo using BALB/c nude mice. We knocked out the SLC45A4 gene and used these cells to create xenografts in nude mice. Tumor growth and tumor volume were inhibited in the silencing SLC45A4 group (Fig. 3a,b). The weight change curve of nude mice showed that the rapid growth of tumor led to weight loss on the 21–28 days after subcutaneous tumor transplantation, and the weight loss was less in the silencing SLC45A4 group (Fig. 3c). The collective findings indicate that downregulation of SLC45A4 gene expression attenuates the proliferative capacity of EOC cells.
Knocking down SLC45A4 gene expression inhibited the proliferation of EOC cells in vivo. (a,b) Tumor images of OVCAR3 and SKOV3 cells after SLC45A4 knockdown treatment, tumor weight and tumor volume of each group of mice after death. (c) The body weight change curve of each group of mice.
Knockdown of SLC45A4 reduced glucose utilization, ATP, and lactic acid production in EOC cells, and inhibited the reprogramming of glycolytic energy metabolism
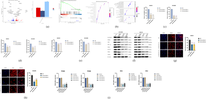
The subsequent investigation focused on elucidating the mechanism by which SLC45A4 facilitates the proliferation of EOC cells. Based on its biological function, considering SLC45A4’s role as an H-dependent membrane sugar transporter, we hypothesize whether it exerts its function through modulation of glucose metabolism. To further demonstrate the mechanism by which SLC45A4 promotes EOC progression, we first performed RNA-seq analysis between SKOV3-NC and SKOV3-Sh-SLC45A4 cells. It was found that there were 952 differentially expressed genes between SKOV3-NC and SKOV3-Sh-SLC45A4 cells under multiple changes of > 2.0 and P < 0.05, among which 572 were up-regulated and 380 were down-regulated in SKOV3-NC cells. GSEA results showed that SLC45A4 was correlated with the gene set of glycolysis in SKOV3 cells (NES = 1.461, p < 0.05, FDR = 0.9769) (Fig. 4a). In KEGG and GO analysis, we found that differentially expressed genes were involved in the cancer pathway of ovarian cancer. The PI3K-Akt signaling pathway, inflammatory pathways, and metabolic processes of glucose and pentose phosphate (Fig. 4b). Based on the above data, we predicted that SLC45A4 could promote the malignant progression of EOC through glycolytic metabolism. At the same time, since KEGG analysis was enriched in the PI3K-Akt signaling pathway, combined with the biological function of SLC45A4, we considered that SLC45A4 acts through the HIF-1α glycolysis signaling pathway downstream of PI3K-Akt. To verify whether SLC45A4 induces malignant progression of EOC through glycolytic metabolism mediated by HIF-1α glycolytic signaling pathway, we conducted the following verification. In EOC cells, knocking down the SLC45A4 gene resulted in significantly lower glucose consumption and reduced production of lactic acid and ATP (Fig. 4c–e). At the same time, the knockout SLC45A4 significantly reduced the HIF − 1α glycolytic activity of signaling pathways, suppresses the related pathways protein expression (HIF − 1α, PKM2, HK2, PDK1, PDK1, GLUT3, LDHA) (Fig. 4f). Since PKM2 and HK2 are key enzymes in the glycolytic pathway, in order to further verify the role of SLC45A4 in the glycolytic pathway, we used immunofluorescence and PCR results to prove that after SLC45A4 gene was knocked down, the expression of PKM2 and HK2 in EOC cells decreased at the RNA and protein levels (Fig. 4g–i). These results suggest that SLC45A4 influences the progression of EOC by mediating the reprogramming of glycolytic energy metabolism through HIF-1α glycolytic signaling pathway.
Knockdown of SLC45A4 reduced glucose utilization, ATP, and lactic acid production in EOC cells, and inhibited the reprogramming of glycolytic energy metabolism. Transfected EOC cells with SLC45A4 knockdown. (a) Shows the differential gene volcano map, histogram and GSEA enrichment analysis between control group and SLC45A4 knockdown group. (b) KEGG pathway enrichment analysis and GO enrichment analysis between control group and SLC45A4 knockdown group. (c) Glucose uptake. (d) Lactic acid production. (e) The production of ATP.(f) Western blot verification of HIF-1α pathway. (g) The expression of PKM2 decreased after SLC45A4 knockdown in SKOV3 cells by immunofluorescence assay.(h) The expression of HK2 in OVCAR3 cells decreased after SLC45A4 was knocked down by immunofluorescence assay. The scales are 58 μm. (i) The expression levels of key glycolytic enzymes PKM2 and HK2 were different between control group and SLC45A4 knockdown group.
Prognostic value of SLC45A4 in OC
The Kaplan-Meier survival curve analysis revealed a significant association between SLC45A4 overexpression and unfavorable PFS and OS outcomes in ovarian cancer patients, as observed in the GSE225597 and GSE225598 datasets (P < 0.05) (Fig. 5a,b), the correlation with PPS did not reach statistical significance. (P > 0.05) (Fig. 5c). The expression of SLC45A4 had no significant correlation with the grade and stage of OC patients, according to analysis conducted in the TCGA database (P > 0.05) (Fig. 5d).
Prognostic value of SLC45A4 in patients with OC. (a) The correlation between the expression level of SLC45A4 and PFS was investigated in OC patients using data from the GSE225597 and GSE225598 databases. (b) Correlation between SLC45A4 expression level and OS in OC patients in GSE225597 database and GSE225598 database. (c) Correlation between the expression level of SLC45A4 and PPS in OC patients in GSE225597 database and GSE225598 database. (d) The correlation between the mRNA expression level of SLC45A4 and tumor grade and stage were investigated in GEPIA samples.
SLC45A4 was associated with OC immune microenvironment
Relevant studies have shown that SLC45A4 is expressed on T cell, indicating its involvement in the development and differentiation processes of T cells. In addition, we have observed that SLC45A4 exhibits a significant association with immune components within the tumor microenvironment (TME) and displays a remarkable enrichment in CAFs(P < 0.05). The CIBERSORT algorithm evaluated the correlation of SLC45A4 with immune cells in the TIMER database. The immunoassessment revealed a positive correlation between SLC45A4 and CD4 resting memory cells, M0 macrophages, as well as CAFs in OC. (P < 0.05) (Fig. 6b,c), was negatively correlated with CD4 Th2 cells and CD8 central memory cells (P < 0.05) (Fig. 6a,b). Meanwhile analysis the correlation between the interstitial score and immune score in TCGA-OV patients expressing SLC45A4 by EPIC method (Fig. 6d).The findings suggest a correlation between the expression of SLC45A4 and the activation of CD4 T lymphocytes in the immune microenvironment, indicating that SLC45A4 could serve as a potential biomarker for OC immunotherapy.
SLC45A4 was associated with OC immune microenvironment. (a–c) Scatterplots depicting the correlations between the ratios of seven types of tumor-infiltrating immune cells (TICs) and SLC45A4 expression are presented. (d) Analysis the correlation between the interstitial score and immune score in TCGA-OV patients expressing SLC45A4 by EPIC method.
Discussion
The solute carrier (SLC) superfamily is the largest family of transporters and the second largest family of membrane proteins. It consists of a group of proteins that facilitate the transportation of ions, drugs, and metabolites across membranes by utilizing electrochemical gradients or ion gradient29,30. SLC45A4 is an H-dependent membrane sugar transporter, capable of transporting monosaccharides and disaccharides14.It has been found that SLC45A4, as a tumor membrane sugar transporter, affects the progression of pancreatic cancer by regulating glucose uptake and glycolysis of tumor cells16. The expression levels of SLC45A4 mRNA and protein in melanoma tissue were found to be significantly elevated compared to those in normal tissue17.Through the integration of bioinformatics analysis with in vitro and vivo experiments, this study comprehensively investigated the relationship between the biological function of SLC45A4 and the invasion and metastasis of OC. The findings demonstrated that the overexpression of SLC45A4 in EOC cells significantly enhanced cancer cell proliferation, invasion, and metastasis. Furthermore, survival analysis indicated a fortissimo correlation between elevated SLC45A4 expression in OC patients and unfavorable PFS outcomes(P < 0.05). Consequently, SLC45A4 is a promising therapeutic target for the treatment of OC.
The significance of glucose metabolic reprogramming in cancer is progressively acknowledged31,32, the latest research findings indicate that certain cancer cell lines exhibit a preference for utilizing sugar as their primary energy source, rather than relying on alternative nutrients33, the cells demonstrate rapid glucose uptake and secretion of lactic acid. SLC45A4 is a member of the H-dependent membrane sugar transporter family8. The expression of glucose transporters, such as the families SLC2 and SLC5, has been consistently observed to exhibit a significant increase in numerous cancer types based on a substantial body of research34,35. However, SLC45 family has not received enough attention in tumor metabolism due to its late discovery and few studies. The SLC45 family optimal pH was determined to be 6.5, considering the accumulation of acidic metabolites and H+ in the TME36,37,38, so SLC45A4 may be more efficient at delivering glucose to cancer cells than SLC2 and SLC5 families. Consequently, we believe that SLC45A4 may play a more significant role in the sugar transport process of OC.
Our study revealed that the inhibition of glucose uptake and glycolytic metabolism by SLC45A4 effectively suppressed the invasion, proliferation, and metastasis of cancer cells in EOC. At the same time, after SLC45A4 was down-regulated by shRNA, HIF-1α glycolytic signaling pathway could be down-regulated, glycolytic metabolism could be inhibited, and the expression levels of key glycolytic enzymes PKM2 and HK2 protein could be down-regulated. The enzyme HK2 serves as a key regulator of glycolysis by catalyzing glucose phosphorylation39. The enzyme PKM2 plays a significant role in glycolysis by catalyzing the production of pyruvate40. Relevant studies have demonstrated that glucose can serve as a potent activator of the HK2 promoter41.In addition, PKM2 expression could not be maintained during hypoglycemia42. The findings of these studies have demonstrated a noteworthy correlation between the expression of HK2 and PKM2 and intracellular glucose levels. Research show that the downregulation of SLC45A4 in OC was observed led to reduced glucose uptake and reduced intercellular glucose levels, thus unable to maintain elevated levels of PKM2 and HK2 protein expression, resulting in downregulation of key glycolytic enzymes HK2 and PKM2, which inhibiting the HIF-1α glycolytic signaling pathway. In conclusion, SLC45A4 affects the malignant progression of cancer by participating in glucose uptake and glycolytic metabolic reprogramming in EOC. Targeting SLC45A4 can be a new target for the treatment of OC.
SLC45A4 is not only overexpressed in tumor parenchymal cells, but it also exerts its effects through infiltration of immune cells18. The expression of SLC45A4 is significantly elevated in OC. Immune evaluation revealed a positive correlation between SLC45A4 and CD4 resting memory cells, M0 macrophages, as well as CAFs in OC (P < 0.05), observed correlation exhibited a negative association with the levels of CD4 Th2 cells and CD8 central memory cells (P < 0.05), the findings suggest a correlation between the expression of SLC45A4 and the activation of CD4 T lymphocytes within the immune microenvironment, so potential use of SLC45A4 as a biomarker for OC immunotherapy can be considered. The TIMER database revealed a substantial correlation between SLC45A4 and CAFs(P < 0.05), the immunohistochemical results also demonstrated a high expression of SLC45A4 in both tumor tissues and interstitial tissues. The overexpressed of CAFs is widely believed to be strongly associated with the progression of cancer43, the involvement of SLC45A4 in various aspects of the TME highlights the need for further investigation into its role in CAFs.
Conclusion
Our study demonstrates a significant upregulation of SLC45A4 in EOC cells, which exerts a profound influence on the proliferation, invasion, and metastasis of cancer cells. Moreover, its overexpression is strongly associated with an unfavorable prognosis. SLC45A4 is not only involved in glucose uptake in EOC cells, but also related to glycolytic metabolic reprogramming, which can promote the malignant progression of disease by affecting the glycolytic metabolism of cells. SLC45A4 molecule is also strongly linked to the immune infiltrating microenvironment of tumors. The presence of SLC45A4 suggests its potential as a promising biomarker for targeted therapy in EOC. However, the significance of SLC45A4’s overexpression in CAFs and its explicit role in immune infiltration remain unclear; therefore, further experimental exploration is warrant.
Data availability
Some of the data supporting my findings can be found in hyperlinks to the manuscript. The data generated during the experiment may be provided upon reasonable request of the corresponding author.
Change history
25 October 2024
The original online version of this Article was revised: In the original version of this Article an incorrect email address for author Qin Yao was quoted. Correspondence and requests for materials should be addressed to dr_yaoqin@qdu.edu.cn.
References
Eisenhauer, E. A. Real-world evidence in the treatment of ovarian cancer. Annals Oncol. Off. J. Eur. Soc. Med. Oncol. 28, viii61–viii65. https://doi.org/10.1093/annonc/mdx443 (2017).
Lu, T., Bankhead, A. 3, Ljungman, M. & Neamati, N. rd, Multi-omics profiling reveals key signaling pathways in ovarian cancer controlled by STAT3. Theranostics 9, 5478–5496, https://doi.org/10.7150/thno.33444 (2019).
Lheureux, S., Gourley, C., Vergote, I. & Oza, A. M. Epithelial ovarian cancer. Lancet (Lond. Engl.) 393, 1240–1253. https://doi.org/10.1016/s0140-6736(18)32552-2 (2019).
Torre, L. A. et al. Ovarian cancer statistics, CA Cancer J. Clin. 68, 284–296, https://doi.org/10.3322/caac.21456 (2018).
Arnaoutoglou, C. et al. Epithelial ovarian Cancer: a five year review. Med. (Kaunas Lithuania) 59https://doi.org/10.3390/medicina59071183 (2023).
Cortez, A. J., Tudrej, P., Kujawa, K. A. & Lisowska, K. M. advances in ovarian cancer therapy. Cancer Chemother. Pharmacol. 81, 17–38. https://doi.org/10.1007/s00280-017-3501-8 (2018).
Kim, S. et al. Tumor evolution and chemoresistance in ovarian cancer. NPJ Precis. Oncol. 2https://doi.org/10.1038/s41698-018-0063-0 (2018).
Vitavska, O. & Wieczorek, H. The SLC45 gene family of putative sugar transporters. Mol. Aspects Med. 34, 655–660. https://doi.org/10.1016/j.mam.2012.05.014 (2013).
Shimokawa, N. et al. Past-A, a novel proton-associated sugar transporter, regulates glucose homeostasis in the brain. J. Neurosci. Off. J. Soc. Neurosci. 22, 9160–9165. https://doi.org/10.1523/jneurosci.22-21-09160.2002 (2002).
Le, L. et al. SLC45A2 protein stability and regulation of melanosome pH determine melanocyte pigmentation. Mol. Biol. Cell 31, 2687–2702. https://doi.org/10.1091/mbc.E20-03-0200 (2020).
Vitavska, O., Edemir, B. & Wieczorek, H. Putative role of the H(+)/sucrose symporter SLC45A3 as an osmolyte transporter in the kidney. Pflug Arch. Eur. J. Physiol. 468, 1353–1362. https://doi.org/10.1007/s00424-016-1841-6 (2016).
Park, J. et al. SLC45A2: a melanoma antigen with high tumor selectivity and reduced potential for autoimmune toxicity. Cancer Immunol. Res. 5, 618–629. https://doi.org/10.1158/2326-6066.Cir-17-0051 (2017).
Kalos, M. et al. Prostein expression is highly restricted to normal and malignant prostate tissues. Prostate 60, 246–256. https://doi.org/10.1002/pros.20043 (2004).
Vitavska, O. & Wieczorek, H. Putative role of an SLC45 H(+)/sugar cotransporter in mammalian spermatozoa. Pflug Arch. Eur. J. Physiol. 469, 1433–1442. https://doi.org/10.1007/s00424-017-2024-9 (2017).
Bartölke, R., Heinisch, J. J., Wieczorek, H. & Vitavska, O. Proton-associated sucrose transport of mammalian solute carrier family 45: an analysis in Saccharomyces cerevisiae. Biochem. J. 464, 193–201. https://doi.org/10.1042/bj20140572 (2014).
Chen, W. et al. SLC45A4 promotes glycolysis and prevents AMPK/ULK1-induced autophagy in TP53 mutant pancreatic ductal adenocarcinoma. J. Gene. Med. 23 (e3364). https://doi.org/10.1002/jgm.3364 (2021).
Brito, S. et al. The Slc45a4 gene regulates pigmentation in a manner distinct from that of the OCA4 gene Slc45a2. J. Invest. Dermatol. https://doi.org/10.1016/j.jid.2023.08.027 (2023).
Xie, J. et al. Database mining analysis revealed the role of the putative H(+)/sugar transporter solute carrier family 45 in skin cutaneous melanoma. Channels 15, 496–506. https://doi.org/10.1080/19336950.2021.1956226 (2021).
Bowen, N. J. et al. Gene expression profiling supports the hypothesis that human ovarian surface epithelia are multipotent and capable of serving as ovarian cancer initiating cells. BMC Med. Genom. 2, 71. https://doi.org/10.1186/1755-8794-2-71 (2009).
Clough, E. & Barrett, T. The gene expression omnibus database. Methods Mol. Biol. 1418, 93–110. https://doi.org/10.1007/978-1-4939-3578-9_5 (2016).
Uhlén, M. et al. Proteomics. Tissue-based map of the human proteome. Sci. (N. Y.) 347, 1260419. https://doi.org/10.1126/science.1260419 (2015).
Uhlen, M. et al. A pathology atlas of the human cancer transcriptome. Sci. (N.Y.) 357https://doi.org/10.1126/science.aan2507 (2017).
Gyorffy, B., Lánczky, A. & Szállási, Z. Implementing an online tool for genome-wide validation of survival-associated biomarkers in ovarian-cancer using microarray data from 1287 patients. Endocr. Relat. Cancer 19, 197–208. https://doi.org/10.1530/erc-11-0329 (2012).
Lánczky, A. & Győrffy, B. Web-based survival analysis tool tailored for medical research (KMplot): development and implementation. J. Med. Internet. Res. 23, e27633. https://doi.org/10.2196/27633 (2021).
Tang, Z. et al. GEPIA: a web server for cancer and normal gene expression profiling and interactive analyses. Nucleic Acids Res. 45, W98–w102. https://doi.org/10.1093/nar/gkx247 (2017).
Li, T. et al. TIMER2.0 for analysis of tumor-infiltrating immune cells. Nucleic Acids Res. 48, W509–w514. https://doi.org/10.1093/nar/gkaa407 (2020).
Li, T. et al. A web server for comprehensive analysis of tumor-infiltrating immune cells. Cancer Res. 77, e108–e110. https://doi.org/10.1158/0008-5472.Can-17-0307 (2017).
Li, B. et al. Comprehensive analyses of tumor immunity: implications for cancer immunotherapy. Genome Biol. 17, 174. https://doi.org/10.1186/s13059-016-1028-7 (2016).
Cannizzaro, M., Jarošová, J. & De Paepe, B. Relevance of solute carrier family 5 transporter defects to inherited and acquired human disease. J. Appl. Genet. 60, 305–317. https://doi.org/10.1007/s13353-019-00502-1 (2019).
Garibsingh, R. A. & Schlessinger, A. Advances and challenges in rational drug design for SLCs. Trends Pharmacol. Sci. 40, 790–800. https://doi.org/10.1016/j.tips.2019.08.006 (2019).
Vander Heiden, M. G., Cantley, L. C. & Thompson, C. B. Understanding the warburg effect: the metabolic requirements of cell proliferation. Sci. (N.Y.) 324, 1029–1033. https://doi.org/10.1126/science.1160809 (2009).
Vander Heiden, M. G. & DeBerardinis, R. J. Understanding the intersections between metabolism and cancer biology. Cell 168, 657–669. https://doi.org/10.1016/j.cell.2016.12.039 (2017).
Monferrer, E. et al. Metabolic classification and Intervention opportunities for tumor energy dysfunction. Metabolites 11https://doi.org/10.3390/metabo11050264 (2021).
Ferrannini, E. Sodium-glucose co-transporters and their inhibition: clinical physiology. Cell Metabol. 26, 27–38. https://doi.org/10.1016/j.cmet.2017.04.011 (2017).
Barron, C. C., Bilan, P. J., Tsakiridis, T. & Tsiani, E. Facilitative glucose transporters: implications for cancer detection, prognosis and treatment. Metab. Clin. Exp. 65, 124–139. https://doi.org/10.1016/j.metabol.2015.10.007 (2016).
Corbet, C. & Feron, O. Tumour acidosis: from the passenger to the driver’s seat. Nat. Rev. Cancer 17, 577–593. https://doi.org/10.1038/nrc.2017.77 (2017).
Ibrahim-Hashim, A. & Estrella, V. Acidosis and cancer: from mechanism to neutralization. Cancer Metastas. Rev. 38, 149–155. https://doi.org/10.1007/s10555-019-09787-4 (2019).
Zhang, X., Lin, Y. & Gillies, R. J. Tumor pH and its measurement. J. Nucl. Med. Off. Publ. Soc. Nucl. Med. 51, 1167–1170. https://doi.org/10.2967/jnumed.109.068981 (2010).
Lis, P. et al. The HK2 Dependent warburg effect and mitochondrial oxidative phosphorylation in cancer: targets for effective therapy with 3-Bromopyruvate. Molecules 21https://doi.org/10.3390/molecules21121730 (2016).
Zhang, Z. et al. PKM2, function and expression and regulation. Cell. Biosci. 9https://doi.org/10.1186/s13578-019-0317-8 (2019).
Rempel, A., Mathupala, S. P. & Perdersen, P. L. Glucose catabolism in cancer cells: regulation of the type II hexokinase promoter by glucose and cyclic AMP. FEBS Lett. 385, 233–237. https://doi.org/10.1016/0014-5793(96)00399-7 (1996).
Li, X. et al. The responsively decreased PKM2 facilitates the survival of pancreatic cancer cells in hypoglucose. Cell Death Dis. 9, 133. https://doi.org/10.1038/s41419-017-0158-5 (2018).
Zhou, B. et al. Cisplatin-induced CCL5 secretion from CAFs promotes cisplatin-resistance in ovarian cancer via regulation of the STAT3 and PI3K/Akt signaling pathways. Int. J. Oncol. 48, 2087–2097. https://doi.org/10.3892/ijo.2016.3442 (2016).
Acknowledgements
Thanks to Professor Yao Qin for the guidance of this study and the editor of the manuscript. We thank all the authors of this study for their contributions. I would like to thank the Qingdao Natural Science Foundation (Project No. 23-2-192-zyyd-jch), the Research project of Affiliated Hospital of Qingdao University, the Heathcod-Merck Cancer Research Fund (Application No. Y-MSDZD2022-0442) and the public hospital for the financial support of high-quality scientific research projects.
Author information
Authors and Affiliations
Contributions
Q.Y. and Y.C.X. designed and conceived the study. X.H.H. and S.J.Y. performed experiments and analyzed data. W.Z. and J.Q.H. provided advice and technical assistance. M.Y.Z. and C.Y.L. drafted the manuscript. Y.C.X. completed and revised the manuscript. All authors have contributed to and approved the final manuscript.
Corresponding author
Ethics declarations
Competing interests
The authors declare no competing interests.
Clinical ethics statement
Our study was conducted in accordance with the principles of the Declaration of Helsinki and was approved by the Ethics Review Committee of the Affiliated Hospital of Qingdao University (Clinical Ethics Approval number, No: QYFY WZLL 2833). Clinicopathological information was obtained from patient records and pathology reports. Prior to histology and immunohistochemistry, all data were anonymized.
Animal ethics statement
The animal experiments were conducted following the approval obtained from the Animal Research Center of Qingdao University, all methods were carried out in accordance with relevant guidelines and regulations, and all methods are reported in accordance with ARRIVE guidelines (Animal Ethics Approval number, No: AHQU-MAL20231103).
Additional information
Publisher’s note
Springer Nature remains neutral with regard to jurisdictional claims in published maps and institutional affiliations.
Electronic supplementary material
Below is the link to the electronic supplementary material.
Rights and permissions
Open Access This article is licensed under a Creative Commons Attribution-NonCommercial-NoDerivatives 4.0 International License, which permits any non-commercial use, sharing, distribution and reproduction in any medium or format, as long as you give appropriate credit to the original author(s) and the source, provide a link to the Creative Commons licence, and indicate if you modified the licensed material. You do not have permission under this licence to share adapted material derived from this article or parts of it. The images or other third party material in this article are included in the article’s Creative Commons licence, unless indicated otherwise in a credit line to the material. If material is not included in the article’s Creative Commons licence and your intended use is not permitted by statutory regulation or exceeds the permitted use, you will need to obtain permission directly from the copyright holder. To view a copy of this licence, visit http://creativecommons.org/licenses/by-nc-nd/4.0/.
About this article
Cite this article
Xu, Y., Han, X., You, S. et al. SLC45A4 is involved in malignant progression of ovarian cancer through glycolytic metabolic reprogramming. Sci Rep 14, 23031 (2024). https://doi.org/10.1038/s41598-024-74249-z
Received:
Accepted:
Published:
Version of record:
DOI: https://doi.org/10.1038/s41598-024-74249-z
Keywords
This article is cited by
-
Sugar transporter SLC45 gene family members: roles in malignant tumors and research progress
Molecular Biology Reports (2026)








