Abstract
This research examines how Holistic Building Design (HBD) affects Lifecycle Management of Building Structures in the ever-changing construction market. HBD includes adaptability, environmental sustainability, maintenance, and disaster preparation. It is a key idea in the present boom in resilient and sustainable building techniques. A surprising dearth of quantitative empirical research on HBD’s impact on LMBS considering the field’s growing importance. This study uses a quantitative method to explore the relationship between essential HBD components and LMBS outcomes especially Extended Service Life (ESL) and Optimized Performance and Value (OPV) are critical factors to address this information gap. The quantitative study polled 171 construction industry professionals and utilized Structural Equation Modelling to examine the data. This approach was selected for its ability to explore complex relationships between variables and constructs. HBD components Adaptability and Retrofitting (AAR), Environmental Considerations and Sustainability (ECS), Maintenance and Inspection Programs (MIP), and Resilience and Disaster Preparedness (RDP) profoundly influenced the Enhanced Service Life (ESL) and Optimized Performance and Value (OPV) elements of LMBS. Building adaptation and retrofitting, maintenance and inspection programs, and other activities increased building value and lifespan. These findings have major theoretical and practical implications. The work potentially fills a research gap by providing actual evidence on HBD-LMBS linkages. Practically, the results advise construction industry specialists to use HBD ideas for sustainable building management. Finally, our work illuminates the vital roles of HBD components in LMBS and paves the way for ecologically friendly building approaches.
Similar content being viewed by others
Introduction
The ever-changing demands of society, technology, and the environment have had a profound impact on the architectural and construction industries in recent years1. Forecasts show that construction activity throughout the globe is set to soar dramatically, with the global construction industry expected to reach over USD 15.5 trillion by 20302. This is based on a compounded annual growth rate of 9.25% since 20223. This quantitative increase reflects a shift towards more sustainable, strong, and flexible building structures4. Public awareness of the building industry’s environmental impact is driving this change. Building activities account for 28% of worldwide CO₂ emissions, while building processes generate 11%5. The definitions and scope of Holistic Building Design (HBD) and Lifecycle Management of Building Structures (LMBS) have been clarified. HBD encompasses the integration of Adaptability and Retrofitting (AAR), Environmental Considerations and Sustainability (ECS), Maintenance and Inspection Programs (MIP), and Resilience and Disaster Preparedness (RDP) into both traditional and performance-based design processes6,7. These principles aim to enhance the overall performance and value of buildings throughout their lifecycle. LMBS focuses on extending the Enhanced Service Life (ESL) and Optimizing Performance and Value (OPV) of buildings8. Performance metrics include structural integrity, energy efficiency, and environmental impact, while value metrics cover economic savings, user satisfaction, and sustainability outcomes9.
Holistic Building Design is a key theoretical framework. HBD designs buildings holistically to ensure long-term efficiency, sustainability, and adaptability6. Adaptability and Retrofitting (AAR) makes buildings more flexible and resource-efficient over time; Environmental Considerations and Sustainability (ECS) ensures that buildings are sustainable and environmentally conscious; Maintenance and Inspection Programs (MIP) ensures that buildings are regularly maintained to perform at their best; and Resilience and Disaster Preparedness (RDP) ensures that structure is resilient and disaster-ready10.
Lifecycle Management of Building Structures (LMBS) has grown alongside building design11. From conception to demolition, LMBS evaluates a building’s whole lifetime with a focus on Enhanced Service Life (ESL) and optimized performance and value. ESL’s overall purpose is to extend a building’s usable life and reduce new development, which harms the environment12. OPV, on the other hand, ensures that buildings can meet and exceed evolving residents’ and environmental needs throughout their lifespans13.
Even though HBD and LMBS have comparable aims, there is no data on how HBD principles impact LMBS outcomes. This void both a problem and a chance for studies in this area. Most of the current research either ignores the potential synergistic effects of combining HBD and LMBS or only examines them in isolation. Furthermore, all-encompassing models that measure and clarify the connection between HBD’s many components and LMBS’s overall objectives are few14,15.
This study employs a Structural Equation Modelling (SEM) technique to fill this gap. A robust statistical approach, SEM models complex latent-observable relationships. This study uses structural equation modelling (SEM) to quantify how HBD’s subsystems (AAR, ECS, MIP, and RDP) affect LMBS’s key objectives (ESL and OPV). This approach’s unique perspective and empirically proven model may improve future building designs and lifecycle management.
This study has several significant effects which can help architects, engineers, and lawmakers comprehend and use HBD ideas that raise a building’s value over time. Second, it helps promote sustainable development globally by showing how building design can greatly affect the environment. Finally, this study may convince legislators to integrate HBD techniques in building rules and standards. Finally, this study opens the door to new sustainable building practices and technology by providing a quantitative link between HBD components and LMBS results. The significance of this study lies in its comprehensive approach to integrating multiple aspects of building design and management, providing a robust framework for future research and practical applications in the field. The study’s overarching goal is to help shape the future of building design and management in a way that is more sustainable, resilient, and adaptable by using structural equation modelling to shed light on the complex relationship between holistic building design and lifecycle management of building structures.
The remainder of this paper is structured as follows: section “Literature review” reviews the relevant literature and contextual background. Section “Methodology” describes the research methodology used for data collection and analysis. Section “Results and analysis” presents the results and discusses the findings. Finally, section “Conclusion” concludes the study, addressing future research opportunities and potential within the topic.
Literature review
Interest in HBD and how it relates to LMBS, is on the rise in the building and construction academia. The construction sector is well-known for its rapid expansion and ever-changing building techniques, making this interest more relevant. Not only does the literature place HBD and LMBS within the framework of worldwide trends, but it also draws attention to specific features that are relevant to building industry16,17.
Sustainable and resilient construction approaches are gaining prominence on a global scale18. Substantiating the significance of adaptable design in prolonging the useful life and longevity of structures19. Studies explore the intricacies of AAR within HBD. This is in line with the Eleventh Plan, which highlights the need of flexible urban areas, and the government’s efforts to promote sustainable urban development20. Research on ECS, has also shown that green building certifications, such as the Green Building Index (GBI), are becoming increasingly popular in construction, drawing attention to the importance of ECS in improving buildings’ environmental performance21. The Eleventh Plan (11MP) serves as a pivotal policy framework outlining developmental goals from 2016 to 2020. It emphasizes sustainable growth, inclusive development, and equitable prosperity across various sectors, including economy, education, health, and infrastructure22. Through extensive consultation and research, the 11MP aims to address socio-economic challenges, enhance competitiveness, and foster resilience in a rapidly evolving global landscape. Its strategic objectives are vital for guiding towards a more prosperous and resilient future23.
Much research and development has also gone into the MIP component of HBD. Maintaining a building on a regular basis has a major effect on its performance and lifespan cost, according to research conducted in the construction context21. Due to rapid urbanization in construction, maintaining old infrastructure is becoming more important. Climate change and natural disasters are increasing, therefore HBD must incorporate RDP, or resilience and disaster preparation24. Research shows that construction is prone to natural catastrophes including landslides and floods, stressing the need for RDP in building design for safety and sustainability25. LMBS literature, notably in construction, has proliferated alongside HBD research. According to research on the demand for durable building materials and construction methods in tropical, ESL is becoming increasingly popular26. This is linked to the country’s focus on resource efficiency and cheap construction costs. OPV, an LMBS component, has been extensively studied. Studies show that construction businesses are realizing the necessity of planning buildings for short- and long-term advantages27. These buildings should save energy, utilize space wisely, and adapt to changing needs28.
Despite abundant resources, the literature has considerable knowledge gaps. There is a paucity of extensive study on how HBD and LMBS interact, especially in construction industry. This gap is critical because it makes it difficult to construct comprehensive HBD-based strategies that optimize LMBS outcomes29. Despite construction industry’s rapid adoption of sustainable techniques, there hasn’t been adequate research on their efficacy. Localized research may illuminate region-specific concerns and solutions, notably for HBD AAR and RDP components. Finally, quantitative study utilizing Structural Equation Modelling is needed to discover the relationships between HBD and LMBS outcomes30. Such research would be useful for academics and policymakers alike, adding to the body of knowledge in both fields. While previous works have offered a thorough introduction to HBD and LMBS on a global scale, there is an urgent need for further integrated quantitative studies to fill in the gaps. To address these knowledge gaps, this study sets out to provide a detailed analysis of how HBD principles might impact building structure lifecycle management31.
A study of 12 important studies that looked at the kinds of commercial, residential, industrial, and healthcare buildings that were published between 2016 and 2022 in six different countries was conducted to analyze the literature on holistic building design (HBD) elements32,33. Sample sizes varied from more than 150 surveys to expert Delphi studies and simulations. Integrated design, optimized materials, passive systems, and future-proofing techniques were the main HBD components that were looked at34,35. Important discoveries have shown that integrated design improved maintainability, adaptability, and coordination. Lifetime costs, replacement rates, and retrofit possibilities were all enhanced by optimal material choices36. The adoption of passive systems decreased expenses and energy usage, although maintenance may go up. Although future-proofing measures sometimes came with greater upfront costs, they encouraged long-term flexibility and adaptability. Certain studies included tiny sample sizes, self-reported data, just one style of building, or no benefit data that could be quantified37,38. The body of research summarizes the advantages of holistic design approaches across the lifecycles of buildings, supported by empirical data. However, empirical research relating HBD to quantitative performance measures is still lacking. The Table 1 offers a helpful cross-section of global research methodologies, parameters, and conclusions about holistic elements that might support lifecycle excellence.
Identification of factors
The construction and building lifecycle management sectors need HBD more than ever. HBD, which comprises MIP, AAR, ECS, and RDP, or resilience and disaster readiness, improves LMBS. This study studies the existing literature to discover which features of these constructs impact LMBS, revealing the intricate link between these components and how they affect building lifecycle management. A comprehensive literature study of academic publications, case studies, and industry reports found HBD construct elements that impact LMBS aims. By categorizing HBD components by construction, we can see how they increase structural efficiency and longevity.
A systematic analysis was conducted using keywords “Holistic Building Design” OR “Lifecycle Management” OR “Building Structures” OR “Holistic building renovation” AND “combined energy and seismic retrofit of existing buildings” OR “Life Cycle Structural Engineering and sustainable building renovation” which initially yielded 20,254 documents. To focus on recent and English literature, filters were applied to limit the results to publications from 2018 to 2023 in the English language. This reduced the set to 8252 relevant documents. Further analysis of these documents shows the distribution per year, with a peak of 1526 documents in 2022 and a low of 60 documents in 2024 so far as shown in Fig. 1. The trend shows growing research interest in these topics over the past five years. Analysis by country/territory as shown in Fig. 2 found that China contributed the most documents at 2207. Other top countries were Russian Federation, United States, India, Germany, United Kingdom, Italy, Poland, Indonesia, and Japan. The country distribution reflects significant global research attention, with 8 of the top 10 representing different world regions. Together, the yearly and geographic distribution provide useful insights into publication volume and trends regarding holistic building design, lifecycle management, and building structures based on this systematic literature search approach with relevance filtering. The multi-year and cross-country breadth highlight the importance of these topics in construction engineering research.
The nations that are conducting the greatest study on this subject are revealed by the analysis of the geographic distribution of publications, as Fig. 2 details. Malaysia comes in second with 107 documents, just behind the United States with 109. At 100, China likewise has a sizable number of publications. Australia (77), India (54), the United Kingdom (51), South Africa (41), Pakistan (38), Iran (35), and Hong Kong (32) are other productive nations.
Document count per nation or region64.
VOS Viewer was used to examine keyword patterns in more detail. This turned up a number of significant clusters pertaining to life cycle, modelling, materials, and architectural structures. With 5778 instances, “building structure” was the most often used term. “Building materials” (333), “building information modelling” (197), “building information modelling” (482), and “buildings” (2339) were among the other top keywords as shown in Fig. 3. The phrases “building life cycle,” “building model,” “building systems,” “built environment,” and “buildings, structures and design” were also pertinent, listed in order of frequency. The study focuses on using cutting-edge technologies and methods to optimize building design, construction, and operations and is highlighted by the predominance of terms related to building information modeling/modelling, materials, systems, and life cycle. The sheer number of “building structure” incidents demonstrates structural engineering and analysis’s continuing significance in this field. The results of the bibliometric study indicate that buildings should be thoroughly investigated from a variety of perspectives, with an emphasis on information technology, modelling, material selection, and structural concerns to enhance longevity and performance.
Co-occurrence network of keywords65.
MIP literature suggests proactive management, periodic inspections, and maintenance. They maintain structural integrity, usefulness, and aesthetics, boosting market value and attractiveness. MIP efficiency optimizes planning and resource allocation for long-term building performance and safety, meeting LMBS objectives. LMBS is affected by AAR. Literature suggests AAR extends building service life by incorporating innovative technology and design as discussed in Table 2. Instead of demolition, AAR retrofits lower construction waste and resources. LMBS goals are supported by modular and adaptable design components that preserve building usage and value. ECS are crucial to LMBS’ OPV. Studies reduce building carbon footprints, energy efficiency, and sustainable materials. ECS principles limit a building’s environmental effect throughout its lifespan, assuring LMBS regulatory compliance and community acceptability. Finally, RDP must be used to rebuild efficiency and safety after natural catastrophes. RDP methods help LMBS accomplish OPV by reducing economic losses and downtime. Social sustainability in LMBS involves RDP in building design for community trust and long-term habitability.
The observation regarding the existing literature on HBD and its impact on the Life Cycle of buildings, particularly in Europe, is acknowledged. An expanded literature review has been conducted using additional keywords such as ‘Holistic building renovation,’ ‘combined energy and seismic retrofit of existing buildings,’ ‘Life Cycle Structural Engineering,’ and ‘sustainable building renovation.’ This expanded search has identified several relevant studies, which are now incorporated into the revised manuscript. The inclusion of these studies provides a more comprehensive understanding of the current state of the art in HBD and LMBS.
Hypothesis development
From a detailed investigation of HBD components and their theoretical linkages to LMBS, many ideas have emerged as presented in Fig. 4. The complicated link between HBD’s core pieces and LMBS’s bigger goals underpins these hypotheses. These hypotheses were generated using existing research and data to show how HBD characteristics may affect LMBS efficiency and efficacy. In the long run, HBD principles may increase building performance, sustainability, and resilience. This method allows methodical exploration. These hypotheses provide the platform for empirical inquiry by describing the analytical process and HBD’s effectiveness inside LMBS.
-
H1: ESL influenced by HBD factors have positive impact on LMBS.
-
H1a: MIP positively impacts ESL for LMBS.
-
H1b: AAR positively impacts ESL for LMBS.
-
H1c: ECS positively impacts ESL for LMBS.
-
H1d: RDP positively impacts ESL for LMBS.
-
-
H2: OPV influenced by HBD factors have positive impact on LMBS.
-
H2a: MIP positively impacts OPV for LMBS.
-
H2b: AAR positively impacts OPV for LMBS.
-
H2c: ECS positively impact OPV for LMBS.
-
H2d: RDP positively impact OPV for LMBS.
-
Methodology
This quantitative investigation is based on positivity and rationality. This choice meets the study’s objectives, assumptions, and needs to test theories using data. This research benefits from quantitative approaches organized, objective data for statistical analysis. Quantitative methods are required to measure and evaluate variables and their interactions in this study to test hypotheses about Holistic Building Design (HBD) components and Lifecycle Management of Building Structures (LMBS) as shown in Fig. 5. This method assesses LMBS ESL and OPV effects of HBD components such MIP, AAR, ECS, and RDP. This study uses deductive reasoning to assess the literature review-derived theoretical framework. This method produces correlation hypotheses from previous knowledge and evaluates them using observation and data. Similar to this study, deductive reasoning confirms theoretical models and explains causal linkages. In this research technique, positivism emphasizes quantitative, observable facts and their connections. Positivists advocate empirical and scientific investigation that employs numbers and statistics to understand the world. This philosophical attitude is appropriate for the study since it uses evidence-based analysis to determine the influence of HBD on LMBS. This research method is robust and suitable since it integrates quantitative methods, logical thinking, and positivism. This approach allows us to deliver reliable, objective insights into how HBD influences building lifecycle management and test concepts. The survey included questions designed to assess the impact of HBD components on LMBS outcomes. Key questions focused on the frequency and effectiveness of maintenance and inspection programs (MIP), the adaptability and retrofitting (AAR) capabilities of buildings, the incorporation of environmental considerations and sustainability (ECS), and the preparedness for resilience and disaster (RDP). Respondents were also asked to evaluate the performance and value outcomes of these components in terms of structural integrity, energy efficiency, and user satisfaction.
Data collection
The study aimed to gather diverse data on building practices encompassing design, sustainability, and inspection. Construction professionals, particularly those engaged in large-scale projects, constituted the well-selected data sources. With 171 participants, a comprehensive dataset was compiled for analysis, ensuring broad applicability through stratified random sampling. This method categorized the population by construction roles, project scopes, or company sizes, ensuring representation across the industry. An online questionnaire, chosen for its accessibility and efficiency, served as the primary data collection tool. Carefully crafted questions addressed demographics and study concepts, facilitating thorough analysis and consultation with industry experts.
Data analysis
This study uses Smart PLS, a strong statistical structure equation modelling approach. SEM was used to model component interactions and test hypotheses in social science research, particularly construction management, because to its theory testing and validation skills and ability to handle complicated models. SEM is useful for analyzing variables and connections. This technique is useful because it explores the complex relationships between HBD components and LMBS. SEM handles inferred latent variables well. The research uses this SEM feature since MIP, AAR, ECS, and RDP are complicated and hard to assess. Smart PLS is used to evaluate several key factors to assure model validity and reliability. To establish construct independence, they were tested for association with indicators and convergent and discriminant validity. The Average variation Extracted (AVE) was used to assess convergent validity, indicating that constructs explain much indicator variance. Heterotrait-Monotrait (HTMT) ratio and Fornell-Larcker criterion ensured discriminant validity. To ensure that each construct is distinct, these measures must identify whether constructs are more strongly related to their own indicators than to other constructs’ indicators. A correlation analysis was also performed to determine the variables’ relationships. This research is needed to explore the hypothesis that HBD factors affect LMBS results.
Results and analysis
Demographics
This study’s 171 construction industry participants’ age, education, employment, and experience are shown in Fig. 6. Participants are evenly aged across all categories. 34% are 31–40-year-old professionals. 26% and 25% of 21–30 and 41–50-year-olds participate, representing a solid mix of young professionals with new ideas and experienced experts. The sample includes 17% over-50s with mature viewpoints. Amazingly, 80% of participants have advanced degrees. The distribution is balanced, with 40% holding a master’s or Ph.D. Due to education, construction workers are proficient. Bachelor’s degree holders in the remaining 20% have diverse educations. 61% of responders are project managers, indicating a need for decision-makers. 25% of research participants are civil engineers. About 15% of employees are safety engineers who oversee compliance. The inquiry eliminated ‘Other’ individuals, suggesting significant professional roles were evaluated. Participants’ diverse experiences broaden the research. The biggest group has 11–15 years of experience (28%), followed by 6–10 (22%), and 20+ (16%). Members with 0–5 years (18%) and 16–20 years (16%) guarantee new and experienced professionals’ perspectives are represented. This research includes a diversified and experienced construction cohort of varying ages, education, professional responsibilities, and experience3,10. The study’s conclusions are more comprehensive and depict the industry’s variety due to its diversity.
Structure equation modelling (SEM)
Measurement model
Table 3 lists the study’s constructs and their reliability and validity metrics. AVE, Composite Reliability (CR) with rho-a and rho-c, and Cronbach’s Alpha are examples. Cronbach’s Alpha (CA) measures internal consistency by showing how closely related a set of items is. Between 0 and 1, higher numbers indicate reliability. This study is internally consistent since all constructs have high CA values. There is excellent stability in AAR (0.909 CA), MIP (0.943), OPV (0.958), and ESL (0.964). CA values of 0.798 and 0.851 show significant consistency between ECS and RDP. In Composite dependability (CR), constructions with values closer to 1 are more reliable. Both CR measures (rho-a and rho-c) in this study reveal high reliability for all constructs. For instance, AAR’s CR (rho-a) and CR (rho-c) values of 0.918 and 0.93 demonstrate its reliability. Similar to other structures, high composite dependability indicates well linked and trustworthy components7,8. The AVE is a helpful indicator for comparing the variance explained by a construct in its components to measurement error. AVE scores above 0.5 suggest that the concept accounts for more item variance than measurement error. All constructs in this study had AVE values more than 0.5 except MIP, which had 0.748. This means that the items these variables represent explain most of their variance.
Table 4 presents HTMT ratio, a recent approach for assessing discriminant validity of structural equation models, shows how unique constructs are. Overall, the table’s HTMT values fall short of the 0.85 discriminant validity criteria. To ensure model validity and accurate outcomes, each construct must be sufficiently diverse. AAR and ECS have an HTMT score of 0.747, indicating a little relationship but enough separation to be utilized for analysis. AAR and ESL have an HTMT ratio of 0.82, indicating a minor relationship with controllable distinctiveness. Lower HTMT values, such as 0.563 between ESL and MIP and 0.565 between OPV and MIP, support their uniqueness. The study relies on this to ensure that every component contributes to our understanding of how holistic building design influences building lifecycle management. RDP’s HTMT ratio is well within the acceptable range compared to AAR (0.736) and ECS (0.558), supporting the constructs’ discriminant validity.
Table 5 shows Fornell and Larcker data for AAR, ESL, MIP, OPV, and RDP structures. Structural equation models are commonly tested for discriminant validity using the Fornell-Larcker criterion, which tests if each construct has a greater association with its own indicators than with indicators of other constructs. The square root of the AVE is shown by each construct’s diagonal values in the table being bigger than its off-diagonal values in the row and column. For discriminant validity, this criterion must be satisfied. AVE square roots (diagonal values) for each concept are bigger than off-diagonal values for correlations with other constructs. AAR has a higher square root of AVE than ECS (0.645), ESL (0.572), MIP (0.555), OPV (0.468), and RDP (0.453). All constructs follow this pattern, proving discriminant validity and that each construct is most strongly associated with its indicators. ECS, ESL, MIP, OPV, and RDP have weaker correlations with other constructs than diagonal values, which reflect the square root of AVE. ECS’s diagonal values (0.844) are greater than its AAR, ESL, MIP, OPV, and RDP correlations.
Table 6 shows correlations for AAR, ECS, MIP, and RDP variables (Resilience and Disaster Preparedness, Maintenance and Retrofitting, Environmental Considerations, and Sustainability). This analysis is essential for understanding how variables interact within constructs since it displays the direction and degree of correlations. Values closer to + 1 suggest significantly positive associations, values around − 1 indicate strongly negative relationships, while values around 0 show no link. This study shows that positive correlations strengthen the association between the two variables as the first variable increases. AAR1 and AAR5 exhibit a strong positive correlation (0.73), indicating they are closely related. This pattern applies to all AAR variables, suggesting build consistency. In the same way, ECS1 has substantial positive correlations with ECS2 (0.595) and ECS4 (0.565), showing a link between these environmental sustainability elements. MIP1 and MIP2 (0.713) exhibit substantial correlations, demonstrating a strong relationship between inspection and maintenance aspects. This tendency continues throughout the MIP framework, supporting the idea that complete inspection and maintenance plans are interdependent. Significant correlations between RDP variables (e.g., RDP1 and RDP3; 0.705) suggest that resilience and disaster planning are interrelated. Table 5 shows a strong positive correlation between construct variables. This connection is crucial to understanding HBD dynamics and building lifecycle management.
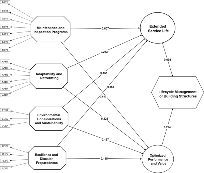
Structure path analysis
Table 7 shows this study’s structural equation modelling route analysis results. This table shows how the four pillars of HBD are interconnected. It also explains how these pillars impact the two most significant components of building lifecycle management (ESL and OPV). Each row of the table reflects a hypothesized relationship between two constructs and shows the original sample outcome (O), sample mean (M), standard deviation (SD), T statistics, P value, and hypothesis status (confirmed or rejected). The key factors considered are Adaptability and Retrofitting (A&R), Environmental Considerations and Sustainability (ECS), Maintenance and Inspection Programs (MIP), and Resilience and Disaster Preparedness (RDP). These factors are evaluated based on their impact on Extended Service Life (ESL) and Optimized Performance and Value (OPV) of buildings. The relationship between Adaptability and Retrofitting and Extended Service Life has an original sample value (O) of 0.233 and a mean value (M) of 0.232 with a standard deviation (SD) of 0.023. The T-statistic of 10.131 indicates a strong and significant positive impact of A&R on ESL. Similarly, the impact of Adaptability and Retrofitting on Optimized Performance and Value has an O value of 0.228 and an M value of 0.226 with an SD of 0.025, with a T-statistic of 9.103 showing a strong positive influence. Environmental Considerations and Sustainability have an O value of 0.161 and an M value of 0.163 with an SD of 0.02 for the relationship with Extended Service Life. The T-statistic of 8.233 suggests a significant positive impact, though it is slightly weaker compared to A&R. The effect of ECS on Optimized Performance and Value shows an O value of 0.167 and an M value of 0.17 with an SD of 0.026. The T-statistic of 6.512 confirms a positive, but relatively weaker, impact. Maintenance and Inspection Programs have a very strong positive effect on Extended Service Life, with an O value of 0.607 and an M value of 0.604. The SD is 0.032 and the T-statistic is 18.991, indicating a highly significant impact. The relationship with Optimized Performance and Value also shows high significance, with an O value of 0.61 and an M value of 0.608. The SD is 0.031, and the T-statistic is 19.554, making MIP a crucial factor for both ESL and OPV. The influence of Resilience and Disaster Preparedness on Extended Service Life has an O value of 0.151 and an M value of 0.151 with an SD of 0.024. The T-statistic is 6.268, indicating a moderate positive impact. The relationship with Optimized Performance and Value shows an O value of 0.145 and an M value of 0.144 with an SD of 0.027. The T-statistic of 5.29 suggests a moderate positive effect, similar to its impact on ESL. Extended Service Life significantly contributes to the Lifecycle Management of Building Structures, with an O value of 0.698 and an M value of 0.707. The SD is 0.301, and the T-statistic is 2.318, indicating a strong and essential relationship. The impact of Optimized Performance and Value on Lifecycle Management of Building Structures has an O value of 0.294 and an M value of 0.285 with an SD of 0.302. The T-statistic is 0.974, showing a relatively weaker and less significant relationship compared to ESL. Adaptability and Retrofitting show a strong and consistent impact on both ESL and OPV, indicating their critical role in enhancing building life and performance. ECS also positively influences ESL and OPV, but the effect is weaker compared to A&R, highlighting the importance of environmental factors in a comprehensive building design approach. MIP emerges as the most significant factor, with very strong positive effects on both ESL and OPV. Regular maintenance and inspections are vital for the longevity and performance of buildings. RDP has a moderate impact on both ESL and OPV, emphasizing the importance of resilience and preparedness in maintaining building integrity and value. ESL is strongly connected to LMBS, suggesting that extending the service life of buildings is crucial for effective lifecycle management. In contrast, OPV has a weaker connection to LMBS, indicating that while optimizing performance and value is important, it may not directly influence overall lifecycle management as significantly as ESL.
The correlation between AAR and ESL is positive (0.233) with a strong T statistic (10.131) and a P value of 0. AAR’s large influence on OPV (0.228) supports the assumption that it improves ESL and OPV in LMBS. ECS is positively correlated with ESL (0.161) and OPV (0.167) (P = 0). This shows that ECS benefits both critical LMBS components. MIP’s strong effect on ESL (0.607) and high T statistic (18.991) indicate its importance in LMBS. MIP improves OPV (0.61) again with a high T statistic (19.554), emphasizing the importance of inspection and maintenance in LMBS. P values and T statistics suggest that RDP is positively and statistically significantly related to ESL (0.151) and OPV (0.145). A large T-statistic of 2.318 and a P-value of 0.001 show that ESL directly affects LMBS (0.698). The effect of OPV on LMBS is statistically significant (0.294), although less so than ESL (0.974). Figure 7 presents the model with path coefficients and Fig. 8 indicates the structure model of the study with path coefficients, path significance (p-value) and t-statistics.
Discussion
In addition to providing support for several theoretical hypotheses, this study’s results shed light on Holistic Building Design (HBD) and its effects on LMBS, expanding our present knowledge of the topic. The literature stressing the significance of flexibility in sustainable building design is supported by the good effects of AAR on ESL and OPV. This is because AAR is a type of retrofitting. Nevertheless, the extent to which this effect outstrips conventional wisdom implies that AAR plays a more crucial role in LMBS than was previously acknowledged. ECS has a major impact on OPV and ESL, which is in keeping with the current worldwide movement towards green building practices. Providing quantitative support to the often-qualitative evaluations in the current literature, the study’s results emphasize a clear association. This study’s substantial link between MIP and ESL/OPV lends credence to contention that maintenance is key to a building’s longevity. Nevertheless, given the nature and magnitude of this connection, it seems that MIP plays a much more crucial role than first thought, particularly construction. Previous qualitative evaluations of RDP have only hinted at the necessity of RDP; however, this study provides quantitative evidence of its direct effect on LMBS, proving its criticality with greater certainty than previous research.
Both theoretically and pragmatically, this work adds to what is already known about the connections between different parts of HBD and LMBS via quantitative analysis. There is empirical data that backs up the hypotheses that suggest HBD is a major factor in improving ESL and OPV. The results provide useful information for anyone involved in the building sector. They stress the need of a comprehensive strategy for building design and maintenance, with a focus on sustainability, flexibility, routine maintenance, and catastrophe readiness. To make buildings last longer and function better, project managers should make adaptation and retrofitting a top priority throughout the design and execution stages of the project. It is the responsibility of managers to incorporate environmental factors into building designs at every step. To maximize operating efficiency and prolong the life of buildings, routine maintenance should be a top strategic priority. Rather than treating building resilience and disaster preparation as afterthoughts, it is recommended to include them into the earliest design phases via the use of RDP measures.
The results may not be applicable to other situations since the research is mainly focused on the building sector. Although there were 171 participants, which is a respectable number, a bigger and more varied sample might give more comprehensive insights. Because it is cross-sectional in design, the study only records one point in time; future research using longitudinal methods may provide light on the development of these associations.
Conclusion
The conclusion encapsulates the study’s primary objective, methodologies employed, and its significant contributions towards addressing the research gap in construction and building design, particularly within construction. Through an examination of HBD components AAR, ECS, MIP, and RDP on LMBS, quantitative models were developed to elucidate their impact. This research aimed to enhance comprehension of how HBD influences LMBS outcomes, employing structural equation modelling for analysis. The comprehensive data analysis from 171 construction industry specialists fills a crucial research void, enriching theoretical understanding and offering practical insights for future research endeavours.
Future research direction
Future research avenues include delving into the integration of emerging technologies like advanced data analytics and artificial intelligence in building design and management. Additionally, further exploration of the long-term effects of holistic building design on sustainability and resilience across diverse climatic and socio-economic landscapes is warranted. This study underscores the significance of HBD components in fostering green and profitable buildings, paving the way for continued investigation into building lifecycle management.
Data availability
All data generated or analysed during this study are included in this published article [and its supplementary information files].
References
Agenda, I. Shaping the future of construction a breakthrough in mindset and technology. In World Economic Forum (2016).
Gizaw, G. The role of international construction for the development of economy and the challenges involved. Int. J. Eng. Sci. Comput. 11(02), 27635–27652 (2021).
Alsakka, F. et al. Computer vision-based process time data acquisition for offsite construction. Autom. Constr. 149, 104803 (2023).
Askar, R., Bragança, L. & Gervásio, H. Adaptability of buildings: a critical review on the concept evolution. Appl. Sci. 11(10), 4483 (2021).
Ürge-Vorsatz, D. et al. Mitigating CO2 emissions from energy use in the world’s buildings. Build. Res. Inform. 35(4), 379–398 (2007).
Sal Moslehian, A., Kocaturk, T. & Tucker, R. An Integral View of Innovation in Hospital Building Design: Understanding the Context of the Research/Practice Gap 265–280 (Building Research & Information, 2021).
Kosorić, V. et al. General model of Photovoltaic (PV) integration into existing public high-rise residential buildings in Singapore—challenges and benefits. Renew. Sustain. Energy Rev. 91, 70–89 (2018).
Lützkendorf, T. & Lorenz, D. Sustainable property investment: valuing sustainable buildings through property performance assessment. Build. Res. Inform. 33(3), 212–234 (2005).
Soares, N. et al. A review on current advances in the energy and environmental performance of buildings towards a more sustainable built environment. Renew. Sustain. Energy Rev. 77, 845–860 (2017).
Kamari, A. & Kirkegaard, P. H. Holistic Building Design.
Bonandrini, S., Cruz, C. & Nicolle, C. Building lifecycle management. In Proceedings of the International Conference on Product Lifecycle Management, Lyon, France (2005).
Di Biccari, C. et al. Configuration views from PLM to building lifecycle management. In Product Lifecycle Management to Support Industry 4.0: 15th IFIP WG 5.1 International Conference, PLM Turin, Italy, July 2–4, 2018, Proceedings 15 (Springer, 2018).
Arayici, Y. & Aouad, G. Building information modelling (BIM) for construction lifecycle management. Constr. Build. Des. Mater. Tech. 2010, 99–118 (2010).
Li, L. et al. Developing a BIM-enabled building lifecycle management system for owners: Architecture and case scenario. Autom. Constr. 129, 103814 (2021).
Motamedi, A. & Hammad, A. RFID-assisted lifecycle management of building components using BIM data. In Proceedings of the 26th International Symposium on Automation and Robotics in Construction (2009).
Balasbaneh, A. T. & Ramli, M. Z. A Comparative life Cycle Assessment (LCA) of Concrete and Steel-Prefabricated Prefinished Volumetric Construction Structures in Malaysia, 43186–43201 (Environmental Science and Pollution Research, 2020).
Balasbaneh, A. T. & Sher, W. Life cycle sustainability assessment analysis of different concrete construction techniques for residential building in Malaysia. Int. J. Life Cycle Assess. 26(7), 1301–1318 (2021).
Marjaba, G. & Chidiac, S. Sustainability and resiliency metrics for buildings—critical review. Build. Environ. 101, 116–125 (2016).
De Jong, M. et al. Sustainable–smart–resilient–low carbon–eco–knowledge cities; making sense of a multitude of concepts promoting sustainable urbanization. J. Clean. Prod. 109, 25–38 (2015).
Lee, H. A. Labour policies and institutions in the Eleventh Malaysia Plan: Aiming high, falling short. J. Southeast. Asian Econ., 552–570 (2017).
Abdullah, J., Zanudin, K. & Marzukhi, M. A. Twelfth Malaysia Plan: Prospective Impacts on Urban and Regional Development (Planning Malaysia, 2022).
Hadi, A. N. A. & Mohamad, F. Housing Policy in 11th Malaysia Plan and Penang State Government (2016).
Hamid, A. A. A. et al. Malaysia–25 years of construction industry progress 1995–2019. In Construction Industry Advance and Change: Progress in Eight Asian Economies Since 1995 111–135 (Emerald Publishing Limited, 2021).
Riazi, S. R. M. et al. The use of supply chain management to overcome low labour productivity issues in the Tenth Malaysia Plan public sector projects. Malays. Constr. Res. J. 3(1), 178–191 (2018).
Khailani, D. K. & Perera, R. Mainstreaming disaster resilience attributes in local development plans for the adaptation to climate change induced flooding: a study based on the local plan of Shah Alam City, Malaysia. Land Use Policy 30(1), 615–627 (2013).
Marsono, A. K. B. & Balasbaneh, A. T. Combinations of building construction material for residential building for the global warming mitigation for Malaysia. Constr. Build. Mater. 85, 100–108 (2015).
Lau, Y. Y. et al. Utilization of green materials and technology for sustainable construction in Malaysia. Trop. Environ. Biol. Technol. 1(1), 47–66 (2023).
Hung, F. C. et al. D3 sustainable homes–an alternative design for high-rise affordable housing IN tropical climates. Malays. Constr. Res. J. 25 (2018).
Shari, Z. & Jaafar, M. F. Z. Towards a holistic sustainable architectural education in Malaysia. ALAM CIPTA. Int. J. Sustain. Trop. Des. Res. Pract. 1(1), 57–65 (2006).
Masri, M., Yunus, R. M. & Ahmad, S. S. Creating cultural innovation: towards a holistic approach in shaping a sustainable future. Procedia-Soc. Behav. Sci. 168, 249–260 (2015).
Mamter, S., Abdul-Aziz, A. & Mamat, M. Stimulating a sustainable construction through holistic BIM adoption: the root causes of recurring low BIM adoption in Malaysia. In IOP Conference Series: Materials Science and Engineering (IOP Publishing, 2017).
Halawa, E. et al. A review on energy conscious designs of building façades in hot and humid climates: lessons for (and from) Kuala Lumpur and Darwin. Renew. Sustain. Energy Rev. 82, 2147–2161 (2018).
Zhang, J. et al. BIM-based architectural analysis and optimization for construction 4.0 concept (a comparison). Ain Shams Eng. J. 14(6), 102110 (2023).
Shaikh, P. H. et al. Building energy for sustainable development in Malaysia: a review. Renew. Sustain. Energy Rev. 75, 1392–1403 (2017).
Waqar, A. et al. Examining the impact of BIM implementation on external environment of AEC industry: a PEST analysis perspective. Dev. Built Environ. 17, 100347 (2024).
Kee, K. K., Simon, B. Y. L. & Peter, S. M. W. A holistic approach for energy efficiency at a GBI-platinum rated Malaysian University campus. Adv. Sci. Lett. 24(11), 8753–8758 (2018).
Shari, Z. Development of a sustainability assessment framework for Malaysian office buildings using a mixed-methods approach (2011).
Waqar, A. et al. Integration of passive RFID for small-scale construction project management. Data Inform. Manag. 7(4), 100055 (2023).
Wuni, I. Y. & Shen, G. Q. Barriers to the adoption of modular integrated construction: systematic review and meta-analysis, integrated conceptual framework, and strategies. J. Clean. Prod. 249, 119347 (2020).
Waqar, A. et al. Complexities for adopting 3D laser scanners in the AEC industry: structural equation modeling. Appl. Eng. Sci. 16, 100160 (2023).
Zhang, Z., Pan, W. & Pan, M. Critical considerations on tower crane layout planning for high-rise modular integrated construction. Eng. Constr. Archit. Manag. 29(7), 2615–2634 (2022).
Waqar, A. et al. BIM in green building: enhancing sustainability in the small construction project. Clean. Environ. Syst., 100149 (2023).
Wuni, I. Y., Shen, G. Q. & Saka, A. B. Computing the severities of critical onsite assembly risk factors for modular integrated construction projects. Eng. Constr. Archit. Manag. 30(5), 1864–1882 (2023).
Waqar, A., Khan, A. M. & Othman, I. Blockchain empowerment in construction supply chains: enhancing efficiency and sustainability for an infrastructure development. J. Infrastruct. Intell. Resil. 3(1), 100065 (2024).
Afzal, M. et al. Reinforced concrete structural design optimization: a critical review. J. Clean. Prod. 260, 120623 (2020).
Waqar, A. et al. Limitations to the BIM-based safety management practices in residential construction project. Environ. Challenges 14, 100848 (2024).
Zhang, J. et al. Multi-objective optimization of concrete mixture proportions using machine learning and metaheuristic algorithms. Constr. Build. Mater. 253, 119208 (2020).
Sajjad, M. et al. BIM-driven energy simulation and optimization for net-zero tall buildings: sustainable construction management. Front. Built Environ. 10, 1296817 (2024).
Chen, X. et al. Optimization strategies of composite phase change materials for thermal energy storage, transfer, conversion and utilization. Energy Environ. Sci. 13(12), 4498–4535 (2020).
Rehman, S. K. U. et al. BIM adoption over the entire life cycle of a constructed asset and using ISO standards in Pakistan. In AIP Conference Proceedings (AIP Publishing, 2023).
Antwi-Afari, M. F. et al. Assessment of a passive exoskeleton system on spinal biomechanics and subjective responses during manual repetitive handling tasks among construction workers. Saf. Sci. 142, 105382 (2021).
Pan, X. et al. BIM adoption in sustainability, energy modelling and implementing using ISO 19650: a review. Ain Shams Eng. J. 15(1), 102252 (2024).
Gholamibozanjani, G. & Farid, M. A comparison between passive and active PCM systems applied to buildings. In Thermal Energy Storage with Phase Change Materials 410–429 (CRC, 2021).
Musarat, M. A. et al. A survey-based approach of framework development for improving the application of internet of things in the construction industry of Malaysia. Results Eng., 101823 (2024).
Musarat, M. A. et al. Automated monitoring innovations for efficient and safe construction practices. Results Eng. 22, 102057 (2024).
Eli, L. et al. Thermal performance of residential building with mixed-mode and passive cooling strategies: the Brazilian context. Energy Build. 244, 111047 (2021).
Maglad, A. M. et al. Bim-based energy analysis and optimization using insight 360 (case study). Case Stud. Constr. Mater. 18, e01755 (2023).
Su, X. et al. Embodied and operational energy and carbon emissions of passive building in HSCW zone in China: a case study. Energy Build. 222, 110090 (2020).
Alotaibi, B. S. et al. Building information modeling (BIM) adoption for enhanced legal and contractual management in construction projects. Ain Shams Eng. J. 15 (7), 102822 (2024).
Toosi, H. A. et al. Life cycle sustainability assessment in building energy retrofitting; a review. Sustain. Cities Soc. 60, 102248 (2020).
Abuhussain, M. A. et al. Integrating Building Information Modeling (BIM) for optimal lifecycle management of complex structures. In Structures (Elsevier, 2024).
Rodrigues, C. & Freire, F. Environmental impacts and costs of residential building retrofits–what matters? Sustain. Cities Soc. 67, 102733 (2021).
Aati, K. et al. Analysis of road traffic accidents in dense cities: geotech transport and ArcGIS. Transp. Eng., 100256 (2024).
Khan, A. M. et al. Optimizing energy efficiency through building orientation and building information modelling (BIM) in diverse terrains: a case study in Pakistan. Energy, 133307 (2024).
Althoey, F. et al. Influence of IoT implementation on resource management in construction. Heliyon (2024).
Soliman, M. H. A. Machine Reliability and Condition Monitoring: A Comprehensive Guide to Predictive Maintenance Planning (Mohammed Hamed Ahmed Soliman, 2020).
Hamidavi, T., Abrishami, S. & Hosseini, M. R. Towards intelligent structural design of buildings: a BIM-based solution. J. Build. Eng. 32, 101685 (2020).
Al Dakheel, J. et al. Smart buildings features and key performance indicators: a review. Sustain. Cities Soc. 61, 102328 (2020).
Hajare, A. & Elwakil, E. Integration of life cycle cost analysis and energy simulation for building energy-efficient strategies assessment. Sustain. Cities Soc. 61, 102293 (2020).
Yang, A. et al. Adopting building information modeling (BIM) for the development of smart buildings: a review of enabling applications and challenges. Adv. Civ. Eng. 2021(1), 8811476 (2021).
Xu, X., Mumford, T. & Zou, P. X. Life-cycle building information modelling (BIM) engaged framework for improving building energy performance. Energy Build. 231, 110496 (2021).
Abuhussain, M. A. et al. Integrating building information modeling (BIM) for optimal lifecycle management of complex structures. Structures 60 (2024).
Asif, U. et al. Predictive modeling and experimental validation for assessing the mechanical properties of cementitious composites made with silica fume and ground granulated blast furnace slag. Buildings 14(4) (2024).
Bageis, A. S. et al. Evaluation of factors affecting the competitive advantage of organizations in establishing sustainable project management post Covid-19. J. Eng. 2023, 1–24 (2023).
Carlier, R., Dabbagh, M. & Krarti, M. Energy performance of integrated wall and window switchable insulated systems for residential buildings. Energies 15(3) (2022).
Hamida, M. B. et al. Circular building adaptability and its determinants—a literature review. Int. J. Build. Pathol. Adapt. 41(6), 47–69 (2023).
Lee, M. J. & Zhang, R. Human-centric artificial intelligence of things-based indoor environment quality modeling framework for supporting student well-being in educational facilities. J. Comput. Civ. Eng. 38(2) (2024).
Munaro, M. R. & Tavares, S. F. Design for Adaptability and Disassembly: Guidelines for Building Deconstruction (Construction Innovation, 2023).
Saad Alotaibi, B. et al. Building information modeling (BIM) adoption for enhanced legal and contractual management in construction projects. Ain Shams Eng. J. 15(7) (2024).
Miller, D. & Doh, J. H. Incorporating sustainable development principles into building design: a review from a structural perspective including case study. Struct. Des. Tall Spec. Build. 24(6), 421–439 (2015).
Sajjad, M. et al. BIM-driven energy simulation and optimization for net-zero tall buildings: sustainable construction management. Front. Built Environ. 10 (2024).
Iwaro, J. & Mwasha, A. The impact of sustainable building envelope design on building sustainability using integrated performance model. Int. J. Sustain. Built Environ. 2(2), 153–171 (2013).
Waqar, A. et al. Impediment to implementation of internet of things (IOT) for oil and gas construction project safety: structural equation modeling approach. Structures 57 (2023).
Gosling, J. et al. Adaptable buildings: a systems approach. Sustain. Cities Soc. 7, 44–51 (2013).
Waqar, A. et al. Evaluation of Challenges to the Adoption of Intelligent Transportation System for Urban Smart Mobility (Research in Transportation Business and Management, 2023).
Gharehbaghi, K., Rahmani, F. & Paterno, D. Adaptability of materials in green buildings: Australian case studies and review. In IOP Conference Series: Materials Science and Engineering (IOP Publishing, 2020).
Waqar, A. et al. Evaluation of success factors of utilizing AI in digital transformation of health and safety management systems in modern construction projects. Ain Shams Eng. J. 14(11) (2023).
Pender, R. Making good decisions: avoiding alignment problems and maladaptation in retrofit and construction. J. Archit. Conserv. 27(3), 151–175 (2021).
Waqar, A., Bheel, N. & Tayeh, B. A. Modeling the effect of implementation of artificial intelligence powered image analysis and pattern recognition algorithms in concrete industry. Dev. Built Environ. 17 (2024).
Fatourehchi, D. & Zarghami, E. Social sustainability assessment framework for managing sustainable construction in residential buildings. J. Build. Eng. 32, 101761 (2020).
Waqar, A. et al. Sustainable leadership practices in construction: building a resilient society. Environ. Challenges, 14 (2024).
Mohajerani, A. et al. Recycling waste rubber tyres in construction materials and associated environmental considerations: a review. Resour. Conserv. Recycl. 155, 104679 (2020).
Waqar, A., Mateen Khan, A. & Othman, I. Blockchain empowerment in construction supply chains: enhancing efficiency and sustainability for an infrastructure development. J. Infrastruct. Intell. Resil. 3(1) (2024).
Waqar, A. et al. Overcoming implementation barriers in 3D printing for gaining positive influence considering PEST environment. Ain Shams Eng. J. 15(3) (2024).
Waqar, A. et al. Modeling relation among implementing AI-based drones and sustainable construction project success. Front. Built Environ., 9 (2023).
Waqar, A. et al. Modeling the relation between building information modeling and the success of construction projects: a structural-equation-modeling approach. Appl. Sci. 13(15) (2023).
Lima, L. et al. Sustainability in the construction industry: a systematic review of the literature. J. Clean. Prod. 289, 125730 (2021).
Waqar, A. et al. Complexities for adopting 3D laser scanners in the AEC industry: structural equation modeling. Appl. Eng. Sci., 16 (2023).
Francis, A. & Thomas, A. Exploring the relationship between lean construction and environmental sustainability: a review of existing literature to decipher broader dimensions. J. Clean. Prod. 252, 119913 (2020).
Waqar, A. et al. Analyzing the success of adopting metaverse in construction industry: structural equation modelling. J. Eng. 2023, 1–21 (2023).
Hossain, M. U. et al. Circular economy and the construction industry: existing trends, challenges and prospective framework for sustainable construction. Renew. Sustain. Energy Rev. 130, 109948 (2020).
Waqar, A. et al. Evaluating the critical safety factors causing accidents in downstream oil and gas construction projects in Malaysia. Ain Shams Eng. J. 15(1) (2024).
Araújo, A. G., Carneiro, A. M. P. & Palha, R. P. Sustainable construction management: a systematic review of the literature with meta-analysis. J. Clean. Prod. 256, 120350 (2020).
Acknowledgement
The authors extend their appreciation to Taif University, Saudi Arabia, for supporting this work through project number (TU-DSPP-2024-33).
Funding
This research was funded by Taif University, Saudi Arabia, Project No. (TU-DSPP-2024-33).
Author information
Authors and Affiliations
Contributions
Conceptualization: Ahsan Waqar (AW), Abdul Mateen Khan, Khaled A AlrasheedMethodology: Ahsan Waqar (AW), Abdul Mateen KhanFormal analysis: Ahsan Waqar (AW), Hamad AlmujibahInvestigation: Ahsan Waqar (AW), Khaled A AlrasheedData curation: Ahsan Waqar (AW)Writing—Original Draft: Ahsan Waqar (AW)Writing—Review and Editing: Abdul Mateen Khan, Hamad Almujibah, Omrane BenjeddouSupervision: Abdul Mateen Khan, Khaled A Alrasheed.
Corresponding author
Ethics declarations
Competing interests
The authors declare no competing interests.
Ethical statement
In accordance with the ethical consideration’s participants were provided with comprehensive information about the study’s purpose, procedures, potential risks, and benefits. Participants were assured of their voluntary involvement and their right to withdraw at any stage without repercussion. The informed consent process was conducted in a clear and understandable manner, promoting transparency, and respecting the autonomy and rights of each participant.
Additional information
Publisher’s note
Springer Nature remains neutral with regard to jurisdictional claims in published maps and institutional affiliations.
Electronic supplementary material
Below is the link to the electronic supplementary material.
Rights and permissions
Open Access This article is licensed under a Creative Commons Attribution-NonCommercial-NoDerivatives 4.0 International License, which permits any non-commercial use, sharing, distribution and reproduction in any medium or format, as long as you give appropriate credit to the original author(s) and the source, provide a link to the Creative Commons licence, and indicate if you modified the licensed material. You do not have permission under this licence to share adapted material derived from this article or parts of it. The images or other third party material in this article are included in the article’s Creative Commons licence, unless indicated otherwise in a credit line to the material. If material is not included in the article’s Creative Commons licence and your intended use is not permitted by statutory regulation or exceeds the permitted use, you will need to obtain permission directly from the copyright holder. To view a copy of this licence, visit http://creativecommons.org/licenses/by-nc-nd/4.0/.
About this article
Cite this article
Waqar, A., Alrasheed, K.A., Khan, A.M. et al. Analyzing the impact of holistic building design on the process of lifecycle management of building structures. Sci Rep 14, 29020 (2024). https://doi.org/10.1038/s41598-024-80547-3
Received:
Accepted:
Published:
Version of record:
DOI: https://doi.org/10.1038/s41598-024-80547-3










