Abstract
Bone cancer pain (BCP) is a common clinical problem in cancer patients. The plasticity of excitatory neurons within the spinal dorsal horn plays a significant role in the development of BCP. This study explored the roles of absent in melanoma 2 (AIM2) and stimulator of interferon gene (STING) in BCP using male C57BL/6J mice. Cancers cells were cultured and implanted into the tibia to induce pain-like behavior. AIM2-RNAi lentivirus was injected into spinal dorsal horn or STING agonist was injected intraperitoneally. The protein expressions and localization were evaluated by qRT-PCR and WB or IF, respectively. The mechanical pain threshold was measured using the von Frey test. Immunofluorescence showed that AIM2 and STING were co-localized in spinal cord neurons, and AIM2 was expressed in the presynaptic membrane. qRT-PCR and western blotting showed that AIM2 expression was increased, and STING expression was decreased in cancer implanted mice. Inhibition of AIM2 enhanced the expression of STING and reduced the expression of GluN1, and attenuated mechanical allodynia. After injecting of STING agonist, the mechanical pain threshold was increased and the expression of GluN1 was decreased. These results emphasizes the involvement of AIM2 in BCP development by downregulating STING expression and increasing GluN1 expression.
Similar content being viewed by others
Introduction
Around 75% of individuals diagnosed with advanced cancer encounter persistent symptoms of pain, with bone cancer pain (BCP) being particularly prevalent1. The mechanisms involved in BCP are intricate, encompassing both peripheral and central sensitization2. Nonetheless, existing pharmaceutical interventions fail to completely alleviate BCP. Consequently, it is imperative to investigate the underlying mechanism of BCP.
Excitatory synaptic transmission in the central nervous system is primarily mediated by the neurotransmitter glutamate. N-methyl-d-aspartate receptor (NMDAR) is an ionotropic glutamate receptor that plays a crucial role in various physiological processes, including cognition, pain and memory. It is generally believed that these receptors are predominantly located on the postsynaptic membrane of neurons3. NMDARs are activated during the development of BCP, promoting the transmission of pain signals by regulating neuronal excitability and synaptic plasticity4,5. The NMDARs involves three subunits: GluN1, GluN2, and GluN3. GluN1 is an essential subunit in the NMDARs complex, being the initial component activated by glutamate. This activation leads to the opening of the receptor channel, allowing calcium ions to enter neurons and trigger the onset of allodynia. The GluN2 subunit plays a crucial role in determining the ion selectivity, channel opening probability, and sensitivity to agonists of NMDARs. Additionally, GluN3 subunits (GluN3A and GluN3B) are significant in the assembly and function of NMDAR. These subunits can form heterotetramers with GluN1 and GluN2 subunits, thereby influencing receptor gating mechanisms and overall functionality6,7. The upregulation of GluN1 expression is associated with pain, and blocking the phosphorylation of GluN1 in the spinal cord can effectively alleviate BCP in rats8. Similar results have been observed in models of inflammatory pain9 and neuralgia10. These findings suggest that the enhanced expression of GluN1 in the central nervous system plays a crucial role in the progression of chronic pain. Therefore, further investigations need to be conducted to elucidate the underlying upstream regulatory of GluN1 in BCP.
Cyclic GMP-AMP synthase (cGAS) is responsible for synthesizing cyclic GMP-AMP, which binds to the stimulator of interferon genes (STING), acting as a messenger. This interaction leads to the translocation of STING from the endoplasmic reticulum (ER) to the ER-Golgi intermediate compartments and the trans-Golgi network, where STING undergoes phosphorylation. STING has been implicated in the development and progression of several diseases, exhibiting dual regulatory functions in cancer, pain, infectious pathogens, and other diseases11. Through its downstream type I Interferon (I-IFN), recent research has discovered that the STING signal in sensory neurons can suppress pain in different mouse pain models, such as BCP and neuralgia. The administration of the STING agonist 5,6-dimethyl-9-oxo-9H-xanthene-4-acetic acid (DMXAA) through intrathecal injection or intraperitoneal (i.p.) injection notably elevated the mice’s pain tolerance12. DMXAA can induce STING to adopt a ‘closed’ conformation, thereby activating STING and its downstream signaling pathways13. In an in vitro experiment, it has been demonstrated that the hyperexcitability of nociceptors can be completely reversed following a 2-h incubation of dorsal root ganglia from BCP mice with DMXAA14. Nevertheless, further research is needed to understand how STING regulates the excitability of nociceptors.
Absent in melanoma 2 (AIM2) is a cytoplasmic protein that detects double-stranded DNA (ds-DNA) and triggers the innate immune response. It is crucial in the development of inflammatory diseases, autoimmune diseases, and cancer15,16. The activation of AIM2 triggers inflammasome formation, leading to the maturation and release of pro-inflammatory cytokines, as well as initiating pyroptosis17,18. AIM2 is mainly expressed in astrocytes, neurons and microglia in the central nervous system19,20. Research has shown that AIM2 plays a role in the differentiation of dendrites and axons, as well as promotes synaptic remodeling21. While the role of AIM2 in BCP remains unclear, it is possible that AIM2 involved in the development of BCP by regulating synaptic plasticity.
Studies have found that AIM2 can inhibit the expression of STING22,23. However, it remains unclear if there is a regulatory relationship between AIM2 and STING in the development of BCP. This study focused on investigating the involvement of AIM2 and STING in BCP mice. Our results indicated that AIM2 upregulated the expression of GluN1 by inhibiting STING expression, thus playing a role in the development of BCP.
Methods
Animals
All surgical and experimental protocols were approved by the Animal Ethics Committee of Hubei University of Medicine (SCXK2022-0030), and all procedures for animal experiments described in this study complied with the National Institutes of Health Guide for the Care and Use of Laboratory Animals as well as the Animal Research: Reporting of In Vivo Experiments (ARRIVE) guidelines. Based on prior research24,25, male mice were selected to develop a model for bone cancer pain. Male C57BL/6J (RRID: IMSR_JAX:000664) mice aged 8–12 weeks were obtained from the Institute of Laboratory Animal Science at Hubei University of Medicine. The mice were allocated to various experimental groups and kept in controlled conditions with a temperature of 22 ± 2 °C and humidity of 40–60%. The mice weighing 18–24 g were housed in cages (5 mice/cage) according to experimental groups and provided with ad libitum access to food and water. There were no differences in water and food consumption among the groups, and no significant changes in body weight were observed during the experiment. All experiments were performed in triplicate. No exclusion criteria were predetermined, and no animals were excluded or died during the experiment. No blinding was performed.
Establishment of the BCP model
Murine Lewis lung carcinoma (LLC) line LL/2 (ATCC, CRL-1642) cells (RRID: CVCL_4358) were revived and cultured in high-glucose Dulbecco’s minimum essential medium (Gibco, USA) contained with 12% fetal bovine serum (Gibco, USA). Initially, the cells were overgrown in a Petri dish, then they were digested and enumerated to create a suspension with a concentration of 5 × 107 cells/mL, utilizing 1 × phosphate buffered saline (PBS). Anesthesia was induced in mice with 50 mg/kg of 1% pentobarbital sodium administered intraperitoneally. The right leg was shaved and disinfected before a 26-gauge needle was inserted into the tibial cavity through the tibial plateau bone surface. Subsequently, a 10 μL microinjector was employed to slowly inject 4 μL of tumor cells (2 × 105 cells) suspension into the bone cavity. In the sham group, sterilized PBS (4 μL) was injected into the tibial bone employing the same method. Finally, the skin incision was sutured and iodophor disinfection was employed to prevent postoperative infection. The mice’s temperature was monitored multiple times from the beginning to the end of anesthesia, and they were placed in a new disinfected cage on a heating pad after anesthesia recovery at an appropriate temperature. The skin incisions were checked multiple times in the days following the operation to prevent delayed healing or skin infections from biting wounds.
The maximum number of passages for cell lines is 12. LLC is not listed as a commonly misidentified cell line by the International Cell Line Authentication Committee according to the latest database version 12 from International Cell Line Authentication Committee.
Drug treatment
The compound 5,6-dimethyl-9-oxo-9H-xanthene-4-acetic acid (DMXAA) (cat. no.:14617; Cayman Chemical, USA) was diluted in a sterilized PBS solution containing 5% DMSO to achieve a concentration of 0.5 mg/mL. Subsequently, the DMXAA solution was administered to mice via i.p. injection at a dose of 20 mg/kg on days 3 and 6 following the establishment of the BCP model.
Lentivirus (LV) microinjection in spinal dorsal horn of mouse
In order to suppress the AIM2 expression in the spinal cord dorsal horn of mice, Lentiviral vectors (1 × 109 TU/ mL) containing RNA interference sequences targeting AIM2 (5′-GCCACCCGCAGTGACAATGACTTTA-3′) were injected into L4-L6 segments of spinal cord of the mice.
The mice were deeply anesthetized with 1% pentobarbital sodium (50 mg/kg, i.p.) on the day of the establishment of the BCP model. Subsequently, the muscle tissue in the intervertebral space was excised after a dorsal skin incision was made to expose the backbone. A glass microinjector with a 10 μL capacity, connected to a glass capillary with a diameter of 25 ± 10 mm, was utilized for lentiviral microinjection. The needle was inserted 300 µm to the right of the spinal cord midline, reaching a depth of 200 µm. The lentiviral vector was injected at a rate of 100 nL/minute, with a total volume of 1 μL being administered. Warm saline was dripped during virus injections to prevent mucosal dryness, and lubricated eye ointment was applied around the eyes to reduce postoperative discomfort due to dry eyes. The mice’s temperature was monitored multiple times from the beginning to the end of anesthesia, and they were placed in a new disinfected cage on a heating pad after anesthesia recovery at an appropriate temperature. Following virus injection, the skin incision was sutured and iodophor disinfection was employed to prevent postoperative infection. The skin incisions were checked multiple times in the days following the operation to prevent delayed healing or skin infections from biting wounds.
The Genechem Company (Shanghai, China) recombined the vector (hU6-MCS-CBh-gcGFP-IRES-puromycin) and the AIM2 (GenBank accession no. NM_001013779.2). An identical vector framework, lacking any gene sequence, was used as a negative control.
Behavioral studies
The frequency of licking paws did not differ significantly among the groups prior to pain induction. The right hind paw of each mouse was detected from 8:00 am to 11:00 am on days 0, 3, 7, 10, 14, 17, and 21 after the operation (Ugo Basile, Comerio, Italy). The mice were positioned inside a see-through plexiglass container measuring 10 × 10 × 10 cm, which was placed on a steel mesh platform for 30 min prior to the commencement of the experiment. Abnormal mechanical pain was measured by the retraction response of the posterior paw to the stimulation of von Frey fibers. Following activation, the thin wire with a diameter of 0.5 mm was raised and made contact with the underside of the hind paw, initiating an upward pressure. After the claw was withdrawn, the strength was measured in grams (g), reaching a maximum of 50 g. The paw withdrawal threshold (PWT) of each mouse was measured three times, with each measurement taken at intervals of 10 min. The final result was determined by calculating the average value of these three measurements. At the end of the behavioral experiment, the mice were euthanized using an overdose of anesthetic (1% pentobarbital sodium, 150 mg/kg, i.p.). The mice were considered dead if there was no heartbeat detected when touching the heart of its chest for more than 5 min, accompanied by the disappearance of the corneal reflex, dilation of the pupil, and absence of nerve reflex.
Immunohistochemistry (IHC)
The mice were fixed in the supine position after being deeply anesthetized with 1% pentobarbital sodium (50 mg/kg, i.p.) on the 7th day following the establishment of the mouse BCP model. The chest was then opened to completely expose the heart. The indwelling needle was quickly inserted into the apex of the heart, the right auricle was quickly cut open, and a pre-cooled sterilized PBS buffer was quickly injected. After the liver of the mouse had no blood color, it was replaced with 4% paraformaldehyde fixing solution. The spinal cord was preserved with 4% paraformaldehyde at 4 °C for 2 h. It was then submerged in a 30% sucrose solution and kept at 4 °C for 24 h. The spinal cord was submerged in O.C.T. compound (cat. no.: 4583; Sakura, USA) and cut into a cross section with 30 μm. These sections were blocked with 15% bovine serum albumin and then incubated in primary antibodies overnight at 4°C. The antibodies used were as follow: mouse anti-AIM2 monoclonal antibody (1:300; cat. no.: 66902-1-IG, RRID: AB_2882230; Proteintech, USA)26; rabbit anti-AIM2 polyclonal antibody (1:300; cat. no.: bs-5986R, RRID: AB_11074508; Bioss, China)27; mouse anti-GluN1 monoclonal antibody (1:300; cat. no.: 32-0500, RRID: AB_86917; Thermo Fisher Scientific, USA)28; rabbit anti-STING polyclonal antibody (1:300; cat. no.: 19851-1-AP, RRID: AB_10665370; Proteintech, USA)29; mouse anti-Synapsin1 monoclonal antibody (1:300; cat. no.: MA5-31919, RRID: AB_2787542; Thermo Fisher Scientific, USA); guinea pig anti-MAP2 monoclonal antibody (1:300; cat. no.: 188004, RRID: AB_2138181; Synaptic Systems, Germany); mouse anti-Iba1 antibody (1:200; cat. no.: sc-32725, RRID: AB_667733; Santa Cruz, USA). Secondary antibodies were as follows: Alexa Fluor 568 conjugated donkey anti-rabbit IgG H&L (1:400; cat. no.: ab175470, RRID: AB_2783823; Abcam, UK); Alexa Fluor 647 conjugated donkey anti-guinea pig IgG (1:200; cat. no.: AP193SA6, RRID: AB_2629452; Millipore, Germany); Alexa Fluor 647 conjugated donkey anti-mouse IgG H&L (1:200, cat. no.: ab150107, RRID: AB_2890037; Abcam, UK). Finally, confocal laser scanning microscopy (Leica SP8, Leica, Germany) was employed to analyze the sections.
Quantitative analysis of immunofluorescence images is conducted using the JACoP plugin in ImageJ software. Initially, the threshold is adjusted in the “Threshold” function to optimize the detection of fluorescence signals. Subsequently, the Mander’s coefficient (M1 and M2) are calculated. M1 and M2 quantify the proportion of the overlapping area of two fluorescence signals relative to the total fluorescence intensity of one of the signals, with values ranging from 0 to 1: a value of 0 indicates no overlap between the two fluorescence signals, while a value of 1 indicates complete overlap. For each image, three regions of equal area are selected for calculation, and the average value is computed to enhance the reliability of the results.
Quantitative reverse transcription polymerase chain reaction (qRT-PCR)
The mice were euthanized through an overdose of anesthetic (1% pentobarbital sodium, 150 mg/kg, i.p.). Death in the mice was confirmed by the disappearance of the corneal reflex, pupil dilation, and absence of nerve reflex. Cardiac perfusion with pre-cooled sterilized PBS buffer was promptly carried out after the mice were deceased. The L4–L6 segments of spinal cord were extracted from the mice and total RNA was isolated using Trizol reagent (Invitrogen, USA) for analyzing of AIM2, STING, and GluN1 mRNA. The cDNA was synthesized using PrimeScriptTMRT Master Mix (Takara, Tokyo, Japan). The qRT-PCR was performed with the ViiA7 Dx system (Applied Biosystems, Carlsbad, CA, USA) and the SYBR Green qPCR Master Mix reagent system (Takara, Tokyo, Japan) following the manufacturer’s instructions. The mRNA levels of AIM2, STING, and GluN1 were compared to glyceraldehyde 3-phosphate dehydrogenase (GAPDH) and analyzed using the 2-∆∆CT method. The forward and reverse primers utilized in our study were as listed below.
AIM2-F: 5′-GTCCTCAAGCTAAGCCTCAGA-3′
AIM2-R: 5′-CACCGTGACAACAAGTGGAT-3′
STING-F: 5′-CGTGCTGGCATCAAGAATCG-3′
STING-R: 5′-TCGAGACTCGGGGACATCTT-3′
GluN1-F: 5′-ACTCCCAACGACCACTTCAC-3′
GluN1-R: 5′-GTAGACGCGCATCATCTCAA-3′
GAPDH-F: 5′-GTGAAGGTCGGTGTGAAC-3′
GAPDH-R: 5′-TGAGTGGAGTCATACTGGAA-3′
Western blotting (WB)
The mice were euthanized through an overdose of anesthetic (1% pentobarbital sodium, 150 mg/kg, i.p.). Death in the mice was confirmed by the disappearance of the corneal reflex, pupil dilation, and absence of nerve reflex. Cardiac perfusion with pre-cooled sterilized PBS buffer was promptly carried out after the mice were deceased. The L4–L6 spinal cord was extracted from the mice and homogenized in chilled radioimmunoprecipitation lysis buffer (cat. no.: P0012, Beyotime, China). The bicinchoninic acid (BCA) protein assay kit (Thermo Scientific, Rockford, IL, USA) was utilized to ascertain the overall protein concentration. Furthermore, a consistent protein (30 μg) was separated by employing 12% sodium dodecyl sulfate–polyacrylamide gel electrophoresis and transferred to nitrocellulose membranes at 24 V for 1 h (Bio-Rad, Hercules, CA, USA). The membrane was then blocked with a solution of 5% milk in tris buffered saline containing Tween20 (TBST) for 100 min. The membrane was incubated overnight at 4°C with the following specified antibodies: mouse anti-AIM2 monoclonal antibody (1:2000; cat. no.: 66902–1-IG, RRID: AB_2882230; Proteintech, USA); rabbit anti-AIM2 polyclonal antibody (1:2000; cat. no.:bs-5986R, RRID: AB_11074508; Bioss, China); mouse anti-GluN1 monoclonal antibody (1:3000; cat. no.:32–0500, RRID: AB_86917; Thermo Scientific, USA); mouse anti-α-Tubulin (1:4000; cat. no.: T5168, RRID: AB_477579; Sigma-Aldrich, USA); and mouse anti-β-Actin (1:4000; cat. no.:AF0003, RRID: AB_2893353; Beyotime, China); rabbit anti-STING polyclonal antibody (1:3000; Cat. no. :19851-1-AP, RRID: AB_10665370; Proteintech, USA). Following three washes with TBST for 10 min each, the membranes were incubated with appropriate secondary antibodies (anti-rabbit IgG, HRP-linked antibody 7074S, 1:4000, RRID: AB_2099233; Cell Signaling Technology, USA; and anti-mouse IgG, HRP-linked antibody 7076s, 1:4000, RRID: AB_330924; Cell Signaling Technology, USA) at room temperature for 60 min. The membranes were rinsed three times in TBST solution containing 0.1% Tween 20 before using the enhanced chemiluminescence (ECL) Plus kit (cat. no.: WBKLS0500, Merck Millipore, USA) and exposing the membrane. Chemiluminescent signals were detected using the ChemiDoc XRS + system (RRID:SCR_01969; Bio-Rad, USA), and the intensities of the light-emitting bands were evaluated with Image Lab software (RRID:SCR_014210; Bio-Rad, USA).
Statistical analysis
In our study, we utilized GraphPad Prism 9.0.0 (RRID:SCR_002798; GraphPad Software, USA) for statistical analysis. One-way analysis of variance (ANOVA) was conducted to examine the significance of variations among groups, followed by post-hoc comparison using Tukey’s method. Two-way Repeated Measures ANOVA was conducted to examine the significance of variations among groups in behavioral experiments, followed by post-hoc comparison using Tukey’s method. The data are expressed as the mean ± standard error of the mean. All values were normally distributed by the Shapiro–Wilk test. In this study, if the p-value is found to be less than 0.05, we consider the observed disparity in the data to be statistically significant.
Results
Up-regulated AIM2 in the spinal dorsal horn promotes the development of BCP
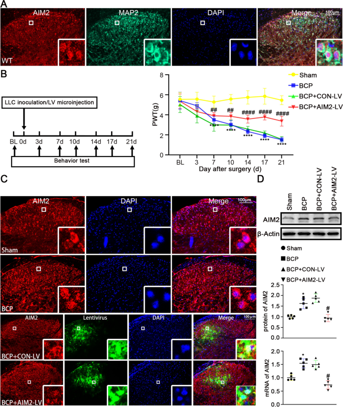
To investigate the localization of AIM2 in the spinal cord, sections of the spinal cord from wild-type mice were stained with antibodies against AIM2 and microtubule-associated protein 2 (MAP2). MAP2 is used as a phenotypic marker of neuron30. DAPI was used to stain the nucleus. The confocal images demonstrated the coexistence of AIM2 and MAP2 in the spinal cord neurons (Fig. 1A). In addition, triple immunofluorescence staining of AIM2, MAP2, and anti-ionized calcium-binding adapter molecule 1 (Iba1) in the the spinal cord dorsal horn (Fig. S1A) showed that a large majority of neurons (93.2% ± 2.9%) expressed AIM2, while only a small percentage of microglia (12.25% ± 4.85%) showed AIM2 expression (Fig. S1B).
Absent in melanoma 2 (AIM2) promotes the development of bone cancer pain (BCP). (A) Double immunofluorescence staining with anti-AIM2 (red) and anti-microtubule-associated protein 2 (MAP2) (cyan) in the right spinal dorsal horn of the wild type (WT) mice. DAPI (blue) was used to stain the nucleus (n = 5). (B) The measurement of paw withdrawal threshold (PWT) was assessed on days 0, 3, 7, 10, 14, 17, and 21 following the surgery in sham, BCP, BCP + CON- Lentivirus (LV), and BCP + AIM2-LV mice. Following BCP, the PWT in mice decreased, and the hypersensitivity to BCP was reduced by inhibiting AIM2 (P < 0.05 vs. the sham; P < 0.05 vs. the BCP + CON-LV; n = 10; mean ± SEM; Two-way Repeated Measures ANOVA followed by Tukey’s post-hoc test). (C) Immunofluorescence staining with anti-AIM2 (red) in the spinal dorsal horn of the sham, BCP, BCP + CON-LV, and BCP + AIM2-LV groups mice. DAPI (blue) was used to stain the nucleus. The precise injection site of the virus in the dorsal horn was indicated by the green fluorescence, which represented the neuron transfected with lentivirus (n = 5). (D) Quantitative analysis of AIM2 expression by western blot (WB) and quantitative reverse transcription polymerase chain reaction (qRT-PCR) (*P < 0.05 vs. the sham; #P < 0.05 vs. the BCP + CON-LV; n = 5; mean ± SEM; one-way ANOVA followed by Tukey’s post-hoc test) in the spinal cords of sham, BCP, BCP + CON-LV and BCP + AIM2-LV groups on day 7 post-operation. β-Actin and GAPDH were used as loading controls, respectively. All the blots are original Western blots. n represents the number of experimental animals in each group.
To determain the impact of AIM2 in the development of BCP, LLC (2 × 105 cells) cells were inoculated into the right tibia of mice to establish BCP models. On the day of the operation, mice were administered either AIM2-targeting recombinant RNAi lentivirus (AIM2-LV) or control lentivirus (CON-LV) into the dorsal horn of the lumbar spinal cord (Fig. 1B). Pain thresholds of the right paw in mice from the sham, BCP, BCP + CON-LV, and BCP + AIM2-LV groups were tested at 0, 3, 7, 10, 14, 17, and 21 days after the surgery (Fig. 1B). The results showed that the pre-operative paw withdrawal thresholds (PWT) of the four groups of mice were similar. Compared to the sham group, the PWT of the BCP group was significantly decreased on the 7th day (P < 0.05), indicating the successful establishment of the BCP model. Compared to the BCP + CON-LV group, the PWT in the BCP + AIM2-LV group significantly increased on the 7th day (P < 0.05), indicating that AIM2-LV treatment can significantly alleviate BCP.
Immunofluorescence staining confirmed that AIM2 was selectively suppressed in the spinal dorsal horn following AIM2-LV injection (Fig. 1C). Next, we analyzed the levels of the AIM2 protein and mRNA in the spinal cord of mice between the sham group and the BCP group. Results from WB and qRT-PCR analysis (Fig. 1D) demonstrated a significant increase in both AIM2 mRNA and protein levels in the BCP group compared to the sham group (P < 0.05). Further analysis from WB and qRT-PCR (Fig. 1D) revealed that AIM2-LV led to a decrease in both AIM2 protein and mRNA levels (P < 0.05), while CON-LV did not result in any significant changes. These results suggested that the upregulation of AIM2 may contribute to the development of BCP.
Intraperitoneal injection of STING agonist DMXAA can alleviate hyperalgesia in BCP mice
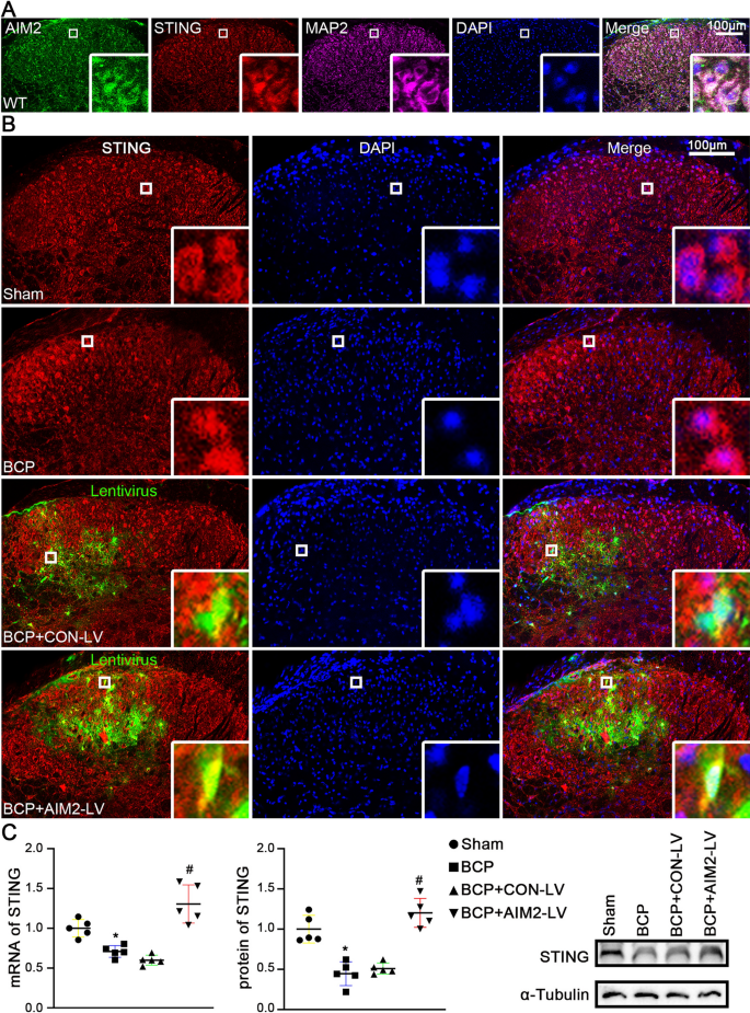
In order to detect the localization of STING in the spinal cord, sections of the spinal cord from wild-type mice were stained using antibodies targeting STING and MAP2. The confocal images (Fig. 2A) revealed that STING was expressed in neurons in the lumbar spinal cord.
Stimulator of interferon gene (STING) agonist 5,6-dimethyl-9-oxo-9H-xanthene-4-acetic acid (DMXAA) alleviates hyperalgesia of mice with bone cancer pain (BCP). (A) Double immunofluorescent staining with anti-microtubule-associated protein 2 (MAP2) (cyan) and anti-STING (red) in the right spinal dorsal horn of the wild type (WT) mice. DAPI (blue) was used to stain the nucleus (n = 5). (B) BCP mice were treated with intraperitoneal (i.p.) injection of DMXAA twice on days 3 and 6. The Paw withdrawal threshold (PWT) of mice was detected on 0, 3 (before DMXAA injection), 6 (before DMXAA injection), 10, and 14 days after the surgury in sham, BCP, BCP + vehicle, and BCP + DMXAA groups. DMXAA treatment attenuated hypersensitivity induced by BCP (P < 0.05 vs. the sham; P < 0.05 vs. the BCP + vehicle; n = 10; mean ± SEM; Two-way Repeated Measures ANOVA followed by Tukey’s post-hoc test). (C) Quantitative analysis of STING expression by western blot (WB) and quantitative reverse transcription polymerase chain reaction (qRT-PCR) (*P < 0.05 vs. the sham; #P < 0.05 vs. the BCP + vehicle; n = 5; mean ± SEM; one-way ANOVA followed by Tukey’s post-hoc test) in the spinal cords of the sham, BCP, BCP + vehicle, and BCP + DMXAA groups on day 7 post-operation. α-Tubulin and GAPDH were used as loading controls, respectively. n represents the number of experimental animals in each group.
To examine the role of STING in BCP, mice were injected intraperitoneally with either vehicle or a STING agonist (DMXAA; 20 mg/kg) on days 3 and 6 after LLC cell inoculation (Fig. 2B). Pain thresholds of the right paw in mice from the Sham, BCP, BCP + vehicle, and BCP + DMXXA groups were measured on days 0, 3 (before DMXAA injection), 6 (before DMXAA injection), 10, and 14 post-surgery. The behavioral tests showed that the baseline of the right posterior paw remained consistent in both groups prior to modeling. However, the BCP group exhibited a significantly lower in PWT compared to the sham group (P < 0.05), indicating the successful establishment of the BCP model. Consistent with previous report14, DMXAA treatment significantly increased the mechanical pain threshold on day 6 (before DMXAA injection) and day 10 after LLC inoculation in mice, suggesting that STING activation alleviated the development of BCP (Fig. 2B).
The protein and mRNA levels of STING were analyzed using WB and qRT-PCR (Fig. 2C). The expression of STING significantly decreased in the BCP group compared to the sham group (P < 0.05), and increased in the BCP + DMXXA group compared to the BCP + vehicle group (P < 0.05). These results suggest that STING played a crucial role in the development of BCP.
Knocking down AIM2 led to an up-regulation of STING expression
Previous research has shown that AIM2 reduces the activation of STING in mouse macrophages22. However, it remains unclear whether AIM2 also inhibits STING pathways in neurons. To explore their involvement in BCP, spinal cord sections were stained with antibodies against MAP2, STING, and AIM2, with DAPI used for nuclear staining. The findings revealed colocalization of AIM2 and STING in spinal cord neurons (Fig. 3A) and the levels of STING expression in neurons following AIM2-LV knockdown in BCP mice (Fig. 3B). The results from WB and qRT-PCR analysis (Fig. 3C) demonstrated that the protein and mRNA levels of STING in spinal cord were lower in the BCP group compared to the sham group (P < 0.05). While the expression of STING in BCP + AIM2-LV group was increased compared to the BCP + CON-LV group (P < 0.05). Our result indicated that AIM2 in spinal of BCP mice negatively regulates STING. Previous studies have demonstrated that STING reduces pain sensitization in mice by inhibiting neuronal excitability in BCP12,14. Therefore, we believed that AIM2 in spinal cord may enhance pain sensitization in BCP mice by suppressing STING expression.
Decrease of absent in melanoma 2 (AIM2) promotes the expression of stimulator of interferon gene (STING) in the spinal dorsal horn. (A) In the spinal dorsal horn of the wild type (WT) mice, AIM2 (green), STING (red), and microtubule-associated protein 2 (MAP2) (rose red) were used for triple immunofluorescent. DAPI (blue) was used to stain the nucleus (n = 5). Merged images show the location of AIM2 and STING in dorsal horn neurons. (B) Immunofluorescence staining with anti-STING (red) in the spinal dorsal horn of the sham, BCP, BCP + CON-Lentivirus (LV), and BCP + AIM2-LV groups. DAPI (blue) was used to stain the nucleus. The precise injection site of the virus in the dorsal horn was indicated by the green fluorescence, which represented the neuron transfected with lentivirus (n = 5). (C) Quantitative analysis of STING expression by western blot (WB) and quantitative reverse transcription polymerase chain reaction (qRT-PCR) (*P < 0.05 vs. the sham; #P < 0.05 vs. the BCP + CON-LV; n = 5; mean ± SEM; one-way ANOVA followed by Tukey’s post-hoc test) in the spinal cords of sham, BCP, BCP + CON-LV, and BCP + AIM2-LV groups on day 7 post-operation. α-Tubulin and GAPDH were used as loading controls, respectively. n represents the number of experimental animals in each group.
AIM2 expression is elevated in the presynaptic membrane in BCP mice
To investigate the relationship between AIM2 and synapses, double staining of AIM2 and Synapsin1 was performed. Synapsin1 is primarily found at the end of axons, especially on the membrane of synaptic vesicles, and can be used as a specific marker of synapses. The findings indicated that AIM2 and Synapsin1 were co-localized in the synapse (Fig. 4A). The analysis of the proportion of AIM2+ and Synapsin1+ co-localized number within the overall Synapsin1+ number (Fig. 4B) revealed a notable increase in AIM2 expression in the presynaptic membrane of the spinal dorsal horn in mice from the BCP group compared to the sham group (P < 0.05). In addition, the expression of AIM2 in the presynaptic membrane was decreased by AIM2-LV (P < 0.05), while CON-LV did not show the same effect. The findings indicate that AIM2 promotes BCP by regulating the related functions of the presynaptic membrane.
Expression of absent in melanoma 2 (AIM2) in the presynaptic membrane. (A) Double immunofluorescent staining of spinal cord slices with anti-AIM2 (red) and anti-Synapsin1 (rose red) antibodies in the sham, BCP, BCP + CON-Lentivirus (LV), and BCP + AIM2-LV groups. DAPI (blue) was used to stain the nucleus. The precise injection site of the virus in the dorsal horn was indicated by the green fluorescence, which represented the neuron transfected with lentivirus (n = 5). (B) Using ImageJ software, the percentages of AIM2+ and Synapsin-1+ co-localized volume in the total Synapsin-1+ volume in the presynaptic membrane of the spinal dorsal horn were quantified by analyzing five regions of each slice (*P < 0.05 vs. the sham; #P < 0.05 vs. the BCP + CON-LV; n = 5; mean ± SEM; one-way ANOVA followed by Tukey’s post-hoc test). n represents the number of experimental animals in each group.
Both DMXAA and AIM2 knockdown treatment inhibited GluN1 expression following the BCP
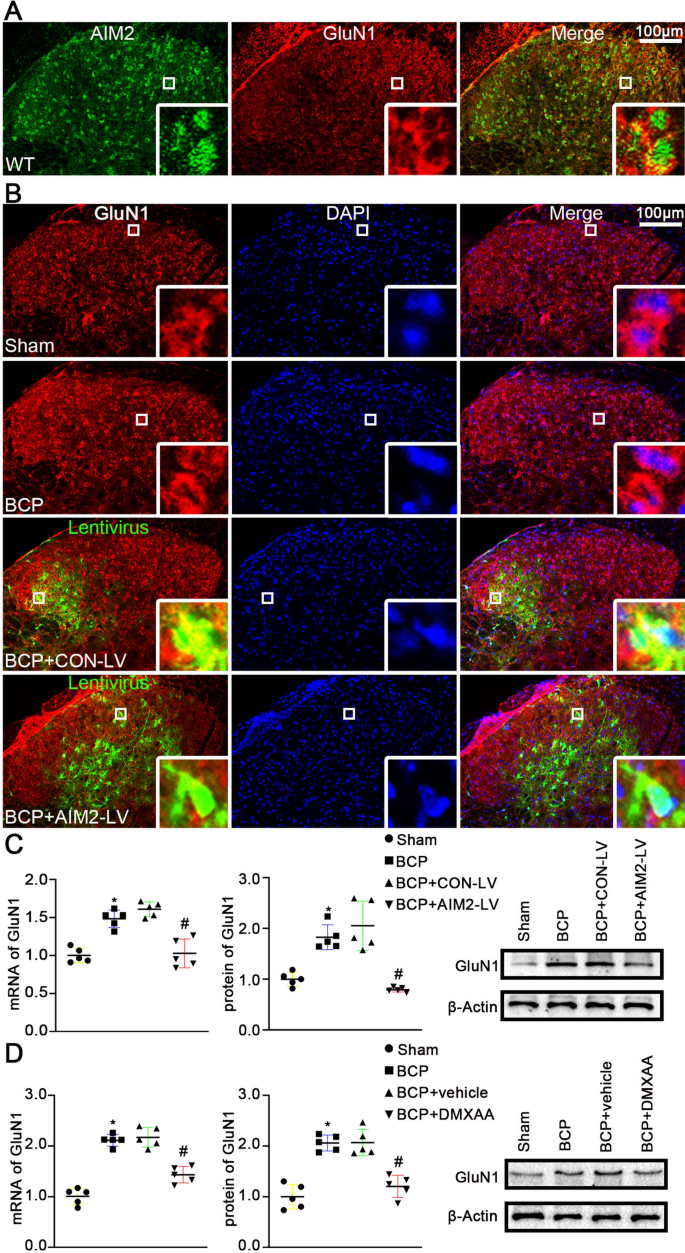
GluN1 is an essential subtype of NMDARs which are involved in pain hypersensitivity. To explore relationship between AIM2 and GluN1, double staining of AIM2 and GluN1 was performed on spinal slices of BCP mice. The results showed the co-location of AIM2 and GluN1 in spinal cord neurons (Fig. 5A) and the expression levels of GluN1 in neurons after AIM2-LV knockdown in BCP mice (Fig. 5B). Quantitative analysis of GluN1 expression was conducted using WB and qRT-PCR (Fig. 5C). The study showed a significant increase in GluN1 protein and mRNA levels in the BCP group compared to the sham group (P < 0.05), with a notable decrease observed in the BCP + AIM2-LV group compared to the BCP + CON-LV group (P < 0.05). The findings indicated that AIM2 in neuron promoted the expression of GluN1 in the development of BCP.
Absent in melanoma 2 (AIM2)-Lentivirus (LV) and 5,6-dimethyl-9-oxo-9H-xanthene-4-acetic acid (DMXAA) suppress N-methyl-D-aspartate receptor 1 (GluN1) expression in the spinal dorsal horn of mice with bone cancer pain (BCP). (A) Double immunofluorescence staining with anti-AIM2 (green) and anti-GluN1 (red) in the spinal dorsal horn of the wild type (WT) mice (n = 5). (B) Immunofluorescence staining with anti-GluN1 (red) in the spinal dorsal horn of the sham, BCP, BCP + CON-LV, and BCP + AIM2-LV. DAPI (blue) was used to stain the nucleus. The precise injection site of the virus in the dorsal horn was indicated by the green fluorescence, which represented the neuron transfected with lentivirus (n = 5). (C) Quantitative analysis of GluN1 expression by western blot (WB) and quantitative reverse transcription polymerase chain reaction (qRT-PCR) (*P < 0.05 vs. the sham; #P < 0.05 vs. the BCP + CON-LV; n = 5; mean ± SEM; one-way ANOVA followed by Tukey’s post-hoc test) in the spinal cords of the sham, BCP, BCP + CON-LV, and BCP + AIM2-LV groups on day 7 post-operation. β-Actin and GAPDH were used as loading controls, respectively. (D) Quantitative analysis of GluN1 expression by WB and qRT-PCR (*P < 0.05 vs. the sham; #P < 0.05 vs. the BCP + CON-LV; n = 5; mean ± SEM; one-way ANOVA followed by Tukey’s post-hoc test) in the spinal cords of sham, BCP, BCP + vehicle, and BCP + DMXAA groups on day 7 post-operation. β-Actin and GAPDH were used as loading controls, respectively. n represents the number of experimental animals in each group.
To investigate the impact of STING on GluN1 expression, we examined GluN1 levels in the spinal cord of BCP mice treated with DMXAA. Results from WB and qRT-PCR (Fig. 5D) demonstrated a significant reduction in both mRNA and protein levels of GluN1 in the BCP + DMXXA group compared to the BCP + vehicle group (P < 0.05). These results suggested that STING alleviated pain sensitization in BCP mice by inhibiting the expression of GluN1.
Discussion
The central nervous system undergoes significant pathological alterations during the maintenance and development of BCP31. Our study investigated the role of AIM2 and STING in central hypersensitivity in BCP mice, establishing a connection between AIM2 and BCP.
As a significant dsDNA sensor, AIM2 is activated by cytoplasmic dsDNA and forms the AIM2 inflammasome complex18. These dsDNA molecules may originate from bacteria, viruses, and damaged nuclei or mitochondria in response to nociceptive stimuli32. Previous research has confirmed that the AIM2 inflammasome is activated in neurons experiencing DNA damage during neuronal development, and it plays a vital role in the development and maturation of neurons19. Our research showed that a large majority of neurons (93.2% ± 2.9%) expressed AIM2, while only a small percentage of microglia (12.25% ± 4.85%) showed AIM2 expression. In addition, quantitative analysis of AIM2 expression level showed that the expression of AIM2 increased in spinal cord of BCP mice. This suggests a notable role of AIM2 in the development and advancement of BCP, particularly in its regulation within neurons.
Studies have demonstrated that the expression of AIM2 in the hippocampus is involved in the regulation of synaptic plasticity in mice with Alzheimer’s disease21,33. In our study, we observed an upregulation of AIM2 expression in neurons and presynaptic membrane within the spinal dorsal horn of mice experiencing BCP. When the expression of AIM2 in the dorsal horn of the spinal cord was knocked down, hyperalgesia was significantly alleviated in BCP mice. These results indicate that AIM2 may have a significant regulatory role in promoting the release of excitatory neurotransmitters, potentially leading to heightened activation of relevant receptors on the postsynaptic membrane and thereby enhancing the transmission of pain signals.
Excitatory glutamate receptors consist of α-amino-3-hydroxy-5-methyl-4-isoxazolepropionic acid receptors (AMPARs), NMDARs and kainite receptors34. GluN1 is an essential subunit of NMDARs, which is widely expressed in glutaminergic synapse and promotes synaptic remodeling during the development of BCP8,35,36. The expression level and phosphorylation status of the GluN1 subunit can impact the activity and opening probability of NMDAR channels34,37. In our experiment, we found increased expression of GluN1 in the spinal cord of BCP mice, which is consistent with other studies8,38.
Immunofluorescence double labeling experiments have revealed co-expression of AIM2 and GluN1 in neurons. Injection of AIM2-RNAi-LV into the dorsal horn of the spinal cord has been demonstrated to reduce the BCP-induced increase in GluN1 expression, ultimately reversing the pain hypersensitivity associated with BCP. These findings strongly suggest that AIM2 influences the development of BCP through its impact on GluN1 expression.
STING plays a crucial role in the innate immune response, particularly in regulating anti-tumor immune responses. Research has shown that the phosphorylation of the STING pathway is increased following the knockdown of AIM222,39. AIM2 inflammasome suppresses the STING/INF-I pathway by depleting intracellular potassium ions and interfering with the interaction between STING and downstream molecules, ultimately leading to a decrease in IFN-I production23. Our data shows that AIM2 and STING colocalize in neurons, with a reduction in STING expression observed in the spinal cord of BCP mice. The spinal injection of AIM2-RNAi-LV reversed the BCP-induced downregulation of STING expression. These findings indicate that AIM2 in spinal dorsal horn neurons of BCP mice suppresses STING expression.
Recent studies have shown that STING not only induces anti-tumor immunity, but also alleviates cancer-related pain. For example, STING has been found to reduce pain sensitivity in BCP mice by directly suppressing the excitability of nociceptors. Mice were administered DMXAA intraperitoneally on days 3 and 7 after establishing the BCP model, resulting in reduced mechanical and cold hypersensitivity reactions14. Additionally, STING inhibited the influx of neuronal sodium and calcium ions in BCP mice12. In our experiments, we utilized DMXAA to activate STING expression in the spinal cord of mice. WB analyses indicated a down-regulation of the GluN1 subunit expression in the spinal cord, suggesting that STING inhibit GluN1 expression. Furthermore, behavioral experiments demonstrated that DMXAA treatment alleviated hyperalgesia in BCP mice. This implies that the activated STING inhibited GluN1 expression and alleviated pain sensitization in BCP mice.
In this study, we observed that suppressing AIM2 resulted in a reduction of GluN1 expression and an elevation of STING expression, whereas the activation of STING could decrease the expression of GluN1. Therefore, we believe that the effect of AIM2 on enhancing GluN1 expression is realized through the inhibition of STING expression, the involvement and interaction of AIM2 and STING in BCP need to be further explored.
Currently, the treatment of cancer-related bone pain primarily relies on strong opioids, radiotherapy, and bisphosphonates. It is estimated that approximately 32% of patients do not receive analgesia commensurate with their pain severity40. Thus, there is a pressing need to identify therapeutic targets at the molecular or cellular level, particularly from the perspective of cancer pain pathogenesis. Research on inflammasomes in pain has predominantly concentrated on NLRP3, which is known to exacerbate pain in various models, including neuropathic pain and fibromyalgia. However, the role of AIM2, another inflammasome, in pain remains largely unexplored. This study preliminarily investigates the regulatory relationship between AIM2 and glutamate receptor subunits; however, further exploration of its mechanisms in other pain models and different cell types is warranted. Currently, there are no specific agonists or inhibitors for AIM2 available for use in animal experiments, indicating that significant progress is needed before AIM2 can be translated into clinical practice. Additionally, STING, a component of the innate immune system, has recently been examined for its involvement in pain mechanisms. Presently, DMXAA has progressed to phase III clinical trials for non-small cell lung cancer but has not achieved the anticipated outcomes. This may be attributed to DMXAA’s capacity to activate the STING pathway in mice, which does not fully translate to human subjects13. Therefore, it is essential to identify STING regulatory agents that are more suitable for human applications.
It is necessary to acknowledge the limitations of this work. First, many pain studies typically utilize male mice instead of female mice to minimize the influence of circulating sex hormones. Consequently, this study employed male mice to establish a pain model aimed at exploring the mechanisms underlying bone cancer pain, without investigating relevant sex differences. Second, our bone cancer pain model was relatively simplistic, and we did not explore an additional model of BCP to strengthen the conclusions, such as using another cancer cell line or a different type of pain-inducing cancer model. Finally, we did not explore the potential involvement of other glutamate receptors, such as AMPA or kainate receptors, as well as other NMDA receptor subunits. Glutamatergic signaling involves a range of receptor subtypes, and it’s possible that these receptors may also contribute to the excitatory plasticity in the spinal dorsal horn during BCP. Further studies are necessary to investigate these issues in the future.
Data availability
The raw data supporting the conclusions of this article will be made available by the corresponding authors on request.
Abbreviations
- AIM2:
-
Absent in melanoma 2
- AIM2+ :
-
AIM2 expression region
- AMPARs:
-
α-Amino-3-hydroxy-5-methyl-4-isoxazolepropionic acid receptors
- BCA:
-
Bicinchoninic acid
- BCP:
-
Bone cancer pain
- BCP + AIM2-LV mice:
-
BCP mice treated with AIM2-RNAi-LV
- BCP + CON-LV mice:
-
BCP mice treated with CON-LV
- BCP + DMXAA mice:
-
BCP mice treated with DMXAA
- BCP mice:
-
Mice inoculated with cancer cells in their tibia
- BCP + vehicle mice:
-
BCP mice treated with phosphate buffered saline (PBS) solution with 5% DMSO
- DMXAA:
-
5,6-Dimethyl-9-oxo-9H-xanthene-4-acetic acid
- ds-DNA:
-
Double-stranded DNA
- ECL:
-
Enhanced chemiluminescence
- GAPDH:
-
Glyceraldehyde 3-phosphate dehydrogenase
- GluN1:
-
N-methyl-D-aspartate receptor subunit 1
- Iba1:
-
Anti-ionized calcium-binding adapter molecule 1
- IFN-I:
-
Type I interferon
- IHC:
-
Immunohistochemistry
- I.p.:
-
Intraperitoneal
- LLC:
-
Lewis lung carcinoma
- LV:
-
Lentivirus
- MAP2:
-
Microtubule-associated protein 2
- NMDARs:
-
N-methyl-D-aspartate receptors
- O.T.C.:
-
Optimal cutting temperature compound
- PBS:
-
Phosphate buffered saline
- PWT:
-
Paw withdrawal threshold
- qRT-PCR:
-
Quantitative reverse transcription polymerase chain reaction
- RRID:
-
Research resource identifier (see scicrunch.org)
- STING:
-
Stimulator of interferon gene
- Synapsin1+ :
-
Synapsin1 expression region
- TBST:
-
Tris buffered saline containing Tween20
- WB:
-
Western blotting
References
Zheng, X. Q., Wu, Y. H., Huang, J. F. & Wu, A. M. Neurophysiological mechanisms of cancer-induced bone pain. J. Adv. Res. 35, 117–127. https://doi.org/10.1016/j.jare.2021.06.006FromNLM (2022).
Sarah, F. & Anthony, H. D. Pain and nociception: mechanisms of cancer-induced bone pain. J. Clin. Oncol. https://doi.org/10.1200/jco.2013.51.7219 (2014).
Rebola, N., Srikumar, B. N. & Mulle, C. Activity-dependent synaptic plasticity of NMDA receptors. J. Physiol. 588(Pt 1), 93–99. https://doi.org/10.1113/jphysiol.2009.179382FromNLM (2010).
Mantyh, P. Bone cancer pain: causes, consequences, and therapeutic opportunities. Pain 154(Suppl 1), S54-s62. https://doi.org/10.1016/j.pain.2013.07.044FromNLM (2013).
Gu, X. et al. The role of N-methyl-D-aspartate receptor subunit NR2B in spinal cord in cancer pain. Eur. J. Pain 14(5), 496–502. https://doi.org/10.1016/j.ejpain.2009.09.001FromNLM (2010).
Deng, M., Chen, S. R. & Pan, H. L. Presynaptic NMDA receptors control nociceptive transmission at the spinal cord level in neuropathic pain. Cell. Mol. Life Sci. 76(10), 1889–1899. https://doi.org/10.1007/s00018-019-03047-yFromNLM (2019).
Kreutzwiser, D. & Tawfic, Q. A. Expanding role of NMDA receptor antagonists in the management of pain. CNS Drugs 33(4), 347–374. https://doi.org/10.1007/s40263-019-00618-2FromNLM (2019).
Zhu, S. et al. Sigma-1 receptor antagonist BD1047 reduces mechanical allodynia in a rat model of bone cancer pain through the inhibition of spinal NR1 phosphorylation and microglia activation. Mediat. Inflamm. 2015, 265056. https://doi.org/10.1155/2015/265056FromNLM (2015).
Sheehan, G. D., Martin, M. K., Roszczyk, A., Hao, K. & Bhattacharjee, A. Identifying the function of the NMDA NR1 (C2) subunit through its interaction with Magi-2 during inflammatory pain. bioRxiv https://doi.org/10.1101/2024.01.30.578033 (2024).
Choi, S. R., Han, H. J., Beitz, A. J. & Lee, J. H. Intrathecal interleukin-1β decreases sigma-1 receptor expression in spinal astrocytes in a murine model of neuropathic pain. Biomed. Pharmacother. 144, 112272. https://doi.org/10.1016/j.biopha.2021.112272FromNLM (2021).
Ishikawa, H. & Barber, G. N. STING is an endoplasmic reticulum adaptor that facilitates innate immune signalling. Nature 455(7213), 674–678. https://doi.org/10.1038/nature07317FromNLM (2008).
Donnelly, C. R. et al. STING controls nociception via type I interferon signalling in sensory neurons. Nature 591(7849), 275–280. https://doi.org/10.1038/s41586-020-03151-1FromNLM (2021).
Temizoz, B. et al. 5,6-dimethylxanthenone-4-acetic acid (DMXAA), a partial STING agonist, competes for human STING activation. Front. Immunol. 15, 1353336. https://doi.org/10.3389/fimmu.2024.1353336FromNLM (2024).
Wang, K. et al. STING suppresses bone cancer pain via immune and neuronal modulation. Nat. Commun. 12(1), 4558. https://doi.org/10.1038/s41467-021-24867-2FromNLM (2021).
Kumari, P., Russo, A. J., Shivcharan, S. & Rathinam, V. A. AIM2 in health and disease: Inflammasome and beyond. Immunol. Rev. 297(1), 83–95. https://doi.org/10.1111/imr.12903FromNLM (2020).
Hornung, V. et al. AIM2 recognizes cytosolic dsDNA and forms a caspase-1-activating inflammasome with ASC. Nature 458(7237), 514–518. https://doi.org/10.1038/nature07725FromNLM (2009).
Fernandes-Alnemri, T., Yu, J. W., Datta, P., Wu, J. & Alnemri, E. S. AIM2 activates the inflammasome and cell death in response to cytoplasmic DNA. Nature 458(7237), 509–513. https://doi.org/10.1038/nature07710FromNLM (2009).
Li, Y. K., Chen, J. G. & Wang, F. The emerging roles of absent in melanoma 2 (AIM2) inflammasome in central nervous system disorders. Neurochem. Int. 149, 105122. https://doi.org/10.1016/j.neuint.2021.105122FromNLM (2021).
Lammert, C. R. et al. AIM2 inflammasome surveillance of DNA damage shapes neurodevelopment. Nature 580(7805), 647–652. https://doi.org/10.1038/s41586-020-2174-3FromNLM (2020).
Wang, S. N. et al. Expression and localization of absent in melanoma 2 in the injured spinal cord. Neural Regen.Res. 14(3), 542–552. https://doi.org/10.4103/1673-5374.245481FromNLM (2019).
Wu, P. J., Liu, H. Y., Huang, T. N. & Hsueh, Y. P. AIM 2 inflammasomes regulate neuronal morphology and influence anxiety and memory in mice. Sci. Rep. 6, 32405. https://doi.org/10.1038/srep32405FromNLM (2016).
Corrales, L. et al. Antagonism of the STING pathway via activation of the AIM2 inflammasome by intracellular DNA. J. Immunol. 196(7), 3191–3198. https://doi.org/10.4049/jimmunol.1502538FromNLM (2016).
Yan, S. et al. Deficiency of the AIM2-ASC signal uncovers the STING-driven overreactive response of type I IFN and reciprocal depression of protective IFN-γ immunity in mycobacterial infection. J. Immunol. 200(3), 1016–1026. https://doi.org/10.4049/jimmunol.1701177FromNLM (2018).
Currie, G. L. et al. Animal models of bone cancer pain: systematic review and meta-analyses. Pain 154(6), 917–926. https://doi.org/10.1016/j.pain.2013.02.033FromNLM (2013).
Mogil, J. S., Parisien, M., Esfahani, S. J. & Diatchenko, L. Sex differences in mechanisms of pain hypersensitivity. Neurosci. Biobehav. Rev. 163, 105749. https://doi.org/10.1016/j.neubiorev.2024.105749FromNLM (2024).
Liu, H. et al. Prohibitin 1 regulates mtDNA release and downstream inflammatory responses. EMBO J. 41(24), e111173. https://doi.org/10.15252/embj.2022111173FromNLM (2022).
Habib, P., Harms, J., Zendedel, A., Beyer, C. & Slowik, A. Gonadal hormones E2 and p mitigate cerebral ischemia-induced upregulation of the AIM2 and NLRC4 inflammasomes in rats. Int. J. Mol. Sci. https://doi.org/10.3390/ijms21134795 (2020).
Shen, J. et al. NMDA receptors participate in the progression of diabetic kidney disease by decreasing Cdc42-GTP activation in podocytes. J. Pathol. 240(2), 149–160. https://doi.org/10.1002/path.4764FromNLM (2016).
Wang, Y. et al. eccDNAs are apoptotic products with high innate immunostimulatory activity. Nature 599(7884), 308–314. https://doi.org/10.1038/s41586-021-04009-wFromNLM (2021).
Izant, J. G. & McIntosh, J. R. Microtubule-associated proteins: a monoclonal antibody to MAP2 binds to differentiated neurons. Proc. Natl. Acad. Sci. U. S. A. 77(8), 4741–4745. https://doi.org/10.1073/pnas.77.8.4741FromNLM (1980).
Gordon-Williams, R. M. & Dickenson, A. H. Central neuronal mechanisms in cancer-induced bone pain. Curr. Opin. Support Palliat. Care 1(1), 6–10. https://doi.org/10.1097/SPC.0b013e328133f5e9FromNLM (2007).
Wang, B., Bhattacharya, M., Roy, S., Tian, Y. & Yin, Q. Immunobiology and structural biology of AIM2 inflammasome. Mol. Aspects Med. 76, 100869. https://doi.org/10.1016/j.mam.2020.100869FromNLM (2020).
Ye, L. et al. Absent in melanoma 2 mediates aging-related cognitive dysfunction by acting on complement-dependent microglial phagocytosis. Aging Cell 22(7), e13860. https://doi.org/10.1111/acel.13860FromNLM (2023).
Hansen, K. B. et al. Structure, function, and pharmacology of glutamate receptor ion channels. Pharmacol. Rev. 73(4), 298–487. https://doi.org/10.1124/pharmrev.120.000131FromNLM (2021).
Hansen, K. B., Yi, F., Perszyk, R. E., Menniti, F. S. & Traynelis, S. F. NMDA receptors in the central nervous system. Methods Mol. Biol. 1677, 1–80. https://doi.org/10.1007/978-1-4939-7321-7_1FromNLM (2017).
Kim, H. W. et al. Activation of the spinal sigma-1 receptor enhances NMDA-induced pain via PKC- and PKA-dependent phosphorylation of the NR1 subunit in mice. Br. J. Pharmacol. 154(5), 1125–1134. https://doi.org/10.1038/bjp.2008.159FromNLM (2008).
Zhang, J. et al. Distinct structure and gating mechanism in diverse NMDA receptors with GluN2C and GluN2D subunits. Nat. Struct. Mol. Biol. 30(5), 629–639. https://doi.org/10.1038/s41594-023-00959-zFromNLM (2023).
De Felice, M. et al. Effects of Src-kinase inhibition in cancer-induced bone pain. Mol. Pain https://doi.org/10.1177/1744806916643725 (2016).
Fukuda, K. et al. AIM2 regulates anti-tumor immunity and is a viable therapeutic target for melanoma. J. Exp. Med. https://doi.org/10.1084/jem.20200962 (2021).
Greco, M. T. et al. Quality of cancer pain management: an update of a systematic review of undertreatment of patients with cancer. J. Clin. Oncol. 32(36), 4149–4154. https://doi.org/10.1200/jco.2014.56.0383FromNLM (2014).
Acknowledgements
We thank LetPub (www.letpub.com) for its linguistic assistance during the preparation of this manuscript.
Funding
This work was supported by National Natural Science Foundation of China (Original Exploration Program, 32250018)
Author information
Authors and Affiliations
Contributions
Conceptualization, Yanqiong Wu and Changbin Ke; Data curation, Linhan Wang and Shuangshuang Lu; Funding acquisition, Changbin Ke; Investigation, Biyun Li and Kunyu Zhang; Methodology, Xueqin Xu and Shanchun Su; Project administration, Yanqiong Wu and Changbin Ke;Software, Linhan Wang and Zihao Lu and Xiuqin Yu and Yangqiao Xiao; Supervision, Yanqiong Wu; Validation, Linhan Wang; Writing – original draft, Linhan Wang; Writing – review & editing, Linhan Wang and Changbin Ke. All authors have read and agreed to the published version of the manuscript.
Corresponding authors
Ethics declarations
Competing interests
The authors declare no competing interests.
Additional information
Publisher’s note
Springer Nature remains neutral with regard to jurisdictional claims in published maps and institutional affiliations.
Supplementary Information
Rights and permissions
Open Access This article is licensed under a Creative Commons Attribution-NonCommercial-NoDerivatives 4.0 International License, which permits any non-commercial use, sharing, distribution and reproduction in any medium or format, as long as you give appropriate credit to the original author(s) and the source, provide a link to the Creative Commons licence, and indicate if you modified the licensed material. You do not have permission under this licence to share adapted material derived from this article or parts of it. The images or other third party material in this article are included in the article’s Creative Commons licence, unless indicated otherwise in a credit line to the material. If material is not included in the article’s Creative Commons licence and your intended use is not permitted by statutory regulation or exceeds the permitted use, you will need to obtain permission directly from the copyright holder. To view a copy of this licence, visit http://creativecommons.org/licenses/by-nc-nd/4.0/.
About this article
Cite this article
Wang, L., Xu, X., Su, S. et al. AIM2 promotes excitatory glutamate receptor expression by inhibiting STING and contributes to bone cancer pain in male mice. Sci Rep 14, 31851 (2024). https://doi.org/10.1038/s41598-024-83027-w
Received:
Accepted:
Published:
Version of record:
DOI: https://doi.org/10.1038/s41598-024-83027-w
Keywords
This article is cited by
-
Decoding STING’s roles in cancer: immunity, pain, dormancy, and autophagy
Molecular and Cellular Biochemistry (2025)







