Abstract
Chronic obstructive pulmonary disease (COPD) is a common condition that poses significant health risks to humans. Pulmonary interstitial fibrosis (PIF) often manifests in advanced stages of COPD. Fluorofenidone (AKF) has a wide range of pharmacological effects, including anti-fibrotic, antioxidant, and anti-inflammatory effects. Therefore, this study aimed to assess the role of AKF in lung injury and its underlying mechanisms. The COPD mice model was constructed by cigarette smoke (CS) combined with lipopolysaccharide (LPS) treatment. The effect of AKF on COPD mice was evaluated by lung injury, lipid peroxidation, inflammatory factors, and the expression of ferroptosis markers. Furthermore, the normal human bronchial epithelial cell line, Beas-2B, was used to verify the mechanism underlying the association between ferroptosis and inflammation. AKF attenuated the cigarette smoke (CS)/LPS-induced inflammatory response in the mouse lungs. Additionally, AKF attenuated the CS/LPS-induced fibrosis response in the mouse lungs. AKF inhibits ferroptosis in lung tissues of CS/LPS-exposed mice. Furthermore, AKF suppressed the inflammatory response and ferroptosis in CSE-treated BEAS-2B cells via NF-κB signaling pathway. AKF can function as a novel ferroptosis inhibitor by inhibiting NF-κB to inhibit airway inflammation and fibrosis, providing a scientific basis for the use of AKF to prevent the progression of COPD and pulmonary fibrosis.
Similar content being viewed by others
Introduction
Chronic obstructive pulmonary disease (COPD) is a common condition that seriously affects human health and patients’ quality of life, while also imposing a heavy economic burden on individuals and society1,2. COPD is characterized by persistent airflow restriction and the corresponding respiratory symptoms. Pathological changes primarily include abnormalities in the airways or alveoli and are usually associated with significant exposure to harmful particles or gases. Genetic susceptibility, abnormal inflammatory reactions, and numerous host factors related to abnormal lung development are involved in its pathogenesis, which contributes to the significant heterogeneity of COPD3. Traditionally, COPD and pulmonary interstitial fibrosis (PIF) have been viewed as two independent and non-coexisting diseases that are completely different in clinical characteristics, pathological changes, treatment, and prognosis and are often used as differential diagnoses. However, in recent years, PIF has been found to gradually replace the inherent changes in emphysema in the later stages of COPD. These dual pathological changes inevitably exacerbate severe hypoxia and diffuse dysfunction, accelerating the deterioration of the COPD condition4,5,6,7. Early diagnosis and targeted treatment can improve patient’s quality of life and prolong survival.
Inflammatory stimuli such as oxidants, toxic compounds, and bacteria in cigarette smoke cause inflammatory damage to alveolar epithelial cells and the basement membrane. During the repair of the injury response, patients with COPD have various inflammatory cells in their lungs, such as neutrophils, eosinophils, and alveolar macrophages. Upon activation by stimulating factors, these cells produce inflammatory mediators that damage the airway wall and lung tissue8,9,10. Fibroblasts migrate to these areas through damaged basement membranes, proliferate, and transform into myofibroblasts, forming fibroblast foci that produce a large amount of extracellular matrix11. Additionally, toxic dust, such as smoke, is a common risk factor for the onset of both COPD and PIF, supporting the possibility that COPD and PIF can coexist, leading to a worsening of the patient’s condition.
Currently, the only drug recommended by pulmonary fibrosis treatment guidelines is Nintedanib. The guidelines suggest that there is insufficient evidence to determine whether pirfenidone should be used, and they recommend further research. Furthermore, no other drugs are recommended for the treatment of pulmonary fibrosis12. Fluorofenidone (AKF) is a novel anti-fibrotic small molecular compound chemically named 1-(3-fluorophenyl)-5-methyl-2-(1H) pyridinone, with a structure similar to that of pirfenidone (PFD)13. AKF can significantly inhibit the activation of human lung fibroblasts induced by TGF β 1, reducing the expression of type I collagen and FN14. It can improve bleomycin-induced pulmonary fibrosis in mice, alleviate alveolar damage, and reduce the expression of type I collagen and FN in lung tissue. Simultaneously, it can reduce the leakage of plasma proteins caused by bleomycin damage15. In addition, AKF has been found to inhibit the expression of inflammatory and chemotactic factors such as TNF-α and IL-1β, and protect endotoxemia model animals by inhibiting the release of inflammatory factors16. Furthermore, AKF inhibits pulmonary artery smooth muscle cell proliferation and tissue collagen expression, significantly improving hypoxia-induced pulmonary arterial hypertension in rats17. AKF has a wide range of pharmacological effects, including anti-fibrotic, antioxidant, and anti-inflammatory effects. Therefore, AKF is a potential drug for the treatment of COPD.
Ferroptosis is an oxidative-stress-induced form of cell death. Excessive iron and reactive oxygen species in cells inhibit or deactivate the antioxidant system, disrupt the redox balance, and produce toxic lipid metabolites that can lead to ferroptosis. Iron ions within the cells react with fatty acids to produce lipid-reactive oxygen species. Failure of the intracellular glutathione (GSH) antioxidant system to promptly detoxify these compounds can result in lipid peroxidation, and ferroptosis can occur18. During exposure to cigarette smoke, an increase in accumulated ferritin and serum proteins has been observed in lung epithelial cells and alveolar macrophages19. Mitochondrial dysfunction and stress in the endoplasmic reticulum leading to ferroptosis can be observed in the cytoplasm of bronchial epithelial cells20. Acyl-CoA synthetase long-chain family member 4 (ACSL4) is one of the most important regulators in ferroptosis for it can promote the production of phosphatidylethanolamine (PE) from arachidonic acid (AA) and adrenaline, which is promotion of the occurrence of ferroptosis21. ACSL4-mediated ferroptosis is also observed in lung epithelial cells with COPD22 The ferroptosis inducer erastin inhibits the expression of GPX4 through ROS, and lipid peroxidation promotes the differentiation of TGF-β-induced fibroblasts into myofibroblasts, leading to collagen accumulation and damage to the alveolar structure. The ferroptosis inhibitor, ferrostatin-1, may inhibit this process23. These findings suggest that ferroptosis plays a crucial and destructive role in COPD. In addition, ferroptosis contributes to the progression of pulmonary fibrosis; therefore, inhibiting ferroptosis may halt the advancement of this pathological process.
AKF inhibits the progression of renal interstitial fibrosis and liver fibrosis by inhibiting oxidative stress24,25. Metabolomics combined with network pharmacology revealed that AKF can combat oxidative stress through multiple mechanisms and has various targets and pathways to combat pulmonary fibrosis26,27. Currently, there is considerable preclinical evidence indicating anti-inflammatory, antioxidant, and anti-fibrotic effects of these drugs; however, it is currently unknown whether these drugs can prevent the progression of pulmonary fibrosis in COPD.
Cigarettes are one of the most risk factors for COPD8. However, it will take more than 6 months to constructed COPD animal model through cigarette exposure alone. The combination of cigarette smoke (CS) and LPS for replicating COPD inflammation and mucus hypersecretion is becoming increasingly common28. CS combined with LPS can induce an increase in the release of pro-inflammatory cytokines, such as tumor necrosis factor—α (TNF—α), interleukin-1 β (IL-1 β), interleukin-6 (IL-6), etc. In this study, a COPD mouse model and a cell model induced by cigarette smoke exposure were used to examine the biological role of AKF in inflammation and fibrosis induced by combined LPS and CS exposure. We also investigated whether reductions in AKF inflammatory and fibrosis responses were achieved by inhibiting ferroptosis via the NF-κB signaling pathway.
Methods
Reagents
The Cell Counting Kit-8 (CCK-8) (#C0038) was purchased from Beyotime Biotechnology (Shanghai, China). IL-1β (EM0109-CM for mouse, EM0109-CM for human), IL-6 (EM0121 for mouse, Q-H0201-B for human) and TNF-α (EM0183-HS for mouse, EH0302-HS for human) ELISA kits were purchased from Fine Test Biotechnology (Wuhan, Hubei, China). Hydroxyproline assay kit (colorimetric) (ab222941) was purchased from Abcam (Cambridge, UK). Lipoprotein oxidation (MDA) detection kit (S0131S), glutathione (GSH) assay kit (S0053), and BCA protein assay kit (P0012) were purchased from Beyotime Biotechnology (Shanghai, China). Anti-α-SMA (#14968), anti-ACSL4 (#4047), anti-GPX4 (#59735), anti-NF-κB p65(#8242), anti-phospho-NF-κB p65 (Ser536) (#3033), and anti-GAPDH (#5174) antibodies were purchased from cell signaling technology (Boston, USA). Anti-FAP (#11779-1-AP) and anti-COL3A1 (#68320-1-Ig) antibodies were purchased from Proteintech Biotechnology (Wuhan, China). Fluorofenidone (AKF) (#HY-121246) was purchased from MedChem Express (New Jersey, USA).
Preparation of CS extract
CS extract was prepared as previously described with minor modifications29. The smoking experiment was performed using 10 cigarettes in 30 mL of RPMI-1640 culture medium. The medium was then filtered and sterilized to obtain a suspension. This suspension was considered a 100% CS extract solution and stored at -80 °C. The CS extract solution was diluted to 2.5% using RPMI-1640 culture medium to define the CS extract medium.
Cell culture
The normal human bronchial epithelial cell line Beas-2B was purchased from the ATCC (Manassas, VA, USA). The Beas-2B cells were cultured in RPMI-1640 medium (Gibco, Grand Island, NY, USA) containing 10% fetal bovine serum (Gibco, Grand Island, NY, USA) and supplemented with 100 U/mL penicillin and 100 µg/mL streptomycin. The cells were then incubated at 37 °C with 5% CO2.
Animal treatment
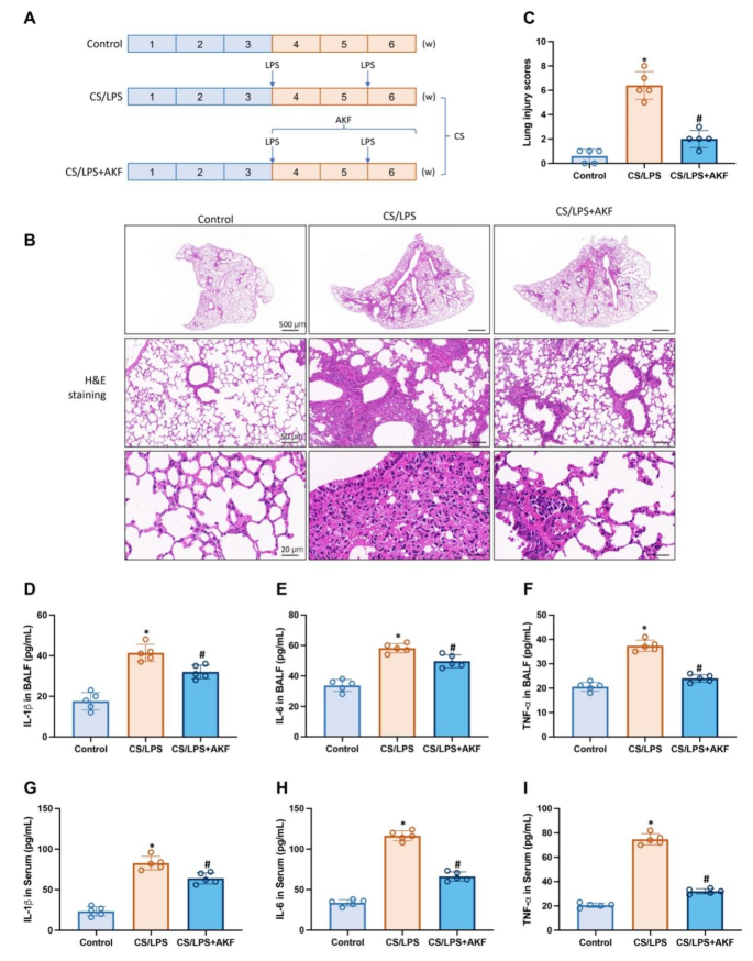
Twenty-four 4-week-old C57BL/6 J mice (18–20 g) were purchased from Hunan Slake Jingda Experimental Animal Co., Ltd. (Shanghai, China). The animals were randomly categorized into three groups: control group (n = 5), model (n = 5, CS exposure combined with LPS), and treatment group (n = 5, CS exposure combined with LP and AKF). Mice in the control group were housed under normal conditions, while the mice in the model group were exposed to a smoke device system prepared in the laboratory, and treatments were performed as previously described (Fig. 1A)28. On weekends of the third and fifth weeks, LPS was injected into mice intratracheally. Mice in the treatment group were intraperitoneally injected with 5 mg/kg AKF, daily, 2 h prior to smoke exposure. The Blood was collected after mice were anesthetized with intraperitoneal injection 1% sodium pentobarbital (40 mg/kg) and serum was stored at -80℃. All animals were sacrificed at week 7. The animal was euthanized by intraperitoneal injection of 150mg/kg of sodium pentobarbital. The animal experiment verification was approved by the Laboratory Animal Ethics Committee of Hunan Provincial People’s Hospital (No. 2024-107) and all experiments were performed in accordance with ARRIVE guidelines.
AKF attenuated the CS/LPS-induced inflammatory response in the lungs of mice. (A) Schematic diagram of animal treatment. (B) HE staining of the lung tissue. (C) Lung injury scores of the three groups. (D–F) The contents of IL-1β, IL-6 and TNF-α in the BALF. (G–I) The contents of IL-1β, IL-6 and TNF-α in serum. * means compared to the control group, P < 0.05. # means compared to the CS/LPS group, P < 0.05.
Bronchoalveolar lavage fluid (BALF) and lung tissue collection
Briefly, the right lung was ligated, and bronchoalveolar lavage was performed on the left lung. Repeated lavage was administered with 0.4 mL of PBS, and fluid was collected three times. The BALF solution was centrifuged at 4,000 × g for min at 4 °C. The supernatant was stored at -80 °C. Tissues from the right lung lobe were stored in liquid nitrogen. The tissues of the left lung lobe were fixed with 4% paraformaldehyde and stored at 4 °C.
Hematoxylin and eosin (HE) staining and Masson’s trichrome staining
The left lung tissue fixed with 4% paraformaldehyde was dehydrated, embedded in paraffin, cut into 4 µm sections for HE staining and Masson’s trichrome staining. The staining were then observed using an inverted microscope (Olympus, Tokyo, Japan). The lung injury score was evaluated based on the following criteria30: (1) pulmonary congestion; (2) hemorrhage; (3) neutrophil filtration or aggregation in the airspace or vascular wall; and (4) thickness of the alveolar wall/transparent membrane formation. The lung fibrosis score was evaluated based on Ashcroft score criteria31.
Hydroxyproline assay
The level of hydroxyproline in lung tissues was measured using hydroxyproline assay kit according to the manufacturer’s instructions. The OD560 was calculated after background subtraction and a standard curve was plotted. Each sample was analyzed in triplicate.
Enzyme-linked immunosorbent assay (ELISA)
The levels of IL-1β, IL-6, and TNF-α in the serum and bronchoalveolar lavage fluid of mice and cell supernatant were measured using ELISA kits following the manufacturer’s instructions. The OD450 was calculated after background subtraction and a standard curve was plotted. Each sample was analyzed in triplicate.
Western blotting
Total protein was extracted using RIPA lysis buffer with phenylmethylsulfonyl fluoride (PMSF), and the protein concentration was determined using a bicinchoninic acid (BCA) protein assay kit. The protein was electrophoresis by 5% concentrated sodium dodecyl sulfate–polyacrylamide gel (SDS-PAGE) and 10% separation gel and then transferred to a polyvinylidene fluoride (PVDF) membrane. The membrane was blocked with 5% bovine serum albumin for 1 h at room temperature, incubated with different primary antibodies at 4 °C overnight, and then incubated with secondary antibodies for 1.5 h at room temperature. The chemiluminescence method was used to analyze the grayscale images using ECL. GAPDH (1:1000) was used as an internal control.
Real-time PCR
Total RNA was extracted using Trizol reagent (Invitrogen). cDNA was synthesized using the PrimeScriptTM RT reagent kit (RR037A) (Takara, Shiga, Japan) following the manufacturer’s protocol. Real-time PCR was performed using the TB Green® Premix Ex Taq™ II (Tli RNaseH Plus) (RR820A) (Takara, Shiga, Japan) on the 7900HT Fast Real-Time System (Applied Biosystems, Forster City, CA, USA). The sequences of the primers were as follows: α-SMA: Forward: 5’-TGCTGACAGAGGACCACTGAA-3’, Reverse: 5’-CAGTTGTACGTCCAGAGGCATA-3’. FAP: Forward: 5’-TTCAAGTGTGATCCCCATGAAG-3’, Reverse: 5’-CAGGTGCTAGGCAGTTGTCA. COL3A1: Forward: 5’-ATGTGCCACTCTGACTGGAA-3’. Reverse: 5’-TCCATCGGTCATGCTCTCTC-3’. GAPDH: Forward: GCTTGCTCGCGCTTCCTTACCT-3’. Reverse: 5’-TCACTGTACCGGCCGTGCGTA-3’. GAPDH was chosen as the internal control. Relative gene expression was calculated using 2-∆∆Ct.
All methods were performed in accordance with the relevant guidelines and regulations.
Statistical analysis
All data are presented as mean ± standard deviation. Differences between two groups were analyzed using Student’s t-test, while differences among the three groups were analyzed using analysis of variance (ANOVA). Statistical significance was set at P < 0.05. SPSS software (version 19.0; SPSS, Inc., Chicago, IL, USA) was used for the statistical analysis.
Results
AKF attenuated the CS/LPS-induced inflammatory response in the lungs of mice
HE staining revealed significant morphological changes in the mouse lung tissue in the model group, including increased numbers of interstitial inflammatory cells, excessive lung expansion and decreased elasticity and thickening of the alveolar septa. AKF treatment alleviated the lung tissue injury caused by CS/LPS (Fig. 1B, C).
The contents of IL-1β, IL-6, and TNF-α in the BALF and serum of CS/LPS-exposed mice were significantly higher than those in the control group (Fig. 1D–I). Additionally, AKF supplementation markedly decreased the level of IL-1β, IL-6, and TNF-α in the BALF and serum of mice exposed to CS/LPS. These results indicate that AKF exerts an anti-inflammatory effect on the lungs of mice exposed to CS/LPS.
AKF attenuated CS /LPS-induced fibrosis in the lungs of mice
Masson’s trichrome staining of lung tissues showed that lung collagen deposition increased in mice exposed to CS/LPS, but that collagen deposition was inhibited by AKF treatment (Fig. 2A–C). Additionally, the α-SMA, FAP, and COL3A1 increased in mice exposed to CS/LPS, and treatment with AKF could decrease the expression of α-SMA, FAP, and COL3A1 in the CS/LPS-exposed mice (Fig. 2D–G). These results indicate that AKF exerts an anti-fibrotic effect on the lungs of mice exposed to CS/LPS.
AKF attenuated CS/LPS-induced fibrosis in the lungs of mice. (A) Masson’s trichrome staining of lung tissues. (B) Lung fibrosis scores of the three groups. (C) The level of hydroxyproline. (D–F) The mRNA level of α-SMA, FAP and COL3A1. (G) The protein level of α-SMA, FAP and Collagen III. * means compared to the control group, P < 0.05. # means compared to the CS/LPS group, P < 0.05.
AKF inhibited ferroptosis in lung tissues of CS/LPS-exposed mice
IHC staining and western blotting of lung tissues showed that ACSL4 was upregulated by exposure to CS/LPS, and treatment with AKF decreased ACSL4 expression. Conversely, GPX4 was down-regulated by CS/LPS-exposed, and AKF treatment could increase GPX4 expression (Fig. 3A, B). Treatment with CS/LPS significantly increased malondialdehyde (MDA) levels and reduced GSH levels in both the tissues and sera. Treatment with AKF partially reversed the effect of exposed CS/LPS (Fig. 3C–F). These findings suggested that AKF treatment could attenuate CS/LPS-induced oxidative and ferroptosis in the CS/LPS mice model.
AKF inhibited ferroptosis in lung tissues of CS /LPS-exposed mice. (A) IHC staining of ACSL4 and GPX4 in lung tissues. (B) Western blotting of ACSL4 and GPX4 in lung tissues. (C) The level of MDA in lung tissues. (D) The level of GSH in lung tissues. (E) The level of MDA in serum. (F) The level of GSH in serum. * means compared to the control group, P < 0.05. # means compared to the CS/LPS group, P < 0.05.
AKF suppressed the inflammatory response and ferroptosis in BEAS-2B cells treated with CSE
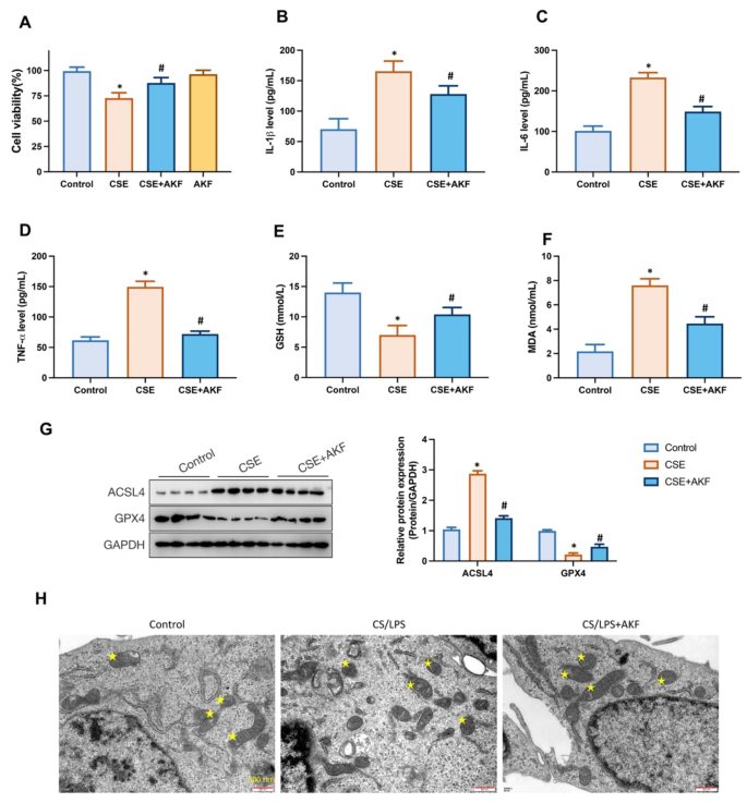
BEAS-2B cells were treated with CSE or AKF for 24 h. The cell viability assay revealed that CSE markedly decreased the viability of BEAS-2B cells. AKF did not influence cell viability but partially reversed the effect of CSE on cell viability (Fig. 4A). Furthermore, CSE stimulation upregulates the level of IL-1β, IL-6, and TNF-α in cell culture supernatants, and AKF partially reversed the effect of CSE on the promotion of inflammatory factors (Fig. 4B–D). To clarify the role of oxidative stress in CSE-induced inflammation in vitro, we assessed GSH and MDA levels in the cell supernatants. CSE stimulation significantly increased MDA levels while reducing GSH levels, and AKF treatment partially reversed these effects (Fig. 4E–F). Additionally, to confirm the role of ferroptosis in CSE-induced inflammation in vitro, the key regulators, ACSL4 and GPX4, were determined by western blotting. The results showed that ACSL4 was regulated by CSE stimulation, and AKF treatment decreased ACSL4 expression. Conversely, GPX4 was downregulated by CSE stimulation, and AKF treatment increased GPX4 expression, consistent with the in vivo results (Fig. 4G). The structural morphology of mitochondria in BEAS-2B cells exposed to CSE, both with and without AKF treatment, were evaluated using transmission electron microscope (TEM). Heterogeneous mitochondrial shapes (round or elongated) were observed in the control group cells, with intact mitochondrial membranes composed of inner and outer membranes and widely folded cristae. In contrast, mitochondrial atrophy, increased mitochondrial membrane density, and decreased, degraded, or absent mitochondrial cristae was observed in CS/LPS treatment group. AKF treatment partially reversed the effects of CSE (Fig. 4H).
AKF suppressed the inflammatory response and ferroptosis in BEAS-2B cells treated with CSE. (A) The cell viability was determined using CCK8 assay. (B–D) The contents of IL-1β, IL-6 and TNF-α in cell supernatant. (E–F) The level of MDA and GSH in cell supernatant. (G) Western blotting of ACSL4 and GPX4 in cells. (H) Morphological characteristics of ferroptosis was observed by transmission electron microscopy. # means compared to the CS/LPS group, P < 0.05.
AKF suppressed ferroptosis-mediated inflammation in CSE-treated BEAS-2B cells via NF-κB signaling pathway
Given the important role of ferroptosis in BEAS-2B cells treated with CSE, the ferroptosis inhibitor Fer-1 was used to examine the effects of AKF in BEAS-2B cells treated with CSE. As expected, AKF and Fer-1 partially reversed the detrimental effects of CSE on cell viability (Fig. 5A). AKF and Fer-1 also mitigated the effects of CSE on the expression of inflammatory factors (Fig. 5B–D), as well as on GSH and MDA levels (Fig. 5E, F). In addition, AKF and Fer-1 partially reversed the effects of CSE on ACSL4 and GPX4 expression (Fig. 5G). Furthermore, CSE stimulation significantly upregulated NF-κB, while AKF and Fer-1 partially reversed this activation (Fig. 5H).
AKF suppressed ferroptosis-mediated inflammation in CSE-treated BEAS-2B cells via NF-κB signaling pathway. (A) The cell viability was determined using CCK8 assay. (B) The contents of IL-1β, IL-6 and TNF-α in cell supernatant. (E–F) The level of MDA and GSH in cell supernatant. (G) Western blotting of ACSL4 and GPX4 in cells. (H) Western blotting of P- NF-κB/ NF-κB in cells. Note: The control group, CSE group and AKF group were the same as in the Fig. 4.
Discussion
In this study, our findings revealed that AKF alleviated CS/LPS-induced murine lung inflammation and fibrosis by inhibiting ferroptosis. Mechanistically, AKF decreased inflammatory cytokines, ferroptosis and oxidative stress involved in inhibiting NF-κB in vitro. In summary, our study highlights the beneficial effects of AKF on COPD mouse model and a cell model induced by CS/LPS.
The latest forecast by the World Health Organization (WHO) on mortality and causes of death projects that as smoking rates rise in developing countries and the aging population increases in high-income countries, the incidence of COPD is expected to rise steadily over the next 40 years. It is predicted that by 2060, the number of deaths from COPD and related diseases will exceed 5.4 million annually32,33. This indicates that COPD still poses a huge threat to human health currently and in the future, placing a heavy burden on individuals. Consequently, there is an urgent need to explore prevention and treatment strategies for this disease. Animal experiments have shown that exposure of dogs to cigarette smoke can cause changes in emphysema and pulmonary fibrosis. The severity of pulmonary fibrosis is directly proportional to the duration and intensity of exposure to cigarette smoke, indicating that PIF may be a progressive trend after the appearance of COPD34.
In a rat COPD model induced by the combination of cigarette smoking and intratracheal instillation of lipopolysaccharide, significant upregulation of inflammatory factors, including TGFβ-SOD1, upregulation of SMA expression, and increased levels of pulmonary fibrosis were observed in the model group. This also supports the existence of damage to the inflammatory response, oxidative stress, and formation of PIF in COPD35. Inflammatory cytokines play an important role in fibroblast migration, proliferation, and phenotypic changes, particularly TGF-1, which is the most important factor that promotes collagen fiber production. Inflammatory cytokines stimulate the migration, proliferation, and transformation of fibroblasts into myofibroblasts and produce collagen. In addition, inflammatory cytokines inhibit myofibroblast apoptosis and procollagen degradation by reducing collagenase production and increasing matrix metalloproteinases (MMPs), leading to increased collagen deposition36. These insights suggest that during the onset and development of COPD, targeting PIF, mutual influence, and inhibition of pulmonary fibrosis may be a feasible strategy for preventing and managing COPD progression.
Therefore, we explored the possibility of using anti-fibrotic drugs in the treatment of COPD. Fluorofenidone (AKF) is a novel anti-fibrotic small molecule compound with extensive pharmacological effects, including anti-fibrotic, antioxidant, and anti-inflammatory effects. Furthermore, we investigated the potential role of AKF in the treatment of COPD. Firstly, we observed significant lung injury and collagen deposition in a mouse model treated with CS/LPS; AKF treatment alleviated this pathological injury, accompanied by changes in inflammatory factors, oxidative stress injury factors, and iron death regulatory molecules. These findings indicated that AKF can alleviate the damage caused by CS/LPS-induced pneumonia and fibrosis in mice. Subsequently, using CSE to stimulate bronchial epithelial cells, we examine the mechanism through by which AKF inhibits inflammation. These findings are consistent with those of the in vivo experiments, indicating that AKF can inhibit the release of inflammatory factors, damage from oxidative stress, and ferroptosis caused by CSE. Additionally, AKF was identified as a protective agent against CSE-induced damage in BEAS-2B cells, acting as a novel ferroptosis inhibitor and inhibiting NF-κB activation.
The NF-κB signaling pathway is a classic inflammatory signaling pathway. In a murine model of COPD induced by LPS and cigarette smoke, NF-κB was significantly upregulated and activated37. One study on the etiology of COPD also suggests that activation of NF-κB plays an important role in the pathogenesis of COPD38. Moreover, the NF-κB pathway also played an important role in pulmonary fibrosis, highlighting its inhibition as a promising method to ameliorate pulmonary fibrosis39. Reactive oxygen species are closely associated with NF-κB40. Stimuli (e.g., viruses, bacteria, reactive oxygen species, and cigarette smoke) induce airway epithelial cells through the NF-κB signaling pathway41. AKF demonstrate a protective effect against acute lung injury by inhibiting the phosphorylation of IκB and P65 phosphorylation42. Additionally, AKF can attenuate the fibrosis process in pulmonary fibrosis27. In this study, our findings revealed that AKF could alleviate CSE-induced chronic lung injury by inhibiting reactive oxygen species and NF-κB signaling pathways.
Compared to wild-type mice, GPX4 ± mice exhibit higher levels of lipid peroxidation and a more enhanced COPD phenotype, which may be weakened in GPX+/+mice43. In a rat model of bleomycin-induced pulmonary fibrosis, it was observed that the expression of SLC38A1 in lung fibroblasts was positively correlated with disease severity. The inhibition of ferroptosis can inhibit the inflammatory response and progression of pulmonary fibrosis44. Our findings further indicate that both mouse and cell models exhibit ferroptosis, and the use of AKF to inhibit ferroptosis can effectively alleviate inflammation and fibrosis.
Conclusions
Our research highlights the involvement of ferroptosis and the NF-κB signaling pathway in CSE-induced chronic airway inflammation and fibrosis damage process. Thus, AKF can act as a novel ferroptosis inhibitor by inhibiting NF-κB to inhibit airway inflammation and fibrosis, providing a scientific basis for the use of AKF to prevent the progression of COPD and pulmonary fibrosis.
Data availability
The datasets used and/or analysed during the current study are available from the corresponding author on reasonable request.
Abbreviations
- MDA:
-
Malondialdehyde
- AKF:
-
Fluorofenidone
- COPD:
-
Chronic obstructive pulmonary disease
- CS:
-
Cigarette smoke
- CSE:
-
Cigarette smoke exposure
- FN:
-
Fibronectin
- LPS:
-
Lipopolysaccharide
- CSE:
-
Cigarette smoke extract
- PIF:
-
Pulmonary interstitial fibrosis
- ECL:
-
Enhanced chemiluminescence
- RIPA:
-
Radioimmunoprecipitation assay
- PMSF:
-
Phenylmethylsulfonyl fluoride
- ECL:
-
Enhanced chemiluminescence
- PCR:
-
Polymerase chain reaction
- GSH:
-
Glutathione
References
Safiri, S. et al. Burden of chronic obstructive pulmonary disease and its attributable risk factors in 204 countries and territories, 1990–2019: Results from the Global burden of disease study 2019. BMJ 378, e069679 (2022).
GBD 2016 Causes of Death Collaborators. Causes of Death Collaborators (2016) Global, regional, and national age-sex specific mortality for 264 causes of death, 1980–2016: a systematic analysis for the Global Burden of Disease Study 2016. Lancet, 2017 390(10100), 1151–1210 (2016).
Budde, J. & Skloot, G. Aging and susceptibility to pulmonary disease. Compr. Physiol. 12(3), 3509–3522 (2022).
Duckworth, A. et al. Telomere length and risk of idiopathic pulmonary fibrosis and chronic obstructive pulmonary disease: A Mendelian randomisation study. Lancet Respir. Med. 9(3), 285–294 (2021).
Beghé, B. et al. COPD, pulmonary fibrosis and Ilas in aging smokers: The paradox of striking different responses to the major risk factors. Int. J. Mol. Sci. 22(17), 9292 (2021).
Siddhuraj, P. et al. Dynamically upregulated mast cell CPA3 patterns in chronic obstructive pulmonary disease and idiopathic pulmonary fibrosis. Front. Immunol. 2(13), 924244 (2022).
Spagnolo, P. & Semenzato, U. Revealing the pathogenic and ageing-related mechanisms of the enigmatic idiopathic pulmonary fibrosis (and chronic obstructive pulmonary disease). Curr. Opin. Pulm Med. 28(4), 296–302 (2022).
Thomson, N. C. The role of smoking in asthma and chronic obstructive pulmonary disease overlap. Immunol. Allergy Clin. North Am. 42(3), 615–630 (2022).
Liu, G. et al. Adverse roles of mast cell chymase-1 in chronic obstructive pulmonary disease. Eur. Respir. J. 1, 2101431 (2022).
Singanayagam, A. et al. Airway mucins promote immunopathology in virus-exacerbated chronic obstructive pulmonary disease. J. Clin. Invest. 132(8), e120901 (2022).
Barnes, P. J. Inflammatory mechanisms in patients with chronic obstructive pulmonary disease. J. Allergy Clin. Immunol. 138(1), 16–27 (2016).
Raghu, G. et al. Idiopathic pulmonary fibrosis (an update) and progressive pulmonary fibrosis in adults: An official ATS/ERS/JRS/ALAT clinical practice guideline. Am. J. Respir. Crit. Care Med. 205(9), e18–e47 (2022).
Lou, Q. et al. Design, synthesis and antifibrotic activities of carbohydrate-modified 1-(substituted aryl)-5-trifluoromethyl-2(1H) pyridones. Molecules 17(1), 884–896 (2012).
Liu, J. et al. Fluorofenidone attenuates TGF-β1-induced lung fibroblast activation via restoring the expression of caveolin-1. Shock 43(2), 201–207 (2015).
Meng, J. et al. Fluorofenidone attenuates bleomycin-induced pulmonary inflammation and fibrosis in mice via restoring caveolin 1 expression and inhibiting mitogen-activated protein kinase signaling pathway. Shock 38(5), 567–573 (2012).
Tang, Y. et al. Fluorofenidone protects mice from lethal endotoxemia through the inhibition of TNF-alpha and IL-1beta release. Int. Immunopharmacol. 10(5), 580–583 (2010).
Li, X. W. et al. Fluorofenidone attenuates vascular remodeling in hypoxia-induced pulmonary hypertension of rats. Can. J. Physiol. Pharmacol. 92(1), 58–69 (2014).
Xu, M. et al. Cyclodextrin-derived ROS-generating nanomedicine with pH-modulated degradability to enhance tumor ferroptosis therapy and chemotherapy. Small 18(20), e2200330 (2022).
Ghio, A. J. et al. Particulate matter in cigarette smoke alters iron homeostasis to produce a biological effect. Am. J. Respir. Crit. Care Med. 178(11), 1130–1138 (2008).
Park, E. J. et al. Whole cigarette smoke condensates induce ferroptosis in human bronchial epithelial cells. Toxicol Lett. 303, 55–66 (2019).
Qin, R., Wang, P. & Li, L. Knockdown of JMJD3 ameliorates cigarette smoke extract-triggered bronchial epithelial cell injury via ACSL4-dependent ferroptosis. Toxicol In Vitro. 94, 105731 (2024).
Wang, Y. & Xia, S. Relationship between ACSL4-mediated ferroptosis and chronic obstructive pulmonary disease. Int. J. Chron. Obstruct. Pulmon. Dis. 18, 99–111 (2023).
Gong, Y. et al. Lipid peroxidation and GPX4 inhibition are common causes for myofibroblast differentiation and ferroptosis. DNA Cell Biol. 38(7), 725–733 (2019).
Dai, Q. et al. Fluorofenidone alleviates renal fibrosis by inhibiting necroptosis through RIPK3/MLKL pathway. Front. Pharmacol. 11, 534775 (2020).
Chen, H. et al. A novel role of glutathione S-transferase A3 in inhibiting hepatic stellate cell activation and rat hepatic fibrosis. J. Transl. Med. 17(1), 280 (2019).
Jiang, F. et al. Effect of fluorofenidone against paraquat-induced pulmonary fibrosis based on Metabolomics and network pharmacology. Med. Sci. Monit. 27, e930166 (2021).
Jiang, F. et al. Fluorofenidone attenuates paraquat-induced pulmonary fibrosis by regulating the PI3K/Akt/mTOR signaling pathway and autophagy. Mol. Med. Rep. 23(6), 405 (2021).
Cheng, Q. et al. Memantine ameliorates pulmonary inflammation in a mice model of COPD induced by cigarette smoke combined with LPS. Biomed. Pharmacother. 109, 2005–2013 (2019).
Fujii, S. et al. Insufficient autophagy promotes bronchial epithelial cell senescence in chronic obstructive pulmonary disease. Oncoimmunology 1(5), 630–641 (2012).
Schingnitz, U. et al. Signaling through the A2B adenosine receptor dampens endotoxin-induced acute lung injury. J. Immunol. 184(9), 5271–5279 (2010).
Ashcroft, T., Simpson, J. M. & Timbrell, V. Simple method of estimating severity of pulmonary fibrosis on a numerical scale. J Clin. Pathol. 41(4), 467–470. https://doi.org/10.1136/jcp.41.4.467.PMID:3366935;PMCID:PMC1141479 (1988).
Global initiative for chronic obstructive lung disease. Global strategy for the diagnosis, management, and prevention of chronic obstructive pulmonary disease (2020 REPORT) [EB/OL]. https://goldcopd.org/goldreports/. Accessed 20 Dec 2019.
Global initiative for chronic obstructive lung disease. Global strategy for the diagnosis, management, and prevention of chronic obstructive pulmonary disease (2021 REPORT) [EB/OL]. https://goldcopd.org/gold reports/. Accessed 18 Nov 2020.
Brand, E. M. et al. Concurrent bullous emphysema, bronchointerstitial pneumonia with necrosis, and tension pneumothorax in an 8-week-old puppy. Can. Vet. J. 61(9), 951–955 (2020).
Cui, H. et al. Attenuates cigarette smoke and lipopolysaccharide-induced COPD in rats via inflammation inhibition and antioxidant and antifibrosis pathways. Evid. Based Complement Alternat. Med. 2021, 6103158 (2021).
Park, S. H. et al. PM014 attenuates radiation-induced pulmonary fibrosis via regulating NF-κB and TGF-b1/NOX4 pathways. Sci. Rep. 10(1), 16112 (2020).
Lu, L. et al. Therapeutic effects of Lifei decoction in a murine model of COPD induced by LPS and cigarette smoke. Int. J. Chron. Obstruct. Pulmon. Dis. 19, 957–967 (2024).
Sai, X. et al. A miRNA-21-mediated PTEN/Akt/NF-κB axis promotes chronic obstructive pulmonary disease pathogenesis. Int. J. Chron. Obstruct. Pulmon. Dis. 19, 1141–1151 (2024).
Peng, L. et al. Scutellarin ameliorates pulmonary fibrosis through inhibiting NF-κB/NLRP3-mediated epithelial-mesenchymal transition and inflammation. Cell Death Dis. 11(11), 978 (2020).
Morgan, M. J. & Liu, Z. G. Crosstalk of reactive oxygen species and NF-κB signaling. Cell Res. 21(1), 103–115 (2011).
Peng, H. et al. Endoplasmic reticulum stress: a vital process and potential therapeutic target in chronic obstructive pulmonary disease. Inflamm. Res. 72(9), 1761–1772 (2023).
Lv, X. et al. Protective effect of fluorofenidone against acute lung injury through suppressing the MAPK/NF-κB pathway. Front Pharmacol. 12, 772031 (2021).
Dowdle, W. E. et al. Selective VPS34 inhibitor blocks autophagy and uncovers a role for NCOA4 in ferritin degradation and iron homeostasis in vivo. Nat. Cell Biol. 16(11), 1069–1079 (2014).
Yang, Y. et al. lncRNA ZFAS1 promotes lung fibroblast-to-myofibroblast transition and ferroptosis via functioning as a ceRNA through miR-150-5p/SLC38A1 axis. Aging (Albany NY). 12(10), 9085–9102 (2020).
Acknowledgements
Not applicable.
Funding
This study was supported by the Natural Science Foundation of Hunan Province Natural Scinece Foundation of Hunan Province, China (2024JJ9279), the Key Research and Development Program of Guangxi (GuikeAB23026012), the National Natural Science Foundation of China (82360374 and 82302461) and Guangxi Medical and health key discipline construction project.
Author information
Authors and Affiliations
Contributions
Y.W., J.F, and J.Z. conceived the study and designed the study. B.L., Y.X., Y.J., J.C., H.L., and J.F. performed data collection and data analysis. Y.W., B.L. and Y.X. drafted the manuscript. J.Z. supervised manuscript preparation. All authors read and approved the final manuscript for publication.
Corresponding authors
Ethics declarations
Ethics approval and consent to participate
This study was approved by the Ethics Committee of Hunan Provincial Hospital, Hunan Normal University (No. 2024-107). All methods were performed in accordance with the relevant guidelines and regulations.
Consent for publication
Not applicable.
Competing interests
The authors declare no competing interests.
Additional information
Publisher’s note
Springer Nature remains neutral with regard to jurisdictional claims in published maps and institutional affiliations.
Electronic supplementary material
Below is the link to the electronic supplementary material.
Rights and permissions
Open Access This article is licensed under a Creative Commons Attribution-NonCommercial-NoDerivatives 4.0 International License, which permits any non-commercial use, sharing, distribution and reproduction in any medium or format, as long as you give appropriate credit to the original author(s) and the source, provide a link to the Creative Commons licence, and indicate if you modified the licensed material. You do not have permission under this licence to share adapted material derived from this article or parts of it. The images or other third party material in this article are included in the article’s Creative Commons licence, unless indicated otherwise in a credit line to the material. If material is not included in the article’s Creative Commons licence and your intended use is not permitted by statutory regulation or exceeds the permitted use, you will need to obtain permission directly from the copyright holder. To view a copy of this licence, visit http://creativecommons.org/licenses/by-nc-nd/4.0/.
About this article
Cite this article
Wu, Y., Li, B., Xuan, Y. et al. Fluorofenidone alleviates cigarette smoke exposure-induced chronic lung injury by targeting ferroptosis. Sci Rep 14, 32149 (2024). https://doi.org/10.1038/s41598-024-83998-w
Received:
Accepted:
Published:
Version of record:
DOI: https://doi.org/10.1038/s41598-024-83998-w







