Abstract
Autism spectrum disorder (ASD) comprises alterations in brain anatomy and physiology that ultimately affect information processing and behavior. In most cases, autism is considered idiopathic, involving alterations in numerous genes whose functions are not extensively documented. We evaluated the C58/J mouse strain as an idiopathic model of ASD, emphasizing synaptic transmission as the basis of information processing. Through in silico analysis, we found that the C58/J strain carries single nucleotide polymorphisms (SNPs) compared to the C57BL/6J control strain related to synaptic structure and LTP induction. These SNPs have human orthologs previously associated with ASD. We then assessed chemical potentiation (cLTP) in synaptosomes, the electrophysiological properties of hippocampal CA3 cells, and the induction of LTP in ex-vivo slices. An increased proportion of synaptosomes expressing the GluA1 subunit of AMPA receptor and Nrx1β in the membrane was found in the C57BL/6J control strain, but not in C58/J mice, after cLTP induction. Additionally, several electrophysiological properties of CA3 pyramidal cells and hippocampal communication were altered. Behaviorally, C58/J mice exhibited hyperactivity and subtle memory changes. Our results demonstrate that an idiopathic model of ASD exhibits alterations in hippocampal physiology from the cellular to the circuitry and behavioral levels.
Similar content being viewed by others
Introduction
Autism spectrum disorder (ASD) comprises a group of neurodevelopmental disorders characterized by persistent deficits in social interaction/communication and the presence of repetitive and stereotyped behaviors1. The complex etiology of autism is, in most cases (85%), idiopathic2. Interestingly, transcriptome characterization of induced pluripotent stem cells (iPSCs)-derived neurons from individuals with idiopathic autism has revealed a differential expression of ASD-associated genes that participate in several aspects of synaptic transmission, including genes coding for neurotransmitter receptors and genes for scaffolding proteins and cellular adhesion molecules critical for synaptic organization3,4. Likewise, the ASD-related alterations in electrophysiological activity are linked with variants in genes coding for different types of voltage-sensitive ion channels, including potassium (K+), calcium (Ca2+), and sodium (Na+)5,6. Impairments in voltage-gated ion channels are of particular interest in the etiology of the frequent co-occurrence of epilepsy and ASD6.
At the neuronal circuit level, long-term potentiation (LTP) at hippocampal Schaffer Collateral-CA1 pyramidal cell synapses (SC-CA1) is impaired in several murine models of syndromic ASD, such as Shank3 haploinsufficiency and Shank2 knockout (KO) mice7,8, the Fragile X Syndrome model Fmr1-R138Q mice9, and the Rett Syndrome model Mecp2 KO mice10. Similarly, the autism rat model induced by prenatal exposure to valproate (VPA)11 exhibits impaired LTP at the medial perforant path-dentate gyrus (PP-DG) synapses. Consistent with this, behavioral evaluation of autism models with impaired hippocampal LTP, such as the Shank3 mutant mice12, show poor performance in recognition memory, as demonstrated by the novel object recognition test, whereas the Fmr1 KO mice13 and the VPA exposure-induced mouse model14 show decreased contextual fear memory.
In addition to the core signs, ASD is associated with atypical sensory processing and cognitive deficits in episodic memory, spatial reasoning, and working memory15. Interestingly, neuroimaging studies have also linked these deficits to abnormal brain connectivity, especially in the hippocampus15,16,17,18. Therefore, the changes in synaptic plasticity in the hippocampus of animal models of autism may be related to some atypical behaviors19.
The models mentioned above have punctual genetic mutations or, in the case of valproic acid, a well-established teratogenic effect that contributes to autism19,20. It is thus interesting to determine if an idiopathic model of ASD, which cannot be related to specific causes or mutations, shows alterations at different levels of complexity comprising genetic predictions, synaptic components, circuits, and behavior.
This study aimed to gain insight into the molecular and cellular mechanisms potentially involved in alterations in hippocampal neuronal activity and memory performance in a murine model of idiopathic ASD, the C58/J strain. The autistic-like phenotype of this strain cannot be attributed to a single gene. Instead, C58/J mice exhibit polymorphisms in several genes involved in structural plasticity and neurogenesis, along with a complex neurobiology that includes changes in dendrite and spine morphology, neuronal cytoskeletal protein content, hippocampal neurogenesis, neuroinflammation-related markers, and atypical volumes in various brain structures21,22,23,24,25.
Using this model, we performed an in silico approach to predict whether genes involved in the regulation of synaptic transmission carried single-nucleotide polymorphisms (SNPs), and based on these predictions, we assessed the electrical properties of hippocampal CA3 pyramidal cells (PCs), the Mossy Fiber-mediated long-term potentiation (MF LTP) and hippocampal potentiation via chemical induction, along with the performance in hippocampus-dependent memory tasks. Our data demonstrate that several genetic alterations commonly found in idiopathic ASD alter hippocampal synaptic capability and may potentially lead to memory changes in the C58/J strain.
Results
C58/J mice display single-nucleotide polymorphisms (SNPs) in synaptic genes associated with ASD
We first used an in silico approach to investigate potential changes in genes involved in intrinsic excitability and synaptic transmission in the C58/J mouse strain, compared to the C57BL/6J control strain, using the Sanger4 Dataset from the MPD platform26,27,28. At the synaptic level, we focused on identifying SNPs in genes encoding proteins expressed within the pre- and postsynaptic compartments and presynaptic vesicles29.
In the C58/J mice, our in silico analysis revealed changes in 213 presynaptic genes, 544 postsynaptic genes, and 184 presynaptic vesicle genes carrying at least one non-synonymous SNP in coding regions (Cn SNPs) compared to the C57BL/6J strain (Fig. 1A; Supplementary Table S1), highlighting differences in synaptic structure components.
Synaptic genes with coding non-synonymous SNPs in the C58/J strain. (A) Genes with coding non-synonymous SNPs (Cn SNPs) in C58/J mice encode proteins found in the presynaptic and the postsynaptic compartments and presynaptic vesicles based on data from the Synaptome.db database. (B) 62 synaptic genes with Cn SNPs in C58/J mice have human orthologs associated with ASD. (C) Synaptic genes associated with ASD have between 1 and 16 Cn SNPs in C58/J mice when compared to the C57BL/6J control strain. (D) Top 20 enriched GO terms in the Biological process category, resulting from the enrichment analysis of the 62 synaptic genes with Cn SNPs in C58/J mice associated with ASD. (E) 15 genes associated with LTP and 5 genes associated with K + channels have between 1 and 16 Cn SNPs in C58/J mice when compared to the control C57 BL/6J strain. (F) Top 20 enriched GO terms in the Biological process category resulting from the enrichment analysis of the 15 genes with Cn SNPs in C58/J mice associated with LTP. Top 10 enriched GO terms in the Molecular function category resulting from the enrichment analysis of the Red module and (G) the Blue module (H) determined by gene clustering within the STRING protein–protein interaction network (PPI) of genes with Cn SNPs associated with synapses, LTP and K + channels. (I) Enriched GO terms in the Human Phenotype Ontology, resulting from the enrichment analysis of the 62 synaptic genes with Cn SNPs in C58/J mice associated with ASD. The number of genes found in each GO term is indicated in parentheses. See methods section for Gene ratio and Rich factor definitions.
We also searched for human orthologs of the synaptic genes containing Cn SNPs in the C58/J strain using the SFARI GENE database, providing current genomic data from many individuals with autism30. We identified 62 synaptic genes carrying between 1 and 16 Cn SNPs with orthologs previously associated with ASD (Fig. 1B, Supplementary Table S1). The gene Disc1 showed the highest enrichment of SNPs (Fig. 1C, Supplementary Table S1). Furthermore, among these 62 genes, 7 have a strong association with autism (score 1) and are particularly relevant for ASD compared to other neurodevelopmental disorders, as indicated by the moderate to strong EAGLE scores. These genes include ANK2, ASXL3, MYT1L, NF1, NRXN3, SCN2A, and SHANK2 (Fig. 1B, Supplementary Table S1).
Next, we performed a Gene Ontology (GO) enrichment analysis for the 62 ASD-associated synaptic genes. As expected, the enriched terms obtained in the Biological Process category were associated with nervous system development, cell adhesion, cell communication, and glutamatergic transmission. Additionally, terms related to behavior and learning were enriched (Fig. 1D, Supplementary Table S1).
We also searched for Cn SNPs in genes encoding proteins essential for the induction of LTP in humans31, and Cn SNPs in genes that exhibit differential expression during induction of LTP in mice32. We identified 15 genes associated with LTP that carried between 1 and 16 Cn SNPs in the C58/J strain. Among these genes, the orthologs of Cacna1c and Itpr1 have been previously associated with ASD30 (Fig. 1E, Supplementary Table S1). Also, the GO enrichment analysis for LTP-associated genes with Cn SNPs in the C58/J strain identified enriched terms in the Biological Process category related to ion transport, ligand-gated ion channel signaling pathways, and ion transmembrane transport (Fig. 1F, Supplementary Table S1). Consistent with these findings, we also identified a series of genes encoding subunits of potassium channels (KCN)33 that carried Cn SNPs in the C58/J strain. We identified 5 KCN-associated genes carrying between 1 and 3 Cn SNPs in C58/J mice; among them, the orthologs of Kcnj10 and Kcns3, which are also associated with ASD in humans (Fig. 1E, Supplementary Table S1).
Next, we assessed whether the proteins encoded by genes carrying Cn SNPs and which were associated with pre- and postsynaptic terminals, LTP induction, and K+ channels could interact to form a functional protein network34. The resulting Protein–Protein interaction network comprised 598 nodes and 321 interaction edges. To identify the most proximal interactions within the largest network, we applied a clustering analysis, resulting in three clusters categorized as red (261 nodes, 105 edges), blue (176 nodes, 75 edges), and green (161 nodes, 111 edges) modules (Supplementary Fig. 1A, Supplementary Table S1). We identified the molecular mechanisms potentially regulated by the protein network in each module using the GO enrichment analysis. The red module showed enrichment in cytoskeleton-binding proteins (Fig. 1G). The blue module showed enriched terms related to ion binding and ion transmembrane transporter activity (Fig. 1H), while the green module was enriched in nucleotide and macromolecule binding (Supplementary Fig. 1B, Supplementary Table S1).
Lastly, we conducted the GO enrichment analysis in the Human Phenotype Ontology, which provides data on genes associated with human phenotypic abnormalities. The analysis of the group of synaptic genes with Cn SNPs in the C58/J strain resulted in the enrichment of the term 'autistic behavior.' Interestingly, other enriched terms were also related to the dysgenesis of the hippocampus, abnormal hippocampal morphology, precocious puberty, and self-mutilation, which are frequent alterations in individuals with ASD (Fig. 1I, Supplementary Table S1).
Chemically induced LTP is impaired in hippocampal synaptosomes from the C58/J strain
If strengthening of a synapse is a necessary step for the induction of LTP, then the dysregulation of the synaptic proteins at the presynaptic and postsynaptic loci of the C58/J strain should compromise synaptic potentiation. To test this prediction, we evaluated the capability of hippocampal synaptosomes to express chemical potentiation or chemical LTP (cLTP). This form of synaptic potentiation is dependent on NMDA receptors, leads to the postsynaptic recruitment of AMPA receptors (AMPARs), and is accompanied by an increased expression of cellular adhesion molecules at the presynaptic terminal, such as neurexin-1β (Nrx1β). Insertion of AMPARs and increased expression of Nrx1β are necessary steps to induce hippocampal LTP35,36.
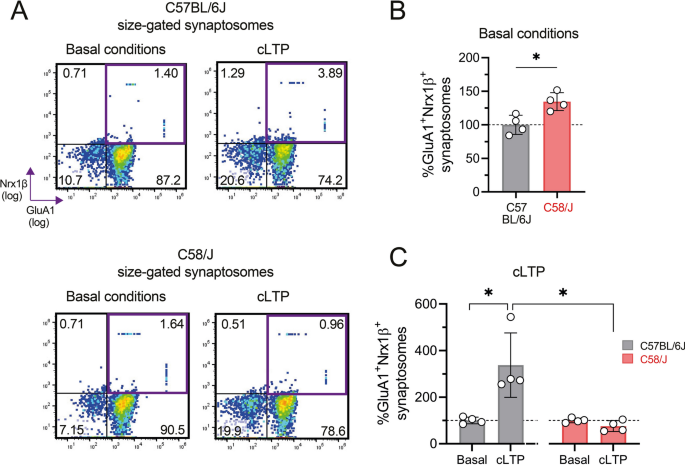
Therefore, we conducted a Fluorescence Analysis of Single-Synapse Long-Term Potentiation (FASS-LTP) protocol in hippocampal synaptosomes isolated from C58/J and control (C57BL/6J) strains. Interestingly, the basal expression of the GluA1 subunit of AMPAR and Nrx1β was significantly increased in synaptosomes from the C58/J strain compared to C57BL/6J synaptosomes (% GluA1 + /Nrx1β + in C57BL/6J = 100.0 ± 14.22%; in C58/J = 134.6 ± 13.29%, *p = 0.0120; Fig. 2A, C57BL/6J basal and C58/J basal, left quadrants, and 2B). Then, the synaptosomes were treated with glycine and a high concentration of external K+ to induce cLTP. Following this pharmacological manipulation, the proportion of GluA1+/Nrx1β+ increased ≈ twofold in the C57BL/6J strain, indicating synaptic potentiation (% GluA1 + /Nrx1β + in C57BL/6J basal = 100.0 ± 14.22%; in C57BL/6J cLTP = 337.5 ± 138.4%, *p = 0.0005; Fig. 2A, C57BL/6J basal and cLTP, upper quadrants, and Fig. 2C). In contrast, the glycine + high K+ treatment in the C58/J strain did not alter the proportion of GluA1+/Nrx1β+ compared to their basal condition (Fig. 2A, C58/J basal and cLTP, down quadrants, and Fig. 2C). Notably, the proportion of GluA1+/Nrx1β+ synaptosomes in cLTP conditions was significantly lower in the C58/J strain compared to C57BL/6J mice (% GluA1 + /Nrx1β + in C57BL/6J cLTP = 337.5 ± 138.4%; in C58/J cLTP = 75.40 ± 23.22%, *p = 0.0012; Fig. 2A, C57BL/6J cLTP and C58/J cLTP, right quadrants, and Fig. 2C). These results suggest decreased levels of synaptic potentiation in the C58/J strain compared to the C57BL/6J strain.
The cLTP is impaired in hippocampal synaptosomes isolated from C58/J mice. (A) Representative density plots showing the detection of the GluA1 subunit of AMPAR and Nrx1β in the membrane of size-gated synaptosomes under basal conditions and after chemically induced LTP (cLTP) in both C57BL/6J and C58/J strains. The upper right quadrant containing GluA1 + / Nrx1β + synaptosomes is indicated by the purple rectangle in each condition. Fluorescence signals were collected using log amplification. (B) Bar plot summarizing the percentage of GluA1 + /Nrx1β + synaptosomes under basal conditions. Results were normalized to the C57BL/6J group. C58/J mice showed an increase in GluA1 + /Nrx1β + synaptosomes. (C) Bar plot summarizing the percentage of GluA1 + /Nrx1β + synaptosomes under basal conditions and after chemically induced LTP (cLTP), in both C57BL/6J and C58/J mice. Note that C58/J mice do not display an increase in the percentage of GluA1 + /Nrx1β + synaptosomes after cLTP induction. Results were normalized to the basal conditions of the corresponding group. n = 4 animals in both strains. Bar plots represent the group mean ± S.D. Each symbol within the bars represents an individual animal. *p < 0.05. Additional details of statistical analyses are in Supplementary Table S2.
CA3 pyramidal cells of C58/J mice exhibit altered electrophysiological properties
Given the blunted cLTP found in hippocampal synaptosomes from C58/J mice, we next aimed at identifying changes in the passive and active electrophysiological properties of CA3 pyramidal cells (PCs) in acute brain slices obtained from the dorsal hippocampus of the C58/J strain and C57BL/6J strain (Fig. 3A).
Membrane properties and intrinsic excitability of CA3 PCs from C57BL/6J and C58/J strain. (A1) Confocal microphotograph and post-hoc digital reconstruction of a biocytin-filled CA3b pyramidal cell from a C58/J mouse, showing the typical morphology of the CA3 pyramidal cells. (A2) Schematic representation of the hippocampal slice showing the stimulation electrode at the mossy fibers (MF) bundle and pipettes placement for whole-cell patch-clamp and extracellular recordings. (B) Representative voltage traces in response to current injections (I–V curve) acquired at − 75 mV. The arrowheads indicate the decreased latency of the C58/J CA3 PCs to elicit action potentials. Notice the increased sag conductance of the CA3 PCs from C58/J strain (horizontal dashed line). (C) Averaged I–V plot. Note the decreased inward rectification in the hyperpolarizing interval in the C58/J group. In the C57BL/6J, perfusion of BaCl2, blocked the inward-rectifiyng conductance (grey symbols) (D) Violin plots contrasting resting membrane potential (RMP) values. RMP was similar in both experimental groups. (E) Violin plots summarizing the membrane time constant. No statistical difference was found between experimental groups. (F) Representative voltage traces contrasting AP firing in response to the injection of a current ramp. C58/J CA3 PCs exhibited decreased latency to fire AP. (G) Violin plot summarizing the decreased rheobase current to achieve an AP. (H) Violin plot summarizing the decreased latency to fire an action potential in the C58/J CA3 PCs. n = 16 cells /5 animals; in C57BL/6J, n = 17 cells /6 animals in C58/J. Each symbol within the violin and the I-V plots represents an individual cell’s value, or the group mean ± S.E.M, respectively. *p < .05; **p < .01. Additional details of statistical analyses are in Supplementary Table S2.
Representative I–V traces (Fig. 3B) and the resulting I–V scatter plot (Fig. 3C) obtained with the whole-cell, patch-clamp technique shows that CA3 PCs from the C58/J strain exhibit a decreased latency to fire action potentials (see arrowheads, Fig. 3B), an increased sag conductance (dashed lines, Fig. 3B), and decreased voltage rectification in response to hyperpolarizing current injections (Fig. 3B, red traces and Fig. 3C, red symbols, *p = 0.048). In a series of additional experiments, K+-mediated inward rectifying conductances were suppressed in the C57BL/6J strain by perfusing Barium chloride (BaCl2+, 50 µM). Perfusion of BaCl2 suppressed the inward rectification and linearized the I-V relationship (grey symbols Fig. 3C), indicating the participation of the inward-rectifier K+ channel (KIR)37,38. In three additional CA3 PCs from C58/J mice, perfusion of BaCl2 did not increase the inward rectification conductance nor did it alter the linear I-V trajectory in the scatter plot (data not shown). Both the increased sag conductance mediated by HCN channels and the decreased inward rectification in the C58/J strain suggest increased excitability of CA3 PC, as previously reported for CA1 and CA3 PCs38,39.
The analysis of the passive properties of CA3 PCs revealed no changes in the resting membrane potential (RMP) nor the membrane time constant (τ) in the C58/J strain (Fig. 3D,E). Contrary to these findings, the injection of a current ramp (0–250 pA/75 ms; Fig. 3F) from the RMP confirmed a decrease in the rheobase current of the C58/J strain (Rheobase current in C57BL/6J = 153.6 ± 9.5 mV; in C58/J = 125.1 ± 7.4 mV, *p = 0.02; Fig. 3G) and latency to fire action potentials (latency in C57BL/6J = 68.9 ± 7.9 ms; in C58/J = 48.1 ± 6.3 ms,*p = 0.04; Fig. 3H), supporting the notion of increased excitability of PCs in the C58/J strain.
Next, the action potential (AP) kinetics was analyzed. Figure 4A shows superimposed AP spikes and Fig. 4B shows the averaged AP phase plots from which the kinetics parameters were obtained. C58/J CA3 PCs exhibited increased AP amplitude compared with control cells (AP amplitude in C57BL/6J = 145.8 ± 2.7 mV; in C58/J = 153.6 ± 1.8 mV, *p = 0.02; Fig. 4C). Likewise, C58/J CA3 PCs exhibited increased fast afterhyperpolarization (fAHP) amplitude compared with control cells (fAHP in C57BL/6J = − 52.4 ± 0.5 mV; in C58/J = − 49.5 ± 1.1 mV, *p = 0.02; Fig. 4D). No statistical difference was found in CA3 PC AP thresholds between groups (Fig. 4E).
Action potential kinetics of the CA3 pyramidal cells of the C58/J strain. (A) Superimposed AP spikes show the increased fast afterhyperpolarization (fAHP) phase of the action potential in the C58/J CA3 vs. C57BL/6J cells. (B) Averaged phase plots showing the membrane potential’s dynamical evolution during the action potential. Violin plots contrast the kinetic parameters of the AP obtained from the C57BL/6J and the C58/J strains. (C) The action potential amplitude and (D) the fAHP were increased in the C58/J strain compared to C57BL/6J mice. However, (E) the voltage threshold to elicit an action potential and (F) the action potential half-duration remained unchanged in both groups. (G) The maximal rise slope increased, and the (H) maximal decay slope decreased in the C58/J strain compared with the C57BL/6J strain. n = 16 cells/6 animals in C57BL/6J, n = 17 cells/5 animals in C58/J. Each symbol within the violin plots represents an individual cell’s value. *p < .05; **p < .01. Additional details of statistical analyses are in Supplementary Table S2.
Additional kinetic properties were revealed from the phase plot analysis. Compared to the C57BL/6J, the C58/J CA3 PCs showed: a non-significant decrease in the AP half-width (H-W in C57BL/6J = 2.77 ± 0.12 ms; in C58/J = 2.56 ± 0.09 ms, p = 0.2; ns; Fig. 4F); increased AP rise slope (max rise slope in C57BL/6J = 162.2 ± 4.9 mV ms−1; in C58/J = 183.9 ± 5.8 mV ms−1, *p = 0.009; Fig. 4G) and decreased AP repolarization slope (repolarization slope in C57BL/6J = –57.2 ± 3 mV ms−1; in C58/J = − 68.9 mV ms−1,*p = 0.01; Fig. 4H). Thus, suggesting altered functionality of K+ channels underlying the AP spike in the C58/J strain.
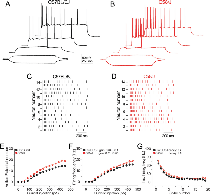
Figure 5A,B show representative AP firing evoked with depolarizing current injections (1 s. duration/300 pA steps), and Fig. 5C,D the raster plots obtained from 14 CA3 PCs contrasting the AP discharge. First, we corroborated our prediction since the AP firing was increased in the C58/J CA3 PCs compared with C57BL/6J cells. The increased AP number of the C58/J neurons is depicted in Fig. 5E (*p = 0.04). By computing the slope from the firing frequency curves, we found a significant increase in the neuronal gain of C58/J CA3 PCs (slope in C57BL/6J CA3 PCs = 0.04 ± 0.1 mV ms−1; in C58/J = 0.11 ± 0.05 mV ms−1, *p = 0.049; Fig. 5F). Despite the increased gain of the C58/J CA3 PCs, no difference was found between the time decay of the instantaneous firing frequency in any of the experimental groups (Fig. 5G). Collectively, these data demonstrate that C58/J CA3 PCs exhibit altered K+ channel functionality, including decreased inward rectification mediated by the KIR conductance and faster inactivation of the transient fast-inactivating K+ conductance underlying the fast repolarization of the AP40 with no changes in the outward K+ conductances active near the RMP. Our analysis did not reveal significant changes in Na+ conductances underlying the AP of CA3 PCs.
CA3 pyramidal cells from the C58/J strain exhibit an increased firing rate. (A,B) Current clamp recordings show the typical firing response in both experimental conditions. (C,D) Raster plots showing the temporal mapping of action potential firing from 14 cells for each experimental condition. Scatter plots and sigmoid fits summarize the (E) increased action potential discharge (F) firing frequency. Inset gain values were computed from each experimental condition (G) Scatter plot—instantaneous firing frequency as a function of the number of action potentials. No statistical difference was found in the firing frequency between experimental groups. n = 6 animals in C57BL/6J; n = 5 animals in C58/J. Each symbol within the scatter plots represents the group mean ± S.E.M. Additional details of statistical analyses are in Supplementary Table S2.
C58/J strain exhibits dysregulated synaptic transmission at the mossy fiber (MF)–CA3 synapse
Following the experimental manipulations in the acute hippocampal slice, we next characterized the synaptic strength and synaptic plasticity profile of the mossy fiber (MF) to CA3 PCs synapse (MF–CA3) in the C58/J strain. For these experiments, we switched to extracellular recordings to analyze a larger number of MF–CA3 synapses over an extended period of time (see Fig. 3B for stimulation electrode and the recording pipette placement used for extracellular recordings). We first determined the synaptic strength of the MF-evoked field excitatory postsynaptic potentials (MF fEPSP) via an input–output (I–O) relationship in the C58/J and C57BL/6J strains.
In response to increasing current pulses (0–400 µA, 100 µs duration), the C57BL/6J hippocampal slices exhibited a sustained increase in MF fEPSP amplitude, reaching a maximal value of 5.64 ± 0.48 mV. However, MF fEPSPs from the C58/J slices exhibited a smaller response, reaching a maximal amplitude of 3.84 ± 0.3 mV (*p = 0.031; Fig. 6A; representative traces are depicted in the upper insert), indicating decreased strength of the glutamatergic transmission in the C58/J strain.
MF-CA3 synapses from C58/J mice exhibit decreased synaptic transmission. (A) I–O relationships from C57BL/6J and C58/J mice. Slices from C58/J mice exhibited decreased mossy fiber-mediated fEPSPs amplitudes compared with the C57BL/6J mice. Upper panels, representative MF fEPSPs from both experimental groups. n = 7 slices/6 animals in C57BL/6J; n = 7 slices/5 animals in C58/J. (B) Scatter plot and linear regression from the fiber volley (FV) amplitude vs. current intensity relationship. The mean slope was similar between both groups. n = 7 slices/6 animals in C57BL/6J; n = 7 slices/5 animals in C58/J. (C) Pearson correlation analysis between MF fEPSP amplitude and FV amplitude. The values were obtained from the I-O relationship. Slices from C57BL/6J exhibited a high correlation (r = 0.92), and slices from C58/J exhibited a moderate correlation (r = 0.61). (D) Representative MF fEPSP trace depicting the kinetic parameters measured. The violin plots show that there were no significant differences between (E) peak latency (F) and MF fEPSP half-width. (G) Violin plots showing the decay time of the MF fEPSP in both experimental groups. n = 9 slices/6 animals in C57BL/6J; n = 10 slices/5 animals in C58/J. (H) Representative traces of MF fEPSPs evoked with paired-pulse stimulation at 60 ms for slices from C57BL/6J mice (black trace) and C58/J mice (red trace). The perfusion of DCG-IV (5 µM) confirmed the presynaptic origin of the MF fEPSPs. (I) Time-course graph of MF PPF elicited at increasing ISIs. n = 6 slices/5 animals in C57BL/6J, n = 8 slices/5 animals in C58/J. Inset violin plot MF PPF with an ISI of 40 ms showed a significant reduction. Each symbol within the violin and scatter plots represents an individual cell’s value, or the group mean ± S.E.M, respectively. *p < 0.05. Additional details of statistical analyses are in Supplementary Table 2.
Next, we examined the strength of the transference of presynaptic action potentials (fiber volleys, FV) propagating via the MF bundle. For this, we plotted the FV amplitude vs current injection. Then, a linear regression was adjusted to the resulting scatter plot. Although the adjustment of the C58/J strain exhibited a decreased slope steepness compared to the C57BL/6J strain, the difference did not reach statistical significance (Fig. 6B). Next, we calculated the correlation between FV and MF fEPSP amplitude. As FV amplitude increases, the resulting MF EPSP is expected to increase linearly41. Contrary to this prediction, the C58/J slices exhibited an increased slope steepness compared with the C57BL/6J slices (C58/J, r = 0.61; C57BL/6J, r = 0.92; Fig. 6C). Next, the MF EPSP kinetics was analyzed (Fig. 6D). Neither the MF fEPSP peak latency nor the MF fEPSP half-width was altered in the C58/J slices compared with C57BL/6J slices (Fig. 6E,F). On the contrary, the MF fEPSP decay time was increased in the C58/J slices (MF decay time in C57BL/6J = 2.11 ± 0.17; in C58/J = 2.67 ± 0.02 ms, *p = 0.045; Fig. 6G). These results suggest that the glutamatergic receptors expressed in the C58/J strain differ from those of the C57BL/6J strain, a phenomenon that may affect the induction of synaptic plasticity at the MF—CA3 synapse.
The MF–CA3 synapse is well known for its prominent MF-mediated paired-pulse facilitation (MF PPF) elicited within the milliseconds range38,41,42. In response to paired-pulse stimulation (inter-stimuli interval [ISI] = 60 ms), slices from both strains exhibited robust MF PPF (Fig. 5H). The MF origin of the evoked responses was corroborated via perfusion of the mGluR2 agonist, DCG-IV (5 µM) (Superimposed gray traces in Fig. 6H). The pharmacological sensitivity to DCG-IV was similar in both experimental groups. Next, we delivered paired pulses using an extended ISI range to further explore the MF PPF in the C58/J strain (ISI = 40, 60, 100, 200, and 500 ms). As illustrated in the time-course graph in Fig. 6I, the MF PPF values were similar at the ISIs from 60 to 500 ms in both groups. Contrary to these findings, we found that MF PPF elicited with 40 ms ISI exhibits a slight reduction in the MF PPF of the C58/J strain (MF PPF in C57BL/6J = 1.8 ± 0.04; in C58/J = 1.63 ± 0.05, *p = 0.021; inset violin plot in Fig. 6I). Collectively, these results suggest a desynchronization between presynaptic action potentials and glutamate release that negatively affects the strength of the glutamatergic transmission at the MF–CA3 synapse.
C58/J strain exhibits decreased NMDAR-independent synaptic potentiation at the MF–CA3 synapse
Our in silico analyses and the cLTP obtained in the synaptosomes suggest a dysregulation of AMPARs on the C58/J strain. Likewise, the extracellular recordings on acute brain slices corroborated altered glutamatergic transmission at the MF–CA3 synapse. The next experiments explored the MF-mediated LTP (MF LTP) on the C58/J strain, a presynaptic form of LTP that requires AMPARs43.
To isolate the AMPAR-mediated response of the MF–CA3 synapse, 50 µM DL-AP5 + 25 µM of picrotoxin were included in the perfusion bath. Then, a baseline response of MF fEPSP was acquired for 25 min, followed by the delivery of high-frequency stimulation (HFS) to the MF bundle, and the synaptic responses were recorded for an additional 90 min. In response to HFS, slices from C58/J and C57BL/6J exhibited a robust post-tetanic potentiation (PTP) (PTP in C57BL/6J = 205.8 ± 17.55% of baseline response; in C58/J = 187.5 ± 21.29%; see Fig. 7A–C). After PTP, a stable potentiation of the MF fEPSP was observed in the C57BL/6J slices that lasted up to 90 min. Contrary to this finding, in the C58/J slices, the MF fEPSP returned to baseline values at this same time point and exhibited reduced synaptic potentiation (MF fEPSP at 90 min post-HFS in C57BL/6J = 176.3 ± 11.66% of baseline value; in C58/J = 146.3 ± 11.66% of baseline,*p = 0.0426; Fig. 7A–C). The decreased MF LTP magnitude in slices from C58/J is individually depicted in the heatmap in Fig. 7D. Likewise, by plotting the cumulative probability distribution of the synaptic potentiation, we show that slices from C58/J exhibit decreased MF LTP compared to slices from C57BL/6J (*p < 0.05; Fig. 7E). These experiments demonstrate that presynaptic potentiation at the MF-CA3 synapse of the hippocampus is weaker in the C58/J strain compared to C57BL/6J.
MF–CA3 synapses from C58/J mice exhibit weakened NMDA receptor-independent LTP. (A) Representative MF fEPSP acquired during baseline (1), PTP (2), 90 min post-HFS (3) and during perfusion of DCG-IV (4) in C57BL/6J (black traces) and C58/J (red traces) mice. Traces in solid color (black or red) represent the mean fEPSP of 10 consecutive sweeps. (B) Time-course graph of MF LTP induced by high-frequency stimulation (HFS). Tetanic stimulation induced a robust increase in the MF fEPSP slope up to 90 min. (C) Bar graphs summarizing the MF fEPSP slope (% baseline) during PTP, 90 min post-HFS, and DCG-IV (D) Heatmap depicts the magnitude of LTP (%) in each slice by group. (E) Cumulative probability plot of synaptic potentiation. The leftward shift of the synaptic responses from C58/J slices (red line) indicates decreased synaptic potentiation. n = 6 slices/6 animals in C57BL/6J; n = 8 slices/5 animals in C58/J. Each symbol within the time-course graph and the bar plots represents the group mean ± S.E.M, or an individual animal, respectively. *p < 0.05. Additional details of statistical analyses are in Supplementary Table S2.
C58/J mice exhibit hyperactivity and potential changes in memory
We then investigated whether the C58/J strain exhibited alterations in the memory process based on the previously identified changes in the electrophysiological properties of the hippocampal circuit.
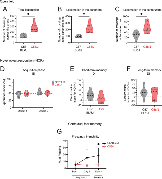
In previous behavioral evaluations, the C58/J strain demonstrated locomotor hyperactivity44. Therefore, before assessing performance in memory tests, we evaluated locomotor behavior in the open field test in both strains (see the Methods section for detailed analysis procedures). We found that the total number of line crossings in the arena was significantly higher in C58/J mice compared to the C57BL/6J strain (# of crossings in C57BL/6J = 126.0 ± 31.46; in C58/J = 277.0 ± 85.25, *p = 0.0012, Fig. 8A). Additionally, we observed that the increased exploratory behavior in C58/J mice occurred in both the peripheral and central zones of the arena compared to the control strain (# of peripheral line crossings in C57BL/6J = 96.50 ± 19.75; in C58/J = 217.4 ± 72.80, *p = 0.0019, Fig. 8B; # of central line crossings in C57BL/6J = 29.50 ± 13.49; in C58/J = 59.63 ± 20.13, *p = 0.0034, Fig. 8C) thus confirming increased general locomotion.
The C58/J strain exhibits hyperactivity and potential changes in memory. Locomotion was assessed through the open field test in both the C57BL/6J and the C58/J strain. Violin plots summarize the total number of crossings across the arena (A) and the number of crossings in the peripheral and (B) central zones of the arena (C) in both strains. Memory performance in both the C57BL/6J and the C58/J strains was assessed using the novel object recognition test (NOR) and the contextual fear conditioning task. Violin plots summarize the exploration index (EI) for identical objects in the acquisition phase (D), and the discrimination index (DI) for novel objects (NO) in both strains during the short-term (E) and long-term (F) memory trials. (G) The time curve summarizes the percentage of immobilization/freezing on days 1 and 2 (acquisition phase) and on day 3 (memory trial) in the contextual fear memory task in both strains. n = 8 animals in both strains. Each symbol within the time curve and the violin plots represents the group mean ± S.D., or an individual animal respectively. *p < 0.05. Additional details of statistical analyses are in Supplementary Table S2.
Subsequently, we conducted the novel object recognition test (NOR) to assess hippocampus-related short-term and long-term memory45. During the acquisition phase, both strains demonstrated a similar exploration index (EI) for two identical objects, which were later designated as familiar objects (FO) in subsequent trials, indicating no bias toward either object between the strains (C57BL/6J Object 1 = 46.74 ± 8.57%, in C58/J Object 1 = 49.45 ± 6.79%; C57BL/6J Object 2 = 53.26 ± 8.57%; in C58/J Object 2 = 50.55 ± 6.79%, p = 0.7381, ns, Fig. 8D). In the short-term and long-term memory trials, we did not observe differences in the discrimination index (DI) for the novel object (NO) in C58/J mice compared to the control strain (Short-term: C57BL/6J: 24.12 ± 20.42%; in C58/J: 9.81 ± 22.23%, p = 0.2014, ns; Long-term: C57BL/6J: 24.11 ± 32.73%; in C58/J: 16.52 ± 33.62%, p = 0.6545, ns, Fig. 8E,F). These results suggest comparable levels of NO preference between the strains and no significant differences in memory recognition in C58/J mice.
Then, we assessed contextual memory associated with the CA3 region of the dorsal hippocampus through the contextual fear conditioning task46. We did not find significant differences in the percentage of freezing/immobilization displayed during the acquisition phase on Days 1 and 2 between the two strains (C57BL/6J Day 1 = 5.03 ± 1.34%, C58/J Day 1 = 6.05 ± 5.0%, p = 0.9322, ns; C57BL/6J Day 2 = 15.35 ± 12.41%, C58/J Day 2 = 4.58 ± 0.81%, p = 0.1260, ns, Fig. 8G). Additionally, there were no significant differences in the time spent moving on Days 1 and 2 between the two strains (C57BL/6J Day 1 = 170.90 ± 2.41 s, in C58/J Day 1 = 169.10 ± 9.00 s, p = 0.9322, ns; C57BL/6J Day 2 = 152.40 ± 22.33 s, in C58/J Day 2 = 171.80 ± 1.45 s, p = 0.1260, ns, Supplementary Fig. S3). In contrast, during the memory trial, the C57BL/6J strain exhibited increased freezing/immobilization compared to the C58/J mice (Interaction Day-Strain: *p = 0.0223; Factor Day: p = 0.0585, ns; Factor Strain: *p = 0.0016; C57BL/6J Day 3 = 18.69 ± 10.99%, C58/J Day 3 = 5.34 ± 2.40%, *p = 0.0315, Fig. 8G), which, in turn, spent more time moving around the cage (C57BL/6J Day 3 = 146.40 ± 19.78 s, C58/J Day 3 = 170.40 ± 4.33 s, *p = 0.0315, Supplementary Fig. 3). This result shows that contextual fear memory is clearly preserved in C57BL/6J mice, but may not be the case for C58/J mice.
Discussion
We have previously described several genetic and morphological alterations in the hippocampus of the C58/J strain, including polymorphisms in genes that regulate neurogenesis, as well as alterations in the complexity of dendritic arborization, the shape of dendritic spines in pyramidal cells, and abnormalities in the proliferation and maturation trajectory of newborn DG granule cells21,22,23. C57BL/6J mice have served as a control group in previous studies, as well as in the present one, as they share a common ancestry with C58/J mice but do not display the alterations associated with an autistic phenotype, as the C58J strain does47,48.
Previous studies have also documented several ASD-related electrophysiological alterations affecting the kinetics of several K+ currents, the AP discharge, and the strength of glutamatergic transmission49,50,51,52. Together, these results and our current findings support the notion that the transcriptomic imbalances in the C58/J strain alter the intrinsic excitability, synaptic transmission, and plasticity of the synapses formed by the axons of the dentate granule cells, the mossy fibers with CA3 PCs. Consequently, these dysregulations may hinder the performance in memory tasks in which area CA3 takes part.
Our in silico analysis aimed to detect genes carrying Cn SNPs responsible for changes in the amino acid sequence of encoded proteins, which could potentially affect their structure and functionality53. Our results revealed alterations in Disc1 and Map1a, which are critical for neurogenesis and structural plasticity21,22. Also, the proteins encoded by Disc1 and Map1a regulate the electrophysiological properties of hippocampal PCs. In this sense, mutations in Disc1 stimulate an early onset of anomalous bursting of CA1 PCs and alter, in an input-specific fashion, the induction of LTP in the hippocampus54. Meanwhile, mice lacking the Map1a gene display altered amplitude and frequency of NMDA-mediated EPSCs and exhibit reduced synaptic plasticity (LTP and LTD)55.
Our GO enrichment analysis revealed alterations in a series of biochemical elements responsible for excitability, synaptic transmission, and plasticity56. Remarkably, the altered biochemical elements reported in this study are involved in the atypical neuronal communication associated with ASD57. We found the presence of 13 genes with Cn SNPs associated with autistic behavior, according to the term established by the Human Phenotype Ontology, and seven genes with Cn SNPs orthologous to human genes implicated in ASD etiology (ANK2, ASXL3, MYT1L, NF1, NRXN3, SCN2A, and SHANK2), as documented in the SFARI GENE database. Consistent with these findings, a gain-of-function mutation in the Scn2a gene, which encodes the voltage-gated Na+ channels, results in hyperexcitability of hippocampal neurons and increases the after-discharge of population spikes following tetanic stimulation, suggesting hypersensitivity to external inputs58. Other studies in brain slices and human-derived iPSCS reported that MYT1L haploinsufficiency results in spontaneous neuronal network activity and increased spontaneous EPSCs of CA1 PCs59, whereas loss-of-function mutations in the SHANK2 gene result in altered morphology of hippocampal neurons and increased somatic excitability60, suggesting a link between polymorphisms, abnormal neuronal activity, and autistic-like behaviors.
Consistent with these findings, our patch-clamp recordings showed altered K + conductances, including the BaCl2-sensitive Kir38, and the delayed K + conductances that set the rheobase to elicit an AP. Several SNPs encoding Kir channels are present in ASD individuals and animal models of autism, including the KCNJ10 gene61, which was also found in our study. In line with this, we also observed increased fast-inactivating K⁺ conductance (fast AHP) modulated by A-type K⁺ channels, an ionic mechanism that exacerbates neuronal hyperexcitability. Previous studies demonstrated that synaptic potentiation is restored by decreasing the A-type K⁺ activity in a model of Fragile X syndrome62. Our data suggests that the increased excitability of CA3 PCs in the C58/J strain can be partially ascribed to the altered functionality of Kir and A-type K channels. Consistent with this tenet, we found polymorphisms in five genes that encode K+ channels to support this possibility (Kcnj10, Kcns3, Kcnj14, Kcnk15, and Kcnh1).
Likewise, according to our in silico predictions, the C58/J strain may exhibit changes that alter the synaptic strengthening and plasticity capabilities of the glutamatergic synapses. Consistent with this tenet, our results show altered expression of the GluA1 subunit of AMPAR and presynaptic Nrnx1β in the membrane of hippocampal synaptosomes of the C58/J strain which impairs the expression of cLTP, a plasticity form dependent on NMDA receptors, similar to that observed at Schaffer collateral-CA1 synapses35,36. We also found decreased strength of the synaptic transmission at the presynaptic and postsynaptic loci of the MF–CA3 synapse. This is a relevant finding since it is well-known that AMPA receptors mediate glutamatergic transmission and MF LTP at the MF—CA3 synapse42,63,64. Moreover, we demonstrate that induction of MF LTP with HFS on acute hippocampal slices triggers a blunted MF LTP.
The underlying mechanisms of these phenomena may involve synaptic genes with Cn SNPs identified in C58/J mice. For example, NRXN3 and SHANK2 proteins (encoded by the Nrxn3 and Shank2 genes, respectively) may contribute to decreased synaptic strength by reducing presynaptic release and altering the expression of the GluA2 subunit of AMPAR65,66. Additionally, SHANK2 supports GluA1 trafficking to the synapse and acts as a scaffold for synaptic proteins during cLTP65,67,68. The NRXN3 protein is also essential for MF LTP expression through its interaction with the synaptic organizer C1ql269. Moreover, the ubiquitin-protein ligase E3 component encoded by the Ubr1 gene could play a role in GluA1 ubiquitination, which is crucial for AMPAR endocytosis and synaptic plasticity regulation70. The CNTNAP2 protein, encoded by the Cntnap2 gene, is upregulated in cLTP and plays a key role in calcium dynamics71.
These results strongly suggest that Cn SNPs are related to modifications in synaptic features of the hippocampus, affecting both NMDA receptor-dependent and -independent plasticity forms. However, further research is needed to investigate the specific roles of these genes. Additionally, the trafficking of AMPAR subtypes, such as GluA2-containing AMPARs, should be further assessed due to their distinct functional properties72,73, as this study focused only on GluA1-containing AMPARs.
The neuronal network contained in area CA3 of the hippocampus, including the synapse formed by MF–CA3, is critical for spatial and contextual memory encoding74,75, whereas the integrity of CA3–CA1 synapses is necessary for the consolidation of object recognition memory76,77. Furthermore, the exploration of novel objects promotes the induction of LTP-like enhancement of CA3–CA1 synaptic strength, indicating that CA3 synaptic modulation and plasticity are essential for novelty recognition memory78.
As a further step in this study, we evaluated recognition and contextual memory using the novel object recognition (NOR) test and the contextual fear memory task.
The discrimination index (DI) in the NOR test is a relative measure of memory performance, indicating whether mice prefer exploring a novel object (NO) over a familiar one (FO)45,79. Mice that remember the FO are expected to spend more time exploring the NO, resulting in a DI score above 0. Notably, three C58/J strain mice exhibited a clear lack of preference for novelty in both short- and long-term memory trials, with DI scores below 0. However, the mean DI was not significantly different from the control strain, suggesting no alterations in short- or long-term recognition memory in C58/J mice.
It is noteworthy that the C58/J strain exhibits hyperactivity in the open-field test, as demonstrated by our results and previous studies44. This hyperactivity could significantly influence the performance of C58/J mice during the NOR test, as both tasks utilized a relatively large arena, which contrasts with the smaller, more confined chamber used for contextual fear conditioning (see below). The larger arena allows for higher levels of exploration, which may impact recognition memory assessments. Therefore, further evaluations are needed to determine whether hyperactivity-related alterations in attentional processes contribute to potential deficits in memory.
On the other hand, on day 3 of contextual fear memory testing, C58/J mice displayed significantly lower levels of freezing and correspondingly higher levels of movement compared to control mice. This pattern was also observed during the acquisition phase on Day 2, where most control mice spent less time moving, while all C58/J mice moved for close to the full 180-s duration of the test, although this difference was not statistically significant. These findings may be associated with either the inability of C58/J mice to retrieve aversive memory or their tendency toward hyperactive behavior.
Since the dentate gyrus (DG) and CA3 hippocampal regions have been implicated in the performance of this task80,81,82, alterations in C58/J mice may be linked to dysregulation of synaptic transmission and reduced synaptic potentiation at the MF–CA3 synapses. Moreover, we recently reported alterations in the juvenile neurogenic process in the DG of the C58/J strain, particularly a slower maturation trajectory of newborn DG granule cells21. It is known that axons from newborn granule cells contribute to the infrapyramidal Mossy Fiber tract83. Thus, impaired DG neurogenesis may be contributing to the decreased magnitude of LTP at MF–CA3 synapses, which, in turn, impacts the processing of contextual memory.
However, hyperactivity may be an important factor influencing poor performance in this test, as it could alter the attentional processes needed for C58/J mice to recognize the contextual chamber as an aversive environment or interfere with their ability to exhibit immobility. Interestingly, other murine models of autism, such as the Brinp1-/- model and the Cc2d1a/Cc2d1b double loss-of-function model, have also been found to display both impaired memory and hyperactivity84,85. Further evaluations focusing on hyperactivity and its impact on attentional processes and memory performance in this strain should be conducted.
In conclusion, our findings suggest that polymorphisms in genes encoding key proteins involved in synaptic regulation negatively affect the establishment of passive and active electrophysiological properties and impaired synaptic plasticity of CA3 PCs. Taken together, the changes that occur from the molecular to the cellular level affect the functioning of the hippocampal circuitry and may contribute to the deficits in memory performance commonly associated with idiopathic ASD.
Methods
Animals
Male mice aged 10–11 weeks from C57BL/6J and C58/J strains were used for electrophysiological evaluation (5 to 6 animals per strain), FASS-LTP experiments (4 per strain), and behavioral testing (8 per strain). Both strains were procured from The Jackson Laboratory (BHB, ME, USA). The litters, segregated by sex, were individually housed in cages and provided with a commercial pelletized diet (T.G. rodent diet T2018S.15, Envigo) ad libitum. They were maintained under a reversed 12:12 h light/dark cycle, with lights on from 19:00 to 07:00.
In silico evaluation of single-nucleotide polymorphisms (SNPs) in synaptic genes
We obtained information on genes encoding postsynaptic (5515 genes), presynaptic (2853 genes), and presynaptic vesicle proteins (2476 genes) from the Synaptome.db database29.
Using the Sanger4 Dataset28 available in the SNP data retrieval utility tool of the Mouse Phenome Database (MPD)26,27, we consulted the C58/J mice genome and searched for coding non-synonymous (Cn) SNPs that resulted in changes to the coding amino acid sequence in the synaptic genes reported by the Synaptome.db database, in comparison to the genome of the C57BL/6J wild-type strain.
We also consulted genes encoding proteins associated with the induction of LTP in humans, as reported in the KEGG PATHWAY Database (Pathway: hsa04720)31, genes differentially expressed during LTP induction in mice, as documented by the study of Bliim and colleagues32, and genes encoding subunits of potassium channels (KCN), as reported by the HUGO Gene Nomenclature Committee at the European Bioinformatics Institute (HGNC)33. LTP and KCN-associated genes were analyzed for Cn SNPs in C58/J mice.
All genes with Cn SNPs identified in C58/J mice were further analyzed for human orthologs previously associated with ASD, as reported in the SFARI GENE database30.
We used the STRING platform34 to obtain a protein interaction network (PPI) of proteins encoded by all the genes with Cn SNPs associated with synapses, LTP induction, and K+ channels. A minimum interaction score of 0.700 (high confidence) was required. Additionally, we applied the K-means clustering algorithm to define gene modules based on tightly connected nodes.
For the synaptic genes associated with ASD and LTP-related genes with Cn SNPs in C58/J mice, we conducted a Gene Ontology (GO) enrichment analysis in the Biological process category and the Human Phenotype Ontology using the g:Profiler platform (version e108_eg55_p17_9f356ae)87. Each gene module obtained through K-means clustering was also evaluated through GO enrichment analysis in the Molecular function category.
FASS-LTP
Procedures for synaptosome isolation, cLTP induction, and flow cytometry corresponding to the FASS-LTP methodology were carried out based on well-established procedures reported by Prieto and colleagues35.
Synaptosome preparation and stimulation
Hippocampi were dissected from four 10-week-old male mice of each strain. Tissues were homogenized at 4 °C in a 1.5 mL buffer solution of 320 mM sucrose and 10 mM HEPES (pH 7.4). A protease/phosphatase inhibitor cocktail (5 μg/ml Pepstatin A, Leupeptin, Antipain, Aprotinin, 1 mM PMSF, 1 μM Na3VO4) was added. The homogenates were centrifuged at 1200xg for 10 min at 4 °C. The resulting supernatant (S1) was transferred to a clean microfuge tube and then centrifuged at 12,000×g for 20 min at 4 °C. The new supernatant (S2) was discarded, and the crude synaptosome P2 fraction was resuspended in 1.5 mL of either a basal solution (120 mM NaCl, 3 mM KCl, 2 mM CaCl2, 2 mM MgCl2, 15 mM Glucose, 15 mM HEPES, pH 7.4) or a cLTP solution (125 mM NaCl, 2 mM CaCl2, 5 mM KCl, 10 mM HEPES, 30 mM Glucose, pH 7.4). Both synaptosome preparations were placed in a 30 mm petri dish, and the volume was adjusted to 2 mL with either basal or cLTP solution. P2 fractions were maintained under gentle agitation for 15 min at room temperature.
Cytometry tubes, basal, cLTP, glycine, and KCl solutions were pre-warmed for 5 min in a 37 °C bath, and 180 L (50–200 μg protein) of the synaptosome preparations (cLTP and basal) were transferred. Stimulation was conducted by adding 20 μL of a glycine solution (5 mM glycine, 0.001 mM strychnine, 0.02 mM bicuculline methiodide, final [glycine] = 500 μM) for 15 min in a 37 °C bath to prime synaptic NMDAR. Simultaneously, 20 μL of the basal solution was added to the synaptosome preparation corresponding to the basal condition.
Next, depolarization of synaptosomes was induced by adding 100 μL of a high-concentration KCl solution (50 mM NaCl, 2 mM CaCl2, 100 mM KCl, 30 mM Glucose, 0.5 mM Glycine, 0.001 mM strychnine, 0.02 mM bicuculline methiodide, pH 7.4, final [KCl] = 37 mM) to the cLTP synaptosome preparation for 30 min in a 37 °C bath. Simultaneously, 100 μL of the basal solution was added to the synaptosome preparation corresponding to the basal condition.
After KCl stimulation, the reaction was stopped by adding 0.5 mL of ice-cold 0.1 mM EDTA-PBS, pH 7.4, to both the cLTP and basal synaptosome preparations.
Immunolabeling and flow cytometry analysis
4 mL of blocking buffer (PBS-FBS 5%) were added to the cLTP and the basal synaptosome preparation tubes; contents were then centrifuged at 2,500xg for 6 min at 4 °C. The supernatant was decanted, and the pellet was gently resuspended by hand agitation.
Both synaptosome preparations were incubated with anti-GluA1 (Cell signaling, #13185, 1:400) and anti-Nrx1β (NeuroMab Facility, #CAT, 1:400) antibodies for 30 min at 4 °C, under agitation. After incubation, synaptosome preparations were washed with 4 mL of blocking buffer and centrifuged at 2500×g for 6 min at 4 °C. The supernatant was decanted, and the pellet was gently resuspended in the remaining solution. Subsequently, 2.5 μg/mL of anti-rabbit Alexa Fluor 488 (Invitrogen, #A-11034) and anti-mouse Alexa Fluor 647 (Invitrogen, #A-21236) secondary antibodies in 400 μL of blocking buffer solution were added to both synaptosome preparations. Secondary antibodies were incubated for 30 min at 4 °C in the dark. After incubation, synaptosome preparations were washed with 4 mL of blocking buffer and centrifuged at 2500×g for 6 min at 4 °C. The supernatant was decanted, and the pellet was gently resuspended in 400 μL of blocking buffer solution and acquired immediately on a FacsCanto II flow cytometer (B.D. Biosciences, equipped with 488-nm blue laser and 633-nm red laser) using FACS Diva software. A synaptosome preparation in basal solution incubated only with secondary antibodies was used for background fluorescence control (Supplementary Fig. S2C).
Size gates were defined in FSC-SSC plots using calibrated beads (1–3 μm). Then, ten thousand single-particles were acquired based on FSC-A and FSC-H plots (Supplementary Fig. S2A,B). The signal corresponding to GluA1+/Nrx1β+ synaptosomes was detected by Alexa Fluor-488 (B.P. filter 530/30) and Alexa Fluor-647 (B.P. filter 660/20) fluorescence. Signals were collected using log amplification and analyzed with FlowJo 10.8.1 software.
Acute slice preparation
Deep anesthesia was induced with sodium pentobarbital (50 mg/kg) before decapitation; the brain was placed into an ice-cold sucrose solution containing (in mM) 210 sucrose, 2.8 KCl, 2 MgSO4, 1.25 Na2HPO4, 25 NaHCO3, 1 MgCl2, 1 CaCl2, and 10 D-glucose. The solution was continuously bubbled with a carbogen mixture (95% O2/5% CO2). Tissue blocks containing the hippocampus and surrounding structures were sliced at 385 µm thickness in the transversal plane using a vibrating tissue slicer (Leica VT1000S; Nussloch, Germany). The acute slices were stabilized at 34 °C for 30 min in an artificial cerebrospinal fluid (aCSF) solution containing (in mM) 125 NaCl, 2.5 KCl, 1.25 Na2HPO4, 25 NaHCO3, 4 MgCl2, 1 CaCl2, and 10 D-glucose. Then, the slices were maintained at room temperature for at least 90 min before any experimental procedure. A slice was transferred to a submerged chamber (total volume: 400 µL) and perfused with aCSF containing (in mM): 125 NaCl, 2.5 KCl, 1.25 Na2HPO4, 25 NaHCO3, 2 MgCl2, 2 CaCl2, and 10 D-glucose, and pH ≈ 7.30–7.35. All electrophysiological recordings were performed at 33 ± 1 °C.
Whole-cell patch-clamp recordings
Whole-cell patch-clamp recordings were performed in dorsal hippocampal slices. Once transferred to the recording chamber, the slice was visualized with infrared DIC optics coupled to an FN1 Eclipse microscope (Nikon Corporation, Minato, Tokyo, Japan), and CA3b pyramidal cells were identified based on shape and position within the stratum pyramidale. The patch pipettes were pulled from borosilicate glass using a micropipette puller (P97, Sutter Instruments, Novato, CA, USA). The pipette tips had a resistance of 4–6 MΩ when filled with an intracellular solution with the following composition (in mM): 135 K+-gluconate, 10 KCl, 5 NaCl, 1 EGTA, 10 HEPES, 2 Mg2+-ATP, 0.4 Na+-GTP, 10 phosphocreatine, and pH ≈ 7.20–7.28. The patch-clamp recordings were performed with an Axopatch 200B amplifier (Molecular Devices, San José, CA, USA), digitized at a sampling rate of 10 kHz, and filtered at 5 kHz with a Digi Data 1322A (Axon Instruments, Palo Alto, CA, USA). Digital signals were acquired and analyzed offline with the help of pCLAMP 11.2 software (Molecular Devices, San Jose, CA).
Determination of passive and active electrophysiological properties
Determination of the resting membrane potential (RMP) was performed after the initial pipette break-in from giga-seal to the whole-cell configuration. Therefore, the amplifier configuration was switched to current-clamp mode, and the measurement was performed. Next, a series of current injections (1 s duration, 30 pA increments) was applied to determine the current–voltage relationship (I–V relationship), somatic input resistance (RN), membrane time constant (τmemb), and rheobase current (IRheo) required to elicit an action potential (AP). Somatic RN was calculated as the slope value of the first-degree polynomial function: (\(f\left(x\right)=mx+b)\) fitted to the I–V relationship around the RMP. tmemb was calculated by fitting a single exponential function \((f\left(t\right)={\sum }_{i=1}^{n}Ai{e}^{-\frac{t}{\tau i}}+C)\) to a voltage response elicited by injecting the minimal hyperpolarizing current (–30 pA) that favors passive membrane charge/discharge. A current ramp was injected into the cell to determine the IRheo necessary to elicit one AP. This parameter was used to determine the basal excitability of CA3 pyramidal cells. The firing properties of CA3 pyramidal cells were determined by plotting the relationship between the injected current vs. the recorded output frequency (f(I)). For these analyses, f(I) was plotted against the intensity of the input signal and adjusted to a three-parameter sigmoid function \({f}_{(I)}=a/(1 + {e}^{-k(I-I0 )})\), where \({f}_{(I)}\) stands for the firing frequency as a function of the injected current (I), and k is its slope.
Action potential (AP) dynamic analysis
The AP kinetic properties were determined by constructing phase plots; for these, the differential equation \(dV/dt \ \)(mV ms−1) was plotted against the instantaneous membrane potential as previously reported88. The resulting loop graph was employed to calculate the AP threshold, amplitude, half-width (H-W), and maximal rates of depolarization and repolarization.
Extracellular recordings
Extracellular field excitatory postsynaptic potentials (fEPSPs) were used to determine synaptic strength and synaptic plasticity at the Mossy Fiber–CA3 pyramidal cell synapse. The MF fEPSPs were recorded with pipettes pulled from borosilicate glass with resistances of 1–2 MΩ when filled with a NaCl solution (3 M). Orthodromic MF fEPSPs were elicited with a bipolar nichrome electrode placed in the hilus, and the recording pipette was placed in the stratum lucidum. The test stimuli (0.067 Hz, 100 µs duration) evoked 30–50% of the maximal MF fEPSP amplitude, previously determined by an input–output curve (current pulses from 0 to 400 µA with 50 µA steps). The current pulses were delivered via a high-voltage isolation unit (A365D; World Precision Instruments, Sarasota, FL, USA), controlled with a Master-8 pulse generator (AMPI, Jerusalem, Israel). The responses were amplified with a Dagan BVC-700A amplifier (Minneapolis, MN, USA) coupled to an extracellular headstage (Dagan, model 8024) and high-pass filtered at 0.3 Hz. Electrical noise suppression was achieved with a Humbug noise eliminator (Quest Scientific Instruments; North Vancouver, BC, Canada). The resulting MF fEPSPs were digitized via the A/D converter BNC-2110 (National Instruments, Austin, Texas), displayed on a PC-based oscilloscope for storage and offline analysis with custom-written software (Lab View 7.1 system, National Instruments, Austin, TX, USA).
The criteria used to identify and accept the evoked responses as MF fEPSPs41,89 were: 1) the excitatory potential onset latency was < 5 ms; 2) the negative-evoked sink was restricted to the stratum lucidum, and the duration was > 4 ms; 3) the paired-pulse evoked response exhibited strong facilitation; and 4) the evoked responses were depressed by the group II metabotropic glutamate receptor agonist (2S,2'R,3'R)-2-(2',3'-dicarboxycyclopropyl)glycine (DCG-IV, 5 µM).
Induction of MF LTP was achieved with high-frequency stimulation (HFS) delivered to the mossy fiber bundle, which consisted of 100 pulses at 100 Hz and was repeated three times at 10-s intervals. The MF fEPSP onset latencies were measured from the end of the electrical artifact to the beginning of the sink of the synaptic response. MF-evoked PPF with an inter-stimulus interval (ISI) from 40 to 200 ms was determined in a subset of experiments. The MF paired-pulse ratio (PPR) values were expressed as the amplitude ratio between the pair’s second and first MF fEPSP (MF PPR = S2/S1). The change in the MF fEPSP slope was expressed as a percentage of the average MF fEPSP slope recorded during the baseline period.
Drugs and chemicals
Drugs and chemicals used in this study were purchased from Sigma Aldrich (St. Louis, MO, USA), except for DCG-IV, which was purchased from Tocris Biosciences (Bristol, UK).
Behavior evaluation
All behavioral testing was conducted in an isolated room illuminated by red light at a constant room temperature of 25 °C. All tests were performed between 10:00 am and 2:00 pm (active period of the animals as they were kept under inverted cycle). Before behavioral testing, animals were handled for 3 consecutive days to habituate them to the experimenters and the room conditions. The behavioral tests were carried out in the following order:
Open field test. The open-field test was used to assess locomotion activity90 in both strains. We used a white polyvinyl chloride (PVC) square-shaped arena (40 cm × 40 cm and 25 cm in height), whose floor was divided with a permanent marker into 16 squares (4 × 4) for later analysis. The arena also featured an internal visual clue consisting of a rectangular black and white striped plasticized cardboard (38 cm × 5 cm), which was glued to one of the walls and maintained on the same wall throughout the experiment.
Each mouse was introduced randomly into the arena from one of the corners and allowed to explore freely for 5 min. Following each test, the arena was cleaned using a solution of 50% ethanol and 50% EXTRAN. To analyze locomotion, we quantified the total number of times the animal crossed a square edge across the arena, and the number of times the animal crossed a square edge in the arena’s peripheral and central zones.
Novel object recognition test (NOR). We conducted the Novel Object Recognition test (NOR)45 in both strains to evaluate recognition memory involving the hippocampus. The test consisted of three phases: acquisition, short-term memory trial, and long-term memory trial. The assessment arena was the same as that used in the open-field test. Mice were randomly introduced to the arena from one of the corners opposite the wall where the objects were placed. The objects used for the NOR test included Lego blocks (in red, blue, white, and yellow) and glass bottles in various shapes and colors (green and pink, oval, and square-shaped, filled with cement to prevent displacement and falling). The configuration for pairing the objects was randomized to avoid bias towards any object. Both objects were placed 10 cm away from each of the two adjacent walls, and the distance between them remained constant. Animals were allowed to explore them freely for 10 min in each trial. The arena and objects were cleaned between evaluations.
In the acquisition phase, two identical objects (A1 + A2) were placed in the arena, and each mouse was allowed to explore them freely. Two hours after the acquisition phase, short-term memory was evaluated by replacing one of the two familiar objects with a novel object (A1 + B). After the exploration, the novel object (B) used in the short-term memory trial became familiar. Subsequently, the long-term memory evaluation was performed 24 h after the acquisition phase by replacing one of the two familiar objects (A1) with a novel object (B + C).
In this test, mice with the ability to remember a familiar object (FO) are expected to spend more time exploring a novel object (NO)45,79.
To determine whether the two identical objects were explored equally during the acquisition phase, we calculated the exploration index (EI) for each object as follows:
To determine the preference for novelty (NO over FO), we calculated the discrimination index (DI) for the NO as follows:
A DI score above 0 indicates a preference for NO.
A DI score of 0 indicates no preference for either object.
A DI score below 0 indicates a preference for FO.
Contextual fear conditioning task
Contextual memory in mice was evaluated using the contextual fear conditioning task, in which the animal learns to predict the presence of an aversive unconditioned stimulus (foot shock) through its association with a specific context, representing the conditioned stimulus. The association between the unconditioned and conditioned stimuli induces a classical fear response in rodents known as immobility or freezing46.
Animals were placed in a conditioning chamber (26.7 cm × 26.7 cm and 26 cm in height) featuring electrified metal rods on the base (San Diego Instruments) and a grid of infrared beams interrupted by the animal’s movement. The test comprised two phases: acquisition and memory. The acquisition trial was conducted once per day for two consecutive days. On both days, each mouse was introduced into the chamber to be let to explore freely for 180 s, after which it received an electrical shock through the floor rods (intensity of 0.7 A) for 2 s; the animals stayed in the cage for another 20 s after the shock and were then retrieved and placed back in their home cage. Freezing behavior was analyzed only during pre-shock time. On the third day, the memory evaluation trial was carried out by placing each mouse in the chamber for free exploration for 180 s without administering a shock.
Movement and freezing behavior from each animal were visually assessed by the experimenter, recorded for further analysis, and automatically recorded (in 5-s blocks) using the Freeze Monitor System software (The San Diego Instruments Freeze Monitor System).
Statistical analysis
The results corresponding to the electrophysiological evaluation are expressed as mean ± SEM. The results corresponding to the FASS-LTP assay and the behavioral evaluation are expressed as mean ± SD. The violin plots show the median, interquartile range, and individual data. The statistical comparisons were performed between the C57BL/6J control strain and the C58/J model of autism. Animals’ evaluation was blinded to the experimenters to avoid any possible source of bias. The normality distribution of all data was validated with the Kolmogorov–Smirnov test (p = 0.05). The comparability between experimental conditions was evaluated by two-tailed unpaired Student’s t-test, Welch’s t-test, Mann–Whitney test, two-way repeated measures (RM) ANOVA, or two-way ANOVA, as appropriate. When F achieved minimal statistical significance, the Sidak or Tukey post hoc tests were used for multiple comparisons. Statistical significance was set at p < 0.05. Statistical analyses were performed using GraphPad Prism 10.2.1. All fits were performed using Clampfit 10.7 (Molecular Devices). All data obtained from the previous statistical analyses are described in detail in Supplementary Table S2.
For the in silico evaluation, to perform the GO enrichment analysis, we used g:Profiler (version e108_eg55_p17_9f356ae), which considers a result statistically significant if it corresponds to an experiment-wide threshold of α = 0.05 after applying the g:SCS multiple testing correction method. The enriched GO terms were plotted using the log10 of p-adjusted values. The Gene Ratio was calculated by dividing the number of requested genes found in the functional category by the number of genes in the experimental gene set. The Rich Factor was calculated by dividing the number of requested genes found in the functional category by the total number of genes within that specific functional category.
Data availability
All data generated or analyzed during this study are included in this published article (and its Supplementary Information files). All SNP IDs and the genome reference of the C57BL/6J strain consulted for the analysis performed in the SNP data retrieval utility tool of the Mouse Phenome Database (Sanger4 dataset), are available in the European Nucleotide Archive [Assembly Name: GRCm38.p4. Accession: GCA_000001635].
Change history
30 May 2025
The original online version of this Article was revised: In the original version of this Article, the author name Aliesha González-Arenas was incorrectly indexed. The original Article has been corrected.
References
American Psychiatric Association. Diagnostic And Statistical Manual Of Mental Disorders, Fifth Edition, Text Revision (DSM-5-TR). (American Psychiatric Association Publishing, 2022). https://doi.org/10.1176/appi.books.9780890425787.
Willsey, H. R., Willsey, A. J., Wang, B. & State, M. W. Genomics, convergent neuroscience and progress in understanding autism spectrum disorder. Nat. Rev. Neurosci. 23, 323–341 (2022).
Griesi-Oliveira, K. et al. Transcriptome of iPSC-derived neuronal cells reveals a module of co-expressed genes consistently associated with autism spectrum disorder. Mol. Psychiatry 26, 1589–1605 (2021).
Liu, X. et al. Idiopathic autism: Cellular and molecular phenotypes in pluripotent stem cell-derived neurons. Mol. Neurobiol. 54, 4507–4523 (2017).
Cheng, P., Qiu, Z. & Du, Y. Potassium channels and autism spectrum disorder: An overview. Int. J. Dev. Neurosci. 81, 479–491 (2021).
Long, S. et al. The clinical and genetic features of co-occurring epilepsy and autism spectrum disorder in chinese children. Front. Neurol. 10, 505 (2019).
Bozdagi, O. et al. Haploinsufficiency of the autism-associated Shank3 gene leads to deficits in synaptic function, social interaction, and social communication. Mol. Autism 1, 1–15 (2010).
Won, H. et al. Autistic-like social behaviour in Shank2-mutant mice improved by restoring NMDA receptor function. Nature 486, 261–265 (2012).
Prieto, M. et al. Missense mutation of Fmr1 results in impaired AMPAR-mediated plasticity and socio-cognitive deficits in mice. Nat. Commun. 12, 1557 (2021).
Li, W., Xu, X. & Pozzo-Miller, L. Excitatory synapses are stronger in the hippocampus of Rett syndrome mice due to altered synaptic trafficking of AMPA-type glutamate receptors. Proc. Natl. Acad. Sci. USA 113, E1575–E1584 (2016).
Mohammadkhani, R. et al. Impairment in social interaction and hippocampal long-term potentiation at perforant pathway-dentate gyrus synapses in a prenatal valproic acid-induced rat model of autism. Brain Commun. 4, fcac221 (2022).
Jaramillo, T. C. et al. Altered striatal synaptic function and abnormal behaviour in Shank3 exon4-9 deletion mouse model of autism. Autism Res. 9, 350–375 (2016).
Martinez, L. A. & Tejada-Simon, M. V. Pharmacological rescue of hippocampal fear learning deficits in fragile X syndrome. Mol. Neurobiol. 55, 5951–5961 (2018).
Puścian, A. et al. A novel automated behavioral test battery assessing cognitive rigidity in two genetic mouse models of autism. Front. Behav. Neurosci. 8, 140 (2014).
Banker, S. M., Gu, X., Schiller, D. & Foss-Feig, J. H. Hippocampal contributions to social and cognitive deficits in autism spectrum disorder. Trends Neurosci. 44, 793–807 (2021).
Cooper, R. A. et al. Reduced Hippocampal Functional Connectivity During Episodic Memory Retrieval in Autism. Cereb. Cortex 27, 888–902 (2017).
Hogeveen, J., Krug, M. K., Geddert, R. M., Ragland, J. D. & Solomon, M. Compensatory hippocampal recruitment supports preserved episodic memory in autism spectrum disorder. Biol. Psychiatry Cogn. Neurosci. Neuroimaging 5, 97–109 (2020).
Lind, S. E., Williams, D. M., Raber, J., Peel, A. & Bowler, D. M. Spatial navigation impairments among intellectually high-functioning adults with autism spectrum disorder: Exploring relations with theory of mind, episodic memory, and episodic future thinking. J. Abnorm. Psychol. 122, 1189 (2013).
Chung, L., Bey, A. L. & Jiang, Y.-H. Synaptic plasticity in mouse models of autism spectrum disorders. Korean J. Physiol. Pharmacol. 16, 369–378 (2012).
Nicolini, C. & Fahnestock, M. The valproic acid-induced rodent model of autism. Exp. Neurol. 299, 217–227 (2018).
Barón-Mendoza, I. et al. Altered hippocampal neurogenesis in a mouse model of autism revealed by genetic polymorphisms and by atypical development of newborn neurons. Sci. Rep. 14, 4608 (2024).
Barón-Mendoza, I. et al. Changes in the number and morphology of dendritic spines in the hippocampus and prefrontal Cortex of the C58/J mouse model of autism. Front. Cell. Neurosci. 15, 726501 (2021).
Barón-Mendoza, I. et al. Dendritic complexity in prefrontal cortex and hippocampus of the autistic-like mice C58/J. Neurosci. Lett. 703, 149–155 (2019).
Duarte-Campos, J. F. et al. Changes in neuroinflammatory markers and microglial density in the hippocampus and prefrontal cortex of the C58/J mouse model of autism. Eur. J. Neurosci. 59, 154–173 (2024).
Wilkes, B. J., Bass, C., Korah, H., Febo, M. & Lewis, M. H. Volumetric magnetic resonance and diffusion tensor imaging of C58/J mice: Neural correlates of repetitive behavior. Brain Imaging Behav. 14, 2084–2096 (2020).
Bogue, M. A. et al. Mouse Phenome Database: Towards a more FAIR-compliant and TRUST-worthy data repository and tool suite for phenotypes and genotypes. Nucleic Acids Res. 51, D1067–D1074 (2023).
Bogue, M. A. et al. Mouse Phenome Database: A data repository and analysis suite for curated primary mouse phenotype data. Nucleic Acids Res. 48, D716–D723 (2020).
Wellcome Trust Sanger Institute. Sanger SNP and indel data, 89+ million locations, 37 inbred strains of mice. MPD:Sanger4. Mouse Phenome Database web resource (RRID:SCR_003212), The Jackson Laboratory, Bar Harbor, Maine USA https://phenome.jax.org (2017).
Sorokina, O., Sorokin, A. & Armstrong, J. D. Synaptome.db: A bioconductor package for synaptic proteomics data. Bioinforma. Adv. 2, vbac086 (2022).
Simons Foundation Autism Research Initiative. SFARI Gene. Database Human gene https://gene.sfari.org/database/human-gene/ (2024).
Kanehisa, M. & Goto, S. KEGG: Kyoto encyclopedia of genes and genomes. Nucleic Acids Res. 28, 27–30 (2000).
Bliim, N. et al. Early transcriptome changes in response to chemical long-term potentiation induced via activation of synaptic NMDA receptors in mouse hippocampal neurons. Genomics 111, 1676–1686 (2019).
Seal, R. L. et al. Genenames.org: The HGNC resources in 2023. Nucleic Acids Res. 51, D1003–D1009 (2023).
Szklarczyk, D. et al. The STRING database in 2021: Customizable protein–protein networks, and functional characterization of user-uploaded gene/measurement sets. Nucleic Acids Res. 49, D605–D612 (2021).
Prieto, G. A. et al. Pharmacological rescue of long-term potentiation in Alzheimer diseased synapses. J. Neurosci. 37, 1197–1212 (2017).
Prieto, G. A. et al. Synapse-specific IL-1 receptor subunit reconfiguration augments vulnerability to IL-1β in the aged hippocampus. Proc. Natl. Acad. Sci. USA 112, E5078–E5087 (2015).
Kim, C. S. & Johnston, D. A1 adenosine receptor-mediated GIRK channels contribute to the resting conductance of CA1 neurons in the dorsal hippocampus. J. Neurophysiol. 113, 2511–2523 (2015).
Márquez, L. A., Griego, E., López Rubalcava, C. & Galván, E. J. NMDA receptor activity during postnatal development determines intrinsic excitability and mossy fiber long-term potentiation of CA3 pyramidal cells. Hippocampus 33, 906–921 (2023).
Griego, E. et al. Activation of D1/D5 receptors ameliorates decreased intrinsic excitability of hippocampal neurons induced by neonatal blockade of N-methyl-d-aspartate receptors. Br. J. Pharmacol. 179, 1695–1715 (2022).
Simkin, D. et al. Aging-related hyperexcitability in CA3 pyramidal neurons is mediated by enhanced A-type K+ channel function and expression. J. Neurosci. 35, 13206–13218 (2015).
Villanueva-Castillo, C., Tecuatl, C., Herrera-López, G. & Galván, E. J. Aging-related impairments of hippocampal mossy fibers synapses on CA3 pyramidal cells. Neurobiol. Aging 49, 119–137 (2017).
Salin, P. A., Scanziani, M., Malenka, R. C. & Nicoll, R. A. Distinct short-term plasticity at two excitatory synapses in the hippocampus. Proc. Natl. Acad. Sci. USA 93, 13304–13309 (1996).
Harris, E. W. & Cotman, C. W. Long-term potentiation of guinea pig mossy fiber responses is not blocked by N-methyl D-aspartate antagonists. Neurosci. Lett. 70, 132–137 (1986).
Ryan, B. C., Young, N. B., Crawley, J. N., Bodfish, J. W. & Moy, S. S. Social deficits, stereotypy and early emergence of repetitive behavior in the C58/J inbred mouse strain. Behav. Brain Res. 208, 178–188 (2010).
Antunes, M. & Biala, G. The novel object recognition memory: Neurobiology, test procedure, and its modifications. Cogn. Process. 13, 93–110 (2012).
Curzon, P., Rustay, N. R. & Browman, K. E. Cued and contextual fear conditioning for rodents (2011).
Russell, E. S. Origins and history of mouse inbred strains: Contributions of Clarence Cook Little. Orig. inbred mice 33–43 (1978).
Staats, J. Standardized nomenclature for inbred strains of mice: Fifth listing. Cancer Res. 32, 1609–1646 (1972).
Brumback, A. C. et al. Identifying specific prefrontal neurons that contribute to autism-associated abnormalities in physiology and social behavior. Mol. Psychiatry 23, 2078–2089 (2018).
Eadie, B. D., Cushman, J., Kannangara, T. S., Fanselow, M. S. & Christie, B. R. NMDA receptor hypofunction in the dentate gyrus and impaired context discrimination in adult Fmr1 knockout mice. Hippocampus 22, 241–254 (2012).
Etherton, M. R., Tabuchi, K., Sharma, M., Ko, J. & Südhof, T. C. An autism-associated point mutation in the neuroligin cytoplasmic tail selectively impairs AMPA receptor-mediated synaptic transmission in hippocampus. EMBO J. 30, 2908–2919 (2011).
Guglielmi, L. et al. Update on the implication of potassium channels in autism: K+ channelautism spectrum disorder. Front. Cell. Neurosci. 9, 34 (2015).
Zhang, Z., Miteva, M. A., Wang, L. & Alexov, E. Analyzing effects of naturally occurring missense mutations. Comput. Math. Methods Med. 2012, 1–15 (2012).
Booth, C. A., Brown, J. T. & Randall, A. D. Neurophysiological modification of CA 1 pyramidal neurons in a transgenic mouse expressing a truncated form of disrupted-in-schizophrenia 1. Eur. J. Neurosci. 39, 1074–1090 (2014).
Takei, Y., Kikkawa, Y. S., Atapour, N., Hensch, T. K. & Hirokawa, N. Defects in synaptic plasticity, reduced NMDA-receptor transport, and instability of postsynaptic density proteins in mice lacking microtubule-associated protein 1A. J. Neurosci. 35, 15539–15554 (2015).
Holz, R. W. & Fisher, S. K. Synaptic transmission and cellular signaling: An overview. Basic Neurochem. 235–257 (2012).
Bourgeron, T. From the genetic architecture to synaptic plasticity in autism spectrum disorder. Nat. Rev. Neurosci. 16, 551–563 (2015).
Kile, K. B., Tian, N. & Durand, D. M. Scn2a sodium channel mutation results in hyperexcitability in the hippocampus in vitro. Epilepsia 49, 488–499 (2008).
Weigel, B. et al. MYT1L haploinsufficiency in human neurons and mice causes autism-associated phenotypes that can be reversed by genetic and pharmacologic intervention. Mol. Psychiatry 28, 2122–2135 (2023).
Zaslavsky, K. et al. SHANK2 mutations associated with autism spectrum disorder cause hyperconnectivity of human neurons. Nat. Neurosci. 22, 556–564 (2019).
Sun, C. et al. Association study between inwardly rectifying potassium channels 2.1 and 4.1 and autism spectrum disorders. Life Sci. 213, 183–189 (2018).
Ordemann, G. J., Apgar, C. J., Chitwood, R. A. & Brager, D. H. Altered A-type potassium channel function impairs dendritic spike initiation and temporoammonic long-term potentiation in Fragile X syndrome. J. Neurosci. 41, 5947–5962 (2021).
Yeckel, M. F., Kapur, A. & Johnston, D. Multiple forms of LTP in hippocampal CA3 neurons use a common postsynaptic mechanism. Nat. Neurosci. 2, 625–633 (1999).
Zalutsky, R. A. & Nicoll, R. A. Comparison of two forms of long-term potentiation in single hippocampal neurons. Science 248, 1619–1624 (1990).
Eltokhi, A. et al. Imbalanced post-and extrasynaptic SHANK2A functions during development affect social behavior in SHANK2-mediated neuropsychiatric disorders. Mol. Psychiatry 26, 6482–6504 (2021).
Vaags, A. K. et al. Rare deletions at the neurexin 3 locus in autism spectrum disorder. Am. J. Hum. Genet. 90, 133–141 (2012).
Bencsik, N. et al. Dendritic spine morphology and memory formation depend on postsynaptic Caskin proteins. Sci. Rep. 9, 16843 (2019).
Ha, H. T. T. et al. Shank and zinc mediate an AMPA receptor subunit switch in developing neurons. Front. Mol. Neurosci. 11, 405 (2018).
Koumoundourou, A. et al. Regulation of hippocampal mossy fiber-CA3 synapse function by a Bcl11b/C1ql2/Nrxn3 (25b+) pathway. Elife 12, RP89854 (2024).
Guntupalli, S. et al. Ubiquitination of the GluA1 subunit of AMPA receptors is required for synaptic plasticity, memory, and cognitive flexibility. J. Neurosci. 43, 5448–5457 (2023).
Martín-de-Saavedra, M. D. et al. Shed CNTNAP2 ectodomain is detectable in CSF and regulates Ca2+ homeostasis and network synchrony via PMCA2/ATP2B2. Neuron 110, 627–643 (2022).
Ho, M.T.-W. et al. Developmental expression of Ca2+-Permeable AMPA receptors underlies depolarization-induced long-term depression at mossy Fiber–CA3 pyramid synapses. J. Neurosci. 27, 11651–11662 (2007).
Kilonzo, K. et al. Distinct contributions of GluA1-containing AMPA receptors of different hippocampal subfields to salience processing, memory and impulse control. Transl. Psychiatry 12, 102 (2022).
Jerman, T., Kesner, R. P. & Hunsaker, M. R. Disconnection analysis of CA3 and DG in mediating encoding but not retrieval in a spatial maze learning task. Learn. Mem. 13, 458–464 (2006).
Tan, J.-W. et al. Neurotrophin-3 from the dentate gyrus supports postsynaptic sites of mossy fiber-CA3 synapses and hippocampus-dependent cognitive functions. Mol. Psychiatry 97, 1137 (2024).
Clarke, J. R., Cammarota, M., Gruart, A., Izquierdo, I. & Delgado-García, J. M. Plastic modifications induced by object recognition memory processing. Proc. Natl. Acad. Sci. USA 107, 2652–2657 (2010).
Larkin, M. C., Lykken, C., Tye, L. D., Wickelgren, J. G. & Frank, L. M. Hippocampal output area CA1 broadcasts a generalized novelty signal during an object-place recognition task. Hippocampus 24, 773–783 (2014).
Sánchez-Rodríguez, I. et al. Recognition memory induces natural LTP-like hippocampal synaptic excitation and inhibition. Int. J. Mol. Sci. 23, 10806 (2022).
Denninger, J. K., Smith, B. M. & Kirby, E. D. Novel object recognition and object location behavioral testing in mice on a budget. JoVE 141, e58593 (2018).
Daumas, S., Ceccom, J., Halley, H., Francés, B. & Lassalle, J.-M. Activation of metabotropic glutamate receptor type 2/3 supports the involvement of the hippocampal mossy fiber pathway on contextual fear memory consolidation. Learn. Mem. 16, 504–507 (2009).
Hunsaker, M. R., Tran, G. T. & Kesner, R. P. A behavioral analysis of the role of CA3 and CA1 subcortical efferents during classical fear conditioning. Behav. Neurosci. 123, 624 (2009).
Remaud, J. et al. Anisomycin injection in area CA3 of the hippocampus impairs both short-term and long-term memories of contextual fear. Learn. Mem. 21, 311–315 (2014).
Römer, B. et al. Adult hippocampal neurogenesis and plasticity in the infrapyramidal bundle of the mossy fiber projection: I Co-regulation by activity. Front. Neurosci. 5, 107 (2011).
Berkowicz, S. R. et al. Brinp1−/− mice exhibit autism-like behaviour, altered memory, hyperactivity and increased parvalbumin-positive cortical interneuron density. Mol. Autism 7, 1–20 (2016).
Zamarbide, M., Oaks, A. W., Pond, H. L., Adelman, J. S. & Manzini, M. C. Loss of the intellectual disability and autism gene Cc2d1a and its homolog Cc2d1b differentially affect spatial memory, anxiety, and hyperactivity. Front. Genet. 9, 65 (2018).
Du Sert, N. P. et al. Reporting animal research: Explanation and elaboration for the ARRIVE guidelines 2.0. PLoS Biol. 18, e3000411 (2020).
Raudvere, U. et al. g: Profiler: A web server for functional enrichment analysis and conversions of gene lists (2019 update). Nucleic Acids Res. 47, W191–W198 (2019).
Herrera-López, G. & Galván, E. J. Modulation of hippocampal excitability via the hydroxycarboxylic acid receptor 1. Hippocampus 28, 557–567 (2018).
Claiborne, B. J., Xiang, Z. & Brown, T. H. Hippocampal circuitry complicates analysis of long-term potentiation in mossy fiber synapses. Hippocampus 3, 115–121 (1993).
Kraeuter, A.-K., Guest, P. C. & Sarnyai, Z. The open field test for measuring locomotor activity and anxiety-like behavior. Pre-clinical Model. Tech. Protoc. 99–103 (2019).
Acknowledgements
We thank Patricia Ferrera for her technical assistance in lab management. R. Olvera for exploratory patch-clamp experiments, and Mónica Martínez-Marcial, Daniel Garzón-Cortés, and Jorge Omar Rebollar-García for assistance with animal breeding, care, and management.
Funding
This work was supported Programa de Apoyo a Proyectos de Investigacion e Innovacion Tecnologica (PAPIIT) IN207123 and IN217323, and CONAHCyT [No. 319636], Ciencia de Frontera.
Author information
Authors and Affiliations
Contributions
I.B.M., A.G.A. E.J.G. L.P.M., G.P.A. and A.Z. designed study; I.B.M. and M.M.H. performed in-silico analysis, L.A.M and J.A.B. performed electrophysiological experiments; J.G.C. performed behavioral experiments; J.L.A. performed cLTP experiments; I.B.M., M.H.M and A.G.A collected and/or assembled and analysed in silico data; ; J.L.A, I.B.M., A.G.A, L.P.M. and G.P.A. collected and/or assembled and analysed cLTP data; L.A.M., J.A.B., V.A.M.R., E.J.G. collected and/or assembled and analysed electrophysiology data; J.G.C., I.B.M. and A.Z. assembled and analysed behavioral data; I.B.M., L.A.M., A.G.A., E.J.G. and A.Z. wrote manuscript.
Corresponding authors
Ethics declarations
Competing interests
The authors declare no competing interests.
Ethical approval
All animal procedures were carried out following the ARRIVE Guidelines86 and were performed in agreement with local government rules (Official Mexican Standard NOM-062-ZOO-1999) and the local Institutional Animal Care and Research Advisory Committees (CICUAL, ID 10367) from the Universidad Nacional Autónoma de México (UNAM) and the protocols authorized by the internal ethics committee of CINVESTAV (CICUAL, Protocol number 0090-14), which mandate the minimization of suffering and the number of experimental animals used.
Additional information
Publisher’s note
Springer Nature remains neutral with regard to jurisdictional claims in published maps and institutional affiliations.
Supplementary Information
Rights and permissions
Open Access This article is licensed under a Creative Commons Attribution-NonCommercial-NoDerivatives 4.0 International License, which permits any non-commercial use, sharing, distribution and reproduction in any medium or format, as long as you give appropriate credit to the original author(s) and the source, provide a link to the Creative Commons licence, and indicate if you modified the licensed material. You do not have permission under this licence to share adapted material derived from this article or parts of it. The images or other third party material in this article are included in the article’s Creative Commons licence, unless indicated otherwise in a credit line to the material. If material is not included in the article’s Creative Commons licence and your intended use is not permitted by statutory regulation or exceeds the permitted use, you will need to obtain permission directly from the copyright holder. To view a copy of this licence, visit http://creativecommons.org/licenses/by-nc-nd/4.0/.
About this article
Cite this article
Barón-Mendoza, I., Márquez, L.A., González-Arenas, A. et al. Single-nucleotide polymorphism analysis accurately predicts multiple impairments in hippocampal activity and memory performance in a murine model of idiopathic autism. Sci Rep 15, 749 (2025). https://doi.org/10.1038/s41598-024-84521-x
Received:
Accepted:
Published:
Version of record:
DOI: https://doi.org/10.1038/s41598-024-84521-x










