Abstract
This study aimed to explore microbial aerosol distribution characteristics in the dental clinic during ultrasonic scaling and evaluate the effects of three different interventions on aerosol distribution and protective effects. For twenty minutes, ultrasonic scaling was carried out in a standardized operatory room. A blank control group and three intervention groups were created: high-volume evacuator (HVE), plasma purification (PP), and fenestrated ventilation (VT). The mass concentration of PM1.0, PM2.5, and PM10.0 aerosol particles was tracked in real time, and colony counts were calculated using air deposition. After ultrasonic scaling, there was a significant increase in aerosol dispersion of various particle sizes and distribution within a 1.5-m radius of the core area (P < 0.05). The number of colonies in each group varied over time at 0.5 and 1.0 m from the patient’s head, but there was no significant difference at 1.5 m (P > 0.05). The PP group demonstrated the greatest decrease in aerosol mass concentration difference. The VT group initially had the lowest aerosol mass concentration difference, but with a slight decrease. The aerosol mass concentration difference between the HVE groups grew with distance. Traditional ultrasonic scaling poses a risk of aerosol contamination during and after treatment. The operatory room’s air can be efficiently purified by plasma purification, which maintains lower levels of aerosol particle size than other groups. Microbial aerosols created by ultrasonic scaling can be quickly reduced by ventilation. At close range, the high-volume evacuator can lower the risk of infection while the benefit diminishes as the distance increases.
Trial registration: This study was registered on the website of China Clinical Trial Registration Center (ChiCTR2400090751) (12/10/2024).
Similar content being viewed by others
Introduction
To achieve the goal of periodontal health care, ultrasonic scaling uses high-frequency vibration to remove calculus and plaque while also producing water mist to cleanse lithotripsy and plaque. The working principle and operating characteristics of ultrasonic scaling make it easy to generate tiny droplets and microbial aerosols in the air, which can carry pathogens related to systemic diseases such as bacterial endocarditis, aspiration pneumonia, and cardiovascular diseases in the human oral cavity1.
Bioaerosol suspension remains in the air of the operating room, creating nosocomial contamination and potentially endangering the health of clinical staff and patients2. Aerosols consist of solid or liquid particles suspended in a gaseous medium, and they can remain suspended in air for extended periods of time3. Aerosols formed during oral scaling may contain bacteria, fungal spores, or viruses4,5. The high-speed air turbine, functioning as the central actuation mechanism in dental handpieces, generates rotational forces exceeding 300,000 revolutions per minute to power the dental drills6. A study found that aerosol splash contamination can be detected up to 4 m from a high-speed air turbine, while dental treatments can deposit aerosols at a distance7.
A large of articles highlight to the problems posed by aerosols, and the dispersion of aerosols in dental practice has garnered the attention of many experts8,9. The fenestrated ventilation is an easily achievable low-cost intervention in primary care, and plasma purification has been applied to hospital air purification, but the effectiveness of their application in the field of dental aerosol protection has yet to be verified10. The high-volume evacuator is a common means of adsorbing splashes in close proximity during dental procedures11. In this study, ultrasonic scaling was performed in a standardized operatory room, and the control group, fenestrated ventilation (VT) group, plasma purification (PP) group, and high-volume evacuator (HVE) group were established. The air sedimentation method was used to count the colonies and assess the geographical and temporal dispersion of aerosols. The majority of previous research on dental aerosols has measured the overall microbial load, but the distribution of particle sizes may also be crucial in determining infection risk and transmission pathways. Particulate matter (PM) < 10.0 μm and < 4.0 μm in diameter (PM 10.0, PM 4.0) can respectively deposit beyond the larynx and past the nonciliated airways. Particles < 2.5 μm in diameter (PM 2.5) can deposit in the alveoli of the lung12. Studies have also suggested that a relatively significant part of the adverse health effects is induced by particles with a diameter < 1.0 μm (PM 1.0) or < 0.1 μm (PM 0.1)13. Real-time monitoring of the spatial and temporal distribution of PM 1.0, PM 2.5 and PM 10.0 aerosol mass concentration is carried out using a micro-atmospheric particulate matter detector. This research is useful for exploring more effective and simple oral aerosol protection methods, as well as providing effective suggestions for establishing more economical and clinically protection systems.
Materials and methods
Construction of a standardized oral simulation operatory room
Construct a standardized oral simulation operatory room measuring 6 m length and 5 m broad, with a total space of 32 m2. The operating room closed during operation except for the VT group (need to open windows for ventilation). The dental chair unit is positoned in the middle, equipped with an ultrasonic scaler (Woodpecker U600), conventional positive and negative pressure equipment, large and small aspirators, and an air-water syringe. Microbial detection points were placed at 0.5 m, 1.0 m, and 1.5 m from the patient’s head at 3 o’clock (L), 9 o’clock (R), and 12 o’clock (M) positions on the dental chair. Nine microbiological detection stations were set up, such as 0.5 m at 3 o’clock (L1), 1.0 m at 9 o’clock (R2), and 1.5 m at 12 o’clock (M3). Six aerosol detection stations were set at 0.5 m in three directions (L1, R1, M1), 1.0 m at 12 o’clock (M2), and 1.5 m at 12 o’clock (M3), all with a vertical height of 1.2 m (Fig. 1).
Experimental grouping
Volunteer recruitment and grouping
Twenty volunteers, ages 20–25, who were healthy and free of periodontal disease, were recruited to serve as ultrasonic scaling patients. Each subject underwent an oral examination. The plaque index (Silness & Löe 1964) of the subjects’ entire set of teeth was calculated, as was the average value14. The volunteers were assigned to four groups as ultrasonic scaling patients, each with five participants. The average plaque index for each tooth in each group was 1.46, 1.49, 1.46, and 1.47, respectively. There was no statistically significant difference among the four groups (P > 0.05).
Diagnosis and treatment protection grouping
The treatment and protection modes were divided into four groups: blank control group, fenestrated ventilation (VT) group, plasma purification (PP) group, and high-volume evacuator (HVE) group. In the VT group, the window was opened at the beginning of the experiment and ventilated until the end of sampling. The PP group employed a plasma purifier (Pelletier PM-L1200D2), which was turned on at the beginning of the scaling process and turned off automatically after 30 min. In the HVE group, the assistant kept a strong vacuum aspirator on the left side of the chair throughout the scaling procedure until it was completed.
The process of ultrasonic scaling
All ultrasonic scaling was performed by two periodontal specialists functioning as doctor and assistant in four-handed operation. The laboratory area was disinfected with surface disinfection and 15-min UV light irradiation before scaling. Patients were rinsed with chlorhexidine mouthwash for 1 min before scaling. Ultrasonic scaling lasted 20 min.
Microbial sampling and detection
Microorganisms were sampled using beef paste peptone mediums. These Petri dishes were placed on shelves around the dental chair in nine different directions (0.5 m, 1.0 m, and 1.5 m from the patient’s head at the 3, 9, and 12 o’clock of the dental chair). The microorganisms were collected by gravitational settling at 5, 20, 50, 80, and 140 min during the ultrasonic scaling procedure and the sampling time was 5 min. Bioaerosol sampling began simultaneously with the start of scaling procedures and continued for two hours after scaling completion. We applied circular filter paper on both shoulders of the dentist and removed the filter paper after 5 min by inverting it on the blank culture medium after ultrasonic scaling. All Petri dishes were incubated in a 37 °C thermostat for 48 h.
The amount of bacterial colonies in agar petri dishes was calculated and counted in the colony-forming units (CFU). The number of airborne bacterial colonies (n) (Unit: CFU/m3) was calculated based on the area of the petri dish (A) (Unit: m2) and the time the petri dish was exposed to air (T) (Unit: min). (n = 50000×N/[A×T]) (N: number of colonies counted on the agar petri dishes)15.
Aerosol detection
The micro-atmospheric particulate matter detector (developed by the team of Zhejiang University of Technology) was used to conduct real-time detection of environmental particulate matter in the operatory room16,17. Particle sizes gathered included PM 1.0, PM 2.5, and PM 10.0. The aerosol was monitored in real-time from ultrasonic scaling for 140 min.
Statistical analysis
Data were analyzed using SPSS version 19. Measurement data were compared with analysis of variance. P < 0.05 was considered statistically significant.
Results
Spatiotemporal distribution of microorganisms and aerosols during ultrasonic scaling without intervention
Figures 2 and 3 show data collected from each site in a standardized oral simulation room without any intervention. As illustrated in Fig. 2, aerosols with different particle sizes continue to be distributed across distinct sites over time. Aerosol particles in the air decreased continuously over time, and the PM1.0 data decreased significantly at L1. As illustrated in Fig. 3, the number of microorganisms in the air fell dramatically within 50 min of treatment. It can be seen from Fig. 3B that the microbial amount in the M direction was significantly lower than that in the other two groups at a distance of 1.0 m at 5 min. It can be seen from Fig. 3D,E,F that there were more colonies at the 0.5 m location than at the 1.0 m and 1.5 m sites in the first 50 min.
Plot of changes in the number of colonies at different sites in the control group. Changes in the number of colonies at 0.5 m (A), 1 m (B) and 1.5 m (C) sites in different orientations. Variation in the number of colonies at different distances from the left (D), right (E) and middle (F) sites. The colors indicate that the differences between the groups with corresponding colors are statistically significant. (* means p < 0.05, ** means p < 0.001, *** means p < 0.0001).
Detection of microbial distribution at different sites
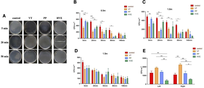
Figure 4A shows the distribution of Petri dish colonies sampled after the start of scaling at the 0.5 m site of the 3 sites. As shown in Fig. 4B,C,D, there was no significant difference in the number of colonies in each group at 140 min. At the 0.5 m locus, the VT group had significantly lower colony counts than the control group at 5 min, 20 min, and 80 min(P < 0.05). There were no significant differences at the other time points. The PP group had significantly lower colony numbers than the control group after 20 min, 50 min, and 80 min (P < 0.05). The colony counts of the VT group at 5 min were lower than the PP group and statistically significant (P < 0.05). The VT group had significantly lower colony numbers at 5 and 20 min compared to the HVE group (P < 0.05).
At the 1.0 m locus, the VT group had significantly fewer colonies than the control group after 5 min, 20 min, and 80 min (P < 0.05). The PP group showed significantly lower values at 20 min, 50 min, and 80 min compared to the control group (P < 0.05). The colony counts of the VT group at 5 min were lower than the PP group and statistically significant (P < 0.05). The VT group had considerably fewer colonies at 20 min compared to the HVE group (P < 0.05). The PP group had significantly lower colony numbers at 20 and 50 min compared to the HVE group (P < 0.05). At the 1.5 m locus, there were no statistically significant differences in the number of colonies in the groups’ samples at different time intervals (P > 0.05).
Figure 4E shows that the HVE group has a significantly lower colony number than the blank group, while the VT group has a relatively larger colony number than the blank group. There is no significant difference between the PP group and the blank group.
Atmospheric particle size distribution
During the 140-minute experimental sampling period, high-frequency data were collected. To facilitate analysis and visualization, one average value was calculated for each 5-minute interval, resulting in 28 averaged data points used forsubsequent analysis and plotting. The micro-atmospheric particulate matter detector detects aerosol mass concentrations in real-time. Before the start of each group of experiments, background aerosol mass concentrations were examined. To make the comparison more explicit, we compared the difference between the real-time changing data and the initial values for each group. The differential value between the corresponding time point and each group’s aerosol mass concentration is analyzed as data points, with three groups of data for PM 1.0, PM 2.5, and PM 10.0 at each time point. Figure 5 shows that the aerosol mass concentration of each group increased significantly after the beginning of ultrasonic scaling, and then gradually dropped after ultrasonic scaling. The control group’s aerosol mass concentration grew dramatically within the first 20 min, and the aerosol mass concentration differential curve leveled off after 20 min, with the value decreasing as distance increased. In the PP group, the difference in aerosol mass concentration at the three sites decreased the most, and the mass concentration of PM 1.0, PM 2.5, and PM 10.0 was all at a lower level. Compared with the other three groups, the difference in aerosol mass concentration in VT group was lower in the first 20 min, but the difference of subsequent mass concentration decreased slightly and the curve was gentle. In the HVE group, the aerosol mass concentration difference value increased with the distance. It means that the further the distance, the less effective HVE is at reducing aerosol mass concentration.
Variation of aerosol mass concentration at different particle sizes at various sites. Dynamic distribution of aerosol mass concentration of PM 1.0 (A), PM 2.5 (D) and PM 10.0 (G) at 0.5 m in different groups. Dynamic distribution of aerosol mass concentration of PM 1.0 (B), PM 2.5 (E) and PM 10.0 (H) at 1.0 m in different groups. Dynamic distribution of aerosol mass concentration of PM 1.0 (C), PM 2.5 (F) and PM 10.0 (I) at 1.5 m in different groups.
Discussion
The ultrasonic scaler’s high-speed vibration generates aerosols and droplets that mix with microorganisms from saliva and blood to form a multiphase turbulent gas cloud that can adhere to adjacent objects in a short amount of time18. Since these droplets can remain airborne for as much as 30 min after the dental procedures, they can easily reach the respiratory system19. Airborne particles of different sizes will settle in various locations in the human respiratory tract, such as 10–30 μm particles can enter the nasal cavity and upper respiratory tract; 6–10 μm particles can be deposited in the small bronchial tubes; 1–5 μm particles can enter the lungs20,21. It is necessary to comprehensively and objectively evaluate the generation and dispersion mechanisms of biological aerosols during oral treatment, in order to provide guidance for controlling cross-infection in dental settings22,23.
The results showed the spatial and temporal distribution patterns of aerosols and microorganisms in conventional ultrasonic scaling without protection. After ultrasonic scaling, the colony numbers at 0.5 m, 1.0 m, and 1.5 m peaked at 5 min. The colony count gradually decreased the degree the degree of contamination as distance increased, while the variability decreased over time and distance. Aerosols and droplets can spread in the air for a long time in agreement with the results of previous studies24,25. The results suggest that under unprotected conditions, the aerosol mass concentration in the operatory room remained at a relatively high level 2 h after ultrasonic scaling. To avoid cross-infection between patients, there should be at least a partition between dental chair positions, as much as possible a separate space “one patient, one room”, and for patients at risk of infectious diseases, protective measures need to be taken26.
Physical isolation (masks and face masks) and chemical disinfection are two widely used clinical aerosol protection measures. Recent research has found no significant improvement in the viral load of physician and face masks used in oral practice operations with HVE23. In our study, three interventions, the ventilation (VT) group, plasma purification (PP) group, and high-volume evacuator (HVE) group, were used to evaluate the impact on clinic infection prevention and control. (1) The results suggest that ventilation is efficient in minimizing microbial and aerosol dispersion in close proximity at a reasonable cost, although it is constrained by clinic layout and climatic conditions27. Figure 5 shows that the concentration of the VT group seems to increase at 1.0 m, which may be related to the influence of environment and airflow on natural ventilation. (2) The plasma purifier has a significant and continuous effect on the purification of small particle size aerosol particles. Studies reported that more effective particle removal was achieved when the device was placed near the source of the contamination, and the effect of short-distance action is significantly better than that of long-distance action28. At present, the plasma purifier has mobile, central air conditioning configurations and other ways. The plasma purifier can generate high-speed high energy electrons, and highly reactive particles mainly through high-pressure ionized gas used for oxidative degradation of harmful organic, inorganic, and microbial aerosols. The results demonstrated that the plasma purifier could reduce aerosol bacterial contamination to relativelylow values 2 h after ultrasonic scaling. Plasma purifiers are able to combine electrodeposition, trapping, and inactivation of microbial aerosols, and degradation of gaseous pollutants such as VOCS, making them an extremely promising technology for pathogen contamination control in the medical industry29. (3) At the distance of 1.0 m, Fig. 4C demonstrates that the HVE group exhibited reduced colony counts compared to the control group; however, this difference did not reach statistical significance (P > 0.05). The available data do not provide sufficient evidence to demonstrate that HVE effectively reduces environmental microbial contamination under the current experimental conditions. Figure 4B,E show that the colony count of HVE group is lower than that of control group at the distance of 0.5 m and the dentist’s left shoulder (P < 0.05), which is considered to be related to the different diameters of aerosol particles that may contain bacteria or viruses. Larger particles may settle faster because of their greater weight, so the decrease is more evident in a short distance, while smaller particles may spread farther. In addition, the experimental conditions such as humidity and ventilation will also limit the universality of the conclusion. It is also possible that it is related to the position of the port of the cannula and the assistant’s operating position. High-volume evacuator demands the participation of the entire four-hand operation, which has high manpower requirements and is difficult to implement universally in basic clinics.
Three interventions were set up in this study, but the impact of the combination of multiple interventions on the office air environment was not assessed. Differences in sample error and temporal and spatial distribution were also caused by the individual variance in the oral hygiene of the volunteers. This study comprised subjects who did not have periodontal disease, and each participant’s plaque index was determined. The results indicated that the mean plaque index across the four groups was comparable. To reduce potential inaccuracies, it is necessary to improve intraoral microorganism identification techniques, such as plaque microbial analysis, in light of the differences in microbial composition among different oral environments.
The risk and prevention of aerosol transmission in dental clinics have attracted much attention from scholars30,31. It is difficult to take steps to prevent the virus from spreading while ensuring that dental procedures are carried out normally32,33,34. Ventilation, plasma purification, and the high-volume evacuator can protect against aerosol contamination caused by ultrasonic scaling to varying degrees, suggesting that dentists need to use a combination of measures to control office aerosol infection in conjunction with actual conditions35,36,37,38.
Conclusions
This study investigated the bacterial counts and particle size distribution of microbial aerosols during ultrasonic scaling with three distinct protective measures. The plasma purifier can continuously purify the consultation room, but it did not lower the concentration of microbial aerosol exposure for nearby physicians. Ventilation facilitated airflow circulation within the consultation room, which may have reduced bacterial colony counts collected via air sedimentation in the general environment, while contamination levels on both shoulders of the physicians remained elevated. This potential link between ventilation and the differential distribution of contamination requires further empirical validation. When assistant-assisted high-volume suction was applied, aerosol samples collected within 1.0 m exhibited significantly higher CFU counts than those under the other two preventive measures, despite this method demonstrating the risk of infection in close proximity. According to follow-up studies, integrating several strategies may offer recommendations for handling and reducing cross-infection in oral diagnosis and care. Research on microbial aerosols in dental clinics remains limited, with significant variability in the dental clinic environment across hospitals, complicating the simultaneous detection of pathogens such as bacteria, fungus, and viruses. The underutilization of oral aerosol protection techniques in real prevention and control activities calls for more research on quick, inexpensive, and eco-friendly instrument design and protection strategies39. Effective measures to control virus transmission while ensuring proper dental care present a challenge for dental practitioners, indicating that future care guidelines should be multifaceted, balancing potential benefits and unknown risks40.
Data availability
All data generated or analysed during this study are included in this published article.
References
Holloman, J. L., Mauriello, S. M., Pimenta, L. & Arnold, R. R. Comparison of Suction device with saliva ejector for aerosol and spatter reduction during ultrasonic scaling. J. Am. Dent. Assoc. 146 (1), 27–33. https://doi.org/10.1016/j.adaj.2014.10.001 (2015).
Kumbargere Nagraj, S. et al. Interventions to reduce contaminated aerosols produced during dental procedures for preventing infectious diseases. Cochrane Database Syst. Rev. 10 (10), CD013686. https://doi.org/10.1002/14651858.CD013686.pub2 (2020).
Samaranayake, L. P., Fakhruddin, K. S., Buranawat, B. & Panduwawala, C. The efficacy of bio-aerosol reducing procedures used in dentistry: a systematic review. Acta Odontol. Scand. 79 (1), 69–80 (2021).
Matys, J. & Grzech-Leśniak, K. Dental aerosol as a hazard risk for dental workers. Mater. (Basel). 13 (22), 5109. https://doi.org/10.3390/ma13225109 (2020).
Cole, E. C. & Cook, C. E. Characterization of infectious aerosols in health care facilities: an aid to effective engineering controls and preventive strategies. Am. J. Infect. Control. 26 (4), 453–464. https://doi.org/10.1016/s0196-6553(98)70046-x (1998).
Miyairi, H., Nagai, M. & Muramatsu, A. [Studies on the performance of the dental air turbine handpieces. (Part 2) classification and rotational performance of the dental air turbine handpieces (author’s transl)]. Shika Rikogaku Zasshi. 21 (53), 35–40 (1980).
Chia, P. Y. et al. Detection of air and surface contamination by SARS-CoV-2 in hospital rooms of infected patients. Nat. Commun. 11 (1), 2800. https://doi.org/10.1038/s41467-020-16670-2 (2020).
Allison, J. R. et al. Evaluating aerosol and splatter following dental procedures: addressing new challenges for oral health care and rehabilitation. J. Oral Rehabil. 48 (1), 61–72. https://doi.org/10.1111/joor.13098 (2021).
Pierre-Bez, A. C. et al. Ultrasonic scaling in COVID-era dentistry: A quantitative assessment of aerosol spread during simulated and clinical ultrasonic scaling procedures. Int. J. Dent. Hyg. 19 (4), 474–480. https://doi.org/10.1111/idh.12548 (2021).
Leggat, P. A. & Kedjarune, U. Bacterial aerosols in the dental clinic: a review. Int. Dent. J. 51 (1), 39–44. https://doi.org/10.1002/j.1875-595x.2001.tb00816.x (2001).
Van der Weijden, F. Aerosol in the oral health-care setting: a Misty topic. Clin. Oral Investig. 27 (Suppl 1), 23–32. https://doi.org/10.1007/s00784-023-05034-x (2023).
Yang, L., Li, C. & Tang, X. The impact of PM2.5 on the host defense of respiratory system. Front. Cell. Dev. Biol. 8, 91. https://doi.org/10.3389/fcell.2020.00091 (2020).
Peters, A., Wichmann, H. E., Tuch, T., Heinrich, J. & Heyder, J. Respiratory effects are associated with the number of ultrafine particles. Am. J. Respir. Crit. Care Med. 155 (4), 1376-83. https://doi.org/10.1164/ajrccm.155.4.9105082 (1997).
Silness , J. & Loe H. Periodontal disease in pregnancy. II. Correlation between oral hygiene and periodontal condtion. Acta Odontol. Scand. 22 121 – 35. https://doi.org/10.3109/00016356408993968 (1964).
Delta of China measured by PM sensor on unmanned aerial vehicle and PM Lidar. Environ. Pollut. 371 125935. https://doi.org/10.1016/j.envpol.2025.125935 (2025).
ANDERSEN AA. New sampler for the collection, sizing, and enumeration of viable airborne particles. J. Bacteriol. 76 (5), 471–484. https://doi.org/10.1128/jb.76.5.471-484.1958 (1958).
Wu, Z. et al. Direct measuring particulate matters in smoke plumes from chimneys in a textile dyeing industrial park by a Self-Developed PM detector on an UAV in Yangtze river Delta of China. Sens. (Basel). 22 (12), 4330. https://doi.org/10.3390/s22124330 (2022).
Blackley, B. H., Anderson, K. R., Panagakos, F., Chipps, T. & Virji, M. A. Efficacy of dental evacuation systems for aerosol exposure mitigation in dental clinic settings. J. Occup. Environ. Hyg. 19 (5), 281–294. https://doi.org/10.1080/15459624.2022.2053140 (2022).
Logothetis, D. D. & Martinez-Welles, J. M. Reducing bacterial aerosol contamination with a chlorhexidine gluconate pre-rinse. J. Am. Dent. Assoc. 126 (12), 1634-9. https://doi.org/10.14219/jada.archive.1995.0111 (1995).
Bourouiba Lydia, Turbulent gas clouds and respiratory pathogen emissions: Potential implications for reducing transmission of COVID-19. JAMA 323 1837–1838. (2020).
Zhai, Y. et al. A review on airborne microorganisms in particulate matters: composition, characteristics and influence factors. Environ. Int. 113, 74–90. https://doi.org/10.1016/j.envint.2018.01.007 (2018).
Jayaweera, M. et al. Transmission of COVID-19 virus by droplets and aerosols: A critical review on the unresolved dichotomy. Environ. Res. 188 109819. https://doi.org/10.1016/j.envres.2020.109819 (2020).
Ionescu, A. C. et al. Efficacy of personal protective equipment against coronavirus transmission via dental handpieces. J. Am. Dent. Assoc. 152 (8), 631–640 (2021).
Peng, X. et al. Transmission routes of 2019-nCoV and controls in dental practice. Int. J. Oral Sci. 12 (1), 9. (2020).
Takanabe, Y. et al. Dispersion of aerosols generated during dental therapy. Int. J. Environ. Res. Public. Health. 18 (21), 11279. https://doi.org/10.3390/ijerph182111279 (2021).
Rafiee, A. et al. Particle size, mass concentration, and microbiota in dental aerosols. J. Dent. Res. 101 (7), 785–792 (2022).
Eklund, K. & Marianos, D. Providing a safe environment for dental care in an era of infectious diseases. J. Am. Dent. Assoc. 144 (12), 1330-2. https://doi.org/10.14219/jada.archive.2013.0062 (2013).
Miller-Leiden, S., Lobascio, C., Nazaroff, W. W. & Macher, J. M. Effectiveness of in-room air filtration and Dilution ventilation for tuberculosis infection control. J. Air Waste Manag Assoc. 46 (9), 869–882 (1996).
Kwan, S. E., Shaughnessy, R. & Haverinen-Shaughnessy, U. T.A., et al. The impact of ventilation rate on the fungal and bacterial ecology of home indoor air. Build. Environ. 177 (2020).
Tysiac-Mista, M., Dubiel, A., Brzoza, K., Burek, M. & Palkiewicz, K. Air disinfection procedures in the dental office during the COVID-19 pandemic. Med. Pr. 72 (1), 39–48. (2021).
Hua, C. G. et al. Strategy of dental clinics to cope with the epidemic period of infectious diseases based on the experience of corona virus disease outbreak. Hua Xi Kou Qiang Yi Xue Za Zhi 38 (2), 117–121. https://doi.org/10.7518/hxkq.2020.02.001 (2020).
Amato, A. et al. Infection control in dental practice during the COVID-19 pandemic. Int. J. Environ. Res. Public Health 17 (13), 4769. https://doi.org/10.3390/ijerph17134769 (2020).
Meng, L., Hua, F. & Bian, Z. Coronavirus disease 2019 (COVID-19): emerging and future challenges for dental and oral medicine. J. Dent. Res. 99 (5), 481–487. https://doi.org/10.1177/0022034520914246 (2020).
Revazova, Z. E., Lalieva, Z. E., Tsargasova, M. O. & Belenchekov, A. A. Rasprostranenie aerozolei i bryzg vo vremya udaleniya zubnykh otlozhenii ul’trazvukovym skalerom [The spread of aerosols and splashes during the removal of dental deposits with an ultrasonic scaler]. Stomatologiia (Mosk) 102 (6. Vyp. 2), 21–24. https://doi.org/10.17116/stomat202310206221 (2023).
Ou, Q. et al. Characterization and mitigation of aerosols and spatters from ultrasonic scalers. J. Am. Dent. Assoc. 152 (12), 981–990 (2021).
Choi, J. J. E. et al. Dental high-speed handpiece and ultrasonic scaler aerosol generation levels and the effect of Suction and air supply. Infect. Control Hosp. Epidemiol. 44 (6), 926–933. https://doi.org/10.1017/ice.2022.196 (2023).
Allison, J. R. et al. Local exhaust ventilation to control dental aerosols and droplets. J. Dent. Res. 101 (4), 384–391. https://doi.org/10.1177/00220345211056287 (2022).
Du, Y., Zhao, F., Tao, R. & Liu, B. Effect of forceful suction and air disinfection machines on aerosol removal. BMC Oral Health 23 (1), 652. https://doi.org/10.1186/s12903-023-03369-1. (2023).
Su, J. Aerosol transmission risk and comprehensive prevention and control strategy in dental treatments. Zhonghua Kou Qiang Yi Xue Za Zhi. 55 (4), 229–234. https://doi.org/10.3760/cma.j.cn112144-20200303-00112 (2020).
Szymańska, J. Dental bioaerosol as an occupational hazard in a dentist’s workplace. Ann. Agric. Environ. Med. 14 (2), 203-7. (2007).
Funding
This research was funded by the Natural Science Foundation of Zhejiang Province (No. TGY24H140010).
Author information
Authors and Affiliations
Contributions
Conceptualization, M.C., J.G., J.F., X.P., and S.Z.; methodology, M.C., J.G., J.F., and S.Z.; formal analysis, M.C. and J.G.; investigation, S.Z. and J.F.; writing-original draft preparation, M.C. and J.G.; writing-review and editing, S.Z. and J.F. All authors have read and agreed to the published version of the manuscript.
Corresponding authors
Ethics declarations
Competing interests
The authors declare no competing interests.
Human ethics and consent to participate
This study was initiated after getting approval from the institutional ethics committee of Zhejiang Chinese Medical University and Hospital, Hangzhou, Zhejiang Consent for publication (No. ZCMUHSIRB-2024081312), and all methods were performed in accordance with the relevant guidelines and regulations.
Consent to participate
Written informed consent was obtained from all the participants prior to the enrollment of this study.
Additional information
Publisher’s note
Springer Nature remains neutral with regard to jurisdictional claims in published maps and institutional affiliations.
Rights and permissions
Open Access This article is licensed under a Creative Commons Attribution-NonCommercial-NoDerivatives 4.0 International License, which permits any non-commercial use, sharing, distribution and reproduction in any medium or format, as long as you give appropriate credit to the original author(s) and the source, provide a link to the Creative Commons licence, and indicate if you modified the licensed material. You do not have permission under this licence to share adapted material derived from this article or parts of it. The images or other third party material in this article are included in the article’s Creative Commons licence, unless indicated otherwise in a credit line to the material. If material is not included in the article’s Creative Commons licence and your intended use is not permitted by statutory regulation or exceeds the permitted use, you will need to obtain permission directly from the copyright holder. To view a copy of this licence, visit http://creativecommons.org/licenses/by-nc-nd/4.0/.
About this article
Cite this article
Chen, M., Guo, J., Pang, X. et al. Distribution characteristics of microbial aerosols and optimization of protective methods during ultrasonic scaling procedure. Sci Rep 15, 19598 (2025). https://doi.org/10.1038/s41598-025-04857-w
Received:
Accepted:
Published:
Version of record:
DOI: https://doi.org/10.1038/s41598-025-04857-w







