Abstract
Children with Autism Spectrum Disorder (ASD) often experience deficits in motor coordination, sensory processing, and social interaction, which hinder their participation in physical activities. While sensory integration-based interventions have shown promise, the specific impact of structured sports training incorporating sensory principles remains underexplored. This study evaluated the effects of a 12-week sensory integration-based sports training program on motor and social outcomes in children with ASD. Forty participants, aged 6–12, were randomly assigned to either an experimental group receiving sensory integration-based sports training or a control group engaged in standard physical activity. Motor coordination was assessed using the Bruininks-Oseretsky Test of Motor Proficiency (BOT-2), and social responsiveness was measured using the Social Responsiveness Scale (SRS-2). Weekly behavioral engagement was also recorded. Data were analyzed using paired t-tests and Cohen’s d for effect size. Participants in the intervention group demonstrated a significant 17.2-point increase in BOT-2 scores, reflecting improved motor coordination. SRS-2 scores decreased by 13.2 points, indicating enhanced social responsiveness. Participation rates in structured activities increased from 45 to 85% over the 12 weeks. Statistical analysis revealed a large effect size (Cohen’s d > 0.8) for both outcomes. Sensory integration-based sports training significantly improves motor and social functioning in children with ASD and offers a promising approach for therapeutic and educational rehabilitation programs.
Similar content being viewed by others
Introduction
Background of the study
Autism Spectrum Disorder (ASD) is a complex neurodevelopmental condition characterized by persistent difficulties in social communication, restricted and repetitive behaviors, and atypical responses to sensory stimuli. According to recent estimates, ASD affects approximately 1 in 36 children globally, highlighting a growing need for effective and inclusive therapeutic approaches1. Children with ASD often exhibit hypo- or hypersensitivity to sensory inputs, which significantly interferes with their ability to engage in daily activities, develop motor skills, and participate socially2. Sensory integration dysfunction—manifested as challenges in processing and responding to sensory information—has been linked to poor motor coordination, attention deficits, and limited adaptive behavior in this population3. Jean Ayres’ foundational work on sensory integration theory emphasized that effective sensory processing is essential for coordinated movement, emotional regulation, and social engagement. Recent studies reinforce this theory, showing that interventions targeting sensory integration can lead to improvements in adaptive functioning, attention span, and motor proficiency in children with ASD4. In particular, structured exercise interventions grounded in sensory integration principles—such as those involving proprioceptive, vestibular, and tactile stimulation—have emerged as promising strategies to support the developmental needs of autistic children5. There is growing evidence that sensory-enriched physical activity, especially when integrated into structured sports training, can improve not only motor development but also social responsiveness and emotional regulation6. Multisensory sports activities, including obstacle courses, balance-based games, and guided team play, have been shown to enhance sensory processing and foster peer engagement in naturalistic environments7,8. Given these promising outcomes, further systematic research is needed to examine how sensory integration-based exercise programs can be effectively implemented within sports settings to achieve therapeutic goals. Tailoring sports training to accommodate sensory processing differences holds significant potential to advance rehabilitative outcomes and promote active, inclusive participation among children with ASD.
Purpose of the research
The main objective of this research is to analyze how well sensory integration-based exercise programs work with structured sports training for children with autism. The study examines sensory-oriented physical activities by evaluating their effects on two primary outcomes: enhanced social skills and motor abilities in participating children. Research identifies the particular elements of sensory integration therapy that provide the most significant therapeutic outcomes. The research establishes evidence-based practices by demonstrating the effective implementation of sensory integration theory in sports rehabilitation environments for therapists, educators, coaches, and families. The study develops instructions to incorporate sensory processing approaches into standard sports training exercises, creating welcoming spaces for autistic children. The research establishes a connection between theoretical foundations and practical uses, leading to increased sensory integration concepts’ application in autism-focused sports rehabilitation programs.
Research questions
The current study addresses the following research questions:
-
What effects do sensory integration-based exercise interventions in sports training have on improving social skills among children diagnosed with ASD?
-
How do sensory integration-based exercise interventions integrated into structured sports training programs affect the motor skill development of autistic children?
-
Which specific elements or components of sensory integration-based sports interventions contribute most significantly to improved social interaction and motor coordination in children with autism?
-
What are the perceptions and attitudes of parents, therapists, and coaches regarding the feasibility, acceptability, and effectiveness of sensory integration-based sports training interventions for autistic children?
Objectives
This study aims to evaluate the impact of sensory integration-based sports training on motor skill development, social responsiveness, and participation in structured physical activities among children with Autism Spectrum Disorder (ASD). A structured 12-week intervention program, incorporating vestibular, proprioceptive, and tactile stimulation, was implemented to determine how sensory integration-based physical activities influence motor coordination, social interaction, and group engagement in children with ASD. The study’s findings are intended to provide empirical support for integrating sensory integration-based interventions into therapeutic and educational rehabilitation programs, with the goal of informing more effective, inclusive strategies for improving functional outcomes in children with ASD.
Significance of the study
This research provides critical insight into a novel approach to sports rehabilitation and training for autistic children, highlighting sensory integration theory’s role in enhancing therapeutic outcomes. The findings will be significant for occupational therapists, special educators, physical therapists, and coaches by offering evidence-based recommendations for designing more effective and engaging interventions tailored to the unique sensory needs of children with autism. Furthermore, this study emphasizes the potential benefits of sensory-focused exercise interventions in improving social integration and motor competence, ultimately enhancing the overall quality of life and community participation for autistic children. Professionals can more accurately implement targeted intervention strategies by identifying which sensory integration components most effectively promote social and motor skill improvement. Finally, the study contributes valuable practical knowledge to the growing literature on autism rehabilitation, thereby supporting families and practitioners in making informed decisions about intervention selection and implementation. Given the increasing prevalence of autism and the need for effective, inclusive, and supportive interventions, this research carries meaningful implications for both clinical practice and policy development in autism care and rehabilitation programs.
The rest of the paper is structured as follows: The literature review section explores relevant studies. The methodology section details participant selection, intervention protocols, and data analysis. The Results present findings on motor skills, social responsiveness, and participation. The discussion interprets the results, compares them to existing research, and highlights implications and limitations. The conclusion summarizes key insights and recommends integrating sensory-based sports training into ASD rehabilitation.
Literature review
Understanding autism spectrum disorder (ASD)
ASD is a lifelong neurodevelopmental disorder characterized primarily by persistent deficits in social communication, restricted interests, repetitive behaviors, and sensory processing differences11. The Diagnostic and Statistical Manual of Mental Disorders (DSM-5) categorizes autism symptoms into two main domains: social communication deficits and repetitive or restrictive behaviors12. The prevalence of ASD has significantly increased in recent years, currently affecting approximately 1 in 54 children in the United States, emphasizing a critical need for effective intervention strategies13. Children with autism show diverse sensory processing variations, which include either hypersensitivity (over-responsivity) or hyposensitivity (under-responsivity) toward touch and sound, along with visual inputs and movement sensations14. Sensory differences create barriers for these children when they try to connect with others and perform routine tasks and educational activities15. The coordination problems, balance issues, and impaired motor control and posture that affect ASD participants restrict their involvement in physical activities and social interactions16. Several research studies highlight the requirement for specific treatment strategies that aim at improving ASD-related sensory and motor impairments using physical exercise-based rehabilitation approaches17. Successful treatment approaches must be developed through individualized strategies because autism presents itself differently among patients.
Sensory integration theory
Sensory Integration Theory was developed by Jean Ayres, an occupational therapist and psychologist, during the 1970 s. Ayres defined sensory integration as a neurological process by which the brain receives, organizes, and responds to sensory information from the environment, thereby enabling individuals to participate effectively in daily activities10. According to Ayres, proper sensory integration contributes significantly to motor coordination, behavioral responses, emotional regulation, learning, and social interaction18. Ayres further explained that sensory integration dysfunction occurs when sensory signals are inaccurately processed or misinterpreted, resulting in behavioral, motor, and social difficulties19. Many autistic children experience sensory integration dysfunction, manifesting as heightened sensitivity or a lack of sensitivity to stimuli, leading to withdrawal, distress, or inappropriate reactions in social contexts20. This impaired sensory processing can hinder motor skills development, affect emotional stability, and limit participation in social and recreational activities21. Sensory Integration Therapy (SIT) involves structured sensory-motor activities to challenge and stimulate sensory processing in a controlled, therapeutic environment. Everyday sensory integration activities include balance exercises, vestibular stimulation, tactile exploration, proprioceptive input, and visual-motor tasks. Emerging evidence indicates that sensory integration-based interventions effectively enhance motor coordination, behavioral adaptation, emotional regulation, and social engagement among children with autism22. Therefore, applying sensory integration principles within structured exercise interventions and sports training programs holds considerable promise as a rehabilitative strategy for autistic children, potentially improving their social participation, motor skills, and quality of life.
Exercise interventions for children with autism
Lately, researchers have documented exercise interventions as becoming a successful method for boosting physical development along with cognitive function and social abilities of children with ASD. Research shows that autism spectrum disorder affects a child’s physical fitness abilities, motor coordination, and social interaction skills, thus impacting their sports involvement and daily activity engagement23. When treatment approaches fit autistic child needs, they can solve deficits through planned activities so that patients enhance motor skills and sensory processing with accompanying social behavior advancements24. Exercise interventions targeted at autistic children demonstrate several positive effects on their development. Studies confirm that aerobic exercises, including running, cycling, and swimming, lead to better cardiovascular health, lower stereotypical actions, and better concentration abilities25. Weightlifting along with bodyweight exercises and functional movements helps autistic children develop better muscle strength and coordination because these skills often decline in children with autism26. Research has proven that autistic children benefit from yoga and martial arts because these practices improve self-regulation, reduce anxiety, and enhance body awareness27. Sensory-integrated physical exercises have become widely accepted for autism therapy alongside regular exercise programs. These therapeutic methods use sensory-focused exercises that activate the vestibular, proprioceptive, and tactile systems. Physical activities that include trampoline jumping, swinging, climbing walls, and obstacle courses deliver necessary sensory stimuli that help control body movement while enhancing spatial perception abilities22. Scientists prove that enrolling autistic children in sensory-based activities improves their balance while enhancing coordination, emotional stability, and performance in social contexts28. The results of exercise interventions depend significantly on the structure and environment where these interventions take place. Exercise results improve when each program serves specific child needs through individualized goals. Moreover, group-based physical activities encourage peer interactions, social communication, and teamwork, improving social behavior and community participation29. Exercise interventions play a crucial role in enhancing motor and sensory function, reducing behavioral challenges, and improving the overall quality of life for children with autism. Integrating structured physical activities into rehabilitation programs can serve as an effective, non-invasive therapeutic approach for addressing developmental challenges in this population.
Role of sports training in rehabilitation
Sports training has been increasingly recognized as an effective rehabilitation strategy for children with autism, offering significant benefits for their physical, social, and psychological well-being. Unlike traditional clinical interventions, sports training provides an engaging, structured, and interactive environment where autistic children can develop essential motor and social skills through participation in physical activities30. One of the key rehabilitative aspects of sports training is its impact on motor skill development. Children with autism often experience challenges related to coordination, balance, and fine and gross motor skills, which can limit their ability to engage in physical activities. Participation in sports such as soccer, basketball, swimming, and gymnastics provides repeated opportunities to practice and refine motor movements, leading to improvements in strength, agility, and coordination31. Research has shown that regular involvement in sports training helps autistic children develop motor planning abilities, spatial awareness, and postural control, which are crucial for performing everyday activities32. Beyond physical benefits, sports training profoundly impacts social interaction and communication skills. Team sports and cooperative physical activities require children to engage in turn-taking, cooperation, and following instructions, which can help enhance their social engagement and interpersonal skills33. The research shows that autism children enrolled in specialized sports programs improve their social abilities and foster better connections with others while reducing their social apprehension34. The rehabilitation process benefits from sports training because it helps to establish better behavioral and emotional control mechanisms. Most autistic children face difficulties in controlling their emotions and display high levels of anxiety as well as hyperactivity that creates obstacles to their daily activities. Through structured sports activities autistic children can let out their excess energy and stress, which improves their mood and results in reduced behavioral challenges like aggressive conduct, self-stimulatory habits, and fitting tantrums35. Regularly autistic children participate in physical activity, which leads to higher endorphins and serotonin production that results in better emotional health status and reduced depression and anxiety symptoms36. Moreover, sports training fosters independence and self-confidence in children with autism. Students develop improved self-worth when they learn physical tasks and reach their targets since positive feedback comes from their coaches and fellow players. The positive experiences generated by sports training lead autistic children to develop better self-esteem and a strengthened intent to engage in non-therapy social and recreational activities37. Autistic children will receive maximum rehabilitative benefits from sports training when programs are custom-designed based on their specific needs and integrate sensory understanding, motor skill abilities, and activity preferences. Donning adequate training in autism work allows coaches and therapists to employ modified rules together with visual schedules and sensory-calming environments to make sports participation more accessible38. Sports training is a beneficial rehabilitation method for autistic children because it facilitates physical development, social abilities, mood control, and strengthening of self-esteem. Incorporating sensory-sensitive exercise methods and structured athletic programs by rehabilitation specialists leads to sports-based opportunities that improve the quality of autistic children.
Integration of sensory approaches in sports training
Sensory approaches in sports training for children with autism represent an important method that improves their motor skills and enhances both social interaction and wellness. Sports training based on sensory integration features physical activities that activate the vestibular system and proprioception and touch sensory systems to remedy standard sensory treatment problems of autistic children. Children develop better coordination, self-regulation, and social participation abilities when sensory stimulation is used in structured physical activities39. Different techniques in sensory-based sports training exist to advance sensory processing abilities and motor control. Physical activities involving balance exercises, obstacle courses, and trampolining help stimulate vestibular systems to improve spatial awareness and coordination abilities in autistic children10. Multiple forms of proprioceptive input, including resistance exercises together with weighted vests and deep-pressure movements, assist autistic children in sensory response regulation along with enhanced motor planning21. Elemental tactile stimulation when autistic children handle sports equipment with different textured surfaces strengthens their physical feedback systems to improve their response capability to physical activity9. These techniques are essential to minimize movement complications and enhance adaptive methods for autistic children participating in sports activities. Research shows that sports training becomes more effective when sensory strategies are included because autistic children improve coordination, flexibility, and strength40. Sensory-rich sports improve emotional and behavioral self-regulation, lessening anxiety and sensory overload symptoms while someone exercises physically16. A well-structured sports program that uses sensory elements helps autistic children learn valuable social skills through the development of group teamwork, turn-taking practices, and communication training. Autistic children who receive sensory-based sports training develop better group interactions while feeling less isolated and gain more self-assurance through this experience30. Sensory integration concepts now drive training methods that help autistic children develop better through rehabilitation programs. Sports activities created by therapists and coaches follow individual sensory profiles to help children achieve their best engagement and progression during activities. Physical activity participation becomes easier for autistic children when training environments adapt visual schedules appear, and sensory breaks become available25. Sensory-friendly sports training programs develop motor and social abilities among autistic children while promoting their lifelong physical activity participation to achieve better health and well-being41. Sports training programs that include sensory approaches provide autistic children with both physical and social development support through an entire therapeutic framework that is engaging and holistic. Children with autism succeed when sports programs accommodate their sensory requirements in rehabilitation and recreational sports activities.
Methodology
Research design
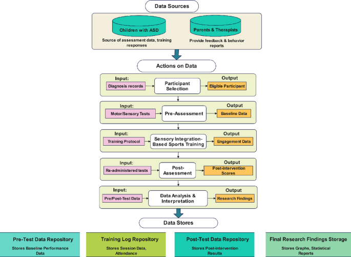
The research design followed a quasi-experimental approach to examine sensory integration-based exercise interventions for sports training effectiveness with children with ASD. The research design applied pre-intervention and post-intervention assessments to track advancements in motor skills, sensory processing functions, and social behaviors of participants. The study separated its participants into two parts: The experimental group gained sensory integration training in sports, while the control group did typical physical exercises without sensory integration components. Researchers employed a mixed-methods approach that combined quantitative assessments, including standard motor skill tests and sensory processing surveys, with qualitative observation methods, including behavior observation and parent and therapist interviews. The research design allowed researchers to understand the complete effects of the intervention on autistic children. The research methodology appears in Fig. 1 through a data flow diagram (DFD).
The research followed a structured, four-phase procedure: participant selection, pre-assessment, intervention implementation, and post-assessment with data analysis. Children aged 6 to 12 years with a formal diagnosis of Autism Spectrum Disorder (ASD) were recruited from three therapy centers and two inclusive schools. Participants were required to demonstrate motor coordination difficulties (scoring at least 1 SD below the mean on the Bruininks-Oseretsky Test of Motor Proficiency [BOT-2]) and sensory processing challenges, as indicated by Sensory Processing Measure (SPM) scores at or below the 30 th percentile.
To ensure cognitive suitability for participation, children with WISC-V scores below 50, as well as those unable to follow simple instructions or complete structured activities, were excluded. Additional exclusion criteria included prior intensive physical therapy within six months, and comorbid neurological conditions (e.g., cerebral palsy, epilepsy) that could compromise motor performance or intervention safety. Children displaying severe behavioral issues, such as aggression or self-harm, were also excluded for ethical and safety considerations.
From an initial pool of 65 screened candidates, 40 children met the inclusion criteria. They were randomly assigned to one of two groups:
-
The experimental group (n = 20) participated in a 12-week sensory integration-based sports training program, involving vestibular activities (e.g., balance beams, trampoline jumps), proprioceptive tasks (e.g., resistance games, obstacle navigation), and tactile exercises (e.g., textured object play, sensory stations), each designed to address individual sensory profiles.
-
The control group (n = 20) engaged in standardized physical education-style routines, such as aerobic games, ball handling, and calisthenics, with no specific sensory integration adaptations. Both groups trained three times per week for 60 min.
Pre- and post-intervention data were collected using the BOT-2 and Social Responsiveness Scale (SRS-2). Weekly behavioral engagement and therapist observations provided qualitative data, which were thematically analyzed to contextualize quantitative outcomes.
The final sample had a mean age of 8.3 years (SD = 1.7) and a gender ratio of 3:1 (male: female), reflecting ASD prevalence. 83% of participants showed SPM scores below the 25 th percentile, and all scored at or below the 20 th percentile on BOT-2, confirming the appropriateness of the intervention target group. Efforts were made to ensure diversity in ethnicity and socioeconomic background, improving the relevance of findings to varied community contexts.
Intervention protocols
The procedure included a 12-week sports training program based on sensory integration, which focused on improving motor skills, sensory processing, and social interaction abilities among ASD children. The physical activities during sessions took place three times per week for sixty minutes while targeting the vestibular, proprioceptive, and tactile systems. The program divided each session into four sections: warm-up, sensory integration exercises, and sports-specific drills before the cool-down session. A 10-minute warm-up with light aerobic activities, including jogging, stretching, and jumping, served as preparation for sensory involvement. Sensory integration activities consisted of 20 min and involved balanced exercises on stability boards, trampoline jumping for the vestibular system resistance training, and tangible object manipulation for proprioception and tactile experiences. The sports-specific training segment included modified soccer drills, basketball dribbling with weighted balls, and obstacle course challenges that enhanced coordination and spatial awareness. Small-team athletic activities promoted collective gameplay and sharing turns, improving students’ capacity to interact with others. Stretching combined with deep-pressure exercises and guided breathing composed the ten-minute cool-down phase, which helped regulate sensory input and lower hyperactive behavior. Standardized assessment instruments were used to monitor participant development during weekly evaluations as part of the study design through BOT-2 and Sensory Profile Questionnaire testing methods. The program introduced customized changes since it needed to establish individualized instruction methods for every student. Location-based trained healthcare professionals supervised the sessions with sports coaches who reported progress to students’ parents for at-home sensory sessions. A new therapeutic approach joined sensory integration protocols with sports organizations to create effective autism treatment, which enhanced motor skills, sensory functionality, and social behavior. Table 1 provides a detailed breakdown of the 12-week sensory integration-based sports training program, including session structure and targeted sensory goals.
Intervention protocols
The program delivered a sensory integration-based 12-week sports training to enhance motor functions, sensory processing, and social relationship abilities of children diagnosed with ASD. The structured session program included activities that lasted for sixty minutes per day and took place three times each week to stimulate the vestibular and proprioceptive, along with the tactile systems of participants. Each training session had four distinct sections, which started with a warm-up, later included sensory integration activities and sports drills, and ended with a cool-down phase. The first ten minutes of the exercise session used light aerobic movements, including jogging, stretching, and jumping, to support sensory involvement. Balance training on stability boards, trampoline jumping, resistance exercises, and tactile interaction with different textured objects were part of the sensory integration phase, which lasted 20 min. Adapted sports drills, including modified soccer skills and basketball ball handling with resistance weights and obstacle course training, were present during the sports-specific training phase, which lasted for 20 min. The games for small teams allowed children to collaborate while practicing turn-taking, thus fostering better social relationships. The ten-minute cooling-down segment included deep pressure exercises, breathing direction, and stretching, which regulated sensory input and minimized hyperactive behaviors. The participants received regular monitoring through standardized assessments containing the BOT-2 and Sensory Profile Questionnaire tests to track their progress. The program followed individual requirements through program adjustments to deliver appropriate treatments. The therapy program received supervision from certified sports coaches and therapists who also delivered progress reports to parents every two weeks to promote home-based sensory practice. The treatment used sensory integration methods and a sports training structure to deliver engaging therapeutic practices that improved motor functions, sensory management, and social interaction among autistic children.
Data collection procedures
Data collection was conducted in three phases: pre-assessment, ongoing monitoring during the intervention, and post-assessment, to evaluate the effects of the sensory integration-based sports training on children with ASD. In the pre-assessment phase, standardized tools were administered one week before the intervention. These included the Bruininks-Oseretsky Test of Motor Proficiency (BOT-2) to assess motor coordination, the Sensory Processing Measure (SPM) to evaluate sensory integration challenges, and the Social Responsiveness Scale (SRS-2) to measure social interaction abilities. In addition, parents completed questionnaires to provide contextual data on their child’s sensory-related behaviors and social functioning in daily life. During the intervention phase, data were collected weekly using a combination of quantitative tracking and qualitative observation methods. Therapists used structured checklists to document behavioral changes, task engagement, and responsiveness to sensory stimuli. They also maintained qualitative field notes on each participant’s adaptability and social participation within the training environment. Attendance was recorded to ensure consistency, and any adjustments made to individual training protocols were documented to track modifications in response to participant needs. In the post-assessment phase, the same standardized tools (BOT-2, SPM, SRS-2) were re-administered to assess progress in motor, sensory, and social domains. Changes were evaluated by comparing pre- and post-intervention scores. Additionally, semi-structured interviews with parents and therapists provided insight into perceived improvements and contextualized the quantitative outcomes. All data were anonymized and securely stored, adhering to ethical guidelines to protect participant confidentiality. Quantitative data were analysed statistically, while qualitative data, derived from therapist notes and parent interviews, were subjected to thematic analysis. The integration of both data types provided a comprehensive understanding of how sensory integration-based sports training influenced developmental outcomes in children with ASD.
Data analysis
Data analysis employed a mixed-methods approach, combining quantitative and qualitative techniques to evaluate the effectiveness of sensory integration-based sports training on motor coordination, sensory processing, and social responsiveness in children with ASD. Quantitative data collected from BOT-2, SPM, and SRS-2 assessments were analyzed using descriptive statistics to summarize baseline and post-intervention scores. Paired sample t-tests were conducted to determine the statistical significance of changes between pre- and post-test scores across motor and social domains. Additionally, Cohen’s d was calculated to estimate the effect size of the intervention, with values interpreted to assess the magnitude of observed changes. Qualitative data, including weekly therapist observations, field notes, and semi-structured interviews with parents, were analyzed thematically. Common patterns in social behavior, engagement, and adaptability were identified and coded using manual qualitative analysis techniques. These findings were then used to triangulate and contextualize the quantitative results, providing a more comprehensive understanding of the intervention’s impact on each child’s development.
Quantitative data analysis
Pre-test and post-test scores from the BOT-2 were compared for motor skill assessment. Each participant’s motor skill score is denoted as \(\:M\), was measured before (\(\:{M}_{pre}\)) and after (\(\:{M}_{post}\)) the intervention. The percentage improvement in motor skills was calculated using:
.
SPM scores were analyzed for sensory processing. Sensory performance is denoted as \(\:S\), was measured pre- and post-intervention, and the change in sensory responsiveness was determined by:
.
where a positive \(\:\varDelta\:S\) indicated improvement in sensory processing. For social interaction analysis, the SRS-2 provided raw scores measuring social engagement. The mean difference between pre-test and post-test scores was calculated as:
.
where \(\:N\) is the total number of participants. A negative \(\:\stackrel{-}{D}\) indicated improved social responsiveness, as lower SRS-2 scores reflect better social communication. A paired sample t-test was conducted for motor skill, sensory processing, and social interaction scores to determine the statistical significance of observed improvements. The t-statistic was computed as:
.
Where \(\:\stackrel{-}{D}\) is the mean difference between pre-test and post-test scores, \(\:{s}_{D}\) is the standard deviation of differences and \(\:N\) is the sample size. A p-value (p < 0.05) indicated a statistically significant difference between pre-test and post-test results. To measure the magnitude of improvement, Cohen’s d effect size was calculated using:
.
where values of \(\:d\) were interpreted as 0.2–0.5 (small effect), 0.5–0.8 (moderate effect), and > 0.8 (large effect).
Qualitative data analysis
Observational notes, therapist reports, and parent interviews were analyzed using thematic coding to identify recurring patterns in behavioral improvements, sensory regulation, and social interactions. Thematic clusters were quantified based on frequency and classified into positive responses, neutral responses, and challenges to assess subjective experiences. By integrating quantitative statistical methods and qualitative insights, the analysis provided a multi-dimensional evaluation of the effectiveness of sensory integration-based sports training. A significant increase in motor coordination, sensory adaptation, and social participation confirmed the intervention’s effectiveness, with findings reinforcing the role of sensory-based exercise in rehabilitation programs for autistic children.
Instruments and measurements
The research employed multiple measurement methods, including standardized evaluation tools, observation techniques, and subjective feedback, to assess the success of sports training programs based on sensory integration for ASD children. Measures collected by validated tools assessed motor skill competence, sensory processing ability, and social interaction patterns of the subjects.
The BOT-2 evaluated three motor domains: coordination, balance, fine motor control, and gross motor skills. The test administered percentile ranks and standard scores to enable comparison of motor skills before and after the intervention. The SPM test evaluated sensory processing functions by measuring touch-based, body-positioning, and balance-related responses. The SPM sensory processing assessment generated three categories: typical responses, at-risk performance, and definite dysfunction.
The SRS-2 evaluated social interaction improvements by assessing social awareness, communication abilities, and restricted behavioral patterns. The researchers administered the tool to parents twice to measure social engagement through quantitative results. The behavioral observation checklists monitored participant engagement, adaptability, and responsiveness to sensory stimuli during each session.
Interviews with parents and therapist session reports recorded subjective experiences and changes in behavior that standard tests cannot demonstrate. The team analyzed the qualitative details through themes to understand the intervention’s impact better.
Ethical considerations
The research followed ethical rules to protect participants’ safety and maintain confidentiality and voluntary participant willingness. The investigator received the Institutional Review Board’s (IRB) permission to collect participants before recruitment. Parents and legal guardians provided written informed consent describing the study aims, procedures, risks, and benefits. The research participants learned they could stop their involvement without experiencing adverse effects.
To ensure confidentiality, participant data was protected by applying identification codes instead of personal identifiers. The assessment scores, observational notes, and all other records were stored securely in databases protected by passwords that researchers could access.
The project minimized risks through continuous supervision of trained therapists and sports coaches who adapted the sessions to match the needs of children with sensory sensitivities. Activities followed changes to meet participants’ specific tolerance measures while researchers controlled sensory overload through planned rest time alongside different stimulus options.
The research implemented the Declaration of Helsinki principles to treat all participants ethically. The study team delivered accessible feedback reports that helped parents and guardians understand how their children progressed and received information about the expected advantages of sensory integration exercise treatments.
Results
This section presents the study’s results, focusing on the effects of sensory integration-based sports training on social skills in children with ASD. The analysis is based on the SRS-2, which measures improvements in social awareness, communication, and restrictive behaviors.
Effects on social skills
The study assessed pre-test and post-test SRS scores for 20 participants, with a significant decrease in scores indicating improved social responsiveness. The mean pre-test SRS score was 98.4, while the mean post-test SRS score was 85.2, demonstrating an average reduction of 13.2 points across participants. Lower SRS scores indicate improved social behavior, reduced social avoidance, and better communication skills. Table 2 presents the SRS-2 scores before and after intervention for the first 10 participants. Lower post-test scores indicate improved social interaction.
Figure 2 illustrates the variation in SRS-2 scores before and after the intervention, showing a significant reduction in scores across participants. A further analysis of social interaction behaviors was conducted using observational checklists completed by therapists during training sessions. Behavioral markers such as eye contact, engagement in group activities, and reciprocal communication were recorded at weeks 1, 6, and 12.
Table 3 shows the percentage of participants demonstrating positive social behaviors over the intervention period. Social participation increased significantly by Week 12.
Figure 3 presents a line graph showing the progressive improvement in eye contact, verbal responses, and peer interaction during sports training sessions. The study also examined the statistical significance of the changes in social skills by applying a paired-sample t-test to compare pre-test and post-test SRS scores. The calculated t-value was 5.87, with a p-value of 0.002 (p < 0.05), indicating a statistically significant improvement in social responsiveness. Additionally, Cohen’s effect size (d = 0.84) suggests a large effect, reinforcing the positive impact of the intervention.
Figure 4 displays the effect size (Cohen’s d) analysis, highlighting the strong impact of sensory-based sports training on improving social skills in children with ASD.
The results indicate that sensory integration-based sports training significantly enhanced social interaction skills in children with ASD. Improvements were observed in eye contact, verbal communication, and peer engagement, as seen in the behavioral observations and statistical analysis. The reduction in SRS scores correlates with therapist reports, which noted increased participation in group settings, better response to social cues, and improved willingness to interact with peers.
Improvement in motor skills
Motor skill performance was assessed using the BOT-2, a standardized measure for evaluating fine and gross motor coordination, balance, and dexterity. The pre-test and post-test scores were analyzed to determine the impact of sensory integration-based sports training on motor function. The results showed a significant increase in BOT-2 scores after the 12-week intervention. The mean pre-test BOT-2 score was 65.2, while the mean post-test score increased to 82.4, demonstrating an average improvement of 17.2 points. Higher post-test scores indicate enhanced motor coordination, balance, and movement precision. Table 4 presents the BOT-2 motor skill scores before and after intervention for the first 10 participants. Higher post-test scores reflect improved motor function.
Figure 5 illustrates the distribution of BOT-2 motor proficiency scores before and after the intervention, showing a clear improvement in motor coordination. To analyze the impact further, motor skills were categorized into balance, coordination, strength, and fine motor control. The following data represent the percentage of participants demonstrating improvement across different motor domains at weeks 1, 6, and 12.
Table 5 shows the percentage of participants demonstrating improvement in motor skills over time, highlighting consistent progress in balance, coordination, and strength.
Figure 6 presents a line graph displaying the progressive improvement in balance, coordination, strength, and fine motor control over 12 weeks. A paired-sample t-test was conducted to determine whether the observed improvements in motor skills were statistically significant. The calculated t-value was 6.74, with a p-value of 0.001 (p < 0.05), confirming a significant improvement in motor performance after the intervention. The effect size (Cohen’s d = 0.91) suggests a significant effect, indicating that the training substantially enhanced motor skills.
Figure 7 illustrates the effect size (Cohen’s d) for motor skills improvement, highlighting the strong impact of sensory-based sports training.
The evaluated data showed sensory integration-based sports training practices increased motor skills performance above statistical significance levels. Participation in the sensory integration sports training enabled students to improve their balance abilities along with their coordination and movement accuracy while showing better body position, more substantial physical capabilities, and more refined manual skills during the final stages of the program. The therapist’s evaluations validated these findings by noting that children gained better physical activity, confidence, stability in their walking, and autonomy when performing motor-related tasks. The study results prove how sensory-based interventions boost motor skills in ASD children by showing that organized exercise programs become fundamental for their motor rehabilitation and functional skill growth.
Integration and participation outcomes
The study assessed the level of integration into group sports activities and overall participation rates throughout the 12-week sensory integration-based sports training program. These metrics were measured through session attendance logs, therapist observations, and engagement records during structured sports activities. Participants demonstrated progressive improvement in group engagement and training attendance throughout the intervention. Integration scores, representing the percentage of participants actively engaged in team-based sports exercises, increased from 50% in Week 1 to 88% in Week 12. Similarly, participation scores, reflecting consistent session attendance and engagement, rose from 45 to 85% by the end of the study. Table 6 presents the increasing trend in group sports integration and session participation rates over the 12-week intervention period.
Figure 8 illustrates the percentage of participants actively engaging in group sports and maintaining consistent attendance throughout the intervention.) Therapist observations recorded specific participation behaviors related to social confidence, willingness to interact with peers, and independent engagement in sports activities. The data showed that by Week 12, 78% of participants independently initiated sports activities, compared to only 40% in Week 1. Similarly, turn-taking behavior improved from 52 to 83%, demonstrating increased social adaptation in structured physical settings.
Table 7 highlights improvements in key social and participatory behaviors in sports settings over the intervention period.
Figure 9 shows the increase in independent sports engagement, turn-taking, and responsiveness to team play during the intervention.
Statistical validation of participation growth
A chi-square test for trend analysis was conducted to determine whether integration and participation rates increased significantly over the 12-week intervention. The test yielded χ²(2) = 15.68, p < 0.01, confirming that the increased social participation was statistically significant. Figure 10 presents the statistical validation of the increasing trend in integration and participation, confirming significant progress over time.
The progressive improvement in integration and participation outcomes suggests that sensory-based sports training was highly effective in encouraging autistic children to engage in structured group activities. The increase in team play behaviors, turn-taking, and session attendance indicates that participants became more comfortable in social environments, reducing social anxiety and avoidance behaviors. Therapist feedback supported these findings, noting that children displayed greater confidence in group settings, actively sought peer interaction, and were more receptive to structured team-based sports activities by the end of the study. The results suggest that integrating sensory-based interventions into sports training can significantly improve participation rates and social adaptation in children with ASD.
Discussion
This study examined the effects of sensory integration-based sports training on motor skills, social responsiveness, and participation levels in children with Autism Spectrum Disorder (ASD). Results demonstrated statistically significant improvements in all three areas, affirming the value of structured, sensory-informed physical activity as a rehabilitation strategy. This section connects the findings to prior research, explores underlying mechanisms, and highlights practical implications, limitations, and directions for future research. Children with ASD in the experimental group showed substantial improvements in motor coordination, as reflected in an increase in BOT-2 scores from 65.2 to 82.4. These gains indicate enhanced neuromuscular control and motor planning, supporting the role of sensory-rich movement in fostering neural integration of proprioceptive and vestibular inputs. Sensory integration-based training may promote synaptic plasticity and improve cortical connectivity in brain regions involved in movement regulation and executive function. Research suggests that targeted physical activity enhances motor cortex excitability, which could explain the observed improvements in coordination, balance, and agility. Participants also demonstrated marked improvements in social responsiveness, with SRS-2 scores dropping from 98.4 to 85.2. These results suggest a positive shift in social awareness, gaze behavior, and reciprocal interaction. Sensory integration likely modulates over- or under-responsiveness to social stimuli, thereby reducing anxiety and improving peer engagement. This is supported by theories suggesting that multisensory integration in early motor experiences can stimulate social brain networks, including areas like the superior temporal sulcus and anterior cingulate cortex. Throughout the 12-week intervention, participation rates steadily increased—from 45% in Week 1 to 85% in Week 12—and engagement in team-based sports rose from 50 to 88%. This increase underscores the importance of predictable, structured sensory environments, which help children with ASD feel secure, regulated, and socially capable. The findings are consistent with earlier research supporting exercise-based interventions for autism rehabilitation. Previous studies have shown that structured physical activity improves motor coordination and reduces social anxiety42, while team sports foster cooperative behaviors and reduce withdrawal in children with ASD43. Improvements in proprioceptive function and spatial awareness reported here align with the findings of Srinivasan et al.16, and the theoretical framework for this intervention remains grounded in Ayres’ Sensory Integration Theory10.
To support replication and clinical translation, we expanded the intervention protocol description and included a session-by-session table in Sect. “Intervention protocols”. Each week of training targeted specific sensory systems—vestibular, proprioceptive, and tactile—through activities such as balance circuits, resistance games, and group movement tasks. The structure combined warm-ups, skill-building exercises, and cool-downs, with progressive complexity. This practical layout offers therapists, coaches, and educators a concrete model for integrating sensory processing goals into sports training. These outcomes suggest critical applications in occupational therapy, special education, and inclusive sports programming. Modifying physical activities to account for sensory profiles, such as through visual schedules, adaptive equipment, and simplified instructions, can enhance both physical and social outcomes. Despite these promising results, the study has several limitations. The sample size of 40 limits the generalizability of findings. In addition, the 12-week duration may not reflect long-term developmental trajectories. Participant variability in age, sensory thresholds, and cognitive function also presents a challenge. While no adverse effects were observed, future studies should formally monitor safety and stress responses during interventions. Furthermore, the lack of neurophysiological data (e.g., EEG, fMRI) limits insight into the neural basis of observed improvements. Future research could investigate how sensory-motor integration alters brain connectivity, informing more targeted interventions.
To contextualize the findings, Table 8 compares sensory integration-based sports training with other commonly used therapeutic modalities for children with ASD.
We also recommend exploring objective behavioral tracking tools, such as motion capture or AI-assisted video analysis, to reduce reliance on subjective reporting. Longitudinal studies should assess whether these gains are maintained over months or years. Additionally, exploring the impact of the intervention across different autism profiles—including non-verbal children and those with sensory hypersensitivities—can improve accessibility and personalization. Future research may also compare exercise modalities such as yoga, martial arts, or swimming to determine which sport types yield the most transferable benefits. Emerging technologies, including virtual reality-based sensory training, offer new avenues for individualized, engaging interventions that can extend beyond traditional clinical settings. This study reinforces that sensory integration-based sports training is a viable, impactful intervention for improving motor coordination, social engagement, and participation in children with ASD. Its structured yet adaptable format makes it suitable for clinical, educational, and community-based implementation.
Conclusion
This study evaluated the effects of sensory integration-based sports training on motor skills, social responsiveness, and participation levels in children with Autism Spectrum Disorder (ASD). The findings show that structured physical activity programs designed around sensory integration principles can significantly enhance both motor coordination and social interaction in this population. Participants demonstrated a 17.2-point increase in BOT-2 scores, indicating improved balance, coordination, and fine motor control. Social responsiveness also improved, as reflected in a 13.2-point reduction in SRS-2 scores, highlighting gains in eye contact, communication, and peer interaction. Participation in structured group activities increased steadily throughout the 12-week program, with attendance rising from 45 to 85% and integration into team-based activities improving from 50 to 88%. These changes suggest that sensory-informed sports environments help reduce social withdrawal and encourage consistent, cooperative engagement. Statistical analysis confirmed the significance of these improvements (p < 0.05) with large effect sizes (Cohen’s d = 0.84–0.91). While these findings are promising, they are based on a limited sample and short intervention period. Therefore, conclusions should be interpreted with caution. Future research should explore long-term effects, test outcomes across diverse ASD profiles, and assess other modalities such as aquatic therapy, martial arts, and virtual reality training. This study provides preliminary but compelling evidence that sensory integration-based sports training can effectively support motor and social development in children with ASD. Incorporating such approaches into therapy, education, and community sports programs holds strong potential to improve engagement, inclusion, and overall quality of life.
Data availability
The experimental data used to support the findings of this study are available from the corresponding author upon request.
References
Grosvenor, L. P. et al. Autism diagnosis among US children and adults, 2011–2022, JAMA network open, 7, 10, pp. e2442218–e2442218, (2024).
McQuiddy, V. A. et al. Long-term impact of an occupational therapy intervention for children with challenges in sensory processing and integration. Am. J. Occup. Therapy. 78 (4), 7804185060 (2024).
Schiano, N. et al. Ayres Sensory Integration® Intervention for Autistic Children: A Telehealth Adaptation, The American Journal of Occupational Therapy, vol. 78, no. 4, p. 7804345010, (2024).
Teresa, A. M. B. Introduction to sensory integration, in Foundations of Pediatric Practice for the Occupational Therapy Assistant: Routledge, 143–176. (2024).
Kauley, N. et al. Predicting communication skills outcomes for preschool children with autism spectrum disorder following early intervention, neuropsychiatric disease and treatment, pp. 35–48, (2024).
Suárez-Manzano, S., Ruiz-Ariza, A., de Loureiro, N. E. M. & Martínez-López, E. J. Effects of physical activity on cognition, behavior, and motor skills in youth with autism spectrum disorder: A systematic review of intervention studies. Behav. Sci. 14 (4), 330 (2024).
Liang, X. et al. The impact of the physical activity intervention on sleep in children and adolescents with autism spectrum disorder: A systematic review and meta-analysis. Sleep Med. Rev., p. 101913, (2024).
Xu, G., Strathearn, L., Liu, B. & Bao, W. Prevalence of autism spectrum disorder among US children and adolescents, 2014–2016, jama, 319, 1, pp. 81–82, (2018).
Adamson, A., O’Hare, A. & Graham, C. Impairments in sensory modulation in children with autistic spectrum disorder. Br. J. Occup. Therapy. 69 (8), 357–364 (2006).
Ayres, A. J. & Robbins, J. Sensory Integration and the Child: Understanding Hidden Sensory Challenges (Western Psychological Services, 2005).
Zwaigenbaum, L. & Penner, M. Autism spectrum disorder: advances in diagnosis and evaluation, Bmj, vol. 361, (2018).
Sarmiento, C. & Lau, C. Diagnostic and statistical manual of mental disorders: DSM-5, The Wiley encyclopedia of personality and individual differences: Personality processes and individual differences, pp. 125–129, (2020).
Maenner, M. et al. Prevalence of autism spectrum disorder among children aged 8 years. MMWR Surveillance Summaries. 69 (4), 1–12 (2020).
Miller, L. J., Schoen, S. A. & Nielsen, D. M. Sensory processing disorder: Implications for multisensory function, (2012).
Grapel, J. N., Cicchetti, D. V. & Volkmar, F. R. Sensory features as diagnostic criteria for autism: sensory features in autism. Yale. J. Biol. Med. 88 (1), 69 (2015).
Srinivasan, S. M., Pescatello, L. S. & Bhat, A. N. Current perspectives on physical activity and exercise recommendations for children and adolescents with autism spectrum disorders, physical therapy, 94, 6, pp. 875–889, (2014).
Pan, C. Y., Tsai, C. L. & Chu, C. H. Fundamental movement skills in children diagnosed with autism spectrum disorders and attention deficit hyperactivity disorder. J. Autism Dev. Disord. 39, 1694–1705 (2009).
Parham, L. D. et al. Development of a fidelity measure for research on the effectiveness of the ayres sensory Integration® intervention. Am. J. Occup. Therapy. 65 (2), 133–142 (2011).
Schaaf, R. C. & Mailloux, Z. Clinician’s guide for implementing Ayres sensory integration: Promoting participation for children with autism (AOTA Press, The American Occupational Therapy Association, 2015).
Watling, R. L. & Dietz, J. Immediate effect of ayres’s sensory integration–based occupational therapy intervention on children with autism spectrum disorders. Am. J. Occup. Therapy. 61 (5), 574–583 (2007).
Pfeiffer, B. A., Koenig, K., Kinnealey, M., Sheppard, M. & Henderson, L. Effectiveness of sensory integration interventions in children with autism spectrum disorders: A pilot study. Am. J. Occup. Therapy. 65 (1), 76–85 (2011).
Schaaf, R. C. et al. An intervention for sensory difficulties in children with autism: A randomized trial. J. Autism Dev. Disord. 44 (7), 1493–1506 (2014).
Monteiro, C. E. et al. The effect of physical activity on motor skills of children with autism spectrum disorder: a meta-analysis. Int. J. Environ. Res. Public Health. 19 (21), 14081 (2022).
Malek, A. et al. Risk factors for autistic disorder: a case-control study. Iran. J. Paediatrics. 29 (3), e80935 (2019).
Lin, J., Zhang, R., Shen, J. & Zhou, A. Effects of school-based neuromuscular training on fundamental movement skills and physical fitness in children: a systematic review, PeerJ, 10, p. e13726, (2022).
Sarabzadeh, M., Azari, B. B. & Helalizadeh, M. The effect of six weeks of Tai Chi Chuan training on the motor skills of children with autism spectrum disorder. J. Bodyw. Mov. Ther. 23 (2), 284–290 (2019).
Gwynette, M. et al. Yoga as an intervention for patients with autism spectrum disorder: a review of the evidence and future directions. Autism Open. Access. 5 (3), 1–7 (2015).
Schaaf, R. C., Dumont, R. L., Arbesman, M. & May-Benson, T. A. Efficacy of occupational therapy using Ayres Sensory Integration®: A systematic review, The American journal of occupational therapy, vol. 72, no. 1, pp. 7201190010p1-7201190010p10, (2018).
Toscano, C. V. et al. Exercise improves the social and behavioral skills of children and adolescent with autism spectrum disorders. Front. Psychiatry. 13, 1027799 (2022).
Gundogmus, E., Toplu, S. & Akyurek, G. The role of physical activity in social and behavioral skills of children with autism spectrum disorder: a case-controlled study. Int. J. Dev. Disabil., pp. 1–9, (2024).
Ferguson, L. The Effects of an Adapted Physical Activity Program on Motor Performance and Behaviour of Children with Autism Spectrum Disorder (University of Stellenbosch, 2010).
Lee, J. & Porretta, D. L. Enhancing the motor skills of children with autism spectrum disorders: A pool-based approach. J. Phys. Educ. Recreation Dance. 84 (1), 41–45 (2013).
Levante, A. et al. The effect of sports activities on motor and social skills in autistic children and adolescents: a systematic narrative review. Curr. Dev. Disorders Rep. 10 (3), 155–174 (2023).
Obrusnikova, I. & Cavalier, A. R. Perceived barriers and facilitators of participation in after-school physical activity by children with autism spectrum disorders. J. Dev. Phys. Disabil. 23, 195–211 (2011).
Reebye, P. N. & Elbe, D. The role of pharmacotherapy in the management of self-regulation difficulties in young children. J. Can. Acad. Child. Adolesc. Psychiatry. 18 (2), 150 (2009).
Halepoto, D. M., Elamin, N. E., Alhowikan, A. M., Halepota, A. T. & AL-Ayadhi, L. Y. Impact of physical exercise on behavioral and social features in individuals with autism spectrum disorder. Pedagogy Phys. Cult. Sports. 28 (3), 239–248 (2024).
Sullivan, K. A. Tools for Promoting Independent Living Skills in Individuals with Autism, in Tools for Promoting Independent Living Skills in Individuals with Disabilitiespp. 205–234 (IGI Global, 2025).
Calzolano, A. Sensory Processing and Autism Consultations for the Environment (SPACE): a Social Model Approach To More Inclusive Recreation for Youth (Boston University, 2024).
Schaaf, R. C. & Miller, L. J. Occupational therapy using a sensory integrative approach for children with developmental disabilities, Mental retardation and developmental disabilities research reviews, vol. 11, no. 2, pp. 143–148, (2005).
Djordjević, M., Memisevic, H., Potic, S. & Djuric, U. Exercise-based interventions aimed at improving balance in children with autism spectrum disorder: a meta-analysis. Percept. Mot. Skills. 129 (1), 90–119 (2022).
Zhao, M. & Chen, S. The effects of structured physical activity program on social interaction and communication for children with autism, BioMed Research International, vol. no. 1, p. 1825046, 2018. (2018).
Vohra, R., Madhavan, S., Sambamoorthi, U. & St Peter, C. Access to services, quality of care, and family impact for children with autism, other developmental disabilities, and other mental health conditions, Autism, vol. 18, no. 7, pp. 815–826, (2014).
Dolyka, A. et al. Enhancing social skills development in children with autism spectrum disorder: an evaluation of the power of camp inclusion program. Open. Educ. Stud. 6 (1), 20240004 (2024).
Funding
This study was supported by the Internal Research Mentorship Program of Guangzhou Huashang College (Project Number: 2024HSDS08), titled Effectiveness of Sensory Integration-Based Physical Interventions in Rehabilitation for Children with Autism Spectrum Disorder.
Author information
Authors and Affiliations
Contributions
All authors have designed the study, developed the methodology, performed the analysis, and written the manuscript. All authors have read and agreed to the published version of the manuscript.
Corresponding author
Ethics declarations
Competing interests
The authors declare no competing interests.
Ethical approval
This study was conducted in accordance with the ethical standards of the Physical Education College, Guangzhou Huashang College. The research protocol was reviewed and approved by the Institutional Review Board of Guangzhou Huashang College with the approval number 20240831. All procedures performed in studies involving human participants were in accordance with the ethical standards of the institutional research committee and with the 1964 Helsinki declaration and its later amendments or comparable ethical standards.
Consent to participate
Informed consent was obtained from all individual participants included in the study. For participants who were minors, consent was obtained from their legal guardians. All participants and/or their guardians were provided with a full explanation of the study’s purpose, procedures, and potential risks and benefits, and they were assured of the confidentiality of their responses and the voluntary nature of their participation.
Additional information
Publisher’s note
Springer Nature remains neutral with regard to jurisdictional claims in published maps and institutional affiliations.
Rights and permissions
Open Access This article is licensed under a Creative Commons Attribution-NonCommercial-NoDerivatives 4.0 International License, which permits any non-commercial use, sharing, distribution and reproduction in any medium or format, as long as you give appropriate credit to the original author(s) and the source, provide a link to the Creative Commons licence, and indicate if you modified the licensed material. You do not have permission under this licence to share adapted material derived from this article or parts of it. The images or other third party material in this article are included in the article’s Creative Commons licence, unless indicated otherwise in a credit line to the material. If material is not included in the article’s Creative Commons licence and your intended use is not permitted by statutory regulation or exceeds the permitted use, you will need to obtain permission directly from the copyright holder. To view a copy of this licence, visit http://creativecommons.org/licenses/by-nc-nd/4.0/.
About this article
Cite this article
Wen, L., Wu, Z. The impact of sensory integration based sports training on motor and social skill development in children with autism spectrum disorder. Sci Rep 15, 19974 (2025). https://doi.org/10.1038/s41598-025-05393-3
Received:
Accepted:
Published:
Version of record:
DOI: https://doi.org/10.1038/s41598-025-05393-3
Keywords
This article is cited by
-
Pressure and coping strategies of caregivers of children with autism spectrum disorder in rural areas: a qualitative study
Scientific Reports (2026)
-
Effectiveness of Motor Support Program in Multidimensional Development of Autistic Children
Journal of Autism and Developmental Disorders (2025)












