Abstract
Lung adenocarcinoma (LUAD) is the most common pathological subtype of lung cancer. Adrenergic signal has always been considered as an important link with the occurrence and development of cancer. Considerable evidence suggests that β-2 adrenergic receptor (ADRB2) shows an important role in regulating many types of human cancer. But the role of ADRB2 in LUAD is still uncovered. To elucidate the expression of ADRB2 in LUAD, a comprehensive analysis was conducted utilizing the GEO database, quantitative reverse transcription polymerase chain reaction (qRT-PCR), western blot, and immunohistochemistry on human LUAD tissue samples. Subsequent to the modulation of ADRB2 expression in various LUAD cell lines, assessments of cell viability, invasion, and migratory capacity were performed using the Cell Counting Kit-8 (CCK8) assay and transwell chamber assays, respectively. Furthermore, Gene Set Enrichment Analysis (GSEA) was employed to identify relevant pathways, which were subsequently validated through western blot analysis. Furthermore, the STRING database was utilized to predict that TRIM22 is the most significant interacting protein of ADRB2, a finding subsequently validated through immunoprecipitation assays. The cell cycle was analyzed using flow cytometry. The upregulated expression of ADRB2 observed in datasets GSE11969 and GSE68465 was corroborated by analyses of human LUAD tissues and was found to be associated with advanced disease stages. Overexpression of ADRB2 in A549 cells led to increased cell proliferation, migration, and invasion, which were associated with the activation of the JAK2/STAT3 signaling pathway. However, suppressing ADRB2 expression in H1299 cells resulted in reduced cell proliferation, migration, and invasion. Mechanistically, TRIM22 was found to interact with ADRB2, and negatively regulated ADRB2 expression and JAK2/STAT3 signaling pathway. Moreover, inhibition of the JAK2/STAT3 signaling pathway significantly affected cell cycle and suppressed cell proliferation in LUAD cells. Our findings suggest that weakened TRIM22 increased ADRB2 that activated the JAK2/STAT3 signaling pathway, thereby promoting LUAD development.
Similar content being viewed by others
Introduction
Lung adenocarcinoma (LUAD) accounts for almost 40% of all lung cancers1. Despite the rapid development of diagnostic and therapeutic approaches, patients still always suffer from aggressive and rapid fatal feature2. Existing antitumor drugs have drug resistance and multiple side effects, such as chest tightness, nausea, nerve injury and endocrine disorder3,4,5. Hence, there is an imperative need to establish a novel and efficacious biomarker to prognosticate the incidence and monitor the prognosis of LUAD. Additionally, exploring pivotal molecules in LUAD proves advantageous for the advancement of new drug investigation and therapeutic development6. Molecularly targeted therapy exhibits promise for forthcoming cancer treatment7.
Growing evidence shows that β-2 adrenergic receptor (ADRB2) is associated with the cell proliferation, migration, invasion and drug resistance in various cancers8. However, whether ADRB2 plays a critical role in LUAD is still controversial. In a case-control study in a Chinese population, ADRB2 polymorphisms does not show an associated risk in LUAD9. However, there were significant differences in the expression of ADRB2 between the LUAD and normal groups10. ADRB2 expression in LUAD tissues was lower than that in normal lung tissue11,12. And TCGA and GEO databases showed that the low expression of ADRB2 was correlated with poor OS and poor PFS in prognosis analyses11. Interestingly, some studies have found higher ADRB2 expression in LUAD tissues, with ADRB2 positive signal being identified as an independent factor for early-stage LUAD patients13,14. A previous study reported that ADRB2 activated CREB by phosphorylating ERK1/2 leading to human LUAD cell line A549 proliferation15. Despite the existing reports about ADRB2, there are still no sufficient experimental data showing the certain effect of ADRB2 on the progression of LUAD. Tripartite motif-containing 22 (TRIM22) is a target gene of P53 and is implicated in various cellular activities16,17. In human chronic myeloid leukemia (CML), TRIM22 knockdown significantly induced cell cycle arrest by regulating the level of CDK4, Cyclin D1, P70S6K, and P53 in CML cell K56218. However, the detailed functional role of TRIM22 in LUAD is still unclear.
Janus kinase 2 (JAK2) and signal transducer and activator of transcription 3 (STAT3) represent the most prevalent and evolutionarily conserved subtypes within the JAK and STAT protein families, respectively19. Numerous studies have demonstrated that the JAK2/STAT3 signaling pathway is aberrantly activated across a wide range of cancers, including gastric, breast, liver, colorectal, colon, ovarian, lung, and pancreatic cancers, among others20,21,22. Chen et al. indicated that the inhibition of the JAK2/STAT3 signaling pathway decelerated the onset and progression of LUAD23. However, the potential relationship between ADRB2 and the JAK2/STAT3 signaling pathway remains to be elucidated.
In this study, we examined the expression of ADRB2 in human LUAD tissues and evaluated its impact on cellular proliferation, migration, and invasion. Mechanistically, we investigated the influence of ADRB2 on the JAK2/STAT3 signaling pathway in mediating LUAD progression, which was found to be regulated by TRIM22. Our findings contribute to the body of research on ADRB2 in the context of LUAD and provide a theoretical basis for the potential clinical application of ADRB2 inhibitors.
Methods and materials
Human tissue samples
The human tissue samples used in this study were from the Affiliated Hospital of Nantong University between January 1, 2019 and December 31, 2022. All the patients provided the written informed consents before this study. This study was approved by the ethical committee of Affiliated Hospital of Nantong University and in agreement with the Declaration of Helsinki.
Differential expression analysis of ADRB2, gene set enrichment analysis (GSEA) and constructing a Protein-Protein interaction (PPI) network
We obtained data sets GSE11969 and GSE68465 from the GEO Database and used the Wilcoxon test to analyze the differences in ADRB2 gene expression between tumor and normal tissues. GSEA is a computational method used to assess the statistical significance of a predefined set of genes, focusing on identifying consistent differences between two biological conditions24. In this study, GSEA helped create an initial gene list based on its relationship with ADRB2 expression levels. This method highlighted significant disparities in survival rates between groups with high and low ADRB2 expression. For each analysis, we performed 1,000 iterations of gene set permutations. To rank the enriched pathways for each phenotype, we used the nominal p-value and the normalized enrichment score (NES). Gene sets demonstrating a false discovery rate (FDR) of less than 0.050 were deemed to be significantly enriched. A PPI network was constructed by The Search Tool for the Retrieval of Interacting Genes (STRING), which is an online open tool25.
Immunohistochemistry analysis
In this study, tissue microarray sections consisting of 273 LUAD cases and 68 normal cases was used to examine the expression of ADRB2 by immunohistochemistry analysis. Briefly, the tissue microarray sections with 4 μm thickness were firstly deparaffinized and rehydrated, then were boiled for 17 min in pressure cooker for antigen retrieval with EDTA. Subsequently, 0.3% H2O2 and goat serum were used to quench endogenous peroxidase and to block non-specific staining. Then, primary antibody covered the tissue microarray sections at 4 °C overnight, followed by incubation with the secondary antibody at 37 °C for 30 min. 3,3′-diaminobenzidine tetrahydrochloride (DAB) was used to show the positive staining and the sections were visualized by light microscope after hematoxylin staining. The results of immunohistochemistry analysis were independently reviewed and scored by two professional pathologists in double blind method. The samples were then divided into low and high expression groups based on the scores. And the detailed score method was conducted as described by Zhao et al.26.
Cell cultures
LUAD cell lines as A549 (CL-0016), H1650 (CL-0166), SPCA1 (CL-0218) and H1299 (CL-0165) were purchased from Procell. Human normal pulmonary epithelial cells BEAS were also obtained from Procell (CL-0496). Cells were cultured in DMEM (Gibco, C11995500) containing 10% fetal bovine serum (FBS) (TIANHANG, 13011 − 8611) and 1% penicillin-streptomycin (NCM Biotech, C125C5) at 37℃ in 5% CO2 condition.
Western blot and immunoprecipitation
RIPA lysis buffer purchased from Beyotime (P0013C) was used to lyse the cell samples and extract protein. Proteins were separated on 12% SDS-PAGE gels and then transferred to PVDF membranes after concentration measurement. After successive incubation in primary and secondary antibody, signals were developed by enhanced ECL reagent by automatic chemiluminescence imaging system (Tanon). Image J was used to quantify protein band intensity and GAPDH was used as a reference gene to analyze the relative value. For the immunoprecipitation procedure, plasmids were transfection into A549 cells for 48 h and the supernatant was obtained by centrifugation after the addition of cell lysate to the cells. The protein A/G magnetic beads were initially incubated with the ADRB2 antibody and subsequently mixed thoroughly with the cell lysate. This mixture was then incubated overnight at 4 °C. Following incubation, the magnetic beads were washed, and samples were prepared for Western blot analysis. ADRB2 primary antibody was purchased from Santa Cruz Biotechnology (sc-271322). pJAK (29101-1-AP), JAK (66466-1-Ig), pSTAT3 (28945-1-AP), STAT (10253-2-AP), GAPDH (60004-1-Ig), 3Flag (80801-2-RR) and TRIM22 (13744-1-AP) primary antibodies was purchased from Proteintech Company. TRIM22 plasmid and TRIM22 deletion mutant plasmid containing 3Flag-tag peptide were constructed by Hanbio Company (Shanghai, China).
Lentivirus transfection
Cells were transduced with ADRB2 overexpression lentivirus, control overexpression lentivirus, ADRB2 shRNA1 lentivirus, ADRB2 shRNA2 lentivirus, ADRB2 shRNA3 lentivirus and control shRNA lentivirus (Shanghai Rui Mian Biological Technology) at a multiplicity of infection of 5 for 24 h, and replaced with fresh feed medium for following experiments. ADRB2 shRNA sequences were provided as below. ADRB2 shRNA1: GCATCATCATGGGCACTTTCA. ADRB2 shRNA2: GCTCCAGAAGATTGACAAATC. ADRB2 shRNA3: GCATCGTCATGTCTCTCATCG.
Cell counting Kit-8 (CCK8) assay
Cell proliferation was measured using a CCK8 purchased from MedChemExpress and the experimental procedure was according to the manufacturer’s instructions. Cells were infected by lentivirus and seeded in 96-well plate for 24 h, 48 h and 72 h. Then, samples were incubated with CCK8 regent for 1 h at 37 °C and the absorbance was measured at 450 nm by a microplate reader.
Cell invasion and migration assay
Invasion and migration experiments were conducted using a Transwell chamber with a PC membrane (NEST, 724321). H1299 and A549 cells were seeded in Matrigel coated upper chambers of transwell without FBS for cell invasion assay. Normal medium containing 10% FBS was added into lower chamber. A549 and H1299 cells were seeded in the upper chamber without FBS, and lower chamber was filled with normal medium containing 10% FBS for 48 h in cell migration assay. Nonmigratory or noninvasive cells were wiped and cells that penetrated the chamber diaphragm were fixed by methanol for 1 h and stained by crystal violet (Beyotime, C0121) for 30 min. Finally, a microscope was used to visualize the image.
Cell cycle analysis
Initially, the cells were harvested and resuspended in PBS, then fixed with cold 70% ethanol for a minimum of 2 h. Subsequently, the cells were resuspended in 400 µL of Guava Cell Cycle Reagent (Millipore). After an incubation period of at least 15 min at 37 °C, the cell cycle was analyzed using a BD flow cytometer (BD, Franklin Lakes, USA).
Quantitative reverse transcription polymerase chain reaction (qRT-PCR)
The total RNA was extracted from tissue and cell samples using the RNA isolater Total RNA Extraction Reagent (Vazyme, R401-01) according to the manufacturer’s instructions. RNA was purified with gDNA wiper solution and reverse transcript RNA into cDNA with a Strand cDNA Synthesis Kit (Vazyme, R312-01). Then, target messenger RNA (mRNA) was detected by qRT-PCR with Taq Pro Universal SYBR qPCR Master Mix (Vazyme, Q712-02). The relative quantification of target mRNA expression was carried out by the 2−ΔΔCt method, and GAPDH was used as an internal control. Details of primer sequence were provided as below. GAPDH forward primer: 5’-CTGGGCTACACTGAGCACC-3’; GAPDH reverse primer: 5’-AAGTGGTCGTTGAGGGCAATG-3’. IL-1β forward primer: 5’-ATGATGGCTTATTACAGTGGCAA-3’; IL-1β reverse primer: 5’-GTCGGAGATTCGTAGCTGGA-3’. IL-6 forward primer: 5’-ACTCACCTCTTCAGAACGAATTG-3’; IL-6 reverse primer: 5’-CCATCTTTGGAAGGTTCAGGTTG-3’.
Statistical analysis
To analyze the relationship between ADRB2 expression and clinical factors such as sex, age, TNM stage, tumor size and distant metastasis. Counting data were shown as the number of cases and the composition ratio [n (%)], and the comparison between groups was performed by the χ2 test or Fisher’s exact test. GraphPad Prism 6 was used to perform statistical analysis. Student’s t test and One-way ANOVA were used to compare two groups or multiple groups respectively. Data were shown as mean ± SD. In this work, every result was confirmed after at least 3 times of independent experiments. p < 0.05 was considered as statistically significant.
Results
ADRB2 was increased in LUAD tissues
Initially, the expression of ADRB2 was analyzed using published datasets from LUAD samples available in the Gene Expression Omnibus (GEO) (GSE11969, GSE68465). The data indicated a significant upregulation of ADRB2 in tumor specimens compared to normal tissues (Fig. 1A). Following this, we conducted an immunohistochemical analysis on 68 normal tissue samples and 273 LUAD samples to further investigate ADRB2 expression. As illustrated in Fig. 1B, there was an observed increase in ADRB2 expression in LUAD tissues relative to normal tissues. Subsequently, we collected four paired tumor and corresponding non-tumor specimens for further analysis. Upregulation of ADRB2 mRNA and protein level in LUAD specimens was also validated by qRT-PCR (Fig. 1C) and western blot (Fig. 1D-E). Besides, we further analyzed the relationship between ADRB2 and clinicopathology and found the high expression of ADRB2 was significantly related to the tumor stage (Table 1).
Increased ADRB2 expression in LUAD. (A) The ADRB2 expression in LUAD cohort GSE11969 and GSE68465 cohort. (B) The ADRB2 expressions in normal tissues and different morphological LUAD tissues were examined by immunohistochemistry analysis. Magnification: ×100 or 400. Scale bar: 20–100 μm. (C) ADRB2 mRNA level was determined by RT-qPCR. (D) The protein level of ADRB2 in LUAD patients was examined by western blot. (E) The quantitative result of western blot. ***P < 0.001. N: normal tissues. T: tumor tissues.
ADRB2 overexpression promoted LUAD cell proliferation, migration and invasion
The expression levels of ADRB2 were quantified across various lung cancer cell lines to directly assess its impact on LUAD. As shown in Fig. 2A-B, A549 cells exhibited the lowest ADRB2 expression, whereas H1299 cells demonstrated the highest expression. As a result, A549 cells were transduced with an ADRB2-overexpressing lentivirus. This intervention resulted in a significant increase in ADRB2 expression compared to the lentivirus control group in A549 cells (Fig. 2C, D). A CCK8 assay was conducted to evaluate cell proliferation, revealing that ADRB2 overexpression enhanced the proliferation of A549 cells (Fig. 2E). Furthermore, ADRB2 overexpression also facilitated increased migration and invasion of A549 cells, as illustrated in Fig. 2F-H. These data implied that ADRB2 overexpression promoted cell proliferation, migration and invasion.
ADRB2 overexpression promoted lung cancer cell proliferation, invasion and migration. (A-B) ADRB2 expression in different LUAD cell lines. (C-D) ADRB2 expression in A549 cells after ADRB2 overexpressed lentivirus infection. (E) The effect of ADRB2 overexpression on A549 cell viability. *p <0.05 and **p <0.01. (F-H) The effect of ADRB2 overexpression on A549 cell invasion and migration. Scale bar: 200 μm. *P <0.05, **P <0.01 and ***P < 0.001.
Knockdown of ADRB2 inhibited cell proliferation, migration and invasion
Following the determination of the effects of ADRB2 overexpression on A549 cells, ADRB2 expression was silenced in H1299 cells using a lentivirus-mediated delivery of specific shRNA targeting ADRB2 mRNA. As illustrated in Figs. 3A-B, shRNA2 significantly reduced ADRB2 expression compared to the control lentivirus shRNA group in H1299 cells. A CCK8 assay was performed to assess cellular proliferation, revealing that ADRB2 knockdown led to a suppression of H1299 cell proliferation (Fig. 3C). In addition, ADRB2 knockdown also resulted in diminished migration and invasion capabilities of H1299 cells (Fig. 3D-F). These findings suggest that the suppression of ADRB2 inhibits cell proliferation, migration, and invasion.
The decreased expression of ADRB2 inhibited lung cancer cell proliferation, invasion and migration. (A-B) The effects of ADRB2 shRNAs on ADRB2 expression in H1299 cells. (C) The effect of ADRB2 suppression on H1299 cell viability. *p <0.05. (D-F) The effect of ADRB2 suppression on H1299 cell invasion and migration. Scale bar: 200 μm. *P <0.05, **P <0.01 and ***P < 0.001.
Overexpression of ADRB2 activated JAK2/STAT3 signaling pathway
To investigate the downstream mechanism of ADRB2 in the progression of LUAD, GSEA analysis was conducted. The results indicated a significant correlation between ADRB2 expression and the JAK/STAT signaling pathway (Fig. 4A). Consequently, we investigated whether ADRB2 could regulate the activation of JAK2/STAT3 signaling pathway. As shown in Fig. 4B-D, Overexpression of ADRB2 in A549 cells led to increased phosphorylation levels of JAK2 and STAT3, whereas downregulation of ADRB2 resulted in inhibited phosphorylation of these proteins (Fig. 4E-G). According to previous studies27,28, interleukin (IL) family is a key element for the activation of JAK2/STAT3 pathway in cancer. Whereafter, IL-1β and IL-6 mRNA were detected in A549 and H1299 cells after the infection of ADRB2-overexpressive and ADRB2-shRNA lentivirus respectively. As shown in Fig. S1A-B, ADRB2 overexpression enhanced the expression of IL-1β and IL-6 mRNA in A549 cells. Then, ADRB2 silence reduced the expression of IL-1β and IL-6 mRNA in H1299 cells (Fig. S2A-B). These findings collectively suggest that ADRB2 may facilitate the activation of the JAK2/STAT3 signaling pathway via IL family.
Overexpression of ADRB2 activated JAK2/STAT3 signaling pathway. (A) The significant pathway activated in the high ADRB2 expression group via GSEA enrichment analysis. (B-D) Phosphorylation of JAK2 and STAT3 after overexpression of ADRB2 in A549 cells by western blot analysis. (E-G) Phosphorylation of JAK2 and STAT3 after downregulation of ADRB2 in H1299 cells by western blot analysis. *P <0.05 and ***P < 0.001.
ADRB2 promoted LUAD progression by activating JAK2/STAT3 signaling pathway
To investigate the role of JAK2/STAT3 pathway in LUAD progression, we employed the JAK2/STAT3 pathway inhibitor WP1066 at a concentration of 5 µM in A549 cells following ADRB2 overexpression. This intervention resulted in reduced phosphorylation levels of JAK2 and STAT3, as depicted in Fig. 5A-C. Moreover, flow cytometry analysis indicated ADRB2 accelerates cell cycle progression and enhances cell proliferation. WP1066 may partially counteract the effects of ADRB2 (Fig. 5D-E). Furthermore, cell viability, invasion, or migration experiments for JAK/STAT inhibition were performed in A549 cells with the treatment of WP1066. ADRB2 promoted A549 cell invasion and migration that was inhibited by WP1066 treatment (Fig. 5F-H). Similarly, WP1066 treatment also inhibited the cell proliferation induced by ADRB2 overexpression (Fig. 5I). These results imply that ADRB2 promotes LUAD progression by activating JAK2/STAT3 pathway.
ADRB2 promoted LUAD progression by activating JAK2/STAT3 signaling pathway. (A-C) Phosphorylation levels of JAK2 and STAT3 in A549 cells after overexpression of ADRB2 and WP1066 treatment. (D and E) Cell cycle detection was performed by flow cytometry analysis in A549 cells after overexpression of ADRB2 and WP1066 treatment. (F-H) The effect of ADRB2-mediated JAK/STAT3 pathway on A549 cell invasion and migration. Scale bar: 200 μm. (I) The effect of ADRB2-mediated JAK/STAT3 pathway on A549 cell viability. *P <0.05, **P <0.01 and ***P < 0.001.
Activation of JAK2/STAT3 signaling pathway in LUAD depended on the TRIM22-mediated ADRB2
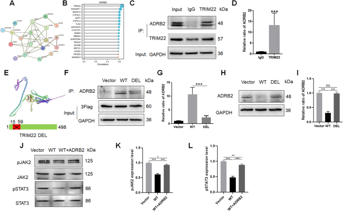
To further elucidate the mechanisms by which ADRB2 influences JAK/STAT3 pathway, the STRING database was employed to predict PPI. As depicted in Fig. 6A-B, the analysis revealed that ADRB2 and TRIM22 exhibit the strongest correlation, with a correlation coefficient of 0.64. Immunoprecipitation analysis demonstrated the interaction between ADRB2 and TRIM22, as illustrated in Fig. 6C-D. We predicted the binding site between ADRB2 and TRIM22 and found that amino acids 15–59 of TRIM22 were the main binding region for ADRB2 (Fig. 6E). This region contains an important zinc finger protein structure, which is closely related to the ubiquitination process. We constructed a 3Flag-tagged TRIM22 deletion mutant plasmid and found that deleting amino acids 15–59 could inhibit the binding between ADRB2 and TRIM22 (Fig. 6F-G). Next, we considered whether TRIM22 would affect the expression of ADRB2. Overexpression of TRIM22 inhibited the expression of ADRB2, while the domain-deleted TRIM22 had little effect on the expression of ADRB2 (Fig. 6H-I). Similarly, overexpression of TRIM22 inhibited the phosphorylation of the JAK/STAT3 pathway that was repressed by ADRB2 upregulation (Fig. 6J-L). Finally, TRIM22 was found to be decreased in LUAD tissues relative to normal tissues (Fig. S3A-B). The results suggest that activation of JAK2/STAT3 signaling pathway depends on the TRIM22-mediated ADRB2.
Activation of JAK2/STAT3 signaling pathway in LUAD depended on the TRIM22-mediated ADRB2. (A-B) The PPI network among genes co-expressed with ADRB2. (C-D) Immunoprecipitation analysis examined that ADRB2 interacts with TRIM22 in A549 cells. (E) Prediction of binding sites between TRIM22 and ADRB2. (F-G) Immunoprecipitation analysis examined that ADRB2 interacts with TRIM22 in A549 cells transfected with TRIM22 wildtype/deletion plasmid. (H-I) The expression of ADRB2 was regulated by TRIM22 in A549 cells. (J-L) Phosphorylation of JAK2/STAT3 was regulated by TRIM22-mediated ADRB2. *P <0.05 and ***P < 0.001.
Discussion
LUAD remains a highly lethal disease, despite having the highest five-year survival rate among lung cancer subtypes29. The advancement of targeted therapies, immunotherapeutic agents, and multidisciplinary comprehensive treatment approaches has significantly enhanced the overall survival rates of patients through precise individualized treatment strategies30. The identification of driver genes in lung cancer patients is essential for determining their eligibility for precision therapy, in accordance with health policy guidelines31. Consequently, the field of basic medical research has been focused on identifying key molecules in LUAD that could facilitate early diagnosis, serve as potential therapeutic targets, or aid in prognostic assessment. Our initial discovery of conflicting findings regarding ADRB2 in various LUAD-related studies has piqued our curiosity32,33,34,35. However, most of the studies are based on online TCGA and GEO databases lacking support of experimental data11,34. In our study, we found the increased expression of ADRB2 in LUAD from GEO database. Subsequently, we collected LUAD patient samples and observed increased ADRB2 expression in LUAD patient samples which was related to the advanced stage. These results suggest ADRB2 may be an important risk gene for LUAD.
ADRB2 is an important component of the sympathetic nervous system, which is located in vascular smooth muscle cells and various organs. This receptor can regulate blood pressure, Na+ excretion, angiotensin and renin release, resulting in the metabolism of water and salt36,37,38. Growing evidence has shown that ADRB2 may be involved in regulating diverse cancers, such as gastric cancer (GC)39, hepatocellular carcinoma (HCC)40, pancreatic cancer41 and breast cancer42. And the pro-oncogenic effects of the adrenergic receptor ADRB2 are well-documented. However, the expression of ADRB2 varies depending on tumors and the histological type13,43. Patients with oral squamous carcinoma showed weak or no ADRB2 expression, leading to poor prognosis. In contrast, higher ADRB2 expression in non-squamous cell carcinoma patients is linked to a shorter survival time39. Even in LUAD, the expression of ADRB2 continues to be debated. In Ji’s research, the expression of ADRB2 was significantly reduced in LUAD12. Though there are several reports on bioinformatics analysis about LUAD and ADRB2, it is very hard to demonstrate the role of ADRB2 in LUAD using non-experimental data such as TGCA and GEO database. In our study, ADRB2 was found increased in LUAD and significantly related to the tumor stage. And we speculate that the increase in ADRB2 is due to the release of catecholamines. Because the role of nervous system regulation in the development and progression of cancer has increasingly been studied and acknowledged recently. Research shows that sympathetic and parasympathetic nerves extend into the tumor microenvironment, releasing neurotransmitters like catecholamines and acetylcholine near cancer and stromal cells. These neurotransmitters activate membrane receptors, such as ADRB2, which contribute to tumor growth and progression39,40. In addition, adrenaline can facilitate the transition of macrophages from the M1 to the M2 state, thereby change the tumor microenvironment which may interact with ADRB244. In our study, ADRB2 was detected in multiple types of non-small cell lung cancer cell lines. In order to achieve better knockdown and overexpressive efficiency, ADRB2 overexpressive experiment was performed in A549 cells due to the low basal expression level, and ADRB2 knockdown experiment was performed in H1299 cells due to the high basal expression. Proliferation, migration, and invasion assay mimic the progression of LUAD in vitro. ADRB2 overexpression promoted A549 cell proliferation, migration and invasion. H1299 cells were inhibited in proliferation, migration, and invasion by ADRB2 knockdown. These experimental results are presented in detail to demonstrate the tumor suppressor role of ADRB2. After ADRB2 binding to ADRB agonist, intracellular cAMP concentration was increased, cAMP can activate and phosphorylate protein kinase A (PKA) which further activated a series of transcription factors, such as CREB and NF-κB and then promote cell proliferation39. Besides, ADRB blockers can inhibit tumor cell growth and induce G1/S phase arrest, cell cycle failure can lead to cancer by encouraging proliferation45.
Next, we explored the underlying mechanism of ADRB2 promoting the progression of LUAD. Wu et al. pointed out that ADRB2 signaling inhibited autophagy by enhancing beclin1 homodimer formation through an Akt-dependent pathway to contribute to HCC development40. Zhang et al. found ADRB2 influenced the activation of transcription factors NF-κB, AP-1, CREB, and STAT3, as well as the ERK/JNK/MAPK signaling pathway39. The JAK/STAT pathway is an evolutionarily conserved mechanism of transmembrane signal transduction that facilitates cellular communication with the external environment46. Various cytokines, interferons, growth factors, and other specific molecules activate the JAK-STAT signaling pathway, thereby driving a range of physiological and pathological processes, including cellular proliferation, metabolism, immune response, inflammation, and malignancy47. Dysregulation of JAK-STAT signaling, along with associated genetic mutations, is strongly linked to immune activation and cancer progression48. Qiao et al. demonstrated that overexpression of PSMA5 inhibited apoptosis in LUAD cells by activating the JAK/STAT signaling pathway49. The JAK2/STAT3 signaling pathway, which is activated by cytokines, plays a crucial role in regulating essential cellular processes such as growth, differentiation, apoptosis, and immune responses22. Recent evidence suggests that the activation of the JAK2/STAT3 signaling pathway is implicated in the progression of LUAD50. Our study further corroborates previous research by demonstrating that the phosphorylation of the JAK2/STAT3 signaling pathway contributes to the development of LUAD. Moreover, GSEA indicated that the JAK2/STAT3 pathway was significantly enriched in phenotypes with high ADRB2 expression, suggesting that elevated levels of ADRB2 activate the JAK2/STAT3 signaling pathway. Additionally, we investigated the interacting proteins of ADRB2 and found that the phosphorylation of the JAK2/STAT3 signaling pathway by ADRB2 is dependent on TRIM22. Our study contributes to the understanding of the role of ADRB2 and its underlying mechanisms in LUAD to a certain extent.
ADRB2 shows promise as a target for both tumor prevention and treatment, as well as for improving patient prognosis. ADRB2 antagonist has been documented to treat HCC. ADRB enhances the anti-tumor effects of sorafenib and addresses chemoresistance in HCC40. ADRB antagonist propranolol and ICI118,551 (an ADRB2-specific antagonist) have also been used to treat GC39. In NSCLC, propranolol, a widely used ADRB2 antagonist, notably improved the effectiveness of VEGFR2-TKIs by blocking the ADRB2 signaling pathway both in vitro and in vivo51. These studies indicate that inhibiting ADRB2 could aid in managing tumor progression and offer advantages in overcoming drug resistance in cancer treatment. However, resistance, druggability and potential off-target effects are two primary challenges that conventional drugs must address. ADRB2 can attenuate gefitinib resistance through mTOR/PI3K/AKT signaling pathway in LUAD52. In recent years, CAR-T cell therapy has demonstrated success in treating patients with solid tumors. However, insufficient persistence is the difficulty of CAR-T cell therapy for solid tumors. Recent studies conducted both in vitro and in vivo have identified ADRB2 as a novel checkpoint receptor that inhibits T cell-mediated anti-tumor responses. Given studies have reported the production of catecholamines in tumor cell lines which can activate adrenergic receptors, such as ADRB2, on the surfaces of both cancer and T cells, downregulation of ADRB2 in CAR-T cells can widely improve immune therapy response in melanoma and other tumors53. As a result, downregulation of ADRB2 in CAR-T cells via RNAi provides the basis for future treatment of LUAD. However, there are also some limitations. At present, most experiments continue to concentrate on animal and cell studies and need future clinical treatment and translation. Besides, sufficient persistence is also a challenge that cannot be ignored.
This research is subject to several limitations, notably the relatively small clinical LUAD sample size, which may affect the generalizability of the conclusions. Therefore, it is imperative to gather additional samples to conduct a comprehensive analysis and validation of the results. Furthermore, it is essential to design and implement further experiments to thoroughly investigate the underlying mechanisms by which TRIM22-mediated ADRB2 modulates the JAK2/STAT3 signaling pathway. Employing more genetic interventions or identifying specific and critical signaling pathways will be crucial in this endeavor. Moreover, this study does not include results from animal experiments; thus, we are planning to incorporate such experiments in the near future to facilitate the derivation of more robust and reliable conclusions.
Conclusions
In summary, weakened TRIM22 increased ADRB2 that activated JAK2/STAT3 signaling pathway in LUAD development. Knockdown of ADRB2 significantly inhibited cell proliferation, migration and invasion which provided a potential therapeutic target for LUAD.
Data availability
The data that support the findings of this study are available from the corresponding author upon reasonable request.
References
Denisenko, T. V., Budkevich, I. N. & Zhivotovsky, B. Cell death-based treatment of lung adenocarcinoma. Cell. Death Dis. 9 (2), 117 (2018).
Zuo, S., Wei, M., Wang, S., Dong, J. & Wei, J. Pan-Cancer analysis of immune cell infiltration identifies a prognostic immune-Cell characteristic score (ICCS) in lung adenocarcinoma. Front. Immunol. 11, 1218 (2020).
Wang, T. et al. A novel protein encoded by circASK1 ameliorates gefitinib resistance in lung adenocarcinoma by competitively activating ASK1-dependent apoptosis. Cancer Lett. 520, 321–331 (2021).
Nakashima, T. et al. Adverse events of concurrent radiotherapy and ALK inhibitors for brain metastases of ALK-Rearranged lung adenocarcinoma. Vivo 34 (1), 247–253 (2020).
Oberndorfer, F. & Mullauer, L. Molecular pathology of lung cancer: current status and perspectives. Curr. Opin. Oncol. 30 (2), 69–76 (2018).
Hu, W. et al. Identification of TEFM as a potential therapeutic target for LUAD treatment. J. Transl Med. 22 (1), 692 (2024).
Lee, Y. T., Tan, Y. J. & Oon, C. E. Molecular targeted therapy: treating cancer with specificity. Eur. J. Pharmacol. 834, 188–196 (2018).
Wang, Y. & Jiang, S. The role of ADRB2 gene polymorphisms in malignancies. Mol. Biol. Rep. 48 (3), 2741–2749 (2021).
Wang, H. et al. Beta-2 adrenergic receptor gene (ADRB2) polymorphism and risk for lung adenocarcinoma: a case-control study in a Chinese population. Cancer Lett. 240 (2), 297–305 (2006).
Chen, M., Wang, X., Wang, W., Gui, X. & Li, Z. Immune- and Stemness-Related genes revealed by comprehensive analysis and validation for Cancer immunity and prognosis and its nomogram in lung adenocarcinoma. Front. Immunol. 13, 829057 (2022).
Zheng, Q., Min, S. & Zhou, Q. Identification of potential diagnostic and prognostic biomarkers for LUAD based on TCGA and GEO databases. Biosci. Rep. 41, 6 (2021).
Ji, L. et al. ADRB2 expression predicts the clinical outcomes and is associated with immune cells infiltration in lung adenocarcinoma. Sci. Rep. 12 (1), 15994 (2022).
Yazawa, T. et al. Prognostic significance of beta2-adrenergic receptor expression in non-small cell lung cancer. Am. J. Transl Res. 8 (11), 5059–5070 (2016).
Coelho, M. et al. Beta1- and Beta2-Adrenoceptors expression patterns in human Non-small cell lung cancer: relationship with Cancer histology. J. Neuroimmune Pharmacol. 14 (4), 697–708 (2019).
Hu, P. et al. beta2-adrenergic receptor activation promotes the proliferation of A549 lung cancer cells via the ERK1/2/CREB pathway. Oncol. Rep. 36 (3), 1757–1763 (2016).
Kang, D. et al. TRIM22 induces cellular senescence by targeting PHLPP2 in hepatocellular carcinoma. Cell. Death Dis. 15 (1), 26 (2024).
Petersson, J. et al. The p53 target gene TRIM22 directly or indirectly interacts with the translation initiation factor eIF4E and inhibits the binding of eIF4E to eIF4G. Biol. Cell. 104 (8), 462–475 (2012).
Li, L. et al. TRIM22 knockdown suppresses chronic myeloid leukemia via inhibiting PI3K/Akt/mTOR signaling pathway. Cell. Biol. Int. 42 (9), 1192–1199 (2018).
O’Shea, J. J., Gadina, M. & Schreiber, R. D. Cytokine signaling in 2002: new surprises in the jak/stat pathway. Cell 109 (Suppl), S121–131 (2002).
Liu, M. et al. RBMS1 promotes gastric cancer metastasis through autocrine IL-6/JAK2/STAT3 signaling. Cell. Death Dis. 13 (3), 287 (2022).
Banerjee, K. & Resat, H. Constitutive activation of STAT3 in breast cancer cells: a review. Int. J. Cancer. 138 (11), 2570–2578 (2016).
Long, L., Fei, X., Chen, L., Yao, L. & Lei, X. Potential therapeutic targets of the JAK2/STAT3 signaling pathway in triple-negative breast cancer. Front. Oncol. 14, 1381251 (2024).
Chen, Q. et al. Upregulation of miR-216a-5p by lentinan targeted Inhibition of JAK2/STAT3 signaling pathway to reduce lung adenocarcinoma cell stemness, promote apoptosis, and slow down the lung adenocarcinoma mechanisms. Front. Oncol. 11, 778096 (2021).
Subramanian, A., Kuehn, H., Gould, J., Tamayo, P. & Mesirov, J. P. GSEA-P: a desktop application for gene set enrichment analysis. Bioinformatics 23 (23), 3251–3253 (2007).
Szklarczyk, D. et al. STRING v11: protein-protein association networks with increased coverage, supporting functional discovery in genome-wide experimental datasets. Nucleic Acids Res. 47 (D1), D607–D613 (2019).
Zhao, C. et al. NEIL3 May act as a potential prognostic biomarker for lung adenocarcinoma. Cancer Cell. Int. 21 (1), 228 (2021).
Johnson, D. E., O’Keefe, R. A. & Grandis, J. R. Targeting the IL-6/JAK/STAT3 signalling axis in cancer. Nat. Rev. Clin. Oncol. 15 (4), 234–248 (2018).
Makabe, K. et al. Baricitinib ameliorates inflammatory and neuropathic pain in collagen antibody-induced arthritis mice by modulating the IL-6/JAK/STAT3 pathway and CSF-1 expression in dorsal root ganglion neurons. Arthritis Res. Ther. 26 (1), 121 (2024).
Shin, J. Y., Yoon, J. K. & Marwaha, G. Progress in the treatment and outcomes for Early-Stage Non-Small cell lung Cancer. Lung 196 (3), 351–358 (2018).
Succony, L., Rassl, D. M., Barker, A. P., McCaughan, F. M. & Rintoul, R. C. Adenocarcinoma spectrum lesions of the lung: detection, pathology and treatment strategies. Cancer Treat. Rev. 99, 102237 (2021).
Shi, R. et al. Identification and validation of hypoxia-derived gene signatures to predict clinical outcomes and therapeutic responses in stage I lung adenocarcinoma patients. Theranostics 11 (10), 5061–5076 (2021).
Tian, Z. Q. et al. Identification of commonly dysregulated genes in Non-small-cell lung Cancer by integrated analysis of microarray data and qRT-PCR validation. Lung 193 (4), 583–592 (2015).
Wang, L. et al. HSP90AA1, ADRB2, TBL1XR1 and HSPB1 are chronic obstructive pulmonary disease-related genes that facilitate squamous cell lung cancer progression. Oncol. Lett. 19 (3), 2115–2122 (2020).
Wang, Z. et al. Decreased HLF expression predicts poor survival in lung adenocarcinoma. Med. Sci. Monit. 27, e929333 (2021).
Wu, X., Zang, W., Cui, S. & Wang, M. Bioinformatics analysis of two microarray gene-expression data sets to select lung adenocarcinoma marker genes. Eur. Rev. Med. Pharmacol. Sci. 16 (11), 1582–1587 (2012).
Cao, N. et al. beta2-adrenergic receptor autoantibodies alleviated myocardial damage induced by beta1-adrenergic receptor autoantibodies in heart failure. Cardiovasc. Res. 114 (11), 1487–1498 (2018).
Yu, W. et al. Norepinephrine stimulation downregulates the beta2 -adrenergic receptor-nitric oxide pathway in human pulmonary artery endothelial cells. J. Cell. Physiol. 234 (2), 1842–1850 (2019).
Thomsen, M., Dahl, M., Tybjaerg-Hansen, A. & Nordestgaard, B. G. beta2 -adrenergic receptor Thr164IIe polymorphism, blood pressure and ischaemic heart disease in 66 750 individuals. J. Intern. Med. 271 (3), 305–314 (2012).
Zhang, X. et al. Chronic stress promotes gastric cancer progression and metastasis: an essential role for ADRB2. Cell. Death Dis. 10 (11), 788 (2019).
Wu, F. Q. et al. ADRB2 signaling promotes HCC progression and Sorafenib resistance by inhibiting autophagic degradation of HIF1alpha. J. Hepatol. 65 (2), 314–324 (2016).
Renz, B. W. et al. beta2 Adrenergic-Neurotrophin feedforward loop promotes pancreatic Cancer. Cancer Cell. 33 (1), 75–90e77 (2018).
Xie, W. Y. et al. Betablockers inhibit the viability of breast cancer cells by regulating the ERK/COX2 signaling pathway and the drug response is affected by ADRB2 singlenucleotide polymorphisms. Oncol. Rep. 41 (1), 341–350 (2019).
Zhang, Z. F. et al. Prognostic significance of synergistic hexokinase-2 and beta2-adrenergic receptor expression in human hepatocelluar carcinoma after curative resection. BMC Gastroenterol. 16 (1), 57 (2016).
Zahalka, A. H. et al. Adrenergic nerves activate an angio-metabolic switch in prostate cancer. Science 358 (6361), 321–326 (2017).
Nakanishi, M. Cell cycle checkpoints and cancer. Tanpakushitsu Kakusan Koso 54 (4 Suppl), 556–560 (2009).
Xin, P. et al. The role of JAK/STAT signaling pathway and its inhibitors in diseases. Int. Immunopharmacol. 80, 106210 (2020).
Hu, Q. et al. JAK/STAT pathway: extracellular signals, diseases, immunity, and therapeutic regimens. Front. Bioeng. Biotechnol. 11, 1110765 (2023).
Xue, C. et al. Evolving cognition of the JAK-STAT signaling pathway: autoimmune disorders and cancer. Signal. Transduct. Target. Ther. 8 (1), 204 (2023).
Lu, F. et al. PSMA5 contributes to progression of lung adenocarcinoma in association with the JAK/STAT pathway. Carcinogenesis 43 (7), 624–634 (2022).
Dai, Y. et al. Protein tyrosine phosphatase PTPRO represses lung adenocarcinoma progression by inducing mitochondria-dependent apoptosis and restraining tumor metastasis. Cell. Death Dis. 15 (1), 11 (2024).
Xu, Y. et al. Targeting ADRB2 enhances sensitivity of non-small cell lung cancer to VEGFR2 tyrosine kinase inhibitors. Cell. Death Discov. 8 (1), 36 (2022).
Zhou, S. et al. Synergistic anti-tumor effects of Lenalidomide and gefitinib by upregulating ADRB2 and inactivating the mTOR/PI3K/AKT signaling pathway in lung adenocarcinoma. Cell. Mol. Biol. (Noisy-le-grand) 70 (2), 120–127 (2024).
Ajmal, I. et al. Intrinsic ADRB2 Inhibition improves CAR-T cell therapy efficacy against prostate cancer. Mol. Ther. 32 (10), 3539–3557 (2024).
Acknowledgements
This study was supported by Nantong Jiangsu Scientific Research Project (MSZ2023159), General project of Jiangsu Provincial Health Committee (H2019101) and Clinical Medical Research Center of Cardiothoracic Diseases in Nantong (HS2019001).
Author information
Authors and Affiliations
Contributions
Mingming Xu and Song Han conceived of the original idea and wrote the manuscript. Mingjun Yang, Jianle Chen, Yifei Liu and Youlang Zhou performed the experiments, collected and analyzed the data. Jiahai Shi supervised this work and revised the manuscript.
Corresponding author
Ethics declarations
Competing interests
The authors declare no competing interests.
Additional information
Publisher’s note
Springer Nature remains neutral with regard to jurisdictional claims in published maps and institutional affiliations.
Electronic supplementary material
Below is the link to the electronic supplementary material.
Rights and permissions
Open Access This article is licensed under a Creative Commons Attribution-NonCommercial-NoDerivatives 4.0 International License, which permits any non-commercial use, sharing, distribution and reproduction in any medium or format, as long as you give appropriate credit to the original author(s) and the source, provide a link to the Creative Commons licence, and indicate if you modified the licensed material. You do not have permission under this licence to share adapted material derived from this article or parts of it. The images or other third party material in this article are included in the article’s Creative Commons licence, unless indicated otherwise in a credit line to the material. If material is not included in the article’s Creative Commons licence and your intended use is not permitted by statutory regulation or exceeds the permitted use, you will need to obtain permission directly from the copyright holder. To view a copy of this licence, visit http://creativecommons.org/licenses/by-nc-nd/4.0/.
About this article
Cite this article
Xu, M., Han, S., Yang, M. et al. ADRB2 is regulated by TRIM22 and facilitates lung adenocarcinoma progression via JAK2/STAT3 signaling pathway. Sci Rep 15, 22083 (2025). https://doi.org/10.1038/s41598-025-06017-6
Received:
Accepted:
Published:
Version of record:
DOI: https://doi.org/10.1038/s41598-025-06017-6
Keywords
This article is cited by
-
The role of TRIM proteins in the pathogenesis of mycobacterium tuberculosis
Biology Direct (2025)








