Abstract
Intrauterine adhesion (IUA) was characterized by endometrial fibrosis, leading primarily to hypomenorrhea, infertility and recurrent miscarriage. Epithelial-mesenchymal transition (EMT) is now recognized as a key factor in the development of endometrial fibrosis. X-box binding protein 1 (XBP1), as a crucial transcription factor, has emerged as a potential target for anti-fibrosis treatment in the liver due to its role in various tissue fibrosis. However, the function and molecular mechanisms of XBP1 in the endometrium of patients with IUA are not well understood. In this study, we identified abnormal expression of XBP1, epithelial-mesenchymal transition (EMT) markers, and the cGAS-STING pathway in endometrial tissues from patients with IUA and in IUA-like mouse models. XBP1 was found to promote EMT in endometrial epithelial cells by activating the cGAS-STING pathway and cytoplasmic release of mitochondrial DNA. The addition of mitochondrial membrane inhibition VBIT-4 reversed TGF-β1-induced EMT in vitro. Inhibition of XBP1 reduced endometrial fibrosis and the cGAS-STING pathway activity in the IUA-like mouse models, while activation of XBP1 caused the opposite outcome. These findings indicate XBP1 may serve as a potential therapeutic target for IUA.
Similar content being viewed by others

Introduction
Intrauterine adhesion (IUA), characterized by endometrial fibrosis, is primarily caused by intrauterine manipulation or infection. They mainly result in decreased menstrual volume, infertility, or recurrent miscarriage. Given the high incidence and recurrence rate of IUA, it has become the primary cause of secondary infertility1. Although recent research has advanced our understanding of IUA pathogenesis, the precise molecular mechanisms remain elusive. The integrity and stability of endometrial epithelium, which are essential for female reproductive health, ensure physiological functions such as barrier maintenance, embryo implantation support, and immune homeostasis. Notably, growing evidence implicates trauma- or infection-triggered epithelial-mesenchymal transition (EMT) in endometrial epithelial cells as a pivotal driver of fibrosis progression in IUA2,3,4,5.
X-box binding protein 1 (XBP1) is a downstream transcription factor of the transmembrane protein Serine/threonine kinase and inositol demand enzyme 1a (IRE1a) in the endoplasmic reticulum stress signaling pathway and a member of the CREB/ATF transcription factor family. It not only plays a key role in the unfolded protein reaction, but also participates extensively in cell differentiation, proliferation, apoptosis, cell stress response and other signaling pathways as a transcription factor. XBP1 can promote the transcription of inflammatory cytokines and trigger the innate immune response in macrophages. For instance, XBP1 activation can be influenced by the IRE1-XBP1 axis during Pseudomonas aeruginosa infection6. Additionally, XBP1 regulates mitochondrial DNA cytoplasmic leakage in macrophages through BNIP3-mediated mitophagy, thereby controlling the cGAS/STING/NLRP3 activation in macrophages and contributing to liver fibrosis progression and liver injury7,8,9. Consequently, XBP1 is considered a potential target for anti-liver fibrosis therapies. Endoplasmic reticulum stress may be involved in promoting endometrial fibrosis has been reported recently10, but the exact mechanism of XBP1 in the endometrium of IUA is unexposed.
Cyclic GMP-AMP synthetase (cGAS) is currently believed to be a cytoplasmic DNA receptor that can sense almost all DNA. When exogenous/endogenous DNA is recognized, activated cGAS generates a second messenger ring GMP-AMP (cGAMP) using ATP and GTP as substrates, which then binds and activates the IFN gene stimulating factor (STING). Various sources of DNA in the cytoplasm will activate the cGAS-STING signaling pathway, thereby secreting inflammatory cytokines contributing to inflammatory diseases. Considerable evidences show that the activation of cGAS-STING signaling pathway is related to various inflammatory or fibrotic diseases such as liver fibrosis, renal fibrosis, pulmonary fibrosis, idiopathic colitis, rheumatoid arthritis and endometriosis11,12,13. Although a newly published RNA sequencing study has identified significant upregulation of STING expression in the endometrium of intrauterine adhesion (IUA) patients, the precise mechanisms orchestrating this pathological alteration remain to be elucidated14.
Increasing studies have proved that mitochondrial DNA (mtDNA) cytoplasmic release is a critical trigger for activating the cGAS-STING pathway13,15. Previous studies suggested that the release of mtDNA can only occur during apoptosis or upon the activation of BAX/BAK. However, recent studies have indicated that gentle stimuli can also prompt the cytosolic release of mtDNA in live cells16,17. In this investigation, we demonstrate a significant upregulation of XBP1 in IUA endometrium. XBP1 can promote EMT of epithelial cells by promoting cytoplasmic release of mitochondrial DNA and activating cGAS-STING signaling pathway. Drug-induced inhibition of XBP1 reduced endometrial fibrosis and the cGAS-STING pathway activity in the IUA-like mouse models, while activation of XBP1 caused the opposite outcome.
Materials and methods
Human endometrial samples
Twenty-two patients were recruited, all of whom provided signed informed consent prior to specimen collection. None of the participants had received sex hormone therapy for at least two menstrual cycles. Endometrial specimens were collected during the late proliferative phase, as determined by serum sex hormones and ultrasound (progesterone < 5.5 mmol/L and dominant follicle diameter ranging from 15 to 18 mm). Severe intrauterine adhesion (IUA) was diagnosed according to American Fertility Society (AFS) criteria. The endometrial biopsies were used for protein extraction and immunohistochemistry.
All experiments of clinical specimen tissues were performed in accordance with relevant guidelines and regulations established by the Ethics Committee of the First Affiliated Hospital of Chongqing Medical University with the approval ID number of 2024-476-01.
Animal experiments
Eight-week-old, 23–25 g C57BL/6J female mice, purchased from Chongqing Tengxin Biotechnology Co., Ltd., were housed in the Animal Laboratory Center of Chongqing Medical University. The mice lived in an SPF environment with free access to food and water. Vaginal smears were used to determine the estrous cycle of the mice. All animals were acclimated for one week before surgery. Mouse models of intrauterine adhesion were established using curettage and lipopolysaccharide (LPS, Biosharp, 0.2 mg/kg, BS904-10 mg dissolved in sodium lactate Ringer’s solution) during the estrus phase. After anesthesia with isoflurane, a 1–1.5 cm longitudinal incision was made in the lower abdomen to expose the uterus. The uterus was gently scratched with a curette until it exhibited congestion.
LPS was injected into the tail vein after the abdominal cavity was closed layer by layer. The sham group underwent the same open procedure but received no uterine scratching or LPS injection. A second procedure was performed on the fifth day after surgery. In the Toyocamycin-treated group, Toyocamycin (0.5 mg/kg, SparkJade, SJ-MN3961) was injected intraperitoneally daily after surgery. In the IXA4-treated group, mice received IXA4 (50 mg/kg, SparkJade, SJ-MX6106) intraperitoneally daily after surgery. The IUA-like group received an equal volume of saline in the same manner. Mice were sacrificed with the method of cervical dislocation during the second post-operative estrus, and the uteri were collected for further analysis.
All animal experiments were conducted following the ARRIVE guidelines and guidelines established by the Research Ethics Committee of Chongqing Medical University (CQMU) with the approval ID number of IACUC-CQMU-2024-0150.
Cell culture
Immortalized endometrial epithelial cell lines (HEECs) were purchased from IMMOCELL (Xiamen, Fujian, China) and cultured in DMEM/F12 (Gibco, C11330500BT) containing 10% fetal bovine serum (Azaood, AD0005-500) and 1% penicillin-streptomycin (SparkJade, CM0001-100ML) at 37 °C with 5% CO2 and saturated humidity. Cells were passaged using 0.25% trypsin (SparkJade, CN0004-100ML). The recombinant proteins and STING pathway activators and inhibitors used in the cell experiments were TGF-β1 (MCE), 2’3-cGAMP (SparkJade, SJ-MN0890), and C-176 (SparkJade, SJ-MX0351), respectively.
Transfection and lentiviral transduction
For small interfering RNA experiments, immortalized endometrial epithelial cells (IHEECs) at ~ 70% confluence were transfected with serum-free siRNA (25 nM)-siRNA-mate (20 μl) complex (GenePharma, Shanghai) according to the manufacturer’s instructions. Approximately 48 h later, cells were collected for efficiency tests or were further treated. The targeting sequences of human XBP1 are listed in Table S1.
For Overexpression of lentivirus experiments, (IHEECs) at ~ 50% confluence in T25 were added with lentivirus (G418 resistance, 50 μl, GenePharma, Shanghai) and polybrene (5ug/ml). After 48 h, G418 antibiotic was added for screening, the amplified cells were collected for validation or further treatment. Gene ID of XBP1 (Homo) for overexpressed fragment was NM_005080.4, retrieved from National Library of Medicine Gene.
Histology and immunohistochemistry
Human and mouse tissues were fixed with 4% paraformaldehyde, embedded in paraffin after dehydration and hyalinization, and then sectioned. Tissue sections were stained with hematoxylin and eosin. Masson’s Trichrome staining was performed according to the kit instructions (Servicebio, China, GP1032). For immunohistochemistry, endogenous peroxidases were quenched with H2O2 after the sections were prepared, dewaxed, and hydrated. Sections underwent heat-mediated antigen retrieval before being incubated with primary antibodies against XBP1(1:200; Huabio, ET1703-23), N-cadherin (1:100; Huabio, ET1607-37), E-cad (1:5000; Proteintech, 20874-1-AP), a-SMA (1:2500; Proteintech, 67735-1-Ig), cGAS (1: 400; Proteintech, 26416-1-AP), STING (1:2000, Proteintech, 19851-1-AP), p-IRF3(1:250, Immunoway, YP0326) overnight at 4 °C. Following incubation with HRP-conjugated secondary antibodies for 50 min at room temperature, sections were exposed to DAB and counterstained with hematoxylin. After sealing, sections were observed under a microscope. The immunoreactive score (IRS) was calculated using the formula: IRS = SI (Positive Intensity) × PP (Positive Proportion).
RNA extraction and quantitative real-time PCR (qRT-PCR)
Total RNA was extracted using a kit (SparkJade, AC0205-A) according to the manufacturer’s protocol. RNA was then reverse transcribed into cDNA using SPARKscript II All-in-One RT SuperMix for qPCR (with gDNA Eraser; SparkJade, AH0104-A). SYBR Green qPCR Mix (with ROX) was used for qRT-PCR analysis. Primers sequence are listed in Table S2. Expression levels were normalized to Actin.
Protein extraction and Western blotting
Total protein was extracted from tissues and cultured cells using a total protein extraction kit (Beyotime, China). Proteins were separated by 10% SDS-PAGE (Epizyme, China) and transferred to a PVDF membrane (0.45 μm pore size, Millipore). The membranes were blocked with 5% skim milk for 1 h, then incubated with primary antibodies against XBP1 (1:1000; Huabio, ET1703-23), N-cadherin (1:10000; Proteintech, 66219-1-Ig), E-cad (1:20000; Proteintech, 20874-1-AP), a-SMA (1:20000; Proteintech, 67735-1-Ig), cGAS (1:2000; Proteintech, 26416-1-AP), STING (1:2000, Proteintech, 19851-1-AP), IRF3(1:5000, Proteintech, 66670-1-Ig), p-IRF3 (1:1000; Immunoway, YP0326), β-Actin (1:10000; Abclonal, AC038) overnight at 4 °C. After incubation with HRP-conjugated secondary antibodies, bands were detected using ECL.
Immunofluorescence
Cells were fixed with paraformaldehyde for 10 min after washing three times with PBS. Permeabilization was performed using 0.5% Triton X-100 at room temperature for 20 min. Cells plated on confocal dishes were blocked with peroxidase-blocking buffer for 15 min at room temperature. The cells were incubated with the primary antibodies against TOMMO (1:1000; Huabio, ET-1609-25), DNA (1:200; CBL186, Sigma) overnight at 4 °C or at 37 °C for 2 h. Then secondary antibody and fluorescent reagent were added sequentially according to kit instruction (Immunoway, RS0035). After DAPI staining and application of an anti-fluorescence quencher, images were captured under confocal microscopy. Results were quantified by mean fluorescence intensity using Fiji (Fiji Is Just ImageJ) with the bundled ImageJ core version 1.53t https://imagej.net/ij/.
Tetramethyl rhodamine methyl ester (TMRM) assay
After removing the medium and washing with PBS three times, cells were incubated with 100 nM TMRM (Invitrogen, I34361) at 37 °C for 30 min. Following another wash with PBS and addition of an appropriate amount of medium, images were captured using a fluorescence microscope.
Statistical analysis
Statistical evaluations were performed using GraphPad Prism 9.0. Data are expressed as mean ± standard error mean (SEM). The dataset included results from at least three independent experiments. Differences between two groups were analyzed using Student’s t-test when the data were normally distributed. For comparisons between three or more groups, one-way analysis of variance (ANOVA) followed by Tukey’s-Honestly-Significant- Difference (HSD) multiple comparisons test was used. A p-value of *P < 0.05 was considered statistically significant.
Results
XBP1 expression was increased in endometrial tissue of IUA patients
We first assessed XBP1 expression in endometrial tissues from patients with intrauterine adhesion and those with normal endometrium. Western blot and immunohistochemistry analyses revealed overexpression of XBP1 in the endometrium of patients with intrauterine adhesion (Fig. 1a and b). Given that epithelial-mesenchymal transition (EMT) is recognized as a pathogenic factor in intrauterine adhesion, we investigated XBP1’s effect on EMT in endometrial epithelial cells. TGF-β1 recombinant protein was used to induce EMT that constructed cell fibrosis model in vitro18,19,20,21, leading to upregulation of XBP1, N-cadherin, and α-SMA, and downregulation of E-cadherin (Fig. 1c).
XBP1 expression was increased in endometrial tissue of IUA patients. (a, b) XBP1 expression was assessed by Western blot and immunohistochemistry in the endometrium of normal controls (n = 4) and IUA patients (n = 4). 200×, Scale bars: 100 μm. (c) HEECs were induced to undergo EMT using TGF-β1 recombinant protein (20 ng/ml, MCE). N-cadherin, α-SMA, and E-cadherin expression were detected by Western blot after 48 h of incubation. XBP1 expression was also evaluated by Western blot. (*p < 0.05, **p < 0.01, ****p < 0.0001).
XBP1 expression was increased in IUA-like mouse model
We established an IUA-like mouse model and performed HE staining, which showed thinning of the endometrium and a reduction in gland number in the intrauterine adhesion model (Fig. 2a). Masson staining indicated enhanced endometrial fibrosis in this model (Fig. 2a). In the endometrium of the IUA-like mouse model, the expression of the EMT marker E-cadherin was reduced, while N-cadherin and the fibrosis marker α-SMA were increased (Fig. 2a). XBP1 expression was also elevated in the endometrium of the IUA-like mouse model (Fig. 2b and c).
XBP1 expression was increased in IUA-like mouse model. (a) IUA mouse model was established using curettage and LPS. HE, Masson staining, and immunohistochemistry (α-SMA, N-cadherin, and E-cadherin) were performed on endometrial tissues from normal controls (n = 5) and IUA mice (n = 5). 200×, Scale bars: 100 μm. (b, c) XBP1 expression in endometrial tissues from normal controls (n = 5) and IUA mice (n = 5) was detected by Western blot and immunohistochemistry. 200×, Scale bars: 100 μm. (**p < 0.01, ****p < 0.0001).
XBP1 promoted EMT and fibrosis in endometrial epithelial cells
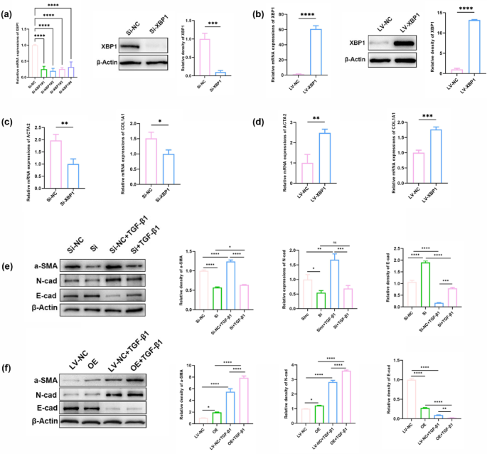
In endometrial epithelial cells, silencing XBP1 led to decreased XBP1 mRNA and protein levels (Fig. 3a), whereas XBP1 overexpression resulted in increased XBP1 mRNA and protein levels (Fig. 3b). After knockdown and overexpression of XBP1, qRT-PCR validation revealed that XBP1 positively regulates the transcriptional activity of fibrosis-related genes ACTA2 and COL1A1 in endometrial epithelial cells (Fig. 3c and d). Silencing XBP1, in the presence or absence of TGF-β1, reduced the expression of N-cadherin and α-SMA, and increased E-cadherin expression (Fig. 3e). Conversely, XBP1 overexpression produced the opposite effects (Fig. 3f). These findings suggest that XBP1 promotes EMT transformation in endometrial epithelial cells.
XBP1 promoted EMT and fibrosis in endometrial epithelial cells. (a) XBP1 knockdown was confirmed by qRT-PCR and Western blot. (b) A stable overexpression line of XBP1 was successfully constructed and verified by qRT-PCR and Western blot. (c) Following XBP1 knockdown, the mRNA expression of fibrosis-related genes ACTA2 and COL1A1 was significantly downregulated in endometrial epithelial cells. (d) Overexpression of XBP1 significantly upregulated the mRNA expression of fibrosis-related genes ACTA2 and COL1A1 in endometrial epithelial cells. (e) Cells were cultured in 6-well plates for 12 h (approximately 70% confluence), then switched to serum-free OPTI-MEM medium. The siRNA-mate complex (GenePharma, Shanghai) was added, followed by TGF-β1 recombinant protein (20 ng/ml). Protein was extracted after 48 h for Western blot analysis. (f) Cells overexpressing XBP1 were cultured in 6-well plates for 12 h (approximately 80% confluence) and treated with TGF-β1 recombinant protein (20 ng/ml). Protein was extracted after 48 h for Western blot analysis. (*p < 0.05, **p < 0.01, ***p < 0.001, ****p < 0.0001).
XBP1 promoted TGF-β1-mediated mitochondrial DNA release
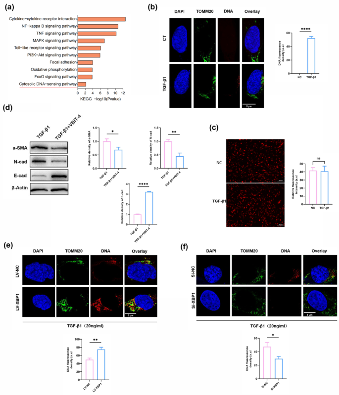
As major players in cell signaling, mitochondria coordinate a wide range of biological processes, from energy production and metabolism to cell death and inflammation. In pathologic situations mitochondrial DNA (mtDNA) typically releases into the cytoplasm through mitochondrial permeability transition pores (MPTP), loss of integrity, and cell death22, while some reports suggested that cells experiencing stress release mtDNA through pores formed by oligomers of voltage-dependent anion channel (VDAC)16. TGF-β1 stimulation is known as a highly functional signal for Hepatic Stellate Cells (HSCs) which promotes HSCs mtDNA cytoplasmic release17,23. Our preliminary transcriptomic sequencing data revealed potential associations between cytoplasmic DNA-sensing pathways and the pathogenesis of IUA (Fig. 4a). Here, we first examined the effect of TGF-β1 on mtDNA release in HEECs. TGF-β1 was found to enhance mtDNA release into the cytoplasm (Fig. 4b) but without reduction of mitochondrial membrane potential (Fig. 4c). The addition of the VDAC1 oligomerisation inhibition VBIT-4 reversed TGF-β1-induced EMT, indicating that mtDNA release can induce EMT (Fig. 4d). Moreover, in the presence of TGF-β1, XBP1 overexpression promoted mtDNA cytoplasmic release in endometrial epithelial cells, whereas XBP1 silencing inhibited mtDNA cytoplasmic release (Fig. 4e–f).
XBP1 promoted TGF-β1-mediated mitochondrial DNA cytoplasmic release. (a) KEGG pathway enrichment analysis24,25,26 demonstrated significant enrichment of cytosolic DNA-sensing pathways in the endometrium of IUA patients. (b) TGF-β1 (20 ng/ml) induced mtDNA (red) release into the cytoplasm of HEECs, observed using a confocal microscope. Scale bar: 5 μm. (c) Mitochondrial membrane potential changes induced by TGF-β1 (20 ng/ml) were detected using Tetramethyl Rhodamine Methyl Ester (TMRM). Scale bar: 100 μm. (d) Inhibition of VDACs by pretreatment with 10 µM VBIT-4 in HEECs blocked TGF-β1-induced EMT. (e) TGF-β1-mediated mtDNA cytoplasmic leakage in HEECs was promoted by XBP1 overexpression. Scale bar: 5 μm. (f) TGF-β1-mediated mtDNA cytoplasmic leakage in HEECs was inhibited by XBP1 silencing. Scale bar: 5 μm. (*p < 0.05, **p < 0.01, ****p < 0.0001).
cGAS-STING pathway was activated in endometrial tissues of IUA patients and IUA-like mouse models
The cGAS-STING pathway is crucial for inflammation, fibrosis, and mtDNA release. Therefore, we assessed the expression of the cGAS-STING signaling pathway in endometrial tissues from the IUA patients and IUA-like mouse models. Western blot analysis revealed enhanced expression of cGAS, STING, IRF3 and p-IRF3 in the endometrial tissue of IUA patients compared to the control group (Fig. 5a), immunohistochemistry showed consistent result in the IUA-like mouse model (Fig. 5b).
cGAS-STING pathway was activated in endometrial tissues of IUA patients and IUA-like mouse models. (a) Expression of the cGAS-STING signaling pathway in endometrial tissues of normal controls (n = 4) and IUA patients (n = 4), detected by Western blot. (b) Expression of the cGAS-STING signaling pathway in endometrial tissues of normal controls (n = 5) and IUA mice (n = 5), detected by immunohistochemistry. 200×, Scale bars: 100 μm.(**p < 0.01, ***p < 0.001, ****p < 0.0001).
XBP1 regulated EMT via cGAS-STING pathway in endometrial epithelial cells
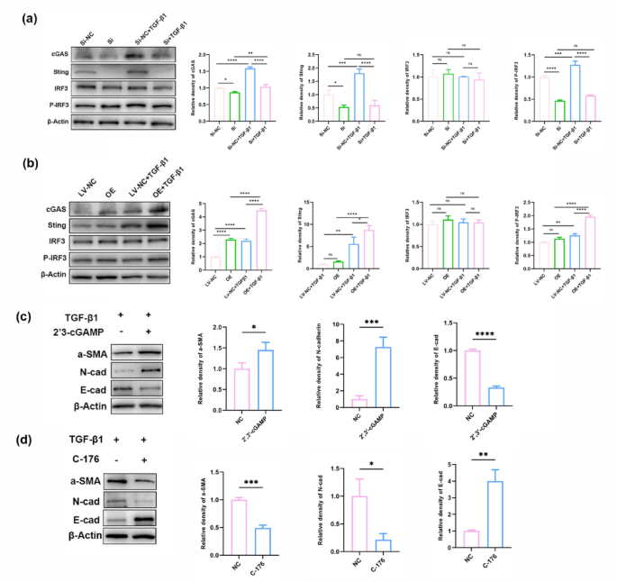
We further investigated the effect of XBP1 on the cGAS-STING pathway. Silencing XBP1 reduced the expression of cGAS, STING, and p-IRF3 in endometrial epithelial cells, both in the presence and absence of TGF-β1 (Fig. 6a). Conversely, XBP1 overexpression increased the levels of cGAS, STING, and p-IRF3 (Fig. 6b). As previously demonstrated, XBP1 promoted EMT in HEECs. In endometrial epithelial cells, silencing XBP1 and adding the cGAS-STING pathway activator 2’3-cGAMP enhanced EMT (Fig. 6c). Conversely, XBP1 overexpression and addition of the cGAS-STING pathway inhibitor C-176 inhibited EMT (Fig. 6d). These results suggest that XBP1 regulates EMT through the cGAS-STING signaling pathway.
XBP1 regulated cGAS-STING pathway. (a) Western blot analysis of the cGAS-STING signaling pathway in HEECs following XBP1 silencing (alone or with TGF-β1). (b) Western blot analysis of the cGAS-STING signaling pathway in HEECs following XBP1 overexpression (alone or with TGF-β1). (c) HEECs were cultured in serum-free OPTI-MEM medium for 12 h, then treated with TGF-β1 recombinant protein (20 ng/ml) alone or with 2’3-cGAMP (10 µM) for 48 h. Western blot analysis of protein expression. (d) Overexpressing HEECs were cultured for 12 h, then treated with C-176 (20 µM) for 6 h before adding TGF-β1 (20 ng/ml). Western blot analysis was performed after another 48 h. (*p < 0.05, **p < 0.01, ***p < 0.001, ****p < 0.0001).
Toyocamycin attenuated and IXA4 aggravated endometrial fibrosis in IUA-like mouse model
We evaluated the effects of XBP1 regulators on endometrial fibrosis in vivo. Compared to the control group, endometrial fibrosis was significantly increased in the IUA-like mouse model group. The XBP1 inhibitor Toyocamycin notably reduced endometrial fibrosis, whereas the XBP1 activator IXA4 significantly enhanced endometrial fibrosis (Fig. 7a). These findings suggest that XBP1 may serve as potential therapeutic targets for endometrial fibrosis. Additionally, Toyocamycin inhibited EMT and the cGAS-STING signaling pathway, while IXA4 activated both EMT and the cGAS-STING signaling pathway (Fig. 7b–c).
Toyocamycin attenuated and IXA4 aggravated endometrial fibrosis in IUA-like mouse model. Mice were divided into four groups: sham operation (n = 5), curettage + LPS + saline (n = 5), curettage + LPS + Toyocamycin (0.5 mg/kg/day, 10 days, n = 5), and curettage + LPS + IXA4 (50 mg/kg/day, 10 days, n = 5). (a–c) Masson staining and immunohistochemical staining of Collagen I, α-SMA, N-cadherin, E-cadherin, cGAS, STING, and p-IRF3 in endometrial tissues. 200×, Scale bars: 100 μm. (*p < 0.05, ****p < 0.0001).
Discussion
In this study, we observed abnormal expression of XBP1, epithelial-mesenchymal transition (EMT) and the cGAS-STING pathway in the endometrial tissues of patients with intrauterine adhesion and in an IUA-like mouse model. XBP1 was found to promote EMT in human endometrial epithelial cells by mtDNA cytoplasmic release and the cGAS-STING pathway activation. Inhibition of XBP1 reduced endometrial fibrosis, the cGAS-STING pathway activity, and EMT in the IUA-like mouse model, while activation of XBP1 reversed the results. Therefore, XBP1 may serve as a potential therapeutic target for intrauterine adhesion.
It has been reported that EMT can promote endometrial fibrosis and contribute to the development of intrauterine adhesion. DIO2 has been suggested as a potential target for treating endometrial fibrosis and intrauterine adhesion by regulating the EMT process27. Hyperactivated Ire1/Xbp1s signaling induced JNK dependent developmental and oncogenic cell migration and epithelial-mesenchymal transition (EMT)28. In our study, we found that in the IUA-like mouse model, E-cadherin expression was decreased while N-cadherin and α-SMA expression were increased, indicating that EMT was promoted. Additionally, XBP1 expression was elevated in the endometrial tissues of both human patients with intrauterine adhesion and the IUA-like mouse model. In vitro experiments confirmed that XBP1 promoted EMT in human endometrial epithelial cells. Based on these findings, we speculate that XBP1 contributes to endometrial fibrosis by promoting EMT. Targeting XBP1 could potentially treat intrauterine adhesion by inhibiting the EMT process in endometrial epithelial cells.
The cGAS-STING signaling pathway is involved in microbial infection, regulates adaptive immunity, and directs tissue repair and regeneration. It is critical for controlling host defense, autoimmune diseases, autoinflammatory diseases, and anti-tumor immunity15,29. Consequently, Sting agonists are emerging as effective immune adjuvants for the treatment of infectious diseases and cancer30. In addition, inhibiting activation of the cGAS-STING pathway can have a protective effect against tissue inflammation and blocking the cGAS-STING pathway can eliminate the interferon response and improve cardiac function31,32. Targeting the cGAS-STING pathway pharmacologically or genetically can reduce lung and kidney fibrosis33,34. In this study, we verified that cGAS-STING signaling pathway was activated in the formation of IUA regulated by XBP1. XBP1 promoted EMT in endometrial epithelial cells via cGAS-STING pathway. However, the mechanism of action between XBP1 and cGAS-STING needs to be further elaborated.
cGAS undergoes a conformational change to an active state and forms the second messenger cyclic GMP–AMP (cGAMP) from ATP and GTP after associating with DNA and the cyclic-dinucleotide sensor STING will subsequently detect these changes and becomes activated13,35. In this study, we discovered that XBP1 promoted TGF-mediated cytoplasm release of mitochondrial DNA (mtDNA) and the addition of the VDAC1 oligomerisation inhibition VBIT-4 reversed TGF-β1-induced EMT in vitro. However, the specific mechanism of mtDNA in the pathogenesis of IUA and the interaction with cGAS-STING pathway still need to be further explored.
Conclusion
In summary, we presented that the formation of endometrial fibrosis was associated with the activation of XBP1 in endometrial epithelial cells. The cytosolic release of mtDNA under physiological mitochondrial function can induce EMT of endometrial epithelial cells. XBP1 can promote EMT transformation of epithelial cells by promoting cytoplasmic release of mitochondrial DNA and activating cGAS-STING signaling pathway. In vivo drug activation or inhibition of XBP1 can affect the severity of endometrial fibrosis. Thus, we speculated that XBP1 could be a potential target for the treatment of intrauterine adhesion.
Data availability
The datasets generated during and/or analyzed during the current study are available from the corresponding author on reasonable request.
References
Dreisler, E. & Kjer, J. J. Asherman’s syndrome: current perspectives on diagnosis and management. Int. J. Womens Health 11, 191–198 (2019).
Yuan, L. et al. Bone marrow mesenchymal stem cells combined with Estrogen synergistically promote endometrial regeneration and reverse EMT via Wnt/beta-catenin signaling pathway. Reprod. Biol. Endocrinol. 20(1), 121 (2022).
Zhao, Q. et al. Apelin-13 alleviates intrauterine adhesion by inhibiting epithelial-mesenchymal transition of endometrial epithelial cells and promoting angiogenesis. Hum. Cell 37(6), 1613–1623 (2024).
Zhao, G. et al. DeltaNp63alpha-induced DUSP4/GSK3beta/SNAI1 pathway in epithelial cells drives endometrial fibrosis. Cell. Death Dis. 11(6), 449 (2020).
Song, M. et al. circPTPN12/miR-21-5 p/∆Np63alpha pathway contributes to human endometrial fibrosis. Elife 10 (2021).
Zhou, C. M. et al. Annexin A2 regulates unfolded protein response via IRE1-XBP1 axis in macrophages during P. aeruginosa infection. J. Leukoc. Biol. 110(2), 375–384 (2021).
Wang, Q. et al. XBP1-mediated activation of the STING signalling pathway in macrophages contributes to liver fibrosis progression. JHEP Rep. 4(11), 100555 (2022).
Wang, Q. et al. Role of XBP1 in regulating the progression of non-alcoholic steatohepatitis. J. Hepatol. 77(2), 312–325 (2022).
Liu, Z. et al. XBP1 deficiency promotes hepatocyte pyroptosis by impairing mitophagy to activate mtDNA-cGAS-STING signaling in macrophages during acute liver injury. Redox Biol. 52, 102305 (2022).
Bao, M. et al. Endoplasmic reticulum stress promotes endometrial fibrosis through the TGF-β/SMAD pathway. Reproduction 165(2), 171–182 (2023).
Luo, X. et al. Expression of STING is increased in liver tissues from patients with NAFLD and promotes Macrophage-Mediated hepatic inflammation and fibrosis in mice. Gastroenterology 155(6), 1971–1984 (2018). e1974.
Yu, Y. et al. STING-mediated inflammation in Kupffer cells contributes to progression of nonalcoholic steatohepatitis. J. Clin. Invest. 129(2), 546–555 (2019).
Li, M. Z., Wen, X. Y., Liu, X. Q., Wang, Y. Q. & Yan, L. LPS-Induced activation of the cGAS-STING pathway is regulated by mitochondrial dysfunction and mitochondrial DNA leakage in endometritis. J. Inflamm. Res. 15, 5707–5720 (2022).
Liu, B., Chen, M., Chi, Y. & Hu, L. N. Identification of potential modulators of intrauterine adhesion pathogenesis with RNA sequencing, histology and in vitro assays. Genomics 117(3), 111038 (2025).
Decout, A., Katz, J. D., Venkatraman, S. & Ablasser, A. The cGAS-STING pathway as a therapeutic target in inflammatory diseases. Nat. Rev. Immunol. 21(9), 548–569 (2021).
Kim, J. et al. VDAC oligomers form mitochondrial pores to release MtDNA fragments and promote lupus-like disease. Science 366(6472), 1531–1536 (2019).
Arumugam, S. et al. Mitochondrial DNA and the STING pathway are required for hepatic stellate cell activation. Hepatology 78(5), 1448–1461 (2023).
Lv, H. et al. Vascular endothelial growth factor 165 inhibits pro-fibrotic differentiation of stromal cells via the DLL4/Notch4/smad7 pathway. Cell. Death Dis. 10(9), 681 (2019).
Wu, J. et al. LncRNA HOTAIR promotes endometrial fibrosis by activating TGF-beta1/Smad pathway. Acta Biochim. Biophys. Sin. 52(12), 1337–1347 (2020).
Li, X., Duan, H., Wang, S. & Lv, C. X. Umbilical cord mesenchymal stem cell-derived exosomes reverse endometrial fibrosis by the miR-145-5p/ZEB2 axis in intrauterine adhesions. Reprod. Biomed. Online 46(2), 234–243 (2023).
Qi, J. et al. Locationally activated PRP via an injectable dual-network hydrogel for endometrial regeneration. Biomaterials 309, 122615 (2024).
Riley, J. S. & Tait, S. W. Mitochondrial DNA in inflammation and immunity. EMBO Rep. 21(4), e49799 (2020).
Trivedi, P., Wang, S. & Friedman, S. L. The power of plasticity-metabolic regulation of hepatic stellate cells. Cell. Metab. 33(2), 242–257 (2021).
Kanehisa, M., Furumichi, M., Sato, Y., Matsuura, Y. & Ishiguro-Watanabe, M. KEGG: Biological systems database as a model of the real world. Nucleic Acids Res. 53(D1), D672–D677 (2025).
Kanehisa, M. & Goto, S. KEGG: Kyoto encyclopedia of genes and genomes. Nucleic Acids Res. 28(1), 27–30 (2000).
Kanehisa, M. Toward Understanding the origin and evolution of cellular organisms. Protein Sci. 28(11), 1947–1951 (2019).
Zhou, Z. et al. Defective autophagy contributes to endometrial epithelial-mesenchymal transition in intrauterine adhesions. Autophagy 18(10), 2427–2442 (2022).
Yang, S. et al. Bip-Yorkie interaction determines oncogenic and tumor-suppressive roles of Ire1/Xbp1s activation. Proc. Natl. Acad. Sci. U. S. A. 119(42), e2202133119 (2022).
Soponpong, S., Amparyup, P., Kawai, T. & Tassanakajon, A. A cytosolic sensor, PmDDX41, binds double stranded-DNA and triggers the activation of an innate antiviral response in the shrimp Penaeus monodon via the STING-dependent signaling pathway. Front. Immunol. 10, 2069 (2019).
Liu, X. et al. ARIH1 activates STING-mediated T-cell activation and sensitizes tumors to immune checkpoint Blockade. Nat. Commun. 14(1), 4066 (2023).
Yu, Z. C. et al. The STING inhibitor C-176 attenuates osteoclast-related osteolytic diseases by inhibiting osteoclast differentiation. FASEB J. 37(4), e22867 (2023).
King, K. R. et al. IRF3 and type I interferons fuel a fatal response to myocardial infarction. Nat. Med. 23(12), 1481–1487 (2017).
Zhang, D. et al. A non-canonical cGAS-STING-PERK pathway facilitates the translational program critical for senescence and organ fibrosis. Nat. Cell. Biol. 24(5), 766–782 (2022).
Wu, B. et al. STING inhibitor ameliorates LPS-induced ALI by preventing vascular endothelial cells-mediated immune cells chemotaxis and adhesion. Acta Pharmacol. Sin. 43(8), 2055–2066 (2022).
Hopfner, K. P. & Hornung, V. Molecular mechanisms and cellular functions of cGAS-STING signalling. Nat. Rev. Mol. Cell. Biol. 21(9), 501–521 (2020).
Acknowledgements
We would like to thank the gynecology department of the First Affiliated Hospital of Chongqing Medical University for subject enrollment.
Funding
This work was supported by Chongqing Science and Technology Program (CSTB2024TIAD-KPX0038), the Natural Science Foundation Chongqing (CSTB2022NSCQ-MSX0071) and Kuanren Talents Program of the second affiliated hospital of Chongqing Medical University (kryc-yq-2104, kryc-yq-2222).
Author information
Authors and Affiliations
Contributions
W.X. and H.J. designed the research and wrote the manuscript. W.X. and G.H. performed the reserach and prepare figures. Y.R. initiated and revised the manuscript. H.L. and L.Y. supervised the research. Z.Y. and J.P. provided the guidence of experiments. T.C., M.R., Y.B., and S.Y. participated the discussion. W.X. designed and conducted the entire experimental study, analyzed the experimental data, and wrote the manuscript. All authors reviewed the manuscript.
Corresponding authors
Ethics declarations
Competing interests
The authors declare no competing interests.
Ethics approval and consent to participate
All clinical specimen tissues were approved by the Ethics Committee of the First Affiliated Hospital of Chongqing Medical University (No. 2024-476-01). All animal experiment protocols were approved by the Ethics Committee of Chongqing Medical University (No. IACUC-CQMU-2024-0150).
Consent for publication
This manuscript has obtained consent for publication from all participants.
Additional information
Publisher’s note
Springer Nature remains neutral with regard to jurisdictional claims in published maps and institutional affiliations.
Electronic supplementary material
Below is the link to the electronic supplementary material.
Rights and permissions
Open Access This article is licensed under a Creative Commons Attribution-NonCommercial-NoDerivatives 4.0 International License, which permits any non-commercial use, sharing, distribution and reproduction in any medium or format, as long as you give appropriate credit to the original author(s) and the source, provide a link to the Creative Commons licence, and indicate if you modified the licensed material. You do not have permission under this licence to share adapted material derived from this article or parts of it. The images or other third party material in this article are included in the article’s Creative Commons licence, unless indicated otherwise in a credit line to the material. If material is not included in the article’s Creative Commons licence and your intended use is not permitted by statutory regulation or exceeds the permitted use, you will need to obtain permission directly from the copyright holder. To view a copy of this licence, visit http://creativecommons.org/licenses/by-nc-nd/4.0/.
About this article
Cite this article
Wu, X., He, L., Lin, Y. et al. XBP1 promotes endometrial fibrosis through cGAS-STING signaling pathway in intrauterine adhesion. Sci Rep 15, 23299 (2025). https://doi.org/10.1038/s41598-025-06162-y
Received:
Accepted:
Published:
Version of record:
DOI: https://doi.org/10.1038/s41598-025-06162-y









