Abstract
The TFE3-rearranged renal cell carcinoma (TFE3-rRCC), which is an uncommon and aggressive form of kidney cancer, has an unfavorable prognosis. It has been shown that CDKN1A/p21 is high-expressed in TFE3-rRCC, however, the exact mechanism and the role of CDKN1A/p21 in TFE3-rRCC remain unclear. Our results indicated that the TFE3 fusions exacerbated TFE3-rRCC by transcriptionally upregulating CDKN1A/p21 expression. In terms of the mechanism, CDKN1A/p21 was a target gene of TFE3 fusions with positive regulation. Activation of AKT led to the cytoplasmic localization of highly expressed CDKN1A/p21, promoting TFE3-rRCC progression by anti-apoptosis and facilitating migration. Additionally, the remaining nuclear CDKN1A/p21 induced cellular senescence (CS) and secretion of senescence-associated secretory phenotype (SASP) factors, particularly IL-6 and IL-8, which recruited inhibitory immune cells and remodeled tumor microenvironment. This research presents that upregulation of CDKN1A/p21 transcriptionally by TFE3 fusions facilitates the progression of TFE3-rRCC by inducing anti-apoptosis, migration and CS, thus provides a promising target for treating TFE3-rRCC.
Introduction
The TFE3-rearranged renal cell carcinoma (TFE3-rRCC) was first identified by WHO as a distinct group of RCC in 20041, and it was later classified as molecularly defined renal carcinomas with transcription factor enhancer 3 (TFE3)-rearranged RCC in 20222. X-chromosome balanced translocations involving the TFE3 gene and partner genes, such as ASPL, PRCC, SFPQ, NonO, and CLTC result in TFE3-rRCC3,4. This type of RCC is characterized by high expression of TFE3 fusions accumulating in nucleus. TFE3 regulates various cellular processes and is considered to be an oncogenic factor involved in cell cycle regulation, autophagy, lysosomal biogenesis and immune response. Most TFE3 fusions retain the DNA binding domain of TFE3 while acquiring a more potent promoter5 thus contributing to their carcinogenic potential.
Accumulating evidence suggested that CDKN1A/p21 was high-expressed in TFE3-rRCC6,7,8 however, without figuring out the sub-cellular localization. In addition, it was reported that ASPL-TFE3 oncoprotein up-regulated CDKN1A/p21 to induce cellular senescence (CS)9. Another research demonstrated that PRCC-TFE3 could provoke CDKN1A/p21-mediated cell cycle delay exogenously overexpressing PRCC-TFE3 in HEK293T cells10. Therefore, the specific role of CDKN1A/p21 in TFE3-rRCC remains unclear and urgently needs clarification.
CDKN1A/p21 plays opposite roles in tumors, acting as tumor suppressor in the nucleus and paradoxically promoting tumor growth in the cytoplasm, depending on its subcellular localization which is regulated mainly through AKT kinase11 and TP53 status. It has been demonstrated that nuclear p21 induces cell cycle arrest12 and mediates cellular senescence (CS)13 which is characterized by senescence-associated secretory phenotype (SASP)14. Additionally, several studies have reported effects of cytoplasmic p21, including anti-apoptosis properties15 chemotherapeutic resistance16 and increased migration capabilities17. Therefore, accurately determining the sub-cellular localization of p21 and assessing TP53 status are crucial for understanding its function in TFE3-rRCC.
Here, our study demonstrated that the TFE3 fusions promoted the progression of TFE3-rRCC by upregulating CDKN1A/p21 transcriptionally. Mechanistically, TFE3 fusions positively regulated CDKN1A/p21 transcription, and activation of AKT led to cytoplasmic localization of a portion of CDKN1A/p21, promoting TFE3-rRCC progression. Additionally, nuclear retention of CDKN1A/p21 induced CS and secretion of SASP factors centered on IL-6 and IL-8, remodeling tumor microenvironment. This provided a rational therapeutic target for inhibiting CDKN1A/p21.
Methods
Cell culture
HEK293T, HK-2, Hela, ACHN, 769-P and 786-O cell lines were purchased from Type Culture Collection of Chinese Academy of Sciences (Shanghai, China), and Dr. W. Marston Linehan (National Cancer Institute, Bethesda, MD) provided the TFE3-rRCC cell lines UOK109 (NONO-TFE3 fusion) and UOK120 (PRCC-TFE3 fusion), which were derived from primary papillary cell carcinoma as described18. Complete medium was prepared with DMEM (Gibco, Grand Island, NY), 10% FBS (Gibco) and 1% penicillin–streptomycin (Invitrogen, Carlsbad, CA). Cultured condition was standard humidified atmosphere of 5% CO2 at 37 °C.
Tissue samples
All the tissue samples were collected from Nanjing Drum Tower Hospital and confirmed by two pathologists (Department of Pathology, Nanjing Drum Tower Hospital). All patients were informed that their tissues will be used into scientific research.
RNA isolation and quantitative real-time PCR (qPCR) assays
Total RNA was isolated using Trizol reagent (Invitrogen) according to the product description. Cytoplasmic and nuclear RNA was extracted using an RNA Purification Kit (Norgen Biotek, Thorold, ON, Canada) according to the manufacturer’s instructions. RNA was reverse-transcribed into cDNA using Hiscript Q RT Super-mix for qPCR (Vazyme, Nanjing, China), cDNA was quantified by qPCR, and the data were acquired with ChamQ SYBR qPCR Master Mix (Vazyme). 18s rRNA as internal control was chosen for normalization. The primers for qPCR are list in Table S1.
ChIP assay
ChIP assay was performed according to the protocol of a Pierce™ Agarose ChIP Kit (Thermo Scientific, Carlsbad, CA) to assess the binding of TFE3, NONO-TFE3 and PRCC-TFE3 to CDKN1A promoter. In brief, after indicated treatment, the cells were fixed, lysed and sonicated to appropriate fragments. The prepared chromatin was precipitated using specific antibodies overnight. Then, the binding complexes were thoroughly washed, eluted, purified and analyzed by qPCR. JASPAR (https://jaspar.elixir.no/) was utilized to predict the binding sites of TFE3 in CDKN1A promoter regions, then three pairs of primers were designed according to rank. Primer sets targeting those regions containing potential TFE3 binding sites in CDKN1A promoter as well as NONO-TFE3 and PRCC-TFE3 are provided in Table S2.
Dual-luciferase reporter gene assay
Hela cells were seeded in 24-well plates. The firefly luciferase and Renilla luciferase activity in each cell were detected by Dual Luciferase Reporter Assay Kit (Vazyme). pGL3-Basic-CDKN1A vector and pRL-TK-Renilla luciferase reporter construct were used, after which promoter luciferase activity was measured, and the latter construct was used as an internal control.
Subcutaneously implanted tumor model in nude mouse
Cells were collected with 2 × 108 /mL concentration and mixed with equal volume Matrigel. 6-weeks old nude mouse was implanted into 200 µL above mixture in the flank. When the tumor reached to 100 mm3 mouse was executed.
Western blotting
Following various treatments, total protein was isolated from cells. Briefly, cells in the petri dish were washed three times with PBS and lysed in ice cold extraction buffer. After centrifuged, soluble fractions were mixed with 5×loading buffer and heated at 100 °C for 5–10 min. SDS-PAGE and the PVDF membrane (Roche, Basel, Switzerland) were used to separate different proteins by standard procedures. Blots were blocked for 1 h at room temperature with 5% nonfat-milk and washed with TBS with 0.05% Tween 20 (Sigma-Aldrich, St Louis, MO). Primary and HRP-conjugated secondary antibodies were incubated overnight at 4 °C and 1 h at room temperature, respectively. Protein signals were detected using ECL solution (Vazyme), and band intensities were quantified using Image J software (National Institutes of Health). Additionally, ACTB and GAP were chosen as internal control, Lamin b1 was used as nuclear reference protein. Table S3 list the antibodies.
Flow cytometry
Flow cytometry was performed according to the manufacture’s protocol. After incubation with reagents from an Annexin V-FITC/Propidium Iodide (PI) Apoptosis Kit (BD Biosciences, Franklin Lakes, NJ), cells were analyzed using a BD Beckman cytometer (BD Biosciences) and FlowJo software. For cell cycle analysis, cells were incubated with reagents from a PI/RNase Staining Kit (BD Biosciences). Then, the cells were analyzed on a BD Beckman cytometer.
CCK8, 5-ethyny-2′-deoxyuridine (EdU) assay
Cell proliferation assay was performed using the Cell Counting Kit 8 (CCK8; Vazyme) after cells were cultured in the 96-well plates. EdU (Beyotime, Shanghai, China) was operated after cells seeded into glass bottom dish according to the manufacture’s protocol.
Transwell assay
Cell migration and invasion assays were performed using Transwell technique with uncoated polycarbonate inserts (Millipore) for migration or Matrigel for invasion. DMEM contained 1–5 × 104 cells/200 µL was added into the upper chamber, with 500 µL complete DMEM medium added into the lower chamber. After crystal violet staining, the positive cells were counted and analyzed under microscope.
Immunohistochemistry (IHC)
Paraffin-embedded sections (FFPE) were firstly deparaffinized and then incubated with rabbit polyclonal anti-TFE3 (Sigma-Aldrich) primary antibody at 4 °C overnight. After three times wash by PBST, the slides were then incubation with HRP-conjugated goat anti-mouse or goat anti-rabbit secondary antibody. The sections were washed by PBST for three times, and the signal was detected using DAB Substrate Kit following the manufacture’s instruction.
Plasmid construction, small interfering RNA (siRNA) and cell transfection
Lentivirus, TFE3-shRNA, was synthesized by OBiO Technology (Shanghai, China). Cells were transfected with siRNAs or plasmids using LipoFiter 3.0 (Hanbio, Shanghai, China) according to the manufacturer’s instructions. Treatments were administered 24 h after transfection. After 72 h, cells were harvested.
Immunofluorescence (IF)
Cells grown on glass-bottom culture dishes were fixed, permeabilized and blocked sequentially. Then, the cells were incubated with the indicated primary antibodies overnight and with secondary antibodies for 1 h. Glass bottom was mounted with 4’,6‐diamidino‐2‐phenylindole (DAPI) (Beyotime, P0131). Fluorescent images were examined and photographed on a confocal microscope (Olympus FV3000 Confocal Laser Scanning Microscope).
Nuclear and cytoplasmic extraction
NE-PER Nuclear and Cytoplasmic Extraction Reagents (Thermo Fisher Scientific, 78835) were applied to isolate Nuclear and cytoplasmic fractions. In brief, firstly, cells were collected, then cytoplasmic protein extraction reagents I and II were added to pellet, soon afterwards the tube was centrifuged for 5 min at a speed of 16 000 g to obtain a cytoplasmic extract from the supernatant. The pellet containing nuclei was suspended in nuclear protein extraction reagent and centrifuged at 16 000 g for 10 min.
Immunoprecipitation (IP)
IP assay was conducted by using a Pierce Magnetic Co-IP Kit (Thermo Fisher Scientific, 88804) according to the protocol. Briefly, cells were treated as indicated in the dish, two million cells were collected after washed with pre-cold PBS, then the soluble fractions were incubated with 4 µg of antibody and magnetic beads for 2 h at room temperature.
Luminex liquid suspension chip
Luminex liquid suspension chip (LX-MultiDTH-27, Univ) was used to detect the factors in the supernatant after cells were treated as indicated. Firstly, supernatant was attenuated two times, then the kit (BIO-RAD, #M500KCAFOY) was placed in room temperature for 30 min to equilibrate. Then, prepared the standard, beads, detection antibody, PE-streptavidin and washing buffer. After that, washed the beads two times and added the samples and incubated for 30 min. Beads were washed for three times, then the detection antibody was added to the beads and incubated for 30 min, followed by washing for three times. PE-streptavidin was added and incubated for 10 min, after washing for three times, assay buffer was used, then factors with certain concentrations was evaluated on the machine (Luminex, X-200). The results were analyzed by Milliplex Analyst software.
β-galactosidase staining (SA-β-Gal)
Cells were seeded in 6-well plate after indicated treatment, then β-galactosidase staining was conducted as follows (Beyotime, C0602). Firstly, discarded the culture medium and washed for three times, then incubated for 15 min with 1 mL staining fixed solution, followed by washed with PBS for three times, at the same time, prepared staining solution according to the protocol, then 1 mL staining solution was applied for overnight in 37 °C, finally observed under a microscope and count the positive cells.
Bioinformatic analysis
The datasets GSE167573, GSE150474, GSE130072 were obtained from the Gene Expression Omnibus (GEO) database. GSE167573 consists 63 TFE3-rRCC tumor samples and 14 adjacent normal samples, GSE150474 was made of 12 TFE3-rRCC tumor samples and 7 adjacent normal samples, GSE130072 was PRCC-TFE3 mouse model. Differentially expressed genes (DEGs) was defined with |log2FC| >1 and adj. P < 0.05. KEGG enrichment analysis of DEGs were conducted by R’s clusterProfiler package, and a threshold value of < 0.05 for false discovery rate (FDR) was considered statistically significant. The P-value to the left of axis 0 was transformed by multiplying − 1. GSEA analysis was also conducted according to the gene sets from MSigDB database. We also profiled tumor infiltrating immune cells with CIBERSORT.
Statistical analysis
Statistical analyses were performed using SPSS 22.0 software (SPSS Inc., Chicago, IL). GraphPad Prism 8.0 (GraphPad Software, San Diego, CA) was applied to plot the data. Student’s t test and one-way analysis of variance (ANOVA) were used to assess the significance of differences. P < 0.05 was considered statistically significance. All values are expressed as the means ± standard deviation.
Results
CDKN1A/p21 was a target gene of TFE3 fusions and independent of TP53 in TFE3-rRCC
The potential relationship between TFE3 fusions and CDKN1A/p21 was explored through bioinformatics analysis, which revealed that CDKN1A/p21 was a target gene of wild-type TFE3 (Fig. 1A). This finding was subsequently confirmed by ChIP-qPCR (Fig. 1B). Both the mRNA and protein expression levels of CDKN1A/p21 were higher in UOK109 and UOK120 compared to HEK293T (Fig. 1C-D). Furthermore, knocking down TFE3 using shRNA resulted in a decrease of p21 expression (Fig. 1E-F), indicating that CDKN1A/p21 might be a target of TFE3 fusions. A ChIP-qPCR assay was conducted to investigate the underlying relationship between TFE3 fusions and CDKN1A/p21. It was found that both NONO-TFE3 and PRCC-TFE3 could bind to the promoter region of CDKN1A with one or three binding sites, respectively (Fig. 1G). Additionally, the promoter region of CDKN1A was cloned into a luciferase reporter plasmid to identify its potential regulatory mechanism. Co-transfected of Hela cells with the NONO-TFE3 or PRCC-TFE3/Vector and CDKN1A plasmids showed significantly higher luciferase activity for NONO-TFE3 or PRCC-TFE3 compared to Vector (Fig. 1H). Moreover, it has been reported that CDKN1A was one of the target genes of TP5311, and mutations in TP53 gene can lead to overexpression of CDKN1A/p21 in many tumors19. Sanger sequencing excluded this possibility as no mutation was found in the coding sequence of TP53 gene. Subsequently, qPCR and Western blotting demonstrated that TP53 expression level was not high in UOK109 and UOK120 (Fig. 1I-J). These results suggested that the overexpression of CDKN1A/p21 was independent from TP53 regulation in UOK109 and UOK120.
CDKN1A/p21 was a target gene of TFE3 fusions and independent of TP53 in TFE3-rRCC A IGV genome tracks showing TFE3 enrichment at the CDKN1A gene promoter loci based on ChIP-seq from Cistrome database. Track heights are indicated. B ChIP-qPCR was performed to evaluate TFE3 binding CDKN1A gene promoter. C–D CDKN1A/p21 expression status was evaluated by qPCR and Western blotting in UOK109, UOK120, HK-2, HEK293T. E–F After TFE3 knocked down, protein and RNA level of CDKN1A/p21 were assessed. G The ability of NONO-TFE3 and PRCC-TFE3 binding CDKN1A gene promoter loci was performed to evaluate ChIP-qPCR respectively. H After co-transfected pGL3-Basic-CDKN1A, pRL-TK-Renilla and NONO-TFE3 or PRCC-TFE3, dual-luciferase reporter gene system was manipulated. I–J Both RNA and protein of TP53 expression status were gauged by qPCR and Western blotting. *: p < 0.05, **: p < 0.01, ***: p < 0.001.
p21 is highly expressed in both the cytoplasm and nucleus
Given its contradictory role in tumors, it was vital to determine sub-cellular localization of p21. 33 TFE3-rRCC tissue samples were assessed, 27 cases were tested positive for p21. For the positive patients, if the product of cytoplasmic p21 staining intensity and area was higher than that of nuclear p21, it was considered cytoplasmic p21 positive; otherwise, it was nuclear p21 positive. Among the 27 positive cases, 19 were cytoplasmic positive and 8 were nuclear positive, respectively (Fig. 2A), indicating high expression of p21 locating in both the cytoplasm and nucleus. AKT can phosphorylate p21 at Thr 145, leading to its retention in the cytoplasm20. Compared with HEK293T cells, we found that p21 of UOK109 and UOK120 exhibited both cytoplasmic and nuclear localization as indicated by extraction of cytoplasmic and nuclear proteins (Fig. 2B), suggesting that its high expression was complex in TFE3-rRCC.
p21 is highly expressed in both the cytoplasm and nucleus. A The expression and sub-cellular localization of p21 in 33 TFE3-rRCC FFPE samples were calculated by IHC. B After isolating nuclear and cytoplasmic protein, p21 was evaluated, Histone 3 and GAPDH were chosen as nuclear and cytoplasmic internal reference protein.
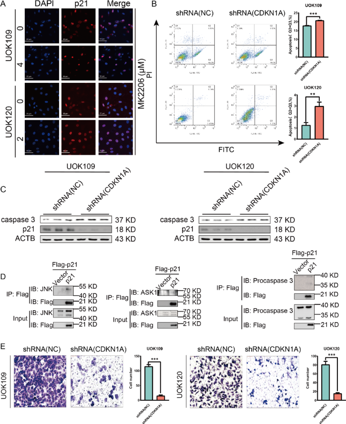
Cytoplasmic localization of p21 promoted tumor progression
AKT was activated in TFE3-rRCC (data not shown), treatment with AKT inhibitor MK2206 significantly decreased cytoplasmic migration of p21 in UOK109 and UOK120 cells (Fig. 3A). Cytoplasmic p21 has been shown to have oncogenic effects in many aspects. Knocking down CDKN1A/p21 resulted in a significant increase in apoptosis rate and apoptosis index caspase 3, as indicated by flow cytometry and Western blotting analysis (Fig. 3B-C). Furthermore, overexpressing CDKN1A/p21 in HEK293T showed that it could bind JNK, ASK1, and Procaspase 3 to exert an anti-apoptosis effect (Fig. 3D). These results suggested that cytoplasmic p21 could antagonize apoptosis and promote survival under extreme conditions for UOK109 and UOK120 cells. Additionally, knocking down CDKN1A/p21 significantly reduced migration capability as characterized by the transwell assay (Fig. 3E), indicating that cytoplasmic localization of p21 was oncogenic.
Cytoplasmic localization of p21 promoted tumor progression. A Immunofluorescence was conducted after treated with indicated concentration of MK2206, an inhibitor of AKT. B Flow cytometry was performed to check out the apoptosis index after CDKN1A/p21 was interfered. C Apoptosis protein caspase 3 was figuring out when CDKN1A/p21 was knocked down. D Exogenously overexpressed flag-tagged CDKN1A/p21 in HEK293T, IP was manipulated to evaluate the binding of CDKN1A/p21 to JNK, ASK1, and Procaspase 3. E Transwell assay was operated to assess the migration as indicated treatment. **: p < 0.01, ***: p < 0.001.
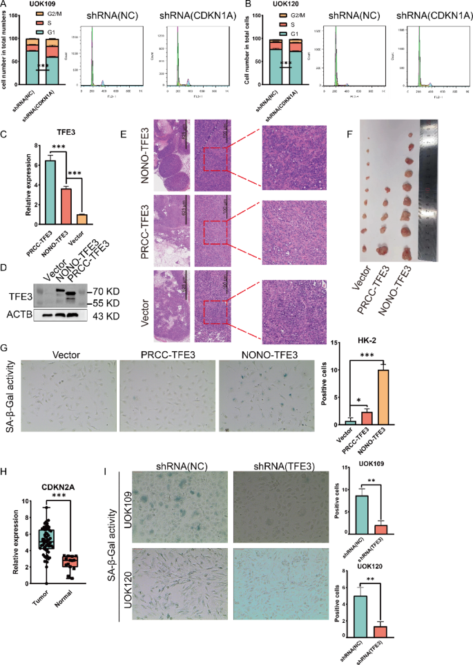
TFE3 fusions induced CS by causing nuclear localization of p21 in TFE3-rRCC
CDKN1A/p21 in the nucleus is recommended to inhibit CDK activity, thus leading to growth arrest11. After knocking down CDKN1A/p21 in UOK109 and UOK120, we found that the ratio of cells in the G1 phase reduced, accompanied by an increase in S and G2/M phases (Fig. 4A-B). This indicated that CDKN1A/p21 induced cell cycle arrest when localized in the nucleus. Cell cycle arrest was a marker of CS, along with high expression of CDKN2A/p16 and CDKN1A/p2114. Therefore, it was postulated that TFE3 fusions induced CS through nuclear localization p21. Firstly, data from SeneQuest (https://senequest.net/) suggested that the expression of wild-type TFE3 was upregulated in CS (Fig.S1A), interestingly TFEB was downregulated. Then we classified ccRCC data from TCGA database based on TFE3 expression levels, results indicated that genes related to CS were upregulated in the high-expressed group of TFE3 (Fig.S1B). Furthermore, GO and KEGG analysis revealed that co-expression genes related to CS were mainly enriched in cell cycle regulation, DNA damage response, and immune checkpoint pathways (Fig.S1C). Thus, it could be speculated that TFE3 might act as an oncogene inducing CS. After overexpressed PRCC-TFE3 or NONO-TFE3 in HK-2 cells (Fig. 4C-D), subcutaneously implanted tumor models were conducted using nude mice. The tumor volume was larger in PRCC-TFE3 or NONO-TFE3 groups compared to the Vector control group, with tumors being bigger in NONO-TFE3 group than PRCC-TFE3 group (Fig. 4E-F). β-galactosidase staining demonstrated that enzymatic activity of β-galactosidase was higher in the PRCC-TFE3 and NONO-TFE3 groups, with NONO-TFE3 showing higher activity than PRCC-TFE3 (Fig. 4G). The above data proved that TFE3 fusions were also oncogenes and could induce CS. Furthermore, another CS marker CDKN2A/p16 was also upregulated in TFE3-rRCC (Fig. 4H). Additionally, when TFE3 was knocked down in UOK109 and UOK120, β-galactosidase enzymatic activity decreased (Fig. 4I). Therefore, TFE3 fusions induced CS through nuclear localization p21 in TFE3-rRCC.
TFE3 fusions induced CS by causing nuclear localization of p21 in TFE3-rRCC. A–B The percentage of cells in G1, S, G2/M phase was calculated by flow cytometry when CDKN1A/p21 was interfered. C-D: PRCC-TFE3 or NONO-TFE3 was exogenously overexpressed in HK-2 cells. E-F: The subcutaneous tumor model in nude mice was established with cells treated as indicated in “C-D”. G: β-galactosidase staining was performed to demonstrate the enzymatic activity after PRCC-TFE3 or NONO-TFE3 overexpression. H Data from GSE167573 calculated the expression of CDKN2A/p16 in TFE3-rRCC compared with normal tissue. I β-galactosidase enzymatic activity was assessed when TFE3 knocked down. *: p < 0.05, **: p < 0.01, ***: p < 0.001.
TFE3 fusions induced SASP in TFE3-rRCC
Senescent cells secreted a variety of factors, including chemokines, cytokines, growth factors and matrix metalloproteinases. This secretion is known as senescence-associated secretory phenotype (SASP), which was an important characteristic of CS14. It was confirmed that SASP factors GDF15, MMP9 were upregulated after overexpression of PRCC-TFE3 or NONO-TFE3 in HK-2 cells, as indicated by qPCR and Western blotting analysis (Fig. 5A-C). Furthermore, IL-1B, IL-6, CCL2 and CSF1 were also highly expressed in UOK109 and UOK120 compared to HK-2 cells (Fig. 5D-G), which was further confirmed by Western blotting and ELISA (Fig. 5H-J). These results demonstrated that TFE3 fusions induced SASP. The expression levels of SASP factors were highly heterogeneous and dynamic changes depended on the duration of CS and induction method used for cell type21. Knockdown of TFE3 in UOK109 and UOK120 significantly decreased the expression levels of IL-1B, CSF1, CSF2, CCL2, TNF-α and IL-6 (Fig. 5K-M), indicating that these SASP factors were regulated by TFE3 fusions. Additionally, the heterogeneous between UOK109 and UOK120 regarding SASP factors was observed. It was suggested that activated AKT/mTOR pathway could induce SASP factors22. The AKT/mTOR pathway was activated in UOK109 and UOK120 (data not shown). When treated with mTOR inhibitors, the SASP factor IL-1B decreased significantly (Fig. S2A-B). To further confirm the main SASP factors in UOK109 and UOK120 respectively, supernatants of UOK109 and UOK120 as well as TFE3 knock-down were collected and detected by Luminex liquid suspension chip, the SASP factors IL-6, IL-8, MCP-1, TNF-α, VEGF, M-CSF, IL-5 and IL-9 were highly expressed in UOK109 and UOK120. They showed differences between UOK109 and UOK120, further highlighting the heterogeneity of SASP. Additionally, when TFE3 was knocked down, certain SASP factors underwent significant changes in UOK120, such as Eotaxin and TNF-α (Fig. 5N-O). These findings demonstrated that TFE3 fusions induced SASP in TFE3-rRCC, which was characterized by a predominance of pro-inflammatory cytokines and chemokines including IL-6, IL-8, and TNF-α.
TFE3 fusions induced SASP in TFE3-rRCC. A–C GDF15, MMP9 were assessed after PRCC-TFE3 or NONO-TFE3 over-expression. D–J qPCR, Western blotting and ELISA were conducted to demonstrate the expression of IL-1B, IL-6, CCL2, CSF1, TNF-α among UOK109, UOK120, 786-O, HK-2 cells. K–M IL-1B, IL-6, CSF1, CSF2, CCL2, TNF-α were evaluated by qPCR and Western blotting when TFE3 knocked down. N–O Luminex liquid suspension chip was performed to detect the factors in the supernatants. *: p < 0.05, **: p < 0.01, ***: p < 0.001.
SASP factors mediated immune-inflammatory dysregulation in TFE3-rRCC
Pro-inflammatory cytokines IL-6 and TNF-α, as well as pro-chemokine IL-8, act as cancer-promoting factors by attracting neutrophils and myeloid-derived suppressor cells (MDSCs) to infiltrate tumors. This further promotes immune evasion of the tumors23,24. Data from GSE167573 (the largest multicenter high-throughput survey on TFE3-rRCC to date) suggested that KEGG analysis was enriched in Cytokine-cytokine receptor interaction, Viral protein interaction with cytokine and cytokine receptor, and Chemokine signaling pathway (Fig. 6A). GSEA showed enrichment in various immune-inflammatory pathways, such as IL-2-STAT5, IL-6-JAK-STAT3, inflammatory response, and chemokine signaling (Fig. S3). Furthermore, immune cell infiltration analysis revealed a predominance of inhibitory immune cells, including MDSCs and regulatory T cells (Fig. 6B). Additionally, data from GSE150474 and GSE130072 (TFE3-rRCC mouse model) yielded similar results (Fig.S4). These results demonstrated that SASP factors mediated immune-inflammatory dysregulation and thus remodeled tumor microenvironment, making it suitable for recruiting inhibitory immune cells.
SASP factors mediated immune-inflammatory dysregulation in TFE3-rRCC. A KEGG enrichment analysis of GSE167573. B Immune cell infiltration analysis of GSE16757325.
Discussion
Encoded by CDKN1A, p21 is highly conserved multifunctional protein and a critical factor in controlling diverse cellular processes, exerting a pathophysiological role in different diseases26. Therefore, it is vital to determine the expression and localization status of p21 to understand its role in TFE3-rRCC. This study demonstrated that TFE3 fusions transcriptionally upregulated CDKN1A/p21, while activation of AKT caused a portion of CDKN1A/p21 to translocate to the cytoplasm, promoting TFE3-rRCC progression. Additionally, nuclear retention of CDKN1A/p21 induced CS and subsequently led to the secretion of SASP factors, primarily centered on IL-6 and IL-8, thereby remodeling tumor microenvironment. This likely provides a rational therapeutic target for inhibition of CDKN1A/p21.
Since p21 discovery 20 years ago as a transcriptional target gene of TP53, extensive researches have revealed the intricate molecular mechanisms that regulate p21 expression and function, providing insights into its significant role as both a positive and negative regulator in tumor development and progression27. Considering the opposite effects of p21 in tumor cytoplasm and nucleus, researchers should take into account its subcellular localization when interpreting results. In the present study, p21 was similarly overexpressed in TFE3-rRCC through transcriptional regulation. A portion of p21 located in the cytoplasm at the subcellular level due to activation of AKT, which contrasts its tumor-inhibiting role. In TFE3-rRCC, p21 in the cytoplasm could antagonize apoptosis and promote migration.
As a member of microphthalmia-associated (MiT) transcription factor family, TFE3 is recognized as an oncogene. TFE3 fusions retain a more potent promoter, suggesting that they are also oncogenes. Another MiT family member, MITF, is involved in CS and behaves in a dose-dependent manner28which indicates that TFE3 fusions may participate in CS as oncogenes. Previous study has confirmed that ASPL-TFE3 induces CS by upregulating p21 through exogenous overexpression in HEK293T cells9. In our study, despite p21 being translocated to cytoplasm upon AKT activated, the remaining portion in the nucleus is still capable of inducing cell cycle arrest and CS. This finding further supports the notion that TFE3 fusions act as oncogenes.
The research shows that IL-6 in the tumor microenvironment not only interacts with tumor cells but also influences immune cells. On the one hand, IL-6 hinders effector T cell and NK cell function, while on the other hand, it enhances the activity of inhibitory immune cell29. IL-8 (CXCL8) promotes tumor progression by facilitating epithelial-mesenchymal transition and recruiting MDSCs and neutrophil to tumor microenvironment30. In our study, UOK109 and UOK120 secreted abundant amounts of IL-6 and IL-8, which were influenced by TFE3 fusions. These SASP factors could affect immune cell infiltration in TFE3-rRCC, which was predominantly characterized by MDSCs, regulatory T cells, and tumor-associated macrophages. This provides a potential therapeutic target for TFE3-rRCC through anti-IL-6 or anti-IL-8 interventions.
Overall, our research indicated that TFE3 fusions transcriptionally positively regulated CDKN1A/p21, thereby promoting the progression of TFE3-rRCC. Activation of AKT contributed to p21 phosphorylation, leading to its migration to the cytoplasm, where it played a role in anti-apoptosis and facilitated migration. Additionally, nuclear retention of p21 induced CS and secretion of SASP factors, predominantly IL-6 and IL-8, which recruited inhibitory immune cell. The collaboration between cytoplasmic and nuclear p21 worsened TFE3-rRCC.
Data availability
The Luminex liquid suspension chip data and the Sanger sequencing data analyzed in this study are not publicly available but can be obtained from the corresponding author. The datasets GSE167573, GSE150474, GSE130072 analyzed during the current study are available in the Gene Expression Omnibus (GEO) database.
Abbreviations
- BSA:
-
Bovine serum albumin
- CDK:
-
Cyclin dependent kinase
- ChIP:
-
Chromatin immunoprecipitation
- ChIP-seq:
-
Chip sequencing
- CO-IP:
-
Co-immunoprecipitation
- CS:
-
Cellular senescence
- DEG:
-
Differential expressed gene
- DMSO:
-
Dimethyl sulfoxide
- EDTA:
-
Ethylene diamine tetraacetic acid
- EdU:
-
5-Ethynyl-2′-deoxyuridine
- FDR:
-
False discovery rates
- GEO:
-
Gene expression omnibus
- GO:
-
Gene ontology
- GSEA:
-
Gene set enrichment analysis
- ICI:
-
Immune checkpoint inhibitor
- KEGG:
-
Kyoto encyclopedia of genes and genomes
- KD:
-
Kilodalton
- mTOR:
-
Mammalian target of rapamycin
- mTORC1:
-
Mammalian target of rapamycin complex 1
- MiT:
-
Microphthalmia transcription factor
- NES:
-
Normalized enrichment score
- NR1D1:
-
Nuclear receptor subfamily 1 group D member 1
- OS:
-
Overall survival
- RNA-seq:
-
RNA sequencing
- SDS:
-
Sodium dodecanesulfonate
- SASP:
-
Senescence-associated secretory phenotype
- TFE3:
-
Transcription factor E3
References
Lopez-Beltran, A. et al. 2004 WHO classification of the renal tumors of the adults. Eur. Urol. 49(5), 798–805 (2006).
Moch, H. et al. The 2022 world health organization classification of tumours of the urinary system and male genital Organs-Part A: Renal, penile, and testicular tumours. Eur. Urol. 82(5), 458–468 (2022).
Malouf, G. G. et al. Genomic heterogeneity of translocation renal cell carcinoma. Clin. Cancer Res. 19(17), 4673–4684 (2013).
Argani, P. et al. TFE3-Fusion variant analysis defines specific clinicopathologic associations among Xp11 translocation cancers. Am. J. Surg. Pathol. 40(6), 723–737 (2016).
Brady, O. A., Martina, J. A. & Puertollano, R. Emerging roles for TFEB in the immune response and inflammation. Autophagy 14(2), 181–189 (2018).
Sun, G. et al. Integrated exome and RNA sequencing of TFE3-translocation renal cell carcinoma. Nat. Commun. 12(1), 5262 (2021).
Fang, R. et al. Nuclear translocation of ASPL-TFE3 fusion protein creates favorable metabolism by mediating autophagy in translocation renal cell carcinoma. Oncogene 40(18), 3303–3317 (2021).
Barroca, H. et al. Altered expression of key cell cycle regulators in renal cell carcinoma associated with Xp11.2 translocation. Pathol. Res. Pract. 205(7), 466–472 (2009).
Ishiguro, N. & Yoshida, H. ASPL-TFE3 oncoprotein regulates cell cycle progression and induces cellular senescence by Up-Regulating p21. Neoplasia 18(10), 626–635 (2016).
Medendorp, K. et al. The renal cell carcinoma-associated oncogenic fusion protein PRCCTFE3 provokes p21 WAF1/CIP1-mediated cell cycle delay. Exp. Cell. Res. 315(14), 2399–2409 (2009).
Abbas, T. & Dutta, A. p21 in cancer: Intricate networks and multiple activities. Nat. Rev. Cancer 9(6), 400–414 (2009).
Georgakilas, A. G., Martin, O. A. & Bonner, W. M. p21: A Two-Faced genome guardian. Trends Mol. Med. 23(4), 310–319 (2017).
Oren, M. Decision making by p53: Life, death and cancer. Cell. Death Differ. 10(4), 431–442 (2003).
Gorgoulis, V. et al. Cellular senescence: Defining a path forward. Cell 179(4), 813–827 (2019).
Romanov, V. S. & Rudolph, K. L. p21 shapes cancer evolution. Nat. Cell. Biol. 18(7), 722–724 (2016).
Liu, R. et al. Small-molecule inhibitors of p21 as novel therapeutics for chemotherapy-resistant kidney cancer. Future Med. Chem. 5(9), 991–994 (2013).
Dong, W. et al. P21(Waf1/Cip1) and p27(Kip1) are correlated with the development and invasion of prolactinoma. J. Neurooncol 136(3), 485–494 (2018).
Anglard, P. et al. Molecular and cellular characterization of human renal cell carcinoma cell lines. Cancer Res. 52(2), 348–356 (1992).
Shamloo, B. and S. Usluer, p21 in cancer research. Cancers (Basel), 11(8) (2019).
Héliez, C. et al. Paclitaxel increases p21 synthesis and accumulation of its AKT-phosphorylated form in the cytoplasm of cancer cells. Oncogene 22(21), 3260–3268 (2003).
Wiley, C. D. et al. Analysis of individual cells identifies cell-to-cell variability following induction of cellular senescence. Aging Cell. 16(5), 1043–1050 (2017).
Zhu, H. et al. Oncogene-induced senescence: From biology to therapy. Mech. Ageing Dev. 187, 111229 (2020).
Matsushima, K., Yang, D. & Oppenheim, J. J. Interleukin-8: An evolving chemokine. Cytokine 153, 155828 (2022).
Garbers, C. et al. Plasticity and cross-talk of Interleukin 6-type cytokines. Cytokine Growth Factor. Rev. 23(3), 85–97 (2012).
Kanehisa, M. et al. KEGG: Biological systems database as a model of the real world. Nucleic Acids Res. 53(D1), D672–d677 (2025).
Kreis, N. N., Louwen, F. & Yuan, J. Less understood issues: p21(Cip1) in mitosis and its therapeutic potential. Oncogene 34(14), 1758–1767 (2015).
Warfel, N. A. & El-Deiry, W. S. p21WAF1 and tumourigenesis: 20 years after. Curr. Opin. Oncol. 25(1), 52–58 (2013).
Slade, L. & Pulinilkunnil, T. The mitf/tfe family of transcription factors: Master regulators of organelle signaling, metabolism, and stress adaptation. Mol. Cancer Res. 15(12), 1637–1643 (2017).
Johnson, D. E., O’Keefe, R. A. & Grandis, J. R. Targeting the IL-6/JAK/STAT3 signalling axis in cancer. Nat. Rev. Clin. Oncol. 15(4), 234–248 (2018).
Fousek, K., Horn, L. A. & Palena, C. Interleukin-8: A chemokine at the intersection of cancer plasticity, angiogenesis, and immune suppression. Pharmacol. Ther. 219, 107692 (2021).
Acknowledgements
Prof. Xiaodong Han supplied treasure directions and warmful experimental environment, we are very appreciative for her kindness help. Xp11.2 tRCC cell lines derived from patients were from Dr. Marston Linehan’s lab Urologic oncology Branch Tumor Cell Line Repository NCI. We are genuinely grateful to Dr. W. Marston Linehan from the National Cancer Institute in America for providing us the UOK109 and UOK120 cell lines. We thank The Translational Medicine Core Facilities, Medical School, Nanjing University, Nanjing, China, for providing the experimental equipment.
Funding
The research was funded by Medical Research Project of Jiangsu Commission of Health (ZD2022013), Natural Science Foundation of Jiangsu Province (No. BK20221444), and Beijing Ronghe Medical Development Foundation. The funders had no role in study design, data collection and analysis, decision to publish, or preparation of the manuscript.
Author information
Authors and Affiliations
Contributions
WD G and DM L designed the study. YW L, WL M and Y C performed the experi-ments and collected data. YW L, X D, XH P, L Y, SM Z and N L performed data analysis and contributed to critical discussion for the manuscript. YW L wrote the manuscript. All authors read and approved the final manuscript.
Corresponding authors
Ethics declarations
Competing interests
The authors declare no competing interests.
Ethics approval and consent to participate
Not applicable.
Consent for publication
All authors read and approved the final manuscript.
Permission to reproduce material from other sources
Not applicable.
Clinical trial number
Not applicable.
Additional information
Publisher’s note
Springer Nature remains neutral with regard to jurisdictional claims in published maps and institutional affiliations.
Supplementary Information
Below is the link to the electronic supplementary material.
Rights and permissions
Open Access This article is licensed under a Creative Commons Attribution-NonCommercial-NoDerivatives 4.0 International License, which permits any non-commercial use, sharing, distribution and reproduction in any medium or format, as long as you give appropriate credit to the original author(s) and the source, provide a link to the Creative Commons licence, and indicate if you modified the licensed material. You do not have permission under this licence to share adapted material derived from this article or parts of it. The images or other third party material in this article are included in the article’s Creative Commons licence, unless indicated otherwise in a credit line to the material. If material is not included in the article’s Creative Commons licence and your intended use is not permitted by statutory regulation or exceeds the permitted use, you will need to obtain permission directly from the copyright holder. To view a copy of this licence, visit http://creativecommons.org/licenses/by-nc-nd/4.0/.
About this article
Cite this article
Lu, Y., Ma, W., Chen, Y. et al. Transcriptionally up-regulation of CDKN1A/p21 by TFE3 fusion proteins worsened TFE3-rearranged renal cell carcinoma. Sci Rep 15, 30067 (2025). https://doi.org/10.1038/s41598-025-13302-x
Received:
Accepted:
Published:
Version of record:
DOI: https://doi.org/10.1038/s41598-025-13302-x





