Abstract
Staphylococcus epidermidis is a major cause of late onset sepsis in extremely preterm neonates. Antibody therapies are considered as an interesting strategy to prevent sepsis. However, previous clinical trials with intravenous immunoglobulin (IVIG) and a monoclonal antibody (mAb) targeting staphylococcal lipoteichoic acid (LTA) (Pagibaximab) failed to show significant protection from invasive infections in extremely preterm neonates. Here we use an age-specific in vitro platform to compare immune protection by Pagibaximab with two other mAbs recognizing invasive S. epidermidis in the context of the neonatal immune system. We demonstrate poor activity of Pagibaximab in inducing complement C3b opsonization and neutrophil opsonophagocytosis in neonatal plasma. MAbs CR5133 and CR6453 [recognizing wall teichoic acid (WTA)] potently induced S. epidermidis opsonophagocytosis in an (extreme) preterm reconstituted whole blood model, especially after introduction of hexamer-enhancing mutations in the IgG-Fc tail. In conclusion, using age-specific in vitro assays, we show that mAbs with strong complement-inducing potential may be effective in preventing neonatal bacterial sepsis in extreme preterm neonates.
Similar content being viewed by others
Introduction
Coagulase-negative staphylococci such as Staphylococcus epidermidis (S. epidermidis) are the most common causes of bacteremia in preterm infants, especially those of low gestational age1,2. Host defense against staphylococcal infections strongly depends on neutrophils, professional phagocytes that can engulf and kill bacteria intracellularly3,4. Effective phagocytosis of bacteria is strongly enhanced by labeling of bacteria with plasma-derived opsonins (opsonization). Firstly, Immunoglobulin G (IgG) antibodies bound to antigenic epitopes on the bacterial surface may directly interact with Fcγ receptors on the neutrophil surface. Secondly, IgG molecules can recruit complement component C1 to initiate activation of the complement cascade via the classical pathway and label the bacterial surface with C3-derived opsonins (C3b deposition) that directly bind to complement receptors on neutrophils5,6. In addition, complement activation will generate chemoattractant C5a that is also essential to attract and activate phagocytic cells, like neutrophils.
The high susceptibility of neonates to bacterial infections can be attributed to several factors including the immaturity of the neonatal immune system. This includes an underdeveloped complement system in neonates7,8,9. In addition, neutrophils, important for pathogen clearance, are functionally immature in neonates (especially in preterm infants) showing decreased chemotaxis and reduced phagocytic capacity10. Finally, neonates suffer from antibody deficiency. All neonates are IgA and IgM deficient, as only IgG is transferred actively over the placenta. Preterm neonates are also IgG deficient, as the majority of antibodies is transferred in the third trimester of pregnancy11,12.
Different immune-enhancing strategies have been explored or are currently under development for the prevention of neonatal sepsis. For instance, clinical trials are ongoing for maternal vaccination, aiming to provide neonates with maternally transduced protective antibodies against major neonatal pathogens, including Group B Streptococci (GBS)13,14. However, maternal vaccination will be less effective in extreme preterm neonates, due to timing of birth before antibody transfer to the fetus occurs12. Therefore, passive administration of pooled immunoglobulins from healthy donors [intravenous immunoglobulin G (IVIG)] has been explored as a therapeutic strategy to prevent neonatal sepsis. However, clinical trials showed mixed results: IVIG treatment only showed a small (3%) reduction of neonatal sepsis incidence and no difference in all-cause mortality. Therefore, IVIG was not implemented as standard care for neonates15,16. A possible reason why IVIG was ineffective may be that antibody titers against major neonatal pathogens in IVIG are too low. To overcome this limitation, monoclonal antibodies targeting specific neonatal pathogens were developed. Pagibaximab, for example, is a monoclonal antibody that specifically targets lipoteichoic acid (LTA), a conserved cell envelope component of all Gram-positive bacteria, including S. epidermidis. However, a clinical trial showed that Pagibaximab failed to prevent invasive staphylococcal infections in very preterm neonates17. A possible explanation for these disappointing results could be that Pagibaximab does not potently induce activation of the neonatal complement system, resulting in inefficient opsonization, a crucial step in the induction of effective opsonophagocytic killing of staphylococci by neutrophils9,18,19.
To better assess the potential of novel antibody strategies against neonatal sepsis, it is important to test antibody efficacy in age-specific in vitro platforms, including (preterm) neonatal complement and neutrophils. In the present study we adapted an existing adult whole blood assay to a neonatal reconstituted whole blood assay, incorporating neonatal antibodies, complement and neutrophils20. Our data show that, in comparison with two other monoclonal antibodies (mAbs), Pagibaximab has a poor capacity to induce complement activation and neutrophil opsonophagocytosis of S. epidermidis in an age-specific in vitro model. In addition, we show that hexamer-enhancing mutations in the Fc tail of mAbs can further stimulate complement activation and opsonophagocytosis of S. epidermidis in the context of the extreme preterm immune system.
Results
Binding of mAbs Pagibaximab, CR5133 and CR6453 to an invasive S. epidermidis strain
To study the complement-inducing potential of Pagibaximab in neonatal models, we first studied its binding to an invasive S. epidermidis isolate from the neonatal intensive care unit (NICU). Next to Pagibaximab, we included two previously described mAbs named CR5133 and CR6453 [2012/0141493 A1], because we previously described that these antibodies recognize a broad range of S. epidermidis NICU isolates9. In a direct comparison at 3 µg/mL, we here observed that Pagibaximab and CR6453 bind the invasive NICU S. epidermidis isolate N2279 with a comparable geometric mean fluorescent intensity (GeoMFI) (P = 0.4876) (Fig. 1). In contrast, the CR5133 mAb showed stronger binding with greater intensity than CR6453 and Pagibaximab (P < 0.01). The negative control mAb (B12) does not bind S. epidermidis. No difference in binding was observed between the wildtype mAbs and the E345K-mutant (Supplemental Fig. 1). These results could indicate that Pagibaximab and CR6453 have fewer binding sites on S. epidermidis N2279 or bind less strongly than CR5133. Altogether, we show that Pagibaximab, CR5133 and CR6453 all bind to invasive S. epidermidis.
Binding of mAbs CR6453, CR5133 and Pagibaximab to S. epidermidis clinical isolate N2279. (A) Binding curve of mAbs to S. epidermidis N2279. Bacteria were incubated with a concentration curve of mAbs or a fixed concentration of the negative control mAb. (B) Antibody binding at a fixed concentration of 3 µg/mL. (A) and (B) Binding of the bacteria by mAbs was detected using a secondary antibody, goat-anti-human Fc-A647 and analyzed using flow cytometry. B12 was used as the negative control mAb. One-way ANOVA was performed to analyze binding and displayed as ***P ≤ 0.001; NS not significant.
mAbs CR5133 and CR6453 bind WTA with β-GlcNAc and glucose modification
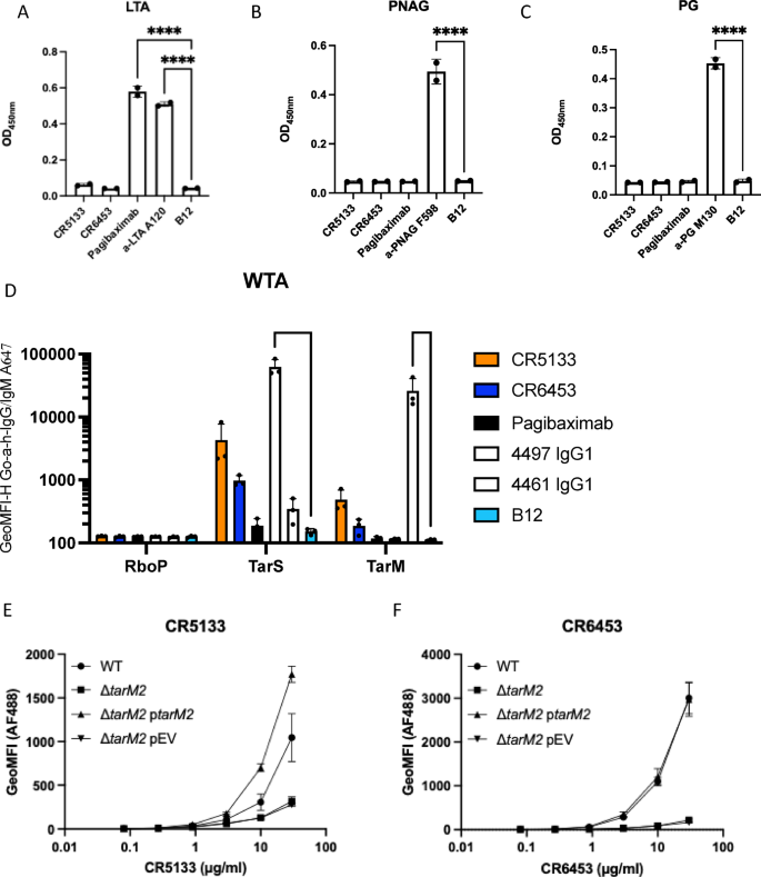
Next, we aimed to verify the target specificity of the three mAbs. Since Pagibaximab, CR5133 and CR6453 were previously reported to specifically recognize staphylococcal LTA [2012/0141493 A1], we first tested binding of the mAbs to purified LTA in ELISA. As a control we included A120, an LTA-specific mAb that was expressed and purified as human IgG1 in the same way as CR5133 and CR6453. Although we could verify that Pagibaximab (and A120) indeed bound LTA, no binding to LTA was observed for mAbs CR5133 and CR6453 (Fig. 2A).
Binding of mAbs CR5133, CR6453 and Pagibaximab to staphylococcal antigens. ELISA plates were coated with (A) purified LTA (B) purified PNAG, (C) purified PG and incubated with mAbs. Anti-LTA antibody A120 (a-LTA A120), anti-PNAG antibody F598 (a-PNAG F598) and anti-PG antibody M130 (a-PG 130) were used as a positive control, B12 was used as the negative control mAb. One-way ANOVA was performed to analyze binding, with Bonferroni correction for multiple testing. Only significant results are displayed as *P ≤ 0.05, **P ≤ 0.01, ***P ≤ 0.001 and ****P ≤ 0.0001. (D) Binding of mAbs to synthetic beads coated with S. aureus WTA with either RboP backbone only or with modifications TarS (β-GlcNAc) or TarM (α-GlcNAc). Binding was detected with goat-anti-human-IgG/IgM AF647 and measured by flowcytometry. Anti-α-GlcNac IgG1 4461 and anti-β-GlcNac IgG1 4497 were used as positive controls, B12 was used as the negative control mAb. Two-way ANOVA was performed to analyze binding, with Bonferroni correction for multiple testing. Significant results are displayed with brackets to indicate the comparison and asterixes to indicate respective P values as *P ≤ 0.05, **P ≤ 0.01, ***P ≤ 0.001 and ****P ≤ 0.0001. Binding of (E) CR5133 and (F) CR6453 to S. epidermidis E73 WT, ΔtarM2, ΔtarM2 pRB474-tarM2 and ΔtarM2 pRB474-EV. Binding was detected with Protein G-AF488 and measured by flow cytometry.
In the past, it has been described that crude commercial preparations of LTA could be contaminated with other bacterial components21. Since we used highly purified LTA, we suspected that CR5133 and CR6453 recognize another cell wall component of staphylococci that is not LTA. Because these mAbs recognize the surface of both S. aureus and S. epidermidis, we tested binding to other known staphylococcal surface structures, but no binding of CR5133 and CR6453 was observed to poly-N-acetyl glucosamine (PNAG) (Fig. 2B) and peptidoglycan (PG) (Fig. 2C). To our surprise, we observed binding to S. aureus wall teichoic acid (WTA; Fig. 2D). The WTA-beads that were used in this assay are coated with ribitolphosphate (RboP) WTA, resembling the WTA structure found in S. aureus. The WTA of S. epidermidis generally possesses a glycerol-3 phosphate (GroP) backbone instead. However, it was recently shown that certain S. epidermidis strains, especially invasive or healthcare associated methicillin resistant strains, produce RboP WTA, resembling that of S. aureus22. In S. aureus, RboP WTA can be modified by transferase TarM with α-linked GlcNAc (α-GlcNAc) or by transferase TarS with β-GlcNAc. We show that neither CR5133 nor CR6453 bind to the WTA RboP backbone but both mAbs bind to β-GlcNAc WTA. This indicates that the mAbs interact specifically with glycosylated WTA. Interestingly, mAb CR5133 also showed binding to α-GlcNAc WTA, although less strongly (Fig. 2D). Since the synthetic WTA structures used in this experiment resembles S. aureus WTA, we also wanted to assess binding to S. epidermidis WTA. It was recently shown in a set of mutants of the invasive S. epidermidis strain E73, that the S. epidermidis TarM2 enzyme glycosylates RboP-WTA with α-glucose instead of GlcNAc23. We therefore assessed binding of mAbs CR5133 and CR6453 to the same set of mutant strains. We show that CR5133 (Fig. 2E) and CR6453 (Fig. 2F) bind to the wildtype (WT) E73 strain, but not to the tarM2 knockout that lacks incorporation of glucose into its RboP-WTA. Correspondingly, binding of both mAbs is recovered in the pRB474-tarM2 complemented strain, but not in the empty vector (EV) control. This indicates that these mAbs can not only bind RboP-β-GlcNAc WTA of S. aureus, but also RboP-α-glucose WTA found in healthcare-associated lineages of S. epidermidis. In conclusion, we show that while Pagibaximab binds to LTA, CR5133 and CR6453 recognize RboP WTA of both S. aureus and S. epidermidis.
Neonatal umbilical cord blood plasma shows immaturity associated decreased classical and alternative pathway activity
It is known that neonates exhibit lower complement activity than healthy adults. To determine the order of magnitude of the differences in complement activity in our study samples between extreme preterm neonates (< 32 weeks GA), preterm neonates (32–36 weeks GA), term neonates (> 37 weeks GA) for the cord blood samples in this study compared to healthy adults, we performed a CH50 assay to demonstrate classical pathway activity and an AP50 assay to demonstrate alternative pathway activity. The readout for both these assays is MAC-mediated lysis of red blood cells, which is measured by optical density (OD). Gestational ages of the neonatal cord blood samples ranged from 27 weeks GA to 38 weeks plus 3 days GA. For the analysis, neonates were divided into 3 groups: extreme preterm (< 32 weeks GA), preterm (32–36 weeks GA) and term (> 37 weeks GA), each group consisted of six individual neonates. As healthy adult control, plasma from venous blood of a total of 27 healthy volunteers was also collected and pooled. All samples were collected in r-hirudin tubes to preserve complement activity, as previously described9,20. We observed that both the classical (Fig. 3A) as well as the alternative pathway (Fig. 3B) in neonatal plasma was less active than healthy adult plasma (P < 0.01). We also show that complement activity was lowest in extreme preterm neonates, which indicates a gestational-age dependent effect (P < 0.01 for CH50 and P < 0.0001 for AP50).
Immature complement activity in neonatal plasma of different gestational ages compared to healthy adult plasma. (A) classical pathway activity (B) alternative pathway activity. < 32 = before 32 + 0 weeks GA, 32–36 = between 32 + 0 and 36 + 6 weeks GA, > 37 = after 37 + 0 weeks GA. Data represent the mean ± SD of six different neonatal plasma samples per age group, performed in two separate experiments. Adult plasma consists of a serum pool of 27 healthy adults. GA = gestational age in weeks; OD405 = optical density at 405 nm.
Potent complement activation by mAbs CR5133 and CR6453 in extreme preterm neonates
Although the complement system of extreme preterm neonates is less active, we hypothesized that it can be activated using the right antibodies7. For Pagibaximab it was previously shown that it can improve phagocytosis in an FcγR-mediated way22. However, since the Pagibaximab trial did not show a significant decrease in neonatal sepsis in extreme preterm neonates, we hypothesized that Pagibaximab might not be able to efficiently activate the neonatal complement system. In vitro experiments with Pagibaximab were performed using post-Pagibaximab therapy sera, an HL-60 cell-line and an exogenous complement source24. This cell line mimics neutrophils but differs in terms of complement receptor expression levels and phagocytic capacity, and use of an exogenous complement source masks neonatal complement deficiency, which could explain the poor correlation between in vitro efficacy and clinical efficacy25. We previously showed increased complement deposition on S. epidermidis by mAbs CR5133 and CR6453 in near-term and term plasma9. Here we compared C3b deposition by these mAbs to Pagibaximab in extreme preterm neonatal plasma (Fig. 4).
C3b deposition on S. epidermidis is improved by mAbs in extreme preterm neonatal plasma. The effect of (A) CR6453 and (B) CR5133, and Pagibaximab on C3b deposition on S. epidermidis strain N2279 in extreme preterm plasma. Staphylococcus epidermidis N2279 bacteria were FITC labeled and incubated with 1% neonatal plasma supplemented with mAbs as indicated. The dotted line represents bacteria incubated with 1% pooled healthy adult plasma without any supplemented mAbs. To the neonatal plasma, a concentration range of mAbs or a fixed concentration (8 µg/mL) of the negative control mAb (B12) was added. Flow cytometry was used to detect C3b deposition using an anti-C3b-AF647 antibody conjugate. Data were plotted as AF647 GeoMFI of the FITC-positive (FITC + ve) bacterial population. Data represent mean ± SD of 5 different plasma samples. Gestational age ranges from 27 + 0 to 31 + 5 weeks GA. GA = weeks gestational age.
We performed a complement deposition assay on S. epidermidis N2279 where we first compared Pagibaximab to the wildtype mAbs CR5133 (Fig. 4A) and CR6453 (Fig. 4B). We observed that Pagibaximab is able to increase complement C3b deposition to the same level as pooled healthy adult plasma. For CR5133, C3b levels exceeded healthy adult plasma already in low concentrations (from 0.2 µg/mL). CR6453 could increase C3b deposition above pooled healthy adult plasma, but only in the highest concentrations.
Hexamer-enhancing mutation E345K greatly increases C3b deposition in extreme preterm cord blood plasma
In order for complement component C1q to properly bind antibodies, IgGs need to organize into a hexamer, in which IgG Fc-tails interact via non-covalent interactions26. Previously, it has been shown that IgG hexamerization can be enhanced by introducing a mutation in the Fc-tail that stimulates Fc–Fc interactions26. For several bacterial pathogens, it was shown that such hexamer-enhancing mutations increase complement activation9,27,28. However, it is unknown how these antibodies can interact with complement from extreme preterm neonates. Therefore, we introduced the E345K mutation into the Fc tail of mAbs CR5133 and CR6453 and studied complement activation on S. epidermidis in extreme preterm neonatal plasma. Our data show that introduction of the E345K mutation strongly boosted the capacity of both CR5133 and CR6453 to induce C3b deposition on S. epidermidis (Fig. 5A). For both mAbs, we observed that the IgG concentration needed to reach maximum C3b deposition was 30–100-fold lower when the E345K mutation was incorporated. These results correspond with results in near-term and term plasma from previous research9.
Hexamer-enhancing mutation E345K improves C3b deposition by CR5133 and CR6453 on S. epidermidis in extreme preterm neonatal plasma. The effect of (A) CR6453 and CR5133 WT versus E345K variant, and (B) E345K variants of CR5133 and CR6453 vs Pagibaximab on C3b deposition on S. epidermidis strain N2279 in extreme preterm plasma. Staphylococcus epidermidis N2279 bacteria were FITC labeled and incubated with 1% neonatal or 1% pooled healthy adult plasma (dotted line). To the pooled adult plasma, no mAbs were added. To the neonatal plasma, a concentration range of mAbs or a fixed concentration of the negative control mAb (B12) (dotted line) was added. Flow cytometry was used to detect C3b deposition using an anti-C3b-AF647 antibody conjugate. Data were plotted as AF647 GeoMFI of the FITC + ve bacterial population. Data represent mean ± SD of 5 different plasma samples. Gestational age ranges from 27 + 0 to 31 + 5 weeks GA. GA = weeks gestational age.
Next, we compared CR6453 E345K and CR5133 E345K to Pagibaximab (lacking the E345K-mutation). We aimed to compare CR5133-E345K and CR6453 E345K to Pagibaximab as a reference given the activity of Pagibaximab has proven insufficient to reduce the incidence of neonatal sepsis in VLBW infants in clinical trial. We show that both our mAbs containing the E345K mutation were able to increase the maximum C3b deposition far more than Pagibaximab (Fig. 5B). We therefore conclude that introduction of the E345K-mutation in mAbs CR5133 and CR6453 results in very efficient complement deposition on S. epidermidis, even in extreme preterm neonatal plasma.
CR5133-E345K and CR6453-E345K but not Pagibaximab enhance S. epidermidis opsonophagocytosis in an (extreme) preterm reconstituted whole blood model
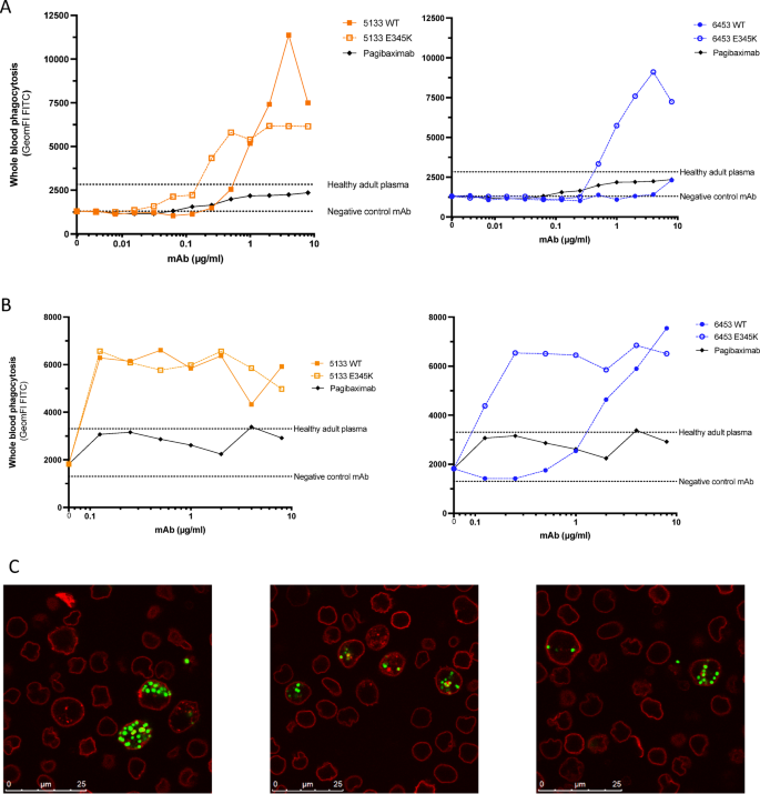
Finally, we aimed to compare the activity of Pagibaximab with CR5133-E345K and CR6453-E345K in a preterm reconstituted whole blood model which includes neonatal neutrophils. Previously, we demonstrated that plasma from term and near-term neonates could improve phagocytosis of S. epidermidis by healthy adult neutrophils9. Many preclinical and clinical studies use isolated neutrophils or a phagocytic cell line such as HL-60 cells to demonstrate phagocytosis or opsonophagocytic killing (OPK)29. Although this allows for high throughput testing when used as a surrogate endpoint in clinical vaccination trials, it does not represent the real-life situation in whole blood, since it lacks other essential immune components. Moreover, neonatal neutrophils are immature compared to adult neutrophils30,31. Therefore, we decided to use a reconstituted whole blood neonatal phagocytosis assay to assess the impact of mAbs on phagocytosis of S. epidermidis. We adapted a model from Van der Maten et al.20. In this model, we used neonatal whole blood from the umbilical cord from extreme preterm neonates. The plasma component could be altered by removing the plasma and replacing it with either other plasma, for example from healthy adults, or plasma in lower concentrations to be able to observe differences between antibody conditions. The bacteria were directly added to the reconstituted whole blood. This allowed us to study the effect of antibodies and complement on the phagocytic capacity of neutrophils, in the presence of other immune components that may affect neutrophil activity, such as platelets or cytokines released from monocytes or lymphocytes. As it has been described that complement activation is essential for opsonophagocytosis of S. epidermidis by adult neutrophils9, we wanted to study the effect of introducing an E345K mutation in the Fc-tail of our WTA antibodies on neonatal opsonophagocytosis. This mutation increases the ability of antibody Fc-tails to organize into hexamers, which leads to more efficient classical complement pathway activation27,32. For two extreme preterm neonates, we show that CR6453 and Pagibaximab had a minor effect on phagocytosis. CR5133 was able to induce phagocytosis much more efficiently, at higher antibody doses (Fig. 6A). After introduction of the E345K mutation, both mAbs CR5133-E345K and CR6453-E345K caused 8× higher phagocytosis levels compared to the negative control and 4× higher than pooled healthy adult plasma at the highest concentration (Fig. 6).
mAbs CR5133(-E345K) and CR6453(-E345K) improve phagocytosis of S. epidermidis in preterm neonatal reconstituted whole blood. Phagocytosis of FITC labelled S. epidermidis strain N2279 in neonatal reconstituted whole blood in the presence of a concentration range of mAbs CR5133, CR6453 (both as WT-IgG1 or E345K-IgG1), Pagibaximab or a fixed concentration of the negative control mAb (B12) of (A) 31 + 2 (B) 32 + 6 weeks GA. Whole blood was reconstituted with 2.5% neonatal plasma for the antibody titration or 2.5% pooled healthy adult plasma as a control (dotted line). To the pooled healthy adult plasma, no mAbs were added. Data were plotted as FITC GeoMFI of the PMN population. (C) Representative images of internalization of FITC-labeled bacteria (green) by PMNs in reconstituted whole blood after addition of CR6453-E345K (1 µg/mL) visualized by confocal microscopy. The membrane of PMNs was stained with WGA-AF647 (red). GA = gestational age.
For Pagibaximab, we observed that phagocytosis was boosted, but this mAb reached a maximum effect at ± 1 µg/mL and did not boost phagocytosis above the level of pooled healthy adult plasma. To assess whether the effects of the E345K mutation was complement mediated and not FcγR-mediated, we added CR5133-E345K and CR6453-E345K in normal and in heat-inactivated plasma of preterm neonates. This revealed that the antibodies are much more efficient in reconstituted whole blood with active plasma, which indicates that the boosting effect is complement mediated (Supplemental Fig. 2). We finally used confocal microscopy to verify that the measurements by flow cytometry represented internalization of bacteria. This revealed that bacteria were indeed taken up inside the neonatal neutrophils (Fig. 6C). Thus, in contrast to Pagibaximab, CR5133-E345K and CR64533-E345K potently induce phagocytosis of S. epidermidis in neonatal reconstituted whole blood.
Discussion
Neonates are susceptible for invasive bacterial infections due to their immature immune system. Various trials using passive immunization as a preventative method have failed to decrease sepsis incidence. Pagibaximab, a monoclonal antibody targeted against Staphylococci, only had a minor protective effect on neonatal (staphylococcal) sepsis in a clinical trial. Here we showed that despite decreased neonatal complement activity, hexamer-enhanced variants of mAbs CR5133 and CR6453 effectively boost complement activation and opsonophagocytosis of S. epidermidis in extreme preterm neonates. Pagibaximab alone had a minor effect on complement activation and induced little phagocytosis by neonatal neutrophils in extreme preterm reconstituted whole blood.
Our results indicate that the failure of Pagibaximab to protect in clinical trials could be due to its poor capacity to drive complement activation. We postulate that Pagibaximab’s poor complement-inducing activity could be related to the location of the antigen. Pagibaximab targets LTA, which is embedded in the cell membrane and extends only minimally beyond the PG layer33,34. IgG monomers might be able to access LTA but could be unable to cluster together into hexamers compared to antibodies with WTA as an antigenic target, since this is more exposed. In addition, it is possible that C1q is unable to access LTA-bound antibodies due to shielding by the PG layer. Another explanation could be that the antigen density of LTA is too low to enable Fc-mediated antibody clustering. Around 90% of the teichoic acids in gram-positive bacteria are WTA, suggesting that LTA has a lower antigen density35. MAbs CR5133-E345K and CR6453-E345K seem to be good candidates for passive immunization against S. epidermidis and potentially other Staphylococci in neonates. Our study strengthens earlier findings from our group that complement-dependent opsonization is key to drive effective phagocytosis of staphylococci by human neutrophils9,18,36,37. Therefore, we propose that for development of future preventative therapies against neonatal sepsis, complement-activating antibodies are most promising. This may also be true for other major neonatal pathogens, since complement activation is important for bacterial clearance of for instance Klebsiella pneumoniae (K. pneumoniae) and Escherichia coli (E. coli)38,39. Since for these neonatal pathogens, no active or passive vaccination strategies are currently available, development of complement-enhancing antibodies could be a fruitful strategy. Different Fc engineering approaches could be employed to enhance complement activation by mAbs. Next to the E345K mutation used in this paper, altering hinge flexibility or creating recombinant polymeric fusion proteins using the IgM tailpiece40,41. For staphylococcal sepsis, introducing hexamer-enhancing mutation E345K greatly enhanced the ability of mAbs to induce opsonophagocytosis by (extreme) preterm neonatal neutrophils. For antibodies to provide protection against a broad range of clinically relevant bacterial strains or even species, it is important that the antigenic target is conserved. We previously demonstrated that CR5133 and CR6453 bind a broad range of epidermidis isolates from the NICU9. In contrast to what was hypothesized in the original patent, we here demonstrate that these antibodies bind WTA. In the past, many potent IgG anti-S. aureus mAbs have been identified of which several target WTA42,43,44. These mAbs are derived from IgG B-cells from S. aureus infected individuals and are highly specific for either α- or β-GlcNAc glycoforms of S. aureus WTA. To the best of our knowledge, we describe for the first time that these WTA-targeting IgGs can bind both S. aureus as well as S. epidermidis WTA. Moreover, CR5133 binds both α- and β-GlcNAc modified WTA. This makes these mAbs interesting for future therapeutic and research applications into S. epidermidis and S. aureus WTA. Even though WTA is a dominant antigen driving immunoglobulin production during natural S. aureus infections, there are still potential limitations of WTA as antigenic target. For instance, staphylococci may develop mechanisms for immune escape. It has been reported that some S. aureus lineages are capable of alternating their WTA glycosylation by TarP with resultant C3- β-GlcNAc WTA as opposed to the common TarS-dependent C4-β-GlcNAc WTA, which may escape the predominant C4-β-GlcNAc antibody responses45,46. It cannot be excluded that some coagulase negative staphylococcal clones may similarly have alternative WTA glycosylation which may escape these mAbs47.
Finding surrogate in vitro markers that predict in vivo effectivity is a challenge that many antibody- and vaccine-developers face, especially in the context of neonatal immunity. Most tools to develop therapeutics make use of standardized assays using primary adult cells or cell lines. Although these techniques allow for high throughput testing, they do not consider the relative immaturity of the neonatal immune system. Our model does take this immaturity into account, and we show that effectively complement-enhancing antibodies can boost neonatal neutrophils in the context of the neonatal immune system. In neonatal whole blood models, as in other primary cell models, another limitation is the large interindividual biological variation heterogeneity between neonatal samples. Many factors influence neonatal immunity, such as differences in maternal antibody repertoire but also the mode of delivery influences the neutrophil killing capacity48,49,50. Interestingly, the mAbs used in this study were able to increase complement activation and opsonophagocytosis in all neonatal samples, indicating that addition of mAbs will increase activity independent from baseline activity. Despite its limitations, we propose that our reconstituted whole blood model and the use of preterm and term neonatal r-Hirudin plasma may complement current standard opsonophagocytosis assays. An important immune-evasion strategy of S. epidermidis that we did not assess in this study but could explain disappointing in vivo results is biofilm formation. Biofilm formation leads to impaired deposition of IgG and complement, as well as limited leukocyte functionality. With rising global antibiotic resistance, there is a need for novel therapeutics to prevent and treat severe bacterial infections in neonates. MAb-based therapy is promising, but costly to develop and implement. It is therefore of great importance that promising mAbs are identified early in the development process, to make sure resources and funding are optimally spent. Additionally, mAb-therapy would be most beneficial in low- and middle-income countries, where sepsis-burden is highest, but its cost is a limiting factor. Several initiatives are looking into lowering the costs of mAb and thereby enabling equitable access to mAbs, which is of great importance in the global prevention of neonatal sepsis51. To help protect against different neonatal pathogens, combining various mAbs targeting specific pathogens in an affordable “antibody cocktail” may reduce neonatal sepsis-incidence and sepsis-related mortality in extremely preterm neonates.
In conclusion, we show that S. epidermidis targeted mAbs CR5133 and CR6453, especially with hexamer-enhancing mutation E345K, are potent complement activators and inducers of S. epidermidis opsonophagocytosis by extreme preterm neonatal neutrophils. Together, these findings show the importance of complement on clearance of S. epidermidis in an age specific human neonatal in vitro reconstituted whole blood model and this shows, despite earlier disappointing results of Pagibaximab, that monoclonal antibody-based therapy holds potential for the prevention of neonatal sepsis.
Methods
Collection of cord blood
Throughout all experiments umbilical cord blood was used as a substitute for neonatal blood. Contamination of cord blood samples with maternal blood is generally around 1%. This contamination is relevant for genetic studies, but negligible for the assays described here. Cord blood is representative of neonatal blood of infants during the first few days of life52. Expecting mothers were counseled for inclusion in the study before giving birth or after (deferred consent procedure), written informed consent was obtained in accordance with the Declaration of Helsinki. Cord blood was drawn from the umbilical vein into r-Hirudin tubes (Sarstedt) after either vaginal birth or cesarian section. Samples were collected at the obstetrics department and processed anonymously. Plasma was collected after centrifugation at 1000×g for 10 min and immediately stored at − 80 °C.
The Ethics Committee for Biobanking of the University Medical Center Utrecht approved the collection protocol (TCBio 21/223, approved on June 14th, 2021).
Collection of healthy adult plasma
Venous blood was drawn from healthy adults in r-Hirudin tubes (Sarstedt) after written informed consent was given by all donors in accordance with the Declaration of Helsinki. The collection protocol was approved by the Medical Ethics Committee of the University Medical Center Utrecht (METC protocol 07-125/C approved on March 1, 2010). Plasma was collected after centrifugation at 1000×g for 10 min. Plasma from 27 donors was pooled, aliquoted and stored at − 80 °C.
Bacterial strains and growth conditions
Staphylococcus epidermidis strains N2279, E73, E73 ΔtarM2, E73 ΔtarM2 pRB474-tarM2 and E73 ΔtarM2 pRB474-empty vector (EV), were used for this study23. Staphylococcus epidermidis N2279 is a clinical isolate collected from the NICU at the Wilhelmina Childrens Hospital in Utrecht, the Netherlands, as described before9. This isolate is resistant to amoxicillin/clavulanic acid, which means that potential antenatal maternal amoxicillin/clavulanic acid use would not affect S. epidermidis in our assays with neonatal plasma. Staphylococcus epidermidis N2279 was plated on sheep blood agar plates, S. epidermidis E73 and E73 ΔtarM2 on Tryptic Soy Agar plates (TSA; VWR) and E73 ΔtarM2 pRB474-tarM2 and E73 ΔtarM2 pRB474-EV on TSA with 10 µg/mL chloramphenicol (Sigma)23. All strains were grown overnight in Tryptic Soy Broth (TSB), supplemented with 10 µg/mL chloramphenicol in case of the pRB474-complemented mutants. For exponential phase cultures of S. epidermidis N2279, a subculture was taken (1:50) and grown to exponential phase, OD600 ~ 0.5. Next, S. epidermidis N2279 was washed in PBS and incubated in 250 µg/mL fluorescein isothiocyanate (FITC) (Sigma Aldrich) in PBS for 30 min at 4 °C. Bacteria were washed and diluted in RPMI (Gibco) supplemented with 0.05% human serum albumin (HSA) (Sanquin products) (RPMI + HSA). The bacterial concentration was determined by flow cytometry using a MACSquant VYB analyzer (Miltenyi), aliquoted, and stored at − 20 °C.
Monoclonal antibodies
Anti-Staphylococcal Human IgG1 mAbs CR5133 and CR6453, wildtype and with E345K hexamer-enhancing mutation were produced as described previously9. Pagibaximab, a mouse-human chimeric IgG1 mAb targeted against LTA (GlaxoSmithKline Biologicals and Biosynexus), was obtained through CreativeBiolabs©. Human IgG1 mAb B12, which targets human immunodeficiency virus type 1 (HIV-1) was included as the negative control mAb. Antibody concentrations were determined by Nanodrop (Thermo Scientific), at OD280. All antibodies were stored at 4 °C.
Binding assays
FITC-labeled S. epidermidis strain N2297 was used. 150.000 bacteria were incubated with a concentration range of mAbs, diluted in RPMI in a round-bottom 96-wells plate for 30 min at 4 °C, shaking (± 750 rpm). Bacteria were washed and incubated with Goat anti Human FC (Go-a-Hu-Fc-A647) (Southern 2048-031, 0.5 mg/mL, diluted 1:500) for 30 min at 4 °C, shaking (± 750 rpm) to detect human Fc-tails, as Pagibaximab is a chimeric antibody, consisting of a mouse Fab and human Fc-tail. After washing, bacteria were fixed in 1% Paraformaldehyde (PFA) (Polysciences), diluted in PBS for at least 15 min at 4 °C. Fluorescence was detected by flowcytometry (BD FACSverse). Data were analyzed by FlowJo Software (version 10.10.0) and Prism (version 10.4.0; Graphpad) and presented as AF647 GeoMFI ± SD.
mAb antigenic target identification
Binding of mAbs CR5133, CR6453 and Pagibaximab to peptidoglycan (PG), PNAG (poly-N-acetyl-d-glucosamine) and LTA was determined by ELISA, as described previously22. Maxisorp plates (VWR 735-0083) were coated overnight at 4 °C with 2 μg/mL LTA [purified from S. aureus DSM 20233, gifted by Siegfried Morath and Thomas Hartung (University of Konstanz)]53, PG (purified from S. aureus Cowan EMS54) or 0.6 μg/mL PNAG (gifted by Gerald Pier, Harvard Medical School, Boston)55 in sodium carbonate buffer at pH 9.6. Wells were blocked with 4% BSA in PBS 0.05% Tween-20 (PBST) for 1 h at RT, shaking. Wells were washed with PBST, followed by incubation with 1 µg/mL of different antibodies for 1 h at 4 °C, shaking. After washing with PBST, antibody binding was detected using HRP-labeled goat anti-human IgG (final concentration 0.1 µg/mL, SouthernBiotech; Cat. No. 2048-31). Plates were washed with PBST and incubated with tetramethylbenzidine (TMB) substrate to detect binding. The reaction was stopped with 1 M H2SO4 and the optical density at 450 nm was measured. IgG binding to WTA was determined using flow cytometry and synthetic WTA beads that were produced as previously described56. In short, biotinylated RboP hexamers (gifted by Jeroen Codee, Leiden University) were incubated with recombinant glycosyltransferases TarS or TarM and UDP-GlcNAc. Glycosylated or empty RboP hexamers were coupled to Dynabeads M280 Streptavidin (Thermo Fisher Scientific) and washed and stored at 4 °C until use. To assess antibody binding to synthetic WTA beads, 5 × 106 beads/mL were incubated with 1 µg/mL antibody in PBS-0.1% HSA-0.05% Tween (PBS-HT) for 30 min at 4 °C. Subsequently the beads were washed in PBS-HT twice using a magnetic plate holder, and resuspended in 3 µg/mL goat-anti-human-IgG/IgM-AF647 (SouthernBiotech) for 30 min at 4 °C. Afterwards the beads were washed twice again in PBS-HT and resuspended and diluted in PBS-HT to be analysed with a MACSQuant VYB flow cytometer (Miltenyi Biotec).
Antibody binding to S. epidermidis E73 strains
Staphylococcus epidermidis E73, E73 ΔtarM2, E73 ΔtarM2 pRB474-tarM2 and E73 ΔtarM2 pRB474-EV were grown to stationary phase, as described above, in line with the growth phase previously used by Du et al. and Guo et al.23,57. Bacteria were washed in PBS + 0.1% BSA, adjusted to OD600 0.4, and incubated with a concentration range of mAbs diluted in PBS + 0.1% BSA in a round-bottom 96-wells plate for 30 min at 4 °C, without agitation. Bacteria were washed and incubated with Protein G-Alexa Fluor 488 (Invitrogen P11065, 1 µg/mL) for 30 min at 4 °C for detection. After washing, bacteria were fixed in 1% formaldehyde (Sigma) diluted in PBS for at least 15 min at 4 °C. Fluorescence was detected by flowcytometry (BD FACSymphony).
Classical pathway activity (CH50)
To determine classical pathway activity, a CH50 assay was performed as previously described58. In short: sheep blood (BioTrading) was washed three times with PBS and the pellet of erythrocytes was mixed with Veronal Buffered Saline (VBS)++ (VBS (5×) + MQ (ratio 1:5) + CaCl2 (0.5 mM) MgCl2 (0.25 mM) in a 1:25 dilution. The erythrocyte suspension was brought to OD405 0.52. Then rabbit IgM anti-sheep RBC (produced in-house) (1:1000 diluted in VBS++) was added and left at room temperature for 10 min. The erythrocytes were then washed and resuspended in VBS++. In a round-bottom microtiter plate, 100 µL two-fold serial dilutions were made of neonatal and pooled adult plasma samples, starting at 5% plasma. The negative control consisted of VBS++ and the positive control was Milli-Q water. 50 µL of erythrocytes was added to each well and incubated at 37 °C for 10 min. After spinning down the plate at 1780×g for 10 min, 50 µL of the supernatant was transferred to a flat bottom 96-wells plate and added to 100 µL MilliQ (MQ). OD405 was measured in iMark Microplate Absorbance Reader (Bio-Rad). AUCs for the individual curves were determined and compared with a one-way ANOVA with Tukey’s post hoc test for multiple comparisons.
Alternative pathway activity (AP50)
To determine alternative pathway activity, an AP50 assay was performed as previously described58. In short: rabbit blood (BioTrading) was washed three times with PBS and the pellet of erythrocytes was mixed with VBS-MgEGTA in a 1:25 dilution. The erythrocyte suspension was brought to OD405 1.23. In a round-bottom microtiter plate, 100 µL two-fold serial dilutions were made of neonatal and pooled healthy adult plasma samples, starting at 20% plasma. The negative control consisted of VBS-MgEGTA and the positive control was Milli-Q water. 50 µL of erythrocytes was added to each well and incubated at 37 °C for 45 min. After spinning down the plate at 1780×g for 10 min, 50 µL of the supernatant was transferred to a flat bottom 96-wells plate and added to 100 µL MQ. OD405 was measured in iMark Microplate Absorbance Reader (Bio-Rad). AUC’s for the individual curves were determined and compared with a one-way ANOVA with Tukey’s post hoc test for multiple comparisons.
C3b deposition
C3b complement assays were performed as previously described, with minor alterations9. Staphylococcus epidermidis strain N2279 was brought to a concentration of 1.5 × 107 bacteria/mL. First, bacteria were incubated with a final concentration of 1% neonatal or pooled healthy adult plasma (diluted in RPMI + HSA) and a concentration range of mAbs starting at 8 µg/mL at 37 °C, shaking (750 rpm) for 30 min. Bacteria were then washed twice with RPMI + HSA and incubated with 3 µg/mL anti-C3b-AF647 detection antibody (clone bH6, produced in-house59) at 4 °C, shaking (750 rpm) for 30 min. Fluorescence was detected by flowcytometry (BD FACSverse).
Reconstituted whole blood phagocytosis
Preparation of blood
For the reconstituted whole blood phagocytosis assay, we developed an adapted protocol from Van der Maten et al.20. Cord blood was collected in S-Monovette r-Hirudin tubes (Sarstedt) for optimal complement preservation. First, neutrophil count was determined in 100 µL of whole blood using a hematology analyzer [CELL-DYN Sapphire (Abbott)]. Next, whole blood was transferred to 1.5 mL tubes and spun down at 1000×g for 7 min. Plasma was then collected and kept on ice. To remove any remaining plasma, cells were washed twice by adding 1 mL RPMI + HSA and spun down at 1000×i for 7 min. In the meantime, plasma was prepared as follows: fresh normal neonatal plasma, fresh heat-inactivated neonatal plasma (kept at at 56 °C for 30 min to inactivate complement) and pooled healthy adult plasma (stored in aliquots at − 80 °C) Plasma was then added to the cell compartment in the same volume as the collected undiluted plasma. Blood cells were used fresh within 24 h of collection. The plasma component was diluted as indicated and subsequently cells and plasma were reconstituted to whole blood using the same volume diluted plasma as the volume of the previously collected undiluted plasma to reach the original cell density.
Phagocytosis assay
Bacteria were thawed and brought to a concentration 10× higher than the previously determined neutrophil concentration, to reach a 10:1 bacteria-to-cell ratio. Then, in a round-bottom 96-wells plate, 15 µL of mAb or buffer and 15 µL of bacteria were added to 30 µL of previously prepared whole blood and incubated at 37 °C, shaking (750 rpm) for 30 min. To stop the reaction and to lyse the red blood cells, samples were added to 500 µL 10% FACS-lysis buffer (BD Biosciences), diluted with MQ in a deepwell plate (96 wells) for 5 min. The plate was then spun down for 10 min at 1200 rpm. The supernatant was collected, the plate was vortexed and 150 µL RPMI + HSA was added to wash. The plate was then again spun down for 10 min at 120 rpm and after removal of the supernatant, the samples ware fixed for at least 15 min with 150 µL of 1% paraformaldehyde (diluted in RPMI) at 4 °C. Fluorescence was detected by flowcytometry (BD FACSverse).
Confocal imaging
To verify internalization of bacteria, the fixed sample from the phagocytosis assay was imaged using confocal imaging. A cellviewer slide (Greiner Bio-One) was coated with Poly-l-Lysine (0.1%; Sigma Aldrich) at room temperature for 30 min, then washed twice with 200 µL sterile PBS. The sample from the whole blood phagocytosis was prepared at twice the concentration. Then, Wheat Germ Agglutinin (WGA; 7.5 ug/mL; Molecular Probes, USA) was added to the sample with a final concentration of 2.5 µg/mL and incubated shaking (600 rpm) at room temperature for 10 min. The sample was then transferred to the cellviewer slide. To allow the cells to settle at the bottom, the cellview slide was left undisturbed for 30 min before examining the sample under the microscope (Leica Microsystems).
Statistical analysis
All analyses were performed in Prism software (version 10.4.0; GraphPad). The statistical tests used to calculate P values where applicable are indicated in figure legends, as well as the number of biological repeats.
Data availability
All data generated or analyzed during this study is included in the published article and its Supplementary Information.
References
Fleischmann, C. et al. Global incidence and mortality of neonatal sepsis: A systematic review and meta-analysis. Arch. Dis. Child. 106, 745–752 (2021).
Cailes, B. et al. Epidemiology of UK neonatal infections: The neonIN infection surveillance network. Arch. Dis. Child. Fetal Neonatal. Ed. 103, F547–F553 (2018).
Guerra, F. E., Borgogna, T. R., Patel, D. M., Sward, E. W. & Voyich, J. M. Epic immune battles of history: Neutrophils vs. Staphylococcus aureus. Front. Cell. Infect. Microbiol. 7, 286 (2017).
Thammavongsa, V., Kim, H. K., Missiakas, D. & Schneewind, O. Staphylococcal manipulation of host immune responses. Nat. Rev. Microbiol. 13, 529–543 (2015).
Selvaraj, P., Fifadara, N., Nagarajan, S., Cimino, A. & Wang, G. Functional regulation of human neutrophil Fc gamma receptors. Immunol. Res. 29, 219–230 (2004).
Lu, L. L., Suscovich, T. J., Fortune, S. M. & Alter, G. Beyond binding: antibody effector functions in infectious diseases. Nat. Rev. Immunol. 18, 46–61 (2018).
Grumach, A. S., Ceccon, M. E., Rutz, R., Fertig, A. & Kirschfink, M. Complement profile in neonates of different gestational ages. Scand. J. Immunol. 79, 276–281 (2014).
Davis, C. A., Vallota, E. H. & Forristal, J. Serum complement levels in infancy: Age related changes. Pediatr. Res. 13, 1043–1046 (1979).
De Vor, L. et al. Monoclonal antibodies effectively potentiate complement activation and phagocytosis of Staphylococcus epidermidis in neonatal human plasma. Front. Immunol. 13, 933251 (2022).
Lawrence, S. M., Corriden, R. & Nizet, V. Age-appropriate functions and dysfunctions of the neonatal neutrophil. Front. Pediatr. 5, 1–15 (2017).
Palmeira, P., Quinello, C., Silveira-Lessa, A. L., Zago, C. A. & Carneiro-Sampaio, M. IgG placental transfer in healthy and pathological pregnancies. Clin. Dev. Immunol. 2012, 985646. https://doi.org/10.1155/2012/985646 (2012).
Malek, A., Sager, R., Kuhn, P., Nicolaides, K. H. & Schneider, H. Evolution of maternofetal transport of immunoglobulins during human pregnancy. Am. J. Reprod. Immunol. 36, 248–255 (1996).
Madhi, S. A. et al. Potential for maternally administered vaccine for infant group B streptococcus. N. Engl. J. Med. 389, 215–227 (2023).
Pawlowski, A. et al. A group B Streptococcus alpha-like protein subunit vaccine induces functionally active antibodies in humans targeting homotypic and heterotypic strains. Cell Rep. Med. 3, 100511 (2022).
Ohlsson, A. & Lacy, J. B. Intravenous immunoglobulin for preventing infection in preterm and/or low birth weight infants. Cochrane Database Syst. Rev. 29, CD000361 (2020).
Ohlsson, A. & Lacy, J. B. Intravenous immunoglobulin for suspected or proven infection in neonates. Cochrane Database Syst. Rev. 29, CD001239 (2020).
Weisman, L. E. et al. A randomized study of a monoclonal antibody (pagibaximab) to prevent staphylococcal sepsis. Pediatrics 128, 271–279 (2011).
Boero, E. et al. Use of flow cytometry to evaluate phagocytosis of Staphylococcus aureus by human neutrophils. Front. Immunol. 12, 1–15 (2021).
Segal, A. W. How neutrophils kill microbes. Annu. Rev. Immunol. 23, 197–223 (2005).
Van Der Maten, E., De Jonge, M. I., De Groot, R., Van Der Flier, M. & Langereis, J. D. A versatile assay to determine bacterial and host factors contributing to opsonophagocytotic killing in hirudin-anticoagulated whole blood. Sci. Rep. 7, 3–12 (2017).
Morath, S., Geyer, A., Spreitzer, I., Hermann, C. & Hartung, T. Structural decomposition and heterogeneity of commercial lipoteichoic acid preparations. Infect. Immun. 70, 938–944 (2002).
Kerkman, P. F. et al. Single-cell sequencing of circulating human plasmablasts during Staphylococcus aureus Bacteremia. J. Immunol. 213, 1644–1655 (2024).
Guo, Y. et al. Invasive Staphylococcus epidermidis uses a unique processive wall teichoic acid glycosyltransferase to evade immune recognition. Sci. Adv. 9, 2641 (2023).
Weisman, L. E. et al. Phase 1/2 double-blind, placebo-controlled, dose escalation, safety, and pharmacokinetic study of pagibaximab (BSYX-A110), an antistaphylococcal monoclonal antibody for the prevention of staphylococcal bloodstream infections, in very-low-birth-weight neonates. Antimicrob. Agents Chemother. 53, 2879–2886 (2009).
Mortensen, S. A. et al. Structure and activation of C1, the complex initiating the classical pathway of the complement cascade. Proc. Natl. Acad. Sci. U.S.A. 114, 986–991 (2017).
Diebolder, C. A. et al. Complement is activated by IgG hexamers assembled at the cell surface. Science 1979(343), 1260–1263 (2014).
AguinagaldeSalazar, L. et al. Promoting Fc–Fc interactions between anti-capsular antibodies provides strong immune protection against Streptococcus pneumoniae. Elife 12, 1–24 (2023).
Gulati, S. et al. Complement alone drives efficacy of a chimeric antigonococcal monoclonal antibody. PLoS Biol. 17, 1–29 (2019).
Fleck, R. A., Romero-Steiner, S. & Nahm, M. H. Use of HL-60 cell line to measure opsonic capacity of pneumococcal antibodies. Clin. Vaccine Immunol. 12, 19–27 (2005).
Prosser, A. et al. Phagocytosis of neonatal pathogens by peripheral blood neutrophils and monocytes from newborn preterm and term infants. Pediatr. Res. 74, 503–510 (2013).
Currie, A. J. et al. Preterm infants have deficient monocyte and lymphocyte cytokine responses to group B streptococcus. Infect. Immun. 79, 1588–1596 (2011).
de Jong, R. N. et al. A novel platform for the potentiation of therapeutic antibodies based on antigen-dependent formation of IgG hexamers at the cell surface. PLoS Biol. 14, e1002344 (2016).
Rajagopal, M. & Walker, S. Envelope structures of gram-positive bacteria. Curr. Top. Microbiol. Immunol. 404, 1–44 (2017).
Hesser, A. R. et al. The length of lipoteichoic acid polymers controls Staphylococcus aureus cell size and envelope integrity. J. Bacteriol. https://doi.org/10.1128/jb.00149-20 (2020).
Heß, N. et al. Lipoteichoic acid deficiency permits normal growth but impairs virulence of Streptococcus pneumonia. Nat. Commun. 8, 2093 (2017).
Cruz, A. R. et al. Staphylococcal protein A inhibits complement activation by interfering with IgG hexamer formation. Proc. Natl. Acad. Sci. U.S.A. 118, e2016772118 (2021).
Zwarthoff, S. A. et al. C1q binding to surface-bound IgG is stabilized by C1r2s2 proteases. Proc. Natl. Acad. Sci. U.S.A. 118, e2102787118 (2021).
van der Lans, S. P. A. et al. Agnostic B cell selection approach identifies antibodies against K. pneumoniae that synergistically drive complement activation. Nat. Commun. 15, 8100 (2024).
Brekke, O.-L., Christiansen, D., Fure, H., Fung, M. & Mollnes, T. E. The role of complement C3 opsonization, C5a receptor, and CD14 in E. coli—induced up-regulation of granulocyte and monocyte CD11b/CD18 (CR3), phagocytosis, and oxidative burst in human whole blood. J. Leukoc. Biol. 81, 1404–1413 (2007).
Foss, S. et al. Human IgG Fc-engineering for enhanced plasma half-life, mucosal distribution and killing of cancer cells and bacteria. Nat. Commun. 15, 2007 (2024).
Sopp, J. M. et al. On-target IgG hexamerisation driven by a C-terminal IgM tail-piece fusion variant confers augmented complement activation. Commun. Biol. 4, 1031 (2021).
Fong, R. et al. Structural investigation of human S. aureus-targeting antibodies that bind wall teichoic acid. MAbs 10, 979–991 (2018).
Di Carluccio, C. et al. Antibody recognition of different Staphylococcus aureus wall teichoic acid glycoforms. ACS Cent. Sci. 8, 1383–1392 (2022).
Lehar, S. M. et al. Novel antibody-antibiotic conjugate eliminates intracellular S. aureus. Nature 527, 323–328 (2015).
Gerlach, D. et al. Methicillin-resistant Staphylococcus aureus alters cell wall glycosylation to evade immunity. Nature 563, 705–709 (2018).
Shen, P., Lin, H., Bao, Y., Hong, H. & Wu, Z. Synthesis and immunological study of a glycosylated wall teichoic acid-based vaccine against Staphylococcus aureus. Chin. Chem. Lett. 34, 107679 (2023).
Passalacqua, K. D. & O’Riordan, M. X. MRSA in stealth mode evades antibody recognition. Trends Immunol. 40, 85–87 (2019).
Lawrence, S. M., Corriden, R. & Nizet, V. Age-appropriate functions and dysfunctions of the neonatal neutrophil. Front. Pediatr. 5, 23 (2017).
Molloy, E. J. et al. Labor promotes neonatal neutrophil survival and lipopolysaccharide responsiveness. Pediatr. Res. 56, 99–103 (2004).
Miková, E. et al. Immature neutrophils in cord blood exert increased expression of genes associated with antimicrobial function. Front. Immunol. 15, 1368624 (2024).
Malhotra, S. et al. Novel approaches to enable equitable access to monoclonal antibodies in low- and middle-income countries. PLOS Glob. Public Health 4, e0003418 (2024).
Morin, A. M. et al. Maternal blood contamination of collected cord blood can be identified using DNA methylation at three CpGs. Clin. Epigenet. 9, 75 (2017).
Morath, S., Geyer, A. & Hartung, T. Brief definitive report structure-function relationship of cytokine induction by lipoteichoic acid from Staphylococcus aureus. J. Exp. Med. 193, 393–398 (2001).
Timmerman, C. P. et al. Induction of release of tumor necrosis factor from human monocytes by Staphylococci and Staphylococcal peptidoglycans. Infect. Immun. 61, 4167–4172 (1993).
Kelly-Quintos, C., Cavacini, L. A., Posner, M. R., Goldmann, D. & Pier, G. B. Characterization of the opsonic and protective activity against Staphylococcus aureus of fully human monoclonal antibodies specific for the bacterial surface polysaccharide poly-N-acetylglucosamine. Infect. Immun. 74, 2742–2750 (2006).
van Dalen, R. et al. Do not discard Staphylococcus aureus WTA as a vaccine antigen. Nature 572, E1–E2 (2019).
Du, X. et al. Staphylococcus epidermidis clones express Staphylococcus aureus-type wall teichoic acid to shift from a commensal to pathogen lifestyle. Nat. Microbiol. 6, 757–768 (2021).
Zwarthoff, S. A., Magnoni, S., Aerts, P. C., van Kessel, K. P. M. & Rooijakkers, S. H. M. Method for depletion of IgG and IgM from human serum as naive complement source. Methods Mol. Biol. 2227, 21–32 (2021).
Garred, P., Mollnes, T. E., Lea, T. & Fischer, E. Characterization of a monoclonal antibody MoAb bH6 reacting with a neoepitope of human C3 expressed on C3b, iC3b, and C3c. Scand. J. Immunol. 27, 319–327 (1988).
Acknowledgements
This project received funding from the Wilhelmina Children’s Hospital Fund (MvdF), a PPP Allowance made available by Health ~ Holland (LSHM17026), Top Sector Life Sciences & Health, and the European Research Council (ERC) under the European Union’s Horizon 2020 research and innovation program (grant agreement no. 101001937, ERC-ACCENT, to SHMR). The authors thank the laboratory of Andreas Peschel (University of Tuebingen) for providing the S. epidermidis E73 strains and Remy Muts for critically reviewing the manuscript. Also, we would like to thank the parents who consented to donating cord blood of their newborns for this study.
Author information
Authors and Affiliations
Contributions
Conception and design: CB, LA, KK, DV, SR, MF. Sample preparation and collection of data: CB, LA, RD, MR. Analysis and interpretation of data: CB, LA. Contribution of reagents, strains and tools: CH, PA, JB. Supervision: LA, SR, MF. Preparation of figures and tables: CB, RD. Collection of neonatal samples: CB, MF, AL, DV. Manuscript preparation: CB. Revision of manuscript: LA, RD, SR and MF.
Corresponding author
Ethics declarations
Competing interests
The authors declare no competing interests.
Additional information
Publisher’s note
Springer Nature remains neutral with regard to jurisdictional claims in published maps and institutional affiliations.
Supplementary Information
Below is the link to the electronic supplementary material.
Rights and permissions
Open Access This article is licensed under a Creative Commons Attribution-NonCommercial-NoDerivatives 4.0 International License, which permits any non-commercial use, sharing, distribution and reproduction in any medium or format, as long as you give appropriate credit to the original author(s) and the source, provide a link to the Creative Commons licence, and indicate if you modified the licensed material. You do not have permission under this licence to share adapted material derived from this article or parts of it. The images or other third party material in this article are included in the article’s Creative Commons licence, unless indicated otherwise in a credit line to the material. If material is not included in the article’s Creative Commons licence and your intended use is not permitted by statutory regulation or exceeds the permitted use, you will need to obtain permission directly from the copyright holder. To view a copy of this licence, visit http://creativecommons.org/licenses/by-nc-nd/4.0/.
About this article
Cite this article
Beudeker, C.R., van Dalen, R., Ruyken, M. et al. Antibody dependent complement activation is critical for boosting opsonophagocytosis of Staphylococcus epidermidis in an extremely preterm human whole blood model. Sci Rep 15, 31243 (2025). https://doi.org/10.1038/s41598-025-15490-y
Received:
Accepted:
Published:
Version of record:
DOI: https://doi.org/10.1038/s41598-025-15490-y








