Abstract
Floods are among the most frequent and destructive natural disasters globally, inflicting extensive damage on infrastructure, causing significant economic losses, displacing communities, and triggering public health crises. Developing countries are particularly vulnerable due to inadequate infrastructure, substandard housing, widespread poverty, and low adaptive capacity—challenges that are especially pronounced in rural areas. In the absence of effective mitigation systems, the impact of floods on rural communities can intensify, potentially resulting in the complete collapse of local livelihoods. Therefore, enhancing the resilience of these communities through targeted capacity-building and resilience strategies is essential. This study aims to identify the key factors influencing the adoption of flood preparedness measures in rural regions of Iran. The primary research instrument was a questionnaire, and the data were analyzed using Structural Equation Modeling (SEM). This study employed Construal Level Theory (CLT) as its theoretical framework. The findings revealed that CLT components—including geographical distance, temporal distance, social distance, hypothetical distance, belief in climate change, and flood risk perception—significantly influence the adoption of protective measures prior to flood events, collectively explaining 67.1% of the variance. Notably, this research marks the first application of CLT in the context of flood preparedness, both in Iran and globally. As such, it offers novel insights for the development of effective flood management strategies in rural communities and lays a foundation for strengthening the resilience of their livelihoods.
Similar content being viewed by others
Introduction
Global warming has intensified the global water cycle1,2,3,4,5 resulting in a heightened frequency of extreme weather events6,7,8. This intensification presents significant threats to socio-economic stability, environmental integrity, and water resource security9,10,11. As global temperatures rise and glaciers continue to melt, sea levels increase, and precipitation patterns become more unpredictable, escalating the risk of flooding10. Flooding typically occurs during periods of heavy rainfall when rivers and streams exceed their capacity to manage excess water12.
Floods rank among the most frequent and devastating natural disasters worldwide, causing widespread damage to infrastructure, substantial economic losses, community displacement, and public health crises13,14,15. Globally, they remain one of the most costly disasters, impacting economies, societies, and populations16,17,18,19. Flooding has become an increasingly frequent global event with substantial socio-economic consequences20. Over the past four decades, floods have caused more than one trillion dollars in global damages, with annual losses estimated at 40 billion dollars21. Between 1998 and 2017, floods affected more than 2 billion people worldwide22. In 2023, the Centre for Research on the Epidemiology of Disasters (CRED) recorded approximately 165 flood events globally, resulting in over 7,700 deaths and impacting more than 32 million individuals23. The World Water Resources Institute recently reported that by 2030, the number of people affected by floods is expected to double24. Over the past five decades, floods have accounted for more than half of all disaster-related losses, impacting millions of people worldwide annually25. Estimates suggest that the number of individuals affected by floods is comparable to those impacted by other natural disasters26.
Asia is highly prone to natural disasters and has endured numerous devastating events. In 2015, more than half (62.7%) of all global natural disasters occurred in the region27. Many Asian cities, particularly those in low-lying coastal areas, face significant vulnerability to flooding28. Moreover, due to development pressures and rising population growth, these cities face an increased risk of catastrophic losses and disasters such as floods29. In Iran, financial losses from floods have escalated in recent decades, with rural residents being the most affected22. Iran ranks as the sixth most disaster-prone country globally. Natural disasters in the country predominantly affect rural areas, which are more vulnerable due to inadequate infrastructure and facilities30. Flood statistics in Iran indicate a rising trend in recent decades, leading to significant economic and social consequences for residents31. According to the latest Iranian Crisis Management Report, in 2019, floods and river overflows affected more than 25 provinces, including 200 cities and 4,304 villages, resulting in damage to over 60,000 urban and rural residential units. In rural areas, flood damage led to the complete evacuation of 350 villages across Iran31. Flood events pose significant risks to rural communities, the majority of which depend heavily on rainfed agriculture32. Extensive physical and socio-economic damages profoundly affect individuals’ psychological well-being. Floods not only cause psychological distress but also expose the social vulnerability of victims by resulting in financial and human losses or displacement33. Floods significantly impact the agricultural sector, leading to reduced yields, increased production costs, and high investment demands. Escalating operational expenses, combined with inadequate infrastructure, diminish rural households’ ability to manage these risks, making them more vulnerable to flood-induced poverty30. Consequently, floods pose a serious threat to rural areas in developing countries, including Iran15,34.
In response to these challenges, local communities can develop strategies and infrastructure for protection, recovery, and adaptation to mitigate future hazards35. Global disaster risk reduction policies emphasize implementing protective measures before floods occur to enhance resilience and preparedness36. Preparedness encompasses both pre-flood actions aimed at minimizing impacts and enhancing coping mechanisms, as well as post-flood resilience-building efforts37. Research indicates that individuals with higher levels of preparedness respond more effectively to floods, thereby strengthening community resilience and mitigating their consequences38. Given the high variability and unpredictability of floods, enhancing residents’ capacity to withstand and adapt to disasters is essential39. Private flood mitigation measures encompass a range of protective strategies that individuals can implement within and around their properties to minimize or prevent flood damage40. Household-level flood mitigation seeks to reduce the severity and impact of floods through measures that prevent floodwater from entering homes (e.g., watertight doors) and strategies that minimize damage once floodwaters infiltrate (e.g., waterproof drywall)41. Flood protection behaviors or measures are commonly categorized into three main types: structural, nonstructural, and information-based adaptations. Structural measures refer to physical interventions aimed at reducing flood impact, such as building insulation, levees, dams, and elevation of structures. Nonstructural measures include policy-based and financial tools like flood insurance, land-use regulations, and relocation incentives. Information-based adaptations involve behavioral and technological strategies, such as participation in early warning systems, access to flood risk maps, and community preparedness programs42. Collectively, these approaches form the basis of pre-flood protection measures, which encompass a range of proactive actions and programs designed to minimize loss of life and property before flood events occur. These measures are essential components of integrated flood risk management and contribute significantly to enhancing community resilience41.
Flood mitigation behavior is an emerging research area aimed at understanding why some flood-prone residents take proactive measures to reduce risks while others do not43. Motivational factors vary depending on the context and the specific mitigation measures being considered44. Additionally, personal experiences with past hazards, financial losses, and physical or psychological harm play a significant role in shaping conservation motivation and decision-making45. Several theoretical frameworks have been employed to model flood risk reduction behavior and identify the motivational factors influencing it46. However, these frameworks have yet to adequately explain why human societies fail to implement protective measures before a flood occurs, leaving this critical issue largely unaddressed47. Accordingly, this study aims to examine the factors influencing the implementation of pre-flood protective measures among local communities in Iran.
Literature review
Flood management studies can generally be categorized into two principal domains. The first domain focuses on environmental and morphological determinants, examining the physical and natural variables that influence flood dynamics. These include vegetation cover, riverbed slope48, flood probability and return intervals49, spatiotemporal patterns of flood risk distribution50 and a range of hydraulic parameters such as Manning’s coefficient, surface roughness, modeling time step, turbulence coefficient, and downstream boundary conditions51. Complementary studies also incorporate geological and geomorphological indicators, such as elevation, slope, curvature, topographic wetness index (TWI), normalized difference vegetation index (NDVI), land use and land cover (LULC), rainfall data, lithological composition, and proximity to infrastructure like roads and rivers to develop flood susceptibility maps52. Although these approaches offer essential insights for predictive modeling and technical planning, they often exhibit a critical shortcoming: the underrepresentation of human and social dimensions in flood risk management. These dimensions—comprising behavioral responses, psychological perceptions, community awareness, and adaptive decision-making—play a pivotal role in determining actual outcomes during flood events. Ignoring these human-centric factors can undermine the effectiveness of even the most sophisticated physical flood models and limit their utility in building resilient communities.
The second group has examined social and human factors and has used various analytical approaches to understand and assess the behavioral, institutional, and managerial dimensions associated with floods. However, these approaches also often have various limitations. Various theoretical frameworks have been employed to investigate the factors influencing the adoption of protective measures prior to flooding events. Among the most prominent are the Protection Motivation Theory (PMT)47 and the Theory of Planned Behavior (TPB)53. PMT emphasizes two key components: threat appraisal—which includes perceived severity and vulnerability—and coping appraisal, encompassing response efficacy and self-efficacy. Research indicates that fear, perceived vulnerability, and protection motivation are among the strongest predictors of preventive behavior. This theory is particularly effective when individuals perceive the threat as serious and believe they are capable of self-protection54,55. TPB, on the other hand, focuses on three constructs: attitude toward the behavior, subjective norms, and perceived behavioral control. Within this framework, both behavioral intention and prior experience with disasters serve as strong predictors of preparedness actions. The TPB framework proves most effective when individuals are aware of the risks and possess the necessary resources to take appropriate action53. In essence, both PMT and TPB are grounded in rational evaluation and behavioral intention, offering valuable insights into the psychological mechanisms that drive flood preparedness53,56.
However, research suggests that psychological distance representations can promote more confident future-oriented judgments, as well as clearer evaluations and behavioral decisions57—factors not explicitly addressed in either PMT or TPB. For instance, a study conducted in China demonstrated that psychological distance significantly influences preparedness behavior, even among residents of flood-prone regions. These findings indicate that past experience alone may be insufficient for fostering preparedness; rather, how individuals perceive risk is a critical determinant58. Moreover, repeated exposure to flooding can sometimes lead to a form of indifference or normalization. In such cases, individuals may continue to perceive temporal or spatial distance as substantial, dampening their motivation to act. This underscores the potential value of theoretical approaches that explicitly incorporate psychological distance into their framework, which may prove more applicable to flood preparedness contexts than models like PMT and TPB59. Research indicates that when climate phenomena such as floods are perceived as psychologically distant, individuals are less likely to engage in adaptive or coping behaviors59,60. In contrast, when these events are perceived as psychologically close, individuals demonstrate greater willingness and motivation to take preventive action61,62. Psychological distance significantly influences people’s attitudes, motivations, and behavioral responses61. Accordingly, when people perceive phenomena such as floods as proximate and personally relevant, they are more likely to acknowledge the threat and take proactive measures63. Thus, reducing the psychological distance associated with climate change can serve as a strategic approach to enhancing motivation for action61. In this context, Spence et al.64 proposed that Construal Level Theory (CLT) has the potential to clarify how psychological distance interacts with individuals’ perceptions of climate phenomena—insights that can be leveraged to encourage adaptive and coping responses. In rural areas of Iran, for example, the perception that floods only occur in distant regions creates a psychological barrier to preparedness. CLT offers a valuable framework for addressing this by promoting mental proximity to natural hazards65. CLT is a social psychological framework that examines the relationship between psychological distance and the level of abstractness or objectivity in individuals’ perceptions of events and objects66. According to CLT, psychological distance influences whether an object or concept is perceived as familiar and tangible or, conversely, abstract and distant67. In essence, CLT explains how psychological distance shapes thought processes and behavior66. CLT posits that distant psychological events are represented by high-level abstract concepts that encompass decontextualized general features, whereas close psychological events are characterized by specific low-level concepts that incorporate detailed contextual elements65,66. According to CLT, when individuals perceive climate change as psychologically distant, its threats and risks appear less real, tangible, or relevant62. This perception serves as a significant barrier to effectively coping with climate phenomena68,69,70.
To evaluate the relative effectiveness of CLT compared to the TPB and PMT in the context of flood prevention measures, it is essential to highlight the foundational differences in how each theory conceptualizes individual decision-making. These distinctions, which underscore each model’s assumptions and predictive mechanisms, are systematically presented in Table 1.
In general, this study focuses on examining protective measures undertaken prior to the occurrence of flooding, with particular emphasis on the influential role of psychological distance in shaping individual behavior. Unlike PMT, which is predominantly applied in the context of immediate and severe threats, CLT offers a valuable framework for analyzing human behavior under non-crisis conditions and during the early stages of a potential hazard. As such, CLT was selected as the theoretical foundation for this research. Given the study’s aim of identifying the factors that influence flood-preventive actions in high-risk areas, the selection of a suitable theoretical framework is critical. CLT, rooted in social psychological theory, provides robust conceptual tools for examining individual decision-making processes when threats are perceived as distant—temporally, spatially, socially, or hypothetically. Psychological distance, a core construct of CLT, is instrumental in shaping risk perception and the likelihood of engaging in protective behaviors. CLT enables researchers to classify and interpret individuals’ responses to future threats based on the level of abstraction through which these threats are construed. Compared to TPB and PMT, CLT possesses distinct advantages. Specifically, CLT can analyze preventive actions in the absence of acute danger, whereas PMT is more suited to imminent threats, and TPB centers on behavioral intentions influenced by normative beliefs. Furthermore, CLT supports the design of targeted behavioral interventions by aligning message framing and policy communication with individuals’ construal levels. Accordingly, this study adopts CLT as its theoretical framework to investigate and interpret preventive behavior in the context of flood risk.
Research design
Theoretical framework
CLT has been effective in predicting individual perceptions and behaviors across various domains, including pro-environmental actions71, green product purchase intentions (Ibrahim et al., 2018), climate change mitigation and adaptation strategies65,72 consumer behavior (Ibrahim et al., 2018), and climate change awareness62. However, its application in the context of flooding remains unexplored.
CLT illustrates the relationship between psychological distance and human behavior. Psychological distance is commonly associated with four dimensions: geographical distance (GD), temporal distance (TD), social distance (SD), and hypothetical distance (HD); however, these distinctions are categorized systematically66. Individuals who perceive climate change as psychologically distant may believe it primarily affects remote locations and populations, reinforcing geographical distance (GD). Similarly, they may assume that while climate change is occurring, its consequences will be more severe for future generations, reflecting temporal distance (TD)64. The uncertainty surrounding climate change can contribute to inaction, making the issue appear more distant and less threatening. Additionally, the global nature of climate change may reinforce perceptions of its remoteness and uncertainty, reflecting hypothetical distance (HD). Conversely, even if individuals acknowledge the reality, imminence, and proximity of climate change impacts, they may still experience personal detachment, perceiving these effects as socially distant (SD)29. Researchers often assume that individuals generally perceive climate phenomena, such as flooding, as psychologically distant across all four dimensions71. Correlational studies have consistently demonstrated a negative relationship between psychological distance and protective behavior, suggesting that greater perceived distance reduces the likelihood of adopting preventive measures64,65,72,73.
CLT has demonstrated that psychological distance serves as a framework for understanding beliefs related to risk perception, willingness to act, and risk responses60,65. Risk perception involves individuals’ subjective assessment of a phenomenon’s likelihood and severity. Awareness plays a crucial role in shaping perception and motivating preventive actions74. Risk perception is not simply a cognitive process; it also involves emotional responses that influence decision-making75. Community perception of floods refers to how communities perceive, behave, and act based on their experience and the socio-demographic conditions prevailing in a particular situation76. Flood risk perception is a subjective assessment of both the likelihood and severity of impending floods, as well as individuals’ perceived ability to withstand their impacts77. Understanding the factors that drive people to respond to flood hazards is critical for effective risk management, as risk perception strongly influences reactions to warnings78. For example, during floods, individuals may not only evaluate evacuation routes but also experience fear or anxiety regarding rising water levels79.
Belief in climate change is another key variable within CLT65. Belief is defined as the conviction held at a given moment that something is true or correct80. Climate change beliefs refer to the degree to which an individual recognizes a phenomenon as being influenced by or connected to climate change80,81. Le Dang et al.81 found that farmers who believed in the reality of climate change exhibited higher levels of perceived risk65. Li et al.82 suggested that beliefs influence both risk perception and adaptive behaviors. Consequently, belief in climate change is positively associated with adaptation and promotes adaptive responses83. Beliefs play a crucial role in shaping attitudes toward established issues, influencing behavioral actions and decision-making84. Moreover, evidence suggests that individuals’ beliefs about climate change affect how they interpret related events85. Accordingly, based on the presented material, the theoretical framework for this research can be structured using CLT (Fig. 1), with the corresponding research hypotheses formulated within this framework.
-
Geographical distance (H1), Temporal distance (H2), Social distance (H3) and Hypothetical distance (H4) have negative direct effects on Belief in climate change.
-
Geographical distance (H5), Temporal distance (H6), Social distance (H7) and Hypothetical distance (H8) have negative direct effects on risk perception.
-
Geographical distance (H9), Temporal distance (H10), Social distance (H11) and Hypothetical distance (H12) have negative direct effects on protective measures before floods occur.
-
Beliefs that climate change (H13) have positive a direct effect on protective measures before floods occur.
-
Risk perception (H14) have positive a direct effect on protective measures before floods occur.
Control variables
Although the primary focus of this study was on the core components of CLT, socio-economic characteristics were also incorporated as contextual variables, given their influence on the implementation of pre-flood measures and the preparedness of local communities36. While climatic and environmental factors largely determine the frequency and severity of floods, their actual impact on residents often depends on anthropogenic elements32. Accordingly, demographic and socio-economic variables were included as control variables in the research model. Prior studies have demonstrated that factors such as age, flood experience, income, household size, and education significantly influence the adoption of pre-flood measures44,86,87,88. Thus, these variables were treated as mediators in this study, with the potential to shape the relationships among key constructs.
Theoretical framework of research based on CLT.
Survey instrument
To design the questionnaire items, a comprehensive review of theoretical research literature was conducted across various fields, including perception of risk, belief in climate change, flood management, conservation methods, and social capital. Additionally, existing questionnaires from previous studies were examined and incorporated to ensure the accuracy and relevance of the measurement items in the present study. Based on this review, relevant items were designed and adapted to align with the research objectives. Specifically, 7 items were used to assess conservation behaviors, 3 items for HD, 4 items for SD, 4 items for TD, 5 items for GD, 4 items for belief in climate change, and 4 items for flood risk perception (Table 2).
Data analysis
Data analysis in this study was conducted using SPSS and SmartPLS software, addressing both descriptive and inferential statistics. To examine relationships between latent and manifest variables, Structural Equation Modeling (SEM) was employed to validate the proposed conceptual framework. Although the sample size technically warranted the use of covariance-based SEM, the study opted for variance-based SEM using SmartPLS due to three critical considerations: (i) Model complexity: The research framework included both reflective and formative constructs, as well as intricate indirect relationships. SmartPLS is particularly well-suited for such configurations. (ii) Data non-normality: Covariance-based techniques are sensitive to data normality assumptions. Given the dispersion and non-normal distribution of variables in this study, variance-based SEM provided a more robust analytical approach. (iii) Predictive orientation: The primary aim of this research was to predict behavioral outcomes related to flood protection decisions, rather than merely explain correlations. SmartPLS offers enhanced capabilities for predictive modeling and handling mediating effects. Therefore, SmartPLS was selected not only for its flexibility and tolerance of data irregularities but also for its superior performance in exploring both direct and indirect influences among key variables.
The SEM approach employed in this study comprises two principal stages: (1) the measurement model, which assesses the relationships between latent constructs and their observed indicators, ensuring psychometric robustness through unidimensionality, construct validity, reliability, and discriminant validity93 and (2) the structural model, which analyzes the causal paths among latent variables to validate theoretical relationships94. In this context, observed variables refer to directly measurable indicators, while manifest variables are questionnaire items explicitly linked to these indicators, as detailed in Table 1. By contrast, latent variables represent abstract, unobservable constructs—such as perceptions or beliefs—which are inferred statistically from observable measures93. The latent variables evaluated in this study include Protective Measures, Geographical Distance, Temporal Distance, Hypothetical Distance, Social Distance, Risk Perception, and Belief in Climate Change.
To control for confounding influences, the model incorporated several control variables, held constant to isolate and clarify the relationships between independent and dependent constructs95. These variables—namely age, flood experience, household income, education level, and household size—were selected based on their relevance to behavioral decision-making in flood-prone settings.
Furthermore, to assess potential multicollinearity, Variance Inflation Factor (VIF) values were calculated for each indicator. A conservative threshold of < 5 was applied, in alignment with statistical best practices, ensuring minimal redundancy and independence among constructs96.
Materials and methods
Study area
Shushtar County, located in Khuzestan Province, has been analyzed using Geographic Information Systems (GIS) software (ArcGIS 10.5) (https://soft98.ir/software/engineering/3526-arcgis.html) (Fig. 2). As a key agricultural hub, it ranks second in the province for agricultural production. However, recurring floods pose a significant threat to this vital sector. In flood years, over 1,000 hectares of farmland become unusable, severely impacting local output. In recent years, Shushtar has experienced several major flood events, during which numerous villages have been inundated or encircled by floodwaters. Due to its geographical location, Shushtar has been more affected by flooding than other cities in Khuzestan Province36. For instance, flood damage reports from 2019 indicate that in the Shoaibieh district—one of Shushtar’s districts—over 36 villages were submerged, suffering extensive devastation97.
Case study.
Statistical population and sampling method
The statistical population of this study comprised all rural households exposed to flooding in Shushtar County. To estimate the sample size, Kerjcie & Morgan’s98 table was utilized, resulting in the selection of 353 rural household heads through a multi-stage stratified sampling method. This advanced sampling approach is typically employed when studying an entire population is impractical due to its size or complexity. It involves dividing the population into clusters (groups) and subsequently selecting samples across multiple stages, with each stage narrowing down the subset of clusters or individuals99. This method integrates stratified sampling with multi-stage sampling, enabling researchers to obtain a more accurate and representative sample of the target population. An additional advantage is that, rather than examining the entire population, only a limited number of clusters and individuals are selected, improving efficiency100. To ensure precise sample selection, the stratified sampling process was implemented following methodologies from previous studies100 as outlined below.
(i) Division of the population into classes: The population is first segmented into distinct groups (clusters) based on criteria such as geographical location, organizational attributes, or other relevant factors. In this study, Shushtar County was classified into three districts according to the Statistical Center of Iran: Central, Shoaibieh, and Mian-Ab. (ii) Selection of clusters: One or more clusters are randomly chosen for analysis. In this study, two rural districts were randomly selected from each of the three districts for inclusion in the research sample. (iii) Cluster subset selection: A subset of individuals within the selected clusters is then chosen. In this study, two villages from each district were selected for analysis. (iv) Data collection selection: Finally, data is gathered from the selected sample. Villages were randomly chosen for the study, resulting in a total of 12 villages included in the research.
Validity
Questionnaire validity refers to the degree to which a questionnaire accurately measures the intended concept and effectively fulfills the research objective101. In this study, two methods were employed to assess validity. (1) Content Validity: Content validity assesses the extent to which a questionnaire encompasses all relevant aspects and dimensions of the concepts under study. This validity is crucial as it ensures that the questionnaire aligns with the research objectives and accurately measures the intended constructs102. Content validity is typically evaluated by subject matter experts to ensure that questionnaire items are comprehensive, relevant to the topic, and that no critical aspects of the concept under study are omitted101. Following the development of the questionnaire items—formulated based on a comprehensive review of prior studies—the initial draft was submitted to a panel of experts representing diverse specializations, including water resources, rural extension and development, social psychology, and environmental science. Based on their feedback and recommendations, a series of revisions were implemented to refine the instrument. This iterative process continued until the questionnaire received final approval.
(2) Construct Validity: Construct validity assesses the extent to which a measurement instrument, such as a questionnaire, accurately captures the theoretical concept or construct it is designed to measure. This type of validity ensures that the questionnaire items are appropriately aligned with the underlying theory or concept being examined103. One method for assessing construct validity is the average variance extracted (AVE), where a value exceeding 0.5 is considered statistically acceptable104. Based on the results presented in Table 1, the questionnaire demonstrates adequate validity.
Reliability
Reliability refers to the capacity of a measurement instrument or questionnaire to consistently produce stable and accurate results over time or across varying conditions. In other words, it reflects the degree to which the instrument yields similar outcomes when applied multiple times under identical circumstances105. In this study, two methods were employed to assess reliability. (1) Cronbach’s alpha: Cronbach’s alpha is a statistical index used to evaluate the internal consistency of questionnaires or measurement instruments. It indicates how well the items within an instrument function together and the extent to which all items contribute to measuring a specific construct. This method provides an estimate of the correlation between the variables that comprise the construct or scale under investigation95. A Cronbach’s alpha value above 0.7 is considered statistically acceptable. After confirming the validity of the questionnaire, the next step involved calculating the reliability of the research items. To ensure validity, the initial draft of the questionnaire was distributed to 20 individuals from the statistical population prior to the main data collection. Subsequently, Cronbach’s alpha was calculated to assess reliability. Items with low reliability were carefully reviewed and revised as necessary. This process continued until the questionnaire achieved final approval.
(2) Composite Reliability (CR): CR is a statistical measure used to evaluate the internal consistency of measurement instruments, such as questionnaires. It assesses the degree to which items within an instrument function cohesively and accurately measure the intended construct. Unlike Cronbach’s Alpha, which assumes equal importance for all items, composite reliability assigns greater weight to items with higher factor loadings, making it a more precise measure of reliability106. A CR value exceeding 0.6 is considered statistically acceptable96. Based on the results presented in Table 1, the research instrument demonstrates sufficient reliability.
Ethical statement
Informed consent was obtained from all individuals who participated in the study. All materials and methods were carried out according to instructions and regulations, and this research has been approved by a committee at Agricultural Sciences and Natural Resources University of Khuzestan, Mollasani, Iran. All procedures performed in studies involving human participants were in accordance with the ethical standards of the institutional research committee and with the 1964 Helsinki declaration and its later amendments or comparable ethical standards.
Results
Personal and professional characteristics of respondents
The mean age of respondents was 45.92 years, with a standard deviation of 11.44 years, placing them within an age range of 23 to 73 years. The gender distribution revealed that 90% of respondents were male. Regarding education, the majority (36%) had completed secondary education, while 5.6% were illiterate. The average household size was 5.58 individuals, and the annual agricultural income averaged 484.07 million Tomans. Notably, 94% of respondents had experienced at least two floods. Additionally, the results indicated that 65.1% of respondents had never attended flood prevention training classes.
Measurement model
To verify the measurement model, researchers must follow key steps to ensure that the manifest variables accurately reflect the latent variables. Once these steps are confirmed, the structural model of the research can be examined and validated.
Unidimensionality: This criterion determines whether the observed variables effectively measure the same latent variable93,95. At this stage, factor loading values and their significance levels are assessed. If the factor loading exceeds 0.5 and the t-value is greater than 1.96, the variable can be considered valid in terms of unidimensionality95. The results confirm that the research variables exhibit high accuracy and have been appropriately selected (Table 3).
Validity and reliability: Reliability and Validity: At this stage, the values for AVE, Cronbach’s alpha, and CR should be assessed96. Based on the results, the research tool—specifically, the questionnaire—demonstrates appropriate validity and reliability, as the reported AVE, Cronbach’s alpha, and CR values exceed the established standards.
Furthermore, to ensure the independence of the constructs within the model, multicollinearity was assessed through the calculation of VIF values for all indicators. The results revealed that all VIF values remained below the recommended threshold of 5, indicating the absence of significant multicollinearity among the constructs. This outcome affirms that the indicators are free from redundancy and that each construct uniquely and reliably represents distinct dimensions of the phenomena under investigation.
Discriminant validity: Discriminant validity assesses the uniqueness of a measurement tool. A test exhibits discriminant validity when its correlation with instruments measuring different constructs is low or nonexistent104. The evaluation criterion at this stage is based on the square root of the extracted variance and the correlation between constructs104,107. According to the results presented in Table 2, the square root of the extracted variance (0.730 < AVE < 0.849) exceeds the correlation values (-0.384 < r< -0.569), confirming the discriminant validity of the research instrument (Table 4).
Heterotrait-Monotrait ratio (HTMT): HTMT is a technique used to assess the divergent validity of measurement models by determining whether there is sufficient differentiation between constructs. It has been proposed as a more accurate alternative to the classic Fornell-Larcker method93. This approach calculates the ratio of the average correlations between different constructs (Heterotrait) to the average correlations within a single construct (Monotrait). If the HTMT value falls below the accepted threshold (typically < 0.85), the constructs can be considered to exhibit adequate divergent validity. The findings of this study confirm that the research instruments meet this criterion (Table 5).
Evaluation of the research structural model
Following the validation of the measurement model, the structural model must be reviewed and assessed. To ensure accuracy, indicators proposed in previous studies Hair et al.93. were applied. The results confirmed a strong model fit, as presented in Table 6.
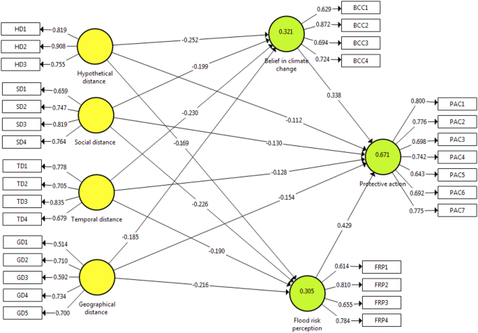
Following the confirmation of the structural model, the next step involves testing the research hypotheses. The research path model is presented in two formats: factor loadings and t-values (Figs. 3 and 4). The evaluation results indicate that the research variables collectively explain 67.1% of the variance in the implementation of protective measures prior to flood occurrence.
The findings of the study reveal that the various dimensions of psychological distance—GD, TD, SD, and HD—not only exert a direct influence on individuals’ engagement in flood-related protective measures, but also function through indirect pathways mediated by two key constructs: belief in the reality of climate change and risk perception.
Path analysis results demonstrate that psychological distance dimensions account for 32.1% of the variance in individuals’ belief in climate change, and 30.5% of the variance in risk perception. These values underscore the central mediating role of these cognitive factors in the causal framework. In practical terms, the results suggest that efforts to reduce psychological distance—for example, by localizing risk communication or emphasizing present and personal implications of climate hazards—can substantially enhance individuals’ belief in climate threats and elevate their perceived vulnerability. Such shifts in cognition are instrumental in fostering adaptive behaviors, including preemptive protective measures. Therefore, integrating psychological and perceptual strategies into flood risk communication is essential for designing more effective and community-sensitive resilience policies.
Model in standard mode (factor loading).
Note: It is important to note that in order to facilitate understanding of the model results and reduce the visual complexity of the graphs, the final results related to the control variables are presented in Table (6). This table provides a concise, coherent, and understandable view of the relationships between the research variables and allows for greater focus on meaningful findings.
Model in significant mode (t-value).
Hypothesis testing: To evaluate the research hypotheses, the bootstrapping method was applied in the PLS analysis, using two scenarios with 3,000 and 4,000 hypothetical samples. The bootstrap method relies on two key criteria: path coefficients (β values) and the t-value statistic, as outlined by Hair et al.108. The results indicated that, in both scenarios, the significance of the coefficients remained unchanged, with only the t-values varying due to the influence of sample size. These findings confirmed that the conceptual framework designed for this study possesses high validity, and all research hypotheses and relationships were statistically significant (Table 7).
Discussion
This study aimed to identify the factors influencing the implementation of protective measures before a flood occurs. As one of the first research efforts in flood management within Iran, it explores an under examined area. Based on the authors’ knowledge and a review of the theoretical literature, no prior study has investigated pre-flood protective measures using the CLT framework. Thus, this research not only helps bridge a gap in the theoretical literature but also provides valuable insights for policymakers and flood-affected countries seeking to enhance disaster preparedness. The study results demonstrated the high effectiveness of the applied theory, as it successfully explained 67.1% of the variance in the use of protective measures. Additionally, all relationships between variables were statistically significant, aligning with theoretical predictions and supported by the research data. SEM was employed to analyze the research hypotheses, which were systematically examined. Next, the influence of each variable examined in this study on individuals’ flood protection behaviors is analyzed. This analysis is conducted independently for each variable to discern its unique contribution and to evaluate its impact on decision-making regarding preventive measures. By adopting this approach, key determinants can be identified, intervention priorities can be established, and a scientific foundation can be laid for the development of educational initiatives and policymaking in the field of flood risk management.
Control variables
The findings of this study demonstrate that formal and targeted education—delivered through training courses, workshops, and organized information programs—plays a crucial role in fostering protective behaviors109. As a structured process, education enhances practical skills, reshapes attitudes, and strengthens individuals’ psychological readiness in confronting natural hazards. In contrast, knowledge, whether acquired through education or personal experience, encompasses conceptual understanding, risk awareness, and subjective information processing. Education serves as a catalytic force that generates meaningful knowledge, which is instrumental in promoting effective protective actions110. In other words, education facilitates the creation and reinforcement of knowledge, ultimately increasing individual motivation and capacity to engage in protective measures. Therefore, distinguishing between education—the transmission of information and skills—and knowledge—the cognitive outcome of that process—is essential for a more accurate assessment of behavioral models in response to flood risks.
Numerous studies have demonstrated that prior experience with flooding enhances risk perception and preparedness. Households affected by floods are more inclined to modify their behavior and support improved flood management strategies111,112. Evidence suggests that individuals who have experienced flood events tend to recalibrate their risk perceptions113 and are more motivated to engage in preparedness actions114. Personal encounters with local weather extremes and climate-related events often render climate change more tangible, immediate, and personally relevant115. Therefore, it is essential to document past flood experiences accurately, systematically, and consistently, capturing details on the extent of damage, community-level responses, the effectiveness of policy enforcement, and encountered challenges. When such documentation is well-organized and made accessible to local populations—through public archives, local institutions, or digital platforms—it serves as a powerful tool for enhancing public awareness, facilitating social learning, and encouraging proactive community engagement in flood prevention measures. Moreover, leveraging documented experiences fosters greater trust in management strategies and contributes to strengthening social resilience, enabling communities to better withstand and recover from future flood events.
GD
The study results indicate that GD has a significant negative impact on beliefs, risk perception, and protective responses before a flood, confirming hypotheses H1, H5, and H9. These findings align with previous research conducted by64,65,72,73. This finding suggests that individuals may acknowledge the occurrence of climate change and the likelihood of flooding but still perceive its impacts as psychologically distant, primarily affecting other locations. Additionally, many people recognize flooding as a geographically close threat yet believe its consequences will be more severe in distant regions. For instance, while warmer summers—one of the more benign aspects of climate change—may be perceived as psychologically close, the risk of severe impacts such as flooding is often viewed as relatively distant64. Additionally, people tend to perceive future environmental conditions as more severe in geographically distant areas68. Similarly, individuals exhibit a moderate tendency to view the impacts of climate change in developing countries as more critical than in their own local region116 and to consider environmental problems more serious at a global level rather than a local one117. This asymmetry may stem from a motivational inclination to avoid threatening information118. When confronted with evidence of a serious threat such as climate change, individuals may be inclined to perceive its impacts as geographically distant, even without fully understanding the scientific basis of such predictions. Thus, reducing the psychological distance of climate change could serve as a strategy to enhance individuals’ motivation to take action61. In other words, making climate change more tangible, more local, more relevant, and more immediate may help reduce feelings of alienation and encourage proactive responses64. This suggests that people acknowledge the significant impact of climate change events, such as floods, and recognize the severe consequences these events may have on their lives and livelihoods62. Specifically, if rural households perceive flood events as psychologically close in terms of GD and accept that they will be affected in the near future, they are more likely to implement protective measures before the flood occurs.
TD
The study results indicate that TD has a significant negative impact on beliefs, risk perception, and protective responses before a flood, confirming hypotheses H2, H6, and H10. These findings are consistent with previous research conducted by62,65,72. This finding suggests that, even when individuals acknowledge the likelihood of a flood and its severe consequences, they may still perceive it as psychologically distant due to its potential impacts being far in the future. In essence, people tend to attribute the probability of a flood to another time—typically the distant future—rather than considering its immediacy68,69,70. National survey data from the United States support this perspective, indicating that while people recognize climate change impacts occurring in the present, they tend to perceive severe effects affecting large populations as events that will unfold in the relatively distant future, beyond 205085. Yazdanpanah et al.65 examined the effect of psychological distance on climate change adaptation behaviors and found that individuals who believe climate change will primarily impact future generations did not alter their activities accordingly. Similarly, Rasool et al.91 in a study on flood management, concluded that individuals who perceived flood risks as imminent were more proactive in implementing protective measures. Therefore, within this context, myths can play a critical role in fostering community preparedness by reducing TD toward destructive events such as floods. In this context, the media can play a crucial role in minimizing the effects of TD on destructive phenomena such as floods while fostering community preparedness for implementing protective measures. By making climate risks feel more immediate and locally relevant, the media can enhance public awareness and encourage proactive action.
SD
The study results indicate that SD has a significant negative impact on flood-related beliefs, risk perception, and protective responses, confirming hypotheses H3, H7, and H11. These findings align with previous research conducted by Sacchi et al.73, Carmi & Kimhi72, Jones et al.60 and Yazdanpanah et al.65. Even when individuals acknowledge the reality, immediacy, and relative proximity of flood impacts, they may still perceive these impacts as socially distant. That is, they may recognize the severity of the issue but attribute its effects to others, feeling less personally responsible or directly affected72. Although social and spatial distance are often intertwined, making them challenging to separate, this research suggests that individuals may perceive distance differently along these dimensions. Specifically, climate change impacts tend to be viewed as more severe in developing countries and remote geographical regions (Reser et al., 2012). This psychological factor can act as a barrier to collective action in response to climate-related disasters such as floods, which require the coordinated mobilization of entire communities.
HD
The study results indicate that HD has a significant negative impact on beliefs, risk perception, and protective responses to floods, confirming hypotheses H4, H8, and H12. These findings align with previous research conducted by Trope & Liberman66 and Yazdanpanah et al.65. In this context, HD refers to an individual’s subjective confidence or expectation regarding the occurrence of a future event, such as a flood. This confidence is shaped by existing information, past experiences, and personal perceptions of the environment. Hypothetical distance influences decision-making, planning, and behavioral responses to future risks66. Given the complexity of climate phenomena, HD can manifest in various ways. It may shape perceptions regarding whether climate change is occurring (or will occur) and/or influence views on the severity of its impacts, assuming its occurrence119. Perceptions of certainty regarding climate change may be shaped by skepticism propagated in the media. This deliberate “production of doubt” has been linked to declining belief in and concern about climate change119,120. The uncertainty surrounding climate phenomena such as flooding can lead to inaction, as individuals may perceive the issue as distant and, therefore, non-threatening. Additionally, the global scale of climate change may further contribute to its perceived remoteness and uncertainty120. These two effects can interact, with the perceived remoteness of the issue reinforcing uncertainty and the “production of doubt” further distancing individuals from the problem. Essentially, the availability of arguments questioning the existence of climate change contributes to psychological distancing along the HD dimension67. A key challenge in reducing HD regarding climate impacts is that individuals often misunderstand climate change predictions, such as flood occurrence, and frequently misinterpret probabilities121. A lack of understanding of climate change predictions and misinterpretation of probabilities can diminish the urgency of addressing climate risks. This issue may stem from the complexity of scientific information, the way data is presented, or inherent cognitive biases. Therefore, when individuals accurately comprehend the probability of flooding, they are more likely to implement protective measures in advance and ensure adequate preparedness.
Belief in climate change
Moreover, belief in climate change has a significant positive impact on flood protection responses, confirming hypothesis H13. These findings are consistent with prior research by Hyland et al.80, Le Dang et al.81 and Savari et al.97. The analysis found that belief in climate change plays a crucial role in shaping individuals’ behaviors, particularly in the adjustments they make to their agricultural practices in response to its consequences122,123,124,125. Such an understanding can assist planners in designing and implementing effective climate change mitigation policies36,126,127,128,129,130. Additionally, one of the most significant and influential determinants of conservation behavior is individuals’ awareness or belief in climate change81. Vanclay et al.131 emphasized that farmers’ beliefs about climate change are critical in determining the likelihood of adopting adaptation strategies, as ignorance or disbelief can lead to inaction or outright rejection of climate threats132. While beliefs exist independently of risk perceptions and the negative impacts of climate change, risk perceptions are largely shaped by underlying beliefs80. Local communities’ beliefs and perceptions of climate change play a crucial role in shaping their responses to environmental phenomena such as flooding. When individuals perceive climate change as a serious and immediate threat to their community, they are more likely to adopt preventive measures and respond effectively. Conversely, if they view climate change as insignificant or non-threatening, they may exhibit indifference toward its consequences and fail to prepare adequately.
Flood risk perception
The study results indicate that flood risk perception has a significant positive impact on local communities’ adoption of protective measures, confirming hypothesis H14. These findings align with prior research conducted by Savari et al.36, Zaalberg & Midden133, Calogero et al.134 and Wang & Zhou135. Understanding and awareness of risk are essential for enhancing flood preparedness and response behaviors. Direct experiences with flooding increase vulnerability awareness and strengthen coping strategies133. Additionally, research suggests that negative emotions often drive precautionary measures, while concerns about future floods can serve as strong predictors of protective behaviors136. Research has primarily emphasized direct and indirect hazard experiences as crucial factors in shaping risk perception137. Individuals who have personally experienced or witnessed the severe consequences of hazards—such as life-threatening incidents or damage to housing—tend to perceive a heightened level of risk134. Individuals who have experienced severe hazard effects often retain vivid memories of these events, which can evoke intense fear. However, over time, if they do not encounter similar hazards again, their perception of high risk may diminish36. Conversely, those who have suffered little or no harm tend to perceive a lower level of risk138. Individuals who effectively manage lower-severity risks often overestimate their ability to handle future risks, assuming their severity will remain unchanged139. This misjudgment can hinder their ability to accurately predict the potential consequences of future hazards135. However, risk perception varies among individuals, and experiencing similar hazardous events does not necessarily lead to uniform assessments of risk140. The social and economic contexts in which disaster risk emerges play a crucial role in shaping perceptions of risk and associated factors97. Many low-income residents in informal settlements prioritize proximity to employment opportunities over housing conditions, often choosing to live in high-risk areas that are susceptible to flooding. Halpern-Felsher et al.140 found that individuals who have experienced natural hazards perceive themselves as more vulnerable to future events such as flooding compared to those who have not. This finding suggests that people shape their hazard risk perceptions based on their interpretation of past experiences114. Public flood risk perception is a key factor in the success of flood resilience and climate risk management strategies141. Research indicates that individuals with heightened flood risk awareness are better prepared to handle disasters142. Research indicates that risk perception and protective behaviors toward natural hazards—such as floods—are significantly influenced by socio-economic and educational factors across different regions of the world36. For instance, notable differences emerge when comparing South Asia and Sub-Saharan Africa. In South Asia, flood risk perception is generally high, particularly in flood-prone countries like India and Bangladesh. However, the extent to which protective behaviors are adopted often depends on individuals’ income levels and access to resources; in lower-income areas, financial limitations may prevent households from implementing adequate preventive measures. Conversely, in parts of Sub-Saharan Africa, flood risk perception tends to be lower, especially in regions where flooding is infrequent or where there is limited access to information on climate change. Cultural and social norms also influence the adoption of protective strategies. In some communities, traditional solutions are often favored over scientific or technical approaches, which can affect the effectiveness of risk mitigation efforts.
Policy implication
To support rural communities in reducing flood risks and implementing protective measures, this study offers recommendations for local authorities and policymakers, grounded in the dimensions of psychological distance.
-
(1)
Reducing the geographical distance.
-
Producing local educational content: Enhancing public preparedness for flood hazards requires educational interventions that are culturally resonant, visually informative, and experientially grounded. This can be achieved through collaborative efforts involving agricultural jihad centers, village councils, rural schools, NGOs, and community-based organizations to develop localized educational content. This content—comprising images, videos, and narratives of historical flood events in comparable regions—should be produced in the local language and reflect indigenous cultural elements to strengthen the community’s emotional connection to the risk.
-
Experimental storytelling: Experiential storytelling, through the documentation and dissemination of lived experiences from flood-affected residents, can be delivered in the form of cultural sessions held in mosques, cooperatives, NGOs, or localized digital platforms. These narratives deepen individual and collective understanding by contextualizing the threat within familiar and relatable experiences.
-
Interactive risk maps: Furthermore, the introduction of interactive flood risk maps, accessible via digital platforms or installed as simplified visual displays in village councils, schools, and other public rural spaces, can effectively communicate spatial vulnerability. Accompanied by plain-language explanations, these tools empower residents with clear and actionable insights tailored to their specific geographic context.
-
(2)
Reducing the temporal distance.
-
Climate-driven scenario campaigns: In coordination with the Meteorological Organization, agricultural centers, and village Islamic councils, regular outreach campaigns should be launched to inform the public about rainfall patterns, flood risks, and climate change trends. These initiatives should include comparative analyses with historical data to contextualize emerging threats and foster informed community discourse.
-
Personalized local warning notifications: Leveraging district-level SMS platforms and simple mobile applications developed by local administrations or humanitarian organizations such as the Red Crescent, timely and practical flood warnings can be disseminated. These systems should focus on seasonal risk periods, particularly the rainy season, and provide household-specific guidance to promote immediate protective actions.
-
Urgency-focused public messaging: To emphasize the imminent nature of flood threats, the design and distribution of visual and audio materials—such as posters, brochures, and announcements—should prioritize near-term risks over long-term environmental issues. These materials should be strategically placed in high-traffic community spaces, including health centers, schools, and village council venues, to maximize visibility and impact.
-
(3)
Reducing the social distance.
-
Leveraging trusted local figures: Recognized community leaders—including village trustees, school principals, and village heads—should be engaged to communicate risk-related information, deliver safety guidance, and encourage preventive action. Utilizing these respected figures ensures that critical messages are received with credibility and cultural resonance, thereby improving public responsiveness.
-
Establishing local action groups: In partnership with the district administration, Red Crescent Society, and Islamic councils, trained resident-led groups should be formed to facilitate peer-to-peer knowledge dissemination, coordinate emergency evacuations, and administer basic first aid during crises. These community teams serve as frontline agents of preparedness, bridging institutional support with on-the-ground action.
-
(4)
Reducing the hypothetical distance.
-
Simulated emergency drills: Annual flood simulation exercises should be organized in strategically selected locations—such as village squares or riverside zones—with broad community participation, including students, residents, and local institutions. These drills enhance psychological readiness and ensure community members acquire essential procedural knowledge for evacuation and crisis response.
-
Immersive multimedia education: Utilizing virtual reality (VR) or 360-degree imagery, simple and context-specific educational content can be developed to depict post-flood scenarios of affected villages. Displaying this content in schools, health centers, and community meetings allows individuals to visualize disaster impacts, strengthen risk perception, and promote proactive engagement with preparedness measures.
Conclusions and limitations
This study aimed to examine the factors influencing the adoption of protective measures prior to flood events in southwestern Iran. The research employed CLT as its theoretical framework, demonstrating high effectiveness in explaining 67.9% of the variance in flood preparedness. Specifically, geographical distance, temporal distance, social distance, hypothetical distance, belief in climate change, and flood risk perception all exert a significant positive impact in this domain. Despite its significant findings, this study presents two key limitations that warrant consideration in future research. (1) The variables in this study accounted for 67.1% of the variance in protective measures taken before a flood, leaving 32.9% unexplained. To address this gap, future research should aim to strengthen the predictive power of the CLT in this area by identifying additional influencing variables or integrating it with other psychological models. (2) This study employed a quantitative approach. To gain deeper insights, future research should consider qualitative paradigms such as phenomenology and grounded theory to capture individuals’ experiences and protective strategies in flood management. (iii) One of the primary limitations of this study is the timing of data collection, which was conducted immediately following the flood event. Under such conditions, participants’ responses may have been influenced by heightened emotions and the stressful atmosphere associated with the crisis, potentially leading to an increased tendency to report protective behaviors. This introduces the possibility of response bias, which should be taken into account when interpreting the findings. To address this concern, it is recommended that future research adopt longitudinal or mixed-method designs to assess the persistence and stability of protective behaviors over time.
Data availability
No datasets were generated or analysed during the current study.
References
Ren, J. et al. Evolution and prediction of drought-flood abrupt alternation events in Huang-Huai-Hai river basin, China. Sci. Total Environ. 869, 161707 (2023).
Savari, M., Damaneh, H. E. & Damaneh, H. E. Managing the effects of drought through the use of risk reduction strategy in the agricultural sector of Iran. Clim. Risk Manage. 2024, 100619 (2024).
Savari, M., Zhoolideh, M. & Limuie, M. Factors affecting the use of climate information services for agriculture: evidence from Iran. Clim. Serv. 33, 100438 (2024).
Savari, M., Zhoolideh, M. & Limuie, M. An analysis of the barriers to using climate information services to build a resilient agricultural system in Iran. Nat. Hazards. 120, 1395–1419 (2024).
Savari, M. & Rouzaneh, D. Redefining maladaptation to climate change: a conceptual examination of the unintended consequences of adaptation strategies on ecological-human systems. Front. Forests Global Change 7, 1506295 (2025).
Ekolu, J. et al. Long-term variability in hydrological droughts and floods in sub-Saharan africa: new perspectives from a 65-year daily streamflow dataset. J. Hydrol. 613, 128359 (2022).
Shrestha, N., Mittelstet, A. R., Gilmore, T. E., Zlotnik, V. & Neale, C. M. Effects of drought on groundwater-fed lake areas in the Nebraska sand hills. J. Hydrology: Reg. Stud. 36, 100877 (2021).
Savari, M., Ghezi, M. & Molavi, H. Encouraging low-water-use crops: behavioral drivers and policy recommendations for sustainable water management. Environ. Sustain. Indicators 2025, 100711 (2025).
Al Shoumik, B. A., Khan, M. Z. & Islam, M. S. Spatio-temporal characteristics of meteorological and agricultural drought indices and their dynamic relationships during the pre-monsoon season in drought-prone region of Bangladesh. Environ. Challenges. 11, 100695 (2023).
Feng, J. et al. Frequent drought and flood events in the yellow river basin, increasing future drought trends in the middle and upper reaches. Int. J. Appl. Earth Obs. Geoinf. 139, 104511 (2025).
Savari, M., Zhoolideh, M. & Limuie, M. The combination of climate information services in the decision-making process of farmers to reduce climate risks: application of social cognition theory. Clim. Serv. 35, 100500 (2024).
Singha, C. & Swain, K. C. In Computer Vision and Robotics: Proceedings of CVR 2021 65–83 (Springer, 2022).
Torabbeigi, M., Akbari, H., Adibzade, M. & Abolfathi, S. Modeling wave dynamics with coastal vegetation using a smoothed particle hydrodynamics porous flow model. Ocean Eng. 311, 118756 (2024).
Shen, L. et al. Changes in population exposure to extreme precipitation in the Yangtze river delta, China. Clim. Serv. 27, 100317 (2022).
Ahmadi, S. M., Balahang, S. & Abolfathi, S. Predicting the hydraulic response of critical transport infrastructures during extreme flood events. Eng. Appl. Artif. Intell. 133, 108573 (2024).
Kaur, M. et al. Building a flood vulnerability index for urban resilience: insights from kelowna, British Columbia. J. Urban Manage. (2025).
Rajab-Kalantarzadeh, M. & Savari, M. Impacts of resilience on food security in rural households of Iran under drought conditions using an extended sustainable livelihood framework. Results Eng. 2025, 105145 (2025).
Savari, M., Ghezi, M. & Molavi, H. Social capital and behavioral response to water scarcity: sustainable agriculture policies pathways for adopting dry direct-seeded rice. Agric. Water Manage. 313, 109478 (2025).
Savari, M., Amghani, M. S. & Malekian, A. Factors influencing the use of treated wastewater for irrigation in the agricultural sector: evidence from Iran. Cleaner Eng. Technol. 2025, 100901 (2025).
Devitt, L., Neal, J., Coxon, G., Savage, J. & Wagener, T. Flood hazard potential reveals global floodplain settlement patterns. Nat. Commun. 14, 2801 (2023).
Munich, R. Risks from floods, storm surges and flash floods, underestimated natural hazards. Munich, Germany: Munich Re Group. See (2020). https://www.munichre.com/(accessed.
Jalili-Bak, G., Bijani, M., Gholamrezai, S. & Momvandy, A. Analyzing rural people’s resilience in the face of floodwater: evidence from Iran. Nat. Hazards. 118, 1595–1618 (2023).
Abebe, Y. A., Pregnolato, M. & Jonkman, S. N. Flood impacts on healthcare facilities and disaster preparedness–a systematic review. Int. J. Disaster Risk Reduct. 119, 0 (2025).
Kuzma, S. & Luo, T. The Number of People Affected by Floods Will Double between 2010 and 2030 (World Resources Institute, 2020).
Seydi, S. T. et al. Comparison of machine learning algorithms for flood susceptibility mapping. Remote Sens. 15, 192 (2022).
Yousaf, N., Seenath, A. & Speight, L. On framing flood risk communications through maps: effects on the real estate market. Appl. Geogr. 178, 103574 (2025).
Ashraf, S., Luqman, M., Iftikhar, M., Ashraf, I. & Hassan, Z. Y. In Flood Risk Management (IntechOpen, 2017).
Peiris, M. T. O. V., Randeniya, N. & Bopitiyegedara, N. How do anthropogenic factors define flood risk perception of vulnerable communities? Evidence from Kelani river lower basin, colombo, Sri Lanka. Int. J. Disaster Risk Reduct. 120, 105352 (2025).
Ibrahim, M., Huo, A., Ullah, W., Ullah, S. & Xuantao, Z. An integrated approach to flood risk assessment using multi-criteria decision analysis and geographic information system. A case study from a flood-prone region of Pakistan. Front. Environ. Sci. 12, 1476761 (2025).
Ahmadi, S., Ghanbari Movahed, R., Gholamrezaie, S. & Rahimian, M. Assessing the vulnerability of rural households to floods at pol-e Dokhtar region in Iran. Sustainability 14, 762 (2022).
Abdollahzadeh, G. & Sharifzadeh, M. S. Identifying the determinants of public participation in flood risk management: a case study of flood-prone rural areas in Golestan province, Iran. Disaster Prev. Manage. Knowl. (quarterly). 13, 318–335 (2023).
Alhassan, H. Farm households’ flood adaptation practices, resilience and food security in the Upper East region. Ghana. Heliyon 6, 526 (2020).
Fernandez, A. et al. Flooding and mental health: a systematic mapping review. PloS One. 10, e0119929 (2015).
Askari, E., Savari, M. & Rezaei, M. Factors affecting the application of protective measures before flood occurrence among local communities in Iran. Clim. Risk Manage. 2025, 100730 (2025).
Hannum, E., Khalid, N., Behrman, J. R. & Thapa, A. Floods, Community Infrastructure, and Children’s Heterogeneous Learning Losses in Rural India (2025).
Savari, M., Jafari, A. & Sheheytavi, A. Determining factors affecting flood risk perception among local communities in Iran. Sci. Rep. 15, 4076 (2025).
Raaijmakers, R., Krywkow, J. & van der Veen, A. Flood risk perceptions and Spatial multi-criteria analysis: an exploratory research for hazard mitigation. Nat. Hazards. 46, 307–322 (2008).
Veen, A. V. D. & Logtmeijer, C. Economic hotspots: visualizing vulnerability to flooding. Nat. Hazards. 36, 65–80 (2005).
Hamilton, L. C., Wake, C. P., Hartter, J., Safford, T. G. & Puchlopek, A. J. Flood realities, perceptions and the depth of divisions on climate. Sociology 50, 913–933 (2016).
Dale, K., Maqsood, S. T. & Wehner, M. Cost-effective mitigation strategy development for flood prone buildings. Bushfire Nat. Hazards CRC (2021).
Owusu, S., Wright, G. & Arthur, S. Public attitudes towards flooding and property-level flood protection measures. Nat. Hazards. 77, 1963–1978 (2015).
Rözer, V. et al. Coping with pluvial floods by private households. Water 8, 304 (2016).
Thieken, A. H. et al. Review of the flood risk management system in Germany after the major flood in 2013. Ecol. Soc. 2016, 21 (2016).
Harish, T. V., Sairam, N., Yang, L. E., Garschagen, M. & Kreibich, H. Identifying the drivers of private flood precautionary measures in Ho Chi Minh city, Vietnam. Nat. Hazards Earth Syst. Sci. 23, 1125–1138 (2023).
Nwankwo, S. C. Community-based approaches to capacity building for climate resilience: lessons.In Empowering Resilience: Women, Environment, and Socio-Economic Challenges in Nigeria 118 (2025).
Grothmann, T. & Reusswig, F. People at risk of flooding: why some residents take precautionary action while others do not. Nat. Hazards. 38, 101–120 (2006).
Flores, F. P. et al. Determining factors influencing flood preparedness among citizens in jakarta: A protection motivation theory approach. Environ. Dev. 51, 101042 (2024).
Rehman, S. U. et al. A laboratory study of the role of Nature-Based solutions in improving flash flooding resilience in hilly terrains. Water 16, 124 (2023).
Tariq, M. A. U. R., Farooq, R. & Van de giesen, N. A critical review of flood risk management and the selection of suitable measures. Appl. Sci. 10, 8752 (2020).
Tariq, M. A. U. R., Farooq, R. & van de Giesen, N. Development of a preliminary-risk-based flood management approach to address the Spatiotemporal distribution of risk under the Kaldor–Hicks compensation principle. Appl. Sci. 10, 9045 (2020).
Ullah, A., Haider, S. & Farooq, R. Sensitivity analysis of a 2D flood inundation model. A case study of Tous dam. Environ. Earth Sci. 83, 213 (2024).
Ahmad, I., Farooq, R., Ashraf, M., Waseem, M. & Shangguan, D. Improving flood hazard susceptibility assessment by integrating hydrodynamic modeling with remote sensing and ensemble machine learning. Nat. Hazards 2025, 1–30 (2025).
de Veluz, M. R. D. et al. Expanding integrated protection motivation theory and theory of planned behavior: the role of source of influence in flood and typhoon risk preparedness intentions in Quezon province, Philippines. Clim. Risk Manage. 48, 100706 (2025).
Roy, S., Bose, A. & Chowdhury, I. R. Flood risk assessment using Geospatial data and multi-criteria decision approach: a study from historically active flood-prone region of Himalayan foothill, India. Arab. J. Geosci. 14, 999 (2021).
Majumder, S., Roy, S., Bose, A. & Chowdhury, I. R. Multiscale GIS based-model to assess urban social vulnerability and associated risk: evidence from 146 urban centers of Eastern India. Sustainable Cities Soc. 96, 104692 (2023).
Savari, M., Yazdanpanah, M. & Rouzaneh, D. Applying conservation agriculture practices as a strategy to control soil erosion and carbon sequestration. Results Eng. 26, 104854 (2025).
Liberman, N. & Trope, Y. The psychology of transcending the here and now. Science 322, 1201–1205 (2008).
Ao, Y. et al. Flood disaster preparedness: experience and attitude of rural residents in sichuan, China. Nat. Hazards. 104, 2591–2618 (2020).
Loy, L. S. & Spence, A. Reducing, and bridging, the psychological distance of climate change. J. Environ. Psychol. 67, 101388 (2020).
Jones, C., Hine, D. W. & Marks, A. D. The future is now: reducing psychological distance to increase public engagement with climate change. Risk Anal. 37, 331–341 (2017).
Brügger, A., Dessai, S., Devine-Wright, P., Morton, T. A. & Pidgeon, N. F. Psychological responses to the proximity of climate change. Nat. Clim. Change. 5, 1031–1037 (2015).
McDonald, R. I., Chai, H. Y. & Newell, B. R. Personal experience and the ‘psychological distance’of climate change: an integrative review. J. Environ. Psychol. 44, 109–118 (2015).
Singh, A. S., Zwickle, A., Bruskotter, J. T. & Wilson, R. The perceived psychological distance of climate change impacts and its influence on support for adaptation policy. Environ. Sci. Policy. 73, 93–99 (2017).
Spence, A., Poortinga, W. & Pidgeon, N. The psychological distance of climate change. Risk Analysis: Int. J. 32, 957–972 (2012).
Yazdanpanah, M. et al. Shaping farmers’ beliefs, risk perception and adaptation response through construct level theory in the Southwest Iran. Sci. Rep. 13, 5811 (2023).
Trope, Y. & Liberman, N. Construal-level theory of psychological distance. Psychol. Rev. 117, 440 (2010).
Savari, M., Khaleghi, B. & Sheheytavi, A. Iranian farmers’ response to the drought crisis: how can the consequences of drought be reduced? Int. J. Disaster Risk Reduct. 114, 104910 (2024).
Swim, J. et al. Psychology and global climate change: addressing a multi-faceted phenomenon and set of challenges. A report by the American psychological association’s task force on the interface between psychology and global climate change. Am. Psychol. Association Wash. 66, 241–250 (2009).
Weber, E. U. What shapes perceptions of climate change? Wiley Interdisciplinary Reviews: Clim. Change. 1, 332–342 (2010).
Kyselá, E., Tvinnereim, E. & Ivarsflaten, E. Attitudes to public spending on environmental risk reduction: the role of Temporal and Spatial distance. Environ. Sociol. 5, 362–373 (2019).
Chen, M. F. Effects of psychological distance perception and psychological factors on pro-environmental behaviors in taiwan: application of construal level theory. Int. Sociol. 35, 70–89 (2020).
Carmi, N. & Kimhi, S. Further than the eye can see: psychological distance and perception of environmental threats. Hum. Ecol. Risk Assessment: Int. J. 21, 2239–2257 (2015).
Sacchi, S., Riva, P. & Aceto, A. Myopic about climate change: cognitive style, psychological distance, and environmentalism. J. Exp. Soc. Psychol. 65, 68–73 (2016).
Luís, S. et al. Is it all about awareness? The normalization of coastal risk. J. Risk Res. 19, 810–826 (2016).
Coopamootoo, K. P., Mehrnezhad, M. & Toreini, E. In 31st USENIX Security Symposium (USENIX Security 22). 287–304 (2024).
Ridzuan, M. R., Razali, J. R., Ju, S. Y., Abd Rahman, N. A. S. & Kong, L. K. Investigating the relationship between past flood experience and flood preparedness intention: the mediating roles of perceived severity and susceptibility. J. Nusantara Stud. (JONUS). 10, 466–490 (2025).
Kegel, J. F., MacAfee, E. & de Jong, E. Desensitised flood risk perception to extensive disasters in a marginalised urban Kampong in Indonesia. Environ. Hazards. 24, 91–112 (2025).
Eriksson, L. The importance of threat, strategy, and resource appraisals for long-term proactive risk management among forest owners in Sweden. J. Risk Res. 20, 868–886 (2017).
Mirza, M., Clark, A., Lukosch, S. & Lukosch, H. Risk perception and awareness in an augmented reality flood response game: the role of player perspectives. Computers Hum. Behav. Rep. 18, 100657 (2025).
Hyland, J. J., Jones, D. L., Parkhill, K. A., Barnes, A. P. & Williams, A. P. Farmers’ perceptions of climate change: identifying types. Agric. Hum. Values. 33, 323–339 (2016).
Le Dang, H., Li, E., Nuberg, I. & Bruwer, J. Understanding farmers’ adaptation intention to climate change: a structural equation modelling study in the Mekong delta, Vietnam. Environ. Sci. Policy. 41, 11–22 (2014).
Li, S. et al. Farmers’ initiative on adaptation to climate change in the Northern Agro-pastoral ecotone. Int. J. Disaster Risk Reduct. 12, 278–284 (2015).
Van Valkengoed, A. M. & Steg, L. Meta-analyses of factors motivating climate change adaptation behaviour. Nat. Clim. Change. 9, 158–163 (2019).
Arbuckle, J. G. et al. Climate change beliefs, concerns, and attitudes toward adaptation and mitigation among farmers in the Midwestern united States. Clim. Change. 117, 943–950 (2013).
Myers, T. A., Maibach, E. W., Roser-Renouf, C., Akerlof, K. & Leiserowitz, A. A. The relationship between personal experience and belief in the reality of global warming. Nat. Clim. Change. 3, 343–347 (2013).
Yaseen, M., Saqib, S. E., Visetnoi, S., McCauley, J. F. & Iqbal, J. Flood risk and household losses: empirical findings from a rural community in Khyber pakhtunkhwa, Pakistan. Int. J. Disaster Risk Reduct. 96, 103930 (2023).
Thennakoon, J., Findlay, C., Huang, J. & Wang, J. Management adaptation to flood in Guangdong Province in china: do property rights matter?? World Dev. 127, 104767 (2020).
Ali, A. & Rahut, D. B. Localized floods, poverty and food security: empirical evidence from rural Pakistan. Hydrology 7, 2 (2019).
Ng, S. L. Effects of risk perception on disaster preparedness toward typhoons: an application of the extended theory of planned behavior. Int. J. Disaster Risk Sci. 13, 100–113 (2022).
Gumasing, M. J. J., Prasetyo, Y. T., Ong, A. K. S., Nadlifatin, R. & Persada, S. F. Determining factors affecting the perceived preparedness of super typhoon: three broad domains of ergonomics approach. Sustainability 14, 12202 (2022).
Rasool, S., Rana, I. A. & Ahmad, S. Linking flood risk perceptions and psychological distancing to climate change: a case study of rural communities along indus and Chenab rivers, Pakistan. Int. J. Disaster Risk Reduct. 70, 102787 (2022).
Wachinger, G. et al. Risk perception and natural hazards. In CapHaz-Net WP3 Report (2010).
Hair, J. F. Jr, Matthews, L. M., Matthews, R. L. & Sarstedt, M. PLS-SEM or CB-SEM: updated guidelines on which method to use. Int. J. Multivar. Data Anal. 1, 107–123 (2017).
Ahmad, M., Tang, X. W., Qiu, J. N. & Ahmad, F. Interpretive structural modeling and MICMAC analysis for identifying and benchmarking significant factors of seismic soil liquefaction. Appl. Sci. 9, 233 (2019).
Hair, J. F., Sarstedt, M., Ringle, C. M. & Mena, J. A. An assessment of the use of partial least squares structural equation modeling in marketing research. J. Acad. Mark. Sci. 40, 414–433 (2012).
Matthews, L., Hair, J. & Matthews, R. PLS-SEM: the holy Grail for advanced analysis. Mark. Manage. J. 28, 1–13 (2018).
Savari, M., Jafari, A. & Sheheytavi, A. The impact of social capital to improve rural households’ resilience against flooding: evidence from Iran. Front. Water. 6, 1393226 (2024).
Krejcie, R. & Morgan, D. Sample size determination table. Educ. Psychol. Meas. 30, 607–610 (1970).
Etikan, I. & Bala, K. Sampling and sampling methods. Biometrics Biostatistics Int. J. 5, 00149 (2017).
Berndt, A. E. Sampling methods. J. Hum. Lactation. 36, 224–226 (2020).
Lakshmi, S. & Mohideen, M. A. Issues in reliabilityand validity of research. Int. J. Manage. Res. Reviews. 3, 2752 (2013).
Almanasreh, E., Moles, R. & Chen, T. F. Evaluation of methods used for estimating content validity. Res. Social Administrative Pharm. 15, 214–221 (2019).
Beckstead, J. W. Content validity is naught. Int. J. Nurs. Stud. 46, 1274–1283 (2009).
Fornell, C. & Larcker, D. F. Evaluating structural equation models with unobservable variables and measurement error. J. Mark. Res. 18, 39–50 (1981).
Kimberlin, C. L. & Winterstein, A. G. Validity and reliability of measurement instruments used in research. Am. J. health-system Pharm. 65, 2276–2284 (2008).
Tang, L., Zhang, Y., Pang, Y., Zhang, H. & Song, L. l. Validation and reliability of distress thermometer in Chinese cancer patients. Chin. J. Cancer Res. 23, 54–58 (2011).
Khoshmaram, M., Shiri, N., Shinnar, R. S. & Savari, M. Environmental support and entrepreneurial behavior among Iranian farmers: the mediating roles of social and human capital. J. Small Bus. Manage. 58, 1064–1088. https://doi.org/10.1111/jsbm.12501 (2020).
Hair, J. F., Risher, J. J., Sarstedt, M. & Ringle, C. M. When to use and how to report the results of PLS-SEM. Eur. Bus. Rev. 31, 2–24 (2019).
Iqbal, A. & Nazir, H. Community perceptions of flood risks and their attributes: a case study of rural communities of khipro, district sanghar, Pakistan. Urban Clim. 52, 101715 (2023).
Sundblad, E. L., Biel, A. & Gärling, T. Cognitive and affective risk judgements related to climate change. J. Environ. Psychol. 27, 97–106 (2007).
Lawrence, J., Quade, D. & Becker, J. Integrating the effects of flood experience on risk perception with responses to changing climate risk. Nat. Hazards. 74, 1773–1794 (2014).
Girons Lopez, M., Di Baldassarre, G. & Seibert, J. Impact of social preparedness on flood early warning systems. Water Resour. Res. 53, 522–534 (2017).
Botzen, W. J., Aerts, J. C. & van den Bergh J. C. Dependence of flood risk perceptions on socioeconomic and objective risk factors. Water Resourc. Res. 45, 526 (2009).
Lindell, M. K. & Hwang, S. N. Households’ perceived personal risk and responses in a multihazard environment. Risk Analysis: Int. J. 28, 539–556 (2008).
Akerlof, K., Maibach, E. W., Fitzgerald, D., Cedeno, A. Y. & Neuman, A. Do people personally experience global warming, and if so how, and does it matter? Glob. Environ. Change. 23, 81–91 (2013).
Reser, J., Bradley, G., Glendon, I., Ellul, M. & Callaghan, R. Public Risk Perceptions, Understandings, and Responses To Climate Change and Natural Disasters in Australia, 2010 and 2011 (National Climate Change Adaptation Research Facility, 2012).
Uzzell, D. L. The psycho-spatial dimension of global environmental problems. J. Environ. Psychol. 20, 307–318 (2000).
Kay, M. et al. In Proceedings of the 2012 ACM conference on ubiquitous computing. 226–234 (2024).
Oreskes, N. & Conway, E. M. Merchants of Doubt: How a Handful of Scientists Obscured the Truth on Issues from Tobacco Smoke To Global Warming (Bloomsbury Publishing, 2011).
Dunlap, R. E. Climate change skepticism and denial: an introduction. Am. Behav. Sci. 57, 691–698 (2013).
Budescu, D. V., Por, H. H. & Broomell, S. B. Effective communication of uncertainty in the IPCC reports. Clim. Change. 113, 181–200 (2012).
Tambo, J. A. & Abdoulaye, T. Smallholder farmers’ perceptions of and adaptations to climate change in the Nigerian savanna. Reg. Envriron. Chang. 13, 375–388 (2013).
Shokati Amghani, M., Mojtahedi, M. & Savari, M. An economic effect assessment of extension services of agricultural extension model sites for the irrigated wheat production in Iran. Sci. Rep. 13, 16947 (2023).
Amghani, M. S., Miladi, H., Savari, M. & Mojtahedi, M. Factors influencing the agricultural extension model sites in Iran. Sci. Rep. 15, 9590 (2025).
Savari, M. & Amghani, M. S. SWOT-FAHP-TOWS analysis for adaptation strategies development among small-scale farmers in drought conditions. Int. J. Disaster Risk Reduct. 67, 102695 (2022).
Habiba, U., Shaw, R. & Takeuchi, Y. Farmer’s perception and adaptation practices to Cope with drought: perspectives from Northwestern Bangladesh. Int. J. Disaster Risk Reduct. 1, 72–84 (2012).
Savari, M., Eskandari Damaneh, H. & Eskandari Damaneh, H. Drought vulnerability assessment: solution for risk alleviation and drought management among Iranian farmers. Int. J. Disaster Risk Reduct. 67, 102654. https://doi.org/10.1016/j.ijdrr.2021.102654 (2022).
Savari, M., Damaneh, H. E. & Damaneh, H. E. The effect of social capital in mitigating drought impacts and improving livability of Iranian rural households. Int. J. Disaster Risk Reduct. 89, 103630 (2023).
Savari, M. & Moradi, M. The effectiveness of drought adaptation strategies in explaining the livability of Iranian rural households. Habitat Int. 124, 102560 (2022).
Savari, M., Damaneh, H. E. & Damaneh, H. E. Effective factors to increase rural households’ resilience under drought conditions in Iran. Int. J. Disaster Risk Reduct. 90, 103644 (2023).
Vanclay, F., Howden, P., Mesiti, L. & Glyde, S. The social and intellectual construction of farming styles: testing Dutch ideas in Australian agriculture. Sociol. Ruralis. 46, 61–82 (2006).
Eggers, M., Kayser, M. & Isselstein, J. Grassland farmers’ attitudes toward climate change in the North German plain. Reg. Envriron. Chang. 15, 607–617 (2015).
Zaalberg, R. & Midden, C. In Persuasive Technology: 5th International Conference, PERSUASIVE 2010, Copenhagen, Denmark, June 7–10, 2010. Proceedings 5. 205–210 (Springer, 2010).
Calogero, P., Day, J. & Dangol, N. In A Research Agenda for Housing 84–98 (Edward Elgar Publishing, 2019).
Wang, C. & Zhou, Y. Hurricane risk perception among older adults: a case study of Sarasota county, Florida. Nat. Hazards Rev. 26, 05025001 (2025).
Miceli, R., Sotgiu, I. & Settanni, M. Disaster preparedness and perception of flood risk: a study in an alpine Valley in Italy. J. Environ. Psychol. 28, 164–173 (2008).
Wachinger, G., Renn, O., Begg, C. & Kuhlicke, C. The risk perception paradox—implications for governance and communication of natural hazards. Risk Anal. 33, 1049–1065 (2013).
Twinomuhangi, R. et al. Perceptions and vulnerability to climate change among the urban poor in Kampala city, Uganda. Reg. Envriron. Chang. 21, 1–13 (2021).
Khine, M. M. & Langkulsen, U. The implications of climate change on health among vulnerable populations in South africa: a systematic review. Int. J. Environ. Res. Public Health. 20, 3425 (2023).
Halpern-Felsher, B. L. et al. The role of behavioral experience in judging risks. Health Psychol. 20, 120 (2001).
Bang, H. N. & Burton, N. C. Contemporary flood risk perceptions in england: implications for flood risk management foresight. Clim. Risk Manage. 32, 100317 (2021).
Rana, I. A., Jamshed, A., Younas, Z. I. & Bhatti, S. S. Characterizing flood risk perception in urban communities of Pakistan. Int. J. Disaster Risk Reduct. 46, 101624 (2020).
Author information
Authors and Affiliations
Contributions
All authors contributed to the study conception and design. Material preparation, data collection, and analysis were performed by E.A. M, S. and M. R. The first draft of the manuscript was written by M.S. All authors commented on the previous versions of the manuscript. All authors read and approved the final manuscript.
Corresponding author
Ethics declarations
Competing interests
The authors declare no competing interests.
Additional information
Publisher’s note
Springer Nature remains neutral with regard to jurisdictional claims in published maps and institutional affiliations.
Rights and permissions
Open Access This article is licensed under a Creative Commons Attribution-NonCommercial-NoDerivatives 4.0 International License, which permits any non-commercial use, sharing, distribution and reproduction in any medium or format, as long as you give appropriate credit to the original author(s) and the source, provide a link to the Creative Commons licence, and indicate if you modified the licensed material. You do not have permission under this licence to share adapted material derived from this article or parts of it. The images or other third party material in this article are included in the article’s Creative Commons licence, unless indicated otherwise in a credit line to the material. If material is not included in the article’s Creative Commons licence and your intended use is not permitted by statutory regulation or exceeds the permitted use, you will need to obtain permission directly from the copyright holder. To view a copy of this licence, visit http://creativecommons.org/licenses/by-nc-nd/4.0/.
About this article
Cite this article
Askari, E., Savari, M. & Rezaei, M. Application of construal level theory in identifying factors affecting individual decision-making in implementing flood protection measures in rural areas of Iran. Sci Rep 15, 29873 (2025). https://doi.org/10.1038/s41598-025-15847-3
Received:
Accepted:
Published:
Version of record:
DOI: https://doi.org/10.1038/s41598-025-15847-3






