Correction to: Scientific Reports https://doi.org/10.1038/s41598-024-80437-8, published online 16 December 2024
The original version of this Article contained errors.
In the original version of this Article, Ahmad Mustafa Shiri and Mohammad Fard-Aghaie were omitted as equally contributing authors.
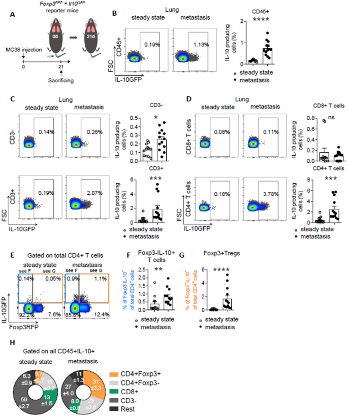
In addition, due to an error during figure assembly in Figure 2C, the FACS panel for the condition “steady state” CD3 + shows the same image as the condition “metastasis” CD3-. In addition, the FACS profiles in Figures 2B–E and Figure 4A, C, E are missing numbers on all axes.
The original, incorrect Figures 2 and 4 are shown below as Figures 1 and 2, respectively.
Foxp3 + Tregs are the major source of IL-10 in lung metastasis formation. (A) Schematic overview of the forced lung metastasis induction using intravenous injection of MC38 cancer cells in Foxp3RFP; Il10GFP reporter mice (n ≥ 12 mice per group). (B–D) Frequency of IL-10 + cells in (B) all CD45 + cells, (C) CD3- cells and T cells, and in (D) CD8 + T cells as well as in CD4 + T cells. (E–G) IL-10 expression in (F) Foxp3- IL-10 + cells and (G) Foxp3 + Tregs. (H) General distribution of all IL-10 producing CD45 + cells in healthy lung and lung with metastasis. Data are presented as mean ± SEM. Non-significant (ns): p > 0.05; *p < 0.05; **p ≤ 0.01; ***p < 0.001, as calculated by Mann–Whitney U test.
Foxp3 + Tregs and myeloid cells exhibit high IL-10Ra expression. (A–D) Representative FACS plots and ΔMFI quantification of IL-10Ra expression in immune cells isolated from (A, B) healthy lungs (n ≥ 4 mice per group) or (C, D) lungs with metastasis 21 days post i.v. MC38 cancer cell injection (n ≥ 5 mice per group). (E) Representative FACS plots and (F) ΔMFI quantification of IL-10Ra expression in lung CD3- immune cells isolated from lungs with metastasis. Data are presented as mean ± SEM. Non-significant (ns): p > 0.05; *p < 0.05; ***p < 0.001; ****p < 0.0001, as calculated by one-way ANOVA (Bonferroni) with Bonferroni post hoc tests.
The original Article has been corrected.
Author information
Authors and Affiliations
Corresponding author
Rights and permissions
Open Access This article is licensed under a Creative Commons Attribution 4.0 International License, which permits use, sharing, adaptation, distribution and reproduction in any medium or format, as long as you give appropriate credit to the original author(s) and the source, provide a link to the Creative Commons licence, and indicate if changes were made. The images or other third party material in this article are included in the article’s Creative Commons licence, unless indicated otherwise in a credit line to the material. If material is not included in the article’s Creative Commons licence and your intended use is not permitted by statutory regulation or exceeds the permitted use, you will need to obtain permission directly from the copyright holder. To view a copy of this licence, visit http://creativecommons.org/licenses/by/4.0/.
About this article
Cite this article
Shiri, A.M., Fard-Aghaie, M., Bedke, T. et al. Author Correction: Foxp3 + Treg-derived IL-10 promotes colorectal cancer-derived lung metastasis. Sci Rep 15, 32641 (2025). https://doi.org/10.1038/s41598-025-17854-w
Published:
Version of record:
DOI: https://doi.org/10.1038/s41598-025-17854-w

