Abstract
Depression is a psychiatric disorder which affects many aspects of the social life of patients; however, the molecular biological mechanisms underlying its development are not fully understood. Our research reveals that depression onset is associated with BRD2 LLPS-mediated activation of ATG7 super-enhancers (SEs), and we studied BRD2 liquid-liquid phase separation (LLPS) and super-enhancers in depression using chronic mild stress (CMS)-induced rat models and corticosterone-stimulated PC12 cell models. SEs enrichment, core transcription factor ARID5A and target gene ATG7 were found in the prefrontal cortex of depressed rats by ChIP-seq; through in vitro construction of phase separation droplets, fluorescent bleach recovery experiments (FRAP), and verification of the dual luciferase reporter gene, we found that BRD2 mediates transcription through LLPS, driving ATG7 transcriptional activation; while the BET inhibitor JQ1 reverses abnormal ATG7 activation and alleviates depressive behaviors and saving ferritinophagy in animal models of CMS.Our work is the first to elucidate the “phase separation-SEs-ferritinophagy” axis in depression pathogenesis, offering novel therapeutic strategies targeting epigenetic and phase separation mechanisms. It provides new ideas for the pathogenesis and treatment of depression.
Similar content being viewed by others
Introduction
Depression is a neuropsychiatric disorder characterized by symptoms such as low mood, loss of interest, decreased energy levels, and impaired cognitive functions1. Depression was projected to become the leading contributor to the global disease burden by 2030, surpassing other illnesses such as tumors and cardiovascular diseases (CVDs). In this regard, prioritizing depression prevention and management at a global level is of great significance2,3.
The etiology of depression remains unclear, and personalized treatment approaches are also limited4,5. Most antidepressants are only effective in ~ 50% of patients6, implying that the conventional monoamine neurotransmitter imbalance hypothesis does not comprehensively explain depression onset and progression.In a previous study, specific pathological marker proteins exhibited physiological characteristics linked to phase separation in nervous system disorders7. Phase separation is the homogeneous dispersion of one liquid within another immiscible liquid, resulting in the formation of minute droplets. This phenomenon is influenced by both the concentration of the surrounding environment and the intracellular milieu. Phase separation aggregates at specific temporal and spatial positions within the cell, forming unique condensates. These condensates minimize interference from cytoplasmic irrelevant substances, thereby enhancing reaction efficiency. Dysregulated phase separation may lead to abnormal protein aggregation and disease development8.
Frontotemporal dementia (FTD) is a group of disorders associated with cellular changes in the frontotemporal lobes. Among FTD-linked marker proteins is fused in sarcoma/translocated in liposarcoma (FUS), a phase-separating protein classified as a multifunctional DNA/RNA- binding protein. The TDP-43 protein in amyotrophic lateral sclerosis (ALS) also acts as a phase-separation protein and DNA/RNA-binding factor9,10. Furthermore, the Parkinson’s disease (PD)- associated protein α-synuclein (normally localized to brain synapses) undergoes misfolding to form Lewy bodies11. Tau, an Alzheimer’s disease (AD)-linked protein, similarly exhibits phase-separation properties12. Pathological protein phase separation has been implicated in neuropsychiatric disorders, occurring across cellular compartments and exerting diverse biological effects. Understanding these mechanisms is critical for diagnosing and treating related diseases.
In our study, we observed abnormalities in bromodomain-containing protein 2 (BRD2) expression in the prefrontal cortex of chronic mild stress (CMS) rats. The bromodomain and extraterminal (BET) protein family includes BRD2, BRD3, BRD4, and bromodomain testis-specific protein (BRDT). Epigenetic readers (e.g., BET proteins) recognize histone acetylation and regulate chromatin remodeling and transcription by binding acetylated chromatin13. Super-enhancers (SEs), a subtype of liquid-liquid phase-separated condensates, are strongly influenced by BET proteins14. Notably, the intrinsically disordered regions (IDRs) of BRD4 and MED1 are sufficient to form phase-separated droplets in vitro, which concentrate transcriptional factors (TFs) and enhance transcriptional activity15,16. Transcription co-activators assemble phase-separated condensates to compartmentalize transcription processes, focus on SE-regulated genes, and recruit SE components that promote phase separation17.
Our data suggest ferroautophagy pathway dysregulation in the prefrontal cortex of CMS-exposed rats. Ferritinophagy (a selective autophagy process) internalizes excess Fe²⁺ into autophagic vesicles, which are transported to lysosomes for degradation18. This process relies on microtubule-associated protein 1 A/1B-light chain 3 (LC3), ATG5, and ATG7 to initiate autophagosome formation and eliminate excess Fe²⁺. While ferritinophagy maintains cellular Fe²⁺ homeostasis, excessive Fe²⁺ accumulation triggers cell death. ATG7, a central autophagy regulator19, coordinates autophagosome-lysosome fusion and degradation by-product release. However, its role in ferritinophagy remains poorly understood.
In summary, we hypothesize that BRD2-mediated phase separation promotes transcription condensate formation, upregulating SEs in depression models. Further research is needed to clarify how depression-induced aberrant phase separation drives pathological damage via SEs.
Materials and methods
Animals
A total of 38 male Sprague-Dawley (SD) rats (body weight: 180–200 g) were purchased from the Laboratory Animal Center of Guangzhou University of Chinese Medicine (Guangzhou, China, IACUC No. 20211129005). Animals were maintained under specific pathogen-free (SPF) conditions (temperature: 22 ± 1 °C, humidity: 55 ± 5%, 12-h light/dark cycle) with free access to food and water. All procedures complied with the NIH Guide for the Care and Use of Laboratory Animals (8th edition) and were approved by the Institutional Animal Care and Use Committee.
Experimental timeline
-
1.
Week 0 (Adaptation Phase): Rats acclimatized to standard laboratory conditions (12-h light/dark cycle, 22 ± 1 °C, 50% humidity) with free access to food and water.
-
2.
Weeks 1–8 (Chronic Mild Stress, CMS): CMS Protocol, Rats subjected to an 8-week CMS paradigm involving randomized mild stressors; Control Group, A subset of rats maintained under stress-free conditions.
-
3.
Week 9 (Behavioral Tests): Day 1–2, Open Field Test (OFT), assessment of locomotor activity and anxiety-like behavior (20 min session); Day 3–4, Sucrose Preference Test (SPT), 24 h exposure to two bottles (1% sucrose solution vs. water) to evaluate anhedonia; Days 5–6, Forced Swim Test (FST), Pre-test session (15-min acclimation in water tank); Test session (5-min recording of immobility time).
-
4.
Week 9 (Tissue Collection): Rats were anesthetized with sodium pentobarbital (100 mg/kg, i.p.) and transcardially perfused with ice-cold PBS. 4% paraformaldehyde (PFA) in PBS for tissue fixation (for half of the cohort).
Prefrontal Cortex (PFC) Dissection: Fixed brains (PFA-perfused), Post-perfusion, brains were carefully extracted, post-fixed in 4% PFA for 24 h at 4 °C, and cryoprotected in 30% sucrose solution until sectioning for histology or immunohistochemistry. Fresh-frozen brains (non-PFA-perfused), Brains were rapidly removed, and the prefrontal cortex (PFC) was dissected on a chilled plate, snap-frozen in liquid nitrogen, and stored at − 80 °C for molecular analyses (e.g., RNA/protein extraction).
Chronic mild stress (CMS)
The Chronic Mild Stress (CMS) protocol is a widely used experimental approach in studying depression among other related disorders in animals. It involves the consecutive administration of diverse, unpredictable mild stressors, such as tube confinement, forced cold water swimming, food deprivation, and cohabitation with another stressed animal on wet sawdust. The model also entails reversing the light/dark cycle, housing the animals in wet sawdust, and exposing them to constant illumination or darkness for durations ranging from 10 min to 24 h. This schedule is maintained for 8 weeks. Furthermore, the timing of stressors in the protocol is unpredictable for rats20.
The open field test (OFT)
First, rats were individually placed in the central area of an open field with equal dimensions in length, width, and height (46 cm). Subsequently, the animals were allowed 5.5 min to explore the central area. The central zone (length and width: 23 cm) entries and their frequencies within the preceding five minutes were then quantified21.
The sucrose preference test (SPT)
To mitigate potential side bias, rats were acclimated to a Dual Bottle Drinking System with Leak-Proof Valves (Bio-Serv F1230, USA) for four days, with both bottles containing pure water. Subsequently, one bottle was replaced with a 1% sucrose solution, while the other remained pure water. To control spatial preference, the positions of the two bottles were alternated daily. On the test day, the sucrose bottle was randomly assigned to either the left or right position. Liquid consumption was measured by recording the daily volume difference in each bottle, and sucrose preference was calculated as:
Throughout the experiment, the 1% sucrose solution bottle placement was randomized daily. The test duration was 24 h22.
The forced swimming test (FST)
Each rat was placed in a cylindrical glass container (Diameter = 21 cm; Height = 46 cm) filled with water up to 30 cm in depth at 22 °C and allowed to swim for 6 min. The immobility time, the duration during which the rat exhibited movement of < 5–7% of its body area, was designated as the last 5 min, and it is during this time that assessments were made and recorded23.
Cell culture and treatment
First, PC12 cells (Cellverse, China) were cultured in Dulbecco’s Modified Eagle Medium (DMEM) supplemented with penicillin (100 U/ml), streptomycin (100 µg/ml), and 5% Fetal Bovine Serum (FBS). The cells were then incubated at 37 °C in a humidified atmosphere comprising 95% air and 5% CO2. Only cells in the exponential growth phase were utilized in all experiments.Uniform cell distribution was achieved by seeding 5,000 cells/well in 24-well plates. Plated PC12 cells were exposed to varying corticosterone concentrations (0.1, 0.2, and 0.4 mmol/L) for 48 h to ascertain the optimal cytotoxic concentration. The final Dimethyl Sulfoxide (DMSO) concentration was < 0.1%. All manipulations were performed in triplicate for each treatment24.
Paraffin embedding, sectioning, and hematoxylin and eosin (H&E) staining
First, the PFC tissues were immersed in a 10% formalin solution for 48 h. Following dehydration, the fixed tissues were embedded in paraffin and sectioned into 4-µm slices. The sections were then incubated at 65 °C for 30 min before staining for the paraffin to melt out easily. They were then deparaffinized through three rinses in xylene (for 5 min each) and rehydration, which sequentially involved immersion in 100% alcohol (for 2 min), two rinses in 95% alcohol (for 2 min each), immersion in 80% alcohol (for 2 min), and rinsing in pure water (for 2 min). The sections were sequentially processed per the standard H&E protocol and then mounted using the DPX Mountant (Sigma-Aldrich, USA).
Cell viability assay
The cells under consideration were first detached through trypsin treatment, mixed with the floating cells, rinsed once with Phosphate-Buffered Saline (PBS), and stained using the LIVE/DEAD viability/cytotoxicity kit (Molecular Probes) for 30 min at ambient temperature. The images were processed and analyzed using a Cell Imaging Multimode Reader (Agilent BioTek Cytation 5, USA), and the cell count was quantified using ImageJ software.
Chromatin Immunoprecipitation (ChIP)
First, we cross-linked a range of 2 × 10^6 to 1 × 10^7 cells and then generated sequencing libraries using established protocols. Subsequently, we performed the ChIP experiments using the rabbit anti-H3K27ac antibody (Abcam, MA, USA). The ChIP-seq libraries were sequenced using the HiSeq 2000 platform at Novogene LLC. The analysis was performed following the previously outlined procedure.
ChIP-seq data pre-processing for enhancer analysis
TrimGalore and FastQC tools were used to eliminate adapters and exclude low-quality reads from the initial sequencing data. Bowtie2 was used to align the reads to the UCSC hg19 human genome reference and exclude any reads that were unmapped, non-unique, or identified as PCR duplicates. MACS2 and the R/Bioconductor package DiffBind were used to identify ChIP-seq peaks and determine the correlation of ChIP-seq samples, respectively. The findMotifsGenome.pl tool was used to search for motifs within the ChIP peaks. Genome coverage files were produced for visualization in IGVTools using the count command with default settings. The Integrative Genomics Viewer was used to investigate the ChIP peaks and obtain illustrative snapshots25.
Dual luciferase assay
Luciferase reporter vectors were constructed using human ATG7 3′-UTR segments containing putative SE-binding sites for ARID5A family members. The fragments were amplified via PCR utilizing the KOD-Plus-Neo DNA polymerase kit (Toyobo, Japan) and then integrated into the KpnI/XhoI site of the PGL3 control vectors (Promega, USA) downstream of the firefly luciferase gene. Mutant ATG7 3′-UTR vectors were created by substituting the target sequence “UGCACUGA” with “UACUACAC.” We transfected PC12 cells with either the Wild-Type (WT) or mutated ATG7 3′-UTR reporter vectors, as well as an ARID5A overexpression plasmid, using the Lipofectamine 3000 Transfection Reagent (Thermo Fisher, USA). The Renilla luciferase reporter vectors (pRL-TK, Promega, USA) were used as a transfection control. The cells were lysed 48 h post-transfection, and luciferase activity was quantified using the Dual-Luciferase Reporter Assay System (Promega, USA) per the procedure outlined in a previous study26.
SE analysis
The ROSE algorithm (https://bitbucket.org/young_computation/rose) was used to identify SEs. This algorithm clusters the MAC2-identified H3K27ac peaks located within 12.5 kb and beyond 2.5 kb from the Transcription Start Site (TSS)25. Subsequently, the H3K27ac signal was plotted for each SE, and a curve fitting technique was used to determine the inflection point at which the slope surpassed SEs above this threshold, with those below the threshold designated as typical enhancers.
Western blot analysis
Cells/tissues were lysed in ice-cold RIPA buffer (50 mM Tris-HCl pH 7.4, 150 mM NaCl, 1% NP-40, 0.5% sodium deoxycholate, 0.1% SDS) containing protease inhibitor cocktail (Roche, 11836170001). Lysates were centrifuged at 12,000 ×g for 15 min at 4 °C, and supernatants were collected. Protein concentrations were determined using a BCA Protein Assay Kit (Thermo Fisher Scientific, 23225) according to the manufacturer’s protocol. Equal amounts of protein (20–30 µg) were separated on 10–15% SDS-polyacrylamide gels (precast, Bio-Rad) based on target molecular weights and transferred to PVDF membranes (Merck Millipore, IPVH00010) using a semi-dry transfer system (Bio-Rad) at 15 V for 30 min. Transfer efficiency was verified by Ponceau S staining (Sigma-Aldrich, P7170). Membranes were blocked with 5% non-fat milk in TBST (20 mM Tris-HCl, 150 mM NaCl, 0.1% Tween-20, pH 7.6) for 1 h at room temperature (RT) and incubated overnight at 4 °C with the following primary antibodies (all from Abcam): Rabbit monoclonal anti-ATG7 (1:1,000, Abcam, ab133528, USA); Rabbit polyclonal anti-NCOA4 (1:1,000;Abcam, ab86707, USA); Mouse monoclonal anti-FTH1 (1:2,000; Abcam, ab65080, USA); Rabbit monoclonal anti-LC3B (1:1,000; Abcam, ab192890, USA); Mouse monoclonal anti-β-actin (1:5,000; Abcam, ab6276, USA); Rabbit polyclonal anti-MED1 (1:1,000; Abcam, ab64965, USA); Rabbit monoclonal anti-BRD4 (1:1,000; Abcam, ab128874, USA); Rabbit monoclonal anti-BRD2 (1:1,000; Abcam ab284714, USA). After three 10-min washes with TBST, membranes were incubated with HRP-conjugated secondary antibodies (goat anti-rabbit IgG, 1:5,000, Abcam ab6721, USA; goat anti-mouse IgG, 1:5,000, Abcam ab6789, USA) for 1 h at RT. Protein bands were visualized using ECL Prime Western Blotting Detection Reagent (Cytiva, RPN2232, SE) and imaged with a ChemiDoc MP Imaging System (Bio-Rad, USA). Band intensities were quantified using Image Lab Software 6.1 (Bio-Rad, USA). Target protein expression levels were normalized to β-actin as an internal control.
Immunofluorescence staining
Rats were transcardially perfused with 0.9% saline followed by 4% paraformaldehyde (PFA). Brains were post-fixed in 4% PFA for 24 h at 4 °C, then cryoprotected in 30% sucrose solution at 4 °C until the tissue sank. Coronal Sect. (20 μm thickness) of the prefrontal cortex (PFC; Bregma + 3.2 to + 2.2 mm) were cut using a cryostat (Leica CM1950), mounted on poly-L-lysine-coated slides, and stored at −80 °C until use. For antigen retrieval, slides were heated in citrate buffer (pH 6.0) at 95 °C for 20 min, cooled to room temperature (RT), and rinsed three times in PBS (5 min each). Sections were blocked with 5% donkey serum containing 0.3% Triton X-100 for 1 h at RT. Primary antibody incubation was performed using rabbit monoclonal anti-BRD2 (1:1000; Abcam, ab284714) at 4 °C for 48 h, followed by three PBS washes (10 min each). Sections were then incubated with Alexa Fluor 488-conjugated donkey anti-rabbit IgG (1:5000; abcam, ab150077, USA) for 2 h at RT in the dark, followed by three PBS washes (10 min each).Images of PFC layers II-III were acquired using a Leica STELLARIS 5 confocal microscope equipped with a 40× oil-immersion objective (NA 1.30). BRD2 signals were excited with a 488 nm laser, and emission was collected at 519 nm using a HyD detector in photon-counting mode. Z-stacks were acquired at 2 μm intervals to minimize signal overlap.
Live/dead cell staining
Cell viability was assessed using the Calcein-AM/PI Cell Viability/Cytotoxicity Assay Kit (Beyotime, C2015/C2016, China). Briefly, PC12 cells were washed twice with pre-warmed PBS (37 °C) to remove residual culture medium. A freshly prepared working solution containing 2 µM Calcein-AM (green fluorescence for live cells) and 1.5 µM propidium iodide (PI) (red fluorescence for dead cells) in PBS was added to each well (500 µL/well for 24-well plates). Cells were incubated in the dark at 37 °C for 30 min. After incubation, the staining solution was gently aspirated, and cells were rinsed once with PBS to minimize background fluorescence.Imaging was immediately performed using a Leica STELLARIS 5 confocal microscope equipped with a 20× dry objective (NA 0.75). Calcein-AM was excited at 488 nm with emission collected at 500–550 nm, while PI was excited at 561 nm with emission at 570–630 nm. Z-stack images (step size: 2 μm) were acquired to ensure full cell coverage.
In vitro droplet assay
The samples were first prepared by combining the recombinant protein with solutions containing different crowder and salt concentrations in Buffer D (comprising 50 mM Tris-HCl, pH 7.5, 10% glycerol, and 1 mM DTT). Subsequently, the protein solution was promptly transferred to a makeshift chamber made from a glass slide and a coverslip, with two strips of double-sided tape serving as separators. An LSM880 laser Scanning Confocal Microscope (SEC; Zeiss, Germany) equipped with a 100× objective lens was used to capture images of the slides. Unless specified otherwise, the images depicted the droplets that accumulated on the glass coverslip27.
Fluorescence recovery after photobleaching (FRAP)
The BRD2 lentiviral overexpression plasmid was constructed by cloning the complete Open Reading Frame (ORF) of the human BRD2 gene (NM_001113182.3) into the pFG-EH-DEST-FLAG-MCS. This vector also contained a 6-amino acid GS linker sequence “GSGSGS” and mEGFP. The FRAP experiments were conducted using a Stellaris 5 confocal microscope (Leica, Germany) equipped with a 488 nm laser. A cluster was bleached, and then images were captured every second for 100 s to quantify the fluorescence recovery within the cluster. The integrated intensity of the cluster was quantified longitudinally by deducting the background intensity from an adjacent region of equivalent dimension, compensating for general photobleaching with a reference area within the identical cell, and standardizing it against the pre-bleach intensity.
JQ1 injections
Thirty-six male Sprague-Dawley (SD) rats were anesthetized with a combination of ketamine (80 mg/kg) and xylazine (10 mg/kg). The animals were allowed ≥ 1 week of recovery time before behavioral assays. The vehicle formulation comprised 2% DMSO, 30% polyethylene glycol 300 (PEG 300), 5% Tween 80, and ddH2O. JQ1 (MCE, USA) was dissolved in the vehicle at 15 mg/mL and administered via tail vein injections. Finally, rats were anesthetized with isoflurane prior to JQ1 injection28. The successful depression rat models were randomly divided into three groups: (1) the control group (n = 8): the Control rats were administered with the vehicle (i.p., once a day, 9 a.m.) for 3 weeks. (2) the CMS group (n = 14): the CMS rats were administered once daily (9 a.m.) with the vehicle for 3 weeks. (3) the JQ1 treatment group (n = 14): CMS rats were administered with the JQ1 (JQ1, 15 mg kg–1, i.p.) solution once a day (9 a.m.) for 3 weeks.
Statistical analysis
The data were expressed as Mean ± Standard Deviation (SD) for three distinct experimental groups. Intergroup comparisons for variables were performed using one-way Analysis of Variance (ANOVA). The Student’s t-tests were employed to examine the variances between two groups. All statistical analyses were performed using SPSS 19.0 software (SPSS, USA). Results with P < 0.05 were considered statistically significant.
Ethics declarations
All methods were performed in accordance with relevant guidelines and regulations. All methods are reported in accordance with ARRIVE guidelines.
Results
ARID5A-driven super-enhancer reprogramming activates ATG7-mediated ferritinophagy in chronic stress-induced depression
A rat model of depression was established in which the rats demonstrated depressive behaviors in both the sucrose preference test and forced swimming test (Fig. 1, A). The Nissl staining indicated neural regression in the frontal cortex of the experimental model animals (Fig. 1, B). Further, ChIP-seq analysis was performed on frontal cortex samples collected from both the control group and the model group to investigate SEs. Our study demonstrated a significant increase in the amount of SEs within the frontal cortex of CMS rat models (Fig. 1, C) (ratio: 16:147). Notably, when we analyzed the enrichment of these SEs by pathway, the pathway associated with neurodegeneration with NBIA emerged as the most enriched (Fig. 1, D). This pathway has been linked to the iron metabolism, autophagy, neurokinase, and myelin sheath metabolism29. After analyzing the transcription factors related to SEs, it was determined that the central transcription factor is ARID5A (Fig. 1, E). qPCR analysis of enriched genes revealed that ATG7 was highly expressed (Fig. 1, F). ATG7 is a key gene for autophagy, suggesting that abnormalities in the prefrontal cortex of CMS rats may be related to autophagy.
Ferritinophagy activation in chronic mild stress rats and corticosterone-treated cell models
To investigate the occurrence of iron autophagy in CMS-depressed rats, we measured the expression level of ferritinophagy-related proteins (ATG7, NCOA4, FTH, LC3) using western blotting in the frontal cortex samples. Furthermore, the concentration of Fe2+ was quantified. Elevated ferritinophagy was observed in the prefrontal cortex of a rat model (Fig. 2, A-C)30. To further investigate the mechanisms involved, we established a PC12 cell model to study corticosterone-induced depression. PC12 cells were exposed to corticosterone at varying concentrations (0.1 mM, 0.2 mM, and 0.4 mM) for 48 h. The protein expression levels of NCOA4, ATG7, and LC3 were validated by Western blot analysis as well as through measurement of Fe2+ concentration. The results indicated that ferritinophagy occurred in both animal models and cell models (Fig. 2, D-F).
ATG7 depletion rescues corticosterone-induced neuronal damage by suppressing NCOA4-dependent ferritinophagy
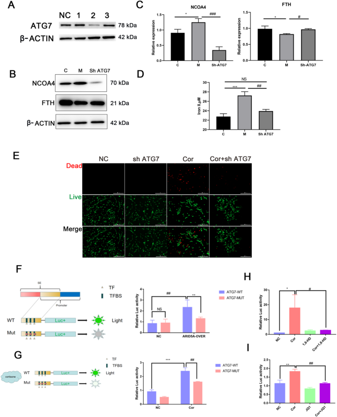
To confirm the function of ATG7 in the cellular models of depression, three interference plasmids were constructed to target ATG7 and then transfected into PC12 cells. Plasmid 2 demonstrated the highest interference efficiency among the constructed plasmids. Consequently, we selected plasmid 2 as the interference plasmid, and a stable transfer strain of ATG7 interfering cells was developed (Fig. 3, A). In contrast to corticosterone-treated cells, shRNA-mediated knockdown of ATG7 (shATG7) in the corticosterone model restored the expression of ferritinophagy-related proteins (NCOA4 and FTH) that were previously disrupted (Fig. 3, B, C). This restoration matched the decrease in the concentration of Fe2+ (Fig. 3, D). The survival rate of cells improved significantly (Fig. 3, E). This indicated that autophagy contributed to the cellular damage in corticosterone-induced cell models, mediated by ATG7.
ARID5A orchestrates ATG7 activation via super-enhancer assembly dependent on BET proteins and phase separation
To verify the role of ARID5A as a transcription factor of ATG7, we constructed two luciferase reporter genes. One contained SEs and promoter regions of ATG7, while the other lacked the ARID5A binding site at the SEs (Fig. 3, F, left). Overexpression of ARID5A via plasmid transfection induced ATG7 transcription in PC12 cells (Fig. 3, F, right). Interestingly, corticosterone treatment also stimulated ATG7 transcription in these cells. However, this stimulatory effect was diminished in mutant cell lines (Fig. 3, G). The primary mechanism of SEs is via the phase separation of transcription factors. Thus, following the addition of 1,6-hexanediol (1,6-HD) as a phase-separation dissociation agent (1.5%, 2 min)31, the activity of ATG7 was decreased (Fig. 3, G, H); meanwhile, BET family proteins are crucial components of SEs. After treatment with the BET family inhibitor JQ1 (1 µM, 24 h)32, the activity of ATG7 was attenuated (Fig. 3, I). These findings demonstrated that the activation of ATG7 in cellular models of depression was mediated by the BET protein family and phase separation.
BRD2 undergoes phase separation via its intrinsically disordered region to drive super-enhancer dysregulation in chronic stress
In the rats model of depression, the expression level of the core protein MED1 of the SEs and BET family members BRD2 and BRD4 was increased (Fig. 4, A). Our findings further demonstrate the presence of abnormal SE phase separation within the CMS depression rat model. Prior studies have shown that MED1 and BRD4 proteins undergo phase separation, while the involvement of BRD2 in this process remains unclear. To investigate this, we performed immunofluorescence verification of BRD2 in a corticosterone-induced PC12 cell model. The results demonstrated that the expression of BRD2 was elevated with more concentrated nuclear spots within the nucleus of the model group, suggesting the existence of phase separation (Fig. 4, B). Prediction analysis confirmed the presence of a continuous Intrinsically Disordered Region (IDR) within BRD2 (Fig. 4, C). Thus, we chose this IDR region to construct proteins with mEGFP tags and mEGDP protein controls (Fig. 4, D, E). Notably, the introduction of PEG8000 increased the turbidity of BRD2-IDR protein (Fig. 4, E). The protein droplets were subjected to observation under a laser confocal microscope. Laser confocal microscopy revealed that BRD2-IDR formed spherical droplets exhibiting dynamic fusion and fission (Fig. 4, F). Droplet formation was concentration-dependent: at 5 µM BRD2-IDR, sparse small droplets were observed, whereas 20 µM BRD2-IDR generated densely packed, larger droplets (Fig. 4, G). Conversely, high salt concentrations (300 mM NaCl) disrupted droplet stability, reducing puncta count and shrinking droplet size (Fig. 4, H). To validate liquid-like properties in cells, 293 T cells were transfected with BRD2-EGFP plasmids. Nuclear puncta within the white square region (pre-bleach) were selected for photobleaching (Fig. 4, I). Following laser-induced fluorescence quenching (bleach), FRAP analysis demonstrated rapid recovery of BRD2 condensates, with 70% signal recovery within 40 s (Fig. 4, I, J), confirming their dynamic liquidity. In summary, these findings demonstrate that BRD2 may act as a phase-separated protein.
Pharmacological inhibition of BET proteins by JQ1 rescues ferritinophagy-mediated neuronal injury and depressive-like behaviors in chronic stress models
To investigate the involvement of BET family members in the initiation of depression, JQ1 was selected as a BET inhibitor for in vivo studies. In the behavioral tests evaluating the sucrose preference, forced swimming, and open field experiments, the administration of JQ1 enhanced performance by the experimental rats (Fig. 5, A-D). Furthermore, Nissl staining of the frontal cortex revealed reduced neuronal injury, suggesting a protective effect.(Fig. 5, E). PCR and Western blot analyses indicated that the expression level of ATG7 in the model group was increased and decreased in the JQ1 group (Fig. 5, F, G). Other indicators associated with ferritinophagy, including the expression levels of FTH and NCOA4 proteins, as well as the concentration of Fe2+, were decreased in the JQ1 group compared to the model group (Fig. 5, G-I).
The number of SEs increased in CMS model mice. (A) Establishment of the CMS rat depression model, and rats showed depressive behavior in the sucrose experiment and forced swimming(n = 12 for control group, n = 16 for CMS group). (B) Nissl staining indicated neural regression in the frontal cortex of the rat model (Bar = 20 µM); (C) ChIP-seq was conducted on the frontal cortex of the normal group and the model group and analyzed SEs. The results indicate that the number of SEs in the frontal cortex of CMS rat models increased significantly (16:147); (D) After clustering the results of SEs, neurodegeneration was increased, primarily with enrichment of brain iron accumulation (NBIA) subtype pathway; (E) Analysis of SEs-related transcription factors showed that the core transcription factor was ARID5A; (F) QPCR tests indicated that ATG7 expression was increased most significantly. *: p < 0.05, **: p < 0.01, ***: p < 0.001, ****: p < 0.0001.
Ferritinophagy in CMS rat model and depression cell model. (A, B) To determine whether ferritinophagy occurred in CMS depressed rats, the expression of ferritinophagy-related proteins: ATG7, NCOA4, FTH, LC3, was measured by western blot in frontal cortex samples; (C) Fe2+concentration in the frontal cortex samples of control and model rats; (D, E) Thecorticosterone-stimulated PC12 stress cell model (corticosterone concentrations were 0.1 mM, 0.2 mM, 0.4 mM) and ATG7, NCOA4, FTH, LC3 protein levels as determined by western blot. (F) Fe2+ concentration in thecorticosterone stimulation at varying concentrations. *: p < 0.05, **: p < 0.01, ***: p < 0.001; NS: no statistical significance.
ARID5A activates ATG7 via SEs and relies on the BET family and phase separation. (A) Interference of ATG7 by plasmid transfection into PC12 cells, and the protein expression of ATG7 was detected by western blotting; Acorticosterone-induced stress cell model was established, and the autophagy level (LC3) was measured by western blotting; (B, C, D) The Sh ATG7 plasmid with the highest interference efficiency was then transfected into acorticosterone cell model of PC12, and the success of the transfection efficiency was confirmed by western blotting of ATG7 and iron ion concentration; (E) The effect of Sh ATG7 on the activity of PC12 model cells was evaluated using live-dead staining (Bar = 500 μm); (F) A schematic diagram illustrating the construction procedure of the luciferase reporter for the wild-type and mutant ATG7 was presented. (TF represents a transcription factor; TFBS is the binding site of transcription factors to SEs). The effect of the transcription factor ARID5A on the relative fluorescence activity of ATG7 wild-type and mutant luciferase reporters; (G) The effects ofcorticosterone on the relative fluorescence activity of ATG7 wild-type and mutant luciferase reporters; (H) The influence of 1,6-HD on the relative fluorescence activity of the ATG7 luciferase reporter gene incorticosterone-induced cell models; (I) The impact of JQ1 on the relative fluorescence activity. Analysis of the ATG7 luciferase reporter gene incorticosterone-induced cell models. *: p < 0.05, **: p < 0.01, ***: p < 0.001; #: p < 0.05, ##: p < 0.01, ###: p < 0.001; NS: no statistical significance.
The BET family is upregulated in CMS, and BRD2 is a protein involved in phase separation protein. (A) Western blot results showing the expression of MED1, Brd4, and Brd2 proteins; (B) Immunofluorescence staining of Brd2 protein in PC12 cell control group andcorticosterone-induced model group (Bar = 100 µM); (C) The intrinsic disorder of BRD2 plotted using PONDR VSL2, showing the score (y-axis) and the position (x-axis) of each amino acid. The IDR under investigation is presented by a purple bar. (D) A schematic of the recombinant mEGFP fusion proteins used in this study. The purple boxes indicate the Intrinsically Disordered Regions (IDRs) of BRD2 (BRD2-IDR) shown in (C); (E) The turbidity associated with droplet formation is displayed. The tubes contain BRD2-IDR or GFP with (+) or without (−) PEG-8000. Blank tubes are inserted between pairs for contrast. (F) Images illustrates the droplet formation at different protein concentrations. The droplet formation buffer contains BRD2-IDR or mEGFP at the indicated concentrations. (G) Images of droplet formation at different salt concentrations. The droplet formation buffer contains 10 µM of BRD2-IDR and NaCl at the indicated concentrations. (H) Images of the droplet reversibility experiment. BRD2-IDR is added as indicated (20 µM protein, 75 mM NaCl) or followed by a 1:1 dilution (diluted 1/2) or a 1:1 dilution with an increase to 425 mM NaCl (diluted 1/2 + NaCl). (I) Images of FRAP experiments of mEGFP-BRD2 in 293 T cells. The bleached punctum is highlighted by a white box; (J) Quantification of the FRAP data for mEGFP-BRD2 puncta.
JQ1 can ameliorate depressive behavior in CMS rats (A, B, C, D). Injection of JQ1 improved sucrose preference, forced swimming, and open field experiment, n = 8 for control group, n = 14 for CMS group, n = 14 for CMS + JQ1 group; (E) Nissl staining results of the control group, CMS model group, and JQ1 treatment group (Bar = 50 μm); (F) ATG7 gene’s qPCR results of the control group, CMS model group, and JQ1 treatment group; (G, H) Western blot results of the control group, CMS model group, and JQ1 treatment group; (I) Fe2+ concentration of the control group, CMS model group, and JQ1 treatment group. *: p < 0.05, **: p < 0.01, ***: p < 0.001; #: p < 0.05, ##: p < 0.01, ###: p < 0.001; NS: no statistical significance.
Discussion
Our study uncovers a previously unrecognized mechanism linking BRD2 phase separation, super-enhancer (SE)-driven transcriptional activation of ATG7, and ferritinophagy dysregulation in depression pathogenesis. The following three points are our main findings.
BRD2 Phase Separation as a Driver of SE-Mediated ATG7 Activation. Previous studies have identified TDP-43 as a major pathological hallmark protein in patients with amyotrophic lateral sclerosis and frontotemporal lobar degeneration. TDP-43 can undergo phase separation and maintain autophagy function by preserving ATG7 mRNA levels, although the precise mechanisms remain unclear. Similarly, the pathological proteins in neurodegenerative diseases often exhibit unresolved mechanistic complexities. This study addresses these questions by focusing on protein phase separation and its role in super-enhancers (SEs), offering a novel framework for investigating such issues.
Ferritinophagy as a Pathological Consequence of ATG7 Dysregulation. In the nervous system, dysregulated ferritinophagy may exacerbate oxidative stress, mitochondrial dysfunction, and ferroptosis by releasing excessive iron ions33,34,35,36. Prior studies in mouse embryonic fibroblasts and HT1080 cells demonstrated that ATG13, ATG17, ATG3, and ATG7 regulate ferroptosis through autophagy19,37. However, the relationship between ATG7 and ferritinophagy in neurological contexts remains unexplored. Our ChIP-seq results revealed the specificity of ATG7 in the prefrontal cortex of a chronic mild stress (CMS) depression rat model. Incorticosterone-stimulated PC12 cells, ATG7 knockdown reduced the expression of ferritinophagy-related proteins and attenuated iron overload, identifying ATG7 as a potential therapeutic target for iron dysregulation in neurological disorders.
Therapeutic Potential of Targeting the Phase Separation-SE-Ferritinophagy Axis. BET inhibitors, which disrupt phase-separated transcriptional condensates at super-enhancers, are widely used in anticancer drug development and increasingly applied to neurological diseases. For instance, dBET1 ameliorates acute ischemic brain injury by suppressing neuroinflammation38,39. In this study, the BET inhibitor JQ1 improved depressive behaviors in CMS rats by disrupting BRD2 phase separation and normalizing ATG7 expression. These findings highlight two viable strategies: pharmacological modulation of phase-separated transcriptional condensates and selective inhibition of ferritinophagy. While the broad BET family effects of JQ1 warrant caution, our work supports the development of BRD2-specific liquid-liquid phase separation (LLPS) inhibitors.
While this study provides preliminary insights, it is important to acknowledge the following limitations that may affect the generalizability of the findings. First, the upstream triggers of BRD2 LLPS dysfunction in depression—such as transcription factor regulation, histone acetylation, kinase-mediated post-translational modifications, non-coding RNA interactions, and metabolic/oxidative stress signaling—remain unidentified40,41. Future studies should explore these upstream mechanisms.
Then, whether ATG7 regulates iron overload independently of canonical autophagy requires further validation.
the autophagy-related assays in this study require refinement. Future work should incorporate advanced methodologies, such as two-photon microscopy imaging for ultrastructural visualization of autophagosomes and autolysosomes43, and CLEM (correlative light-electron microscopy) to combine fluorescent labeling with electron microscopy for multiscale analysis of autophagy dynamics44, thereby enabling comprehensive morphological and kinetic assessments.
Finally, whilecorticosterone-stimulated PC12 cells are useful for studying stress pathways, this model has critical limitations. PC12 cells, derived from rat adrenal tumors, lack the complexity of neuronal networks and exhibit neuroendocrine features, limiting their relevance to human neuronal stress responses45. Furthermore, acute in vitro corticosterone exposure oversimplifies the multifactorial and chronic stress dynamics of the CMS depression model46. Future studies should validate findings in species-matched chronic stress systems or primary neuronal cultures47.
In summary, our study identifies BRD2 phase separation as a mechanistic interface connecting epigenetic dysregulation, metabolic stress, and impaired autophagy in depression. These insights deepen our understanding of psychiatric pathophysiology and warrant further investigation into targeted interventions.
Supplementary Information.
Data availability
The authors confirm that the data supporting the findings of this study are available within the article and its supplementary materials. The datasets generated and/or analysed during the current study are available in the Science Data Bank repository, Data DOI: 10.57760/sciencedb.22393,Data CSTR: 31253.11.sciencedb.22393, Data Private access link: https://www.scidb.cn/en/s/7JRfie.
References
American Psychiatric Association. Diagnostic and Statistical Manual of Mental Disorders: DSM–5 5th Edn (American Psychiatric Publishing, 2013).
COVID–19 Mental Disorders Collaborators. Global prevalence and burden of depressive and anxiety disorders in 204 countries and territories in 2020 due to the COVID–19 pandemic. Lancet 398, 1700–1712 (2021).
Murray, C. J. et al. Global, regional, and National incidence and mortality for HIV, tuberculosis, and malaria during 1990–2013: a systematic analysis for the global burden of disease study 2013. Lancet 384, 1005–1070 (2014).
Caldiroli, A. et al. Augmentative Pharmacological strategies in treatment-resistant major depression: a comprehensive review. Int. J. Mol. Sci. 22, 13070 (2021).
Hamon, M. & Blier, P. Monoamine neurocircuitry in depression and strategies for new treatments. Prog Neuropsychopharmacol. Biol. Psychiatry. 45, 54–63 (2013).
Santen, G., Danhof, M. & Pasqua, O. D. Evaluation of treatment response in depression studies using a bayesian parametric cure rate model. J. Psychiatr Res. 42, 1189–1197 (2008).
Shin, Y. & Brangwynne, C. P. Liquid phase condensation in cell physiology and disease. Science 357, eaaf4382 (2017).
Mittag, T. & Pappu, R. V. A conceptual framework for Understanding phase separation and addressing open questions and challenges. Mol. Cell. 82, 2201–2214 (2022).
Hnisz, D. et al. Convergence of developmental and oncogenic signaling pathways at transcriptional super-enhancers. Mol. Cell. 58, 362–370 (2015).
Lu, S. et al. Heat-shock chaperone HSPB1 regulates cytoplasmic TDP–43 phase separation and liquid-to-gel transition. Nat. Cell. Biol. 24, 1378–1393 (2022).
Ubbiali, D. et al. Direct observation of elongated conformational States in α-Synuclein upon Liquid-Liquid phase separation. Angew Chem. Int. Ed. Engl. 61, e202205726 (2022).
Wen, J. et al. Conformational expansion of Tau in condensates promotes irreversible aggregation. J. Am. Chem. Soc. 143, 13056–13064 (2021).
Wang, N. et al. The BET family in immunity and disease. Signal. Transduct. Target. Ther. 6, 23 (2021).
Loven, J. et al. Selective Inhibition of tumor oncogenes by disruption of super-enhancers. Cell 153, 320–334 (2013).
Nott, T. J. et al. Phase transition of a disordered Nuage protein generates environmentally responsive membraneless organelles. Mol. Cell. 57, 936–947 (2015).
Pak, C. et al. Sequence determinants of intracellular phase separation by complex coacervation of a disordered protein. Mol. Cell. 63, 72–85 (2016).
Hofweber, M. et al. Phase separation of FUS is suppressed by its nuclear import receptor and arginine methylation. Cell 173, 706–719 (2018).
Ajoolabady, A. et al. Ferritinophagy and ferroptosis in the management of metabolic diseases. Trends Endocrinol. Metab. 32, 444–462 (2021).
Hou, W. et al. Autophagy promotes ferroptosis by degradation of ferritin. Autophagy 12, 1425–1428 (2016).
Antoniuk, S. et al. Chronic unpredictable mild stress for modeling depression in rodents: Meta-analysis of model reliability. Neurosci. Biobehav Rev. 99, 101–116 (2019).
Hu, C. et al. Re-evaluation of the interrelationships among the behavioral tests in rats exposed to chronic unpredictable mild stress. PLoS ONE. 12, e0185129 (2017).
Liu, M. Y. et al. Sucrose preference test for measurement of stress-induced anhedonia in mice. Nat. Protoc. 13, 1686–1698 (2018).
Yan, H. et al. Behavioral animal models of depression. Neurosci. Bull. 26, 327–337 (2010).
Liu, Y. et al. Cajaninstilbene acid protects corticosterone-induced injury in PC12 cells by inhibiting oxidative and Endoplasmic reticulum stress-mediated apoptosis. Neurochem Int. 78, 43–52 (2014).
Lu, B. et al. Pharmacological Inhibition of core regulatory circuitry Liquid-liquid phase separation suppresses metastasis and chemoresistance in osteosarcoma. Adv. Sci. 8, e2101895 (2021).
Xu, Y. et al. Promoter deletion analysis using a dual-luciferase reporter system. Methods Mol. Biol. 977, 79–93 (2013).
Sabari, B. R. et al. Coactivator condensation at super-enhancers links phase separation and gene control. Science 361, eaar3958 (2018).
Wan, Y. et al. Inhibition of BET protein function suppressed the overactivation of the canonical NF-κB signaling pathway in 6-OHDA-Lesioned rat model of Levodopa-Induced dyskinesia. Front. Neurosci. 16, 896322 (2022).
Meyer, E. et al. Neurodegeneration with brain iron accumulation: genetic diversity and pathophysiological mechanisms. Annu. Rev. Genom Hum. Genet. 16, 257–279 (2015).
Liu, J. et al. Autophagy-Dependent ferroptosis: machinery and regulation. Cell. Chem. Biol. 27, 420–435 (2020).
Liu, X. et al. Time-dependent effect of 1,6-hexanediol on biomolecular condensates and 3D chromatin organization. Genome Biol. 22, 230 (2021).
Wang, D. et al. Bromodomain-containing protein 4 activates androgen receptor transcription and promotes ovarian fibrosis in PCOS. Cell. Rep. 42, 113090 (2023).
Belaidi, A. A. & Bush, A. I. Iron neurochemistry in alzheimer’s disease and parkinson’s disease: targets for therapeutics. J. Neurochem. 139, 179–197 (2016).
Devos, D. et al. Targeting chelatable iron as a therapeutic modality in parkinson’s disease. Antioxid. Redox Signal. 21, 195–210 (2014).
Ashraf, A. et al. Iron dyshomeostasis, lipid peroxidation and perturbed expression of cystine/glutamate antiporter in alzheimer’s disease: evidence of ferroptosis. Redox Biol. 32, 101494 (2020).
Masaldan, S. et al. Iron accumulation in senescent cells is coupled with impaired ferritinophagy and Inhibition of ferroptosis. Redox Biol. 14, 100–115 (2018).
Gao, M. et al. Ferroptosis is an autophagic cell death process. Cell. Res. 26, 1021–1032 (2016).
Zhang, G. et al. BET bromodomain Inhibition suppresses neuroinflammation in traumatic brain injury. Brain Behav. Immun. 87, 633–644 (2020).
Mele, D. A. et al. BET bromodomain Inhibition suppresses TH17-mediated pathology. J. Exp. Med. 210, 2181–2190 (2013).
Filippakopoulos, P. et al. Histone recognition and large-scale structural analysis of the human bromodomain family. Cell 149, 214–231 (2012).
Hargreaves, D. C. et al. Control of inducible gene expression by signal-dependent transcriptional elongation. Cell 138, 129–145 (2009).
Yang, Z. et al. Recruitment of P-TEFb for stimulation of transcriptional elongation by the bromodomain protein Brd4. Mol. Cell. 19, 535–545 (2005).
Nixon, R. A. et al. Impaired autophagy flux in alzheimer’s disease visualized by in vivo two-photon imaging. Nat. Aging. 1, 364–377 (2020).
Eskelinen, E. L. et al. Correlative light and electron microscopy reveals the ultrastructural dynamics of autophagosome-lysosome fusion. J. Cell. Biol. 219, e202003084 (2020).
Marin, M. T. et al. Limitations of PC12 cells as a model for neuronal differentiation studies: A comparative analysis with primary neurons. Mol. Cell. Neurosci. 112, 103585 (2021).
Sapolsky, R. M. et al. Why stress is bad for your brain: the role of glucocorticoids in hippocampal atrophy. Science 359, 635–639 (2018).
Rohleder, N. et al. Glucocorticoid sensitivity of cognitive and inflammatory processes in depression and posttraumatic stress disorder. Neurosci. Biobehav Rev. 35, 104–114 (2010).
Acknowledgements
None.
Funding
This work was supported by Sanming Project of Medicine in Shenzhen(No. SZZYSM202106009), GuangDong Basic and Applied Basic Research Foundation (NO.2022A1515110557), Guangdong Provincial Bureau of Traditional Chinese Medicine (No.20261344).
Author information
Authors and Affiliations
Contributions
Zhen Li designed the study and wrote the paper. Zhen Li analyzed the data. Zhen Li, Xiaoling Wang and Qinglian Li performed most of the experiments. Dongfeng Chen, Yangping Liu and Wenwen Si reviewed and edited the manuscript. Dongfeng Chen, Qizhang Wang and Meiling Zhu supervised all phases of the project. All authors disclosed no relevant relationships.
Corresponding authors
Ethics declarations
Competing interests
The authors declare no competing interests.
Ethical approval and consent to participate
Use of animals were approved by the Ethics Committee of Guangzhou University of Chinese Medicine.
Consent for publication
Yes, all the authors read and approved the manuscript.
Additional information
Publisher’s note
Springer Nature remains neutral with regard to jurisdictional claims in published maps and institutional affiliations.
Supplementary Information
Below is the link to the electronic supplementary material.
Rights and permissions
Open Access This article is licensed under a Creative Commons Attribution-NonCommercial-NoDerivatives 4.0 International License, which permits any non-commercial use, sharing, distribution and reproduction in any medium or format, as long as you give appropriate credit to the original author(s) and the source, provide a link to the Creative Commons licence, and indicate if you modified the licensed material. You do not have permission under this licence to share adapted material derived from this article or parts of it. The images or other third party material in this article are included in the article’s Creative Commons licence, unless indicated otherwise in a credit line to the material. If material is not included in the article’s Creative Commons licence and your intended use is not permitted by statutory regulation or exceeds the permitted use, you will need to obtain permission directly from the copyright holder. To view a copy of this licence, visit http://creativecommons.org/licenses/by-nc-nd/4.0/.
About this article
Cite this article
Li, Z., Wang, X., Li, Q. et al. BRD2 phase separation activates super-enhancer-driven ATG7 transcription to promote ferritinophagy in depression. Sci Rep 15, 37493 (2025). https://doi.org/10.1038/s41598-025-21631-0
Received:
Accepted:
Published:
Version of record:
DOI: https://doi.org/10.1038/s41598-025-21631-0







