Abstract
Identification of tumor driver genes in cancer has led to the discovery of specific allelic variants that are useful as predictive or prognostic markers. In colorectal cancer (CRC), the K-Ras GTPase is one of the most mutated oncoproteins; therefore, understanding the functional consequences of its mutations will allow us to exploit allele-specific vulnerabilities and propose potential mechanisms of resistance in cancer therapeutics. In this study, cellular phenotypic consequences of the K-Ras mutants K117I, K117N, A146T, E168K, and K172T identified in Filipino young-onset CRC (YO-CRC) patients were assessed in HCT116, Caco-2, and NIH3T3 cells. In assays assessing DNA doubling in 2D cultures and viability in 3D multicellular spheroids, only K117I, K117N, and A146T exhibited enhanced proliferation and supported a tumor-like property of increased size and viability. All mutants exhibited increased cellular migration in HCT116 and NIH3T3 but not in Caco-2 cells. None of them caused resistance to apoptosis. Compared to wild type, K117I, K117N, and A146T increased Elk1 reporter activation as well as phospho-Erk and phospho-Akt levels. All mutants induced extensive cytoskeletal remodeling including formation of migratory and invasive structures. Finally, GDP docking simulations suggested increased nucleotide exchange as a mechanism of activation.
Similar content being viewed by others
Introduction
Activating mutations in Ras GTPases are known genetic drivers of numerous cancer types. For colorectal cancer (CRC), mutations in KRAS are the most predominant and are present in 45–50% of cases1. Much work has been done in terms of profiling KRAS mutations and studying their functional consequences, especially for variants at positions 12 and 13. Their relevance is highlighted in routine clinical practice as the mutational status of KRAS remains a powerful predictive marker for non-responsiveness to anti-EGFR-based therapies in CRC2,3,4. More recently, the prospect of K-Ras as a therapeutic target has gained progress as allele-specific KRAS (G12C) inhibitors, such as AMG510 (sotorasib) and MRTX849 (adagrasib), have obtained promising results in clinical trials across multiple tumor types5,6. Currently, the US FDA approves the use of the covalent inhibitor sotorasib for the treatment of adults with advanced non-small cell lung cancer (NSCLC)7. Although previously deemed “undruggable”, constantly updating our knowledge of K-Ras variants and their functional consequences have allowed us to exploit allele-specific vulnerabilities and better understand their role in cancer initiation and progression.
CRC is a heterogeneous neoplasm originating from the colon and rectum, commonly emerging as an adenoma and then progressing to a carcinoma8. It is currently the third most diagnosed malignancy and the second leading cause of cancer deaths worldwide9. Although CRC is traditionally thought of as a disease of older individuals, reports over the past decades have shown an alarming increase in the number of individuals with CRC under the age of 45, which contrasts sharply with the declining morbidity and mortality rates of late-onset CRC (LO-CRC) in recent years. The most significant increase in CRC incidence and mortality occurs in medium and high human development index (HDI) countries that are adopting the “western” lifestyle, which is considered as a major risk factor for CRC10. Moreover, this increase is also evident in younger populations in general based on epidemiological studies11.
Currently, a large body of literature exists on KRAS mutations in late-onset CRC (LO-CRC); however, there is limited information regarding mutation prevalence and cellular phenotypes induced by genetic alterations associated with young-onset CRC (YO-CRC). Although our understanding of the distinction between LO-CRC and YO-CRC is not complete, several lines of evidence describe YO-CRC as a different class of disease12,13, warranting an investigation and management different from LO-CRC. Much of our knowledge on predominant mutations and driver genes comes from sequencing studies of patient-derived tumor samples, and more recently from next-generation sequencing of cancer genomes14. Consequently, as more data from cancer genome anatomy projects continue to be reported, the American Society of Clinical Oncology (ASCO) recommends the inclusion of mutational screening of amino acids K117 and A146 apart from the canonical exon 2 mutations in codons 12 and 13.
In the present study, novel and/or uncharacterized mutations in the KRAS gene, including the variants c.351 A > T; K117N, c.436G > A; A146T, c.350 A > T; K117I. c.502G > A; E168K, and c.515 A > C; K172T were functionally characterized using in silico and in vitro methods. These mutations were identified through a prospective, targeted next-generation sequencing study of tumor samples from 73 Filipino young-onset CRC patients15. In our cohort, K117N was identified eleven times, A146T three times, K172T two times, and K117I and E168T once. KRAS K117I, E168K, and K172T are novel mutations with no relevant entries in the Catalog of Somatic Mutations in Cancer (COSMIC) database16. A146T, on the other hand, has 229 entries while K117N has 26 entries (Date of access: 30 August 2025). Mutations at positions K117 and A146 appear to be nearly selective for CRC relative to other cancer types with predominantly mutated KRAS such as pancreatic ductal adenocarcinoma (PDAC) and non-small cell lung cancer (NCSLC)17. Despite their prevalence in CRC samples, their effects on different cancer hallmarks have remained largely uncharacterized18. With no less than ASCO recognizing the relevance of rare mutations as possible mechanisms of chemoresistance and therapeutic failure, their functional characterization becomes warranted.
Results
KRAS K117I, K117N, and A146T mutants significantly enhance cellular proliferation
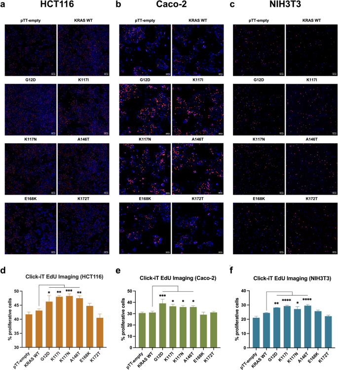
To assess the effect of mutant K-Ras expression on cell proliferation, transfected HCT116, Caco-2, and NIH3T3 cells were labelled with the nucleoside analog 5-ethyl-2’-deoxyurdine (EdU), and nuclei of proliferating cells were then detected using a click reaction between the alkyne EdU and a picolyl azide conjugated to Alexa Fluor™ 647 dye (Fig. 1a-c). While cells transiently overexpressing either KRAS E168K and K172T did not show any increase in proliferation rate, those transfected with KRAS K117I, KRAS K117N, and A146T mutants showed consistent increase compared to wild-type and empty-vector controls (Figs. 1d-f). The mean percentage of proliferative cells was higher in these groups and were apparent in all three cell lines. These suggest that, in terms of their ability to directly enhance DNA doubling, the effect of the K117 and A146 K-Ras mutants may be comparable with G12D, which is known to directly influence oncogenicity by stimulating proliferation19.
KRAS K117I, K117N, and A146T increase the proliferation rate of NIH3T3 and HCT116 cells in 2D cultures. Shown are representative photomicrographs of the nuclei of proliferating cells (EdU-positive; Cy5) among transfected (a) HCT116, (b) Caco-2, and (c) NIH3T3 cells. All nuclei were counterstained with Hoechst 33,342 (DAPI) after the Click reaction to detect EdU-labelled nuclei. Scale bar: 100 μm. The percent proliferative (d) HCT116, (e) Caco-2, and (f) NIH3T3 cells were estimated by the total number of EdU-positive nuclei divided by the total number of nuclei (pTT: vector only control, WT: wild-type). Shown is a representative of three independent trials performed, each done in triplicate. Statistical analysis was performed by one-way ANOVA and Tukey post hoc test, *p < 0.05, **p < 0.01, ***p < 0.001, ****p < 0.0001.
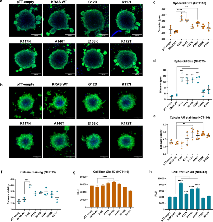
Effects on proliferation were also studied in multicellular spheroid cultures. To establish spheroid cultures, transfected HCT116 and NIH3T3 cells were reseeded in an ultra-low attachment plate, which facilitates self-assembly of cells into spheroids. The spheroids were cultured for 50–60 h post-reseeding and maximum intensity projection images were acquired (Fig. 2a and b). To assess the proliferative capacity of transfected cells, viability was measured by spheroid size and calcein AM viability staining.
Mutant K-Ras expression influences the viability of HCT116 and NIH3T3 cells in 3D cultures. Multicellular spheroid cultures of (a) HCT116 and (b) NIH3T3 cells were visualized by Maximum Intensity Projection image acquisition of calcein AM and Hoechst 33,342 stained cultures formed at 50–60 h post-reseeding. Scale bar: 100 μm. Spheroid size of (c) HCT116 and (d) NIH3T3 cells was estimated by calculating the diameter of the measured area in obtained photomicrographs. Spheroid cultures were subjected to an assessment of viability by (e-f) calcein AM staining and to (g-h) a luminescence-based measurement using the CellTiter-Glo3D reagent. In calcein AM staining, percentage viability was estimated by normalization of its signal to that of the Hoechst 33,342 nuclear staining. In the latter, viability was measured by the quantification of intracellular ATP. Shown is a representative of three independent trials performed. pTT: vector only control, WT: wild-type. Statistical analysis was performed by one-way ANOVA and Tukey post hoc test, *p < 0.05, **p <0.01, ***p < 0.001, ****p < 0.0001.
In HCT116 spheroids, only those expressing K117I and A146T showed a similar increase (Fig. 2c) apart from the canonical G12D. Spheroids of NIH3T3 cells expressing the K117I, K117N, and A146T mutants showed a significant increase in size, in addition to the G12D canonical mutant and compared to the WT and vector-only controls (Fig. 2d). Although there seems to be a general increase compared to both WT and empty vector-only setups, cells expressing either E168K and K172T did not have any significant increase in size in either cell line. This general increase in viability among mutant-expressing setups can also be seen in calcein AM viability staining. A significant difference, however, was only observed for K117N and E168K in HCT116 and for G12D in NIH3T3 cells (Figs. 2e-f). To further assess viability and proliferation in 3D, intracellular ATP was measured in spheroid cultures using the CellTiter-Glo 3D viability reagent. In HCT116 and NIH3T3 spheroids, expression of K117I, K117N, and A146T mutants showed a significant increase in viability (Figs. 2g-h). Notably, however, the effect of G12D on intracellular ATP content was only evident in NIH3T3 cells which has a wild-type background and do not have the confounding endogenous KRAS G13D and PIK3CA H1047R mutations found in HCT116 cells. Taken together, the findings suggest that the KRAS mutants K117I, K117N, and A146T may support a tumor-like property of enhanced proliferation in multicellular spheroids. In addition, the previous results of experiments performed in a 2D format (Fig. 1) provide sufficient evidence of a convergent finding that the same KRAS mutants—K117I, K117N, and A146T—promote cellular proliferation.
KRAS K117I, K117N, A146T, E168, and K172T significantly enhance cellular migration in HCT116 and NIH3T3 but not in Caco-2 cells
To assess potential effects of the novel and uncharacterized KRAS mutants on cellular migration, a scratch wound healing assay was performed. The percentage of wound closure was measured 16 h post-scratch to evaluate the migration rate in reduced serum conditions for HCT116 (Fig. 3a), Caco-2 (Fig. 3b), and NIH3T3 (Fig. 3c) cell monolayers. All K-Ras mutant-expressing HCT116 and NIH3T3 cells showed a significant increase in wound closure (Fig. 3d and f). Among the mutants, cells expressing K-Ras G12D have the highest rate of migration in both cell lines. Based on the rate of migration in NIH3T3 cells which do not have background mutations, K117N- and A146T-expressing cells appear to have more comparable effects with respect to the canonical G12D mutant. While a general trend of increased migration rate is observed for all mutant-expressing cells, the results suggest that the G-domain mutants may be capable of enhancing migration in a similar manner as K-Ras G12D, which is directly associated with an oncogenic increase in cellular migration and invasion of developing cancers20,21. Note, however, that in Caco-2 cells, no apparent effect on migration was observed in all mutant setups (Fig. 3e).
Mutant K-Ras overexpression increases cellular migration rate in HCT116 and NIH3T3 but not Caco-2 cells. Representative scratch wound healing photomicrographs of transfected (a) HCT116, (b) Caco-2, and (c) NIH3T3 cells visualized by calcein AM (FITC) staining under 4X magnification. The images show the wound area at t = 0 h and t = 16 h of the cell monolayer. Scale bar: 500 μm. Percent wound closure is calculated by the difference in wound area after 16 h in (d) HCT116, (e) Caco-2, and (f) NIH3T3 cells. Shown is a representative of three independent trials performed in HCT116 and NIH3T3, and of two independent trials in Caco-2, each done in triplicate. pTT-empty: vector only control, WT: wild-type. Statistical analysis was performed by one-way ANOVA and Tukey post hoc test, *p < 0.05, **p < 0.01, ***p < 0.001, ****p < 0.0001.
KRAS mutants K117I, K117N, A146T, E168, and K172T do not cause resistance to apoptosis
To assess if the KRAS mutants K117I, K117N, A146T, E168, and K172T influence cell survival and resistance to apoptosis, Caspase 3/7 Glo assays were conducted in HCT116, Caco-2, and NIH3T3 cells. All five KRAS mutants did not show any notable decrease in caspase 3/7 activity (Fig. 4a and b, and 4c). These observations were made after apoptosis induction using 10 mM sodium butyrate for HCT116 cells (Fig. S3a), 50mM sodium butyrate with serum depletion to 2.5% FBS for Caco-2 cells (Fig. S3b), and 100-fold serum depletion for NIH3T3 cells (Fig. S3c).
The KRAS mutants K117I, K117N, A146T, E168, and K172T do not instigate resistance to apoptosis. Apoptotic activity of 2D cultures of (a) HCT116, (b) Caco-2, and (c) NIH3T3 cells was measured by normalizing the caspase 3/7 activity of the induced setups to parallel uninduced setups. Apoptotic activity of spheroid cultures of (d) HCT116 and (e) Caco-2 cells was measured in the same manner. Successful apoptosis induction in 2D cultures of HCT116, Caco-2, and NIH3T3 cells was confirmed by the increase in caspase 3/7 activity in all setups induced by either 10 mM sodium butyrate (HCT116), 50mM sodium butyrate with serum depletion to 2.5% FBS (Caco-2), or serum depletion to 0.1% NBCS (NIH3T3). Successful apoptosis induction in spheroid cultures of HCT116 and Caco-2 cells was confirmed by the increase in caspase 3/7 activity in all setups induced by 7.5mM sodium butyrate with serum depletion to 5% FBS and 75mM sodium butyrate with serum depletion to 5% FBS, respectively. Shown is a representative of three independent trials performed, each done in triplicate. Representative data for apoptosis induction can be found in Supplementary figure S3., pTT: vector only control, WT: wild-type. Statistical analysis was performed by one-way ANOVA.
To assess whether KRAS K117I, K117N, A146T, E168, and K172T are able to induce anoikis resistance similar to G13D22 and G12V23,24, transfected HCT116 and Caco-2 cells were allowed to form spheroids in suspension and subjected to the Caspase-Glo 3/7 3D assay. HCT116 and Caco-2 spheroids expressing any of the KRAS mutant constructs did not show resistance to apoptosis (Fig. 4d and e; Figs. S3d-S3e).
KRAS K117I, K117N, and A146T mutants promote downstream activation of MAPK and PI3K/Akt pathways
To assess the effect of the different KRAS mutants on downstream MAPK signaling, the HEK 293 Elk-TAD luciferase reporter system was used. The Elk-TAD HEK293 cell line stably expresses a fusion protein of Elk transactivation domain (Elk-TAD) and Gal4 DNA-binding domain as well as a luciferase reporter gene controlled by GAL4 upstream activator sequences (Gal4-UAS). The different KRAS mutant constructs were transfected into the Elk-TAD HEK293 cell line, and without additional stimulation or serum reduction, cells expressing the K-Ras mutants K117I, K117N, and A146T consistently increased Elk1 activation in all trials similar to the canonical G12D mutant control (Fig. 5a). Furthermore, Elk activation was 10- to more than 20-fold greater compared to the wild-type and empty vector-transfected cells. Meanwhile, Elk1 activation in cells expressing K-Ras E168K and K172T did not show any notable increase compared to those expressing the wild-type protein. Moreover, their fold change differences are comparable and nearly similar with those overexpressing the wild-type protein. Activation of the upstream effector Erk1/2 was also probed in the epithelial HCT116 cells (Fig. 5b and d). A notable increase in phospho-Erk1/2 (p-ERK) expression levels was observed for the K117I, K117N, A146T, and the canonical G12D mutants, which agrees with the measured Elk1 activation in stable HEK293 cells.
Differential activation of downstream MAPK and PI3K/Akt pathway signaling by K-Ras mutants in HCT116 and Caco-2 cells. (a) Fold change activation of Elk among cells overexpressing KRAS mutants compared to empty vector control and wild-type setups. Statistical analysis was performed by one-way ANOVA and Tukey post hoc test, **p < 0.01, ***p < 0.001, ****p < 0.0001. (b) Detection of phospho-Erk (p-ERK) levels, GAPDH loading control, and KRAS expression via western blot analysis in HCT116 cells at 48 h post-transfection. (c) Western blot for p-Akt and Akt (pan) in Caco-2 cells at 48 h post-transfection. The cropped lane is indicated by the space left between its adjacent lanes. (d) Densitometric analysis was utilized to assess changes in p-ERK p44/42 levels and(e) p-Akt/Akt (pan) levels. Setup corresponding to the unstimulated control was omitted from the figure. In (d) and (e), the expression levels of each target are depicted as fold change difference compared to the empty vector control. Data shown are normalized against the GAPDH loading control. Full-length blots are shown in Supplementary Figures S4 and S5. Shown are representative of three independent trials performed. pTT: vector only control, WT: wild-type.
To examine their effects on downstream PI3K/Akt signaling, the different KRAS mutants were transfected into Caco-2 cells which are wild-type for both KRAS and PIK3CA. Figure 5c and e show increased phospho-Akt (p-Akt) levels in cells transfected with KRAS K117I, K117N, and A146T similar to the canonical mutant control G12D. In contrast, KRAS E168K and K172T did not show appreciable effects.
KRAS mutants K117I, K117N, A146T, E168, and K172T promote cytoskeletal remodeling
To determine the effects of the novel and uncharacterized KRAS mutants on cytoskeletal organization, filamentous actin cytoskeleton was visualized with Alexa Fluor™ 488 phalloidin staining. NIH3T3 fibroblasts were used for this purpose as they are widely used as a model cell line for examining changes in cytoskeletal organization due to their easily observable features following oncogene and presumptive oncogene transformation25,26,27,28. Figure 6 shows the representative images of NIH3T3 cells transfected with wild-type or mutant KRAS.
Mutant K-Ras expression promotes changes in actin cytoskeletal organization. Upon transfection, fixed and permeabilized NIH3T3 cells were stained with Alexa Fluor™ 488 Phalloidin (FITC) and Hoechst 33,342 (DAPI) to visualize actin cytoskeleton of either wild-type or mutant K-Ras overexpressing cells. Scale bar: 50 μm. Prominent structures and morphologies are indicated by colored arrows and arrow heads as enumerated at the bottom. Images were acquired at 48 h post-transfection under 40X objective.
Empty vector-transfected cells displayed an untransformed phenotype, with very prominent parallel microfilaments, and more polygonal shape. Overexpression of K-Ras mutants, on the other hand, induced formation of structures associated with motility and invasiveness. These include lamellipodia, filopodia, peripheral actin bundles, membrane ruffles, and tunneling nanotubes. The cytoskeleton was also visibly more punctate and shrunken, with few remaining parallel fibers as well as stretched nuclei which are all indicative of cytoskeletal reorganization.
In Silico analysis of KRAS mutants
The effect of the different K-Ras missense mutations was also assessed from a protein structural perspective. Homology models were generated for each mutant protein using SWISS-MODEL29. Since each mutation is only a single nucleotide substitution, therefore representing > 99% sequence homology with respect to most publicly available structures of K-Ras, SWISS-MODEL is sufficient to predict a highly accurate rigid-body model of the mutant proteins. The mutations are located in either the protein’s G-domain, clustering near the nucleotide binding site, or its hypervariable region (HVR) towards the C-terminus (Fig. 7a). To assess changes in the overall protein structure, root-mean-square deviations (RMSD) of the predicted structures were calculated using PyMOL (The PyMOL Molecular Graphics System, Version 1.2r3pre, Schrödinger, LLC.) (Fig. 7b). The resulting RMSDs for all the mutants are low (≤ 0.05) and do not greatly differ among the mutants, which are as expected due to only a single amino acid substitution from the wild-type sequence. Notably, the RMSD of the canonical G12D mutant is higher compared to other mutants indicating that this missense mutation is capable of altering the overall protein structure the most.
In silico analysis of K-Ras mutants. (a) The K-Ras protein consists of 2 domains: the G-domain where K117 and A146 mutations are found and the hypervariable region (HVR) where E168K and K172T mutations are located (PDB ID: 5TAR). (b) Output docking scores are represented as ΔG values, which correspond to GDP affinity in kcal/mol. RMSD values are also indicated for each generated homology model with respect to the wild-type structure. (c) Docked configuration of GDP inside the nucleotide binding pocket of K-Ras.
To further probe the effects of the KRAS mutations on protein structure, GDP docking simulation was conducted using AutoDock Vina30. For Ras proteins, activating missense mutations can alter the homeostatic balance of GDP and GTP binding toward the nucleotide binding pocket by two main mechanisms. This can occur either by reducing GTP hydrolysis or by increasing the rate of GTP loading as mediated by GTPase-activating proteins (GAP) and by guanine nucleotide-exchange factors (GEF), respectively. Here, the affinity of GDP binding to the active site of K-Ras was used to assess GDP nucleotide exchange. Notably, although AutoDock Vina outputs multiple modes or configurations of docked GDP ranked according to the resulting binding affinities (or ΔG values), only the configurations where GDP is docked precisely to the nucleotide binding pocket were used in interpreting the results (Fig. 7c).
Comparing the resulting GDP binding affinities to the wild-type protein, the two KRAS K117 mutants have the least negative ΔG value, followed by A146T and the canonical G12D. KRAS E168K and K172T, on the other hand, have a ΔG value closer to that of wild type (Fig. 7b). Moreover, K172T appear to have a more negative ΔG value or a stronger affinity to GDP than the rest. These results agree with known biochemical data about the relative nucleotide rate of the A146T mutant as it has previously been found to have a higher rate of intrinsic GDP dissociation than wild-type K-Ras. Although the intrinsic rates are similar for A146T and the canonical mutant G12D, SOS1, a Ras GEF, can stimulate nucleotide exchange more effectively for A146T than G12D31. For the two K117 mutants, based mostly on studies for H-Ras mutants32,33, it has also been accepted that a substitution at this position can enhance nucleotide exchange due to its close proximity and direct interaction with the guanine ring in the binding pocket. In the resulting docked configurations to K117N, it appears that GDP is not able to dock precisely in the nucleotide binding pocket (Fig. S2). Instead, GDP is fit in a reverse orientation with its guanine ring away from the K117 position. This could imply that the structural modification can greatly reduce proper binding at the active site, thus promoting a faster nucleotide exchange. Mutations at position E168 and K172, in contrast, occur away from the binding pocket, and with their small effect on the overall protein structure (Fig. S2), it is also likely that they do not affect GDP binding. Collectively, these results suggest that, in agreement with previous findings, mutations that occur near the nucleotide binding pocket can affect GDP binding and potentially, in turn, the nucleotide exchange rate. Furthermore, these support the observed cellular phenotypic consequences of the K117I, K117N, and A146T mutations.
Discussion
KRAS is one of the most frequently mutated genes in cancer and is a potent oncogenic driver in many cancer types. For CRC, a variation in the epidemiological distribution of KRAS mutation exists34 indicating that there may be regional differences based on the population being studied. Available literature describes YO-CRC as having an overall worse clinical behavior than late-onset CRC, yet the difference in prevalence of KRAS mutations in these two categories is not yet firmly established35. Furthermore, for Asian populations, and in the Philippines specifically, there is very limited work describing the mutational landscape of KRAS in YO-CRC. This underscores the value of performing more population-based sequencing studies to identify uncharted mutations that may represent novel mechanisms of resistance. In the Philippines, despite limited surveillance, the number of new CRC cases has more than tripled in the last ten years as the number of new cases escalated from 5,787 in 2010 to 17,364 in 202036. For YO-CRC, in particular, there is an alarming increase in incidence rate of about 17%, which is generally higher than the world average of about 7% as a proportion of all CRC cases37. Thus, the increasing prevalence of CRC and the notable percentage of younger patients presenting with the disease is a major health problem for Filipinos.
In this study, a reverse genetics approach was taken to determine whether the mutations lead to observable oncogenic phenotypes or are simply harmless polymorphisms. For this objective, three cell lines were used. HCT116 cells provide an epithelial colorectal context. This cell line is widely used in functional characterization of oncogenes, especially mutant K-Ras, and in performing mechanistic studies38,39. Often, the oncogenic phenotypes of HCT116 may still be modulated by transfected oncogenes or tumor suppressors despite the presence of endogenous KRAS G13D and PIK3CA H1047R mutations. To provide a KRAS and PIK3CA wild-type colorectal background, Caco-2 cells were also used. Lastly, the wild-type background of NIH3T3 cells allow decoupling of potential effects of introduced mutant constructs from those of endogenous oncogenic mutations present in HCT116 and Caco-2 cells. NIH3T3 cells have a well-documented ability to exhibit transformed phenotypes without the need for cooperative mutations upon Ras overexpression40,41,42. Additionally, this heterologous host has been widely used and is preferred for functional studies of proto-oncogenes43,44.
The results presented here include in silico analyses as well as cell-based cancer hallmark assays. Firstly, while homology modeling and global RMSD calculations show that there is minimal change in the overall protein structure, it can be inferred from docking simulation that single amino acid substitution mutations can affect protein function. It is also likely that only the mutations occurring in the G-domain will directly affect protein function. This is not surprising as the mutations at positions K117 and A146—apart from the canonical G12 mutations, and along with most documented substitution mutations in COSMIC—cluster around the nucleotide binding pocket of K-Ras. Furthermore, x-ray crystallography structures of K-Ras indicate that the hydrocarbon portion and the amine group of the K117 side chain creates a dual role in stabilizing the nucleotide and promoting hydrolysis packing against the guanine ring of the nucleotide, as well as forming a salt bridge with the backbone of the carbonyl of G13 in the P-loop33. This could explain the observed changes in GDP docking, especially for K117N, which lost the correct orientation for GDP binding. For A146, it is also likely that its hydrophobic group plays a role in nucleotide specificity being tightly packed near the guanine base of the nucleotide45. Thus, substitution mutations at these positions may greatly contribute to altered nucleotide binding. This is in stark contrast to the HVR mutants E168K and K172T. Both amino acid positions are located in a predominantly basic region and individual substitution mutations—like an acidic to basic residue in E168K—is not likely to impact the features of this region.
K-Ras mutants are known to affect downstream effectors, with differential effects on cancer hallmarks. All the K-Ras mutants described in this study showed an increased rate of wound closure in both HCT116 and NIH3T3 cells which is indicative of a more migratory phenotype. Ras oncogenes are known to regulate Rho GTPases which influence cellular migration46,47, It is thus conceivable that the K-Ras mutations may dysregulate these effectors and promote a more migratory phenotype. Caco-2 cells expressing the mutant KRAS constructs, however, did not show any effects on cellular migration. The reason for this is not immediately apparent. It is possible that the quadruple endogenous mutations in the p53, APC, β-catenin, and Smad4 genes present in Caco-2 cells48 no longer allow an introduced mutant KRAS construct to modulate their migratory capacity further. As well, Caco-2 cells are known to spontaneously differentiate in culture into a polarized monolayer connected by tight junctions — a highly ordered formation that can apparently restrict movement49.
Pro-proliferative effects were only observed in the G-domain mutants, as demonstrated in both 2D and 3D cultures (Figs. 1 and 2). On the one hand, a thymidine analog-based assay was used to measure DNA doubling, which provides a direct assessment of cellular proliferation. On the other hand, several parameters were assessed in multicellular spheroid cultures, including spheroid size and viability, which provides a more physiologically relevant system for studying oncogenic mutations. Although the results appear to be more consistent in the 2D culture system, evidence provided by the spheroids are sufficient to infer that K117I, K117N, and A146T mutants are capable of enhancing proliferation. Uncontrolled proliferation is a central target in carcinogenesis. Importantly for K-Ras, mutations in this oncogene seem to be important in the early events of the development and progression of cancers like PDAC, NSCLC, and CRC50,51,52 — all of which also exhibit high KRAS mutational frequencies53. The results shown here for the K117I, K117N, and A146T mutants may therefore provide additional information that can prove useful in targeting enhanced or uncontrolled cellular proliferation. While the observed effects are statistically significant, they still appear to be modest. It is worth noting that these are results of transient assays rather than longer-term growth assays wherein any differences may be more pronounced or magnified.
Resistance to apoptosis and cell survival are often associated with oncogenic RAS mutations54. The K-Ras mutants characterized did not show apparent resistance to apoptosis, as demonstrated in 2D luminescence-based caspase 3/7 assays. This aligns with previous reports on the differential functional effects of the different Ras isoforms55,56,57. While K-Ras activation stimulated hyperproliferation and growth, only oncogenic N-Ras was able to confer resistance to apoptosis58,59,60, possibly suggesting that these Ras isoforms have non-redundant and overlapping roles. It is likely, however, that effects on any one cancer hallmark will be a function of both the specific isoform involved and the specific domain or amino acid residue altered. Growing transfected HCT116 and Caco-2 cells in suspension as spheroids did not show resistance to apoptosis either, suggesting that the mutations may not confer anoikis resistance.
Further to their phenotypic consequences, the level of K-Ras activation can vary depending on the amino acid change which can, in turn, affect the amplitude and duration of cell signaling with different biological readouts. In this study, relative Ras activation was assessed based on the activation of Elk1, a downstream effector of the MAPK pathway61, and the activation of Erk1/2. Significant activation of Elk1 was observed for the K117I, K117N, and A146T mutants, similar to that induced by the canonical G12D mutant overexpression. This activation was also evident in the detection of phospho-Erk levels via western blot analysis. Moreover, these appear to be in congruence with the resulting phenotypes observed in the different functional assays. Activation of Elk1 by E168K and K172T overexpression, however, did not show any significant difference compared to that of wild-type overexpression. Although increased levels of phospho-Erk were seen in HCT116 cells, the resulting cellular phenotypes observed suggest that these mutations may only cause weaker downstream MAPK activation and overall relative Ras activation. Notably, as the Elk-TAD assay was performed in full serum conditions, this implies that even with mitogenic factors present in the serum, the effects induced by the K117 and A146 mutants were strong enough not to be masked and even exhibited a comparable relative activation to the canonical mutant. The same, however, cannot be speculated for the E168K and K172T mutants. Western blot analysis also showed increased phospho-Akt levels in the KRAS K117I, K117N, and A146T setups as well as the canonical G12D control, suggesting that their effects are not pathway-specific.
Finally, transforming ability of the KRAS mutants was demonstrated by the reorganization of the actin cytoskeleton as well as the formation of structures implicated in motility and invasiveness. As general K-Ras overexpression induced cytoskeletal remodeling, transformed structures, such as a shrunken cytoplasm and stretched nuclei were apparent in cells transfected with the KRAS mutants. Migratory structures, although short-lived and dynamic in cells, were also observed. Lamellipodia and hair-like filopodia, along with other micro-spikes and actin protrusions, are dynamic membrane structures present in motile cells (29). Observed peripheral actin bundles are an early indication of lamellipodial formation (30). Peripheral dorsal ruffles were also apparent. They can collapse inwards as circular dorsal ruffles to soften the cytoskeleton thereby aiding motility62. As well, potentially more invasive and oncogenic structures such as tunneling nanotubes were also observed, notably in cells transfected with KRAS K117N, A146T, and the G12D canonical mutant control. Tunneling nanotubes are actin-supported long-range membrane extensions that can facilitate cell-to-cell communication by transfer of cytoplasmic materials, or even organelles such as mitochondria63,64,65. This is particularly relevant given that in a previous study, it was demonstrated that oncogenic K-Ras protein may be horizontally transferred in a CRC cell context66.
The functional consequences of several KRAS mutants — novel or have only been partially characterized before — were assessed using a multi-cancer hallmark approach. While these in vitro findings may provide information on individual effects of each mutant, these may not necessarily manifest in a given patient tumor. As tumors are generally heterogeneous, mutations in other oncogenes and tumor suppressors, within and outside the scope of this work, may exert synergistic effects that can further modulate the affected phenotypes. Furthermore, since tumors exhibit both spatial and temporal heterogeneity, the manifested phenotype may likely be altered depending on the presence and activity of specific K-Ras mutants in a particular tumor site and stage of the cancer. More importantly, the full impact of these mutations can only be fully appreciated in the context of the entire mutational landscape of an individual tumor. Going forward, insights from animal models and clinical correlates will determine if the findings reported here are clinically actionable.
One limitation of this work is that overall changes in protein structure were assessed solely by global RMSD calculation. While this analysis is based on the aligned protein structures, this does not consider potentially altered flexibility in protein structure as well as changes in surface electrostatic potential, which can both be analyzed through in silico approaches. These may provide more insight into how each amino acid substitution can alter protein function, such as binding surface character, despite minimal overall change in rigid predicted structures. For docking simulations, a noteworthy addition is the presence of a GEF in the system. Although structural changes induced by GEF-Ras binding are still largely based on computational data67, the presence of GEF in the context of mutant K-Ras may provide a more relevant context in assessing GDP-GTP exchange. Altogether, these additional analyses can provide information that may corroborate the findings from the in vitro functional experiments. Thus, protein equilibration simulations are also recommended for future work.
In silico analysis was limited to the effects of the mutations on the structure of monomeric K-Ras. While it has been speculated that Ras dimerization may occur upstream of Raf activation, multiple lines of evidence instead support the notion that Ras C-terminal plasma membrane anchors influence Ras clustering within the cell68,69 and not G-domain interactions. Biophysical data have not been able to identify a well-defined Ras dimer interface. In contrast, studies have already shown that the C-terminal anchor is the critical feature affecting the distribution and organization of Ras due to the interactions with plasma membrane phospholipids that lead to lipid-mediated lateral segregation69,70. Furthermore, it has been demonstrated that this nanoclustering event is essential for Raf recruitment and subsequent activation68,69,71.
Methods
Generation of mutant KRAS expression constructs
The full length wild-type KRAS variant b coding sequence (RefSeq NM_004985.5) was used as template for site-directed mutagenesis to generate KRAS K117I and E168K mutant expression constructs. The rest of the constructs were previously available in the laboratory. A gene splicing-by-overlap extension (SOE) PCR approach was used to generate point mutations within the wild-type sequence. The primers are listed in Table 1. Ligation of the full-length mutant inserts were then performed by TA ligation into the pTarget™ mammalian expression vector (Promega Corporation; Madison, WI, USA). Briefly, “SOE-ed” products were spiked for A-overhangs by incubation with Taq polymerase. After which, a 1:5 vector to insert ratio was used for ligation (Table 2) and the mixtures were then incubated overnight at 4 °C. Ligated products were transformed into chemically competent cells and plated on LB-Ampicillin plates with 25 µl of 20 mg/ml X-gal and 0.01 M IPTG for blue-white screening. Finally, extracted plasmids were sequence-verified to confirm that no other inadvertent mutations apart from the desired mutation were introduced. Verification of expression was subsequently done via western blot analysis (Fig. S1) as described below.
Cell culture and transfection
HCT116 (ATCC® CCL-247™; Manassas, VA, USA) cells were maintained in Roswell Park Memorial Institute (RPMI; Gibco™, Thermo Fisher Scientific; Waltham, MA, USA) 1640 medium supplemented with 10% fetal bovine serum (FBS; Gibco™). Caco-2 cells (ECACC 86010202; Salisbury, UK) were maintained in Minimum Essential Medium (MEM; Gibco™) supplemented with 10% FBS, 2 mM L-glutamine (Gibco™), and 1X MEM Non-Essential Amino Acids Solution (Gibco™). NIH3T3 cells (ATCC® CRL-1658™) were maintained in Dulbecco’s Modified Eagle Medium (DMEM; Gibco™) supplemented with 10% newborn calf serum (NBCS; Gibco™). Elk-TAD HEK293 cells (cat. no. SL-0040-FP; Signosis Inc., Silicon Valley, San Francisco, USA) were maintained in DMEM (Gibco) supplemented with 10% FBS. All cell lines were maintained and propagated in a humidified incubator at 37 °C, 5% CO2. For HCT116 cells, 160,000 cells/well were seeded in 12-well plates and then transfected with 1500 ng DNA using 3 µl Lipofectamine® 2000 (Invitrogen, Thermo Fisher Scientific) after 24 h. In a 96-well format, HCT116 cells were transfected with 150 ng DNA using 0.3 µl Lipofectamine® 2000. Caco-2 cells were seeded at 150,000 cells/well in 12-well plates coated with collagen I, rat tail (Gibco™), and transfected with 1500 ng DNA using 3 µl Lipofectamine® 2000. In a 96-well collagen I-coated plate, 7,500 cells/well were seeded and transfected with 150 ng NDA using 0.3 µl Lipofectamine® 2000. For transfection of NIH3T3 cells, 75,000 cells/well were seeded in 12-well plates and then transfected with 2000 ng DNA using 4 µl Lipofectamine® 2000 transfection reagent after 24 h. For ELK-TAD HEK293 cells, 15,000 cells/well were seeded in 96-well plates and then transfected with 100 ng DNA using 0.3 µl Lipofectamine® 3000 (Invitrogen) transfection reagent and 0.2 µl P3000 reagent (Invitrogen) after 24 h. A parallel setup for each experiment was transfected with an equivalent amount of the mammalian reporter vector pmR-ZsGreen1 (Clontech Laboratories, Inc.; Mountain View, CA, USA) to assess transfection efficiency. Before proceeding with each experiment, a transfection efficiency of at least 80–90%, 50%, and 60–70% was achieved for HCT116, Caco-2, and NIH3T3 cells, respectively (Figure S1a).
Western blot analysis
HCT116 and NIH3T3 cells were harvested 48 h post-transfection while transfected Caco-2 cells were starved for 24 h and subsequently treated with 10 ng epidermal growth factor (EGF) for 10 min. Total protein was extracted using radioimmunoprecipitation (RIPA) lysis buffer (Sigma-Aldrich Corp.; Merck KGaA, St. Louis, MO, USA) supplemented with Halt™ Protease & Phosphatase Inhibitor (Thermo Fisher Scientific, Inc.). Total protein was quantified using the bicinchoninic acid assay (BCA) (Sigma-Aldrich Corp.) method and 30 µg of protein from total cell lysates were run in an SDS-PAGE. The proteins were then blotted onto a polyvinylidene difluoride (PVDF) membrane and blocked with 5% non-fat dry milk (Bio-Rad Laboratories, Inc.; Hercules, CA, USA).
The following primary antibodies were used to detect KRAS overexpression and p-Erk: rabbit anti-K-Ras (11H35L14) monoclonal antibody (Cat. #703345; Invitrogen; 1:5000 dilution), rabbit anti-GAPDH (14C10) monoclonal antibody (Cat. #2118; Cell Signaling Technology; Danvers, MA, USA; 1:1000 dilution), and rabbit anti-phospho-p44/42 MAPK (Erk1/2) (Cat. #9101; Cell Signaling Technology; 1:1000 dilution). A mixture of goat anti-rabbit IgG (H + L), HRP-conjugated (Cat. #31460; Invitrogen; 1:2500 dilution) and Precision Protein™ StrepTactin-HRP conjugate (Bio-Rad Laboratories, Inc.; 1:2500) was used for secondary antibody incubation.
For the p-Akt activation blots, the following antibodies were used: rabbit anti-phospho-Akt (Ser473) (D9E) monoclonal antibody (Cat. #4060; Cell Signaling Technology; 1:500), rabbit anti-Akt (pan) (C67E7) monoclonal antibody (Cat. #4691; Cell Signaling Technology; 1:1000), rabbit anti-KRAS (11H35L14) monoclonal antibody (Cat. #703345; Invitrogen; 1:1000 dilution), and rabbit anti-GAPDH (14C10) monoclonal antibody (Cat. #2118; Cell Signaling Technology; 1:4000 dilution). A mixture of goat anti-rabbit IgG (H + L), HRP-conjugated (Cat. #31460; Invitrogen; 1:5000 dilution) and Precision Protein™ StrepTactin-HRP conjugate (Bio-Rad Laboratories, Inc.; 1:10000) was used for secondary antibody incubation.
Chemiluminescence images were acquired after addition of Luminata™ Classico Western HRP Substrate (Merck Millipore; Bulington, MA, USA). The Restore™ PLUS Western Blot Stripping Buffer (Invitrogen) was used for stripping of p-Akt blots.
2D Proliferation assay
Proliferation in cell monolayers was assessed using the Click-iT™ Plus EdU Cell Proliferation Kit for Imaging (Thermo Fisher Scientific, Inc.). For HCT116 cells, 15,000 cells/well were directly transfected in a black, clear-bottom 96-well plate. At least 24 h post-transfection, culture media was changed to 0.5% reduced serum for 20 h. The media was replenished with 4% serum containing 10 µM EdU, and the cells were allowed to incubate for 5 h before fixing using 4% paraformaldehyde for 15 min. After washing twice with 3% BSA in PBS post-fixing, the cells were permeabilized using 0.5% Triton X-100 in PBS for 20 min with rocking. For Caco-2 cells, 7,500 cells/well were directly transfected in a black, clear-bottom 96-well plate. At least 24 h post-transfection, culture media was changed to 0.5% reduced serum for 20 h. The spent media was replaced with maintenance medium containing 10 µM EdU, and the cells were allowed to incubate for 6 h. Subsequent fixation, washing, and permeabilization were carried out following the same protocol used for HCT116 cells. For NIH3T3, transfected cells were reseeded at 5,000 cells/well in a black, clear-bottom 96-well plate with 2.5% NBCS. The cells were labeled with 10 µM EdU for 45 min before fixing using 3.7% paraformaldehyde for 15 min followed by the same washing and permeabilization procedures. For each cell line, the reaction cocktail was prepared according to manufacturer’s instructions, and 30 µl of this mix was allowed to incubate per well for 30 min with rocking and protected from light. The nuclei were then counterstained with 50 µg/ml Hoechst 33,342 solution for another 30 min prior to image acquisition using the ImageXpress® Pico Automated Cell Imaging System together with the CellReporterXpress Image Acquisition and Analysis Software (Molecular Devices; San Jose, CA, USA). Analysis was carried out using the Cell Scoring protocol and the percent proliferative cells were then measured by normalizing the number of EdU-stained cells over the total number of cells per well.
3D Spheroids and viability assay
To obtain spheroids of HCT116 and NIH3T3 cells, transfected cells were reseeded in a 96-well ultra-low attachment surface spheroid microplate (Corning Incorporated; New York, NY, USA) at 3,000 cells/well with 4% FBS and at 2,500 cells/well with 2.5% NBCS, respectively. Spheroid structures were allowed to form for 48–72 h and were then stained with 0.5 µM calcein AM and 10 µM Hoecsht 33,342. The spheroids were then photographed under 20X magnification using the IN Cell Analyzer 6000 High-Content Imaging System (GE Healthcare; Chicago, IL, USA) using bright field, FITC and DAPI fluorescence filters. General morphological characteristics were assessed, including spheroid diameter and roundness.
To assess viability and proliferation in multicellular spheroids, the CellTiter-Glo 3D Cell Viability reagent (Promega Corporation) was used. Upon spheroid formation, 50 µl culture media were removed from each well before addition of 50 µl of the reagent. The plate was mixed vigorously at 700 rpm for 5 min to induce cell lysis and then allowed to incubate for 25 min at room temperature. The luminescence was then measured using the preset luciferase filter in CLARIOstar® Plus multimode reader (BMG Labtech; Ortenberg, Germany).
Migration assay
HCT116 cells were seeded at 32,000 cells/well and directly transfected in a 96-well plate. Transfected Caco-2 cells were reseeded at 21,000 cells/well in a collagen I-coated 96-well plate, while transfected NIH3T3 cells were reseeded at 18,000 cells/well in a 96-well plate. The following day, a scratch wound on the monolayer was made using a sterile toothpick or a 10-µl pipette tip. The monolayer was washed with 1X PBS, and then HCT116 cells and Caco-2 cells were incubated in 2.5% serum condition, while NIH3T3 cells were incubated in 0.5% reduced serum condition. After addition and incubation with 30 nM calcein AM (Invitrogen), fluorescence images of each monolayer were then acquired after a 10-min incubation (0 h time point) and after 16 h under 4X magnification using the IN Cell Analyzer 6000 high-content imaging system (GE Healthcare). The rate of wound closure was then analyzed by calculating for the percent of wound closure using the Fiji Image analysis software.
Apoptosis assay
Transfected HCT116 cells were reseeded in a 96-well plate at 10,000 cells/well in 4% serum and apoptosis induction was performed by treating the cells with 10 mM sodium butyrate for 20 h. Transfected Caco-2 cells were reseeded in a similar format as the other two cell lines at 8,000 cells/well in maintenance media. Apoptosis induction was done by treating the cells with 50 mM sodium butyrate together with a serum reduction to 2.5% FBS for 20 h. Transfected NIH3T3 cells were reseeded similarly at 8,000 cells/well in full serum conditions, and apoptosis induction was performed by serum depletion to 0.1% serum for 20 h. For the Caspase-Glo 3/7 assay done in 3D format, transfected Caco-2 cells were reseeded into a 96-well ultra-low attachment surface spheroid microplate (Corning) at a cell density of 2,500 cells/well in full serum to obtain spheroids. Apoptosis induction was performed by treating the spheroids with 75 mM sodium butyrate together with a serum reduction to 5% FBS for 28 h. After induction, 20 µl of the Caspase-Glo 3/7 reagent was added onto each setup for the 2D assays while 50 µl was added onto each setup for the 3D assay. One hundred microliters of the resulting lysates were then transferred to an opaque white walled plate and the luminescence was measured using the preset luciferase filter in CLARIOstar® Plus multimode reader (BMG Labtech). Apoptosis was then reported as the normalized caspase 3/7 activity to uninduced setups.
Elk-TAD reporter assay
For the reporter assay, 15,000 Elk-TAD HEK293 (Signosis Inc.) cells/well were seeded onto a 96-well plate and transfected with 100 ng pTargeT™ wild-type and mutant KRAS constructs using Lipofectamine® 3000 transfection reagent (Thermo Fisher Scientific, Inc.). This cell line expresses a fusion protein linking the DNA transactivation domain (TAD) of Elk1 to Gal4, that upon activation, drives luciferase expression controlled by the Gal4 upstream activating sequence (Gal4-UAS). At 48 h post-transfection, clarified cell lysates using Passive Lysis Buffer were transferred into an opaque 96-well white plate. Luminescence was then measured following addition of 50 µl Luciferase Assay Reagent (Promega Corporation) per well. For cell viability normalization, alamarBlue™ Cell Viability Reagent (Invitrogen) was used in a parallel-transfected Elk-TAD HEK293 setup.
Actin staining
Transfected NIH3T3 cells were reseeded in a black, clear flat bottom 96-well plate at 3,000 cells/well 24 h post-transfection. The following day, the cells were fixed using cold 4% PFA for 5 min and then permeabilized using cold 0.1% Triton X-100 in PBS for 10 min. The cells were blocked with 1% BSA in PBS for 30 min prior to staining with 1:500 Alexa Fluor™ 488 Phalloidin (Invitrogen) for another 30 min. After washing, the nuclei were stained with 1:1000 Hoechst 33,342 (10 µg/ml, Invitrogen) for 5 min. The cells were mounted in SlowFade™ Diamond Antifade (Invitrogen) and were visualized at 20X magnification using the IN Cell Analyzer 6000 High-Content Imaging System (GE Healthcare).
Statistical analysis
All numerical data are presented as mean ± standard deviation. Following at least three independent trials for each experiment, differences among groups were analyzed using One-way Analysis of Variance (ANOVA) with a p-value of < 0.05 to determine statistical significance. Post-hoc test using Tukey’s method was used unless otherwise specified. For determining successful apoptotic induction, a multiple t-test with a p-value of < 0.05 was also performed.
In Silico analysis
Prior to docking simulations, homology models for mutant KRAS proteins were generated using SWISS-MODEL29, accessed through https://swissmodel.expasy.org/. All models were generated using the crystal structure of farnesylated and methylated kras4b in complex with PDE-delta (PDB ID: 5TAR) as template structure. For GDP docking simulations, AutoDock Vina 1.5.7 package was used30. Briefly, receptors were prepared by first deleting the water molecules from the structure and by adding polar hydrogens as well as Kollman charges to it. An appropriate pdbqt file was generated for each homology modeled structure. A grid box was created in order to estimate the nucleotide binding pocket and a config file was prepared to indicate the instructions for docking. The GDP ligand was prepared by generating a similar pdbqt file. AutoDock Vina was run in the command prompt and the resulting docked modes or configurations are reported together with their corresponding binding affinities.
Data availability
All data generated or analyzed in this study are available from the corresponding author on reasonable request. Next-generation sequencing data, from which the novel KRAS mutants reported in this study were identified, are available via BioProject accession number PRJNA1156316.
References
Xu, M., Zhao, X., Wen, T. & Qu, X. Unveiling the role of KRAS in tumor immune microenvironment. Biomedicine Pharmacotherapy. 171, 116058. https://doi.org/10.1016/j.biopha.2023.116058 (2024).
Amado, R. G. et al. Wild-type KRAS is required for panitumumab efficacy in patients with metastatic colorectal cancer. J. Clin. Oncol. 26, 1626–1634. https://doi.org/10.1200/JCO.2007.14.7116 (2008).
Porru, M., Pompili, L., Caruso, C., Biroccio, A. & Leonetti, C. Targeting KRAS in metastatic colorectal cancer: Current strategies and emerging opportunities. J. Experimental Clin. Cancer Res. 37, 1–10. https://doi.org/10.1186/S13046-018-0719-1/TABLES/1 (2018).
Tan, C. & Du, X. KRAS mutation testing in metastatic colorectal cancer. World J. Gastroenterology: WJG. 18, 5171. https://doi.org/10.3748/WJG.V18.I37.5171 (2012).
Fell, J. B. et al. Identification of the clinical development candidate MRTX849, a covalent KRAS G12C inhibitor for the treatment of cancer. J. Med. Chem. 63, 6679–6693. https://doi.org/10.1021/acs.jmedchem.9b02052 (2020).
Hong, D. S. et al. KRAS G12C inhibition with sotorasib in advanced solid tumors. N Engl. J. Med. 383, 1207–1217. https://doi.org/10.1056/NEJMoa1917239 (2020).
Nakajima, E. C. et al. FDA approval summary: Sotorasib for KRAS G12C mutated metastatic NSCLC. Clin. Cancer Res. 28, 1482–1486. https://doi.org/10.1158/1078-0432.CCR-21-3074 (2022).
Keum, N. N. & Giovannucci, E. Global burden of colorectal cancer: Emerging trends, risk factors and prevention strategies. Nat. Reviews Gastroenterol. Hepatol. 16, 713–732. https://doi.org/10.1038/s41575-019-0189-8 (2019).
Dekker, E., Tanis, P. J., Vleugels, J. L. A., Kasi, P. M. & Wallace, M. B. Colorectal Cancer the Lancet 394, 1467–1480, doi:https://doi.org/10.1016/S0140-6736(19)32319-0. (2019).
Willett, W. C. Diet and cancer: an evolving picture. JAMA 293, 233–234. https://doi.org/10.1001/JAMA.293.2.233 (2005).
Wong, M. C. S. et al. Differences in incidence and mortality trends of colorectal cancer worldwide based on sex, age, and anatomic location. Clin. Gastroenterol. Hepatol. 19, 955–966e61. https://doi.org/10.1016/j.cgh.2020.02.026 (2021).
Akimoto, N. et al. Rising incidence of early-onset colorectal cancer — a call to action. Nat. Reviews Clin. Oncol. 18, 230–243. https://doi.org/10.1038/s41571-020-00445-1 (2021).
Stoffel, E. M. & Murphy, C. C. Epidemiology and mechanisms of the increasing incidence of colon and rectal cancers in young adults. Gastroenterology 158, 341–353. https://doi.org/10.1053/J.GASTRO.2019.07.055 (2020).
Mardis, E. R. The impact of next-generation sequencing on cancer genomics: From discovery to clinic. Cold Spring Harb Perspect. Med. 9, a036269. https://doi.org/10.1101/cshperspect.a036269 (2019).
Sacdalan, D. L., Garcia, R. L., Diwa, M. H. & Sacdalan, D. B. Clinicopathologic factors associated with mismatch repair status among Filipino patients with young-onset colorectal cancer. Cancer Manag Res. 13, 2105–2115. https://doi.org/10.2147/CMAR.S286618 (2021).
Tate, J. G. et al. COSMIC: the catalogue of somatic mutations in cancer. Nucleic Acids Res. 47, D941–D947. https://doi.org/10.1093/nar/gky1015 (2019).
Huang, L., Guo, Z., Wang, F., Fu, L. KRAS mutation from undruggable to druggable in cancer. Sig Transduct. Target. Ther. 6, 1–20. https://doi.org/10.1038/s41392-021-00780-4 (2021).
Erve, I. et al. van ’t; Wesdorp, N.J.; Medina, J.E.; Ferreira, L.; Leal, A.; Huiskens, J.; Bolhuis, K.; Waesberghe, J.-H.T.M. van; Swijnenburg, R.-J.; Van den Broek, D., et al. KRAS A146 mutations are associated with distinct clinical behavior in patients with colorectal liver metastases. https://doi.org/10.1200/PO.21.00223 1758–1767, (2021). https://doi.org/10.1200/PO.21.00223
Tuveson, D. A. et al. Endogenous oncogenic KRAS G12D stimulates proliferation and widespread neoplastic and developmental defects. Cancer Cell. 5, 375–387. https://doi.org/10.1016/S1535-6108(04)00085-6 (2004).
Hu, X., Zhang, R., Yao, J., Mu, B. & Zhao, C. Wild-type KRAS inhibits the migration and invasion of pancreatic cancer through the Wnt/β-Catenin pathway. Mol. Med. Rep. 27 (4). https://doi.org/10.3892/mmr.2022.12891 (2022).
Rachagani, S. et al. Activated KRAS G12D is associated with invasion and metastasis of pancreatic cancer cells through inhibition of E-Cadherin. Br. J. Cancer. 104, 1038–1048. https://doi.org/10.1038/bjc.2011.31 (2011).
Demers, M. et al. Intestinal epithelial cancer cell anoikis resistance: EGFR-mediated sustained activation of Src overrides Fak‐dependent signaling to MEK/Erk and/or PI3‐K/Akt‐1. J. Cell. Biochem. 107, 639–654. https://doi.org/10.1002/jcb.22131 (2009).
Mason, J. A. et al. Oncogenic Ras differentially regulates metabolism and anoikis in extracellular matrix-detached cells. Cell. Death Differ. 23, 1271–1282. https://doi.org/10.1038/cdd.2016.15 (2016).
Patankar, M., Eskelinen, S., Tuomisto, A., Mäkinen, M. & Karttunen, T. KRAS and BRAF mutations induce anoikis resistance and characteristic 3D phenotypes in Caco–2 cells. Mol. Med. Rep. https://doi.org/10.3892/mmr.2019.10693 (2019).
Defilippi, P. et al. Actin cytoskeleton polymerization in Dbl-Transformed NIH3T3 fibroblasts is dependent on cell adhesion to specific extracellular matrix proteins. Oncogene 14, 1933–1943. https://doi.org/10.1038/sj.onc.1201027 (1997).
Lombardi, L. et al. Ultrastructural cytoskeleton alterations and modification of actin expression in the NIH/3T3 cell line after transformation with Ha-ras‐Activated oncogene. Cell. Motil. Cytoskeleton. 15, 220–229. https://doi.org/10.1002/cm.970150405 (1990).
Rennefahrt, U. E. E., Illert, B., Kerkhoff, E., Troppmair, J. & Rapp, U. R. Constitutive JNK activation in NIH 3T3 fibroblasts induces a partially transformed phenotype. J. Biol. Chem. 277, 29510–29518. https://doi.org/10.1074/jbc.M203010200 (2002).
Song, Y., Maul, R. S., Gerbin, C. S. & Chang, D. D. Inhibition of anchorage-independent growth of transformed NIH3T3 cells by epithelial protein lost in neoplasm (EPLIN) requires localization of EPLIN to actin cytoskeleton. Mol. Biol. Cell. 13, 1408–1416. https://doi.org/10.1091/mbc.01-08-0414 (2002).
Waterhouse, A. et al. SWISS-MODEL: homology modelling of protein structures and complexes. Nucleic Acids Res. 46, W296–W303. https://doi.org/10.1093/nar/gky427 (2018).
Trott, O. & Olson, A. J. AutoDock Vina: Improving the speed and accuracy of docking with a new scoring function, efficient optimization and multithreading. J. Comput. Chem. 31, 455–461. https://doi.org/10.1002/jcc.21334 (2010).
Poulin, E. J. et al. Tissue-Specific oncogenic activity of KRAS A146T. Cancer Discov. 9, 738–755. https://doi.org/10.1158/2159-8290.CD-18-1220 (2019).
Schubbert, S. et al. Biochemical and functional characterization of germ line KRAS mutations. Mol. Cell. Biol. 27, 7765–7770. https://doi.org/10.1128/MCB.00965-07 (2007).
Vetter, I. R. & Wittinghofer, A. The guanine nucleotide-binding switch in three dimensions. Science 294, 1299–1304. https://doi.org/10.1126/SCIENCE.1062023 (2001).
de Carvalho, L. E. W. et al. What is different in the population of the Brazilian Amazon region so that they have a low frequency of KRAS gene mutations. Case Rep. Oncol. 10, 777–782. https://doi.org/10.1159/000479733 (2017).
Willauer, A. N. et al. Clinical and molecular characterization of early-onset colorectal cancer. Cancer 125, 2002–2010. https://doi.org/10.1002/cncr.31994 (2019).
Ting, F. I. L. et al. Treatment outcomes of patients with colorectal cancer enrolled in a comprehensive benefits program of the National insurance system in the Philippines: Data from the pilot site. J. Global Oncol. 2020, 35–46. https://doi.org/10.1200/JGO.19.00332 (2020).
Saraiva, M. R., Rosa, I. & Claro, I. Early-onset colorectal cancer: A review of current knowledge. World J. Gastroenterol. 29, 1289–1303. https://doi.org/10.3748/wjg.v29.i8.1289 (2023).
Kennedy, S. A. et al. Extensive rewiring of the EGFR network in colorectal cancer cells expressing transforming levels of KRASG13D. Nat. Commun. 11, 499. https://doi.org/10.1038/s41467-019-14224-9 (2020).
Vartanian, S. et al. Identification of mutant K-Ras-dependent phenotypes using a panel of isogenic cell lines. J. Biol. Chem. 288, 2403–2413. https://doi.org/10.1074/jbc.M112.394130 (2013).
Akagi, K. et al. Characterization of a novel oncogenic K-Ras mutation in colon cancer. Biochem. Biophys. Res. Commun. 352, 728–732. https://doi.org/10.1016/J.BBRC.2006.11.091 (2007).
Shankar, S. et al. KRAS engages AGO2 to enhance cellular transformation. Cell. Rep. 14, 1448–1461. https://doi.org/10.1016/J.CELREP.2016.01.034/ATTACHMENT/2AB7FDCE-B9E7-4974-83C9-E15962B50CD8/MMC2.XLSX (2016).
Waters, A. M., Bagni, R., Portugal, F. & Hartley, J. L. Single synonymous mutations in KRAS cause transformed phenotypes in NIH3T3 cells. PLOS ONE. 11, e0163272. https://doi.org/10.1371/JOURNAL.PONE.0163272 (2016).
Horsch, M. et al. Overexpressed vs mutated Kras in murine fibroblasts: A molecular phenotyping study. Br. J. Cancer. 100, 656–662. https://doi.org/10.1038/sj.bjc.6604882 (2009).
Lacal, J. C., Srivastava, S. K., Anderson, P. S. & Aaronson, S. A. Ras P21 proteins with high or low GTPase activity can efficiently transform NIH3T3 cells. Cell 44, 609–617. https://doi.org/10.1016/0092-8674(86)90270-9 (1986).
Pai, E. F. et al. Refined crystal structure of the triphosphate conformation of H-Ras P21 at 1.35 A resolution: implications for the mechanism of GTP hydrolysis. EMBO J. 9, 2351–2359. https://doi.org/10.1002/j.1460-2075.1990.tb07409.x (1990).
Choi, B. H., Philips, M. R., Chen, Y., Lu, L. & Dai, W. K. R. Lys-42 is crucial for its signaling, cell migration, and invasion. J. Biol. Chem. 293, 17574–17581. https://doi.org/10.1074/jbc.RA118.003723 (2018).
Makrodouli, E. et al. BRAF and RAS oncogenes regulate Rho GTPase pathways to mediate migration and invasion properties in human colon cancer cells: A comparative study. Mol. Cancer. 10, 118. https://doi.org/10.1186/1476-4598-10-118 (2011).
Gayet, J. et al. Extensive characterization of genetic alterations in a series of human colorectal cancer cell lines. Oncogene 20, 5025–5032. https://doi.org/10.1038/sj.onc.1204611 (2001).
Sambuy, Y. et al. The Caco-2 cell line as a model of the intestinal barrier: influence of cell and culture-related factors on Caco-2 cell functional characteristics. Cell. Biol. Toxicol. 21, 1–26. https://doi.org/10.1007/s10565-005-0085-6 (2005).
Luo, J. KRAS mutation in pancreatic cancer. Semin Oncol. 48, 10–18. https://doi.org/10.1053/j.seminoncol.2021.02.003 (2021).
Luo, J. et al. Overcoming KRAS-Mutant lung cancer. Am. Soc. Clin. Oncol. Educational Book. 700–710. https://doi.org/10.1200/EDBK_360354 (2022).
Minamoto, T., Mai, M. & Ronai, Z. KRAS mutation: Early detection in molecular diagnosis and risk assessment of colorectal, pancreas, and lung cancers–a review. Cancer Detect. Prev. 24, 1–12 (2000).
Haigis, K. M. KRAS alleles: The devil is in the detail. Trends Cancer. 3, 686–697. https://doi.org/10.1016/j.trecan.2017.08.006 (2017).
Castellano, E. & Santos, E. Functional specificity of Ras isoforms. Genes Cancer. 2, 216–231. https://doi.org/10.1177/1947601911408081 (2011).
Choi, J. A. et al. Opposite effects of Ha-Ras and Ki-Ras on radiation-induced apoptosis via differential activation of PI3K/Akt and Rac/p38 mitogen-activated protein kinase signaling pathways. Oncogene 23, 9–20. https://doi.org/10.1038/sj.onc.1206982 (2004).
Keller, J. W. et al. Oncogenic K-RAS subverts the antiapoptotic role of N-RAS and alters modulation of the N-RAS: Gelsolin complex. Oncogene 26, 3051–3059. https://doi.org/10.1038/sj.onc.1210103 (2007).
Wang, Y. et al. Mutant N-RAS protects colorectal cancer cells from stress-induced apoptosis and contributes to cancer development and progression. Cancer Discov. 3, 294–307. https://doi.org/10.1158/2159-8290.CD-12-0198 (2013).
Alcantara, K. M. M. et al. Non-redundant and overlapping oncogenic readouts of non-canonical and novel colorectal cancer KRAS and NRAS mutants. Cells 8, 1557. https://doi.org/10.3390/cells8121557 (2019).
Haigis, K. M. et al. Differential effects of oncogenic K-Ras and N-Ras on proliferation, differentiation and tumor progression in the colon. Nat. Genet. 40, 600–608. https://doi.org/10.1038/ng.115 (2008).
Yu, R. T. D. & Garcia, R. L. NRAS mutant E132K identified in young-onset sporadic colorectal cancer and the canonical mutants G12D and Q61K affect distinct oncogenic phenotypes. Sci. Rep. 10, 11028. https://doi.org/10.1038/s41598-020-67796-8 (2020).
Guo, Y. et al. ERK/MAPK signalling pathway and tumorigenesis (Review). Experimental Therapeutic Med. 19, 1997–2007. https://doi.org/10.3892/ETM.2020.8454 (2020).
Hoon, J. L., Wong, W. K. & Koh, C. G. Functions and regulation of circular dorsal ruffles. Mol. Cell. Biol. 32, 4246–4257. https://doi.org/10.1128/MCB.00551-12 (2012).
Dupont, M., Souriant, S., Lugo-Villarino, G., Maridonneau-Parini, I. & Vérollet, C. Tunneling nanotubes: Intimate communication between myeloid cells. Front. Immunol. 9. (2018).
Gerdes, H. H. & Carvalho, R. N. Intercellular transfer mediated by tunneling nanotubes. Curr. Opin. Cell Biol. 20, 470–475. https://doi.org/10.1016/j.ceb.2008.03.005 (2008).
Lu, J. et al. Tunneling nanotubes promote intercellular mitochondria transfer followed by increased invasiveness in bladder cancer cells. Oncotarget 8, 15539–15552. https://doi.org/10.18632/oncotarget.14695 (2017).
Desir, S. et al. Intercellular transfer of oncogenic KRAS via tunneling nanotubes introduces intracellular mutational heterogeneity in colon cancer cells. Cancers 11, 892. https://doi.org/10.3390/cancers11070892 (2019).
Chen, C. C. et al. KRAS K104 modification affects the KRAS G12D-GEF interaction and mediates cell growth and motility. Sci. Rep. 10, 17447. https://doi.org/10.1038/s41598-020-74463-5 (2020).
Zhou, Y. et al. Signal integration by lipid-mediated spatial cross talk between Ras nanoclusters. Mol. Cell. Biol. 34, 862–876. https://doi.org/10.1128/MCB.01227-13 (2014).
Zhou, Y. et al. Lipid-sorting specificity encoded in K-Ras membrane anchor regulates signal output. Cell 168, 239–251e16. https://doi.org/10.1016/j.cell.2016.11.059 (2017).
Prior, I. A., Muncke, C., Parton, R. G. & Hancock, J. F. Direct visualization of Ras proteins in spatially distinct cell surface microdomains. J. Cell Biol. 160, 165–170. https://doi.org/10.1083/jcb.200209091 (2003).
Inder, K. et al. Activation of the MAPK module from different spatial locations generates distinct system outputs. MBoC 19, 4776–4784. https://doi.org/10.1091/mbc.e08-04-0407 (2008).
Acknowledgements
This work was supported by grants from the University of the Philippines System (OVPAA-EIDR Code 06–008) and the Philippine Council for Health Research and Development (grant code FP150025) as well as in-house grants from the National Institute of Molecular Biology and Biotechnology, University of the Philippines Diliman.
Author information
Authors and Affiliations
Contributions
R.L.G and D.L.S. conceptualized the study, secured funding, and supervised the project. J.A.D.d.B., K.D.J.H.L., D.A.R.M., A.I.D.A., S.A.A.C., and J.M.d.S. did the experiments and prepared all figures and supplementary files. J.A.D.d.B. wrote the original draft. R.L.G. reviewed, edited and revised the original draft. All authors have reviewed and agreed to the final version of the manuscript.
Corresponding author
Ethics declarations
Competing interests
The authors declare no competing interests.
Additional information
Publisher’s note
Springer Nature remains neutral with regard to jurisdictional claims in published maps and institutional affiliations.
Supplementary Information
Below is the link to the electronic supplementary material.
Rights and permissions
Open Access This article is licensed under a Creative Commons Attribution-NonCommercial-NoDerivatives 4.0 International License, which permits any non-commercial use, sharing, distribution and reproduction in any medium or format, as long as you give appropriate credit to the original author(s) and the source, provide a link to the Creative Commons licence, and indicate if you modified the licensed material. You do not have permission under this licence to share adapted material derived from this article or parts of it. The images or other third party material in this article are included in the article’s Creative Commons licence, unless indicated otherwise in a credit line to the material. If material is not included in the article’s Creative Commons licence and your intended use is not permitted by statutory regulation or exceeds the permitted use, you will need to obtain permission directly from the copyright holder. To view a copy of this licence, visit http://creativecommons.org/licenses/by-nc-nd/4.0/.
About this article
Cite this article
de Borja, J.A.D., Hao Lin, K.D.J., Mirador, D.A.R. et al. Differential effects of KRAS G-domain and hypervariable region mutants on cancer phenotypes. Sci Rep 15, 38397 (2025). https://doi.org/10.1038/s41598-025-22168-y
Received:
Accepted:
Published:
Version of record:
DOI: https://doi.org/10.1038/s41598-025-22168-y









