Abstract
Abnormalities in the tear film lipid layer, which plays a critical role in preventing water evaporation and protecting the corneal surface, lead to dry eye disease. The lipids in this layer include both meibum lipids (from the meibomian glands) and phospholipids of other origins. Meibum lipids include cholesteryl esters, wax monoesters, wax diesters (WdiEs), (O-acyl)-ω-hydroxy fatty acids (OAHFAs), and cholesteryl OAHFAs. Nonetheless, the exact composition of these lipid classes remains largely unclear. Here, we analyze the composition of cholesteryl esters, wax monoesters, WdiEs, OAHFAs, cholesteryl OAHFAs, phosphatidylcholines, and sphingomyelins in human meibum and tears using multiple reaction monitoring mode liquid chromatography-tandem mass spectrometry, which is highly sensitive, selective, and quantitative. This revealed that the WdiEs in meibum and tears fall within the type 1ω and 2ω classes. Among the lipids examined, the type 1ω WdiEs in particular comprised diverse species. The lipid composition of most of the lipid classes, except for the phosphatidylcholines, was similar in meibum and tears. The findings of this comprehensive lipid analysis contribute to elucidating the overall composition of human meibum and tear lipids.
Introduction
The tear film comprises an outer lipid layer and inner muco-aqueous layer1,2. Most of the lipids in the tear film lipid layer (TFLL) originate from the meibomian glands located within the eyelids, although some are derived from other origins such as lacrimal glands or the ocular surface (Fig. 1a)3,4,5. The TFLL prevents water evaporation from the muco-aqueous layer, reduces the surface tension of the tear film, maintains appropriate tear viscoelasticity, and smooths the corneal surface4,5,6,7,8. These functions contribute to the protection of the cornea. The aqueous components of the lacrimal gland-derived muco-aqueous layer supply oxygen and nutrients to the cornea and protect against infection2,9. Mucin components derived from goblet cells in the conjunctival epithelium and corneal epithelial cells confer viscosity to the tear film, facilitating the retention of tears on the corneal surface7,9,10. Dry eye, a multifactorial ocular surface disorder caused by destabilization of the tear film, is classified as aqueous-deficient or evaporative1,11. The most common cause of evaporative dry eye is dysfunction of the meibomian gland11,12,13,14. This gland secretes meibum, a substance rich in lipids (known as meibum lipids), from gland orifices near the eyelashes7,15. Meibomian gland dysfunction is often caused by blockage of these orifices or by meibomian gland atrophy or loss16,17.
Lipid collection methods and TFLL lipid structures. (a) Schematic of the methods for collecting meibum and tears, using Sebutape and phenol red cotton threads, respectively. (b) The structural formulas and structures of the TFLL lipids measured in this study. Black, FA; Purple, cholesterol; Orange, FAl; Red, ω-hydroxy FA; Light blue, diol; Brown, glycerol; Green, phosphocholine; Pink, long-chain base. Me, methyl group; Cho, choline.
Meibum lipids comprise various lipid classes (Fig. 1b), the most abundant being cholesteryl esters (Chol-Es) and wax monoesters (WmEs), which account for 60–92% of meibum lipids15,18,19. Meibum lipids also include (O-acyl)-ω-hydroxy fatty acids (OAHFAs), wax diesters (WdiEs, classified in types 1 and 2), and cholesteryl OAHFAs (Chol-OAHFAs)15,19. Type 1 WdiEs comprise a fatty acid (FA), a hydroxy FA, and a fatty alcohol (FAl); the hydroxyl and carboxyl groups of the hydroxy FA are ester-linked to the carboxyl group of the FA and to the hydroxyl group of the FAl, respectively. Type 2 WdiEs comprise one diol and two FAs, and each FA is ester-linked to each of the two hydroxyl groups of the diol. These WdiEs are further divided into α-types (1α and 2α) and ω-types (1ω and 2ω) depending on the position (α- or ω-position) of the hydroxyl group in the hydroxy FA or diol. Among the meibum lipids, Chol-Es and WmEs exhibit the lowest polarity, OAHFAs the highest polarity, and WdiEs and Chol-OAHFAs intermediate polarity20. The TFLL also contains phospholipids, which are more polar than OAHFAs; they include lysophosphatidylcholines, phosphatidylcholines (PCs), and sphingomyelins (SMs) and are derived from tissues or cells other than the meibomian glands4,5. TFLL lipids are thought to be arranged along a gradient from non-polar to highly polar from the outer surface toward the interface with the muco-aqueous layer20.
The genes involved in producing meibum lipids have been partially elucidated; gene-knockout analyses of these genes in mice have revealed the involvement of each meibum lipid class in corneal protection or dry eye prevention. For example, mice lacking Soat1 (sterol O-acyltransferase), which is responsible for the formation of ester bonds between cholesterol and FA in Chol-Es, exhibit dry eye accompanied by meibomian gland atrophy21,22. Acyl-CoA wax alcohol acyltransferase 2 (AWAT2) participates in the formation of ester bonds in WmEs and type 2ω WdiEs23; fatty acyl-CoA reductase 2 (FAR2) produces FAls in WmEs and WdiEs24; and FA ω-hydroxylase CYP4F22 (Cyp4f39 in mice) catalyzes ω-hydroxylation of FAs to produce ω-hydroxy FAs present in OAHFAs, type 1ω and type 2ω WdiEs, and Chol-OAHFAs20. Knockout (KO) mice lacking the genes encoding these enzymes exhibit dry eye phenotypes of varying severity, commonly associated with obstruction of meibomian gland orifices, tear instability, and corneal damage20,23,24.
Meibum and tear lipids have been analyzed using various techniques, including thin-layer chromatography, mass spectrometry (MS), nuclear magnetic resonance, and infrared spectroscopy25, and MS or tandem MS (MS/MS), the gold standard, has been widely applied15,18,19,25,26,27,28,29,30,31,32,33,34,35,36. In MS, molecules are ionized and separated according to their mass-to-charge ratio (m/z). MS/MS can reveal additional m/z information for the ions (product ions) produced by the collision-induced dissociation (CID) of precursor ions on collision with an inert gas. Lipid ionization is achieved via atmospheric pressure chemical ionization or using the softer electrospray ionization technique. MS or MS/MS can be performed via direct sample infusion (i.e., “shotgun” analysis) or after separation via liquid chromatography (LC). While untargeted shotgun lipidomics provides superior comprehensiveness, it often results in lower ionization efficiency, quantitation, and specificity than targeted lipidomics. Separating molecules by LC before ionization can reduce ion suppression due to impurities and increase the selectivity of the molecules to be detected. Normal-phase LC is effective for separating lipid classes with different polarities, while reversed-phase LC is suitable for separating lipid species with different carbon chain-lengths (i.e., different hydrophobicity). Reversed-phase LC-MS therefore separates molecules based on both mass and hydrophobicity. Meibum lipids, however—especially WmEs and WdiEs—contain many molecules with the same mass and hydrophobicity, which cannot be separated by LC-MS. For example, a WmE species comprising a C16:1 FA and a C26:0 FAl cannot be separated by LC-MS from another WmE species with the same total carbon number and degree of unsaturation (C42:1), such as a C18:1 FA/C24:0 FAl species. WdiEs contain even more species that share identical mass and hydrophobicity. Therefore, LC-MS/MS is needed to separate these species.
MS/MS can be operated in distinct modes, namely, precursor ion scan, product ion scan, neutral loss scan, and multiple reaction monitoring (MRM) modes. MRM mode, which detects ions based on specific combinations of precursor and product ion m/z values, offers high specificity, sensitivity, and quantitation; it can separate different WmE species with the same total carbon number and degree of unsaturation by selecting specific product ions. However, MRM mode is unable to separate meibum lipid species with the same precursor and product ion m/z values (e.g., type 2α and 2ω WdiEs)20, although type 2α and 2ω WdiEs can be separated by LC. Therefore, while LC-MS/MS in MRM mode requires the optimization, for each lipid species, of parameters such as LC retention time, precursor and product ion m/z values, and collision energy, it allows highly sensitive and selective quantification once these parameters have been established.
To date, a limited number of studies have analyzed human meibum lipids using LC-MS/MS in MRM mode18,35, leaving the molecular species composition of these lipid classes largely unclear. In particular, even the types of WdiEs present remain unclear. We have recently optimized the LC-MS/MS MRM settings to enable the detailed analysis of meibum lipids including WdiEs, thus elucidating the lipid composition of mouse meibum20,23. Here, we apply this method to human meibum and tears to characterize their lipid composition.
Materials and methods
Human subject selection and ethics approval
Following evaluation of subjective dry eye symptoms using the Ocular Surface Disease Index questionnaire37, samples were obtained from the right eyes of seven Japanese people (two men and five women) in their 20 s, with no known ocular diseases. To prevent contamination, the participants did not use contact lenses, eye drops, or cosmetics on the day of sample collection. This study was approved by the Ethics Committee of Hokkaido University (approval number, 2021-001; approval date, July 28, 2021) and was conducted in accordance with the ethical principles of the Declaration of Helsinki. The privacy rights of the participants have been respected, and informed consent was obtained from all participants.
Tear collection and lipid preparation
Tears were collected using phenol red cotton threads (Zone-Quick, AYUMI Pharmaceutical Corporation, Tokyo, Japan), as previously described38. The thread was inserted between the eyeball and eyelid (Fig. 1a) and kept for 1 min. The area that turned red due to tear absorption was excised, suspended in 600 µL of chloroform/methanol (1:2, v/v), and incubated at 37 °C for 30 min. As internal standards, 600 pmol of behenyl oleate (C18:1 FA/C12:0 FAl) WmE (NU-CHEK-PREP, Elysian, MI, USA) and 1.2 nmol of seven deuterium (d7)-labeled C16:0 Chol-E (Avanti Research, Alabaster, AL, USA) were added to the samples, followed by centrifugation (2,450 ×g, room temperature, 3 min). After collecting the supernatant, 600 µL of chloroform/methanol (1:2, v/v) was added to the phenol red cotton threads again to repeat lipid extraction. The supernatant recovered after centrifugation was combined with the previous supernatant. The samples were dried, suspended in 1.2 mL of chloroform/methanol (1:2, v/v), and mixed with 400 µL of chloroform and 720 µL of water for phase partitioning. After centrifugation (2,450 ×g, room temperature, 3 min), the lower layer (organic phase) was collected and dried. The obtained lipids were suspended in chloroform/methanol (1:2, v/v), diluted appropriately for each lipid class, and analyzed via LC-MS/MS. OAHFAs were derivatized with N-(4-aminomethylphenyl)pyridinium (AMPP) using the AMP+ MaxSpec Kit (Cayman Chemical, Ann Arbor, MI, USA) prior to LC-MS/MS analysis, according to the manufacturer’s instructions.
Meibum collection and lipid preparation
Meibum was collected using Sebutape (Sebutape Skin Indicator, Clinical and Derm, Dallas, TX, USA), as previously described39. Sebutape was pressed against the meibomian gland orifices within the eyelids for 10 s (Fig. 1a), and sections (3 mm × 4 mm) containing the adsorbed lipids were excised and mixed with 1 mL of ethanol containing internal standards (120 pmol behenyl oleate WmE and 240 pmol d7-C16:0 Chol-E). The samples were then centrifuged (2,450 ×g, room temperature, 3 min), and the organic phase was collected and dried. The obtained lipids were suspended in 60 µL of chloroform/methanol (1:2, v/v), and 20 µL was dried for lipid quantification. The remaining samples were diluted appropriately for each lipid class and analyzed via LC-MS/MS. Lipid quantification was performed using the Lipid Quantitation Kit (Colorimetric; Cell Biolabs, San Diego, CA, USA), following the manufacturer’s instructions. OAHFAs were derivatized with AMPP as described above.
Lipid analysis via LC-MS/MS
LC-MS/MS was performed using an ultra-performance LC (UPLC) system coupled to a tandem triple-quadrupole mass spectrometer (Xevo TQ-S and Xevo TQ-XS; Waters, Milford, MA, USA). Meibum lipids (Chol-Es, WmEs, WdiEs, OAHFAs, and Chol-OAHFAs) were separated by UPLC at 55 °C using a reversed-phase column (Acquity UPLC CSH C18 column; length, 100 mm; particle size, 1.7 μm; inner diameter, 2.1 mm; Waters). Phospholipids (PCs and SMs) were separated by UPLC at 40 °C using a reversed-phase column (YMC-Triart C18 Metal-free column; length, 50 mm; particle size, 1.9 μm; inner diameter, 2.1 mm; YMC, Kyoto, Japan). The sample amounts injected into the UPLC were 1/600 (for WmEs, Chol-Es, and Chol-OAHFAs), 1/120 (for OAHFAs), 1/60 (for WdiEs), and 1/360 (for PCs and SMs) for the total meibum lipids collected, or 1/120 (for WmEs, Chol-Es, and Chol-OAHFAs), 1/120 (for OAHFAs), 1/40 or 1/80 (for WdiEs), and 1/600 (for PCs and SMs) of the total tear lipids collected.
Lipid separation was performed at a flow rate of 0.3 mL/min by altering the mixture ratio of mobile phase A (acetonitrile/water [3:2, v/v] containing 5 mM ammonium formate) and mobile phase B (acetonitrile/2-propanol [1:9, v/v] containing 5 mM ammonium formate). The gradient conditions for meibum lipids were as follows: 0 min, 60% B; 0–21 min, gradient to 100% B; 21–25 min, 100% B; 25–30 min, gradient to 60% B. The gradient conditions for phospholipids were as follows: 0 min, 40% B; 0–18 min, gradient to 100% B; 18–23 min, 100% B; 23–23.1 min, gradient to 40% B; 23.1–25 min, 40% B. Lipid ionization was performed by electrospray ionization, and positive ions were detected. The cone voltages were 60 V for SMs and 35 V for the others. The collision energy for CID was set for each lipid class, as follows: WmEs and WdiEs, 20 eV; OAHFAs, 60 eV; Chol-OAHFAs and Chol-Es, 15 eV; and PCs and SMs, 30 eV. The precursor and product ion m/z values for each lipid species were set in the first and third quadrupoles (Q1 and Q3), respectively (Tables S1 − S8). Behenyl oleate WmE and d7-C16:0 Chol-E were used as internal standards for the quantification of WmEs and Chol-Es, respectively. For the quantification of OAHFAs, PCs, and SMs, the following external standards were used: OAHFA consisting of C18:1 FA and C20:1 ω-hydroxy FA (Accela, Shanghai, China), C15:0/d7-C18:1 PC (Avanti Research), and d9-C16:0 SM (Cayman Chemical). Data analyses were performed using MassLynx (Waters).
Results
Chol-E composition in human meibum and tears
Meibum and tears were collected from seven healthy volunteers and analyzed via LC-MS/MS in MRM mode. Meibum was collected by pressing Sebutape against the orifices of the meibomian glands, and tears were collected using phenol red cotton threads (Fig. 1a). We first measured Chol-Es, the most abundant lipid class in meibum. The MRM parameters were set to enable measurement of Chol-E species containing saturated, mono-unsaturated, and di-unsaturated FAs with carbon chain-lengths of C16–C40 (Table S1). In both meibum and tears, mono-unsaturated FA-containing Chol-Es were the most abundant, followed by saturated FA-containing Chol-Es and di-unsaturated FA-containing Chol-Es (Fig. 2a, b). Meibum and tears were similar in terms of the FA composition of Chol-Es (Fig. 2c, Table S1). The predominant FA moieties were even and odd saturated C24–C27 FAs, even mono-unsaturated C18–C30 FAs, and di-unsaturated C22 FA. The most abundant saturated FA moiety in meibum was C25:0, followed by C26:0, and the most abundant mono-unsaturated FA moiety was C24:1, followed by C30:1, largely consistent with previous findings18,19,33. Most of the odd-chain FAs in meibum lipids, including Chol-Es, are iso- and anteiso-branched-chain FAs derived from leucine and isoleucine, respectively40,41. The similarity in Chol-E composition between meibum and tears suggests that most of the Chol-Es in tears are derived from the meibomian glands.
Chol-E composition of human meibum and tears. Lipids were extracted from meibum and tears collected from healthy subjects (n = 7), and Chol-Es were analyzed via LC-MS/MS in MRM mode. (a and b) Total quantities of Chol-Es in meibum (a) and tears (b), according to the degree of unsaturation of their FA moieties. Values are presented as mean + SD. (c) FA moiety composition of Chol-Es, in pie charts. Species present at < 1% were categorized as “Others”. The simplified structure of Chol-E, showing the analyzed moiety, is represented. Sat, saturated; MonoU, mono-unsaturated; DiU, di-unsaturated.
WmE composition in human meibum and tears
In WmEs, an FA and an FAl are linked via an ester bond. In human meibum and tears, the most abundant FA moiety in WmEs is C18:1 FA, followed by C16:1 FA26,33,36; we therefore measured WmEs containing C18:1 or C16:1 FAs. The MRM parameters were set to measure saturated and mono–unsaturated C16–C40 FAl moieties (Table S2). Consistent with previous findings26,33,36, WmEs containing C18:1 FAs were more abundant than those containing C16:1 FAs in both meibum and tears (Fig. 3a, b). For FAl moieties, WmEs containing saturated FAls were ca. 3–4 times more abundant than those containing mono-unsaturated FAls. Meibum and tears had comparable WmE FAl profiles, irrespective of whether the FA moiety was a C16:1 or C18:1 FA (Fig. 3c, Table S2). The predominant FAl moieties were even and odd saturated C24–C27 FAls and even mono-unsaturated C24–C30 FAls. The most abundant FAl species was C26:0, followed by C24:0 and C25:0, consistent with previous findings26,33,36.
WmE composition of human meibum and tears. Lipids were extracted from meibum and tears collected from healthy subjects (n = 7), and WmEs were analyzed via LC-MS/MS in MRM mode. (a and b) Total quantities of C16:1 FA- or C18:1 FA-containing WmEs in meibum (a) and tears (b), according to the saturation or mono-unsaturation of their FAl moieties. Values are presented as mean + SD. (c) FAl moiety composition of C16:1 FA- or C18:1 FA-containing WmEs, in pie charts. Species present at < 1% were categorized as “Others”. The simplified structure of WmE, showing the analyzed moiety, is represented. Sat, saturated; MonoU, mono-unsaturated.
WdiE composition in human meibum and tears
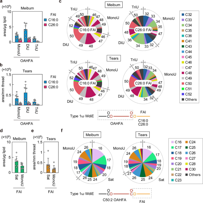
We have previously chemically synthesized type 1ω, 2α, and 2ω WdiEs, enabling us to determine their LC retention times and to optimize the corresponding MRM parameters. Using those LC-MS/MS settings, we found that all three types of WdiEs were present in mouse meibum20,23. For humans, shotgun lipidomics has revealed the presence of type 2 WdiEs in meibum19,33. However, the classification of human type 2 WdiEs as α or ω type remains unresolved, owing to the their highly similar product ion patterns20; LC separation is thus required for their determination. Type 1ω WdiEs have not previously been detected in human meibum or tears. Here, we measured WdiEs in human meibum and tears using our established LC-MS/MS settings; this revealed the presence of type 1ω and 2ω WdiEs, although, unlike in mice, type 2α WdiEs were barely detectable in humans.
Type 1ω WdiEs are diesters comprising an FA, an ω-hydroxy FA, and an FAl. First, the MRM parameters were set to fix the FA1 moiety at C16:0 or C26:0 and to cover species in which the remaining moieties (conjugates of FA and ω-hydroxy FA, i.e., OAHFA) are mono-, di-, and tri-unsaturated C32–C56 (Table S3). Type 1ω WdiEs containing C16:0 FAl were more abundant than those containing C26:0 FAl, by 3.3-fold in meibum and 6.5-fold in tears (Fig. 4a, b). In both meibum and tears, di-unsaturated OAHFA species were the most abundant, followed by mono-unsaturated and finally tri-unsaturated species. Meibum and tears were similar in terms of the OAHFA composition of type 1ω WdiEs containing C16:0 FAl (Fig. 4c, Table S3). The carbon chain-lengths of the predominant OAHFA species were C47–C50, with the most abundant species being C50:2, followed by C48:2, C49:2, and C47:2. The OAFHA composition of the type 1ω WdiEs containing C26:0 FAl differed slightly from that of those containing C16:0 FAl. Although they exhibited the same abundance of 50:2 and C48:2 OAFHA species, only the type 1ω WdiEs with the C26:0 FAl moiety had relatively high levels of C32:1, C33:1, C34:1, C32:2, and C34:2 OAFHA species. Thus, type 1ω WdiEs containing the C26:0 FAl moiety included two distinct chain-length clusters (C32–C36 [cluster 1] and C47–C50 [cluster 2], respectively) in the OAHFA moieties. In meibum, C34:2 species was the most abundant OAHFA species in type 1ω WdiE with a C26:0 FAl moiety, followed by C50:2, C34:1, and C32:2 species; in tears, C50:2 species was the most abundant OAHFA species in type 1ω WdiE with a C26:0 FAl moiety, followed by C48:2, C34:2, and C34:1 species.
Type 1ω WdiE composition of human meibum and tears. Lipids were extracted from meibum and tears collected from healthy subjects (n = 7), and type 1ω WdiEs were analyzed via LC-MS/MS in MRM mode. (a and b) Total quantities of C16:0 FAl- or C26:0 FAl-containing type 1ω WdiEs in meibum (a) and tears (b), according to the degree of unsaturation of their OAHFA moieties. Values are presented as mean + SD. (c) OAHFA moiety composition of C16:0 FAl- or C26:0 FAl-containing type 1ω WdiEs, in pie charts. Species present at < 1% were categorized as “Others”. The simplified structure of type 1ω WdiE, showing the analyzed moiety, is represented. (d and e) Total quantities of C50:2 OAHFA-containing type 1ω WdiEs in meibum (d) and tears (e), according to the saturation or mono-unsaturation of their FAl moieties. Values are presented as mean + SD. (f) FAl moiety composition of C50:2 OAHFA-containing type 1ω WdiEs, in pie charts. Species present at < 1% were categorized as “Others”. The simplified structure of type 1ω WdiE, showing the analyzed moiety, is represented. Sat, saturated; MonoU, mono-unsaturated; DiU, di-unsaturated; TriU, tri-unsaturated.
Next, type 1ω WdiEs were measured using the MRM settings that fixed the OAFHA moiety to C50:2 and allowed measurement of saturated and mono-unsaturated C16–C36 FAl species (Table S3). Saturated FAl species were more abundant than mono-unsaturated FAl species in both meibum and tears (Fig. 4d, e). Meibum and tears exhibited similar FAl composition (Fig. 4f, Table S3). The most abundant saturated and mono-unsaturated FAl moieties were C16:0 and C24:1, respectively.
Type 2ω WdiEs are diesters comprising two FAs and one 1,ω-diol. First, we measured type 2ω WdiEs with a C16:1 or C18:1 FA moiety and a saturated, mono-unsaturated, or di-unsaturated C36–C54 diol-FA conjugate (Table S4). C18:1 FA species were more abundant than C16:1 FA species, by 3.0-fold in meibum and 3.1-fold in tears (Fig. 5a, b). Regarding the diol–FA moiety, di-unsaturated species were most abundant, followed by mono-unsaturated and saturated species, in both meibum and tears. The diol–FA composition was similar between meibum and tears, regardless of whether the FA moiety contained a C16:1 or C18:1 FA (Fig. 5c and Table S4). The predominant carbon chain-lengths of the diol–FA moieties were C42–C52, with the most abundant species being C48:2 and C50:2.
Type 2ω WdiE composition in human meibum and tears. Lipids were extracted from meibum and tears collected from healthy subjects (n = 7), and type 2ω WdiEs were analyzed via LC-MS/MS in MRM mode. (a and b) Total quantities of C16:1 FA- or C18:1 FA-containing type 2ω WdiEs in meibum (a) and tears (b), according to the degree of unsaturation of their diol–FA moieties. Values are presented as mean + SD. (c) Diol–FA moiety composition of C16:1 FA- or C18:1 FA-containing type 2ω WdiEs, in pie charts. Species present at < 1% were categorized as “Others”. The simplified structure of type 2ω WdiE, showing the analyzed moiety, is represented. (d and e) Total quantities of C50:2 diol–FA-containing type 2ω WdiEs in meibum (d) and tears (e), according to the degree of unsaturation of their FA moieties. Values are presented as mean + SD. (f) FA moiety composition of C50:2 diol–FA-containing type 2ω WdiEs, in pie charts. Species present at < 1% were categorized as “Others”. The simplified structure of type 2ω WdiE, showing the analyzed moiety, is represented. Sat, saturated; MonoU, mono-unsaturated; DiU, di-unsaturated.
Next, we measured type 2ω WdiEs, in which the diol–FA moiety was a C50:2 species and the FA moieties were saturated, mono-unsaturated, or di-unsaturated C16–C36 species (Table S4). In both meibum and tears, mono-unsaturated FA-diol species were the most abundant, followed by saturated and di-unsaturated FA-diol species (Fig. 5d, e). The FA composition of type 2ω WdiEs with a C50:2 diol-FA moiety was similar in meibum and tears (Fig. 5f, Table S4). The most abundant mono-unsaturated and saturated FA moieties were C18:1 and C17:0, followed by C16:1 and C16:0, respectively. Previous shotgun lipidomics analyses have revealed that type 2 WdiEs with C66:3 and C68:3 species are abundant in human meibum19,33, consistent with our findings here that type 2ω WdiEs containing C18:1 FA–C48:2 diol-FA (C66:3 in total) and C18:1 FA–C50:2 diol-FA (C68:3 in total) were predominant.
OAHFA and Chol-OAHFA composition in human meibum and tears
OAHFAs are esters of an FA and an ω-hydroxy FA, while Chol-OAHFAs are conjugates of cholesterol and an OAHFA. We first measured OAHFAs in which the FA moiety was a C16:1 or C18:1 species and the ω-hydroxy FA moieties were mono-unsaturated or di-unsaturated C16–C40 species (Table S5). C18:1 FA-containing OAHFAs were more abundant than C16:1 FA-containing OAHFAs, by 5.8-fold in meibum and 6.2-fold in tears (Fig. 6a, b). In both meibum and tears, mono-unsaturated ω-hydroxy FA moieties predominated over di-unsaturated ω-hydroxy FA moieties. Meibum and tears exhibited comparable ω-hydroxy FA composition, irrespective of whether the FA moiety was C16:1 or C18:1 (Fig. 6c, Table S5). The predominant ω-hydroxy FA moieties were even C24:1–C34:1 species, with C32:1 being the most abundant, consistent with previous findings18,26,33.
OAHFA composition in human meibum and tears. Lipids were extracted from meibum and tears collected from healthy subjects (n = 7), and OAHFAs were analyzed via LC-MS/MS in MRM mode. (a and b) Total quantities of C16:1 FA- or C18:1 FA-containing OAHFAs in meibum (a) and tears (b), according to the degree of unsaturation of their ω-hydroxy FA moieties. Values are presented as mean + SD. (c) ω-Hydroxy FA moiety composition of C16:1 FA- or C18:1 FA-containing OAHFAs, in pie charts. Species present at < 1% were categorized as “Others”. The simplified structure of OAHFA, showing the analyzed moiety, is represented. MonoU, mono-unsaturated; DiU, di-unsaturated; ω-OH, ω-hydroxy.
Next, we measured the composition of Chol-OAHFAs, which have mono-unsaturated, di-unsaturated, or tri-unsaturated OAHFA moieties with carbon chain lengths of C40–C60 (Table S6). In both meibum lipids and tears, the OAHFA moieties comprised predominantly di-unsaturated species, followed by mono-unsaturated and finally tri-unsaturated species (Fig. 7a, b). Meibum and tears exhibited similar OAHFA moiety composition, with species with carbon chain-lengths of C46–C52 predominating (Fig. 7c, Table S6). Among the OAHFA species, C50:2 was the most abundant, followed by C48:2, consistent with prior shotgun lipidomics findings19,33.
Chol-OAHFA composition in human meibum and tears. Lipids were extracted from meibum and tears collected from healthy subjects (n = 7), and Chol-OAHFAs were analyzed via LC-MS/MS in MRM mode. (a and b) Total quantities of Chol-OAHFAs in meibum (a) and tears (b), according to the degree of unsaturation of their OAHFA moieties. Values are presented as the mean + SD. (c) OAHFA moiety composition of Chol-OAHFAs, in pie charts. Species present at < 1% were categorized as “Others”. The simplified structure of Chol-OAHFA, showing the analyzed moiety, is represented. MonoU, mono-unsaturated; DiU, di-unsaturated; TriU, tri-unsaturated.
PC and SM composition of human meibum and tears
Regarding phospholipids, we first analyzed PCs, which contain two FA chains. PCs with a combined unsaturation degree ranging from saturated to penta-unsaturated and total carbon chain-lengths of C32–C44 were measured (Table S7). FA composition of PCs differed significantly between meibum and tears. In meibum, PC species containing saturated FA chains were the most abundant, followed by those with di-unsaturated, tetra-unsaturated, and mono-unsaturated chains (Fig. 8a). In tears, in contrast, PC species with di-unsaturated FA chains were the most abundant, followed by mono-unsaturated and tri-unsaturated species (Fig. 8b). The predominant PC species in meibum were C36:0, C36:2, and C36:4 species, whereas those in tears were C34:1, C34:2, and C36:2 species (Fig. 8c, Table S7). Thus, unlike that of the lipid classes mentioned earlier, PC composition differed substantially between meibum and tears. This suggests that most of the lipids in the tears do not originate from the meibomian glands.
PC composition in human meibum and tears. Lipids were extracted from meibum and tears collected from healthy subjects (n = 7), and PCs were analyzed via LC-MS/MS in MRM mode. (a and b) Total quantities of PCs in meibum (a) and tears (b), according to the degree of unsaturation of their two FA moieties. Values are presented as mean + SD. (c) The composition of the two FA moieties of PC, in pie charts. Species present at < 1% were categorized as “Others”. The simplified structure of PC, showing the analyzed moiety, is represented. Sat, saturated; MonoU, mono-unsaturated; DiU, di-unsaturated; TriU, tri-unsaturated; TetraU, tetra-unsaturated; PentaU, penta-unsaturated.
SMs were analyzed next. The backbone ceramides of SMs comprise a long-chain base and an FA. In our MRM settings, each SM species can be specified only by the total carbon number and the degree of unsaturation of the long-chain base and FA. However, considering that C18:1 sphingosine accounts for most of the long-chain bases in mammalian tissues42,43, we distinguished SM species among the FA moieties by subtracting C18:1 from the total carbon number and degree of unsaturation, for simplicity. In both meibum and tears, most of the FA moieties were saturated, with only a small number being mono-unsaturated (Fig. 9a, b). Meibum and tears exhibited similar FA composition of SMs, with C16:0 being the most abundant saturated FA species, followed by C24:0 (Fig. 9c, Table S8). Most of the mono-unsaturated FA moieties were C24:1 species.
SM composition in human meibum and tears. Lipids were extracted from meibum and tears collected from healthy subjects (n = 7), and SMs were analyzed via LC-MS/MS in MRM mode. (a and b) Total quantities of SMs in meibum (a) and tears (b), according to the saturation or mono-unsaturation of their FA moieties. Values are presented as mean + SD. (c) FA moiety composition of SMs, in pie charts. Species present at < 1% were categorized as “Others”. The simplified structure of SM, showing the analyzed moiety, is represented. Sat, saturated; MonoU, mono-unsaturated.
Discussion
This study quantifies the lipid composition of human meibum and tears via MRM-mode LC-MS/MS, which achieves high sensitivity, quantitation, and selectivity. This reveals, for the first time, the classes and species of WdiEs in human meibum and tears (Figs. 4 and 5). We set up 770 MRM channels for eight classes of lipids, thereby identifying 707 species in meibum (Chol-Es, 86; WmEs, 100; type 1ω WdiEs, 184; type 2ω WdiEs, 165; OAHFAs, 76; Chol-OAHFAs, 62; PCs, 25; and SMs, 9) and 696 species in tears (Chol-Es, 87; WmEs, 98; type 1ω WdiEs, 186; type 2ω WdiEs, 156; OAHFAs, 78; Chol-OAHFAs, 58; PCs, 23; and SMs, 10) (Tables S1–S8).
Type 1ω WdiEs comprise an FA, an ω-hydroxy FA, and an FAl. Our MRM settings allowed specification of FAl and FA–ω-hydroxy FA (OAHFA) moieties. However, owing to the overwhelming number of potential FAl and OAHFA moiety combinations, the measurements were limited to species containing C16:0 or C26:0 FAl moieties or a C50:2 OAHFA moiety. Type 1ω WdiEs containing C16:0 or C26:0 FAls each comprised ca. 70 distinct OAHFA species (Fig. 4, Table S3), whereas type 1ω WdiEs containing the C50:2 OAHFA moiety included ca. 40 FAl species. This indicates that the maximum number of combinations of FAl and OAHFA moieties in human meibum and tears is 2,800 (70 × 40). Each OAHFA moiety itself comprises up to 10 distinct combinations of FAs and ω-hydroxy FAs, contributing further to type 1ω WdiE diversity. Therefore, the theoretical maximum number of type 1ω WdiE species is estimated to be 28,000 (2,800 × 10). However, assuming that only one-tenth of these combinations actually occur, the estimated number of species is ca. 3,000.
Hydrocarbon chains are classified as long-chain (C11–C20) or very-long-chain (≥ C21) according to their lengths. The FAl moieties of human type 1ω WdiEs comprised mainly long-chains of length C16–C20 and very-long-chains of length C24–C26 (Fig. 4, Table S3). In mice, in contrast, almost no type 1ω WdiEs containing long-chain FAls were detected23. FAls are produced from acyl-CoAs by fatty acyl-CoA reductases (FARs). Mammals have two FAR isozymes, FAR1 and FAR2, which are primarily responsible for the production of long-chain FAls and very-long-chain FAls, respectively24,44. In mouse meibomian glands, levels of Far1 expression were significantly lower (by ca. six-fold) than those of Far224, consistent with the near-absence in mice of type 1ω WdiEs containing long-chain FAls23. Considering the relatively high abundance, in humans, of type 1ω WdiEs containing long-chain FAls, it is likely that FAR1 is expressed at substantial levels in human meibomian glands.
The carbon chain-lengths of OAHFA moieties in human type 1ω WdiEs containing C16:0 FAls were primarily C47–C50, whereas those in type 1ω WdiEs containing C26:0 FAl were primarily divided into two clusters, C32–C36 and C47–C50 (clusters 1 and 2, respectively) (Fig. 4, Table S3). Of these, only cluster 2 is present in mouse meibum23. Assuming that the FA moieties of type 1ω WdiEs, like those of OAHFAs, are mainly C16:1 or C18:1 species, the two clusters of the OAHFA moieties were calculated to contain ω-hydroxy FAs of C14–C20 and C29–C34, respectively. CYP4F22 (Cyp4f39 in mice), a cytochrome P450 member, catalyzes the ω-hydroxylation of FAs with lengths of at least C2845; CYP4F22/Cyp4f39 may therefore participate in the production of cluster 2 species. Indeed, cluster 2 type 1ω WdiEs are absent from the meibum of Cyp4f39-KO mice20. Although the specific FA ω-hydroxylase involved in the production of cluster 1 type 1ω WdiEs, which are human-specific, remains unknown, it could be a member of the CYP4F subfamily other than CYP4F22/Cyp4f39. The proportion of cluster 1 WdiEs was higher in meibum than in tears, whereas tears contained more cluster 2 WdiEs (Fig. 4), possibly because cluster 2 WdiEs migrate more readily than cluster 1 WdiEs from the meibomian gland orifice into the TFLL. Alternatively, it is possible that while both clusters exhibit similar migratory potential, cluster 2 WdiEs are less susceptible to clearance from the tear fluid.
Type 2ω WdiEs comprise one 1,ω-diol and two FAs. Initially, we fixed the FA moiety to either C16:1 or C18:1, thereby revealing that each FA-containing type 2ω WdiE has ca. 60 species with different diol–FA moieties (Fig. 5, Table S4), with the C48:2 and C50:2 diol–FA species predominating. Then, fixing the diol–FA moiety to C50:2, we investigated FA moiety diversity, finding that it was relatively limited; C18:1 was by far the most abundant species, followed by C16:1, C17:0, C16:0, C18:2, and C17:1. Other FA species were detected only at low levels. Assuming that each of the six FA moieties is linked to ca. 60 distinct diol–FA moieties, the theoretical maximum number of FA and diol–FA combinations is 360 (6 × 60). Furthermore, the diol–FA moieties contain different combinations of FAs and diols. Given that the FA moiety primarily comprises six species, the maximum number of type 2ω WdiE species is estimated to be 2,160 (360 × 6). The predominant diol moiety of the C50:2 diol–FA, the most abundant diol–FA, should be C32:1, considering that the FA moiety is usually C18:1. This C32:1 diol (more precisely, 1,ω-diol) is predicted to be produced through a pathway in which the C32:1 FA is first converted to C32:1 ω-hydroxy FA by CYP4F22/Cyp4f39, followed by CoA addition and subsequent reduction by FAR2. Indeed, most type 2ω WdiEs, including C50:2 diol–FA-containing type 2ω WdiEs, are absent from the meibum of Far2-KO or Cyp4f39-KO mice20,24.
We have previously chemically synthesized type 1ω and 2ω WdiEs and used them to determine LC retention times and MRM parameters20,23. However, owing to the limited availability of these synthesized lipids, absolute values could not be determined here. Consequently, in this study, the levels of type 1ω and 2ω WdiEs in human meibum and tears are represented by peak area values. However, peak area values are influenced by several factors, including ionization efficiency during electrospray ionization and the production efficiency of the product ions; therefore, they do not necessarily reflect the original quantities of the molecules before ionization and cannot be used for precise quantitative comparisons. For synthetic type 1ω and 2ω WdiEs, CID produced one and four major peaks, respectively, along with several minor peaks20,23. We selected the product ion with the largest peak for each WdiE type for MRM. This suggests that the production efficiency of the selected product ion of type 2ω WdiEs, selected by CID, is lower (by about one-fourth) than that of type 1ω WdiEs. In other words, assuming the same ionization efficiency by electrospray ionization, the amount of type 1ω WdiE required is approximately one-fourth that of type 2ω WdiE to generate the same peak area. For meibum, the species showing the largest peak areas were C16:0 FAl–C50:2 OAHFA for type 1ω WdiE and C18:1 FA–C48:2 diol–FA for type 2ω WdiE, with peak area values of 1,241,672 and 8,330,553, respectively. Accordingly, the peak area of the type 1ω WdiE species was approximately one-seventh of that of the type 2ω WdiE species. Furthermore, considering the estimated production efficiency of the corresponding product ions, it is possible that the actual amount of the type 1ω WdiE species present in meibum is approximately one-thirtieth that of the type 2ω WdiE species. For meibum, although type 2 WdiEs have previously been identified via shotgun lipidomics19,33, this paper is the first to demonstrate that they are type 2ω WdiEs. Further, type 1ω WdiEs have not been reported, likely owing to the relatively low quantity of each type 1ω WdiE species in meibum. In contrast, type 1ω WdiEs in meibum were estimated to contain far more species than type 2ω WdiEs, by up to 13-fold (type 1ω WdiEs, 28,000; type 2ω WdiEs, 2,160). Therefore, the total amount of type 1ω and 2ω WdiEs may be similarly abundant in meibum.
Type 2α WdiEs are present in mouse meibum20,23; here, however, they were barely detectable in human meibum and tears. Although type 2α WdiEs have two ester bonds, the enzymes that catalyze their formation remain to be determined, and may be absent from human meibomian glands. We speculate that humans possess a more diverse array of type 1ω WdiE species than mice to compensate for the absence of type 2α WdiEs.
Among the lipids in the TFLL, Chol-Es, WmEs, WdiEs, OAHFAs, and Chol-OAHFAs originate from the meibomian glands, while the more polar phospholipids (PCs and SMs) are thought to be derived from other tissues, such as the lacrimal glands and cornea4,5. Consistent with this notion, meibum and tears exhibited similar composition of Chol-Es, WmEs, type 1ω/2ω WdiEs, OAHFAs, and Chol-OAHFAs species, but a different PC composition (Figs. 2, 3, 4, 5, 6, 7 and 8). Although the SMs in meibum and tears exhibited similar FA composition (Fig. 9), this does not necessarily indicate that the SMs in tears originate from the meibomian glands. Rather, it is more likely that the SM composition of the meibomian glands and lacrimal glands or cornea is similar. We expressed the amounts of lipids in meibum and tears in units (mol or peak area) per µg total lipids and per mm of thread, respectively. Consequently, it was not possible to compare the amounts of each lipid between meibum and tears, although the ratios of the amounts (calculated as µg/mm) can be used to predict the contribution of the meibomian glands to the production of each lipid class in the TFLL. These ratios were lower for PCs and SMs than for the other lipids (Fig. 10), suggesting that these lipids originate predominantly from other sources.
In this study, the lipid profiles of meibum and tears were characterized via LC-MS/MS in MRM mode. Notably, the classes and species of WdiEs present were clarified, thus contributing to a more complete understanding of meibum and tear lipid composition. In the future, comprehensive lipid profile analyses in patients with dry eye disease will clarify the relationships between changes in lipid quantity or composition and the pathophysiology of dry eye disease.
Data availability
The data that support the findings of this study are available in the methods and/or supplementary material of this article.
Abbreviations
- AMPP:
-
N-(4-aminomethylphenyl)pyridinium
- Chol-E:
-
cholesteryl ester
- Chol-OAHFA:
-
cholesteryl (O-acyl)-ω-hydroxy fatty acid
- CID:
-
collision-induced dissociation
- d :
-
deuterium
- FA:
-
fatty acid
- FAl:
-
fatty alcohol
- KO:
-
knockout
- LC:
-
liquid chromatography
- MS:
-
mass spectrometry
- MS/MS:
-
tandem mass spectrometry
- MRM:
-
multiple reaction monitoring
- m/z :
-
mass-to-charge ratio
- OAHFA:
-
(O-acyl)-ω-hydroxy fatty acid
- Q:
-
quadrupole
- PC:
-
phosphatidylcholine
- SM:
-
sphingomyelin
- TFLL:
-
tear film lipid layer
- UPLC:
-
ultra-performance liquid chromatography
- WdiE:
-
wax diester
- WmE:
-
wax monoester
References
Craig, J. P. et al. TFOS DEWS II report executive summary. Ocul. Surf. 15, 802–812. https://doi.org/10.1016/j.jtos.2017.08.003 (2017).
Willcox, M. D. P. et al. TFOS DEWS II tear film report. Ocul. Surf. 15, 366–403. https://doi.org/10.1016/j.jtos.2017.03.006 (2017).
Rohit, A., Stapleton, F., Brown, S. H., Mitchell, T. W. & Willcox, M. D. Comparison of tear lipid profile among basal, reflex, and flush tear samples. Optom. Vis. Sci. 91, 1391–1395. https://doi.org/10.1097/OPX.0000000000000411 (2014).
Millar, T. J. & Schuett, B. S. The real reason for having a meibomian lipid layer covering the outer surface of the tear film — A review. Exp. Eye Res. 137, 125–138. https://doi.org/10.1016/j.exer.2015.05.002 (2015).
Cwiklik, L. Tear film lipid layer: A molecular level view. Biochim. Biophys. Acta 1858, 2421–2430. https://doi.org/10.1016/j.bbamem.2016.02.020 (2016).
Bron, A. J., Tiffany, J. M., Gouveia, S. M., Yokoi, N. & Voon, L. W. Functional aspects of the tear film lipid layer. Exp. Eye Res. 78, 347–360. https://doi.org/10.1016/j.exer.2003.09.019 (2004).
Knop, E., Knop, N., Millar, T., Obata, H. & Sullivan, D. A. The international workshop on meibomian gland dysfunction: report of the subcommittee on anatomy, physiology, and pathophysiology of the meibomian gland. Invest. Ophthalmol. Vis. Sci. 52, 1938–1978. https://doi.org/10.1167/iovs.10-6997c (2011).
Georgiev, G. A. et al. Surface relaxations as a tool to distinguish the dynamic interfacial properties of films formed by normal and diseased meibomian lipids. Soft Matter 10, 5579–5588. https://doi.org/10.1039/c4sm00758a (2014).
Garg, A. & Zhang, X. Lacrimal gland development: from signaling interactions to regenerative medicine. Dev. Dyn. 246, 970–980. https://doi.org/10.1002/dvdy.24551 (2017).
Gipson, I. K. Goblet cells of the conjunctiva: A review of recent findings. Prog. Retin. Eye Res. 54, 49–63. https://doi.org/10.1016/j.preteyeres.2016.04.005 (2016).
Wolffsohn, J. S. et al. TFOS DEWS II diagnostic methodology report. Ocul. Surf. 15, 539–574. https://doi.org/10.1016/j.jtos.2017.05.001 (2017).
Shimazaki, J., Sakata, M. & Tsubota, K. Ocular surface changes and discomfort in patients with meibomian gland dysfunction. Arch. Ophthalmol. 113, 1266–1270. https://doi.org/10.1001/archopht.1995.01100100054027 (1995).
Lemp, M. A., Crews, L. A., Bron, A. J., Foulks, G. N. & Sullivan, B. D. Distribution of aqueous-deficient and evaporative dry eye in a clinic-based patient cohort: a retrospective study. Cornea 31, 472–478. https://doi.org/10.1097/ICO.0b013e318225415a (2012).
Horwath-Winter, J. et al. Evaluation of the clinical course of dry eye syndrome. Arch. Ophthalmol. 121, 1364–1368. https://doi.org/10.1001/archopht.121.10.1364 (2003).
Butovich, I. A. Meibomian glands, meibum, and meibogenesis. Exp. Eye Res. 163, 2–16. https://doi.org/10.1016/j.exer.2017.06.020 (2017).
Tomlinson, A. et al. The international workshop on meibomian gland dysfunction: report of the diagnosis subcommittee. Invest. Ophthalmol. Vis. Sci. 52, 2006–2049. https://doi.org/10.1167/iovs.10-6997f (2011).
Bron, A. J. et al. TFOS DEWS II pathophysiology report. Ocul. Surf. 15, 438–510. https://doi.org/10.1016/j.jtos.2017.05.011 (2017).
Lam, S. M. et al. Meibum lipid composition in Asians with dry eye disease. PLoS One 6, e24339. https://doi.org/10.1371/journal.pone.0024339 (2011).
Chen, J., Green, K. B. & Nichols, K. K. Quantitative profiling of major neutral lipid classes in human meibum by direct infusion electrospray ionization mass spectrometry. Invest. Ophthalmol. Vis. Sci. 54, 5730–5753. https://doi.org/10.1167/iovs.12-10317 (2013).
Miyamoto, M., Sassa, T., Sawai, M. & Kihara, A. Lipid polarity gradient formed by ω-hydroxy lipids in tear film prevents dry eye disease. eLife 9, e53582. https://doi.org/10.7554/eLife.53582 (2020).
Yagyu, H. et al. Absence of ACAT-1 attenuates atherosclerosis but causes dry eye and cutaneous xanthomatosis in mice with congenital hyperlipidemia. J. Biol. Chem. 275, 21324–21330. https://doi.org/10.1074/jbc.M002541200 (2000).
Butovich, I. A., Wilkerson, A. & Yuksel, S. Depletion of cholesteryl esters causes meibomian gland dysfunction-like symptoms in a Soat1-null mouse model. Int. J. Mol. Sci. 22 https://doi.org/10.3390/ijms22041583 (2021).
Sawai, M. et al. Diverse meibum lipids produced by Awat1 and Awat2 are important for stabilizing tear film and protecting the ocular surface. iScience 24, 102478. https://doi.org/10.1016/j.isci.2021.102478 (2021).
Otsuka, K., Sawai-Ogawa, M. & Kihara, A. Formation of fatty alcohols-components of meibum lipids-by the fatty acyl-CoA reductase FAR2 is essential for dry eye prevention. FASEB J. 36, e22216. https://doi.org/10.1096/fj.202101733R (2022).
Butovich, I. A. Lipidomics of human meibomian gland secretions: Chemistry, biophysics, and physiological role of meibomian lipids. Prog. Lipid Res. 50, 278–301. https://doi.org/10.1016/j.plipres.2011.03.003 (2011).
Brown, S. H. et al. A comparison of patient matched meibum and tear lipidomes. Invest. Ophthalmol. Vis. Sci. 54, 7417–7424. https://doi.org/10.1167/iovs.13-12916 (2013).
Butovich, I. A. Cholesteryl esters as a depot for very long chain fatty acids in human meibum. J. Lipid Res. 50, 501–513. https://doi.org/10.1194/jlr.M800426-JLR200 (2009).
Butovich, I. A. Fatty acid composition of cholesteryl esters of human Meibomian gland secretions. Steroids 75, 726–733. https://doi.org/10.1016/j.steroids.2010.04.011 (2010).
Butovich, I. A., Uchiyama, E., Di Pascuale, M. A. & McCulley, J. P. Liquid chromatography-mass spectrometric analysis of lipids present in human meibomian gland secretions. Lipids 42, 765–776. https://doi.org/10.1007/s11745-007-3080-2 (2007).
Butovich, I. A., Uchiyama, E. & McCulley, J. P. Lipids of human meibum: mass-spectrometric analysis and structural elucidation. J. Lipid Res. 48, 2220–2235. https://doi.org/10.1194/jlr.M700237-JLR200 (2007).
Butovich, I. A., Wojtowicz, J. C. & Molai, M. Human tear film and Meibum. Very long chain wax esters and (O-acyl)-omega-hydroxy fatty acids of meibum. J. Lipid Res. 50, 2471–2485. https://doi.org/10.1194/jlr.M900252-JLR200 (2009).
Chen, J., Green-Church, K. B. & Nichols, K. K. Shotgun lipidomic analysis of human meibomian gland secretions with electrospray ionization tandem mass spectrometry. Invest. Ophthalmol. Vis. Sci. 51, 6220–6231. https://doi.org/10.1167/iovs.10-5687 (2010).
Chen, J. & Nichols, K. K. Comprehensive shotgun lipidomics of human meibomian gland secretions using MS/MSall with successive switching between acquisition polarity modes. J. Lipid Res. 59, 2223–2236. https://doi.org/10.1194/jlr.D088138 (2018).
Khanal, S. et al. Human meibum and tear film derived cholesteryl and wax esters in meibomian gland dysfunction and tear film structure. Ocul. Surf. 23, 12–23. https://doi.org/10.1016/j.jtos.2021.10.009 (2022).
Lam, S. M. et al. Extensive characterization of human tear fluid collected using different techniques unravels the presence of novel lipid amphiphiles. J. Lipid Res. 55, 289–298. https://doi.org/10.1194/jlr.M044826 (2014).
Lam, S. M. et al. Rapid and sensitive profiling of tear wax ester species using high performance liquid chromatography coupled with tandem mass spectrometry. J. Chromatogr. A 1308, 166–171. https://doi.org/10.1016/j.chroma.2013.08.016 (2013).
Midorikawa-Inomata, A. et al. Reliability and validity of the Japanese version of the ocular surface disease index for dry eye disease. BMJ Open 9, e033940. https://doi.org/10.1136/bmjopen-2019-033940 (2019).
Avilov, V., Zeng, Q. & Shippy, S. A. Threads for tear film collection and support in quantitative amino acid analysis. Anal. Bioanal Chem. 408, 5309–5317. https://doi.org/10.1007/s00216-016-9624-7 (2016).
Robosky, L. C. et al. Quantitative evaluation of sebum lipid components with nuclear magnetic resonance. J. Lipid Res. 49, 686–692. https://doi.org/10.1194/jlr.D700035-JLR200 (2008).
Tanno, H., Sassa, T., Sawai, M. & Kihara, A. Production of branched-chain very-long-chain fatty acids by fatty acid elongases and their tissue distribution in mammals. Biochim. Biophys. Acta Mol. Cell. Biol. Lipids 1866, 158842. https://doi.org/10.1016/j.bbalip.2020.158842 (2021).
Nicolaides, N. et al. Meibomian gland studies: comparison of steer and human lipids. Invest. Ophthalmol. Vis. Sci. 20, 522–536 (1981).
Kihara, A. Synthesis and degradation pathways, functions, and pathology of ceramides and epidermal acylceramides. Prog. Lipid Res. 63, 50–69. https://doi.org/10.1016/j.plipres.2016.04.001 (2016).
Quinville, B. M., Deschenes, N. M., Ryckman, A. E. & Walia, J. S. A comprehensive review: sphingolipid metabolism and implications of disruption in sphingolipid homeostasis. Int. J. Mol. Sci. 22 https://doi.org/10.3390/ijms22115793 (2021).
Cheng, J. B. & Russell, D. W. Mammalian wax biosynthesis. I. Identification of two fatty acyl-coenzyme A reductases with different substrate specificities and tissue distributions. J. Biol. Chem. 279, 37789–37797. https://doi.org/10.1074/jbc.M406225200 (2004).
Ohno, Y. et al. Essential role of the cytochrome P450 CYP4F22 in the production of acylceramide, the key lipid for skin permeability barrier formation. Proc. Natl. Acad. Sci. U S A 112, 7707–7712. https://doi.org/10.1073/pnas.1503491112 (2015).
Funding
This work was supported by funding from the Naito Foundation (to A.K.) and by Japan Society for the Promotion of Science (JSPS) KAKENHI grant number 25K22534 (to A.K.).
Author information
Authors and Affiliations
Contributions
Makiko Terai: Investigation. Keisuke Jojima: Methodology, Supervision. Megumi Ogawa-Sawai: Methodology. Akio Kihara: Conceptualization, Writing – original draft, review, and editing, Supervision, Project administration, Funding acquisition.
Corresponding author
Ethics declarations
Competing interests
The authors declare no competing interests.
Additional information
Publisher’s note
Springer Nature remains neutral with regard to jurisdictional claims in published maps and institutional affiliations.
Supplementary Information
Below is the link to the electronic supplementary material.
Rights and permissions
Open Access This article is licensed under a Creative Commons Attribution-NonCommercial-NoDerivatives 4.0 International License, which permits any non-commercial use, sharing, distribution and reproduction in any medium or format, as long as you give appropriate credit to the original author(s) and the source, provide a link to the Creative Commons licence, and indicate if you modified the licensed material. You do not have permission under this licence to share adapted material derived from this article or parts of it. The images or other third party material in this article are included in the article’s Creative Commons licence, unless indicated otherwise in a credit line to the material. If material is not included in the article’s Creative Commons licence and your intended use is not permitted by statutory regulation or exceeds the permitted use, you will need to obtain permission directly from the copyright holder. To view a copy of this licence, visit http://creativecommons.org/licenses/by-nc-nd/4.0/.
About this article
Cite this article
Terai, M., Jojima, K., Ogawa-Sawai, M. et al. Comprehensive lipid analysis of human meibum and tears. Sci Rep 15, 35556 (2025). https://doi.org/10.1038/s41598-025-23048-1
Received:
Accepted:
Published:
Version of record:
DOI: https://doi.org/10.1038/s41598-025-23048-1









