Abstract
This study explores the complexities of online music cultural communication by incorporating the structure of complex networks, aiming to offer more personalized experiences for music creators, platforms, and users engaged in dissemination activities. A novel ABM-NE model is developed by combining Agent-Based Modeling (ABM) with Nonlinear Equations (NE). On the one hand, this model uses ABM to conduct a dynamic simulation of the propagation behaviors of multiple target sources. On the other hand, a nonlinear analysis of the evolution of node states is conducted using NE, which can achieve multi-level modeling and analysis of music culture communication in a complex network environment. Compared with traditional models, the innovation of ABM-NE lies in its ability to dynamically adjust weights and provide real-time feedback on node states. This mechanism effectively compensates for the deficiencies of traditional models in propagation stability and user diversity performance. Key findings include: (1) The relative density index fluctuates between 0.31 and 0.43, while node densities in the Barabási-Albert (BA) and Holme-Kim models range from 0.16 to 0.32. Compared to these traditional models, the proposed model exhibits smaller and more stable fluctuations in node density, even as internal dynamic parameters are adjusted, leading to more balanced dissemination dynamics. (2) Analysis of social influence reveals significant enhancement from user feedback to platforms within the model, reaching a peak of 0.91 at the fifth time step, indicating the broader dissemination effects of the ABM-NE model. (3) Dissemination efficiency analysis shows notable differences in efficiency under varying conditions for the ABM-NE model. High levels of social influence, matching degree, and integration foster faster and wider information dissemination, with weighted dissemination efficiencies of 0.77, 0.77, and 0.8, respectively. This highlights the model’s capacity to optimize dissemination strategies. Experimental data show that this model has achieved precise prediction of the dissemination effect on music platforms and can improve the matching degree between content and the audience. Meanwhile, it is helpful for the digital inheritance of traditional music culture and the improvement of the mental health of the audience. Overall, this study aims to unveil the intricate mechanisms of multi-source propagation, node dynamic evolution, and social influence in online music cultural communication. By enhancing the stability of dynamic propagation in complex network environments, the model ensures its adaptability to achieve high dissemination efficiency under diverse conditions. The insights derived from this study are valuable for platforms within the online dissemination system, helping to refine cultural dissemination strategies and strengthen the digital operational capabilities of the music industry.
Similar content being viewed by others
Introduction
In today’s digital era, as a vital part of the cultural industry, online music culture communication not only plays the role of information dissemination but also becomes an important platform for social interaction and artistic innovation1,2. Complex network theory is introduced in this context, offering a new perspective for understanding music culture communication3. By revealing the relationship between nodes, complex networks effectively capture the multi-level and multi-dimensional characteristics of online music transmission4,5.
In recent years, scholars both domestically and internationally have extensively and deeply researched the application of complex networks in communication. The application research of complex networks in the field of information dissemination mainly includes three directions: social phenomenon modeling, false information control, and organizational dynamic optimization. Plikynas et al. (2022) through agent-based modeling (ABM) spanning from individual entities to societal systems, simulated how cultural events influence social cohesion. The study considered both the physical space and cultural feature space of the entities, modeled the spread of cultural events, and revealed the mechanisms of dynamic social capital. The research found that the dissemination of cultural events was influenced not only by pairing-based neighborhood interactions but also through social media and network broadcasting. The results indicated that the model accounted for inherent differentiation tendencies among entities, leading to behavioral differentiation in cultural features6. Chen & in (2021) constructed a model to study the grass-roots communication of engineering safety culture and explored the negative impact of false information dissemination on the cultural environment. This study transformed cultural communication into an evolutionary game model, described cultural propagation with a game tree, and introduced a penalty function to analyze the Nash equilibrium point of the game model. The simulation results revealed that based on community network structure and classical network propagation model, good engineering safety culture was first covered by low engineering safety culture. Model analysis showed that factors such as modularity coefficient, propagation speed, and propagation scale could affect the communication of a good safety culture7. Thneibat et al. (2022) proposed a microsimulation tool using an ABM to analyze the decision-making process adopted in the dissemination of Value Management (VM). The study considered the heterogeneity of roles such as contractors in terms of perceived benefits, social impact, and innovativeness in VM. By evaluating various diffusion curves, the research discovered that mass media and incentive measures had a significantly positive effect on increasing the absorption of VM8. Chee et al. (2021) developed an advanced model-based control strategy model by integrating a Model Predictive Control (MPC) identification process. They derived a black-box model applicable to nonlinear MPC, trained multiple candidate models through simulated data, and applied them in a highly nonlinear continuous stirred-tank reactor system. They aimed to investigate the control effectiveness of the model in multi-input multi-output systems. The study discovered that direct data-driven nonlinear MPC model identification, with nonlinear equation computation optimization in the absence of prior knowledge of system dynamics, thus affording a possibility for effective control across a broader operational range9. Pires et al. (2023) explored organizations as complex systems, integrating dynamic social networks, cognitive models of attitude formation and change, and the physical environment. Through an ABM, they investigated the dynamics of informal structures and knowledge sharing within organizations. The research utilized a hospital as a case study, simulating the movement and interactions of healthcare personnel. The research found that simulating the hospital effectively addressed the impact of employee turnover, emphasizing the strategic consideration of communication methods in knowledge sharing. The results illustrated that for managers, this modeling approach provided resources and planning guidance for formulating turnover-based strategies and communication methods, offering an effective path for resource management and performance optimization within organizations10. These studies collectively revealed the diverse applications of complex networks in various fields, from the social cohesion of cultural events to the dissemination of engineering safety culture, and further to value management, control strategies, and organizational dynamics. This study underscored the effectiveness of ABM in understanding interactions within multi-level systems, highlighting the role of nonlinear models and data-driven methods in system optimization. For online music culture communication, these studies can offer insights into the complex relationships, dissemination mechanisms, and information spread within the network among users, platforms, and creators. This can serve as a reference for designing more effective strategies for music culture communication.
Although the above research has made progress, the following problems still exist in the music culture communication prediction model. (1) The connection mechanism of the existing model is at the fixed level, which is difficult to reflect the real-time changes of user preferences; (2) The traditional ABM does not integrate the nonlinear state evolution, which leads to the deviation of dissemination efficiency prediction; (3) The impact of high-order network dynamics on cultural communication has not been fully modeled. Based on the above limitations, this study introduces nonlinear equations (NE) and constructs an ABM-NE model combined with ABM. The innovation of the model is to solve the rigid structure problem of the BA model by adjusting the node connection in real time through NE. At the same time, it uses NE to describe the state evolution of user subgroups, which makes up for the Holme-Kim model’s deficiency in diversity representation. Additionally, this study compares the network stability of commonly used scale-free networks, Barabási-Albert (BA) and Holme-Kim models, to validate the proposed model’s communication effect on online music culture. This study aims to delve into the complexity of online music culture communication, with a specific focus on the impact of connectivity structures on propagation effects. Besides, this study affords a tool for music industry platforms to make more accurate predictions of propagation effects and formulate strategies.
Introduction of online music culture communication concept for complex networks
Complex networks
A complex network is a network composed of a large number of interconnected nodes, with irregular structure and dynamic evolution, and features such as small world, scale-free, and community structure11. In online music culture communication, the introduction of complex network analysis helps analyze the nonlinear propagation law of music information between nodes and the supporting effect of network structure12,13.
In this study, a complex network constructs a dynamic network model with a complicated topology structure by revealing the multi-level and multi-dimensional relationship among platforms, music creators, and users14. This network model considers the characteristics of individual nodes and deeply analyzes the interaction and information dissemination mechanism between them15,16. By introducing the connection structure of complex networks, the model can more truly and comprehensively reflect the complexity of online music culture communication17.
Online music culture communication
Online music culture communication refers to the transmission and exchange of information, ideas, and artistic works among users, platforms, and music creators through the Internet platform18,19. It is characterized by a wide range of multi-level network evolution involving multi-source propagation, multi-node interaction, and rapid information transfer20.
In this study, the evolution process of online music culture communication is demonstrated through phased simulations such as multi-source propagation of nodes and NE description in complex networks21. The function principle of a complex network in this process is to reveal and simulate the sophisticated relationship between various nodes, to better understand the dynamic effect of online music culture communication22,23.
The influence mechanism of network attributes on audience experience
-
1.
Information overload theory
Information overload theory posits that when individuals receive information exceeding their processing capacity, cognitive burden increases, adversely affecting information processing efficiency and quality. In the era of information explosion, this theory underscores the importance of information filtering, organization, and effective management to prevent decision-making difficulties and heightened psychological stress caused by excessive information.
-
2.
Social support theory
This theory emphasizes the importance of the various forms of assistance and support obtained from social networks when individuals face pressure or challenges. Such support may include emotional comfort, informational guidance, or practical aid, all of which help individuals better cope with difficulties and improve mental well-being. Sources of social support typically encompass family members, friends, colleagues, or community members.
-
3.
The influence mechanism of the network on the audience experience
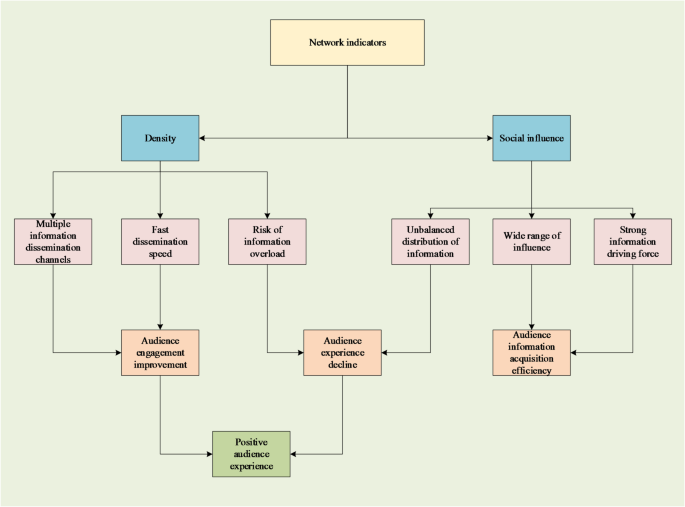
Network metrics such as density and social influence demonstrate close correlations with audience experience. Network density reflects the degree of connectivity among nodes, while social influence measures the scope and intensity of a node’s impact within the network. Figure 1 illustrates the relationship between network characteristics and audience experience.
High-density networks bring about an increase in information dissemination channels and an acceleration in dissemination speeds. However, it may also cause information overload, thus affecting the audience’s experience. Social influence, while enhancing information acquisition efficiency and engagement through expanded reach and amplified information momentum, may also create information distribution imbalances that ultimately impact audience experience.
Design of the online music culture communication model based on complex networks
Based on the connectivity structures of complex networks and the key role of online music culture communication, this study, combining an ABM approach with the NE from the dynamical systems theory, designs a novel ABM-NE propagation model. Initially, music creators, platforms, and users are modeled as independent agents, and their multi-source propagation behavior is simulated through ABM. Subsequently, NE is employed to describe the evolution of node states, considering the integrated effects of multi-source propagation and the dynamic evolution of network structure. By adjusting interactions, information transmission, and network connection weights among agents, the model comprehensively reflects the complexity of online music culture communication. This analysis aims to examine the propagation effects during the entire dynamic application process of music culture communication.
The practical application value of this model manifests primarily in three aspects. (1) The dynamic weight adjustment mechanism enables music platforms to monitor real-time variations in dissemination efficiency across different content types, thereby optimizing recommendation algorithm strategies; (2) The integration of content-audience matching analysis enhances user compatibility; (3) In traditional element fusion scenarios, the model improves verification information retention effectiveness, providing technical references for the digital preservation and innovation of intangible cultural heritage music.
The entire design process of the model can be divided into three stages: simulating the multi-source propagation behavior of agents, solving the NE, and analyzing the overall propagation effects. In simulating the multi-source propagation behavior of agents, the information reception, processing, and forwarding processes are comprehensively simulated24. The primary mathematical computation process reads:
-
1.
Information reception
The intimacy attenuation effect of social relations is described through dynamic weight:
$$\:{R}_{i}\left(t\right)={\sum\:}_{j=1}^{N}{w}_{ij}\left(t\right)\text{*}{I}_{j}\left(t\right)$$(1)\(\:{R}_{i}\left(t\right)\) refers to the amount of information received by agent \(\:i\) at time \(\:t\); \(\:{w}_{ij}\left(t\right)\) stands for the dynamic weight between nodes \(\:i\) and \(\:j\); \(\:{I}_{j}\left(t\right)\) denotes the amount of information propagated by node \(\:j\).
-
2.
Information processing
This part is implemented based on the cognitive load theory in psychology:
$$\:{P}_{i}\left(t\right)={\sum\:}_{k=1}^{M}{}_{ik}\left(t\right)\text{*}{R}_{k}\left(t\right)+{\beta\:}_{i}\left(t\right)+\frac{{\gamma\:}_{i}\left(t\right)}{1+{e}^{-\delta\:\text{*}{C}_{i}\left(t\right)}}$$(2)\(\:{P}_{i}\left(t\right)\) represents the result of agent \(\:i\) processing information at time \(\:t\); \(\:{}_{ik}\left(t\right)\) refers to the influence coefficient between nodes \(\:i\) and \(\:k\); \(\:{R}_{k}\left(t\right)\) means the quantity of information propagated by node \(\:k\); \(\:{\beta\:}_{i}\left(t\right)\) implies individual feature parameters; \(\:{\gamma\:}_{i}\left(t\right)\) and \(\:\delta\:\) denote dynamically adjusted weights and parameters, respectively; \(\:\delta\:\) stands for the learning rate calculated by the learning mechanism of the information processing process25.
-
3.
Mental health assessment module
To quantify the impact of the communication process on the audience’s mental health, this study introduces two related indicators, the emotional volatility index (EVI) and the stress feedback coefficient (SFC). It aims to reflect the user’s emotional stability and information reception pressure, respectively. The calculation method is as follows:
-
EVI:
$$\:EV{I}_{i}\left(t\right)=\frac{1}{M}\sum\:_{k=1}^{M}\:\left|{P}_{k}\left(t\right)-\stackrel{-}{P\left(t\right)}\right|\cdot\:{\alpha\:}_{ik}\left(t\right)$$(3)\(\:{P}_{k}\left(t\right)\) represents the emotional polarity of information processed by node K, and the value is -1 ~ 1; \(\:\stackrel{-}{P\left(t\right)}\) refers to the average emotional value of the whole network; \(\:{\alpha\:}_{ik}\left(t\right)\) denotes the influence weight of node i on K.
-
SFC:
$$\:SF{C}_{i}\left(t\right)=\frac{{\gamma\:}_{i}\left(t\right)}{1+{e}^{-\delta\:\cdot\:{C}_{i}\left(t\right)}}\cdot\:\left(1-\frac{1}{1+{e}^{-\eta\:\cdot\:{R}_{i}\left(t\right)}}\right)$$(4)\(\:{\gamma\:}_{i}\left(t\right)\) refers to individual stress sensitivity; \(\:{C}_{i}\left(t\right)\) denotes the network connection density; \(\:{R}_{i}\left(t\right)\) means the amount of information received; \(\:\eta\:\) represents the pressure accumulation rate.
The above indicators dynamically affect the information processing results through \(\:{\beta\:}_{i}\left(t\right)\) in Eq. (2):
$$\:{\beta\:}_{i}\left(t\right)={\beta\:}_{i}\left(t\right)={\beta\:}_{base}-\omega\:\cdot\:EV{I}_{i}\left(t\right)+\nu\:\cdot\:SF{C}_{i}\left(t\right)$$(5)\(\:\omega\:\) and \(\:\nu\:\) are the regulatory weights of emotion and stress, respectively.
-
-
4.
Information forwarding
$$\:{T}_{i}\left(t\right)=\frac{{\theta\:}_{i}\left(t\right)}{1+{e}^{-\kappa\:\text{*}{P}_{i}\left(t\right)}}$$(6)\(\:{T}_{i}\left(t\right)\) represents the amount of information forwarded by agent \(\:i\) at time \(\:t\), \(\:{\theta\:}_{i}\left(t\right)\) denotes the dynamically adjusted propagation probability, and \(\:\kappa\:\) indicates the calculation parameter.
Considering the social demands and personalized communication characteristics inherent in online propagation, the entire model, during the simulation of agents’ multi-source propagation behavior, takes into full account the social impact and subsequently adjusts weights26,27,28. The computational processes involved in this context are as follows:
-
1.
Calculation of weight adjustments.
This part adopts the reinforcement learning mechanism to achieve the dynamic update of weights:
$$\:{w}_{ij}\left(t+1\right)=\frac{1}{1+{e}^{-\mu\:\text{*}{(R}_{i}\left(t\right)-{R}_{j}\left(t\right))}}$$(7)\(\:{w}_{ij}\left(t+1\right)\) represents the update of the weights between nodes \(\:i\) and \(\:j\) at time \(\:t+1\), and µ denotes the learning rate of weight calculations.
-
2.
Computation of social impact
$$\:{I}_{i}\left(t+1\right)={\sum\:}_{j=1}^{N}{\beta\:}_{ij}\left(t\right)\text{*}{T}_{j}\left(t\right)+{\delta\:}_{i}\left(t\right)$$(8)\(\:{I}_{i}\left(t+1\right)\) refers to the social impact of node \(\:i\) at time \(\:t+1\); \(\:{\beta\:}_{ij}\left(t\right)\) represents the weight of social relationships; \(\:{\delta\:}_{i}\left(t\right)\) stands for the dynamically adjusted individual characteristics.
-
3.
Calculation of network connectivity
$$\:{C}_{i}\left(t\right)={\sum\:}_{j=1}^{N}{w}_{ij}\left(t\right)$$(9) -
4.
Computation of the learning mechanism
$$\:{}_{ik}\left(t+1\right)={}_{ik}\left(t\right)+\delta\:\text{*}({P}_{i}\left(t\right)-{P}_{k}\left(t\right))$$(10)\(\:{}_{ik}\left(t+1\right)\) indicates that the influence coefficient between nodes \(\:i\) and \(\:k\) is updated at time \(\:t+1\).
-
5.
Updates of social relationship weights
$$\:{\beta\:}_{ij}(t+1)=\frac{1}{1+{e}^{-\zeta\:\text{*}{(T}_{i}\left(t\right)-{T}_{j}\left(t\right))}}$$(11)\(\:{\beta\:}_{ij}(t+1)\) means the update of the social relationship weights between nodes \(\:i\) and \(\:j\) at time \(\:t+1\), and \(\:\zeta\:\) stands for the learning rate of the social relationship weights.
-
6.
Adjustment of dynamic propagation probability.
This part is based on the social comparison theory to achieve the adjustment of the propagation probability:
$$\:{\theta\:}_{i}\left(t+1\right)=\frac{1}{1+{e}^{-\omega\:\text{*}{(C}_{i}\left(t\right)-\stackrel{-}{C})}}$$(12)\(\:{\theta\:}_{i}\left(t+1\right)\) refers to the dynamic propagation probability of node \(\:i\) at time \(\:t+1\); \(\:\omega\:\) represents the learning rate in the calculation of dynamic propagation probability; \(\:\stackrel{-}{C}\) indicates the average network connectivity.
Building upon this simulation, the study considers the dynamic adjustment of node states and network structure in multi-source music culture communication, introducing the NE model. Node state update mainly relies on three parts: internal parameter iteration, local state aggregation, and global adaptation29,30. By defining an error function, optimizing parameters using gradient descent, and adjusting dynamic weights, the model achieves comprehensive modeling of complex network structures and the integrated effects of multi-source propagation31. The main computational processes involved in solving NE are:
-
1.
Calculation of state evolution equations.
State evolution is simulated through discrete-time Markov chains:
$$\:\frac{d{X}_{i}}{dt}={}_{i}\left(t\right)\text{*}{X}_{i}\left(t\right)\text{*}\left(1-{X}_{i}\left(t\right)\right)+{\sum\:}_{j=1}^{N}{\beta\:}_{ij}\left(t\right)\text{*}{X}_{i}\left(t\right)\text{*}\left(1-{X}_{i}\left(t\right)\right)$$(13)\(\:{X}_{i}\) refers to the state of node \(\:i\) at time \(\:t\); \(\:{}_{i}\left(t\right)\) represents the internal dynamic parameters of node \(\:i\).
-
2.
Computation of the discretization of state evolution equations.
The discretization processing adopts the Heaviside step function, aiming to solve the numerical instability problem of continuous state calculation in chaotic systems:
$$\:{X}_{i}\left(t+\varDelta\:t\right)={X}_{i}\left(t\right)+\varDelta\:t\text{*}\frac{d{X}_{i}}{dt}$$(14)Equations (13) and (14) are mainly used to construct the meta-rules of state evolution.
-
3.
Calculation of the error function.
Based on the theoretical framework of the gradient descent method, by calculating the difference between the actual and simulated node states, the error function is constructed:
$$\:E={\sum\:}_{t=1}^{T}{\left|\left|{{X}_{i}}^{obs}\left(t\right)-{{X}_{i}}^{sim}\left(t\right)\right|\right|}^{2}$$(15)\(\:{{X}_{i}}^{obs}\left(t\right)\) and \(\:{{X}_{i}}^{sim}\left(t\right)\) represent the actual and simulated state of the observed node \(\:i\) at time \(\:t\).
-
4.
Updated calculations of gradient descent parameters.
The gradient descent method-based optimization algorithm determines the direction and magnitude of parameter update by calculating the gradient of the error function on model parameters:
$$\:{\phi\:}_{i}\left(t+1\right)={\phi\:}_{i}\left(t\right)-\rho\:\text{*}\frac{\partial\:E}{\partial\:{\phi\:}_{i}\left(t\right)}$$(16)The gradient descent method is used to minimize the error function, and the model parameter \(\:{\phi\:}_{i}\left(t\right)\) is updated. ρ represents the learning rate in the gradient descent calculation.
-
5.
Computation of dynamic weight model adjustment.
Based on complex network theory and propagation dynamics, the parameters and rules of dynamic weight adjustment are determined by simulating the evolution of node states in different propagation scenarios:
$$\:{\tau\:}_{ij}(t+1)=\frac{1}{1+{e}^{-\vartheta\:\text{*}(\frac{d{X}_{i}}{dt}-\frac{d{X}_{j}}{dt})}}$$(17)
Considering the difference in the evolution speed of node states, the dynamic weight \(\:{\tau\:}_{ij}(t+1)\) between nodes is adjusted; θ means the parameters of dynamic weight adjustment.
The feature of online music culture communication lies in the intertwining emotions among multiple entities and the sharing within distinct circles. Drawing inspiration from the sharing mechanisms between individuals in cyberspace, this study implements information propagation and state evolution through internal dynamic parameters and network connection weights. The constructed propagation model treats platforms, music creators, and users as independent nodes, forming subgroups with dense connections and creating a highly interactive structure. Here, A, P, and U represent music creators, platforms, and U users. Figure 2 illustrates the state transition from the perspective of music creators.
Figure 2 illustrates the implementation process of node state transition for the music creator (A) in the music culture communication model. This process describes the temporal evolution of node states through the combined effects of internal dynamic parameters and external network connections. Specifically, WAA(t) represents the internal dynamic parameter of music creator A at time t, reflecting the internal evolution of creator A’s creative state or activity level. This parameter varies dynamically over time, influencing node A’s state at different temporal points. IPA(t) and TPA(t) denote the information propagation intensity from the platform to music creator A, and from music creator A to the platform, respectively. These variables reflect the information interaction intensity between creator A and the platform: IPA(t) characterizes the platform’s influence on creator A, while TPA(t) describes creator A’s feedback to the platform. Both propagation intensities vary temporally, representing the dynamic interplay between creator and platform. \(\:\alpha\:\)A(t) indicates music creator A’s learning rate at time t, serving as a crucial dynamic adjustment parameter. It governs how creator A adapts its state and behavior based on internal status and external information inputs. The learning rate determines the speed and degree of creator A’s assimilation of new information, constituting a key factor in the node state transition process.
This study aims to highlight the proposed ABM-NE model, which fully considers individual behaviors of nodes and multi-source propagation, and accurately reflects the individual differences and diversity characteristics in music-cultural communication, thereby achieving the integrated dissemination of traditional and modern music cultures. This model vertically explores music’s cultural heritage under various music genre characteristics, helping to optimize the mental health of audiences on a broader scale. The study introduces two common dissemination models, the BA and Holme-Kim, to validate the dynamic environment more closely aligned with real-world scenarios. The details of the three models are exhibited in Table 1.
During the model verification analysis, the parameter selection and simulation range of each analysis under dynamic environment verification are outlined in Table 2.
In Table 2, the internal dynamic parameters (for music creators/platforms/users) adopt a value range of 0.1–0.9, determined based on the node state evolution theory of complex networks. The lower bound of 0.1 represents the critical threshold for state evolution (ensuring the system avoids complete stagnation), while the upper bound of 0.9 prevents state mutations that could compromise system stability. This configuration references phase transition critical values established in comparable studies. Furthermore, the network connection weights (0.01–0.1) are derived through a three-stage calibration process. They encompass: (1) Initial weight distribution fitting using user behavior data of a real-world music platform; (2) Million-scale Monte Carlo simulations to verify weight sensitivity; (3) Maintaining small-world network characteristics while constraining weights to reflect realistic propagation intensity ranges.
To ensure that the ABM-NE model maintains its goal of enhancing dissemination efficiency under various individual characteristics while meeting the stability requirements of dynamic feature dissemination, this study references actual characteristics of complex network dissemination environments. It categorizes these into three conditions: different levels of social influence, content-audience matching, and integration of traditional cultural elements, to demonstrate the proposed model’s superior efficiency in dissemination. The specific approach is as follows. Social Influence: Individual social influence plays a critical role in the dissemination of information or music within social networks. Therefore, the model adjusts the intensity of agents’ social influence to compare scenarios with strong and weak social influence. Individuals with strong social influence are more likely to influence others, thereby enhancing dissemination efficiency. Content-Audience Matching: Content that matches the interests of the audience is more likely to resonate and spread. The study compares scenarios with matching and non-matching content to observe the impact of different degrees of matching on dissemination efficiency. Integration of Traditional Cultural Elements: Integrating traditional cultural elements can attract a wider audience and improve dissemination efficiency.
The study compares scenarios with and without the integration of traditional cultural elements to observe the influence of integration level on dissemination efficiency. Each condition sets the agents’ social influence at high, medium, and low levels, respectively. The ABM-NE model is used to simulate the process of music-cultural communication. Dissemination efficiency is evaluated through six sub-indicators: dissemination speed, network benefit, dissemination scope, information diffusion speed, dissemination intensity, and information retention. The dissemination speed and scope are calculated as the number of nodes disseminated within a unit of time and at the end of the dissemination; the dissemination intensity is calculated as the degree of node state change during the dissemination process, and the network benefit is calculated as the overall network benefit at the end of the dissemination. In practical scenarios, multiple indicators often influence dissemination efficiency, necessitating weighted calculations for comprehensive assessment. The weighted calculation method is based on the importance and relationships among different indicators. Each indicator is assigned a weight, and the numerical value of each indicator is multiplied by its corresponding weight before being summed to obtain a comprehensive assessment. This method comprehensively considers the contribution of each indicator, thereby ensuring the credibility and persuasiveness of the evaluation results. The weighted calculation of the dissemination efficiency result is as follows:
\(\:V\), \(\:R\) and \(\:I\) represent the dissemination speed, dissemination scope, and dissemination intensity; \(\:\text{E}\) refers to the network benefit; \(\:\text{S}\) means the information diffusion speed; \(\:\text{H}\) denotes the information retention; \(\:{w}_{a}\), \(\:{w}_{b}\), \(\:{w}_{c}\), \(\:{w}_{d}\), \(\:{w}_{e}\), and \(\:{w}_{f}\) are the weights of these six indicators, respectively.
Analysis of the structure and effect of the online music culture communication model
Results of the mental health association experiment
To validate the optimization effect of the ABM-NE model on audience mental health, this study conducts experimental investigations from two dimensions: emotional stability and information pressure regulation. Based on the EVI and SFC defined in Eqs. (3) and (4), the analysis focuses on the variation patterns of user psychological states across different propagation scenarios. Moreover, it places particular emphasis on the synergistic effects between high social influence and cultural integration contexts. The experimental results are presented in Tables 3 and 4.
Table 3 demonstrates that in terms of dissemination efficiency, the ABM-NE model achieves a score of 0.77, outperforming both the BA model (0.61) and Holme-Kim model (0.65). Regarding the EVI, the performances of ABM-NE, BA, and Holme-Kim models are 0.35, 0.52, and 0.48. These results indicate that the ABM-NE model surpasses traditional models (BA and Holme-Kim) across all indicators, demonstrating better adaptation to real-world scenario requirements. Table 4 further reveals remarkable improvements in user mental health within high-integration scenarios, showing a positive correlation (weighted value = 0.8) with dissemination efficiency.
Dynamic evolution analysis
The simulation model presets the data of the corresponding range of parameters to form a simulation data package, and the simulation values of each parameter have certain differences. Firstly, based on the internal dynamic parameters of the music creator, platform, and user, the dynamic evolution analysis is carried out. The results are depicted in Fig. 3. In Fig. 3, the horizontal axis refers to the time step (unit: hours), and the vertical axis is the standardized values of internal dynamic parameters (range 0–1). The three curves represent the parameter evolution trends of the ABM-NE, BA, and Holme-Kim models, respectively.
Figure 3 reveals that the dynamic evolution analysis results based on a time step of 10 demonstrate a relatively stable trend in the internal dynamic parameters of music creators, platforms, and users in the proposed model. The numerical changes are relatively slow. In comparison, the dynamic evolution of the BA model and the Holme-Kim model is more intense, with significant numerical fluctuations. This indicates that the proposed model tends to be more stable in the adjustment process of internal dynamic parameters, presenting a more balanced propagation dynamics compared to traditional models.
Density analysis of propagation nodes
The density of propagation nodes is analyzed based on the network connection weights between music creator nodes, from music creators to platform nodes, from platforms to music creator nodes, between platform nodes, from platforms to user nodes, from users to platform nodes, and between user nodes. The results are illustrated in Fig. 4. In Fig. 4, the horizontal axis represents the time step (unit: hours), and the vertical axis refers to the node density standardized values (range 0–1). The three curves represent the evolution trends of node density of the ABM-NE, BA, and Holme-Kim models, respectively.
In Fig. 4, the density analysis results of propagation nodes depict that, over time steps, the node density of the ABM-NE model proposed in this study remains relatively stable with minor fluctuations, ranging between 0.31 and 0.43. In contrast, the node density of the BA and Holme-Kim models exhibits notable fluctuations, displaying larger oscillations. Particularly in the BA model, the node density fluctuates noticeably between 0.16 and 0.32. This indicates that the proposed model tends to maintain a relatively stable node density during the propagation process, showing stronger stability and suitability for simulating the complex dynamics of online music culture communication.
Social impact analysis
Social impact analysis is a complex process involving multi-party interaction. Social impact analysis is conducted based on the information disseminated by the platform to music creators (PA), music creators to the platform (AP), the platform to users (PU), and users to the platform (UP). The results are indicated in Fig. 5. In Fig. 5, the horizontal axis is the time step (unit: hour), and the vertical axis is the social impact intensity (range: 0–1). The four columns represent the information dissemination intensity of AP, PA, PU, and UP.
In Fig. 5, the results of the social impact analysis suggest that AP, PA, PU, and UP present obvious dynamic changes at diverse time steps. Specifically, the information dissemination between music creators and platforms is relatively stable, while the information dissemination from platforms to users and users to platforms shows greater fluctuations. In the fifth time step, the user’s information dissemination to the platform reaches 0.91, which is more prominent than in other directions. This indicates that users’ feedback to the platform in the model has a more remarkable enhancement effect, which may lead to a wider dissemination effect.
Dissemination efficiency analysis
To ensure stable structures in dynamic environments, the ABM-NE model needs validation and analysis of dissemination efficiency based on three conditions: varying levels of social influence, content-audience matching, and integration of traditional cultural elements. The model’s adaptation under various conditions must be demonstrated. The analysis of dissemination efficiency under different social influence conditions is revealed in Fig. 6. In Fig. 6, the horizontal axis represents the propagation speed (nuit: days). The vertical axis (left) is the weighted dissemination efficiency (range 0–1), and the vertical axis (right) is other indicator values. The three bar graphs correspond to high (µ = 0.9), medium (µ = 0.5), and low (µ = 0.1) social influence levels, respectively. The six curves represent the changes of other indicators under different levels of social influence.
Figure 6 denotes that the proposed ABM-NE model exhibits significant differences in dissemination efficiency under varying levels of social influence. Under conditions of high social influence, the dissemination speed is the fastest, reaching 0.85; the widest dissemination scope reaches 130 nodes; dissemination intensity, network benefit, information diffusion speed, and information retention are also high, resulting in a weighted dissemination efficiency of 0.77. Conversely, under moderate and low social influence conditions, these indicators gradually decrease, leading to lower dissemination efficiency, with weighted dissemination efficiencies of 0.75 and 0.7, respectively. This demonstrates that the ABM-NE model can enhance dissemination efficiency more effectively when considering social influence, thereby demonstrating superiority in music-cultural communication. Social influence markedly impacts dissemination outcomes, where higher social influence accelerates broader and faster information dissemination, thereby improving dissemination efficiency. Therefore, when simulating information dissemination processes in social networks, the proposed model accurately captures the impact of varying social influences on dissemination efficiency, providing a robust tool and method for understanding and optimizing online music and cultural communication.
The analysis results of dissemination efficiency under diverse conditions of content-audience matching are depicted in Fig. 7. Here, the horizontal axis is the matching degree (range 0–1), the vertical axis (left) is the propagation range (unit: number of nodes), and the vertical axis (right) is other values. The six curves represent the changes in other indicator values under diverse matching degrees.
Figure 7 shows that when there is a high degree of content-audience matching, the dissemination speed is faster (0.82), the dissemination scope is broader (125 nodes), and the dissemination intensity, network benefit, information diffusion speed, and information retention are all higher, resulting in a weighted dissemination efficiency of 0.77. Conversely, under moderate and low matching degrees, these indicators gradually decrease, leading to diminishing dissemination efficiency with weighted dissemination efficiencies of 0.73 and 0.67, respectively. This indicates that the ABM-NE model effectively reflects the impact of content-audience matching on dissemination efficiency and optimizes dissemination strategies. A higher matching degree leads to better dissemination outcomes, facilitating faster and broader dissemination of information, thus enhancing dissemination efficiency. Consequently, the ABM-NE model accurately captures the mechanisms through which content-audience matching affects dissemination outcomes.
The analysis results of dissemination efficiency under different conditions of integration of traditional cultural elements are suggested in Fig. 8. In Fig. 8, the horizontal axis represents the degree of cultural integration (range 0–1). The vertical axis (left) is the information retention rate (unit: %), and the vertical axis (right) refers to the values of other indicators. The six curves respectively represent the changes in the values of other indicators under different degrees of cultural integration.
Figure 8 depicts that under conditions of high integration degree, the dissemination scope is the widest, with 135 nodes, and the dissemination speed is the fastest, which is 0.88. Moreover, the information retention, network benefit, information diffusion speed, and dissemination intensity are also higher, leading to a weighted dissemination efficiency of 0.8. Conversely, these indicators gradually decrease under moderate and low integration degrees, reducing dissemination efficiency with weighted dissemination efficiencies of 0.75 and 0.7, respectively. This underscores that the proposed ABM-NE model effectively reflects the impact of integrating traditional cultural elements on dissemination efficiency. Highly integrated traditional cultural elements facilitate broader and faster information dissemination, thus improving dissemination efficiency.
To validate the causal relationship between network density and dissemination efficiency, this study employs time-series data (time step = 10) for verification. The test results are listed in Table 5.
Table 5 demonstrates that network density and dynamic weights exhibit significant causal effects on dissemination efficiency (P < 0.05), whereas social influence shows no statistically significant causal effect (P > 0.05). These results indicate that network density remarkably impacts dissemination efficiency, while social influence does not exert a measurable effect.
For further validation of model generalizability, the study utilizes real propagation data from Twitter’s “#World Music Day 2023” campaign (comprising 120,000 user nodes and 350,000 interaction records). Meanwhile, it compares the dissemination efficiency between the ABM-NE and BA models on this dataset. The comparative results of key indicators are detailed in Table 6.
Table 6 reveals that the ABM-NE model maintains an error rate below 7% for both propagation speed and user feedback intensity, demonstrating superior fitting capability in real-world scenarios. Furthermore, the model’s predicted weighted dissemination efficiency (0.77) shows only 5.5% deviation from the actual observed data (0.73). This indicates strong robustness of the proposed ABM-NE model in high-noise, multi-source interaction environments.
Conclusion
In this study, based on the ABM method and complex network theory, a stable ABM-NE propagation model is designed and analyzed to explore the structure and dynamics of online music culture communication. By simulating the multi-source propagation behavior of music creators, platforms, and users, as well as describing node state evolution through NE, a series of crucial results regarding model performance are obtained. Specifically, the simulation of multi-source propagation behavior is compared with the Holme-Kim model and BA model. The results illustrate that, compared to traditional models, the proposed model tends to be more stable in the adjustment process of internal dynamic parameters, presenting a more balanced propagation dynamic. Dynamic evolution analysis observes the evolution trends of internal dynamic parameters of music creators, platforms, and users over time. In comparison to traditional models, the proposed model demonstrates a relatively stable trend, with slow numerical changes in internal dynamic parameters. This suggests that the proposed model has advantages in simulating the complexity of music culture communication, more accurately reflecting individual differences and diversity among nodes, while maintaining a relatively stable node density during the propagation process. It aligns well with the analysis of the complex dynamics of online music culture communication. Social impact analysis demonstrates prominent dynamic changes in information propagation among music creators, users, and platforms in the proposed model, with users exhibiting a more pronounced enhancement effect in the direction of information propagation towards the platform. In summary, the research results not only provide in-depth insights into the structure and dynamics of online music culture communication but also offer theoretical support and empirical references for practitioners and decision-makers in the culture communication field.
The innovation of this study lies in introducing NE, allowing the model to more accurately capture the node state evolution process, considering the integrated effects of multi-source propagation and the dynamic evolution of network structure. This innovative design achieves a comprehensive understanding of the complexity of online music culture communication at the technical level, retaining the flexibility of agent-based simulation while enhancing the modeling accuracy of node behavior and network structure through NE. The limitation of this study lies in the potential for more refined parameter selection, and future research could explore optimization methods for parameter selection to enhance the model’s applicability and validate it in real-world applications. In addition, experiments verify the partial causal effect of network attributes. However, it still needs to be noted that the interaction of variables may lead to the underestimation of the effect of a single variable. Meanwhile, the nonlinear relationship in the model may affect the robustness of the linear test. Moreover, the difference between the simulation data and the real scene may affect the stability of the causal chain.
Data availability
The data presented in this study are available on request from the corresponding author.
References
Nicoletti, G. & Busiello, D. M. Information propagation in multilayer systems with higher-order interactions across timescales. Phys. Rev. X. 14, 021007. https://doi.org/10.1103/PhysRevX.14.021007 (2024).
Nian, F., Ren, J. & Yu, X. Online spreading of topic tags and social behavior. IEEE Trans. Comput. Social Syst. 11, 1277–1288. https://doi.org/10.1109/TCSS.2023.3235011 (2024).
Terán-Bustamante, A., Martínez-Velasco, A. & Dávila-Aragón, G. Knowledge management for open innovation: bayesian networks through machine learning. J. Open. Innovation: Technol. Market Complex. 7, 40. https://doi.org/10.3390/joitmc7010040 (2021).
Nian, F. & Liu, X. Friend circles network: formation and the law of news dissemination. Appl. Intell. 52, 889–902. https://doi.org/10.1007/s10489-021-02398-z (2022).
Bibri, S. E. Data-driven smart sustainable urbanism: the intertwined societal factors underlying its materialization, success, expansion, and evolution. GeoJournal 86, 43–68. https://doi.org/10.1007/s10708-019-10061-x (2021).
Plikynas, D., Miliauskas, A., Laužikas, R., Dulskis, V. & Sakalauskas, L. The cultural impact on social cohesion: an agent-based modeling approach. Qual. Quant. 56, 4161–4192. https://doi.org/10.1007/s11135-021-01293-6 (2022).
Chen, W. & In, B. Modeling and simulation of cultural communication based on evolutionary game theory. Complexity. 2021, 1–12. https://doi.org/10.1155/2021/6115606. (2021).
Thneibat, M., Thneibat, M., Al-Shattarat, B. & Al-Kroom, H. Development of an agent-based model to understand the diffusion of value management in construction projects as a sustainability tool. Alexandria Eng. J. 61, 747–761. https://doi.org/10.1016/j.aej.2021.05.005 (2022).
Chee, E., Wong, W. & Wang, X. An integrated approach for machine-learning-based system identification of dynamical systems under control: application towards the model predictive control of a highly nonlinear reactor system. Front. Chem. Sci. Eng. 16, 237–250. https://doi.org/10.1007/s11705-021-2058-6 (2021).
Pires, B. et al. Knowledge sharing in a dynamic, multi-level organization: an agent-based modeling approach. Comput. Math. Organ. Theory. 30, 1–26. https://doi.org/10.1007/s10588-023-09373-8 (2023).
Nian, F., Yang, Y. & Shi, Y. Fractal propagation and immunity on network. Fractals 29, 2150134. https://doi.org/10.1142/S0218348X21501346 (2021).
Capraro, V. & Perc, M. In search of the most cooperative network. Nat. Comput. Sci. 4, 257–258. https://doi.org/10.1038/s43588-024-00623-6 (2024).
Vermeer, W., Smith, J. D., Wilensky, U. & Brown, H. High-fidelity agent-based modeling to support prevention Decision-Making: an open science approach. Prev. Sci. 23 https://doi.org/10.1007/s11121-021-01319-3 (2021).
Oktavia, Y., Sukhbaatar, U., Cabrera, L. & Cabrera, D. Hard and Soft Methods in Complex Adaptive Systems (CAS) Agent Based Modeling (ABM) and the Agent Based Approach (ABA). (2021).
An, L. et al. Challenges, tasks, and opportunities in modeling agent-based complex systems. Ecol. Model. 457, 109685. https://doi.org/10.1016/j.ecolmodel.2021.109685 (2021).
Luo, L., Nian, F., Cui, Y. & Li, F. Fractal information dissemination and clustering evolution on social hypernetwork. Chaos: Interdisciplinary J. Nonlinear Sci. 34, 093128. https://doi.org/10.1063/5.0228903 (2024).
Boukamba, H. K., Oi, T. & Sano, K. A generalized approach to tourist ethnocentrism (GATE): analysis of the gene scale for application in tourism research. J. Travel Res. 60, 004728751989512. https://doi.org/10.1177/0047287519895128 (2020).
James, C. L. & Bradshaw, K. L. Agent-based model development of a complex socio-ecological system: methods for overcoming data and domain limitations. Ecol. Inf. 77, 102224. https://doi.org/10.1016/j.ecoinf.2023.102224 (2023).
Li, W., Yuan, J., Ji, C., Wei, S. & Li, Q. Agent-Based simulation model for investigating the evolution of social risk in infrastructure projects in China: A social network perspective. Sustainable Cities Soc. 73, 103112. https://doi.org/10.1016/j.scs.2021.103112 (2021).
Ding, H. & Xie, L. Simulating rumor spreading and rebuttal strategy with rebuttal forgetting: an agent-based modeling approach. Phys. A: Stat. Mech. Its Appl. 612, 128488. https://doi.org/10.1016/j.physa.2023.128488 (2023).
Sulaiman, T. A., Bulut, H. & Baskonus, H. M. On the exact solutions to some system of complex nonlinear models. Appl. Math. Nonlinear Sci. 6, 29–42. https://doi.org/10.2478/amns.2020.2.00007 (2020).
Aktar, M. S., Akbar, M. A. & Osman, M. S. Spatio-temporal dynamic solitary wave solutions and diffusion effects to the nonlinear diffusive predator-prey system and the diffusion-reaction equations. Chaos Solitons Fractals. 160, 112212. https://doi.org/10.1016/j.chaos.2022.112212 (2022).
Humphreys, G. & Baker, W. Developing intercultural awareness from short-term study abroad: insights from an interview study of Japanese students. Lang. Intercultural Communication. 21, 1–16. https://doi.org/10.1080/14708477.2020.1860997 (2021).
Murphy, S. et al. A transdisciplinary complex adaptive systems (T-CAS) approach to developing a national school-based culture of prevention for health improvement: the school health research network (SHRN) in Wales. Prev. Sci. 22, 50–61. https://doi.org/10.1007/s11121-018-0969-3 (2021).
Umar, M., Wilson, M. & Heyl, J. The structure of knowledge management in inter-organisational exchanges for resilient supply chains. J. Knowl. Manage. 25, 826–846. https://doi.org/10.1108/JKM-06-2020-0488 (2021).
Zeng, Y., Liu, L. & Xu, R. The effects of a virtual reality tourism experience on tourist’s cultural dissemination behavior. Tourism Hospitality. 3, 314–329. https://doi.org/10.3390/tourhosp3010021 (2022).
Wei, S. & Pan, J. Resilience of urban network structure in China: the perspective of disruption. ISPRS Int. J. Geo-Information. 10, 796. https://doi.org/10.3390/ijgi10120796 (2021).
Schaller, M. & Muthukrishna, M. Modeling cultural change: Computational models of interpersonal influence dynamics can yield new insights about how cultures change, which cultures change more rapidly than others, and why. Am. Psychol. 76, 1027–1038. https://doi.org/10.1037/amp0000797 (2021).
Fogli, A. & Veldkamp, L. Germs social networks, and growth. Rev. Econ. Stud. 88, 1074–1100. https://doi.org/10.1093/restud/rdab008 (2021).
Zulli, D. & Zulli, D. J. Extending the internet meme: conceptualizing technological mimesis and imitation publics on the TikTok platform. 24, 1872–1890. https://doi.org/10.1177/1461444820983603 (2022).
Bao, Z. & Wang, C. A multi-agent knowledge integration process for enterprise management innovation from the perspective of neural network. Inf. Process. Manag. 59, 102873. https://doi.org/10.1016/j.ipm.2022.102873 (2022).
Funding
This work was supported by the 2024 Humanities and Social Sciences Youth Fund Project of the Ministry of Education of China, titled “Research on the ‘Waijiang’ Symbolic System in Lingnan Traditional Music Culture” (Project No. 24YJC760131); the Guangdong “New Normal University Construction” Project for Promoting High-Quality Basic Education, titled “Reconstruction and Practice of Music Teaching Content in Primary and Secondary Schools Based on Excellent Traditional Chinese Culture and Aesthetic Education”; the 2025 Guangzhou Social Science Planning “Yangcheng Young Scholars” Project, titled “A Study on the Generation Mechanism and Urban Renewal Path of Cantonese Tea House Cultural Spaces from the Perspective of ‘Sense of Place’” (Project No. 2025GZQN26); the 2024 Higher Education Research Project of the Guangzhou Municipal Education Bureau, titled “Research on the Survival and Development of Private Cantonese Opera Troupes in the New Media Era” (Project No. 2024312216); the 2024 MOE–Industry Collaborative Education Project, titled “Collaborative Mechanisms and Practical Exploration of Digital-Intelligent Media Empowerment in Art Aesthetic Education” (Project No. 2412273220); and the 2025 Guangzhou Musicians Association Research Project, titled “Research on the Communication Mechanism of Guangdong Music in New Media from the Perspective of ‘Everyday Aestheticization’” (Project No. 25GZYX066).
Author information
Authors and Affiliations
Contributions
Conceptualization, Z.W.; methodology, E.L.; software, X.L.; validation, J.L.; formal analysis, Z.W.; investigation, X.L.; resources, E.L.; data curation, Z.W.; writing—original draft preparation, Z.W., E.L.; writing—review and editing, J.L., X.L., E.L.; visualization, Z.W.; supervision, J.L.; project administration, E.L. All authors have read and agreed to the submitted version of the manuscript.
Corresponding author
Ethics declarations
Competing interests
The authors declare no competing interests.
Additional information
Publisher’s note
Springer Nature remains neutral with regard to jurisdictional claims in published maps and institutional affiliations.
Rights and permissions
Open Access This article is licensed under a Creative Commons Attribution-NonCommercial-NoDerivatives 4.0 International License, which permits any non-commercial use, sharing, distribution and reproduction in any medium or format, as long as you give appropriate credit to the original author(s) and the source, provide a link to the Creative Commons licence, and indicate if you modified the licensed material. You do not have permission under this licence to share adapted material derived from this article or parts of it. The images or other third party material in this article are included in the article’s Creative Commons licence, unless indicated otherwise in a credit line to the material. If material is not included in the article’s Creative Commons licence and your intended use is not permitted by statutory regulation or exceeds the permitted use, you will need to obtain permission directly from the copyright holder. To view a copy of this licence, visit http://creativecommons.org/licenses/by-nc-nd/4.0/.
About this article
Cite this article
Li, E., Liang, X., Wang, Z. et al. Analyzing audience mental health through the communication and structure of complex networked online music culture. Sci Rep 16, 1284 (2026). https://doi.org/10.1038/s41598-025-23585-9
Received:
Accepted:
Published:
Version of record:
DOI: https://doi.org/10.1038/s41598-025-23585-9










