Abstract
In Saccharomyces cerevisiae, an asymmetrical division model, mitochondrial (mt) DNA typically exists in a homoplasmic state, but mutations frequently occur. Rolling-circle replication, mediated by the mtDNA recombinase Mhr1p, forms tandem concatemers that are selectively transmitted to budding cells. In crosses between haploids with wild-type (ρ+) and hypersuppressive (HS) ρ− mtDNA, ρ− progeny are predominantly produced due to the replicative advantage of mtDNA with large deletions. We investigated the effects of caloric restriction (CR; 0.5% glucose medium) on mitochondrial distribution and found that ρ+ mtDNA-mitochondria are pre-selected in zygotes and transmitted into buds prior to mitochondrial fusion. This process, termed ρ+ mtDNA-mitochondrial preselection and transmission (ρ+ mtDNA-MPT), was validated by confocal imaging and flow cytometry analyses. The rate of ρ+ progeny increased under CR conditions compared to glucose-abundant media, suggesting that CR enhances ρ+ mtDNA-MPT and promotes the formation of wild-type mtDNA homoplasmy via an Mhr1p-dependent mechanism, which dominates mtDNA inheritance.
Similar content being viewed by others
Introduction
Mitochondria contain multiple copies of mitochondrial DNA (mtDNA), encoding tRNAs, rRNAs, and subunits of the electron transport chain that provides energy to eukaryotic cells through oxidative phosphorylation1. Maintenance of mtDNA copy number and integrity is critical for metabolic homeostasis in all eukaryotes2,3. MtDNA exists in multiple copies per cell in yeast and human cells, allowing for the complementation of mutant mtDNA with wild-type copies; however, the proportion of deleted mtDNA molecules can become sufficiently high in heteroplasmic states. Mutant mtDNA variants, such as those with deletions or shorter replicons than wild-type mtDNA, can quickly populate mitochondria and contribute to mitochondrial dysfunction in human cells4,5.
Almost all copies of budding yeast mtDNA are identical (homoplasmy)6. This basic state is formed by tandem multimers, also called concatemers, which allow the reduction of mtDNA segregation units. These concatemers are selectively transmitted into buds with concomitant monomerization, enabling a rapid reversion from heteroplasmy to homoplasmy within 20 generations of yeast vegetative growth7,8,9,10. Mhr1p is a nuclear-encoded mitochondrial homologous DNA pairing-promoting protein8,11 and is required for recombination-driven rolling-circle mtDNA replication (RdRR), which is activated by reactive oxygen species (ROS)12,13,14. RdRR produces concatemers, linear tandem multimers linked by head-to-tail unit-sized mtDNA, which facilitate mitochondrial allele segregation for converting heteroplasmy to homoplasmy9.
Ephrussi et al.. reported a genetic phenomenon referred to as suppressiveness in S. cerevisiae, where crosses of normal haploids and haploids with highly suppressive mtDNA (e.g., one kilobase, hypersuppressive ρ− mtDNA with an active origin, ori5) yield heteroplasmic zygotes containing both wild-type (85 kilobases, ρ+) and variant mtDNA, resulting in a significant majority of petite colonies with reduced size15. The degree of suppressiveness is represented by the ratio of petite mutants with deleted mtDNA. In extreme cases of hypersuppressive (HS ρ−) petites, over 95% of the progeny from ρ+ × HS ρ− crosses exhibit the HS ρ− genome15,16.
Increasing evidence indicates that reactive oxygen species (ROS) are critical for cellular functions17. ROS regulates mtDNA copy number in yeast by triggering mtDNA replication through the formation of DNA double-stranded breaks (DSBs)12,13, and an optimal amount of ROS can promote human mitochondrial allele segregation through rolling-circle replication18. In eukaryotic cells, one of the primary sources of ROS is the electron transport chain (ETC) located on the mitochondrial inner membrane19. Mhr1p-mediated mtDNA recombination can repair DSB-induced mtDNA deletions10,20,21,22,23,24,25.
The equal distribution of mitochondria during cell division is regulated by two actin-dependent processes: the movement of some mitochondria into the daughter bud and the immobilization of others in the mother cell26. In wild-type yeast cells, mitochondria align along actin cables27 and exhibit an actin-based motor activity depending on the hydrolysis of ATP28. When ATP levels are low, F-actin slides on immobilized yeast mitochondria. When ATP levels are high, mitochondrial outer membranes release bound filaments28. The transfer of mitochondria with wild-type mtDNA to buds during yeast cell division promotes viable progeny29,30. The impact of the mtDNA state (ρ+ or HS ρ-) on mitochondrial distribution during caloric restriction (CR) is largely unknown.
In energy metabolism, glucose is the most crucial carbon source for energy production across all organisms31. Caloric restriction (CR) is known to extend lifespan across species. For example, culturing yeast under glucose-restricted conditions (0.5% glucose medium) extends their lifespan by activating AMPK through changes in the AMP/ATP ratio and Sir2p through NAD+32–35. Although budding yeast species can be cultivated in media with different glucose concentrations, reduced glucose availability mimics caloric restriction and influences mitochondrial function36. This condition involves the regulation of many genes and proteins responsible for carbon source utilization37.
In this study, we report that ρ+ mtDNA-mitochondria are pre-selected and transmitted into zygotic buds in a 0.5% glucose medium (a form of CR) prior to the mitochondrial fusion of ρ+ mtDNA-mitochondria with HS ρ− mtDNA-mitochondria, using a genetic assay system based on hypersuppressiveness. The results were observed by confocal analysis and validated by flow cytometry. We reveal a method to mitigate the replicative advantage of deleted mtDNA, such as HS ρ− mtDNA, by controlling energy metabolism.
Results
Preferential transmission of ρ+ mtDNA-mitochondria in the zygotes under caloric restriction conditions
Uniparental inheritance of budding yeast mtDNA is observed in crosses between ρ+ and petite (ρ−) mutant strains during zygotic formation and vegetative growth15,16. In extreme cases of hypersuppressive (HS ρ−) petites, more than 95% of the progeny from ρ+ × HS ρ− crosses contain only the HS ρ− genome, despite an inherent growth advantage for ρ+ cells38,39. To monitor bud formation in zygotes resulting from the mating of ρ+ mtDNA-mitochondria-harboring haploids with HS ρ− mtDNA-mitochondria-harboring haploids, we labeled ρ+ mtDNA-mitochondria with a mitochondria-targeted Tomato protein, which emits intense red fluorescence, and HS ρ− mtDNA-mitochondria with a GFP fluorescent protein, which emits green fluorescence.
We observed that in a 0.5% glucose mating medium (a caloric restriction condition), some zygotes generated buds containing only ρ+ mtDNA-mitochondria, while in 2.0% and 4.0% glucose mating media, mitochondria containing both ρ+ and HS ρ− mtDNA were present in the buds following zygote maturation (Fig. 1a). We named the preferential selection and transmission of mitochondria containing ρ+ mtDNA into the bud “ρ+ mtDNA-mitochondrial preselection and transmission (ρ+ mtDNA-MPT).”
Two distinct budding patterns were observed in 107 zygotes cultured in 0.5% glucose mating medium: medial budding, which lacked ρ⁺ mtDNA-MPT, and non-medial budding, which exhibited ρ⁺ mtDNA-MPT (Fig. 1b, S1). In contrast, nearly all zygotes in 2.0% and 4.0% glucose conditions displayed only medial budding without ρ⁺ mtDNA-MPT (Fig. 1b, S2, S3).
Confocal microscopy revealed the occurrence of ρ⁺ mtDNA-MPT under caloric restriction (CR) in crosses between ρ⁺ haploids and HS ρ⁻ haploids—a standard system for studying hypersuppressiveness. To validate this finding, we performed flow cytometry analysis on red- and green-labeled cells (Fig. S4). Diploid cells were accurately identified using DAPI staining as a nuclear marker, which helped define forward scatter (FSC) and side scatter (SSC) gating parameters.
To enhance interpretability, representative FSC/SSC dot plots were co-displayed alongside their corresponding quantification results in the main figures. This integrated format allowed for a direct visual correlation between cellular morphology and flow cytometric measurements, thereby improving methodological clarity.
We first analyzed diploid cells resulting from the mating of ρ⁺ haploids (red) with HS ρ⁻ haploids (green) using flow cytometry. In 0.5% glucose mating medium, diploids containing mitochondria derived exclusively from ρ⁺ mtDNA (red) accounted for 4.54 ± 0.71% of the population (Fig. 1c, d). This proportion was 8.1-fold and 9.7-fold higher than those observed in 2.0% and 4.0% glucose media, respectively, where the corresponding values were 0.56 ± 0.13% and 0.47 ± 0.04% (Fig. 1c, d). In the remaining diploid population, extensive mitochondrial fusion was commonly observed.
The flow cytometry results were consistent with confocal microscopy findings, supporting the notion that ρ⁺ mtDNA-containing mitochondria were preferentially selected and transmitted into the buds under 0.5% glucose conditions. These observations highlight the regulatory role of glucose concentration in mating media on mitochondrial inheritance patterns.
These results indicate that two budding modes likely occur during the yeast mating process: medial budding and nonmedial budding (Fig. 1e). Under abundant glucose conditions, medial budding without ρ+ mtDNA-mitochondrial preselection and transmission (MPT) primarily occurs. In contrast, under caloric restriction (CR) conditions, a portion of zygotes exhibits pre-selected ρ+ mtDNA-mitochondria, initiating ρ+ mtDNA-MPT through a nonmedial budding mode.
Budding formations and flow cytometry analysis of zygotes from wild-type (ρ+) crosses with mutant (HS ρ−). (a) Budding patterns in the zygotes formed by mating wild-type (ρ+) with mutant (HS ρ−) in mating media containing 0.5%, 2.0% or 4.0% glucose for 1.5 h. Arrows indicate emerging buds). (b) Frequencies of ρ+ mtDNA-MPT in medial and nonmedial budding among all observed zygotes. (c) Flow cytometry analysis of diploids from ρ+ × HS ρ− crosses. (d) Frequency plots of MtTomato-diploid cells from the same crosses. (e) Schematic model illustrating medial versus non-medial budding in ρ+ × HS ρ− zygotes. Data information: representative flow cytometry plots are shown. Data are derived from at least three biological replicates and presented as mean ± SEM. Statistical significance was assesed using one-way ANOVA: *p < 0.05, **p < 0.01, ***p < 0.001, ****p < 0.0001; ns, not significant (p > 0.05).
Dependency of ρ+ MtDNA-mitochondrial preselection and transmission on HS ρ− MtDNA in zygotes
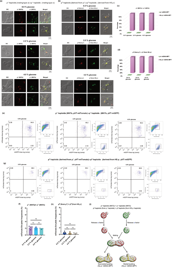
To investigate whether ρ+ mtDNA-mitochondrial preselection and transmission (MPT) occurs exclusively during the mating process of ρ+ haploids with HS ρ− haploids in a 0.5% glucose mating medium, we utilized three control groups: ρ+ haploids (mating type a) × ρ+ haploids (mating type α), and ρ0 haploids (derived from ρ+) × ρ0 haploids (derived from HS ρ−) for further validation (Fig. 2).
In the group mating ρ+ haploids (mating type a) with ρ+ haploids (mating type α), we observed both medial and nonmedial budding occurring in a 0.5% glucose mating medium. Neither budding type demonstrated a preference for the selectivity of ρ+ mtDNA-mitochondria, as the ρ+ mtDNA-mitochondria from mating type a (MATa) haploids and those from mating type α (MATα) haploids fused in the zygotes (Fig. 2a). This phenomenon was also observed in 2.0% and 4.0% glucose mating media. In other words, medial and nonmedial budding coexisted but did not utilize the ρ+ mtDNA-mitochondrial preselection and transmission (ρ+ mtDNA-MPT) process (Fig. 2a, c). It is likely that ρ+ mtDNA-MPT only occurs when ρ+ and HS ρ− haploids are mated in a 0.5% glucose concentration. These results indicate that when mtDNA is completely absent, preferential mitochondrial preselection and transmission is no longer observed, regardless of budding position (Fig. 2i).
Next, we prepared ρ0 cells derived from ρ+ (red) and HS ρ− (green) cells for fluorescence detection. We observed both medial and nonmedial budding in the 0.5% glucose mating medium. Mitochondria from ρ0 haploids derived from ρ+ or HS ρ− cells fused in the zygotes; however, the pattern of mitochondrial preselection and transmission (MPT) was undetectable (Fig. 2b). In the 2.0% and 4.0% glucose mating media, both medial and nonmedial budding were observed, but MPT was not detected as the mitochondria initially fused (Fig. 2b, d).
Flow cytometry analyses of various haploid crosses (ρ⁺ × ρ⁺, and ρ⁰ × HS ρ⁻) showed that, in media containing 0.5%, 2.0%, or 4.0% glucose, mitochondria originating from each parent fused extensively (ranging from ~ 94% to 99% of the total). The nearly identical mtTomato dot plots frequencies indicated that ρ⁺ mtDNA-mitochondrial preselection and transmission (ρ⁺ mtDNA-MPT) did not occur under these conditions (Fig. 2e-h), consistent with confocal microscopy observations.
These results indicate that when mtDNA is completely lost, ρ+ mtDNA-MPT is no longer observed, regardless of the presence of both medial and nonmedial budding (Fig. 2i). It is likely that ρ+ mtDNA-MPT depends on the presence of mtDNA.
Budding patterns and flow cytometry analysis in diploid cells derived from different haploid crosses. (a) Budding patterns in zygotes from ρ+ (MATa) × ρ+ (MATα) under 0.5%, 2.0% or 4.0% glucose condition. (b) Budding patterns in zygotes from ρ0 haploids (from ρ+) × ρ0 (from HS ρ−) haploids under the same glucose condition. (c) Frequencies of ρ+ mtDNA-MPT in medial and non-medial budding among ρ+ × ρ+ matings. (d) Frequencie of ρ+ mtDNA-MPT in medial and non-medial budding among ρ0 × ρ0 matings. (e-h) Flow cytometry analysis of diploids from ρ+ × ρ+, ρ0 × ρ0, and mhr1-1 (ρ⁺) × Δmhr1 (HS ρ⁻) crosses. Data information: Representative flow cytometry plots were shown. Data from at least three biological replicates. Values are mean ± SEM. Statistical significance was assesed using one-way ANOVA: *p < 0.05, **p < 0.01, ***p < 0.001, ****p < 0.0001; ns, not significant (p > 0.05).
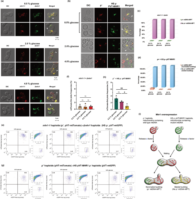
Dependency of ρ+ mtDNA-mitochondrial preselection and transmission on Mhr1p function in zygotes
Through the two control groups—ρ+ haploids (MATa) × ρ+ haploids (MATα) and ρ0 haploids (derived from ρ+) × ρ0 haploids (derived from HS ρ−)—we observed that the ρ+ mtDNA-mitochondrial preselection and transmission (MPT) phenomenon does not occur in the absence of HS ρ− mtDNA or with a complete loss of mtDNA. Given that the Mhr1p is essential for producing concatemers through rolling-circle replication in budding yeast9,10, we further investigated the impact of Mhr1p on the ρ+ mtDNA-MPT phenomenon.
We performed fluorescence analysis by crossing mhr1-1 haploids (ρ+) with Δmhr1 haploids (HS ρ−), labeling the mitochondria with mitochondria-targeted Tomato and GFP fluorescent proteins, respectively. Although we observed both medial and nonmedial budding in the 0.5% glucose mating medium, nonmedial budding did not adhere to the ρ+ mtDNA-mitochondrial preselection and transmission (ρ+ mtDNA-MPT) process (Fig. 3a, c). The ρ+ mtDNA-MPT process was also absent in crosses involving an mhr1-1 genetic background (Fig. 3a, c), suggesting that ρ+ mtDNA-MPT depends on Mhr1p. Therefore, we further employed haploids harboring vectors that overexpress Mhr1p23 to determine whether ρ+ mtDNA-MPT is reliant on Mhr1p-dependent mechanism.
Under 0.5% glucose conditions, two distinct budding patterns were observed among zygotes: medial budding, in which new buds formed at the center of the zygotic body, and non-medial budding, in which buds emerged away from the center (Fig. 3b). In medial budding, ρ+ mtDNA-mitochondria and HS ρ⁻ mtDNA-mitochondria were fused. Conversely, in non-medial budding, ρ⁺ mtDNA-mitochondria migrated into the bud before fusing with HS ρ⁻ mtDNA-mitochondria (Fig. 3b, d).
Flow cytometry analyses of Mhr1p-deficient mhr1-1 [ρ⁺] × Δmhr1 [HS ρ⁻] showed that, in media containing 0.5%, 2.0%, or 4.0% glucose, mitochondria originating from each parent fused extensively (approximately 99% of the total). The nearly identical mtTomato dot plots frequencies indicated that ρ⁺ mtDNA-mitochondrial preselection and transmission (ρ⁺ mtDNA-MPT) did not occur under these conditions (Fig. 3e, f), consistent with confocal microscopy observations. In contrast, ρ⁺ mtDNA-MPT depended on both HS ρ⁻ mtDNA and Mhr1p function, specifically in 0.5% glucose. Even when Mhr1p was overexpressed, fusion remained high (~ 95–97%) at all glucose concentrations (Fig. 3g), reinforcing that ρ⁺ mtDNA-MPT requires both low glucose and HS ρ⁻ mtDNA.
In the cells with the overexpreesed Mhr1p, the dot plots frequency of diploids with ρ+ mtDNA-containing mitochondria (red) without HS ρ⁻ mtDNA-mitochondria were 3.26 ± 0.49% in the 0.5% glucose mating medium, significantly higher than those in the 2.0% glucose and 4.0% glucose media (Fig. 3h). This result is consistent with the observations using confocal microscopy (Fig. 3b), as well as with the observations in the presence of the baseline Mhr1p expression.
However, in 2.0% glucose medium, the flow cytometry analysis showed mtTomato-only positive population of 2.26 ± 0.10% (Fig. 3h), compared to 0.56 ± 0.13% in ρ+ × HS ρ− (Fig. 1c, d), which does not match the confocal observations (Fig. 3b). These results suggest that, under Mhr1p overexpression, ρ⁺ mtDNA-containing mitochondria were preferentially transmitted into the progeny, even if ρ⁺ mtDNA-MPT does not occur in 2.0% glucose medium.
The ρ⁺ mtDNA-MPT in 0.5% glucose medium was still observed upon Mhr1p overexpression, whereas in 2.0% or 4.0% glucose media, zygotes using the non-medial budding mode were not observed—even with Mhr1p overexpression (Fig. 3i). This suggests that the ρ⁺ mtDNA-MPT phenomenon depends on glucose concentration rather than Mhr1p levels.
Budding patterns and flow cytometry analysis of zygotes assessing Mhr1p function. (a-b) Budding patternss in zygotes from mhr1-1 (ρ+) × Δmhr1 haploids (HS ρ−) crosses, 2.0% or 4.0% glucose conditions. Arrows indicate buds. (c-d) Frequencies of ρ+ mtDNA-MPT in medial and non-medial budding from above crosses. (e-h) Flow cytometry analysis and MtTomato dot plots of diploids from these conditions. (i) Model depicting budding outcomes under Mhr1p overexpression. Data information: Representative flow cytometry plots were shown. Data from ≥ 3 biological replicates; results as mean ± SEM. Statistical tests: one-way ANOVA; *p < 0.05, **p < 0.01, ***p < 0.001, ****p < 0.0001; ns, not significant (p > 0.05).
ρ⁺ formation rates in diploids under various concentrations of glucose
Our studies using confocal microscopy and flow cytometry analyses confirmed the occurrence of ρ⁺ mtDNA-MPT following the mating of ρ⁺ haploids with HS ρ⁻ haploids under CR conditions. It is highly likely that ρ⁺ mtDNA-MPT influences the inheritance of ρ⁺ mtDNA and, consequently, affects the generation of ρ⁺ progeny. To test this hypothesis, we examined the impact of ρ⁺ mtDNA-MPT on the rate of ρ⁺ colony-forming units (CFUs).
We calculated the ρ⁺ CFU rates for crosses of ρ⁺ haploids with HS ρ⁻ haploids in 0.5%, 2.0%, and 4.0% glucose media during the mating process. We found that, in the 0.5% glucose mating medium, the ρ⁺ CFU formation rate was 2.11 ± 0.16%, which was 1.87-fold and 2.54-fold higher than in the 2.0% and 4.0% glucose mating media, respectively (Fig. 4a, S5). Therefore, under CR conditions, ρ⁺ mtDNA-MPT leads to a higher frequency of diploids containing more ρ⁺ mtDNA, ultimately resulting in a higher final formation rate of ρ⁺ CFUs.
To further investigate the influence of Mhr1p on ρ⁺ formation under different glucose concentrations during the mating process, we examined the ρ⁺ formation rate during the mating of ρ⁺ and HS ρ⁻ haploids under Mhr1p-deficient and Mhr1p overexpression conditions. When mhr1-1 (ρ⁺) was crossed with Δmhr1 (HS ρ⁻) haploids, regardless of the glucose conditions, the ρ⁺ CFU formation rates for mhr1-1 (ρ⁺) × Δmhr1 (HS ρ⁻) reached higher levels (Fig. 4b, S5). These rates were approximately 25.37 ± 0.18% in the 4.0% glucose mating medium and 37.05 ± 3.31% in the 0.5% glucose mating medium. This suggests that when Mhr1p function is deficient, hypersuppressiveness disappears and becomes experimentally unobservable, consistent with our previous observation12, indicating that hypersuppressiveness strictly depends on Mhr1p function.
When Mhr1p was overexpressed, the ρ⁺ formation rate in 2.0% glucose medium increased to approximately 2.76 ± 0.20%, comparable to the rate in 0.5% glucose medium, and more than three times higher than the 0.88 ± 0.22% observed in 4.0% glucose medium (Fig. 4b, S5). These results suggest that Mhr1p overexpression stimulates rolling-circle replication in yeast, thereby increasing the number of concatemers and promoting the selective transmission of ρ⁺ mtDNA-containing mitochondria into progeny.
In conclusion, these results demonstrate that Mhr1p-mediated mtDNA inheritance strongly influences mitochondrial distribution, particularly under CR conditions.
Quantification of ρ⁺ colony formation under varying glucose conditions. (a) ρ+ colony formation rate following wild-type (ρ+) × HS ρ− crosses under different glucose levels. (b) ρ+ colony formation rate folloeing mhr1-1 (ρ+) × Δmhr1 (HS ρ−), or ρ+ × HS ρ− + pVT-MHR1 crosses. Data information: Results from ≥ 3 independent experiments. Data shown as mean ± SEM. Statistical tests: one-way ANOVA (a) and unpaired two-tailed t-test (b); *p < 0.05, **p < 0.01, ***p < 0.001, ****p < 0.0001; ns, not significant (p > 0.05).
Mitochondrial movement during the mating process of crossing ρ⁺ with HS ρ⁻ haploids
To further investigate how the mtDNA state (ρ⁺ or HS ρ⁻) affects budding patterns, we analyzed the movement of mitochondria containing ρ⁺ mtDNA or HS ρ⁻ mtDNA in zygotes under various glucose concentrations. We performed time-lapse imaging using confocal microscopy. In zygotes undergoing medial budding, regardless of whether the mitochondria contained ρ⁺ or HS ρ⁻ mtDNA, they moved to the central position and fused before entering the buds. In this scenario, no ρ⁺ mtDNA-MPT was detected, even in 0.5% glucose mating medium (Fig. 5a). By contrast, in nonmedial budding, ρ⁺ mtDNA-MPT occurred in 0.5% glucose mating medium: ρ⁺ mtDNA-containing mitochondria entered the buds as soon as they appeared, whereas HS ρ⁻ mtDNA-containing mitochondria did not (Fig. 5b). Thus, under CR conditions, mitochondria with ρ⁺ mtDNA are preselected and transported to the buds earlier—prior to mitochondrial fusion—suggesting that certain zygotes employ a nonmedial budding pattern to favor ρ⁺ mtDNA for the next generation. On the other hand, only the medial budding pattern, without ρ⁺ mtDNA-MPT, was observed in 2.0% or 4.0% glucose mating media (Fig. 5c, d). Both ρ⁺ mtDNA- and HS ρ⁻ mtDNA-containing mitochondria moved toward the intermediate position for fusion in these zygotes. These results suggest that the mechanism driving ρ⁺ mtDNA-MPT in nonmedial budding operates preferentially in 0.5% glucose mating medium, potentially facilitating the selection of functional mitochondria carrying ρ⁺ mtDNA for inheritance.
Representative confocal images of mitochondrial movement and budding types. (a-d) Budding patterns in wild-type (ρ+) × HS ρ− crosess under 0.5%, 2.0% and 4.0% glucose conditions: (a, c, d) Medial budding. (b) Non-medial budding with evidence of ρ⁺ mtDNA-MPT. (1. Arrows indicate buds or budding sites; 2. Dotted boxes highlight cell wall disappearance.).
Discussion
This study demonstrates that under glucose restriction, ρ⁺ mtDNA-containing mitochondria are preselected and transmitted into buds before merging with HS ρ⁻ mtDNA-containing mitochondria, thereby mitigating the replicative advantage of deleted mtDNA (Fig. 6).
Glucose-dependent regulation of mitochondrial distribution via Mhr1p. Calorie restriction (CR; e.g., 0.5% glucose) promotes ρ⁺ mtDNA-mitochondrial preselection and transmission (ρ⁺ mtDNA-MPT), facilitating non-medial budding, increased ρ⁺ CFUs, and reduced hypersuppressivenes. This process likely involves Mhr1p-mediated homologous recombination–driven replication favoring intact mitochondrial genomes. Mhr1p overexpression enhances ρ⁺ mtDNA-MPT under CR, but this process is suppressed under high glucose (2.0%−4.0%). In contrast, medial budding predominates without mitochondrial preselection under glucose-rich condition. The schematic illustrates how nutrient availability modulates mitochondrial inheritance patterns in zygotes.
Glucose restriction is a form of CR, which mimics natural conditions for S. cerevisiae35. Glucose availability during mating influences mitochondrial genotype ratios, potentially through calorie restriction–mediated changes in gene expression40,41. CR extends the replicative lifespan of yeast through mechanisms involving NAD+ and SIR2, which can activate longevity factors32,33,35. By preselecting and transmitting ρ⁺ mtDNA-containing mitochondria into buds, yeast likely promotes the inheritance of functional mitochondria, thereby supporting longevity in S. cerevisiae.
In addition, the spatial distribution of budding sites and mitochondrial inheritance may also be influenced by metabolic signaling pathways that regulate cell polarity.
Cdc42, a small GTPase, acts as the master regulator of polarity establishment, coordinating the assembly of polarity scaffolds such as Bem1 and the actin-organizing formin Bni142. It is plausible that caloric restriction or metabolic stress alters the spatial activation of Cdc42 or its associated networks, leading to changes in budding polarity and promoting the preferential segregation of functional mitochondria into non-medial budding sites. Such modulation of polarity factors could serve as an additional mechanism to enhance the inheritance of ρ⁺ mtDNA-containing mitochondria during energy-limited conditions. Furthermore, metabolic stress such as glucose deprivation has been shown to rapidly induce depolarization of the actin cytoskeleton in S. cerevisiae, requiring the activation of the Snf1p protein kinase pathway for recovery43.
These findings suggest that energy-sensing mechanisms could dynamically modulate polarity establishment, potentially influencing the spatial distribution of budding events and mitochondrial segregation under caloric restriction conditions. Proper mitochondrial inheritance during bud formation requires not only actin filament organization but also the precise transport and anchoring of mitochondria along cytoskeletal tracks.
In budding yeast, mitochondria are actively transported into buds via Myo2-dependent mechanisms along actin cables, and this process is regulated by adaptor proteins such as Mmr1p and Ypt11p44. Therefore, metabolic or polarity pathway perturbations under CR conditions could also influence mitochondrial distribution by altering motor-based transport efficiency, contributing to selective mitochondrial inheritance.
Bud cells—new individuals formed during yeast asexual reproduction—require efficient mitochondria for metabolic activities. Mitochondria rich in intact mtDNA are crucial for ATP production, ensuring that new cells avoid functional impairments associated with mtDNA mutations. Yeast cells may employ mechanisms to allocate higher-quality mitochondria to budding cells, which could contribute to the overall health of the population, similar to the distribution of organelle in other organisms. By transferring healthier mitochondria to the bud, mother cells concentrate age-related damage within themselves45.
Mitochondrial trafficking in yeast is closely linked to the cytoskeleton. Actin filaments and motor proteins (e.g., Myo2) may facilitate mitochondrial movement into bud cells, while polarity proteins and cytoskeletal dynamics likely attract functional mitochondria during bud formation. Mitochondrial fission may be influenced by mtDNA quality, with intact mtDNA being preferentially directed to buds46. High-potential mitochondria are preferentially transported to new growth areas due to their interaction with the cytoskeleton47, and cells may use autophagy and ubiquitin-proteasome systems to eliminate damaged mitochondria, prioritizing healthier mitochondria for budding48.
Asymmetrical distribution of mtDNA variants is common in yeast and humans, making S. cerevisiae a suitable model for studying mtDNA inheritance mechanisms17,49. Rolling-circle replication mediated by the homologous recombination protein Mhr1p occurs in both yeast and human cells, aiding in the pre-selection and inheritance of wild-type mtDNA9,33,50,51. Given our observations that homoplasmy formation is delayed in zygotes from haploids with the mhr1-1 mutation, it appears that the mechanism for pre-selecting and transmission of mitochondria with wild-type mtDNA is critical for mt-allele segregation. If this mechanism is compromised, mtDNA with deletions may persist alongside wild-type mtDNA, potentially leading to dysfunction.
Δmhr1 cells display severely fragmented mtDNA and complete loss of respiratory function23, whereas mhr1-1 cells retain ρ⁺ mtDNA and respiratory activity at 30 °C12,52. This difference in phenotype suggests that Mhr1p may possess additional mitochondrial functions beyond homologous recombination. Although it remains possible that mhr1-1 retains partial recombination activity52, further studies are needed to delineate the full spectrum of Mhr1’s function. To date, no other mitochondrial protein in Saccharomyces cerevisiae has been shown to substitute for Mhr1p in homologous recombination. Nevertheless, the possibility of compensatory or auxiliary factors remains to be explored.
It should be noted that although Δmhr1 strains were described as ρ⁺ in the strain list, their Results clearly reported that mitochondrial translation activity was absent in Δmhr1 cells, which inevitably abolishes respiratory function53. Thus, Δmhr1 strains are genotypically ρ⁺ but phenotypically respiration-deficient, consistent with subsequent reports showing fragmented mtDNA and complete respiratory loss23,54. In contrast, the mhr1-1 point mutant retains ρ⁺ mtDNA and respiration at 30 °C but loses function at 37 °C, underscoring the distinction between null and hypomorphic alleles.
Although cryo-EM analyses have not definitively identified Mhr1p as a mitochondrial ribosomal component, proteomic studies suggest its potential association with the large mitoribosomal subunit55,56. These observations raise the possibility that Mhr1p contributes to mitochondrial translation or the regulation of mitochondrial genome expression. Further investigation is warranted to fully elucidate the multifunctional roles of Mhr1.
Although Mhr1p is required for both ρ⁺ mtDNA-MPT and hypersuppressiveness, the apparent discrepancy between the microscopy-based detection of ρ⁺ mtDNA-MPT and the CFU-based assessment of hypersuppressiveness can be explained by the difference in sensitivity between single-cell and population-level assays. While ρ⁺ mtDNA-MPT actively restores wild-type mtDNA in individual cells, the overall frequency of this event remains insufficient under the current experimental conditions to significantly shift the colony-forming profiles dominated by hypersuppressive mitochondria. Thus, both phenomena are Mhr1p-dependent and consistent with a model where mitochondrial genome stability influences mitochondrial inheritance patterns and colony outcomes at different biological scales.
Using S. cerevisiae as a model, we have shown that Mhr1p-mediated mitochondrial homologous recombination suppresses the selective advantage of deleted mtDNA12. We have also found that dNTP insufficiency contributes to the advantage of smaller mtDNA over wild-type, with dNTP synthesis being critical for coping with heteroplasmy due to deleted mtDNA57. Thus, preselection and transmission of ρ⁺ mtDNA–containing mitochondria into buds represents a novel strategy to control heteroplasmy associated with deleted mtDNA.
Several questions remain to be addressed in future studies: Which molecules govern this selective mitochondrial allocation? Possible candidates are Myo2, Fis1, and Parkin. Are there specific signals or mechanisms that detect mtDNA quality? We plan to investigate whether mother cells ‘sacrifice’ themselves by allocating superior mitochondria to buds, and whether high-potential mitochondria preferentially bind cytoskeletal components. Future experiments, such as analyzing ρ⁺ × ρ⁰ crosses using our flow cytometry platform, will be valuable to further test whether ρ⁺ mtDNA-MPT occurs when energetically unequal mitochondrial networks coexist in the same zygote. Addressing these questions will not only deepen our understanding of yeast cell division and reproduction but also provide insights into mitochondrial diseases, cellular aging, and organelle allocation in more complex biological systems. To further distinguish between recombinase-dependent and recombinase-independent roles of Mhr1p, we are currently constructing strains overexpressing the mhr1-1 allele. These experiments will help clarify the specific contribution of recombinase activity to ρ⁺ mtDNA preselection and transmission.
Materials and methods
Strains
Yeast strains used in this study are listed in Table 1. General genetic techniques used in this paper are those described by Kaiser et al58.. Yeast transformation was carried out using the lithium-acetate method59 as a High-Efficiency Yeast Transformation Kit (Funakoshi Co., Ltd., Japan). The assay for hypersuppressiveness was carried out according to a procedure previously described12. Fluorescent proteins mtGFP and mtTomato were expressed by modifying a yeast multicopy plasmid pVT100U containing a constitutive promoter23.
Media and reagents
Media were prepared as previously described8,12,52. Selective pre-cultivation of cells for respiratory function assays was conducted either in rich glycerol (YPGly: yeast extract, peptone, glycerol, K2HPO4), Synthetic Defined Medium without uracil (SD-U: yeast nitrogen base w/o amino acids, CSM-URA), or Synthetic Defined Medium without Leucine and Uracil (SD-L-U: yeast nitrogen base w/o amino acids, CSM-Leu-Ura) media. Fermentable media, used to promote loss of respiratory function, was rich glucose (YPD: yeast extract, peptone, D-glucose) or Synthetic Defined Medium without uracil (SD-U). The diploid cells selection medium used includes Synthetic Defined Medium (SD), Synthetic Defined Medium supplemented with Leucine and Uracil (SD + LU), or Synthetic Defined Medium supplemented with Leucine (SD + L). Glucose and glycerol concentrations used were 2% and 3% v/v, respectively.
Yeast transformation
Yeast transformation was performed using the Frozen-EZ Yeast Transformation II Kit (Funakoshi Co., Ltd., Japan) following the manufacturer’s protocol with minor modifications for experimental optimization. Yeast cells were cultured in YPD medium at 30 °C with shaking (200 rpm) until reaching an OD600 of 0.4–0.6 (logarithmic growth phase). Cells were harvested by centrifugation at 5,000 × g for 5 min at 4 °C and washed once with sterile distilled water. The cell pellet was resuspended in 1 mL of the provided Competent Cell Solution and incubated on ice for 15 min to enhance cell permeability. In a sterile microcentrifuge tube, 100 µL of competent cells were mixed with 0.5–1 µg of plasmid DNA and 10 µL of single-stranded carrier DNA (denatured at 95 °C for 5 min and chilled on ice). To the mixture, 600 µL of Transformation Solution (containing polyethylene glycol, lithium acetate, and other proprietary components) was added, and the suspension was gently mixed by pipetting. The mixture was incubated at 42 °C for 45 min to facilitate DNA uptake, followed by cooling on ice for 5 min. After heat shock, cells were pelleted by gentle centrifugation (2,000 × g, 2 min), resuspended in 200 µL of sterile YPD medium, and plated on selective SD agar plates corresponding to the plasmid’s auxotrophic marker. Plates were incubated at 30 °C for 48–72 h to allow colony formation.
Yeast crossing experiment
Crossing experiments were conducted using overnight pre-cultures of two parental haploid strains in rich media. YPGly was used to cultivate parental ρ+ strains, while YPD was used for parental HS ρ− strains. Cell concentrations were counted by hemocytometer, and 107 cells per haploid strain were added to 1 mL of fresh YPD media containing 0.5%, 2.0%, or 4.0% glucose, respectively and crossed for 3 h at 30 °C. Mated cells were then diluted and spread onto SD, SD + LU, or SD + L plates to select for diploid cells. Diploid selection plates were then cultivated for 3 d at 30℃ and photographed with a LAS-4000 imaging system (GE Healthcare). Diploid selection plates were then replica-plated to YPGly plates, which were incubated for another 2 d at 30℃ and photographed. Images of each SD master plate and corresponding YPGly plate were overlaid, and colonies were counted to determine the percentage of ρ+ colony-forming units (CFUs) formed.
Fluorescence microscopy analysis
Following crossing cells harboring pVT100U-mtGFP or pVT100U-mtTomato in YPD liquid media containing 0.5%, 2.0%, or 4.0% glucose respectively and incubating cells for 1.5 h at 30℃. Then cells were mated for 1.5 h at 30℃. Mated cells were then mounted on glass slides and observed with a confocal laser scanning microscope equipped with a FY3000 confocal microscope (Olympus).
Mitochondrial movement experiments
For movement of mitochondria, cells were mated and observed in a 35 mm confocal dish. Cells harboring pVT100U-mtGFP or pVT100U-mtTomato were crossed in YPD liquid media containing 0.5%, 2.0%, or 4.0% glucose respectively and incubating cells for 1.5 h at 30℃. Then the cells were directly observed under a confocal microscope (Olympus) to monitor the mating process and budding activity.
Flow cytometry analysis
This method is illustrated in detail using the crossing of w303a-187 pVT100U-mtTomato and HSC1 pVT100U-mtGFP as an example. Cells were crossed in YPD liquid media containing 0.5%, 2.0%, or 4.0% glucose, respectively, incubated for 1.5 h, and then allowed to mate for another 1.5 h at 30℃. Subsequently, the cells were stained with DAPI for 30 min and analyzed by flow cytometer (Biorad ZE5).
Prior to flow cytometry analysis, all cell suspensions were passed through a 40 μm mesh filter (PluriStrainer Mini, pluriSelect, Germany) to eliminate clumps and aggregates. To define the haploid gating region empirically, crossing experiments were conducted using mtTomato-expressing w303a-187 and HSC1, as well as w303a-187 and mtGFP-expressing HSC1 strains, generating single-fluorescent control samples (Fig. S4a).
Non-mated mixtures of w303a-187 pVT100U-mtTomato and HSC1 pVT100U-mtGFP haploid cells were stained with DAPI for 30 min, and DAPI fluorescence was used to empirically define the gating region corresponding to haploid DNA content (Fig. S4b). In the analysis of mated samples, all events falling within this predefined DAPI range were excluded to minimize contamination from haploid singlets and haploid doublets. Forward scatter (FSC) and side scatter (SSC) parameters were additionally used to control for cell size and granularity. This multi-parameter gating strategy incorporated several conservative measures to ensure accurate identification of diploid populations while minimizing potential interference from doublets or unmated haploids.
The detailed results of diploids gating region classifications are presented in the Results section. Experiments involving other cell types are conducted following the same protocol. While the delineation of gate and haploid regions may vary depending on the specific characteristics of the cells, the fundamental experimental approach remains identical.
Quantification and statistical analysis
Prism software (GraphPad 10.2.0) was used for all statistical analyses. All statistical tests are one-way ANOVA or two-tailed unpaired t-tests. *p < 0.05; **p < 0.01; ***p < 0.001; ****p < 0.0001; ns, not significant (p > 0.05).
Data availability
No new code was included in this study. All data generated or analysed during this study are included in this published article and its supplementary information files. The datasets supporting the findings of this study are available from the corresponding author upon reasonable request.
References
Anderson, S. et al. Sequence and organization of the human mitochondrial genome. Nature 290, 457–465. https://doi.org/10.1038/290457a0 (1981).
Rotig, A. & Poulton, J. Genetic causes of mitochondrial DNA depletion in humans. Biochim. Biophys. Acta. 1792, 1103–1108. https://doi.org/10.1016/j.bbadis.2009.06.009 (2009).
Alexeyev, M., Shokolenko, I., Wilson, G. & LeDoux, S. The maintenance of mitochondrial DNA integrity–critical analysis and update. Cold Spring Harb Perspect. Biol. 5, a012641. https://doi.org/10.1101/cshperspect.a012641 (2013).
Diaz, F. et al. Human mitochondrial DNA with large deletions repopulates organelles faster than full-length genomes under relaxed copy number control. Nucleic Acids Res. 30, 4626–4633. https://doi.org/10.1093/nar/gkf602 (2002).
Russell, O. M. et al. Preferential amplification of a human mitochondrial DNA deletion in vitro and in vivo. Sci. Rep. 8, 1799. https://doi.org/10.1038/s41598-018-20064-2 (2018).
Rank, G. H. & Bech-Hansen, N. T. Somatic segretation, recombination, asymmetrical distribution and complementation tests of cytoplasmically-inherited antibiotic-resistance mitochondrial markers in S. cerevisiae. Genetics 72, 1–15. https://doi.org/10.1093/genetics/72.1.1 (1972).
Birky, C. W. Jr. Transmission genetics of mitochondria and chloroplasts. Annu. Rev. Genet. 12, 471–512. https://doi.org/10.1146/annurev.ge.12.120178.002351 (1978).
Ling, F. & Shibata, T. Recombination-dependent MtDNA partitioning: in vivo role of Mhr1p to promote pairing of homologous DNA. EMBO J. 21, 4730–4740. https://doi.org/10.1093/emboj/cdf466 (2002).
Ling, F. & Shibata, T. Mhr1p-dependent concatemeric mitochondrial DNA formation for generating yeast mitochondrial homoplasmic cells. Mol. Biol. Cell. 15, 310–322. https://doi.org/10.1091/mbc.e03-07-0508 (2004).
Prasai, K., Robinson, L. C., Scott, R. S., Tatchell, K. & Harrison, L. Evidence for double-strand break mediated mitochondrial DNA replication in Saccharomyces cerevisiae. Nucleic Acids Res. 45, 7760–7773. https://doi.org/10.1093/nar/gkx443 (2017).
Ling, F., Yoshida, M. & Shibata, T. Heteroduplex joint formation free of net topological change by Mhr1, a mitochondrial recombinase. J. Biol. Chem. 284, 9341–9353. https://doi.org/10.1074/jbc.M900023200 (2009).
Ling, F., Hori, A. & Shibata, T. DNA recombination-initiation plays a role in the extremely biased inheritance of yeast [rho-] mitochondrial DNA that contains the replication origin ori5. Mol. Cell. Biol. 27, 1133–1145. https://doi.org/10.1128/MCB.00770-06 (2007).
Hori, A., Yoshida, M., Shibata, T. & Ling, F. Reactive oxygen species regulate DNA copy number in isolated yeast mitochondria by triggering recombination-mediated replication. Nucleic Acids Res. 37, 749–761. https://doi.org/10.1093/nar/gkn993 (2009).
Ling, F. & Yoshida, M. Rolling-Circle replication in mitochondrial DNA inheritance: scientific evidence and significance from yeast to human cells. Genes (Basel). 11 https://doi.org/10.3390/genes11050514 (2020).
Ephrussi, B., de Margerie-Hottinguer, H., Roman, H. & Suppressiveness A new factor in the genetic determinism of the synthesis of respiratory enzymes in yeast. Proc. Natl. Acad. Sci. U S A. 41, 1065–1071. https://doi.org/10.1073/pnas.41.12.1065 (1955).
Sherman, F. & Ephrussi, B. The relationship between respiratory deficiency and suppressiveness in yeast as determined with segregational mutants. Genetics 47, 695–700. https://doi.org/10.1093/genetics/47.6.695 (1962).
Manford, A. G. et al. A Cellular Mechanism to Detect and Alleviate Reductive Stress. Cell 183, 46–61 e21, (2020). https://doi.org/10.1016/j.cell.2020.08.034
Ling, F. et al. Reactive oxygen species stimulate mitochondrial allele segregation toward homoplasmy in human cells. Mol. Biol. Cell. 27, 1684–1693. https://doi.org/10.1091/mbc.E15-10-0690 (2016).
Balaban, R. S., Nemoto, S. & Finkel, T. Mitochondria, oxidants, and aging. Cell 120, 483–495. https://doi.org/10.1016/j.cell.2005.02.001 (2005).
Ling, F., Morioka, H., Ohtsuka, E. & Shibata, T. A role for MHR1, a gene required for mitochondrial genetic recombination, in the repair of damage spontaneously introduced in yeast mtDNA. Nucleic Acids Res. 28, 4956–4963. https://doi.org/10.1093/nar/28.24.4956 (2000).
Ling, F. et al. Din7 and Mhr1 expression levels regulate double-strand-break-induced replication and recombination of mtDNA at ori5 in yeast. Nucleic Acids Res. 41, 5799–5816. https://doi.org/10.1093/nar/gkt273 (2013).
Chen, X. J. Mechanism of homologous recombination and implications for aging-related deletions in mitochondrial DNA. Microbiol. Mol. Biol. Rev. 77, 476–496. https://doi.org/10.1128/MMBR.00007-13 (2013).
Ling, F., Bradshaw, E. & Yoshida, M. Prevention of mitochondrial genomic instability in yeast by the mitochondrial recombinase Mhr1. Sci. Rep. 9, 5433. https://doi.org/10.1038/s41598-019-41699-9 (2019).
Prasai, K., Robinson, L. C., Tatchell, K. & Harrison, L. Saccharomyces cerevisiae Mhr1 can bind Xho I-induced mitochondrial DNA double-strand breaks in vivo. Mitochondrion 42, 23–32. https://doi.org/10.1016/j.mito.2017.10.005 (2018).
Fritsch, E. S., Chabbert, C. D., Klaus, B. & Steinmetz, L. M. A genome-wide map of mitochondrial DNA recombination in yeast. Genetics 198, 755–771. https://doi.org/10.1534/genetics.114.166637 (2014).
Yang, H. C., Palazzo, A., Swayne, T. C. & Pon, L. A. A retention mechanism for distribution of mitochondria during cell division in budding yeast. Curr. Biol. 9, 1111–1114. https://doi.org/10.1016/s0960-9822(99)80480-1 (1999).
Drubin, D. G., Jones, H. D. & Wertman, K. F. Actin structure and function: roles in mitochondrial organization and morphogenesis in budding yeast and identification of the phalloidin-binding site. Mol. Biol. Cell. 4, 1277–1294. https://doi.org/10.1091/mbc.4.12.1277 (1993).
Simon, V. R., Swayne, T. C. & Pon, L. A. Actin-dependent mitochondrial motility in mitotic yeast and cell-free systems: identification of a motor activity on the mitochondrial surface. J. Cell. Biol. 130, 345–354. https://doi.org/10.1083/jcb.130.2.345 (1995).
Boldogh, I., Vojtov, N., Karmon, S. & Pon, L. A. Interaction between mitochondria and the actin cytoskeleton in budding yeast requires two integral mitochondrial outer membrane proteins, Mmm1p and Mdm10p. J. Cell. Biol. 141, 1371–1381. https://doi.org/10.1083/jcb.141.6.1371 (1998).
Boldogh, I. R. & Pon, L. A. Interactions of mitochondria with the actin cytoskeleton. Biochim. Biophys. Acta. 1763, 450–462. https://doi.org/10.1016/j.bbamcr.2006.02.014 (2006).
Nakrani, M. N., Wineland, R. H. & Anjum, F. in StatPearls (2023).
Lin, S. J., Defossez, P. A. & Guarente, L. Requirement of NAD and SIR2 for life-span extension by calorie restriction in Saccharomyces cerevisiae. Science 289, 2126–2128. https://doi.org/10.1126/science.289.5487.2126 (2000).
Lin, S. J. et al. Calorie restriction extends Saccharomyces cerevisiae lifespan by increasing respiration. Nature 418, 344–348. https://doi.org/10.1038/nature00829 (2002).
Rahat, O., Maoz, N. & Cohen, H. Y. Multiple pathways regulating the calorie restriction response in yeast. J. Gerontol. Biol. Sci. Med. Sci. 66, 163–169. https://doi.org/10.1093/gerona/glq165 (2011).
Zou, K. et al. Life span extension by glucose restriction is abrogated by methionine supplementation: Cross-talk between glucose and methionine and implication of methionine as a key regulator of life span. Sci. Adv. 6, eaba1306. https://doi.org/10.1126/sciadv.aba1306 (2020).
Gancedo, J. M. Yeast carbon catabolite repression. Microbiol. Mol. Biol. Rev. 62, 334–361. https://doi.org/10.1128/MMBR.62.2.334-361.1998 (1998).
Kayikci, O. & Nielsen, J. Glucose repression in Saccharomyces cerevisiae. FEMS Yeast Res. 15 https://doi.org/10.1093/femsyr/fov068 (2015).
Blanc, H. & Dujon, B. Replicator regions of the yeast mitochondrial DNA responsible for suppressiveness. Proc. Natl. Acad. Sci. U S A. 77, 3942–3946. https://doi.org/10.1073/pnas.77.7.3942 (1980).
de Zamaroczy, M. et al. The origins of replication of the yeast mitochondrial genome and the phenomenon of suppressivity. Nature 292, 75–78. https://doi.org/10.1038/292075a0 (1981).
Birky, C. W. Jr. Effects of glucose repression of the transmission and recombination of mitochondrial genes in yeast (Saccharomyces cerevisiae). Genetics 80, 695–709. https://doi.org/10.1093/genetics/80.4.695 (1975).
Trumbly, R. J. Glucose repression in the yeast Saccharomyces cerevisiae. Mol. Microbiol. 6, 15–21. https://doi.org/10.1111/j.1365-2958.1992.tb00832.x (1992).
Chiou, J. G., Balasubramanian, M. K. & Lew, D. J. Cell Polarity in yeast. Annu. Rev. Cell. Dev. Biol. 33, 77–101. https://doi.org/10.1146/annurev-cellbio-100616-060856 (2017).
Uesono, Y., Ashe, M. P. & Toh, E. A. Simultaneous yet independent regulation of actin cytoskeletal organization and translation initiation by glucose in Saccharomyces cerevisiae. Mol. Biol. Cell. 15, 1544–1556. https://doi.org/10.1091/mbc.e03-12-0877 (2004).
Frederick, R. L. & Shaw, J. M. Moving mitochondria: Establishing distribution of an essential organelle. Traffic 8, 1668–1675. https://doi.org/10.1111/j.1600-0854.2007.00644.x (2007).
Molon, M. et al. Daughters of the budding yeast from old mothers have shorter replicative lifespans but not total lifespans. Are DNA damage and rDNA instability the factors that determine longevity? Cell. Cycle. 17, 1173–1187. https://doi.org/10.1080/15384101.2018.1464846 (2018).
Murley, A. et al. ER-associated mitochondrial division links the distribution of mitochondria and mitochondrial DNA in yeast. Elife 2, e00422. https://doi.org/10.7554/eLife.00422 (2013).
Chamberlain, K. A. & Sheng, Z. H. Mechanisms for the maintenance and regulation of axonal energy supply. J. Neurosci. Res. 97, 897–913. https://doi.org/10.1002/jnr.24411 (2019).
Neal, S. et al. Quality control: maintaining molecular order and preventing cellular chaos. Mol. Cell. 82, 1390–1397. https://doi.org/10.1016/j.molcel.2022.04.002 (2022).
Shadel, G. S. Yeast as a model for human mtDNA replication. Am. J. Hum. Genet. 65, 1230–1237. https://doi.org/10.1086/302630 (1999).
Maleszka, R., Skelly, P. J. & Clark-Walker, G. D. Rolling circle replication of DNA in yeast mitochondria. EMBO J. 10, 3923–3929. https://doi.org/10.1002/j.1460-2075.1991.tb04962.x (1991).
Chen, X. J. & Clark-Walker, G. D. Unveiling the mystery of mitochondrial DNA replication in yeasts. Mitochondrion 38, 17–22. https://doi.org/10.1016/j.mito.2017.07.009 (2018).
Ling, F., Makishima, F., Morishima, N. & Shibata, T. A nuclear mutation defective in mitochondrial recombination in yeast. EMBO J. 14, 4090–4101. https://doi.org/10.1002/j.1460-2075.1995.tb00081.x (1995).
Mookerjee, S. A. & Sia, E. A. Overlapping contributions of Msh1p and putative recombination proteins Cce1p, Din7p, and Mhr1p in large-scale recombination and genome sorting events in the mitochondrial genome of Saccharomyces cerevisiae. Mutat. Res. 595, 91–106. https://doi.org/10.1016/j.mrfmmm.2005.10.006 (2006).
Merz, S. & Westermann, B. Genome-wide deletion mutant analysis reveals genes required for respiratory growth, mitochondrial genome maintenance and mitochondrial protein synthesis in Saccharomyces cerevisiae. Genome Biol. 10, R95. https://doi.org/10.1186/gb-2009-10-9-r95 (2009).
Hillman, G. A. & Henry, M. F. The yeast protein Mam33 functions in the assembly of the mitochondrial ribosome. J. Biol. Chem. 294, 9813–9829. https://doi.org/10.1074/jbc.RA119.008476 (2019).
Desai, N., Brown, A., Amunts, A. & Ramakrishnan, V. The structure of the yeast mitochondrial ribosome. Science 355, 528–531. https://doi.org/10.1126/science.aal2415 (2017).
Bradshaw, E., Yoshida, M. & Ling, F. Regulation of small mitochondrial DNA replicative advantage by ribonucleotide reductase in Saccharomyces cerevisiae. G3 (Bethesda). 7, 3083–3090. https://doi.org/10.1534/g3.117.043851 (2017).
Kaiser, W. A. M. & Mitchell, S. A. Methods in Yeast Genetics: A Cold Spring Harbor Laboratory Course Manual (Cold Spring Harbor Laboratory Press, 1994).
Ito, H., Fukuda, Y., Murata, K. & Kimura, A. Transformation of intact yeast cells treated with alkali cations. J. Bacteriol. 153, 163–168. https://doi.org/10.1128/jb.153.1.163-168.1983 (1983).
Acknowledgements
We sincerely appreciate the technical support from Ms. Junko Mikuni, Ms. Iku Kuwahara, Mr. Yasuma Yoshizumi, and Dr. Yoko Yashirota for using the flow cytometer.
Author information
Authors and Affiliations
Contributions
W.Z. conceived, designed, and performed the experiments in collaboration with F.L., with critical advice from M.Y. F.L. wrote the manuscript, integrating the methods, results, and figures prepared by W.Z., who received additional critical input from M.Y.
Corresponding author
Ethics declarations
Competing interests
The authors declare no competing interests.
Additional information
Publisher’s note
Springer Nature remains neutral with regard to jurisdictional claims in published maps and institutional affiliations.
Supplementary Information
Below is the link to the electronic supplementary material.
Rights and permissions
Open Access This article is licensed under a Creative Commons Attribution-NonCommercial-NoDerivatives 4.0 International License, which permits any non-commercial use, sharing, distribution and reproduction in any medium or format, as long as you give appropriate credit to the original author(s) and the source, provide a link to the Creative Commons licence, and indicate if you modified the licensed material. You do not have permission under this licence to share adapted material derived from this article or parts of it. The images or other third party material in this article are included in the article’s Creative Commons licence, unless indicated otherwise in a credit line to the material. If material is not included in the article’s Creative Commons licence and your intended use is not permitted by statutory regulation or exceeds the permitted use, you will need to obtain permission directly from the copyright holder. To view a copy of this licence, visit http://creativecommons.org/licenses/by-nc-nd/4.0/.
About this article
Cite this article
Zhu, W., Yoshida, M. & Ling, F. Caloric restriction enhances inheritance of wild-type mitochondrial DNA in Saccharomyces cerevisiae. Sci Rep 15, 40201 (2025). https://doi.org/10.1038/s41598-025-23888-x
Received:
Accepted:
Published:
Version of record:
DOI: https://doi.org/10.1038/s41598-025-23888-x








